Integrated Transcriptomic, Proteomic, and Metabolomic Analysis of a Chromosome Segment Substitution Line Reveals the Regulatory Mechanism Governing Fatty Acids and Storage Proteins in Soybean Seeds
Abstract
1. Introduction
2. Materials and Methods
2.1. Plant Materials
2.2. Measurement of Seed FA Profile and SSP Content
2.3. RNA Sequencing Analysis
2.4. Proteomics Analysis
2.4.1. Protein Extraction and Digestion
2.4.2. LC-MS/MS Analysis
2.4.3. Data Processing
2.4.4. Data Analysis and Screening of Differentially Expressed Proteins
2.5. Metabolomics Analysis
2.5.1. Sample Preparation and Extraction
2.5.2. UPLC-MS/MS Acquisition Conditions
2.5.3. Metabolite Identification and Differential Screening
2.6. Bioinformatics Analysis
2.7. Quantitative Real-Time PCR Analysis
2.8. Statistical Analysis and Graphical Display
3. Results
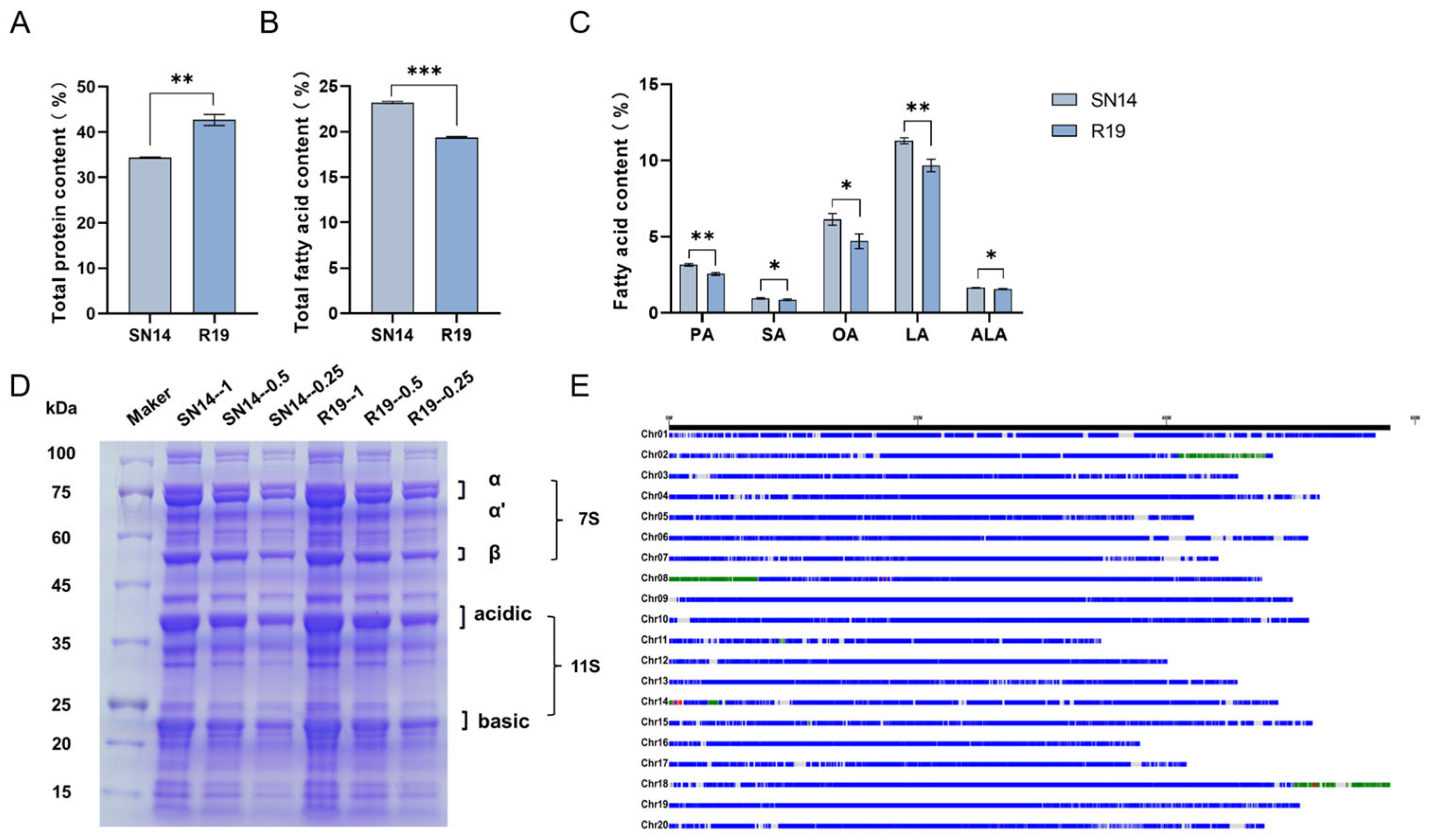
3.1. Selection of a CSSL According to SSP and FA Content
3.2. RNA-Seq Profiling of R19 and SN14
3.3. Proteomics Analysis of R19 and SN14
3.4. Metabolomics Analyses of R19 and SN14
3.5. Integrated Multi-Omics Analysis of R19 and SN14
3.5.1. Integrative Multi-Omics Analysis Uncovers the Regulatory Network Underlying Carbohydrate Metabolism
3.5.2. Integrative Multi-Omics Analysis Uncovers the Regulatory Network Underlying Lipid Metabolism
3.5.3. Integrative Multi-Omics Analysis Uncovers the Regulatory Network Underlying Amino Acid and Storage Protein Synthesis
3.6. Validation of DEGs Involved in Regulatory Networks
4. Discussion
5. Conclusions
Supplementary Materials
Author Contributions
Funding
Institutional Review Board Statement
Informed Consent Statement
Data Availability Statement
Conflicts of Interest
Abbreviations
| SSP | Seed Storage Protein |
| FA | Fatty Acid |
| DEG | Differentially Expressed Gene |
| DEP | Differentially Expressed Protein |
| DEM | Differentially Expressed Metabolite |
| SA | Stearic Acid |
| PA | Palmitic Acid |
| ALA | α-Linolenic Acid |
| OA | Oleic Acid |
| CSSL | Chromosome Segment Substitution Line |
| SDS-PAGE | Sodium Dodecyl Sulfate–Polyacrylamide Gel Electrophoresis |
| BP | Biological Process |
| CC | Cellular Component |
| MF | Molecular Function |
| DHS | 3-Dehydroshikimic Acid |
| UDP-Glc | Uridine 5′-diphospho-D-glucose |
| CA-asp | N-Carbamoyl-L-aspartate |
| GDL | D-Glucono-1,5-lactone |
| ABA | Abscisic Acid |
| LPC | LysoPC 20:0 |
| D-PB | D-Proline Betaine |
| Xan | Xanthine |
| DC12 | Dodecanedioic Aicd |
| DHP | Dihydroorotase |
| SUS | Sucrose Synthase |
| HK | Hexokinase |
| UGPase | UDP-glucose Pyrophosphorylase |
| PGM | Phosphoglucomutase |
| PFK | ATP-dependent 6-phosphofructokinase |
| FBA | Fructose-bisphosphate Aldolase |
| DAPDH | Glyceraldehyde-3-phosphate Dehydrogenase |
| PGAM | Phosphoglycerate Mutase |
| PK | Pyruvate Kinase |
| G6P | Glucose 6-phosphate |
| TAG | Triacylglycerol |
| LPP | lipid Phosphate Phosphatase |
| PA | Phosphatidic Acid |
| DAG | Diacylglycerol |
| LPCAT | Lysophosphatidylcholine Acyltransferase |
| PDCT | Phosphatidylcholine: DAG Cholinephosphotransferase |
| SDP1 | Sugar-dependent 1 |
| LOX | Lipoxygenase |
| ACX | CoA Oxidase |
| LAC | Long chain Acyl-CoA synthetase |
| KAT | Peroxisomal 3-ketoacyl-CoA Thiolase |
| IGPS | Indole-3-glycerol-phosphate Synthase |
| DHDPS | Dihydrodipicolinate Synthase |
| AK | Aspartate Kinase |
| DHQS | 3-dehydroquinate Synthase |
| SRP | Signal Recognition Particle |
| HSP 70 | Heat Shock Protein 70 |
| SAR1 | Secretion-Associated Ras-related protein 1 |
| VPE | Vacuolar Processing Enzyme |
| ER | Endoplasmic Reticulum |
| GC | Gas Chromatography |
| FAMEs | Fatty Acid Methyl Esters |
| FPKM | Fragments Per Kilobase of transcript per Million mapped reads |
| TMT | Tandem Mass Tag |
| GO | Gene Ontology |
| KEGG | Kyoto Encyclopedia of Genes and Genomes |
| FDR | False Discovery Rate |
| ANOVA | Analysis of Variance |
References
- Messina, M. Perspective: Soybeans Can Help Address the Caloric and Protein Needs of a Growing Global Population. Front. Nutr. 2022, 9, 909464. [Google Scholar] [CrossRef]
- Dhungana, S.K.; Seo, J.H.; Kang, B.K.; Park, J.H.; Kim, J.H.; Sung, J.S.; Baek, I.Y.; Shin, S.O.; Jung, C.S. Protein, Amino Acid, Oil, Fatty Acid, Sugar, Anthocyanin, Isoflavone, Lutein, and Antioxidant Variations in Colored Seed-Coated Soybeans. Plants 2021, 10, 1765. [Google Scholar] [CrossRef]
- Mori, T.; Maruyama, N.; Nishizawa, K.; Higasa, T.; Yagasaki, K.; Ishimoto, M.; Utsumi, S. The composition of newly synthesized proteins in the endoplasmic reticulum determines the transport pathways of soybean seed storage proteins. Plant J. 2004, 40, 238–249. [Google Scholar] [CrossRef]
- Patil, G.; Mian, R.; Vuong, T.; Pantalone, V.; Song, Q.; Chen, P.; Shannon, G.J.; Carter, T.C.; Nguyen, H.T. Molecular mapping and genomics of soybean seed protein: A review and perspective for the future. Theor. Appl. Genet. 2017, 130, 1975–1991. [Google Scholar] [CrossRef]
- Schmidt, M.A.; Barbazuk, W.B.; Sandford, M.; May, G.; Song, Z.; Zhou, W.; Nikolau, B.J.; Herman, E.M. Silencing of soybean seed storage proteins results in a rebalanced protein composition preserving seed protein content without major collateral changes in the metabolome and transcriptome. Plant Physiol. 2011, 156, 330–345. [Google Scholar] [CrossRef]
- Qu, J.; Liu, S.; Wang, P.; Guan, S.; Fan, Y.; Yao, D.; Zhang, L.; Dai, J. Agrobacterium-mediated transformation of the β-subunit gene in 7S globulin protein in soybean using RNAi technology. Genet. Mol. Res. 2015, 15, 1–9. [Google Scholar] [CrossRef]
- Li, L.; Zheng, W.; Zhu, Y.; Ye, H.; Tang, B.; Arendsee, Z.W.; Jones, D.; Li, R.; Ortiz, D.; Zhao, X.; et al. QQS orphan gene regulates carbon and nitrogen partitioning across species via NF-YC interactions. Proc. Natl. Acad. Sci. USA 2015, 112, 14734–14739. [Google Scholar] [CrossRef]
- Yu, Z.; Hu, B.; Ning, H.; Li, W. Detection of genes associated with soybean protein content using a genome-wide association study. Plant Mol. Biol. 2025, 115, 49. [Google Scholar] [CrossRef]
- Tian, H.; Yin, Y.; Li, X.; Zhang, Z.; Feng, S.; Jin, S.; Han, X.; Yang, M.; Xu, C.; Hu, L.; et al. Identification of HSSP1 as a regulator of soybean protein content through QTL analysis and Soy-SPCC network. Plant Biotechnol. J. 2025, 23, 2673–2688. [Google Scholar] [CrossRef]
- Busta, L.; Chapman, K.D.; Cahoon, E.B.; Wang, N. Better together: Protein partnerships for lineage-specific oil accumulation. Curr. Opin. Plant Biol. 2022, 66, 102191. [Google Scholar] [CrossRef]
- Li, H.; Zhou, R.; Liu, P.; Yang, M.; Xin, D.; Liu, C.; Zhang, Z.; Wu, X.; Chen, Q.; Zhao, Y. Design of high-monounsaturated fatty acid soybean seed oil using GmPDCTs knockout via a CRISPR-Cas9 system. Plant Biotechnol. J. 2023, 21, 1317–1319. [Google Scholar] [CrossRef]
- Wu, N.; Lu, Q.; Wang, P.; Zhang, Q.; Zhang, J.; Qu, J.; Wang, N. Construction and Analysis of GmFAD2-1A and GmFAD2-2A Soybean Fatty Acid Desaturase Mutants Based on CRISPR/Cas9 Technology. Int. J. Mol. Sci. 2020, 21, 1104. [Google Scholar] [CrossRef]
- Jo, L.; Pelletier, J.M.; Goldberg, R.B.; Harada, J.J. Genome-wide profiling of soybean WRINKLED1 transcription factor binding sites provides insight into seed storage lipid biosynthesis. Proc. Natl. Acad. Sci. USA 2024, 121, e2415224121. [Google Scholar] [CrossRef]
- Gazzarrini, S.; Song, L. LAFL factors in seed development and phase transitions. Annu. Rev. Plant Biol. 2024, 75, 459–488. [Google Scholar] [CrossRef]
- Kagaya, Y.; Toyoshima, R.; Okuda, R.; Usui, H.; Yamamoto, A.; Hattori, T. LEAFY COTYLEDON1 controls seed storage protein genes through its regulation of FUSCA3 and ABSCISIC ACID INSENSITIVE3. Plant Cell Physiol. 2005, 46, 399–406. [Google Scholar] [CrossRef]
- Zeng, W.; Xie, B.; Chen, Y.; Chen, J.; Li, P.; Jiang, L.; Li, C.; Liu, Q.; Yang, Y. Regulatory mechanism of carbohydrate metabolism pathways on oil biosynthesis of oil plant Symplocos paniculata. Front. Plant Sci. 2025, 16, 1452533. [Google Scholar] [CrossRef]
- Kambhampati, S.; Aznar-Moreno, J.A.; Hostetler, C.; Caso, T.; Bailey, S.R.; Hubbard, A.H.; Durrett, T.P.; Allen, D.K. On the Inverse Correlation of Protein and Oil: Examining the Effects of Altered Central Carbon Metabolism on Seed Composition Using Soybean Fast Neutron Mutants. Metabolites 2019, 10, 18. [Google Scholar] [CrossRef]
- Kumar, V.; Vats, S.; Kumawat, S.; Bisht, A.; Bhatt, V.; Shivaraj, S.M.; Padalkar, G.; Goyal, V.; Zargar, S.; Gupta, S.; et al. Omics advances and integrative approaches for the simultaneous improvement of seed oil and protein content in soybean (Glycine max L.). Crit. Rev. Plant Sci. 2021, 40, 398–421. [Google Scholar] [CrossRef]
- Zhao, H.; Yao, Q.; Xiao, Z.; Qin, S.; Gong, D.; Qiu, F. Revealing the process of storage protein rebalancing in high quality protein maize by proteomic and transcriptomic. J. Integr. Agric. 2023, 22, 1308–1323. [Google Scholar] [CrossRef]
- Zhao, X.; Zhu, H.; Liu, F.; Wang, J.; Zhou, C.; Yuan, M.; Zhao, X.; Li, Y.; Teng, W.; Han, Y.; et al. Integrating Genome-Wide Association Study, Transcriptome and Metabolome Reveal Novel QTL and Candidate Genes That Control Protein Content in Soybean. Plants 2024, 13, 1128. [Google Scholar] [CrossRef]
- Wang, S.; Liu, Y.; Xiang, H.; Fang, C.; Feng, N.; Zheng, D. Transcriptome and Metabolome Analyses Reveal the Mechanism by Which Uniconazole Affects Waterlogging Stress in Soybean. Physiol. Plant. 2026, 178, e70790. [Google Scholar] [CrossRef]
- Li, Q.; Chen, B.; Yang, Z.; Li, C.; Jing, Q.; Lu, Q.; Ni, R.; Mao, P.; Zhang, L.; Guo, X. Integrative analysis of physiology, transcriptomics, and metabolomics unveils mechanisms in soybean (Glycine max (Linn.) Merr) response to alkaline stress. Plant Sci. 2026, 366, 113066. [Google Scholar] [CrossRef]
- Tian, C.; Guo, Q.; Hu, M.; Lu, X.; Wang, T.; Liang, C.; Tian, J. Integrated Metabolomic and Transcriptomic Analysis Reveals Mechanisms Underlying Increased Nitrogen and Protein Concentrations by Phosphorus Deficiency in Soybean Seeds. J. Agric. Food Chem. 2026, 74, 5781–5795. [Google Scholar] [CrossRef]
- Liu, P.; Li, M.; Ma, P.; Yan, H.; Liu, C.; Hu, Z.; Yang, M.; Chen, Q.; Zhao, Y. Spatiotemporal transcriptomic and metabolomic landscapes of wild soybean seed development reveal regulatory mechanisms of nutrient accumulation. Plant Commun. 2025, 7, 101580. [Google Scholar] [CrossRef]
- Eshed, Y.; Zamir, D. A genomic library of Lycopersicon pennellii in L. esculentum: A tool for fine mapping of genes. Euphytica 1994, 79, 175–179. [Google Scholar] [CrossRef]
- Balakrishnan, D.; Surapaneni, M.; Mesapogu, S.; Neelamraju, S. Development and use of chromosome segment substitution lines as a genetic resource for crop improvement. Theor. Appl. Genet. 2019, 132, 1–25. [Google Scholar] [CrossRef]
- Wang, X.; Xiang, A.; Fan, X.; Li, G.; Zhao, M.; Wang, D.; Yang, K.; Ling, Y.; Yang, Z.; Zhao, F. QTL identification for yield components using single segment substitution lines dissected by rice CSSL-Z799. Front. Plant Sci. 2026, 17, 1794948. [Google Scholar] [CrossRef]
- Wu, B.; Yang, S.; Sun, Z.; Du, X.; Liu, X.; Zhang, A.; Xing, B.; Tang, B.; Liu, Q.; Li, Y.; et al. Introgressive gene discovery of salt tolerance in Gossypium chromosome segment substitution lines with combined QTL mapping and RNA-seq. Plant Stress 2026, 19, 101242. [Google Scholar] [CrossRef]
- Wang, Z.; Yang, J.; Huang, T.; Chen, Z.; Nyasulu, M.; Zhong, Q.; He, H.; Bian, J. Genetic Analysis of the Awn Length Gene in the Rice Chromosome Segment Substitution Line CSSL29. Int. J. Mol. Sci. 2025, 26, 1436. [Google Scholar] [CrossRef]
- Yu, Z.; Xu, G.; Xie, K.; Xie, Z.; Wang, D.; Tan, L.; Ling, Y.; He, G.; Zhao, F. Genetic dissection of QTL for important agronomic traits and fine-mapping of qGL4 and qGW6 based on a short-width grain rice CSSL-Z691. Front. Plant Sci. 2025, 16, 1539625. [Google Scholar] [CrossRef]
- Wang, W.; He, Q.; Yang, H.; Xiang, S.; Zhao, T.; Gai, J. Development of a chromosome segment substitution line population with wild soybean (Glycine soja Sieb. et Zucc.) as donor parent. Euphytica 2013, 189, 293–307. [Google Scholar] [CrossRef]
- Xin, D.; Qi, Z.; Jiang, H.; Hu, Z.; Zhu, R.; Hu, J.; Han, H.; Hu, G.; Liu, C.; Chen, Q. QTL location and epistatic effect analysis of 100-seed weight using wild soybean (Glycine soja Sieb. & Zucc.) chromosome segment substitution lines. PLoS ONE 2016, 11, e0149380. [Google Scholar] [CrossRef]
- Qi, Z.; Zhang, Z.; Wang, Z.; Yu, J.; Qin, H.; Mao, X.; Jiang, H.; Xin, D.; Yin, Z.; Zhu, R.; et al. Meta-analysis and transcriptome profiling reveal hub genes for soybean seed storage composition during seed development. Plant Cell Environ. 2018, 41, 2109–2127. [Google Scholar] [CrossRef]
- Song, Q.X.; Li, Q.T.; Liu, Y.F.; Zhang, F.X.; Ma, B.; Zhang, W.K.; Man, W.Q.; Du, W.G.; Wang, G.D.; Chen, S.Y.; et al. Soybean GmbZIP123 gene enhances lipid content in the seeds of transgenic Arabidopsis plants. J. Exp. Bot. 2013, 64, 4329–4341. [Google Scholar] [CrossRef]
- Jung, S.; Rickert, D.A.; Deak, N.A.; Aldin, E.D.; Recknor, J.; Johnson, L.A.; Murphy, P.A. Comparison of Kjeldahl and Dumas methods for determining protein contents of soybean products. J. Am. Oil Chem. Soc. 2003, 80, 1169–1173. [Google Scholar] [CrossRef]
- Han, X.; Li, J.; Zhao, Y.; Zhang, Z.; Jiang, H.; Wang, J.; Feng, X.; Zhang, Y.; Du, Z.; Wu, X.; et al. Integrated transcriptomic and proteomic characterization of a chromosome segment substitution line reveals a new regulatory network controlling the seed storage profile of soybean. Food Energy Secur. 2022, 11, e381. [Google Scholar] [CrossRef]
- Srivastava, N.; Rathour, R.; Jha, S.; Pandey, K.; Srivastava, M.; Thakur, V.K.; Sengar, R.S.; Gupta, V.K.; Mazumder, P.B.; Khan, A.F.; et al. Microbial beta glucosidase enzymes: Recent advances in biomass conversation for biofuels application. Biomolecules 2019, 9, 220. [Google Scholar] [CrossRef]
- Livak, K.J.; Schmittgen, T.D. Analysis of relative gene expression data using real-time quantitative PCR and the 2−ΔΔCT Method. Methods 2001, 25, 402–408. [Google Scholar] [CrossRef]
- Anderson, C.M.; Parkinson, F.E. Potential signalling roles for UTP and UDP: Sources, regulation and release of uracil nucleotides. Trends Pharmacol. Sci. 1997, 18, 387–392. [Google Scholar] [CrossRef]
- Lu, X.; Chen, Z.; Deng, X.; Gu, M.; Zhu, Z.; Ren, J.; Fu, S. Transcriptomic and metabolomic analyses of non-structural carbohydrates in red maple leaves. Funct. Integr. Genomics. 2021, 21, 265–281. [Google Scholar] [CrossRef]
- Chardon, F.; Bedu, M.; Calenge, F.; Klemens, P.A.; Spinner, L.; Clement, G.; Chietera, G.; Léran, S.; Ferrand, M.; Lacombe, B.; et al. Leaf fructose content is controlled by the vacuolar transporter SWEET17 in Arabidopsis. Curr. Biol. 2013, 23, 697–702. [Google Scholar] [CrossRef]
- Plaxton, W.C. The organization and regulation of plant glycolysis. Annu. Rev. Plant Physiol. Plant Mol. Biol. 1996, 47, 185–214. [Google Scholar] [CrossRef]
- Ganguly, J. Studies on the mechanism of fatty acid synthesis: VII. Biosynthesis of fatty acids from malonyl CoA. Biochim. Biophys. Acta 1960, 40, 110–118. [Google Scholar] [CrossRef]
- Csaki, L.S.; Dwyer, J.R.; Fong, L.G.; Tontonoz, P.; Young, S.G.; Reue, K. Lipins, lipinopathies, and the modulation of cellular lipid storage and signaling. Prog. Lipid Res. 2013, 52, 305–316. [Google Scholar] [CrossRef] [PubMed]
- Lands, W.E. Lipid metabolism. Annu. Rev. Biochem. 1965, 34, 313–346. [Google Scholar] [CrossRef] [PubMed]
- Lu, C.; Xin, Z.; Ren, Z.; Miquel, M.; Browse, J. An enzyme regulating triacylglycerol composition is encoded by the ROD1 gene of Arabidopsis. Proc. Natl. Acad. Sci. USA 2009, 106, 18837–18842. [Google Scholar] [CrossRef] [PubMed]
- Eastmond, P.J. SUGAR-DEPENDENT1 encodes a patatin domain triacylglycerol lipase that initiates storage oil breakdown in germinating Arabidopsis seeds. Plant Cell 2006, 18, 665–675. [Google Scholar] [CrossRef]
- Feussner, I.; Kühn, H.; Wasternack, C. Lipoxygenase-dependent degradation of storage lipids. Trends Plant Sci. 2001, 6, 268–273. [Google Scholar] [CrossRef]
- Creighton, T.E.; Yanofsky, C. Indole-3-glycerol phosphate synthetase of Escherichia coli, an enzyme of the tryptophan operon. J. Biol. Chem. 1966, 241, 4616–4624. [Google Scholar] [CrossRef]
- Cotton, R.G.H.; Gibson, F. The biosynthesis of phenylalanine and tyrosine; enzymes converting chorismic acid into prephenic acid and their relationships to prephenate dehydratase and prephenate dehydrogenase. Biochim. Biophys. Acta 1965, 100, 76–88. [Google Scholar] [CrossRef]
- Curien, G.; Ravanel, S.; Robert, M.; Dumas, R. Identification of six novel allosteric effectors of Arabidopsis thaliana aspartate kinase-homoserine dehydrogenase isoforms. Physiological context sets the specificity. J. Biol. Chem. 2005, 280, 41178–41183. [Google Scholar] [CrossRef] [PubMed]
- Soares da Costa, T.P.; Muscroft-Taylor, A.C.; Dobson, R.C.J.; Devenish, S.R.A.; Jameson, G.B.; Gerrard, J.A. How essential is the ‘essential’ active-site lysine in dihydrodipicolinate synthase? Biochimie 2010, 92, 837–845. [Google Scholar] [CrossRef] [PubMed]
- Luirink, J.; Sinning, I. SRP-mediated protein targeting: Structure and function revisited. Biochim. Biophys. Acta 2004, 1694, 17–35. [Google Scholar] [CrossRef]
- Yosef, I.; Bochkareva, E.S.; Bibi, E. Escherichia coli SRP, its protein subunit Ffh, and the Ffh M domain are able to selectively limit membrane protein expression when overexpressed. mBio 2010, 1, e00020-10. [Google Scholar] [CrossRef]
- Mehrotra, R.; Kumar, S.; Mehrotra, S.; Singh, B.D. Seed storage protein gene regulation—A jig-saw puzzle. Indian. J. Biotechnol. 2009, 8, 147–158. Available online: https://www.cabidigitallibrary.org/doi/full/10.5555/20093139164 (accessed on 20 December 2025).
- Cabanos, C.; Matsuoka, Y.; Maruyama, N. Soybean proteins/peptides: A review on their importance, biosynthesis, vacuolar sorting, and accumulation in seeds. Peptides 2021, 143, 170598. [Google Scholar] [CrossRef]
- Shimada, T.; Yamada, K.; Kataoka, M.; Nakaune, S.; Koumoto, Y.; Kuroyanagi, M.; Tabata, S.; Kato, T.; Shinozaki, K.; Seki, M.; et al. Vacuolar processing enzymes are essential for proper processing of seed storage proteins in Arabidopsis thaliana. J. Biol. Chem. 2003, 278, 32292–32299. [Google Scholar] [CrossRef]
- Montanha, G.S.; Perez, L.C.; Lepri, A.; Longo, C.; Marzi, D.; Santos, E.; Franco, F.S.; Lopes, G.P.; da Cruz da Silva, N.G.; Marques, J.P.R.; et al. Storage protein biosynthesis is affected by ionome composition in soybean (Glycine max (L.) Merrill) seeds. bioRxiv 2025, 2, 640933. [Google Scholar] [CrossRef]
- Bathie, L.; Pettigrew, S.; Seferidi, P.; Taylor, F.; Barrett, E. The prevalence and distribution of palm, soy and coconut oils in Australian food: Implications for planetary and human health. Int. J. Food Sci. Nutr. 2026, 77, 126–135. [Google Scholar] [CrossRef]
- Abdelghany, A.M.; Zhang, S.; Azam, M.; Shaibu, A.S.; Feng, Y.; Li, Y.; Tian, Y.; Hong, H.L.; Li, B.; Sun, J. Profiling of seed fatty acid composition in 1025 Chinese soybean accessions from diverse ecoregions. Crop J. 2020, 8, 635–644. [Google Scholar] [CrossRef]
- Furuta, T.; Uehara, K.; Angeles-Shim, R.B.; Shim, J.; Ashikari, M.; Takashi, T. Development and evaluation of chromosome segment substitution lines (CSSLs) carrying chromosome segments derived from Oryza rufipogon in the genetic background of Oryza sativa L. Breed. Sci. 2014, 63, 468–475. [Google Scholar] [CrossRef]
- Pinu, F.R.; Beale, D.J.; Paten, A.M.; Kouremenos, K.; Swarup, S.; Schirra, H.J.; Wishart, D. Systems Biology and Multi-Omics Integration: Viewpoints from the Metabolomics Research Community. Metabolites 2019, 9, 76. [Google Scholar] [CrossRef]
- Gutierrez Reyes, C.D.; Alejo-Jacuinde, G.; Perez Sanchez, B.; Chavez Reyes, J.; Onigbinde, S.; Mogut, D.; Hernández-Jasso, I.; Calderón-Vallejo, D.; Quintanar, J.L.; Mechref, Y. Multi Omics Applications in Biological Systems. Curr. Issues Mol. Biol. 2024, 46, 5777–5793. [Google Scholar] [CrossRef]
- Choure, M.; Rai, P.K.; Soni, K.K.; Bisen, P.S.; Vivekanand, V.; Sharma, V.; Mishra, A.; Pandey, P.; Choure, K. Integrative omics-based biotechnological strategies for deciphering plant stress responses. Plant Gene 2026, 45, 100573. [Google Scholar] [CrossRef]
- Jong, C.; Yu, Z.; Zhang, Y.; Choe, K.; Uh, S.; Kim, K.; Jong, C.; Cha, J.; Kim, M.; Kim, Y.; et al. Multi-Omics Analysis of a Chromosome Segment Substitution Line Reveals a New Regulation Network for Soybean Seed Storage Profile. Int. J. Mol. Sci. 2024, 25, 5614. [Google Scholar] [CrossRef]
- Periappuram, C.; Steinhauer, L.; Barton, D.L.; Taylor, D.C.; Chatson, B.; Zou, J. The plastidic phosphoglucomutase from Arabidopsis. A reversible enzyme reaction with an important role in metabolic control. Plant Physiol. 2000, 122, 1193–1199. [Google Scholar] [CrossRef]
- Miray, R.; Kazaz, S.; To, A.; Baud, S. Molecular Control of Oil Metabolism in the Endosperm of Seeds. Int. J. Mol. Sci. 2021, 22, 1621. [Google Scholar] [CrossRef] [PubMed]
- Islam, N.; Krishnan, H.B.; Slovin, J.; Natarajan, S. Metabolic profiling of a fast neutron soybean mutant reveals an increased abundance of isoflavones. J. Agric. Food Chem. 2023, 71, 9994–10003. [Google Scholar] [CrossRef] [PubMed]
- Kelly, A.A.; van Erp, H.; Quettier, A.L.; Shaw, E.; Menard, G.; Kurup, S.; Eastmond, P.J. The sugar-dependent1 lipase limits triacylglycerol accumulation in vegetative tissues of Arabidopsis. Plant Physiol. 2013, 162, 1282–12899. [Google Scholar] [CrossRef]
- Fan, J.; Yan, C.; Roston, R.; Shanklin, J.; Xu, C. Arabidopsis lipins, PDAT1 acyltransferase, and SDP1 triacylglycerol lipase synergistically direct fatty acids toward β-oxidation, thereby maintaining membrane lipid homeostasis. Plant Cell 2014, 26, 4119–4134. [Google Scholar] [CrossRef] [PubMed]
- Fulda, M.; Shockey, J.; Werber, M.; Wolter, F.P.; Heinz, E. Two long-chain acyl-CoA synthetases from Arabidopsis thaliana involved in peroxisomal fatty acid beta-oxidation. Plant J. 2002, 32, 93–103. [Google Scholar] [CrossRef] [PubMed]
- Li-Beisson, Y.; Shorrosh, B.; Beisson, F.; Andersson, M.; Arondel, V.; Bates, P.D.; Baud, S.; Bird, D.; DeBono, A.; Durrett, T.P.; et al. Acyl-lipid metabolism. Arab. Book 2010, 8, e0133. [Google Scholar] [CrossRef] [PubMed]
- Theodoulou, F.L.; Eastmond, P.J. Seed storage oil catabolism: A story of give and take. Curr. Opin. Plant Biol. 2012, 15, 322–328. [Google Scholar] [CrossRef]
- Wei, W.; Wang, L.; Tao, J.; Zhang, W.; Chen, S.; Song, Q.; Zhang, J. The comprehensive regulatory network in seed oil bio-synthesis. J. Integr. Plant Biol. 2025, 67, 649–668. [Google Scholar] [CrossRef] [PubMed]
- Gao, X.; Brodhagen, M.; Isakeit, T.; Brown, S.H.; Göbel, C.; Betran, J.; Feussner, I.; Keller, N.P.; Kolomiets, M.V. Inactivation of the lipoxygenase ZmLOX3 increases susceptibility of maize to Aspergillus spp. Mol. Plant Microbe Interact. 2009, 22, 222–231. [Google Scholar] [CrossRef]
- Creelman, R.A.; Bell, E.; Mullet, J.E. Involvement of a lipoxygenase-like enzyme in abscisic Acid biosynthesis. Plant Physiol. 1992, 99, 1258–1260. [Google Scholar] [CrossRef]
- Kellogg, M.K.; Miller, S.C.; Tikhonova, E.B.; Karamyshev, A.L. SRPassing Co-translational Targeting: The Role of the Signal Recognition Particle in Protein Targeting and mRNA Protection. Int. J. Mol. Sci. 2021, 22, 6284. [Google Scholar] [CrossRef]
- Liu, J.X.; Howell, S.H. Managing the protein folding demands in the endoplasmic reticulum of plants. New Phytol. 2016, 211, 418–428. [Google Scholar] [CrossRef]
- Vitale, A.; Pedrazzini, E. StresSeed: The Unfolded Protein Response During Seed Development. Front. Plant Sci. 2022, 13, 869008. [Google Scholar] [CrossRef]
- Bao, X.; Wang, Y.; Qi, Y.; Lei, C.; Wang, Y.; Pan, T.; Yu, M.; Zhang, Y.; Wu, H.; Zhang, P. A deleterious Sar1c variant in rice inhibits export of seed storage proteins from the endoplasmic reticulum. Plant Mol. Biol. 2023, 111, 291–307. [Google Scholar] [CrossRef]
- Zhao, C.; Wang, D.; Shor, E.; Chen, X.; Zhang, H. Comparative Transcriptome Analysis Reveals Novel Insights into Regulatory Mechanisms of Seed Protein and Oil Accumulation in Soybeans. Agronomy 2026, 16, 562. [Google Scholar] [CrossRef]








Disclaimer/Publisher’s Note: The statements, opinions and data contained in all publications are solely those of the individual author(s) and contributor(s) and not of MDPI and/or the editor(s). MDPI and/or the editor(s) disclaim responsibility for any injury to people or property resulting from any ideas, methods, instructions or products referred to in the content. |
© 2026 by the authors. Licensee MDPI, Basel, Switzerland. This article is an open access article distributed under the terms and conditions of the Creative Commons Attribution (CC BY) license.
Share and Cite
Qi, H.; Han, X.; Huang, J.; Wu, X.; Han, J. Integrated Transcriptomic, Proteomic, and Metabolomic Analysis of a Chromosome Segment Substitution Line Reveals the Regulatory Mechanism Governing Fatty Acids and Storage Proteins in Soybean Seeds. Genes 2026, 17, 432. https://doi.org/10.3390/genes17040432
Qi H, Han X, Huang J, Wu X, Han J. Integrated Transcriptomic, Proteomic, and Metabolomic Analysis of a Chromosome Segment Substitution Line Reveals the Regulatory Mechanism Governing Fatty Acids and Storage Proteins in Soybean Seeds. Genes. 2026; 17(4):432. https://doi.org/10.3390/genes17040432
Chicago/Turabian StyleQi, Huidong, Xue Han, Jingyi Huang, Xiaoxia Wu, and Jianchun Han. 2026. "Integrated Transcriptomic, Proteomic, and Metabolomic Analysis of a Chromosome Segment Substitution Line Reveals the Regulatory Mechanism Governing Fatty Acids and Storage Proteins in Soybean Seeds" Genes 17, no. 4: 432. https://doi.org/10.3390/genes17040432
APA StyleQi, H., Han, X., Huang, J., Wu, X., & Han, J. (2026). Integrated Transcriptomic, Proteomic, and Metabolomic Analysis of a Chromosome Segment Substitution Line Reveals the Regulatory Mechanism Governing Fatty Acids and Storage Proteins in Soybean Seeds. Genes, 17(4), 432. https://doi.org/10.3390/genes17040432

