Transcriptome Sequencing Unveils a Novel Mechanism Underlying Breed Distinctions Between Thin- and Fat-Tailed Sheep
Abstract
1. Introduction
2. Materials and Methods
2.1. Sample Preparation
2.2. RNA Isolation
2.3. Quantitative Real-Time PCR (qRT-PCR)
2.4. Library Preparation
2.5. RNA Sequencing
2.6. Quality Control, Mapping and Quantification
2.7. Data Analysis
3. Results
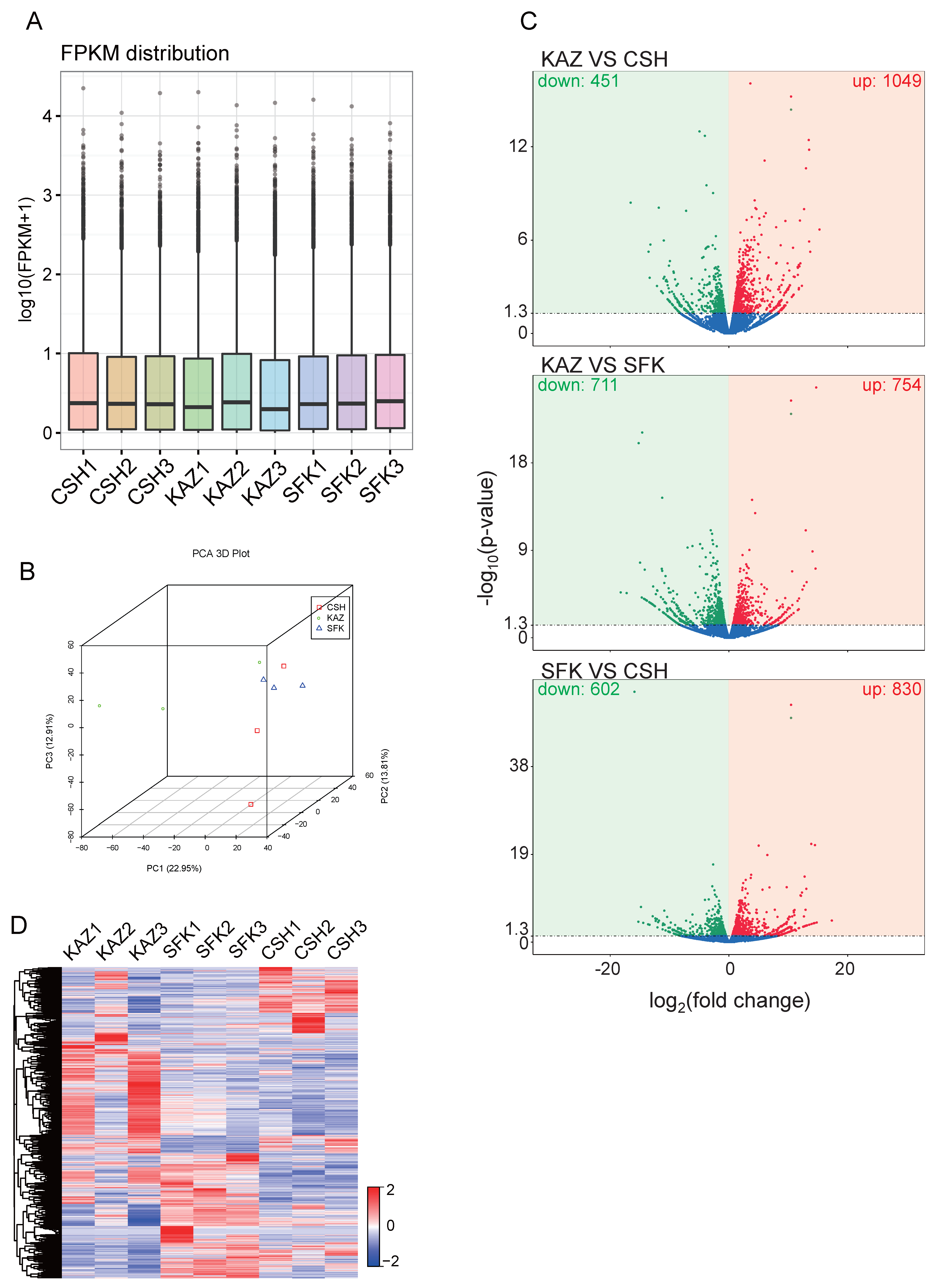
3.1. Sequencing and Mapping
3.2. Identification of Differentially Expressed Genes
3.3. Analysis of lncRNA-Regulated Target Genes
3.4. Analysis of miRNA-Regulated Target Genes
4. Discussion
4.1. Differentially Expressed Genes Related to Sheep Tail Fat Deposition
4.2. LncRNA Regulation of Target Genes of Sheep Tail Fat Deposition
4.3. miRNA-Regulated Target Genes of Sheep Tail Fat Deposition
4.4. Limitations of This Study
5. Conclusions
Supplementary Materials
Author Contributions
Funding
Institutional Review Board Statement
Informed Consent Statement
Data Availability Statement
Conflicts of Interest
Abbreviations
| DEGs | Differentially Expressed Genes |
| qRT-PCR | Quantitative Real-Time Polymerase Chain Reaction |
| KEGG | Kyoto Encyclopedia of Genes and Genomes |
| FPKM | Fragments Per Kilobase of transcript per Million mapped reads |
| lncRNAs | Long Non-Coding RNAs |
| miRNAs | MicroRNAs |
| ncRNAs | Non-Coding RNAs |
| GO | Gene Ontology |
| BAM | Binary Alignment/Map |
| SAM | Sequence Alignment/Map |
| GTF | Gene Transfer Format |
| RISC | RNA-Induced Silencing Complex |
| SBS | Sequencing by Synthesis |
| WAT | White Adipose Tissue |
| BCAA | Branched-Chain Amino Acid |
| BCKA | Branched-Chain α-Keto Acids |
| EETs | Epoxyeicosatrienoic Acids |
| LDs | Lipid Droplets |
| TAGs | Triacylglycerols |
| PPARγ | Peroxisome Proliferator-Activated Receptor γ |
| LPL | Lipoprotein Lipase |
| BMP2 | Bone Morphogenetic Protein 2 |
| ASE | Allele-Specific Expression |
| SIRT1 | Sirtuin 1 |
| SEM | Standard Error of the Mean |
| SD | Standard Deviation |
| GEO | Gene Expression Omnibus |
| CPC2 | Coding Potential Calculator 2 |
| CNCI | Coding-Non-Coding Index |
| HGNC | HUGO Gene Nomenclature Committee |
| RNase | Ribonuclease |
| ANOVA | Analysis of Variance |
References
- Fu, L.; Shi, J.; Meng, Q.; Tang, Z.; Liu, T.; Zhang, Q.; Cheng, S. Verification of key target molecules for intramuscular fat deposition and screening of SNP sites in sheep from small-tail han sheep breed and its cross with suffolk. Int. J. Mol. Sci. 2024, 25, 2951. [Google Scholar] [CrossRef] [PubMed]
- Yang, J.; Wang, D.F.; Huang, J.H.; Zhu, Q.H.; Luo, L.Y.; Lu, R.; Xie, X.L.; Salehian-Dehkordi, H.; Esmailizadeh, A.; Liu, G.E.; et al. Structural variant landscapes reveal convergent signatures of evolution in sheep and goats. Genome Biol. 2024, 25, 148. [Google Scholar] [CrossRef] [PubMed]
- Xu, S.; Akhatayeva, Z.; Liu, J.; Feng, X.; Yu, Y.; Badaoui, B.; Esmailizadeh, A.; Kantanen, J.; Amills, M.; Lenstra, J.A.; et al. Genetic advancements and future directions in ruminant livestock breeding: From reference genomes to multiomics innovations. Sci. China Life Sci. 2025, 68, 934–960. [Google Scholar] [CrossRef] [PubMed]
- Pang, Z.; Yang, P.; Cai, K.; Wang, W.; Afe, A.E.; Pan, Y.; Qiao, L.; Liu, W. Integrating whole-genome resequencing data reveals adaptive selection signatures in sheep populations under extreme environments. BMC Genom. 2025, 26, 1069. [Google Scholar] [CrossRef]
- Li, B.; Qiao, L.; An, L.; Wang, W.; Liu, J.; Ren, Y.; Pan, Y.; Jing, J.; Liu, W. Transcriptome analysis of adipose tissues from two fat-tailed sheep breeds reveals key genes involved in fat deposition. BMC Genom. 2018, 19, 338. [Google Scholar] [CrossRef]
- Kang, D.; Zhou, G.; Zhou, S.; Zeng, J.; Wang, X.; Jiang, Y.; Yang, Y.; Chen, Y. Comparative transcriptome analysis reveals potentially novel roles of homeobox genes in adipose deposition in fat-tailed sheep. Sci. Rep. 2017, 7, 14491. [Google Scholar] [CrossRef]
- Xie, Y.; Li, X.; Liang, H.; Chu, M.; Cao, G.; Jiang, Y. Integrated multiomic profiling of tail adipose tissue highlights novel genes, lipids, and metabolites involved in tail fat deposition in sheep. BMC Genom. 2025, 26, 212. [Google Scholar] [CrossRef]
- Xu, Y.X.; Wang, B.; Jing, J.N.; Ma, R.; Luo, Y.H.; Li, X.; Yan, Z.; Liu, Y.J.; Gao, L.; Ren, Y.L.; et al. Whole-body adipose tissue multi-omic analyses in sheep reveal molecular mechanisms underlying local adaptation to extreme environments. Commun. Biol. 2023, 6, 159. [Google Scholar] [CrossRef]
- Farhadi, S.; Hasanpur, K.; Shodja Ghias, J.; Palangi, V.; Lackner, M. Analyzing the expression of the transcriptome in adipose tissue of fat- and thin-tailed sheep. Vet. Anim. Sci. 2024, 25, 100387. [Google Scholar] [CrossRef]
- Hosseini, S.F.; Bakhtiarizadeh, M.R.; Salehi, A. Meta-analysis of RNA-Seq datasets highlights novel genes/pathways involved in fat deposition in fat-tail of sheep. Front. Vet. Sci. 2023, 10, 1159921. [Google Scholar] [CrossRef]
- Zhang, W.; Xu, M.; Wang, J.; Wang, S.; Wang, X.; Yang, J.; Gao, L.; Gan, S. Comparative transcriptome analysis of key genes and pathways activated in response to fat deposition in two sheep breeds with distinct tail phenotype. Front. Genet. 2021, 12, 639030. [Google Scholar] [CrossRef]
- Zhang, D.; Cheng, J.; Li, X.; Huang, K.; Yuan, L.; Zhao, Y.; Xu, D.; Zhang, Y.; Zhao, L.; Yang, X.; et al. Comprehensive multi-tissue epigenome atlas in sheep: A resource for complex traits, domestication, and breeding. iMeta 2024, 3, e254. [Google Scholar] [CrossRef]
- Morozova, O.; Hirst, M.; Marra, M.A. Applications of new sequencing technologies for transcriptome analysis. Annu. Rev. Genom. Hum. Genet. 2009, 10, 135–151. [Google Scholar] [CrossRef]
- Teyssonnière, E.M.; Trébulle, P.; Muenzner, J.; Loegler, V.; Ludwig, D.; Amari, F.; Mülleder, M.; Friedrich, A.; Hou, J.; Ralser, M.; et al. Species-wide quantitative transcriptomes and proteomes reveal distinct genetic control of gene expression variation in yeast. Proc. Natl. Acad. Sci. USA 2024, 121, e2319211121. [Google Scholar] [CrossRef]
- Li, Y.X.; Feng, X.P.; Wang, H.L.; Meng, C.H.; Zhang, J.; Qian, Y.; Zhong, J.F.; Cao, S.X. Transcriptome analysis reveals corresponding genes and key pathways involved in heat stress in Hu sheep. Cell Stress Chaperones 2019, 24, 1045–1054. [Google Scholar] [CrossRef] [PubMed]
- Xue, J.; Schmidt, S.V.; Sander, J.; Draffehn, A.; Krebs, W.; Quester, I.; De Nardo, D.; Gohel, T.D.; Emde, M.; Schmidleithner, L.; et al. Transcriptome-based network analysis reveals a spectrum model of human macrophage activation. Immunity 2014, 40, 274–288. [Google Scholar] [CrossRef]
- Farhadi, S.; Shodja Ghias, J.; Hasanpur, K.; Mohammadi, S.A.; Ebrahimie, E. Molecular mechanisms of fat deposition: IL-6 is a hub gene in fat lipolysis, comparing thin-tailed with fat-tailed sheep breeds. Arch. Anim. Breed. 2021, 64, 53–68. [Google Scholar] [CrossRef] [PubMed]
- Fan, H.; Hou, Y.; Sahana, G.; Gao, H.; Zhu, C.; Du, L.; Zhao, F.; Wang, L. A transcriptomic study of the tail fat deposition in two types of Hulun Buir sheep according to tail size and sex. Animals 2019, 9, 655. [Google Scholar] [CrossRef]
- Wang, X.; Zhou, G.; Xu, X.; Geng, R.; Zhou, J.; Yang, Y.; Yang, Z.; Chen, Y. Transcriptome profile analysis of adipose tissues from fat and short-tailed sheep. Gene 2014, 549, 252–257. [Google Scholar] [CrossRef]
- Bakhtiarizadeh, M.R.; Salami, S.A. Identification and expression analysis of long noncoding RNAs in fat-tail of sheep breeds. G3 Genes|Genomes|Genet. 2019, 9, 1263–1276. [Google Scholar] [CrossRef] [PubMed]
- Gutschner, T.; Diederichs, S. The hallmarks of cancer: A long non-coding RNA point of view. RNA Biol. 2012, 9, 703–719. [Google Scholar] [CrossRef]
- Wang, Y.; Hylemon, P.B.; Zhou, H. Long noncoding RNA H19: A key player in liver diseases. Hepatology 2021, 74, 1652–1659. [Google Scholar] [CrossRef]
- Chen, L.L.; Kim, V.N. Small and long non-coding RNAs: Past, present, and future. Cell 2024, 187, 6451–6485. [Google Scholar] [CrossRef]
- Mattick, J.S.; Amaral, P.P.; Carninci, P.; Carpenter, S.; Chang, H.Y.; Chen, L.L.; Chen, R.; Dean, C.; Dinger, M.E.; Fitzgerald, K.A.; et al. Long non-coding RNAs: Definitions, functions, challenges and recommendations. Nat. Rev. Mol. Cell Biol. 2023, 24, 430–447. [Google Scholar] [CrossRef]
- Su, X.H.; He, H.Y.; Fang, C.; Liu, L.L.; Liu, W.J. Transcriptome profiling of lncRNAs in sheep tail fat deposition. Anim. Biotechnol. 2023, 34, 900–910. [Google Scholar] [CrossRef]
- Fei, X.; Jin, M.; Wang, Y.; Li, T.; Lu, Z.; Yuan, Z.; Wang, H.; Lu, J.; Quan, K.; Di, R.; et al. Transcriptome reveals key microRNAs involved in fat deposition between different tail sheep breeds. PLoS ONE 2022, 17, e0264804. [Google Scholar] [CrossRef] [PubMed]
- Barber, R.D.; Harmer, D.W.; Coleman, R.A.; Clark, B.J. GAPDH as a housekeeping gene: Analysis of GAPDH mRNA expression in a panel of 72 human tissues. Physiol. Genom. 2005, 21, 389–395. [Google Scholar] [CrossRef] [PubMed]
- Wingett, S.W.; Andrews, S. FastQ Screen: A tool for multi-genome mapping and quality control. F1000 Res. 2018, 7, 1338. [Google Scholar] [CrossRef]
- Bolger, A.M.; Lohse, M.; Usadel, B. Trimmomatic: A flexible trimmer for Illumina sequence data. Bioinformatics 2014, 30, 2114–2120. [Google Scholar] [CrossRef]
- Langmead, B.; Salzberg, S.L. Fast gapped-read alignment with Bowtie 2. Nat. Methods 2012, 9, 357–359. [Google Scholar] [CrossRef]
- Trapnell, C.; Pachter, L.; Salzberg, S.L. TopHat: Discovering splice junctions with RNA-Seq. Bioinformatics 2009, 25, 1105–1111. [Google Scholar] [CrossRef]
- Li, H.; Handsaker, B.; Wysoker, A.; Fennell, T.; Ruan, J.; Homer, N.; Marth, G.; Abecasis, G.; Durbin, R.; 1000 Genome Project Data Processing Subgroup; et al. The sequence alignment/map format and SAMtools. Bioinformatics 2009, 25, 2078–2079. [Google Scholar] [CrossRef]
- Trapnell, C.; Roberts, A.; Goff, L.; Pertea, G.; Kim, D.; Kelley, D.R.; Pimentel, H.; Salzberg, S.L.; Rinn, J.L.; Pachter, L. Differential gene and transcript expression analysis of RNA-Seq experiments with TopHat and Cufflinks. Nat. Protoc. 2012, 7, 562–578. [Google Scholar] [CrossRef] [PubMed]
- Trapnell, C.; Williams, B.A.; Pertea, G.; Mortazavi, A.; Kwan, G.; van Baren, M.J.; Salzberg, S.L.; Wold, B.J.; Pachter, L. Transcript assembly and quantification by RNA–Seq reveals unannotated transcripts and isoform switching during cell differentiation. Nat. Biotechnol. 2010, 28, 511–515. [Google Scholar] [CrossRef]
- Li, X.; Yang, J.; Shen, M.; Xie, X.L.; Liu, G.J.; Xu, Y.X.; Lv, F.H.; Yang, H.; Yang, Y.L.; Liu, C.B.; et al. Whole-genome resequencing of wild and domestic sheep identifies genes associated with morphological and agronomic traits. Nat. Commun. 2020, 11, 2815. [Google Scholar] [CrossRef] [PubMed]
- Xu, X.; Yang, A.; Tian, P.; Zhang, K.; Liu, Y.; Wang, Y.; Wang, Z.; Wu, Y.; Zhao, Z.; Li, Q.; et al. Expression profile analysis of LncRNAs and mRNAs in pre-receptive endometrium of women with polycystic ovary syndrome undergoing in vitro fertilization-embryo transfer. BMC Med. Genom. 2024, 17, 26. [Google Scholar] [CrossRef]
- Tan, J.; Liang, H.; Yang, B.; Zhu, S.; Wu, G.; Li, L.; Liu, Z.; Li, L.; Qi, W.; Li, S.; et al. Identification and Analysis of Three Hub Prognostic Genes Related to Osteosarcoma Metastasis. J. Oncol. 2021, 2021, 6646459. [Google Scholar] [CrossRef]
- Chen, S.; Guo, X.; He, X.; Di, R.; Zhang, X.; Zhang, J.; Wang, X.; Chu, M. Transcriptome Analysis Reveals Differentially Expressed Genes and Long Non-coding RNAs Associated With Fecundity in Sheep Hypothalamus With Different FecB Genotypes. Front. Cell Dev. Biol. 2021, 9, 633747. [Google Scholar] [CrossRef] [PubMed]
- Xi, B.; An, X.; Yue, Y.; Shen, H.; Han, G.; Yang, Y.; Zhao, S. Identification and profiling of microRNAs during sheep’s testicular development. Front. Vet. Sci. 2025, 12, 1538990. [Google Scholar] [CrossRef]
- Kalvari, I.; Argasinska, J.; Quinones-Olvera, N.; Nawrocki, E.P.; Rivas, E.; Eddy, S.R.; Bateman, A.; Finn, R.D.; Petrov, A.I. Rfam 13.0: Shifting to a genome-centric resource for non-coding RNA families. Nucleic Acids Res. 2018, 46, D335–D342. [Google Scholar] [CrossRef]
- Wen, M.; Shen, Y.; Shi, S.; Tang, T. miREvo: An integrative microRNA evolutionary analysis platform for next-generation sequencing experiments. BMC Bioinform. 2012, 13, 140. [Google Scholar] [CrossRef]
- Friedländer, M.R.; Mackowiak, S.D.; Li, N.; Chen, W.; Rajewsky, N. miRDeep2 accurately identifies known and hundreds of novel microRNA genes in seven animal clades. Nucleic Acids Res. 2012, 40, 37–52. [Google Scholar] [CrossRef] [PubMed]
- Zheng, H.; Li, B.H.; Liu, C.; Jia, L.; Liu, F.T. Comprehensive Analysis of lncRNA-Mediated ceRNA Crosstalk and Identification of Prognostic Biomarkers in Wilms’ Tumor. BioMed Res. Int. 2020, 2020, 4951692. [Google Scholar] [CrossRef] [PubMed]
- He, X.; Han, Y.; Chen, L.; Yun, Y.; Huang, Y.; Borjigin, G.; Nashun, B. Mechanisms of Adipose Tissue Metabolism in Naturally Grazing Sheep at Different Growth Stages: Insights from mRNA and miRNA Profiles. Int. J. Mol. Sci. 2025, 26, 3324. [Google Scholar] [CrossRef]
- Bakhtiarizadeh, M.R.; Salehi, A.; Alamouti, A.A.; Abdollahi-Arpanahi, R.; Salami, S.A. Deep transcriptome analysis using RNA-Seq suggests novel insights into molecular aspects of fat-tail metabolism in sheep. Sci. Rep. 2019, 9, 9203. [Google Scholar] [CrossRef] [PubMed]
- Xu, X.C.; Li, B.B.; Wei, X.; Yang, Y.X.; Wang, X.L.; Chen, Y.L. Differential expression of peroxisome proliferator-activated receptor γ, fatty acid synthase, and hormone-sensitive lipase in fat-tailed and thin-tailed sheep breeds. Genet. Mol. Res. 2015, 14, 15624–15633. [Google Scholar] [CrossRef]
- Farhadi, S.; Hasanpur, K.; Shodja Ghias, J.; Palangi, V.; Lackner, M. Comprehensive Gene Expression Profiling Analysis of Adipose Tissue in Male Individuals from Fat- and Thin-Tailed Sheep Breeds. Animals 2023, 13, 3475. [Google Scholar] [CrossRef]
- Huang, J.; Liang, L.; Jiang, S.; Liu, Y.; He, H.; Sun, X.; Li, Y.; Xie, L.; Tao, Y.; Cong, L.; et al. BDH1-mediated LRRC31 regulation dependent on histone lysine β-hydroxybutyrylation to promote lung adenocarcinoma progression. MedComm 2023, 4, e449. [Google Scholar] [CrossRef]
- Ni, M.; Zang, S.; Wang, Y.; Qin, X.; Tian, M.; Xiong, T.; Chen, C.; Zhang, Y.; Luo, J.; Li, C. BDH1 identified by transcriptome has a negative effect on lipid metabolism in mammary epithelial cells of dairy goats. BMC Genom. 2025, 26, 66. [Google Scholar] [CrossRef]
- Zhuang, Y.; Chai, J.; Abdelsattar, M.M.; Fu, Y.; Zhang, N. Transcriptomic and metabolomic insights into the roles of exogenous β-hydroxybutyrate acid for the development of rumen epithelium in young goats. Anim. Nutr. 2023, 15, 10–21. [Google Scholar] [CrossRef]
- Liu, S.; Yang, Y.; Luo, H.; Pang, W.; Martin, G.B. Fat deposition and partitioning for meat production in cattle and sheep. Anim. Nutr. 2024, 17, 376–386. [Google Scholar] [CrossRef]
- Hu, D.G.; Marri, S.; Mackenzie, P.I.; Hulin, J.A.; McKinnon, R.A.; Meech, R. The Expression Profiles and Deregulation of UDP-Glycosyltransferase (UGT) Genes in Human Cancers and Their Association with Clinical Outcomes. Cancers 2021, 13, 4491. [Google Scholar] [CrossRef]
- Watkins, P.A. Very-long-chain acyl-CoA synthetases. J. Biol. Chem. 2008, 283, 1773–1777. [Google Scholar] [CrossRef]
- Glass, C.K.; Witztum, J.L. Atherosclerosis: The road ahead. Cell 2001, 104, 503–516. [Google Scholar] [CrossRef]
- Lowe, C.E.; O’Rahilly, S.; Rochford, J.J. Adipogenesis at a glance. J. Cell Sci. 2011, 124, 2681–2686. [Google Scholar] [CrossRef]
- Wang, C.; Zhao, J.; Feng, X.; Zhao, W.; Ma, R.; Yu, B.; Xue, L.; Wang, H.; Chen, Y.; Zhang, J.; et al. bta-miR-224 regulates milk fat metabolism by targeting FABP4 in bovine mammary epithelial cells. Genomics 2024, 116, 110955. [Google Scholar] [CrossRef] [PubMed]
- Shi, H.B.; Zhang, C.H.; Xu, Z.A.; Lou, G.G.; Liu, J.X.; Luo, J.; Loor, J.J. Peroxisome proliferator-activated receptor delta regulates lipid droplet formation and transport in goat mammary epithelial cells. J. Dairy Sci. 2018, 101, 2641–2649. [Google Scholar] [CrossRef] [PubMed]
- Dutta-Roy, A.K. Cellular uptake of long-chain fatty acids: Role of membrane-associated fatty-acid-binding/transport proteins. Cell. Mol. Life Sci. 2000, 57, 1360–1372. [Google Scholar] [CrossRef]
- Guo, Y.; Cordes, K.R.; Farese, R.V.; Walther, T.C. Lipid droplets at a glance. J. Cell Sci. 2009, 122, 749–752. [Google Scholar] [CrossRef]
- Mallick, K.; Paul, S.; Banerjee, S.; Banerjee, S. Lipid droplets and neurodegeneration. Neuroscience 2024, 549, 13–23. [Google Scholar] [CrossRef]
- Molotkovsky, R.J.; Galimzyanov, T.R.; Minkevich, M.M.; Pinigin, K.V.; Kuzmin, P.I.; Bashkirov, P.V. Energy pathway of lipid monolayer fusion: From droplet contact to coalescence. J. Phys. Chem. B 2025, 129, 7010–7021. [Google Scholar] [CrossRef]
- Lv, Y.; Guan, W.; Qiao, H.; Wang, C.; Chen, F.; Zhang, Y.; Liao, Z. Veterinary Medicine and Omics (Veterinomics): Metabolic Transition of Milk Triacylglycerol Synthesis in Sows from Late Pregnancy to Lactation. Omics A J. Integr. Biol. 2015, 19, 602–616. [Google Scholar] [CrossRef]
- Dong, J.; Chen, L.; Ye, F.; Tang, J.; Liu, B.; Lin, J.; Zhou, P.; Lü, B.; Wu, M.; Lu, J.; et al. Mic19 depletion impairs endoplasmic reticulum-mitochondrial contacts and mitochondrial lipid metabolism and triggers liver disease. Nat. Commun. 2024, 15, 1. [Google Scholar] [CrossRef]
- Savini, M.; Folick, A.; Lee, Y.T.; Jin, F.; Cuevas, A.; Tillman, M.C.; Duffy, J.D.; Zhao, Q.; Neve, I.A.; Hu, P.W.; et al. Lysosome lipid signalling from the periphery to neurons regulates longevity. Nat. Cell Biol. 2022, 24, 906–916. [Google Scholar] [CrossRef]
- Zhang, W.; Wang, S.; Yang, L.; Gao, L.; Ning, C.; Xu, M.; Deng, S.; Gan, S. Profile of miRNAs induced during sheep fat tail development and roles of four key miRNAs in proliferation and differentiation of sheep preadipocytes. Front. Vet. Sci. 2024, 11, 1491160. [Google Scholar] [CrossRef] [PubMed]
- Lu, Z.; Liu, J.; Han, J.; Yang, B. Association Between BMP2 Functional Polymorphisms and Sheep Tail Type. Animals 2020, 10, 739. [Google Scholar] [CrossRef] [PubMed]
- Mansourizadeh, H.; Bakhtiarizadeh, M.R.; de Almeida Regitano, L.C.; Bruscadin, J.J. Fat-tail allele-specific expression genes may affect fat deposition in tail of sheep. PLoS ONE 2024, 19, e0316046. [Google Scholar] [CrossRef]
- Fei, X.; Jin, M.; Yuan, Z.; Li, T.; Lu, Z.; Wang, H.; Lu, J.; Quan, K.; Yang, J.; He, M.; et al. MiRNA-Seq reveals key MicroRNAs involved in fat metabolism of sheep liver. Front. Genet. 2023, 14, 985764. [Google Scholar] [CrossRef]
- Rührig, F.; Schulze, A. The multifaceted roles of fatty acid synthesis in cancer. Nat. Rev. Cancer 2016, 16, 732–749. [Google Scholar] [CrossRef] [PubMed]
- Goodman, J.M. The gregarious lipid droplet. J. Biol. Chem. 2008, 283, 28005–28009. [Google Scholar] [CrossRef]





| ID | −log10(p) | Counts | Genes |
|---|---|---|---|
| carboxylic acid metabolic process | 9.9 | 11 | ACACA|ALDH1A1|BCAT2|DECR1|EPHX1|FASN|GSTA1|PON3|GCAT|UGT1A9|SCPEP1 |
| fatty acid metabolic process | 4.7 | 5 | ACACA|DECR1|EPHX1|FASN|GSTA1 |
| diterpenoid metabolic process | 4 | 3 | ALDH1A1|UGT1A9|SCPEP1 |
| terpenoid metabolic process | 3.8 | 3 | ALDH1A1|UGT1A9|SCPEP1 |
| carboxylic acid biosynthetic process | 3.8 | 4 | ACACA|ALDH1A1|BCAT2|FASN |
| isoprenoid metabolic process | 3.6 | 3 | ALDH1A1|UGT1A9|SCPEP1 |
| olefinic compound metabolic process | 3.3 | 3 | ALDH1A1|EPHX1|GSTA1 |
| amino acid metabolic process | 2.6 | 3 | ALDH1A1|BCAT2|GCAT |
| lipid biosynthetic process | 2.5 | 4 | ACACA|FASN|B3GALT1|SCCPDH |
| organic acid biosynthetic process | 3.8 | 4 | ACACA|ALDH1A1|BCAT2|FASN |
| ID | −log10(p) | Counts | Genes |
|---|---|---|---|
| glucose homeostasis | 4.9 | 7 | IGFBP5|PYGL|VGF|RACK1|FIS1|CCDC186|SUCNR1 |
| carbohydrate homeostasis | 4.9 | 7 | IGFBP5|PYGL|VGF|RACK1|FIS1|CCDC186|SUCNR1 |
| acyltransferase activity | 3.7 | 10 | MDM2|TRIM27|AGPAT2|FBXO22|TRIM7|TRIM52|TRIM41|UBE2Q2|TRIM9|NAT16 |
| fatty acid binding | 3.3 | 3 | FABP4|FABP9|FABP12 |
| glycerophospholipid metabolic process | 2.5 | 5 | CLN3|INPP4B|AGPAT2|OSBPL5|ABHD12B |
| energy homeostasis | 2.5 | 3 | ADRB1|VGF|SUCNR1 |
| fatty acid transport | 2.4 | 3 | FABP4|FABP9|FABP12 |
| lipid transport | 2.2 | 5 | CLN3|FABP4|OSBPL5|FABP9|FABP12 |
| lipid localization | 2.1 | 5 | CLN3|FABP4|OSBPL5|FABP9|FABP12 |
| glycerolipid metabolic process | 2.1 | 5 | CLN3|INPP4B|AGPAT2|OSBPL5|ABHD12B |
| phospholipid metabolic process | 2.1 | 5 | CLN3|INPP4B|AGPAT2|OSBPL5|ABHD12B |
| sRNA | KAZ_Readcount | CSH_Readcount | log2 Fold Change | padj |
|---|---|---|---|---|
| novel_120 | 81.12688766 | 18.25589902 | 2.113645506 | 0.019040978 |
| novel_144 | 32.50577511 | 2.954650549 | 3.515775872 | 0.000415888 |
| novel_171 | 16.14543989 | 3.222043669 | 2.361046738 | 0.024388178 |
| novel_182 | 0 | 6.63064167 | −5.220338598 | 0.008141076 |
| novel_401 | 35.55721207 | 12.73142355 | 1.458682151 | 0.047982783 |
| novel_440 | 401.4417819 | 153.3723361 | 1.382264301 | 0.037029294 |
| novel_64 | 340.9949191 | 1378.204568 | −2.014920104 | 0.001494234 |
| novel_72 | 942.3554226 | 350.5386447 | 1.42563343 | 0.003351532 |
| novel_74 | 738.9185669 | 269.494113 | 1.453967425 | 0.020565608 |
| novel_96 | 117.3840151 | 339.4617277 | −1.529354637 | 0.006081166 |
| oar-miR-200c | 12.55231807 | 50.1763364 | −1.998804459 | 0.034227956 |
| oar-miR-218a | 3513.564379 | 939.5928252 | 1.902250511 | 0.0009257 |
| oar-miR-30a-5p | 286,156.3684 | 120,173.3036 | 1.251682203 | 0.049104905 |
| sRNA | KAZ_Readcount | SFK_Readcount | log2 Fold Change | padj |
|---|---|---|---|---|
| novel_107 | 187.4774452 | 47.23145136 | 1.988532171 | 0.00746145 |
| novel_120 | 86.19938695 | 14.29460596 | 2.586105397 | 3.87 × 10−5 |
| novel_171 | 17.29327335 | 5.636296059 | 1.635596866 | 0.046322273 |
| novel_328 | 2.780490469 | 13.62539798 | −2.308408787 | 0.026557759 |
| novel_351 | 30.74939092 | 81.311312 | −1.41142447 | 0.026922407 |
| novel_381 | 0 | 31.76706191 | −7.39025532 | 1.39 × 10−5 |
| novel_401 | 37.98952298 | 14.1001242 | 1.422345668 | 0.023677844 |
| novel_406 | 26.0639549 | 0.644637531 | 5.350917278 | 0.001776704 |
| novel_407 | 12.01953184 | 0.318223692 | 5.13545176 | 0.004352336 |
| novel_422 | 1.796100521 | 22.29467497 | −3.549496518 | 0.001878239 |
| novel_440 | 421.6404767 | 178.3429071 | 1.241322205 | 0.006960603 |
| novel_51 | 1537.573428 | 871.7198229 | 0.819062658 | 0.016961335 |
| novel_64 | 365.9416972 | 815.3732463 | −1.156710525 | 0.003061472 |
| novel_72 | 1006.41901 | 362.6546951 | 1.472635288 | 0.000182182 |
| novel_85 | 568.2580957 | 190.1219305 | 1.579790419 | 0.001040954 |
| oar-miR-200c | 13.55313675 | 131.7782421 | −3.287808686 | 0.004145702 |
| oar-miR-3958-3p | 1634.372414 | 1030.286099 | 0.665885251 | 0.034072262 |
| sRNA | SFK_Readcount | CSH_Readcount | log2 Fold Change | padj |
|---|---|---|---|---|
| novel_107 | 45.11340409 | 162.445464 | −1.844592802 | 0.012358134 |
| novel_120 | 80.12688746 | 16.25549502 | 2.513666506 | 0.017045779 |
| novel_144 | 20.20639307 | 3.122746156 | 2.761593211 | 0.006108951 |
| novel_171 | 34.14443949 | 13.42404347 | 2.441046744 | 0.024484824 |
| novel_182 | 0 | 6.966549737 | −5.362681242 | 0.004130829 |
| novel_398 | 23,527.0423 | 46,402.41249 | −0.979861892 | 0.030305626 |
| novel_406 | 0.61215494 | 9.059214455 | −3.922624283 | 0.027163669 |
| novel_407 | 0.30610738 | 6.357457678 | −4.306032884 | 0.024302405 |
| novel_422 | 21.28621329 | 4.171512318 | 2.421165892 | 0.021198952 |
| novel_440 | 301.4417822 | 53.34556778 | 1.382264301 | 0.033942478 |
| novel_46 | 977.019282 | 1825.176219 | −0.901242653 | 0.023611069 |
| novel_51 | 831.1719688 | 2141.954377 | −1.365475571 | 0.005094795 |
| novel_67 | 512.966282 | 945.8180573 | −0.882024792 | 0.034356574 |
| novel_96 | 119.5784418 | 357.6641415 | −1.577791523 | 0.001868065 |
| oar-miR-107 | 658.8736287 | 341.3256278 | 0.9496936 | 0.014890752 |
| oar-miR-143 | 3,663,424.793 | 7,103,784.98 | −0.955396879 | 0.036211056 |
| oar-miR-218a | 2290.135514 | 975.9617483 | 1.229477253 | 0.009048071 |
| oar-miR-543-3p | 28.74588129 | 70.48302285 | −1.294548206 | 0.044386631 |
Disclaimer/Publisher’s Note: The statements, opinions and data contained in all publications are solely those of the individual author(s) and contributor(s) and not of MDPI and/or the editor(s). MDPI and/or the editor(s) disclaim responsibility for any injury to people or property resulting from any ideas, methods, instructions or products referred to in the content. |
© 2026 by the authors. Licensee MDPI, Basel, Switzerland. This article is an open access article distributed under the terms and conditions of the Creative Commons Attribution (CC BY) license.
Share and Cite
Gao, L.; Zhang, Y.; Zhang, Y.; Peng, W.; Zhang, Z.; Liu, Y.; Wang, J.; Wan, P.; Zhao, Z. Transcriptome Sequencing Unveils a Novel Mechanism Underlying Breed Distinctions Between Thin- and Fat-Tailed Sheep. Genes 2026, 17, 162. https://doi.org/10.3390/genes17020162
Gao L, Zhang Y, Zhang Y, Peng W, Zhang Z, Liu Y, Wang J, Wan P, Zhao Z. Transcriptome Sequencing Unveils a Novel Mechanism Underlying Breed Distinctions Between Thin- and Fat-Tailed Sheep. Genes. 2026; 17(2):162. https://doi.org/10.3390/genes17020162
Chicago/Turabian StyleGao, Lei, Yunyun Zhang, Yiyuan Zhang, Weifeng Peng, Zhenliang Zhang, Yucheng Liu, Jingjing Wang, Pengcheng Wan, and Zongsheng Zhao. 2026. "Transcriptome Sequencing Unveils a Novel Mechanism Underlying Breed Distinctions Between Thin- and Fat-Tailed Sheep" Genes 17, no. 2: 162. https://doi.org/10.3390/genes17020162
APA StyleGao, L., Zhang, Y., Zhang, Y., Peng, W., Zhang, Z., Liu, Y., Wang, J., Wan, P., & Zhao, Z. (2026). Transcriptome Sequencing Unveils a Novel Mechanism Underlying Breed Distinctions Between Thin- and Fat-Tailed Sheep. Genes, 17(2), 162. https://doi.org/10.3390/genes17020162
