Pan-Genome Analysis and Expression Profiling of HIPP Gene Family in Cassava
Abstract
1. Introduction
2. Materials and Methods
2.1. Identification and Physicochemical Properties of HIPP Genes in Cassava
2.2. Phylogenetic Analysis of the HIPP Gene Family
2.3. Homology and Presence/Absence Variation Analysis of the HIPP Gene Family in Cassava
2.4. Ka/Ks Calculation
2.5. Chromosomal Localization, Cis-Element Prediction, and Conserved Motif Analysis
2.6. RNA-Seq Data Analysis of HIPP Genes
2.7. Analysis of the Single-Cell Transcriptome of Cassava Root and Leaf
2.8. Plant Materials and Treatments
2.9. RNA Extraction and Quantitative Real-Time PCR (qRT-PCR) Analysis
3. Results
3.1. Identification of HIPP Genes in Cassava
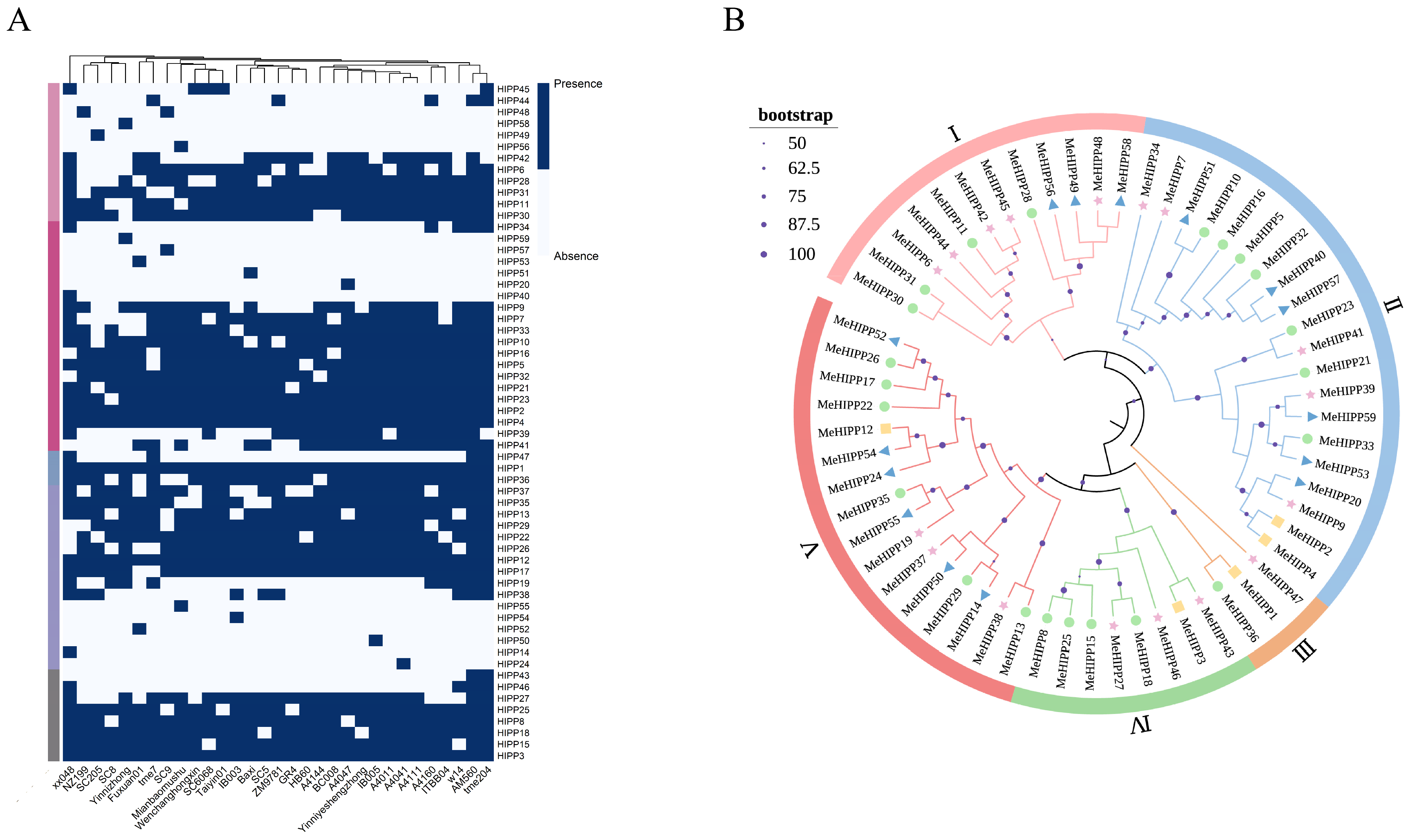
3.2. Presence/Absence Variation and Phylogenetic Analysis of HIPP Gene Family
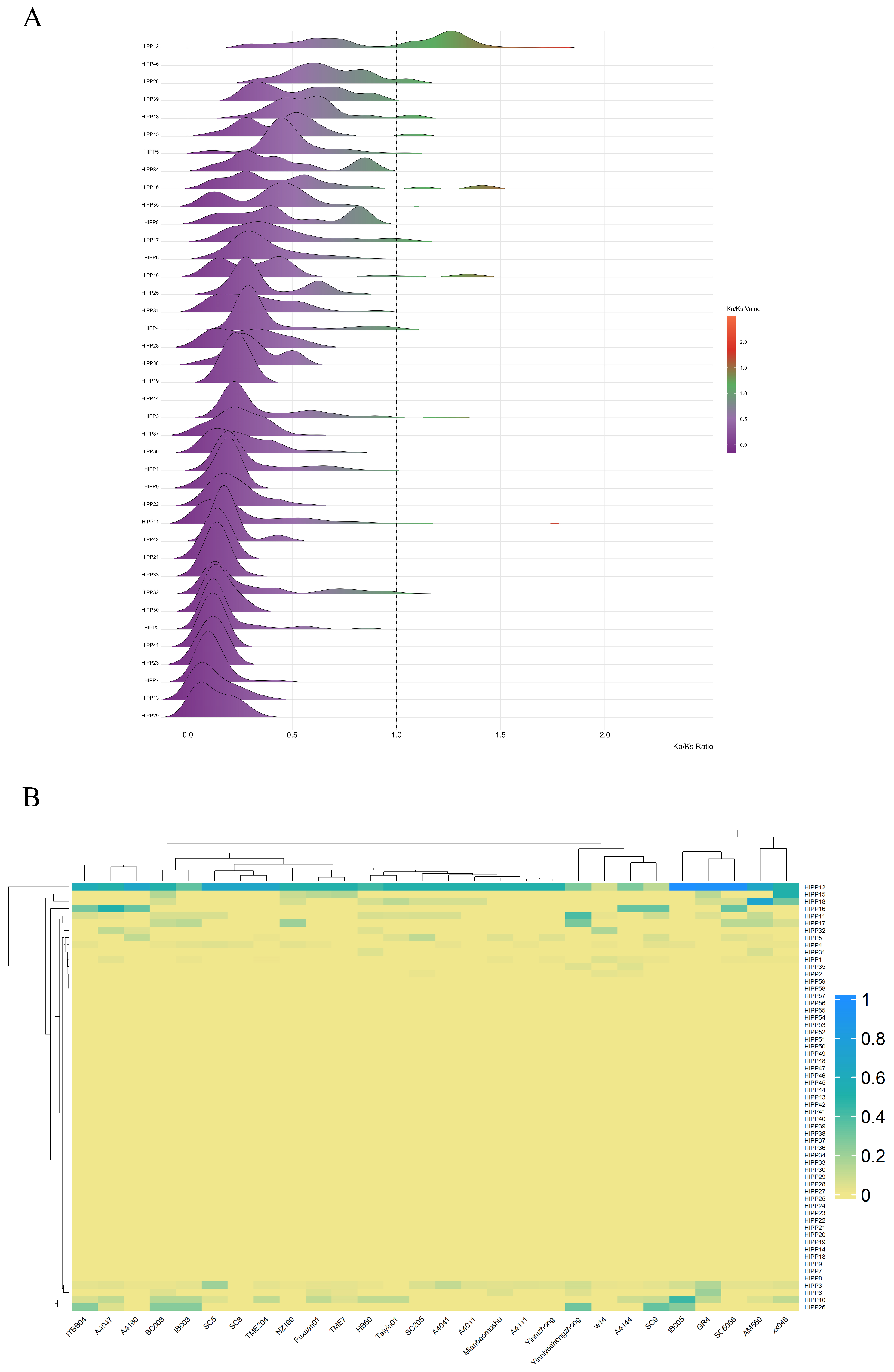
3.3. Differential Selection Pressures Acting on MeHIPP Genes in Cassava
3.4. Chromosomal Localization
3.5. Synteny Analysis of MeHIPP Genes Within Cassava and Interspecific Synteny Analysis
3.6. Conserved Motif, Gene Structure, and Cis-Acting Regulatory Elements
3.7. Expression Patterns of MeHIPP Genes in Different Tissues and Under Different Stress Conditions
3.8. Expression Patterns of MeHIPP Genes in Single-Cell Transcriptomes
3.9. Expression Profiles of Selected MeHIPP Genes Under Cd Stress
4. Discussion
5. Conclusions
Supplementary Materials
Author Contributions
Funding
Institutional Review Board Statement
Informed Consent Statement
Data Availability Statement
Conflicts of Interest
Abbreviations
| Cd | cadmium |
| ENA | European Nucleotide Archive |
| GFF | general feature format version |
| GRAVY | grand average of hydropathy |
| HIPP | heavy-metal-associated isoprenylated plant protein |
| HMA | heavy-metal-associated |
| Ka/Ks | ratio of the nonsynonymous substitution rate to the synonymous substitution rate |
| NCBI | National Center for Biotechnology Information |
| OGG | orthologous gene group |
| qRT-PCR | quantitative real-time polymerase chain reaction |
| UMAP | uniform manifold approximation and projection |
References
- Amelework, A.B.; Bairu, M.W. Advances in Genetic Analysis and Breeding of Cassava (Manihot esculenta Crantz): A Review. Plants 2022, 11, 1617. [Google Scholar] [CrossRef]
- Cai, Z.; Ruan, L.; Wei, W.; He, W.; Yang, H.; Chen, H.; Liang, Z.; Huang, Z.; Lan, X.; Zhang, X.; et al. Morphological, Anatomical, and Transcriptomics Analysis Reveals the Regulatory Mechanisms of Cassava Plant Height Development. BMC Genom. 2024, 25, 699. [Google Scholar] [CrossRef]
- Fathima, A.A.; Sanitha, M.; Tripathi, L.; Muiruri, S. Cassava (Manihot esculenta) Dual Use for Food and Bioenergy: A Review. Food Energy Secur. 2023, 12, e380. [Google Scholar] [CrossRef]
- Okogbenin, E.; Setter, T.L.; Ferguson, M.; Mutegi, R.; Ceballos, H.; Olasanmi, B.; Fregene, M. Phenotypic Approaches to Drought in Cassava: Review. Front. Physiol. 2013, 4, 93. [Google Scholar] [CrossRef] [PubMed]
- More, S.J.; Bardhan, K.; Ravi, V.; Pasala, R.; Chaturvedi, A.K.; Lal, M.K.; Siddique, K.H.M. Morphophysiological Responses and Tolerance Mechanisms in Cassava (Manihot esculenta Crantz) Under Drought Stress. J. Soil Sci. Plant Nutr. 2023, 23, 71–91. [Google Scholar] [CrossRef]
- Devi, B.; Kumar, M.N.; Chutia, M.; Bhattacharyya, N. Abiotic and Biotic Stress Challenges of Cassava in Changing Climate and Strategies to Overcome: A Review. Sci. Hortic. 2022, 305, 111432. [Google Scholar] [CrossRef]
- Zaynab, M.; Al-Yahyai, R.; Ameen, A.; Sharif, Y.; Ali, L.; Fatima, M.; Khan, K.A.; Li, S. Health and Environmental Effects of Heavy Metals. J. King Saud. Univ. Sci. 2022, 34, 101653. [Google Scholar] [CrossRef]
- Shahid, M.; Khalid, S.; Abbas, G.; Shahid, N.; Nadeem, M.; Sabir, M.; Aslam, M.; Dumat, C. Heavy Metal Stress and Crop Productivity. In Crop Production and Global Environmental Issues; Hakeem, K.R., Ed.; Springer International Publishing: Cham, Switzerland, 2015; pp. 1–25. ISBN 978-3-319-23161-7. [Google Scholar]
- Li, L.; Fan, Z.; Gan, Q.; Xiao, G.; Luan, M.; Zhu, R.; Zhang, Z. Conservative Mechanism through Various Rapeseed (Brassica napus L.) Varieties Respond to Heavy Metal (Cadmium, Lead, Arsenic) Stress. Front. Plant Sci. 2025, 15, 1521075. [Google Scholar] [CrossRef] [PubMed]
- Kısa, D.; Öztürk, L.; Doker, S.; Gökçe, İ. Expression Analysis of Metallothioneins and Mineral Contents in Tomato (Lycopersicon Esculentum) under Heavy Metal Stress. J. Sci. Food Agric. 2017, 97, 1916–1923. [Google Scholar] [CrossRef] [PubMed]
- Singh, S.; Parihar, P.; Singh, R.; Singh, V.P.; Prasad, S.M. Heavy Metal Tolerance in Plants: Role of Transcriptomics, Proteomics, Metabolomics, and Ionomics. Front. Plant Sci. 2016, 6, 1143. [Google Scholar] [CrossRef]
- Thakur, M.; Praveen, S.; Divte, P.R.; Mitra, R.; Kumar, M.; Gupta, C.K.; Kalidindi, U.; Bansal, R.; Roy, S.; Anand, A.; et al. Metal Tolerance in Plants: Molecular and Physicochemical Interface Determines the “Not so Heavy Effect” of Heavy Metals. Chemosphere 2022, 287, 131957. [Google Scholar] [CrossRef] [PubMed]
- Hasan, M.K.; Cheng, Y.; Kanwar, M.K.; Chu, X.-Y.; Ahammed, G.J.; Qi, Z.-Y. Responses of Plant Proteins to Heavy Metal Stress—A Review. Front. Plant Sci. 2017, 8, 1492. [Google Scholar] [CrossRef] [PubMed]
- Niekerk, L.; Gokul, A.; Basson, G.; Badiwe, M.; Nkomo, M.; Klein, A.; Keyster, M. Heavy Metal Stress and Mitogen Activated Kinase Transcription Factors in Plants: Exploring Heavy metal-ROS Influences on Plant Signalling Pathways. Plant Cell Environ. 2024, 47, 2793–2810. [Google Scholar] [CrossRef]
- Jalmi, S.K. The Role of ABC Transporters in Metal Transport in Plants. In Plant Metal and Metalloid Transporters; Kumar, K., Srivastava, S., Eds.; Springer Nature: Singapore, 2022; pp. 55–71. ISBN 978-981-19-6102-1. [Google Scholar]
- Alejandro, S.; Meier, B.; Hoang, M.T.T.; Peiter, E. Cation Diffusion Facilitator Proteins of Beta vulgaris Reveal Diversity of Metal Handling in Dicotyledons. Plant Cell Environ. 2023, 46, 1629–1652. [Google Scholar] [CrossRef]
- Xing, Q.; Hasan, M.K.; Li, Z.; Yang, T.; Jin, W.; Qi, Z.; Yang, P.; Wang, G.; Ahammed, G.J.; Zhou, J. Melatonin-Induced Plant Adaptation to Cadmium Stress Involves Enhanced Phytochelatin Synthesis and Nutrient Homeostasis in Solanum lycopersicum L. J. Hazard. Mater. 2023, 456, 131670. [Google Scholar] [CrossRef]
- Cao, H.W.; Zhao, Y.N.; Liu, X.S.; Rono, J.K.; Yang, Z.M. A Metal Chaperone OsHIPP16 Detoxifies Cadmium by Repressing Its Accumulation in Rice Crops. Environ. Pollut. 2022, 311, 120058. [Google Scholar] [CrossRef]
- Rono, J.K.; Sun, D.; Yang, Z.M. Metallochaperones: A Critical Regulator of Metal Homeostasis and Beyond. Gene 2022, 822, 146352. [Google Scholar] [CrossRef] [PubMed]
- Tehseen, M.; Cairns, N.; Sherson, S.; Cobbett, C.S. Metallochaperone-like Genes in Arabidopsis thaliana. Metallomics 2010, 2, 556. [Google Scholar] [CrossRef]
- De Abreu-Neto, J.B.; Turchetto-Zolet, A.C.; De Oliveira, L.F.V.; Bodanese Zanettini, M.H.; Margis-Pinheiro, M. Heavy Metal-associated Isoprenylated Plant Protein (HIPP): Characterization of a Family of Proteins Exclusive to Plants. FEBS J. 2013, 280, 1604–1616. [Google Scholar] [CrossRef]
- Chevalier, Q.; Debié, P.; Huchelmann, A.; Hemmerlin, A. Protein Prenylation Makeovers in Plants: Insights into Substrate Diversification. Int. J. Mol. Sci. 2025, 26, 10638. [Google Scholar] [CrossRef]
- Guo, T.; Weber, H.; Niemann, M.C.E.; Theisl, L.; Leonte, G.; Novák, O.; Werner, T. Arabidopsis HIPP Proteins Regulate Endoplasmic Reticulum-Associated Degradation of CKX Proteins and Cytokinin Responses. Mol. Plant 2021, 14, 1918–1934. [Google Scholar] [CrossRef] [PubMed]
- Ma, L.; An, R.; Jiang, L.; Zhang, C.; Li, Z.; Zou, C.; Yang, C.; Pan, G.; Lübberstedt, T.; Shen, Y. Effects of ZmHIPP on Lead Tolerance in Maize Seedlings: Novel Ideas for Soil Bioremediation. J. Hazard. Mater. 2022, 430, 128457. [Google Scholar] [CrossRef] [PubMed]
- Zhang, X.; Feng, H.; Feng, C.; Xu, H.; Huang, X.; Wang, Q.; Duan, X.; Wang, X.; Wei, G.; Huang, L.; et al. Isolation and Characterisation of c DNA Encoding a Wheat Heavy Metal-associated Isoprenylated Protein Involved in Stress Responses. Plant Biol. J. 2015, 17, 1176–1186. [Google Scholar] [CrossRef]
- Shi, Y.; Jiang, W.; Li, M.; Jiang, N.; Huang, Y.; Wang, M.; Du, Z.; Chen, J.; Li, J.; Wu, L.; et al. Metallochaperone Protein OsHIPP17 Regulates the Absorption and Translocation of Cadmium in Rice (Oryza sativa L.). Int. J. Biol. Macromol. 2023, 245, 125607. [Google Scholar] [CrossRef]
- Xu, J.; Cui, J.; He, Q.; Liu, Y.; Lu, X.; Qi, J.; Xiong, J.; Yu, W.; Li, C. Genome-Wide Identification of HIPP and Mechanism of SlHIPP4/7/9/21/26/32 Mediated Phytohormones Response to Cd, Osmotic, and Salt Stresses in Tomato. Plant Physiol. Bioch 2024, 217, 109220. [Google Scholar] [CrossRef]
- Barth, O.; Vogt, S.; Uhlemann, R.; Zschiesche, W.; Humbeck, K. Stress Induced and Nuclear Localized HIPP26 from Arabidopsis thaliana Interacts via Its Heavy Metal Associated Domain with the Drought Stress Related Zinc Finger Transcription Factor ATHB29. Plant Mol. Biol. 2009, 69, 213–226. [Google Scholar] [CrossRef]
- Wu, W.; Zhao, T.; Zheng, Y.; Liu, T.; Zhou, S.; Chen, W.; Xie, L.; Lin, Q.; Chen, L.; Xiao, S.; et al. HIPP33 Contributes to Selective Autophagy-Mediated Vacuolar Sequestration of Cadmium in Arabidopsis. Plant Cell Environ. 2025, 48, 7072–7088. [Google Scholar] [CrossRef]
- Chen, G.; Xiong, S. OsHIPP24 Is a Copper Metallochaperone Which Affects Rice Growth. J. Plant Biol. 2021, 64, 145–153. [Google Scholar] [CrossRef]
- Zheng, Q.; Yu, Q.; Wu, N.; Yao, W.; Li, J.; Lv, K.; Xu, W. A Grape VvHOS1-Interacting HIPP Protein (VvHIPP21) Negatively Regulates Cold and Drought Stress. Environ. Exp. Bot. 2023, 207, 105203. [Google Scholar] [CrossRef]
- Sun, W.; Wei, J.; Wu, G.; Xu, H.; Chen, Y.; Yao, M.; Zhan, J.; Yan, J.; Wu, N.; Chen, H.; et al. CqZF-HD14 Enhances Drought Tolerance in Quinoa Seedlings through Interaction with CqHIPP34 and CqNAC79. Plant Sci. 2022, 323, 111406. [Google Scholar] [CrossRef] [PubMed]
- Gao, C.; Zhang, Z.; Zhu, Y.; Tian, J.; Yu, K.; Hou, J.; Luo, D.; Cai, J.; Zhu, Y. Genome-Wide Analysis of HIPP Gene Family in Maize Reveals Its Role in the Cadmium Stress Response. Genes 2025, 16, 770. [Google Scholar] [CrossRef]
- Finn, R.D. Pfam: Clans, Web Tools and Services. Nucleic Acids Res. 2006, 34, D247–D251. [Google Scholar] [CrossRef] [PubMed]
- Chen, C.; Wu, Y.; Li, J.; Wang, X.; Zeng, Z.; Xu, J.; Liu, Y.; Feng, J.; Chen, H.; He, Y.; et al. TBtools-II: A “One for All, All for One” Bioinformatics Platform for Biological Big-Data Mining. Mol. Plant 2023, 16, 1733–1742. [Google Scholar] [CrossRef] [PubMed]
- Blum, M.; Andreeva, A.; Florentino, L.C.; Chuguransky, S.R.; Grego, T.; Hobbs, E.; Pinto, B.L.; Orr, A.; Paysan-Lafosse, T.; Ponamareva, I.; et al. InterPro: The Protein Sequence Classification Resource in 2025. Nucleic Acids Res 2025, 53, D444–D456. [Google Scholar] [CrossRef] [PubMed]
- Maurer-Stroh, S.; Eisenhaber, F. Refinement and Prediction of Protein Prenylation Motifs. Genome Biol. 2005, 6, R55. [Google Scholar] [CrossRef]
- Gasteiger, E.; Hoogland, C.; Gattiker, A.; Duvaud, S.; Wilkins, M.R.; Appel, R.D.; Bairoch, A. Protein Identification and Analysis Tools on the ExPASy Server. In The Proteomics Protocols Handbook; Walker, J.M., Ed.; Humana Press: Totowa, NJ, USA, 2005; pp. 571–607. ISBN 978-1-58829-343-5. [Google Scholar]
- Ødum, M.T.; Teufel, F.; Thumuluri, V.; Almagro Armenteros, J.J.; Johansen, A.R.; Winther, O.; Nielsen, H. DeepLoc 2.1: Multi-Label Membrane Protein Type Prediction Using Protein Language Models. Nucleic Acids Res. 2024, 52, W215–W220. [Google Scholar] [CrossRef]
- Kumar, S.; Stecher, G.; Tamura, K. MEGA7: Molecular Evolutionary Genetics Analysis Version 7.0 for Bigger Datasets. Mol. Biol. Evol. 2016, 33, 1870–1874. [Google Scholar] [CrossRef]
- Nguyen, L.-T.; Schmidt, H.A.; Von Haeseler, A.; Minh, B.Q. IQ-TREE: A Fast and Effective Stochastic Algorithm for Estimating Maximum-Likelihood Phylogenies. Mol. Biol. Evol. 2015, 32, 268–274. [Google Scholar] [CrossRef]
- Letunic, I.; Bork, P. Interactive Tree of Life (iTOL) v6: Recent Updates to the Phylogenetic Tree Display and Annotation Tool. Nucleic Acids Res. 2024, 52, W78–W82. [Google Scholar] [CrossRef]
- Emms, D.M.; Kelly, S. OrthoFinder: Phylogenetic Orthology Inference for Comparative Genomics. Genome Biol. 2019, 20, 238. [Google Scholar] [CrossRef]
- Wang, Y.; Tang, H.; De Barry, J.D.; Tan, X.; Li, J.; Wang, X.; Lee, T.-H.; Jin, H.; Marler, B.; Guo, H.; et al. MCScanX: A Toolkit for Detection and Evolutionary Analysis of Gene Synteny and Collinearity. Nucleic Acids Res. 2012, 40, e49. [Google Scholar] [CrossRef] [PubMed]
- Zhang, Z. KaKs_Calculator 3.0: Calculating Selective Pressure on Coding and Non-Coding Sequences. Genom. Proteom. Bioinf. 2022, 20, 536–540. [Google Scholar] [CrossRef] [PubMed]
- Wickham, H. Ggplot2: Elegant Graphics for Data Analysis. In Use R! 2nd ed.; Springer International Publishing: Cham, Switzerland, 2016; ISBN 978-3-319-24277-4. [Google Scholar]
- Lescot, M. PlantCARE, a Database of Plant Cis-Acting Regulatory Elements and a Portal to Tools for in Silico Analysis of Promoter Sequences. Nucleic Acids Res. 2002, 30, 325–327. [Google Scholar] [CrossRef]
- Bailey, T.L.; Johnson, J.; Grant, C.E.; Noble, W.S. The MEME Suite. Nucleic Acids Res. 2015, 43, W39–W49. [Google Scholar] [CrossRef]
- Wilson, M.C.; Mutka, A.M.; Hummel, A.W.; Berry, J.; Chauhan, R.D.; Vijayaraghavan, A.; Taylor, N.J.; Voytas, D.F.; Chitwood, D.H.; Bart, R.S. Gene Expression Atlas for the Food Security Crop Cassava. New Phytol. 2017, 213, 1632–1641. [Google Scholar] [CrossRef] [PubMed]
- Muñoz-Bodnar, A.; Perez-Quintero, A.L.; Gomez-Cano, F.; Gil, J.; Michelmore, R.; Bernal, A.; Szurek, B.; Lopez, C. RNAseq Analysis of Cassava Reveals Similar Plant Responses upon Infection with Pathogenic and Non-Pathogenic Strains of Xanthomonas Axonopodis Pv. Manihotis. Plant Cell Rep. 2014, 33, 1901–1912. [Google Scholar] [CrossRef]
- Grüning, B.A.; Fallmann, J.; Yusuf, D.; Will, S.; Erxleben, A.; Eggenhofer, F.; Houwaart, T.; Batut, B.; Videm, P.; Bagnacani, A.; et al. The RNA Workbench: Best Practices for RNA and High-Throughput Sequencing Bioinformatics in Galaxy. Nucleic Acids Res. 2017, 45, W560–W566. [Google Scholar] [CrossRef]
- Song, J.; Fan, B.; Shao, X.; Zang, Y.; Wang, D.; Min, Y. Single-Cell Transcriptome Sequencing Atlas of Cassava Tuberous Root. Front. Plant Sci. 2023, 13, 1053669. [Google Scholar] [CrossRef]
- Zang, Y.; Pei, Y.; Cong, X.; Ran, F.; Liu, L.; Wang, C.; Wang, D.; Min, Y. Single-Cell RNA-Sequencing Profiles Reveal the Developmental Landscape of the Manihot esculenta Crantz Leaves. Plant Physiol. 2023, 194, 456–474. [Google Scholar] [CrossRef]
- Salcedo, A.; Zambrana, C.; Siritunga, D. Comparative Expression Analysis of Reference Genes in Field-Grown Cassava. Trop. Plant Biol. 2014, 7, 53–64. [Google Scholar] [CrossRef]
- Ye, J.; Yang, H.; Shi, H.; Wei, Y.; Tie, W.; Ding, Z.; Yan, Y.; Luo, Y.; Xia, Z.; Wang, W.; et al. The MAPKKK Gene Family in Cassava: Genome-Wide Identification and Expression Analysis against Drought Stress. Sci. Rep. 2017, 7, 14939. [Google Scholar] [CrossRef]
- Schmittgen, T.D.; Livak, K.J. Analyzing Real-Time PCR Data by the Comparative CT Method. Nat. Protoc. 2008, 3, 1101–1108. [Google Scholar] [CrossRef]
- Tong, C.; Jia, Y.; Hu, H.; Zeng, Z.; Chapman, B.; Li, C. Pangenome and Pantranscriptome as the New Reference for Gene-Family Characterization: A Case Study of Basic Helix-Loop-Helix (bHLH) Genes in Barley. Plant Commun. 2025, 6, 101190. [Google Scholar] [CrossRef]
- Xia, Z.; Du, Z.; Zhou, X.; Jiang, S.; Zhu, T.; Wang, L.; Chen, F.; Carvalho, L.; Zou, M.; Becerra Lopez-Lavalle, L.A.; et al. Pan-Genome and Haplotype Map of Cassava Cultivars and Wild Ancestors Provide Insights into Its Adaptive Evolution and Domestication. Mol. Plant 2025, 18, 1047–1071. [Google Scholar] [CrossRef] [PubMed]
- Xu, X.-D.; Zhao, R.-P.; Xiao, L.; Lu, L.; Gao, M.; Luo, Y.-H.; Zhou, Z.-W.; Ye, S.-Y.; Qian, Y.-Q.; Fan, B.-L.; et al. Telomere-to-Telomere Assembly of Cassava Genome Reveals the Evolution of Cassava and Divergence of Allelic Expression. Hortic. Res. 2023, 10, uhad200. [Google Scholar] [CrossRef]
- Wei, Y.; Peng, X.; Wang, X.; Wang, C. The Heavy Metal-Associated Isoprenylated Plant Protein (HIPP) Gene Family Plays a Crucial Role in Cadmium Resistance and Accumulation in the Tea Plant (Camellia sinensis L.). Ecotoxicol. Environ. Saf. 2023, 260, 115077. [Google Scholar] [CrossRef]
- Gao, C.; Zhu, Y.; Xu, H.; Peng, X.; Yu, K.; Gu, X.; Xiao, Y.; Cai, J.; Wang, Y. The Heavy Metal-Associated Isoprenylated Plant Protein (HIPP) Gene Family Plays a Crucial Role in Cadmium Resistance in Lotus (Nelumbo nucifera G.). Horticulturae 2025, 11, 1136. [Google Scholar] [CrossRef]
- Yan, X.; Huang, Y.; Song, H.; Chen, F.; Geng, Q.; Hu, M.; Zhang, C.; Wu, X.; Fan, T.; Cao, S. A MYB4-MAN3-Mannose-MNB1 Signaling Cascade Regulates Cadmium Tolerance in Arabidopsis. PLoS Genet. 2021, 17, e1009636. [Google Scholar] [CrossRef] [PubMed]
- Zhang, H.; Zhang, X.; Liu, J.; Niu, Y.; Chen, Y.; Hao, Y.; Zhao, J.; Sun, L.; Wang, H.; Xiao, J.; et al. Characterization of the Heavy-Metal-Associated Isoprenylated Plant Protein (HIPP) Gene Family from Triticeae Species. Int. J. Mol. Sci. 2020, 21, 6191. [Google Scholar] [CrossRef] [PubMed]
- Wang, H.; Du, J.; Niu, C.; Yang, X.; Wu, D.; Sun, H.; Zhang, X.; Shao, H.; Zhang, S. Genome-Wide Identification and Stress Response Expression Analysis of the Heavy Metal-Associated Isoprenylated Plant Protein Gene Family in Tobacco (Nicotiana tabacum L.). BMC Plant Biol. 2025, 25, 1506. [Google Scholar] [CrossRef]
- Wang, Y.; Huan, Q.; Li, K.; Qian, W. Single-Cell Transcriptome Atlas of the Leaf and Root of Rice Seedlings. J. Genet. Genom. 2021, 48, 881–898. [Google Scholar] [CrossRef]
- Javelle, M.; Vernoud, V.; Rogowsky, P.M.; Ingram, G.C. Epidermis: The Formation and Functions of a Fundamental Plant Tissue. New Phytol. 2011, 189, 17–39. [Google Scholar] [CrossRef]
- Chang, W.; Chen, H.; Jiao, G.; Dou, Y.; Liu, L.; Qu, C.; Li, J.; Lu, K. Biomolecular Strategies for Vascular Bundle Development to Improve Crop Yield. Biomolecules 2022, 12, 1772. [Google Scholar] [CrossRef] [PubMed]
- Rajput, K.S.; Kapadane, K.K.; Ramoliya, D.G.; Thacker, K.D.; Gondaliya, A.D. Inter- and Intraxylary Phloem in Vascular Plants: A Review of Subtypes, Occurrences, and Development. Forests 2022, 13, 2174. [Google Scholar] [CrossRef]
- Xia, H.; Jing, X.; He, H.; Peng, J.; Liu, Y.; Sun, W.; Wang, X.; Yuan, Z.; Wu, J.; Zhang, M.; et al. Genome-Wide Identification of the HIPPs Gene Family and Functional Validation of MsHIPP12 in Enhancing Cadmium Tolerance in Medicago sativa. J. Hazard. Mater. 2025, 491, 137894. [Google Scholar] [CrossRef]
- Zschiesche, W.; Barth, O.; Daniel, K.; Böhme, S.; Rausche, J.; Humbeck, K. The Zinc-binding Nuclear Protein HIPP 3 Acts as an Upstream Regulator of the Salicylate-dependent Plant Immunity Pathway and of Flowering Time in Arabidopsis thaliana. New Phytol. 2015, 207, 1084–1096. [Google Scholar] [CrossRef] [PubMed]
- Huang, G.; Hu, Y.; Li, F.; Zuo, X.; Wang, X.; Li, F.; Li, R. Genome-Wide Characterization of Heavy Metal-Associated Isoprenylated Plant Protein Gene Family from Citrus Sinensis in Response to Huanglongbing. Front. Plant Sci. 2024, 15, 1369883. [Google Scholar] [CrossRef]
- Radakovic, Z.S.; Anjam, M.S.; Escobar, E.; Chopra, D.; Cabrera, J.; Silva, A.C.; Escobar, C.; Sobczak, M.; Grundler, F.M.W.; Siddique, S. Arabidopsis HIPP27 Is a Host Susceptibility Gene for the Beet Cyst Nematode Heterodera schachtii. Mol. Plant Pathol. 2018, 19, 1917–1928. [Google Scholar] [CrossRef]
- Li, J.; Wang, N.; Wang, L.; Xin, H.; Li, S. Molecular Cloning and Characterization of the HOS1 Gene from ‘Muscat Hamburg’ Grapevine. J. Am. Soc. Hortic. Sci. 2014, 139, 54–62. [Google Scholar] [CrossRef]









Disclaimer/Publisher’s Note: The statements, opinions and data contained in all publications are solely those of the individual author(s) and contributor(s) and not of MDPI and/or the editor(s). MDPI and/or the editor(s) disclaim responsibility for any injury to people or property resulting from any ideas, methods, instructions or products referred to in the content. |
© 2026 by the authors. Licensee MDPI, Basel, Switzerland. This article is an open access article distributed under the terms and conditions of the Creative Commons Attribution (CC BY) license.
Share and Cite
Xia, Z.; Zhao, J.; Wang, C.; Wu, S.; Zang, Y.; Wang, D.; Zhu, S.; Min, Y. Pan-Genome Analysis and Expression Profiling of HIPP Gene Family in Cassava. Genes 2026, 17, 136. https://doi.org/10.3390/genes17020136
Xia Z, Zhao J, Wang C, Wu S, Zang Y, Wang D, Zhu S, Min Y. Pan-Genome Analysis and Expression Profiling of HIPP Gene Family in Cassava. Genes. 2026; 17(2):136. https://doi.org/10.3390/genes17020136
Chicago/Turabian StyleXia, Zhanming, Jiazheng Zhao, Changyi Wang, Shuwen Wu, Yuwei Zang, Dayong Wang, Shousong Zhu, and Yi Min. 2026. "Pan-Genome Analysis and Expression Profiling of HIPP Gene Family in Cassava" Genes 17, no. 2: 136. https://doi.org/10.3390/genes17020136
APA StyleXia, Z., Zhao, J., Wang, C., Wu, S., Zang, Y., Wang, D., Zhu, S., & Min, Y. (2026). Pan-Genome Analysis and Expression Profiling of HIPP Gene Family in Cassava. Genes, 17(2), 136. https://doi.org/10.3390/genes17020136

