ACmix-Swin Deep Learning of 4-Day-Old Apis mellifera Larval Transcriptomes Reveals Early Caste-Biased Regulatory Hubs
Abstract
1. Introduction
2. Materials and Methods
2.1. Sample Collection
2.2. Alignment and Quality Control of RNA-Seq Data
2.3. GO Enrichment Analysis of Differentially Expressed Genes and Alternatively Spliced Genes
2.4. Alternative Splicing Analysis
2.5. WGCNA Analysis
2.6. Model Construction
3. Results
3.1. RNA-Seq Overview and Quality Assessment
3.2. Principal Component Analysis (PCA) of Samples
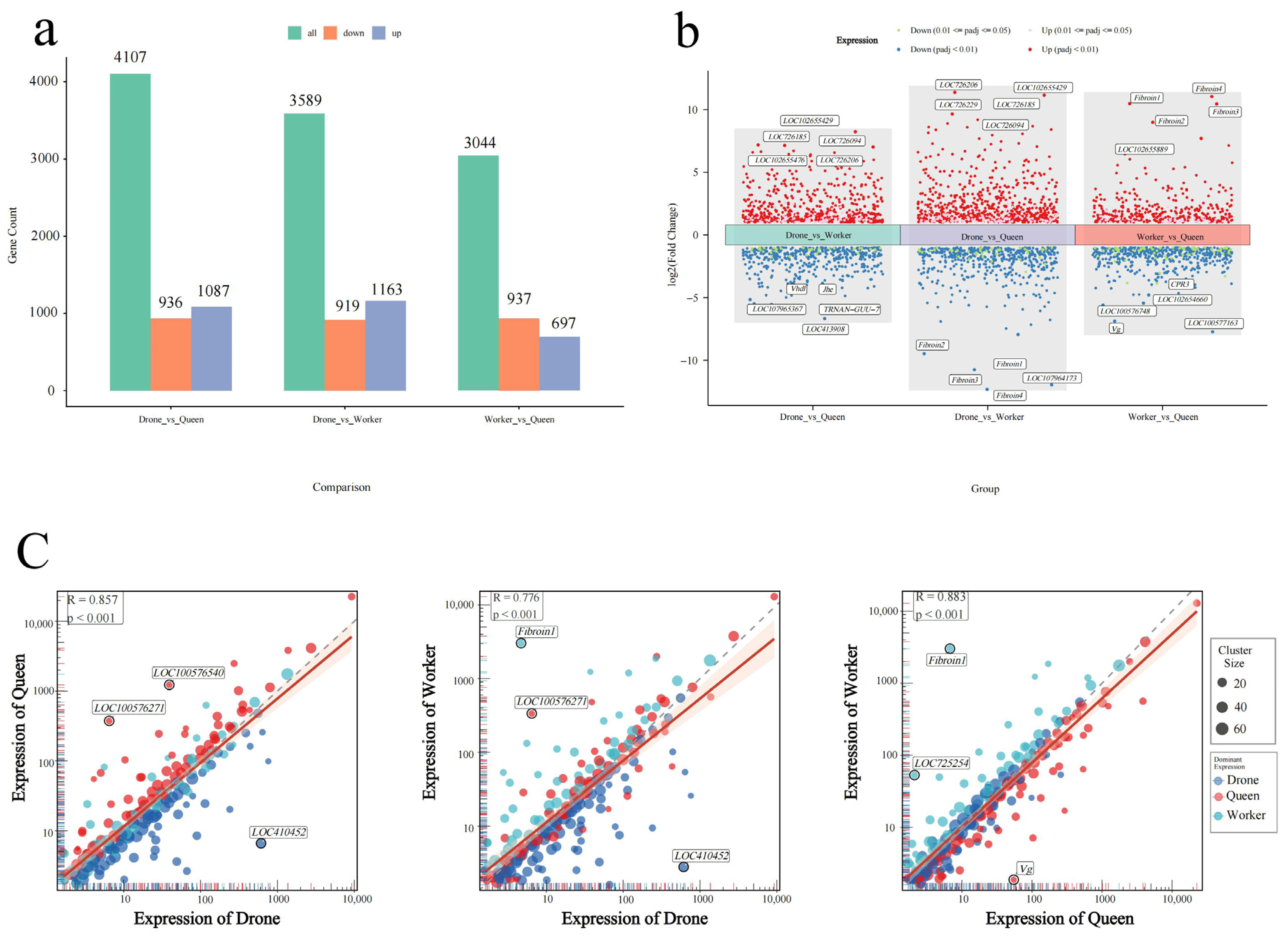
3.3. Traditional Analysis of Differentially Expressed Genes (DEGs)
3.4. Differential Gene Heatmap (DEGs)
3.5. GO and KEGG Analysis of Differentially Expressed Genes
3.6. Deep Learning Analysis
3.6.1. WGAN-GP Analysis
3.6.2. Performance Evaluation of the ACmix-Swin Classifier
3.6.3. Hub Gene Analysis
3.6.4. Model Performance Benchmarking
3.6.5. Ablation Analysis of Model Components
4. Discussion
5. Conclusions
Supplementary Materials
Author Contributions
Funding
Institutional Review Board Statement
Informed Consent Statement
Data Availability Statement
Acknowledgments
Conflicts of Interest
References
- Luna-Lucena, D.; Rabico, F.; Simoes, Z.L.P. Reproductive capacity and castes in eusocial stingless bees (Hymenoptera: Apidae). Curr. Opin. Insect Sci. 2019, 31, 20–28. [Google Scholar] [CrossRef] [PubMed]
- McKinnon, A.C.; Collins, L.; Wood, J.L.; Murphy, N.; Franks, A.E.; Steinbauer, M.J. Precision Monitoring of Honey Bee (Hymenoptera: Apidae) Activity and Pollen Diversity during Pollination to Evaluate Colony Health. Insects 2023, 14, 95. [Google Scholar] [CrossRef]
- Zhang, Y.; Li, Z.; He, X.; Wang, Z.; Zeng, Z. H3K4me1 Modification Functions in Caste Differentiation in Honey Bees. Int. J. Mol. Sci. 2023, 24, 6217. [Google Scholar] [CrossRef]
- Rangel, J.; Fisher, A. Factors affecting the reproductive health of honey bee (Apis mellifera) drones—A review. Apidologie 2019, 50, 759–778. [Google Scholar] [CrossRef]
- Remolina, S.C.; Hughes, K.A. Evolution and mechanisms of long life and high fertility in queen honey bees. AGE 2008, 30, 177–185. [Google Scholar] [CrossRef]
- Ding, X.; Li, J.; Yue, D.; Su, R. Integrating WGCNA, TCN, and Alternative Splicing to Map Early Caste Programs in Day-2 Honeybee Larvae. Genes 2025, 16, 1409. [Google Scholar] [CrossRef]
- He, X.J.; Zhou, L.B.; Pan, Q.Z.; Barron, A.B.; Yan, W.Y.; Zeng, Z.J. Making a queen: An epigenetic analysis of the robustness of the honeybee (Apis mellifera) queen developmental pathway. Mol. Ecol. 2017, 26, 1598–1607. [Google Scholar] [CrossRef]
- Chan, Q.W.T.; Howes, C.G.; Foster, L.J. Quantitative Comparison of Caste Differences in Honeybee Hemolymph * S. Mol. Cell. Proteom. 2006, 5, 2252–2262. [Google Scholar] [CrossRef]
- Wolschin, F.; Amdam, G.V. Comparative proteomics reveal characteristics of life-history transitions in a social insect. Proteome Sci. 2007, 5, 10. [Google Scholar] [CrossRef] [PubMed]
- Scharlaken, B.; de Graaf, D.C.; Goossens, K.; Peelman, L.J.; Jacobs, F.J. Differential gene expression in the honeybee head after a bacterial challenge. Dev. Comp. Immunol. 2008, 32, 883–889. [Google Scholar] [CrossRef] [PubMed]
- Chan, Q.W.T.; Foster, L.J. Changes in protein expression during honey bee larval development. Genome Biol. 2008, 9, R156. [Google Scholar] [CrossRef]
- He, X.-J.; Jiang, W.-J.; Zhou, M.; Barron, A.B.; Zeng, Z.-J. A comparison of honeybee (Apis mellifera) queen, worker and drone larvae by RNA-Seq. Insect Sci. 2019, 26, 499–509. [Google Scholar] [CrossRef]
- Chen, X.; Hu, Y.; Zheng, H.; Cao, L.; Niu, D.; Yu, D.; Sun, Y.; Hu, S.; Hu, F. Transcriptome comparison between honey bee queen- and worker-destined larvae. Insect Biochem. Mol. Biol. 2012, 42, 665–673. [Google Scholar] [CrossRef]
- Cameron, R.C.; Duncan, E.J.; Dearden, P.K. Biased gene expression in early honeybee larval development. BMC Genom. 2013, 14, 903. [Google Scholar] [CrossRef] [PubMed]
- Wang, M.; Xiao, Y.; Li, Y.; Wang, X.; Qi, S.; Wang, Y.; Zhao, L.; Wang, K.; Peng, W.; Luo, G.-Z.; et al. RNA m6A Modification Functions in Larval Development and Caste Differentiation in Honeybee (Apis mellifera). Cell Rep. 2021, 34, 108580. [Google Scholar] [CrossRef]
- Evans, J.D.; Wheeler, D.E. Differential gene expression between developing queens and workers in the honey bee, Apis mellifera. Proc. Natl. Acad. Sci. USA 1999, 96, 5575–5580. [Google Scholar] [CrossRef] [PubMed]
- Vojvodic, S.; Johnson, B.R.; Harpur, B.A.; Kent, C.F.; Zayed, A.; Anderson, K.E.; Linksvayer, T.A. The transcriptomic and evolutionary signature of social interactions regulating honey bee caste development. Ecol. Evol. 2015, 5, 4795–4807. [Google Scholar] [CrossRef]
- Berger, B.; Yu, Y.W. Navigating bottlenecks and trade-offs in genomic data analysis. Nat. Rev. Genet. 2023, 24, 235–250. [Google Scholar] [CrossRef] [PubMed]
- Eraslan, G.; Avsec, Ž.; Gagneur, J.; Theis, F.J. Deep learning: New computational modelling techniques for genomics. Nat. Rev. Genet. 2019, 20, 389–403. [Google Scholar] [CrossRef]
- Xu, C.; Jackson, S.A. Machine learning and complex biological data. Genome Biol. 2019, 20, 76. [Google Scholar] [CrossRef]
- Porcu, E.; Sadler, M.C.; Lepik, K.; Auwerx, C.; Wood, A.R.; Weihs, A.; Sleiman, M.S.B.; Ribeiro, D.M.; Bandinelli, S.; Tanaka, T.; et al. Differentially expressed genes reflect disease-induced rather than disease-causing changes in the transcriptome. Nat. Commun. 2021, 12, 5647. [Google Scholar] [CrossRef]
- Zhu, M.; Zhao, S. Candidate Gene Identification Approach: Progress and Challenges. Int. J. Biol. Sci. 2007, 3, 420–427. [Google Scholar] [CrossRef]
- Abbas, M.; El-Manzalawy, Y. Machine learning based refined differential gene expression analysis of pediatric sepsis. BMC Med. Genom. 2020, 13, 122. [Google Scholar] [CrossRef]
- Libbrecht, M.W.; Noble, W.S. Machine learning applications in genetics and genomics. Nat. Rev. Genet. 2015, 16, 321–332. [Google Scholar] [CrossRef]
- Auslander, N.; Gussow, A.B.; Koonin, E.V. Incorporating Machine Learning into Established Bioinformatics Frameworks. Int. J. Mol. Sci. 2021, 22, 2903. [Google Scholar] [CrossRef] [PubMed]
- Le, T.T.; Fu, W.; Moore, J.H. Scaling tree-based automated machine learning to biomedical big data with a feature set selector. Bioinformatics 2020, 36, 250–256. [Google Scholar] [CrossRef] [PubMed]
- Chen, Y.; Li, Y.; Narayan, R.; Subramanian, A.; Xie, X. Gene expression inference with deep learning. Bioinformatics 2016, 32, 1832–1839. [Google Scholar] [CrossRef] [PubMed]
- Koumakis, L. Deep learning models in genomics; are we there yet? Comput. Struct. Biotechnol. J. 2020, 18, 1466–1473. [Google Scholar] [CrossRef]
- Lin, E.; Lin, C.-H.; Lane, H.-Y. Deep Learning with Neuroimaging and Genomics in Alzheimer’s Disease. Int. J. Mol. Sci. 2021, 22, 7911. [Google Scholar] [CrossRef]
- Li, R.; Wu, J.; Li, G.; Liu, J.; Xuan, J.; Zhu, Q. Mdwgan-gp: Data augmentation for gene expression data based on multiple discriminator WGAN-GP. BMC Bioinform. 2023, 24, 427. [Google Scholar] [CrossRef]
- Chaudhari, P.; Agrawal, H.; Kotecha, K. Data augmentation using MG-GAN for improved cancer classification on gene expression data. Soft Comput. 2020, 24, 11381–11391. [Google Scholar] [CrossRef]
- Arjovsky, M.C.S.; Bottou, L. Wasserstein Generative Adversarial Networks. PMLR 2017, 70, 214–223. [Google Scholar]
- Liu, Z.; Lin, Y.; Cao, Y.; Hu, H.; Wei, Y.; Zhang, Z.; Lin, S.; Guo, B. Swin Transformer: Hierarchical Vision Transformer using Shifted Windows. In Proceedings of the 2021 IEEE/CVF International Conference on Computer Vision (ICCV), Montreal, QC, Canada, 10–17 October 2021; pp. 9992–10002. [Google Scholar]
- Lecun, Y.; Bottou, L.; Bengio, Y.; Haffner, P. Gradient-based learning applied to document recognition. Proc. IEEE 1998, 86, 2278–2324. [Google Scholar] [CrossRef]
- Kim, D.; Langmead, B.; Salzberg, S. HISAT:A fast spliced aligner with low memory requirements. Nat. Methods 2015, 12, 357–360. [Google Scholar] [CrossRef]
- Li, H.; Handsaker, B.; Wysoker, A.; Fennell, T.; Ruan, J.; Homer, N.; Marth, G.; Abecasis, G.; Durbin, R.; 1000 Genome Project Data Processing Subgroup. The Sequence Alignment/Map format and SAMtools. Bioinformatics 2009, 25, 2078–2079. [Google Scholar] [CrossRef]
- Liao, Y.; Smyth, G.K.; Shi, W. featureCounts: An efficient general purpose program for assigning sequence reads to genomic features. Bioinformatics 2014, 30, 923–930. [Google Scholar] [CrossRef] [PubMed]
- Haas, B.J.; Papanicolaou, A.; Yassour, M.; Grabherr, M.; Blood, P.D.; Bowden, J.; Couger, M.B.; Eccles, D.; Li, B.; Lieber, M.; et al. De novo transcript sequence reconstruction from RNA-seq using the Trinity platform for reference generation and analysis. Nat. Protoc. 2013, 8, 1494–1512. [Google Scholar] [CrossRef] [PubMed]
- Grabherr, M.G.; Haas, B.J.; Yassour, M.; Levin, J.Z.; Thompson, D.A.; Amit, I.; Adiconis, X.; Fan, L.; Raychowdhury, R.; Zeng, Q.D.; et al. Me: Full-length transcriptome assembly from RNA-Seq data without a reference genome. Nat. Biotechnol. 2011, 29, 644–652. [Google Scholar] [CrossRef]
- Cantalapiedra, C.P.; Hernández-Plaza, A.; Letunic, I.; Bork, P.; Huerta-Cepas, J. eggNOG-mapper v2: Functional Annotation, Orthology Assignments, and Domain Prediction at the Metagenomic Scale. Mol. Biol. Evol. 2021, 38, 5825–5829. [Google Scholar] [CrossRef] [PubMed]
- Huerta-Cepas, J.; Szklarczyk, D.; Heller, D.; Hernández-Plaza, A.; Forslund, S.K.; Cook, H.; Mende, D.R.; Letunic, I.; Rattei, T.; Jensen Lars, J.; et al. eggNOG 5.0: A hierarchical, functionally and phylogenetically annotated orthology resource based on 5090 organisms and 2502 viruses. Nucleic Acids Res. 2019, 47, D309–D314. [Google Scholar] [CrossRef]
- Trincado, J.L.; Entizne, J.C.; Hysenaj, G.; Singh, B.; Skalic, M.; Elliott, D.J.; Eyras, E. SUPPA2: Fast, accurate, and uncertainty-aware differential splicing analysis across multiple conditions. Genome Biol. 2018, 19, 40. [Google Scholar] [CrossRef]
- Alamancos, G.P.; Pagès, A.; Trincado, J.L.; Bellora, N.; Eyras, E. Leveraging transcript quantification for fast computation of alternative splicing profiles. RNA 2015, 21, 1521–1531. [Google Scholar] [CrossRef]
- Krizhevsky, A.; Sutskever, I.; Hinton, G.E. ImageNet classification with deep convolutional neural networks. Commun. ACM 2017, 60, 84–90. [Google Scholar] [CrossRef]
- Wang, Y.; Yue, X.; Lou, S.; Feng, P.; Cui, B.; Liu, Y. Gene Swin transformer: New deep learning method for colorectal cancer prognosis using transcriptomic data. Brief. Bioinform. 2025, 26, bbaf275. [Google Scholar] [CrossRef]
- Pan, X.; Ge, C.; Lu, R.; Song, S.; Chen, G.; Huang, Z.; Huang, G. On the Integration of Self-Attention and Convolution. In Proceedings of the 2022 IEEE/CVF Conference on Computer Vision and Pattern Recognition (CVPR), New Orleans, LA, USA, 18–24 June 2022. [Google Scholar]
- Brown, J.W.S.; Calixto, C.P.G.; Zhang, R. High-quality reference transcript datasets hold the key to transcript-specific RNA-sequencing analysis in plants. New Phytol. 2017, 213, 525–530. [Google Scholar] [CrossRef]
- Park, S.; Lee, J.; Kim, J.; Kim, D.; Lee, J.H.; Pack, S.P.; Seo, M. Benchmark study for evaluating the quality of reference genomes and gene annotations in 114 species. Front. Vet. Sci. 2023, 10, 1128570. [Google Scholar] [CrossRef]
- Ma, R.; Rangel, J.; Grozinger, C.M. Honey bee (Apis mellifera) larval pheromones may regulate gene expression related to foraging task specialization. BMC Genom. 2019, 20, 592. [Google Scholar] [CrossRef]
- Jha, A.K.; Aicher, J.R.; Gazzara, M.; Singh, D.; Barash, Y. Enhanced Integrated Gradients: Improving interpretability of deep learning models using splicing codes as a case study. Genome Biol. 2020, 21, 149. [Google Scholar] [CrossRef] [PubMed]
- van Hilten, A.; Katz, S.; Saccenti, E.; Niessen, W.J.; Roshchupkin, G.V. Designing interpretable deep learning applications for functional genomics: A quantitative analysis. Brief. Bioinform. 2024, 25, bbae449. [Google Scholar] [CrossRef] [PubMed]
- Jiang, T.; Shen, C.; Ding, P.; Luo, L. Data augmentation based on the WGAN-GP with data block to enhance the prediction of genes associated with RNA methylation pathways. Sci. Rep. 2024, 14, 26321. [Google Scholar] [CrossRef]
- Robertson, H.M.; Wanner, K.W. The chemoreceptor superfamily in the honey bee, Apis mellifera: Expansion of the odorant, but not gustatory, receptor family. Genome Res. 2006, 16, 1395–1403. [Google Scholar] [CrossRef]
- Zhou, X.; Rokas, A.; Berger, S.L.; Liebig, J.; Ray, A.; Zwiebel, L.J. Chemoreceptor Evolution in Hymenoptera and Its Implications for the Evolution of Eusociality. Genome Biol. Evol. 2015, 7, 2407–2416. [Google Scholar] [CrossRef]
- Ai, X.; Smith, M.C.; Feltus, F.A. Generative adversarial networks applied to gene expression analysis: An interdisciplinary perspective. Comput. Syst. Oncol. 2023, 3, e1050. [Google Scholar] [CrossRef]
- Ning, Q.; Qi, Z. WGAN-GP_Glu: A semi-supervised model based on double generator-Wasserstein GAN with gradient penalty algorithm for glutarylation site identification. Comput. Biol. Med. 2025, 184, 109328. [Google Scholar] [CrossRef]
- Huang, K.; Tian, J.; Sun, L.; Hu, H.; Huang, X.; Zhou, S.; Deng, A.; Zhou, Z.; Jiang, M.; Li, G.; et al. TransGeneSelector: Using a transformer approach to mine key genes from small transcriptomic datasets in plant responses to various environments. BMC Genom. 2025, 26, 259. [Google Scholar] [CrossRef]
- Marouf, M.; Machart, P.; Bansal, V.; Kilian, C.; Magruder, D.S.; Krebs, C.F.; Bonn, S. Realistic in silico generation and augmentation of single-cell RNA-seq data using generative adversarial networks. Nat. Commun. 2020, 11, 166. [Google Scholar] [CrossRef]
- Divate, M.; Tyagi, A.; Richard, D.J.; Prasad, P.A.; Gowda, H.; Nagaraj, S.H. Deep Learning-Based Pan-Cancer Classification Model Reveals Tissue-of-Origin Specific Gene Expression Signatures. Cancers 2022, 14, 1185. [Google Scholar] [CrossRef]
- Moreno-Barea, F.; Jerez, J.; Franco, L. GAN-Based Data Augmentation for Prediction Improvement Using Gene Expression Data in Cancer. Int. Conf. Comput. Sci. 2022, 13352, 28–42. [Google Scholar]
- Shen, Y.; Chu, Q.; Timko, M.P.; Fan, L. scDetect: A rank-based ensemble learning algorithm for cell type identification of single-cell RNA sequencing in cancer. Bioinformatics 2021, 37, 4115–4122. [Google Scholar] [CrossRef] [PubMed]
- Nevone, A.; Lattarulo, F.; Russo, M.; Panno, G.; Milani, P.; Basset, M.; Avanzini, M.A.; Merlini, G.; Palladini, G.; Nuvolone, M. A Strategy for the Selection of RT-qPCR Reference Genes Based on Publicly Available Transcriptomic Datasets. Biomedicines 2023, 11, 1079. [Google Scholar] [CrossRef]
- Zhang, Y.; Huang, L.-X.; Yue, Z.-H. Integrating WGCNA and SVM-RFE identifies hub molecular biomarkers driving ischemic stroke progression. Neurol. Res. 2025, 47, 626–636. [Google Scholar] [CrossRef]
- He, X.; Yin, J.; Yu, M.; Wang, H.; Qiu, J.; Wang, A.; He, X.; Wu, X. Identification and Validation of Hub Genes for Predicting Treatment Targets and Immune Landscape in Rheumatoid Arthritis. BioMed Res. Int. 2022, 2022, 8023779. [Google Scholar] [CrossRef]
- Amdam, G.V.; Simões, Z.L.P.; Hagen, A.; Norberg, K.; Schrøder, K.; Mikkelsen, Ø.; Kirkwood, T.B.L.; Omholt, S.W. Hormonal control of the yolk precursor vitellogenin regulates immune function and longevity in honeybees. Exp. Gerontol. 2004, 39, 767–773. [Google Scholar] [CrossRef] [PubMed]
- Corona, M.; Velarde, R.A.; Remolina, S.; Moran-Lauter, A.; Wang, Y.; Hughes, K.A.; Robinson, G.E. Vitellogenin, juvenile hormone, insulin signaling, and queen honey bee longevity. Proc. Natl. Acad. Sci. USA 2007, 104, 7128–7133. [Google Scholar] [CrossRef] [PubMed]
- Harwood, G.; Amdam, G. Vitellogenin in the honey bee midgut. Apidologie 2021, 52, 837–847. [Google Scholar] [CrossRef]
- Nicewicz, Ł.; Nicewicz, A.W.; Nakonieczny, M. Vitellogenins Level as a Biomarker of the Honeybee Colony Strength in Urban and Rural Conditions. Insects 2025, 16, 25. [Google Scholar] [CrossRef]











Disclaimer/Publisher’s Note: The statements, opinions and data contained in all publications are solely those of the individual author(s) and contributor(s) and not of MDPI and/or the editor(s). MDPI and/or the editor(s) disclaim responsibility for any injury to people or property resulting from any ideas, methods, instructions or products referred to in the content. |
© 2025 by the authors. Licensee MDPI, Basel, Switzerland. This article is an open access article distributed under the terms and conditions of the Creative Commons Attribution (CC BY) license.
Share and Cite
Gong, P.; Li, J.; Tian, W.; Ding, X.; Su, R.; Yue, D. ACmix-Swin Deep Learning of 4-Day-Old Apis mellifera Larval Transcriptomes Reveals Early Caste-Biased Regulatory Hubs. Genes 2026, 17, 17. https://doi.org/10.3390/genes17010017
Gong P, Li J, Tian W, Ding X, Su R, Yue D. ACmix-Swin Deep Learning of 4-Day-Old Apis mellifera Larval Transcriptomes Reveals Early Caste-Biased Regulatory Hubs. Genes. 2026; 17(1):17. https://doi.org/10.3390/genes17010017
Chicago/Turabian StyleGong, Peixun, Jinyou Li, Weixue Tian, Xiang Ding, Runlang Su, and Dan Yue. 2026. "ACmix-Swin Deep Learning of 4-Day-Old Apis mellifera Larval Transcriptomes Reveals Early Caste-Biased Regulatory Hubs" Genes 17, no. 1: 17. https://doi.org/10.3390/genes17010017
APA StyleGong, P., Li, J., Tian, W., Ding, X., Su, R., & Yue, D. (2026). ACmix-Swin Deep Learning of 4-Day-Old Apis mellifera Larval Transcriptomes Reveals Early Caste-Biased Regulatory Hubs. Genes, 17(1), 17. https://doi.org/10.3390/genes17010017

