Comparative Transcriptome and MicroRNA Profiles of Equine Mesenchymal Stem Cells, Fibroblasts, and Their Extracellular Vesicles
Abstract
1. Introduction
2. Materials and Methods
2.1. Experiment Design
2.2. Isolation and Identification of BM-MSCs and AT-MSCs
2.3. Ovaries Harvesting and Fibroblast Isolation
2.4. EV Isolation and Identification
2.5. Transcriptome Analysis
2.5.1. RNA Extraction, RNA-Seq Library Construction, and Sequencing
2.5.2. RNA-Seq Analysis
2.5.3. qPCR
2.5.4. miRNA Isolation, Library Construction, and Sequencing
2.5.5. Small RNA-Seq Analysis
3. Results
3.1. MSCs and Fibroblasts Isolation
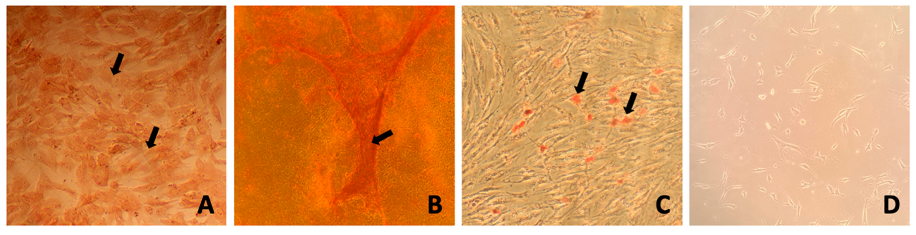
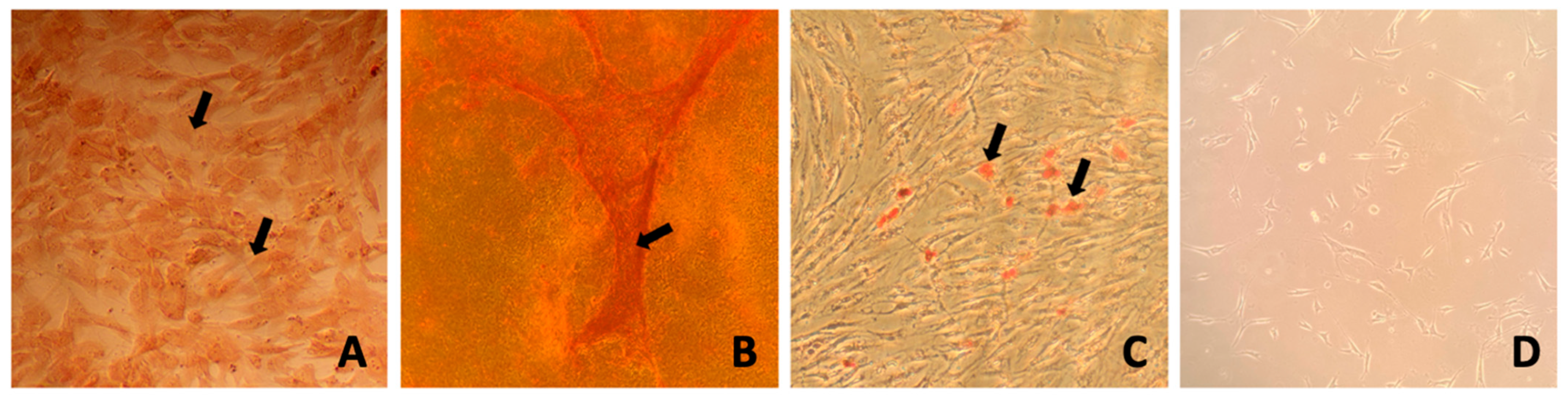
3.2. MSC Differentiation
3.3. Surface Markers of MSC
3.4. EV Isolation and Characteristics
3.5. Transcriptome Analysis Results
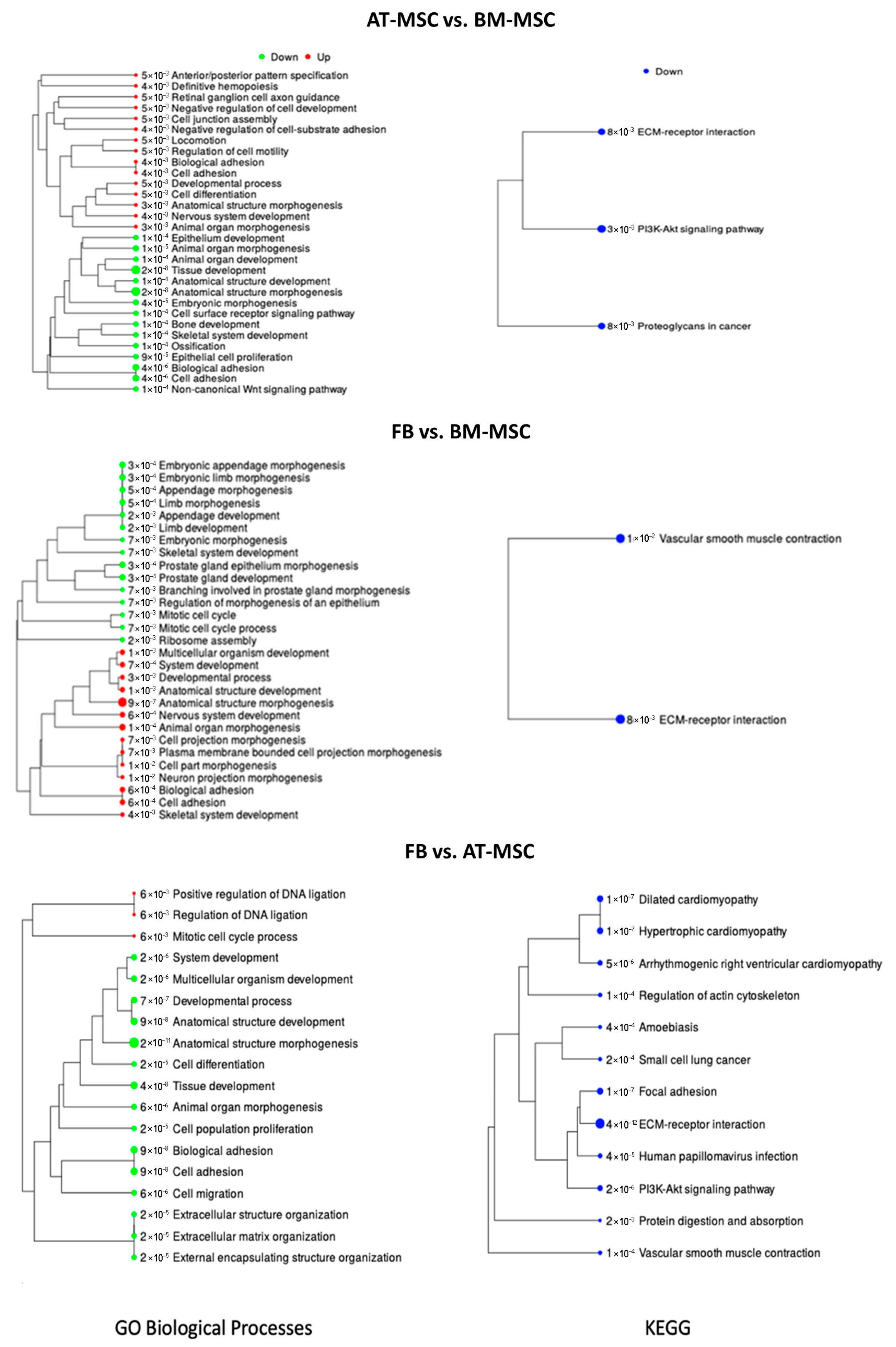
3.6. Analysis of Differential Genes Between AT-MSCs and BM-MSCs
3.7. Differences in the Transcription Profile of Fibroblasts and Both Analyzed MSC Types
3.8. PCR Validation of NGS Data
3.9. miRNA Analysis
4. Discussion
Supplementary Materials
Author Contributions
Funding
Institutional Review Board Statement
Informed Consent Statement
Data Availability Statement
Conflicts of Interest
References
- Hagen, A.; Lehmann, H.; Aurich, S.; Bauer, N.; Melzer, M.; Moellerberndt, J.; Patané, V.; Schnabel, C.L.; Burk, J. Scalable Production of Equine Platelet Lysate for Multipotent Mesenchymal Stromal Cell Culture. Front. Bioeng. Biotechnol. 2021, 8, 613621. [Google Scholar] [CrossRef]
- Esteves, C.L.; Sheldrake, T.A.; Mesquita, S.P.; Pesántez, J.J.; Menghini, T.; Dawson, L.; Péault, B.; Donadeu, F.X. Isolation and characterization of equine native MSC populations. Stem Cell Res. Ther. 2017, 8, 80. [Google Scholar] [CrossRef]
- Charlotte, M.; Gardner, S.; Harman, R.M.; Van de Walle, G.R. The mesenchymal stromal cell secretome impairs methicillin-resistant Staphylococcus aureus biofilms via cysteine protease activity in the equine model. Stem Cells Transl. Med. 2020, 9, 746–757. [Google Scholar] [CrossRef]
- Reynolds, D.E.; Vallapureddy, P.; Morales, R.-T.T.; Oh, D.; Pan, M.; Chintapula, U.; Linardi, R.L.; Gaesser, A.M.; Ortved, K.; Ko, J. Equine mesenchymal stem cell derived extracellular vesicle immunopathology biomarker discovery. J. Extracell. Biol. 2023, 2, 89. [Google Scholar] [CrossRef] [PubMed]
- Perrini, C.; Strillacci, M.G.; Bagnato, A.; Esposti, P.; Marini, M.; Corradetti, B.; Bizzaro, D.; Idda, A.; Ledda, S.; Capra, E.; et al. Microvesicles secreted from equine amniotic derived cells and their potential role in reducing inflammation in endometrial cells in an in-vitro model. Stem Cell Res. Ther. 2016, 7, 169. [Google Scholar] [CrossRef] [PubMed]
- Harman, R.M.; Patel, R.S.; Fan, J.C.; Park, J.E.; Rosenberg, B.R.; Van de Walle, G.R. Single-cell RNA sequencing of equine mesenchymal stromal cells from primary donor-matched tissue sources reveals functional heterogeneity in immune modulation and cell motility. Stem Cell Res. Ther. 2020, 11, 524. [Google Scholar] [CrossRef] [PubMed]
- Dominici, M.; Le Blanc, K.; Mueller, I.; Slaper-Cortenbach, I.; Marini, F.C.; Krause, D.S.; Deans, R.J.; Keating, A.; Prockop, D.J.; Horowitz, E.M. Minimal criteria for defining multipotent mesenchymal stromal cells. The International Society for Cellular Therapy position statement. Cytotherapy 2006, 8, 315–317. [Google Scholar] [CrossRef] [PubMed]
- Rieger, J.; Kaessmeyer, S.; Al Masri, S.; Hünigen, H.; Plendl, J. Endothelial cells and angiogenesis in the horse in health and disease—A review. Anat. Histol. Embryol. 2020, 49, 656–678. [Google Scholar] [CrossRef]
- Mocchi, M.; Grolli, S.; Dotti, S.; Di Silvestre, D.; Villa, R.; Berni, P.; Conti, V.; Passignani, G.; Brambilla, F.; Bue, M.D.; et al. Equine Mesenchymal Stem/Stromal Cells Freeze-Dried Secretome (Lyosecretome) for the Treatment of Musculoskeletal Diseases: Production Process Validation and Batch Release Test for Clinical Use. Pharmaceuticals 2021, 14, 553. [Google Scholar] [CrossRef]
- Konala, V.B.R.; Mamidi, M.K.; Bhonde, R.; Das, A.K.; Pochampally, R.; Pal, R. The current landscape of the mesenchymal stromal cell secretome: A new paradigm for cell-free regeneration. Cytotherapy 2016, 18, 13–24. [Google Scholar] [CrossRef]
- van Niel, G.; D’Angelo, G.; Raposo, G. Shedding light on the cell biology of extracellular vesicles. Nat. Rev. Mol. Cell Biol. 2018, 19, 213–228. [Google Scholar] [CrossRef] [PubMed]
- Pavani, K.C.; Hendrix, A.; van Den Broeck, W.; Couck, L.; Szymanska, K.; Lin, X.; Koster, J.D.; Soom, A.V.; Leemans, B. Isolation and characterization of functionally active extracellular vesicles from culture medium conditioned by bovine embryos in vitro. Int. J. Mol. Sci. 2018, 20, 38. [Google Scholar] [CrossRef]
- Yáñez-Mó, M.; Siljander, P.R.-M.; Andreu, Z.; Bedina Zavec, A.; Borràs, F.E.; Buzas, E.I.; Buzas, K.; Casal, E.; Cappello, F.; Carvalho, J.; et al. Biological properties of extracellular vesicles and their physiological functions. J. Extracell. Vesicles 2015, 4, 27066. [Google Scholar] [CrossRef] [PubMed]
- Théry, C.; Witwer, K.W.; Aikawa, E.; Alcaraz, M.J.; Anderson, J.D.; Andriantsitohaina, R.; Antoniou, A.; Arab, T.; Archer, F.; Atkin-Smith, G.K.; et al. Minimal information for studies of extracellular vesicles2018 (MISEV2018): A position statement of the International Society for Extracellular Vesicles and update of the MISEV2014 guidelines. J. Extracell. Vesicles 2018, 7, 1535750. [Google Scholar] [CrossRef]
- Gandham, S.; Su, X.; Wood, J.; Nocera, A.L.; Alli, S.C.; Milane, L.; Zimmerman, A.; Amiji, M.; Ivanov, A.R. Technologies and standardization in research on extracellular vesicles. Trends Biotechnol. 2020, 38, 1066–1098. [Google Scholar] [CrossRef]
- Tetta, C.; Consiglio, A.L.; Bruno, S.; Tetta, E.; Gatti, E.; Dobreva, M.; Cremonesi, F.; Camussi, G. The role of microvesicles derived from mesenchymal stem cells in tissue regeneration; a dream for tendon repair? Muscles Ligaments Tendons J. 2012, 2, 212–221. [Google Scholar]
- Collino, F.; Pomatto, M.; Bruno, S.; Lindoso, R.S.; Tapparo, M.; Sicheng, W.; Quesenberry, P.; Camussi, G. Exosome and microvesicle-enriched fractions isolated from mes- enchymal stem cells by gradient separation showed different molecular signatures and functions on renal tubular epithelial cells. Stem Cell Rev. Rep. 2017, 13, 226–243. [Google Scholar] [CrossRef]
- Théry, C.; Ostrowski, M.; Segura, E. Membrane vesicles as conveyors of immune responses. Nat. Rev. Immunol. 2009, 9, 581–593. [Google Scholar] [CrossRef]
- O’bRien, K.; Breyne, K.; Ughetto, S.; Laurent, L.C.; Breakefield, X.O. RNA delivery by extracellular vesicles in mammalian cells and its applications. Nat. Rev. Mol. Cell. Biol. 2020, 21, 585–606. [Google Scholar] [CrossRef] [PubMed]
- Pavani, K.C.; Meese, T.; Pascottini, O.B.; Guan, X.; Lin, X.; Peelman, L.; Hamacher, J.; Van Nieuwerburgh, F.; Deforce, D.; Boel, A.; et al. Hatching is modulated by microRNA-378a-3p derived from extracellular vesicles secreted by blastocysts. Proc. Natl. Acad. Sci. USA 2022, 119, e2122708119. [Google Scholar] [CrossRef]
- Alhattab, D.; Jamali, F.; Ali, D.; Hammad, H.; Adwan, S.; Rahmeh, R.; Samarah, O.; Salah, B.; Hamdan, M.; Awidi, A. An insight into the whole transcriptome profile of four tissue-specific human mesenchymal stem cells. Regen. Med. 2019, 14, 841–865. [Google Scholar] [CrossRef] [PubMed]
- Heo, J.S.; Choi, Y.; Kim, H.-S.; Kim, H.O. Comparison of molecular profiles of human mesenchymal stem cells derived from bone marrow, umbilical cord blood, placenta and adipose tissue. Int. J. Mol. Med. 2016, 37, 115–125. [Google Scholar] [CrossRef]
- Zhan, X.-S.; El-Ashram, S.; Luo, D.-Z.; Luo, H.-N.; Wang, B.-Y.; Chen, S.-F.; Bai, Y.-S.; Chen, Z.-S.; Liu, C.-Y.; Ji, H.-Q. A comparative study of biological characteristics and transcriptome profiles of mesenchymal stem cells from different canine tissues. Int. J. Mol. Sci. 2019, 20, 1485. [Google Scholar] [CrossRef] [PubMed]
- Monaco, E.; Sobreira de Lima, A.; Bionaz, M.; Maki, A.; Wilson, S.M.; Hurley, W.L.; Wheeler, M.B. Morphological and transcriptomic comparison of adipose and bone marrow derived porcine stem cells. Open Tissue Eng. Regen. Med. J. 2009, 2, 20–33. [Google Scholar] [CrossRef][Green Version]
- Yamamoto, Y.; Banas, A.; Murata, S.; Ishikawa, M.; Lim, C.R.; Teratani, T.; Hatada, I.; Matsubara, K.; Kato, T.; Ochiya, T. A comparative analysis of the transcriptome and signal pathways in hepatic differentiation of human adipose mesenchymal stem cells. FEBS J. 2008, 275, 1260–1273. [Google Scholar] [CrossRef]
- Yang, Y.; Wang, H.; Chang, K.H.; Qu, H.; Zhang, Z.; Xiong, Q.; Qi, H.; Cui, P.; Lin, Q.; Ruan, X.; et al. Transcriptome dynamics during human erythroid differentiation and development. Genomics 2013, 102, 431–441. [Google Scholar] [CrossRef] [PubMed]
- Ugurlu, B.; Karaoz, E. Comparison of similar cells: Mesenchymal stromal cells and fibroblasts. Acta Histochem. 2020, 122, 151634. [Google Scholar] [CrossRef]
- Muhl, L.; Genové, G.; Leptidis, S.; Liu, J.; He, L.; Mocci, G.; Sun, Y.; Gustafsson, S.; Buyandelger, B.; Chivukula, I.V.; et al. Single-cell analysis uncovers fibroblast heterogeneity and criteria for fibroblast and mural cell identification and discrimination. Nat. Commun. 2020, 11, 3953. [Google Scholar] [CrossRef]
- Sawicki, S.; Gurgul, A.; Gabryś, J.; Kij-Mitka, B.; Bochenek, M.; Karnas, E.; Podstawski, Z.; Długosz, B.; Bugno-Poniewierska, M. Extracellular vesicles obtained from equine mesenchymal stem cells isolated from adipose tissue improve selected parameters of stallion semen after cryopreservation. Ann. Anim. Sci. 2023, 25, 189–200. [Google Scholar] [CrossRef]
- Buss, D.G.; Giuliano, E.A.; Sharma, A.; Mohan, R.R. Isolation and cultivation of equine corneal keratocytes, fibroblasts and myofibroblasts. Vet. Ophthalmol. 2010, 13, 37–42. [Google Scholar] [CrossRef]
- Kroll, K.W.; Mokaram, N.E.; Pelletier, A.R.; Frankhouser, D.E.; Westphal, M.S.; Stump, P.A.; Stump, C.L.; Bundschuh, R.; Blachly, J.S.; Yan, P. Quality control for RNA-Seq (QuaCRS): An integrated quality control pipeline. Cancer Inform. 2014, 13, 7–14. [Google Scholar] [CrossRef]
- Dodt, M.; Roehr, J.T.; Ahmed, R.; Dieterich, C. FLEXBAR—Flexible barcode and adapter processing next-generation sequencing platforms. Biology 2012, 1, 895–905. [Google Scholar] [CrossRef]
- Anders, S.; Pyl, P.T.; Huber, W. HTSeq—A Python framework to work with high-throughput sequencing data. Bioinformatics 2015, 31, 166–169. [Google Scholar] [CrossRef]
- Love, M.I.; Huber, W.; Anders, S. Moderated estimation of fold change and dispersion for RNA-seq data with DESeq2. Genome Biol. 2014, 15, 550. [Google Scholar] [CrossRef]
- Ge, S.X.; Son, E.W.; Yao, R. iDEP: An integrated web application for differential expression and pathway analysis of RNA-Seq data. BMC Bioinform. 2018, 19, 534. [Google Scholar] [CrossRef]
- Kwong, K.S.; Holland, B.; Cheung, S.H. A modified benjamini-hochberg multiple comparisons procedure for controlling the false discovery rate. J. Stat. Plan. Infer. 2002, 104, 351–362. [Google Scholar] [CrossRef]
- Yuan, J.S.; Wang, D.; Stewart, C.N., Jr. Statistical methods for efficiency adjusted real-time PCR quantification. Biotechnol. J. 2008, 3, 112–123. [Google Scholar] [CrossRef]
- Riveroll, A.L.; Skyba-Lewin, S.; Lynn, K.D.; Mubyeyi, G.; Abd-El-Aziz, A.; Kibenge, F.S.T.; Kibenge, M.J.T.; Cohen, A.M.; Esparza-Gonsalez, B.; McDuffee, L.; et al. Selection and Validation of Reference Genes for Gene Expression Studies in an Equine Adipose-Derived Mesenchymal Stem Cell Differentiation Model by Proteome Analysis and Reverse-Transcriptase Quantitative Real-Time PCR. Genes 2023, 14, 673. [Google Scholar] [CrossRef] [PubMed]
- Johnston, A.G.; Anam, M.; Dutta, A.; Su, Z. TGIRT-seq to profile tRNA-derived RNAs and associated RNA modifications. Methods Enzymol. 2025, 711, 223–240. [Google Scholar] [CrossRef] [PubMed]
- Aparicio-Puerta, E.; Lebrón, R.; Rueda, A.; Gómez-Martín, C.; Giannoukakos, S.; Jaspez, D.; Medina, J.M.; Zubkovic, A.; Jurak, I.; Fromm, B.; et al. sRNAbench and sRNAtoolbox 2019: Intuitive fast small RNA profiling and differential expression. Nucleic Acids Res. 2019, 47, W530–W535. [Google Scholar] [CrossRef] [PubMed]
- Bourin, P.; Bunnell, B.A.; Casteilla, L.; Dominici, M.; Katz, A.J.; March, K.L.; Redl, H.; Rubin, J.P.; Yoshimura, K.; Gimble, J.M. Stromal cells from the adipose tissue-derived stromal vascular fraction and culture expanded adipose tissue-derived stromal/stem cells: A joint statement of the International Federation for Adipose Therapeutics and Science (IFATS) and the International Society for Cellular Therapy (ISCT). Cytotherapy 2013, 15, 641–648. [Google Scholar] [CrossRef]
- Lara, E.; Rivera, N.; Cabezas, J.; Navarrete, F.; Saravia, F.; Rodriguez-Alvarez, L.; Castro, F. Endometrial stem cells in farm animals: Potential role in uterine physi-ology and pathology. Bioengineering 2018, 5, 75. [Google Scholar] [CrossRef]
- Cabezas, J.; Rojas, D.; Navarrete, F.; Ortiz, R.; Rivera, G.; Saravia, F.; Rodriguez-Alvarez, L.; Castro, F. Equine mesenchymal stem cells derived from endometrial or adipose tissue share significant biological properties, but have distinctive pattern of surface markers and migration. Therio 2018, 106, 93–102. [Google Scholar] [CrossRef]
- Castro, F.O.; Torres, A.; Cabezas, J.; Rodriguez-Alvarez, L. Combined use of platelet rich plasma and vitamin C positively affects differentiation in vitro to mesodermal lineage of adult adipose equine mesenchymal stem cells. Res. Vet. Sci. 2014, 96, 95–101. [Google Scholar] [CrossRef] [PubMed]
- Uder, C.; Brückner, S.; Winkler, S.; Tautenhahn, H.-M.; Christ, B. Mammalian MSC from selected species: Features and applications: Cross-species MSC. Cytometry 2018, 93, 32–49. [Google Scholar] [CrossRef] [PubMed]
- Marolt Presen, D.; Traweger, A.; Gimona, M.; Redl, H. Mesenchymal Stromal Cell-Based Bone Regeneration Therapies: From Cell Transplantation and Tissue Engineering to Therapeutic Secretomes and Extracellular Vesicles. Front. Bioeng. Biotechnol. 2019, 7, 352. [Google Scholar] [CrossRef]
- Scotti, C.; Piccinini, E.; Takizawa, H.; Todorov, A.; Bourgine, P.; Papadimitropoulos, A.; Barbero, A.; Manz, M.G.; Martin, I. Engineering of a functional bone organ through endochondral ossification. Proc. Natl. Acad. Sci. USA 2013, 110, 3997–4002. [Google Scholar] [CrossRef]
- Sacchetti, B.; Funari, A.; Michienzi, S.; Di Cesare, S.; Piersanti, S.; Saggio, I.; Tagliafico, E.; Ferrari, S.; Robey, P.G.; Riminucci, M.; et al. Self- renewing osteoprogenitors in bone marrow sinusoids can organize a hematopoietic microenvironment. Cell 2007, 131, 324–336. [Google Scholar] [CrossRef]
- Brocher, J.; Janicki, P.; Voltz, P.; Seebach, E.; Neumann, E.; Mueller-Ladner, U.; Richter, W. Inferior ectopic bone formation of mesenchymal stromal cells from adipose tissue compared to bone marrow: Rescue by chondrogenic pre-induction. Stem Cell Res. 2013, 11, 1393–1406. [Google Scholar] [CrossRef]
- Wei, X.; Liu, Q.; Guo, S.; Wu, Y. Role of WNT5A in periodontal tissue development, maintance, and periodontitis: Implications for periodontal regeneration (Review). Mol. Med. Rep. 2020, 23, 167. [Google Scholar] [CrossRef] [PubMed]
- Regard, J.B.; Zhong, Z.; Williams, B.O.; Yang, Y. Wnt signaling in bone development and disease: Making stronger bone with Wnts. Cold Spring Harb. Perspect. Biol. 2012, 4, a007997. [Google Scholar] [CrossRef]
- Hojo, H.; Ohba, S.; Chung, U.I. Signaling pathways regulating the specification and differentiation of the osteoblast lineage. Regen. Ther. 2015, 1, 57–62. [Google Scholar] [CrossRef]
- Nakanishi, R.; Akiyama, H.; Kimura, H.; Otsuki, B.; Shimizu, M.; Tsuboyama, T.; Nakamura, T. Osteoblast-targeted expression of Sfrp4 in mice results in low bone mass. J. Bone Miner. Res. 2008, 23, 271–277. [Google Scholar] [CrossRef] [PubMed]
- Haraguchi, R.; Kitazawa, R.; Mori, K.; Tachibana, R.; Kiyonari, H.; Imai, Y.; Abe, T.; Kitazawa, S. sFRP4-dependent Wnt signal modulation is critical for bone remodeling during postnatal development and age-related bone loss. Sci. Rep. 2016, 6, 25198. [Google Scholar] [CrossRef] [PubMed]
- Ivanova, N.B.; Dimos, J.T.; Schaniel, C.; Hackney, J.A.; Moore, K.A.; Lemischka, I.R. A stem cell molecular signature. Science 2002, 298, 601–604. [Google Scholar] [CrossRef]
- Etheridge, S.L.; Spencer, G.J.; Heath, D.J.; Genever, P.G. Expression profiling and functional analysis of wnt signaling mechanisms in mesenchymal stem cells. Stem Cells 2004, 22, 849–860. [Google Scholar] [CrossRef]
- Robledo, R.F.; Rajan, L.; Li, X.; Lufkin, T. The Dlx5 and Dlx6 homeobox genes are essential for craniofacial, axial, and appendicular skeletal development. Genes Dev. 2002, 16, 1089–1101. [Google Scholar] [CrossRef] [PubMed]
- Zerucha, T.; Ekker, M. Distal-less-related homeobox genes of vertebrates: Evolution, function, and regulation. Biochem. Cell Biol. 2000, 78, 593–601. [Google Scholar] [CrossRef]
- Kang, S.; Oh, S.C.; Min, B.W.; Lee, D.H. Transglutaminase 2 regulates self-renewal and stem cell marker of human colorectal cancer stem cells. Anticancer Res. 2018, 38, 787–794. [Google Scholar] [CrossRef]
- Laurentino, T.D.S.; Soares, R.D.S.; Marie, S.K.N.; Oba-Shinjo, S.M. LOXL3 Function Beyond Amino Oxidase and Role in Pathologies, Including Cancer. Int. J. Mol. Sci. 2019, 20, 3587. [Google Scholar] [CrossRef]
- Van Boxtel, A.L.; Gansner, J.M.; Hakvoort, H.W.; Snell, H.; Legler, J.; Gitlin, J.D. Lysyl oxidase-like 3b is critical for cartilage maturation during zebrafish craniofacial development. Matrix Biol. 2011, 30, 178–187. [Google Scholar] [CrossRef] [PubMed]
- Zhang, J.; Yang, R.; Liu, Z.; Hou, C.; Zong, W.; Zhang, A.; Sun, X.; Gao, J. Loss of lysyl oxidase-like 3 causes cleft palate and spinal deformity in mice. Hum. Mol. Genet. 2015, 24, 6174–6185. [Google Scholar] [CrossRef]
- Laverriere, A.C.; MacNeill, C.; Mueller, C.; Poelmann, R.E.; Burch, J.B.; Evans, T. GATA-4/5/6, a subfamily of three transcription factors transcribed in developing heart and gut. J. Biol. Chem. 1994, 269, 23177–23184. [Google Scholar] [CrossRef]
- Fujikura, J.; Yamato, E.; Yonemura, S.; Hosoda, K.; Masui, S.; Nakao, K.; Miyazaki, J.; Niwa, H. Differentiation of embryonic stem cells is induced by GATA factors. Genes Dev. 2002, 16, 784–789. [Google Scholar] [CrossRef] [PubMed]
- Hasegawa, S.; Fujiwara, T.; Okitsu, Y.; Kato, H.; Sato, Y.; Fukuhara, N.; Onishi, Y.; Shimizu, R.; Yamamoto, M.; Harigae, H. Effects of in vivo deletion of GATA2 in bone marrow stromal cells. Exp. Hematol. 2017, 56, 31–45. [Google Scholar] [CrossRef]
- Kamata, M.; Okitsu, Y.; Fujiwara, T.; Kanehira, M.; Nakajima, S.; Takahashi, T.; Inoue, A.; Fukuhara, N.; Onishi, Y.; Ishizawa, K.; et al. GATA2 regulates differentiation of bone marrow-derived mesenchymal stem cells. Haematol 2014, 99, 1686–1696. [Google Scholar] [CrossRef] [PubMed]
- Bae, S.; Park, C.W.; Son, H.K.; Ju, H.K.; Paik, D.; Koh, G.Y.; Kim, J.; Kim, H.; Jeon, C.J. Fibroblast activation protein alpha identifies mesenchymal stromal cells from human bone marrow. Br. J. Haematol. 2008, 142, 827–830. [Google Scholar] [CrossRef]
- Etienne-Manneville, S.; Hall, A. Rho GTPases in cell biology. Nature 2002, 420, 629–635. [Google Scholar] [CrossRef]
- Cantley, L.C. The phosphoinositide 3-kinase pathway. Science 2002, 296, 1655–1657. [Google Scholar] [CrossRef]
- Chang, F.; Lee, J.T.; Navolanic, P.M.; Steelman, L.S.; Shelton, J.G.; Blalock, W.L.; Franklin, R.A.; McCubrey, J.A. Involvement of PI3K/Akt pathway in cell cycle progression, apoptosis, and neoplastic transformation: A target for cancer chemotherapy. Leukemia 2003, 17, 590–603. [Google Scholar] [CrossRef]
- Zhang, W.B.; Zhong, W.J.; Wang, L. A signal-amplification circuit between miR-218 and Wnt/beta-catenin signal promotes human adipose tissue-derived stem cells osteogenic differentiation. Bone 2014, 58, 59–66. [Google Scholar] [CrossRef] [PubMed]
- Angoulvant, D.; Ivanes, F.; Ferrera, R.; Matthews, P.G.; Nataf, S.; Ovize, M. Mesenchymal stem cell conditioned media attenuates in vitro and ex vivo myocardial reperfusion injury. J. Heart Lung Transplant. 2011, 30, 95–102. [Google Scholar] [CrossRef]
- Covas, D.T.; Panepucci, R.A.; Fontes, A.M.; Silva, W.A., Jr.; Orellana, M.D.; Freitas, M.C.; Neder, L.; Santos, A.R.; Peres, L.C.; Jamur, M.C.; et al. Multipotent mesenchymal stromal cells obtained from diverse human tissues share functional properties and gene-expression profile with CD146+ perivascular cells and fibroblasts. Exp. Hematol. 2008, 36, 642–654. [Google Scholar] [CrossRef]
- Baboolal, T.G.; Boxall, S.A.; Churchman, S.M.; Buckley, C.T.; Jones, E.; McGonagle, D. Intrinsic multipotential mesenchymal stromal cell activity in gelatinous Heberden’s nodes in osteoarthritis at clinical presentation. Arthritis Res. Ther. 2014, 16, R119. [Google Scholar] [CrossRef][Green Version]
- Wagner, W.; Wein, F.; Seckinger, A.; Frankhauser, M.; Wirkner, U.; Krause, U.; Blake, J.; Schwager, C.; Eckstein, V.; Ansorge, W.; et al. Comparative characteristics of mesenchymal stem cells from human bone marrow, adipose tissue, and umbilical cord blood. Exp. Hematol. 2005, 33, 1402–1416. [Google Scholar] [CrossRef]
- Sottile, M.; Hocking, C. Fibronectin polymerization regulates the composition and stability of extracellular matrix fibrils and cell-matrix adhesions. Mol. Biol. Cell 2002, 13, 3546–3559. [Google Scholar] [CrossRef]
- Arredondo, R.; Poggioli, F.; Martínez-Díaz, S.; Piera-Trilla, M.; Torres-Claramunt, R.; Tío, L.; Monllau, J.C. Fibronectin-coating enhances attachment and proliferation of mesenchymal stem cells on a polyurethane meniscal scaffold. Regen Ther. 2021, 18, 480–486. [Google Scholar] [CrossRef] [PubMed]
- Ren, Z.; Hou, Y.; Ma, S.; Tao, Y.; Li, J.; Cao, H.; Ji, L. Effects of CCN3 on fibroblast proliferation, apoptosis and extracellular matrix production. Int. J. Mol. Med. 2014, 33, 1607–1612. [Google Scholar] [CrossRef][Green Version]
- Navarrete, F.; Wong, Y.S.; Cabezas, J.; Riadi, G.; Manríquez, J.; Rojas, D.; Castro, F.O. Distinctive Cellular Transcriptomic Signature and MicroRNA Cargo of Extracellular Vesicles of Horse Adipose and Endometrial Mesenchymal Stem Cells from the Same Donors. Cell. Reprogram. 2020, 22, 311–327. [Google Scholar] [CrossRef]
- Nawaz, M.; Fatima, F.; Vallabhaneni, K.C.; Penfornis, P.; Valadi, H.; Ekström, K.; Kholia, S.; Whitt, J.D.; Fernandes, J.D.; Pochampally, R.; et al. Extracellular Vesicles: Evolving Factors in Stem Cell Biology. Stem Cells Int. 2016, 2016, 1073140. [Google Scholar] [CrossRef] [PubMed]
- Ghafouri-Fard, S.; Niazi, V.; Taheri, M. Role of miRNAs in conveying message of stem cells via extracellular vesicles. Exp. Mol. Pathol. 2020, 117, 104569. [Google Scholar] [CrossRef]
- Eirin, A.; Riester, S.M.; Zhu, X.-Y.; Tang, H.; Evans, J.M.; O’brien, D.; Wijnen, A.J.; Lerman, L.O. MicroRNA and mRNA cargo of extracellular vesicles from porcine adipose tissue-derived mesenchymal stem cells. Gene 2014, 551, 55–64. [Google Scholar] [CrossRef]
- Zhou, Y.; Zhang, Y.; Gong, H.; Luo, S.; Cui, Y. The Role of Exosomes and Their Applications in Cancer. Int. J. Mol. Sci. 2021, 22, 12204. [Google Scholar] [CrossRef]
- Jahan, S.; Mukherjee, S.; Ali, S.; Bhardwaj, U.; Choudhary, R.K.; Balakrishnan, S.; Naseem, A.; Mir, S.A.; Banawas, S.; Alaidarous, M.; et al. Pioneer Role of Extracellular Vesicles as Modulators of Cancer Initiation in Progression, Drug Therapy, and Vaccine Prospects. Cells 2022, 11, 490. [Google Scholar] [CrossRef] [PubMed]
- Kirk, T.; Ahmed, A.; Rognoni, E. Fibroblast Memory in Development, Homeostasis and Disease. Cells 2021, 10, 2840. [Google Scholar] [CrossRef] [PubMed] [PubMed Central]
- Liu, K.; Cui, Y.; Han, H.; Guo, E.; Shi, X.; Xiong, K.; Zhang, N.; Zhai, S.; Sang, S.; Liu, M.; et al. Fibroblast atlas: Shared and specific cell types across tissues. Sci. Adv. 2025, 11, eado0173. [Google Scholar] [CrossRef] [PubMed] [PubMed Central]
- Quiros, R.M.; Valianou, M.; Kwon, Y.; Brown, K.M.; Godwin, A.K.; Cukierman, E. Ovarian normal and tumor-associated fibroblasts retain in vivo stromal characteristics in a 3-D matrix-dependent manner. Gynecol. Oncol. 2008, 110, 99–109. [Google Scholar] [CrossRef] [PubMed] [PubMed Central]
- Vlieghe, H.; Leonel, E.C.R.; Asiabi, P.; Amorim, C.A. The characterization and therapeutic applications of ovarian theca cells: An update. Life Sci. 2023, 317, 121479. [Google Scholar] [CrossRef]
- Plikus, M.V.; Wang, X.; Sinha, S.; Forte, E.; Thompson, S.M.; Herzog, E.L.; Driskell, R.R.; Rosenthal, N.; Biernaskie, J.; Horsley, V. Fibroblasts: Origins, definitions, and functions in health and disease. Cell 2021, 184, 3852–3872. [Google Scholar] [CrossRef]
- Masi, I.; Ottavi, F.; Caprara, V.; Rio, D.D.; Kunkl, M.; Spadaro, F.; Licursi, V.; Tuosto, L.; Bagnato, A.; Rosano’, L. The extracellular matrix protein type I collagen and fibronectin are regulated by β-arrestin-1/endothelin axis in human ovarian fibroblasts. J. Exp. Clin. Cancer Res. 2025, 44, 64. [Google Scholar] [CrossRef] [PubMed] [PubMed Central]
- Kinnear, H.M.; Tomaszewski, C.E.; Chang, A.L.; Moravek, M.B.; Xu, M.; Padmanabhan, V.; Shikanov, A. The ovarian stroma as a new frontier. Reproduction 2020, 160, R25–R39. [Google Scholar] [CrossRef] [PubMed]
- Yun, Y.R.; Won, J.E.; Jeon, E.; Lee, S.; Kang, W.; Jo, H.; Jang, J.H.; Shin, U.S.; Kim, H.W. Fibroblast growth factors: Biology, function, and application for tissue regeneration. J. Tissue Eng. 2010, 2010, 218142. [Google Scholar] [CrossRef] [PubMed]








| Sample | Source | Mean ± Stand. Error (nm) | Concentration (particles/mL) |
|---|---|---|---|
| K1 | AT-MSC | 149.8 ± 2.2 | 1.47 × 1013 ± 8.81 × 1011 |
| K2 | AT-MSC | 138.7 ± 2.0 | 9.58 × 1012 ± 3.91 × 1011 |
| K3 | AT-MSC | 145.4 ± 1.4 | 5.72 × 1012 ± 2.27 × 1011 |
| B1 | BM-MSC | 133.7 ± 2.3 | 4.79 × 1012 ± 2.04 × 1011 |
| B2 | BM-MSC | 133.7 ± 1.1 | 3.87 × 1012 ± 8.53 × 1010 |
| B3 | BM-MSC | 153.8 ± 2.8 | 8.89 × 1012 ± 4.51 × 1011 |
| F1 | FB | 133.7 ± 7.2 | 8.67 × 1011 ± 5.67 × 1010 |
| F2 | FB | 156.2 ± 7.4 | 7.47 × 1011 ± 5.59 × 1010 |
| F3 | FB | 152.4 ± 2.1 | 1.12 × 1012 ± 6.95 × 1010 |
| BM-MSC | AT-MSC | Fibroblast | EV-BM-MSC | EV-AT-MSC | EV-Fibroblast | |
|---|---|---|---|---|---|---|
| Mature miRNA | 209 | 251 | 230 | 138 | 145 | 206 |
| Harpin miRNA | 256 | 234 | 192 | 83 | 110 | 154 |
| Novel miRNA | eca-miR-6119-5p, new-mir-novel1 | eca-miR-1247-5p, new-mir-novel1 | eca-miR-1247-3p, new-mir-novel1 | 0 | 0 | 0 |
| Comparison | Downregulated | Upregulated |
|---|---|---|
| BM-MSCs vs. AT-MSCs | eca-miR-501-5p, eca-miR-532-5p, eca-miR-10b, eca-let-7c, eca-miR-99a, eca-miR-758, eca-miR-543, eca-miR-409-5p, eca-miR-493b, eca-miR-615-3p, eca-miR-494, eca-miR-495, eca-miR-382, eca-miR-136, eca-miR-370, eca-miR-134, eca-miR-3958, eca-miR-10a, eca-miR-381, eca-miR-411, eca-miR-409-3p, eca-miR-379, eca-miR-127, eca-miR-196a | eca-miR-148a, eca-miR-145, eca-miR-7, eca-miR-143, eca-miR-342-3p, eca-miR-133a, eca-miR-181a, eca-miR-181b, eca-miR-486-5p, eca-miR-224 |
| AT-MSCs vs. Fibroblasts | eca-miR-423-5p, eca-miR-7, eca-miR-143, eca-miR-222, eca-miR-99b, eca-miR-181b, eca-miR-21, eca-miR-28-3p, eca-miR-378, eca-miR-1307, eca-miR-181a, eca-miR-24, eca-miR-193a-5p, eca-miR-328, eca-miR-411, eca-miR-193b, eca-miR-23b, eca-miR-145, eca-miR-22, eca-miR-744, eca-miR-342-3p, eca-miR-129a-5p, eca-miR-129b-5p, eca-miR-342-5p, eca-miR-494, eca-miR-3548, eca-miR-133a, eca-miR-8995, eca-miR-409-5p, eca-miR-543, eca-miR-487b, eca-miR-136, eca-miR-379, eca-miR-758, eca-miR-485-3p, eca-miR-495, eca-miR-122, eca-miR-127, eca-miR-299, eca-miR-381, eca-miR-485-5p, eca-miR-409-3p, eca-miR-493b, eca-miR-382, eca-miR-323-3p, eca-miR-3958, eca-miR-134, eca-miR-370, eca-miR-432, eca-miR-431 | eca-miR-199a-5p, eca-miR-101, eca-miR-10b, eca-miR-199b-5p, eca-miR-99a, eca-miR-30c, eca-miR-218, eca-miR-148a, eca-miR-196a, eca-miR-196b |
| BM-MSCs vs. Fibroblasts | eca-miR-532-5p, eca-miR-501-5p, eca-miR-191a, eca-miR-99a, eca-miR-99b, eca-miR-222, eca-miR-502-3p, eca-miR-744, eca-miR-193a-5p, eca-miR-24, eca-let-7c, eca-miR-22, eca-miR-411, eca-miR-329b, eca-miR-136, eca-miR-493b, eca-miR-495, eca-miR-432, eca-miR-382, eca-miR-379, eca-miR-370, eca-miR-134, eca-miR-127, eca-miR-381, eca-miR-3958, eca-miR-409-3p, eca-miR-378, eca-miR-132, eca-miR-8995, eca-miR-196a, eca-miR-122, eca-miR-656, eca-miR-615-3p, eca-miR-299, eca-miR-10a, eca-miR-3959, eca-miR-187, eca-miR-615-5p, eca-miR-487b, eca-miR-323-3p, eca-miR-485-3p, eca-miR-543, eca-miR-409-5p, eca-miR-431, eca-miR-494, eca-miR-485-5p, eca-miR-758 | eca-miR-199a-5p, eca-miR-214, eca-miR-199b-5p, eca-miR-181b, eca-miR-30c, eca-miR-101, eca-miR-340-5p, eca-miR-218, eca-miR-148a, eca-miR-196b |
| Comparison | Downregulated | Upregulated |
|---|---|---|
| AT-MSC-derived EVs vs. BM-MSC-derived EVs | eca-miR-143, eca-miR-181b | eca-miR-532-5p, eca-miR-10b, eca-let-7c, eca-miR-99a, eca-miR-615-3p, eca-miR-10a, eca-miR-363 |
| AT-MSC-derived EVs vs. Fibroblast-derived EVs | eca-miR-29a, eca-miR-25, eca-miR-181a, eca-miR-191a, eca-miR-30c, eca-miR-27b, eca-miR-186, eca-miR-30e, eca-miR-192, eca-miR-23b, eca-miR-381, eca-miR-23a, eca-miR-181b, eca-miR-101, eca-miR-495, eca-miR-122, eca-miR-409-3p, eca-miR-379, eca-miR-451, eca-miR-543, eca-miR-505, eca-miR-224, eca-miR-382, eca-miR-656, eca-miR-1839, eca-miR-342-3p, eca-miR-194, eca-miR-370, eca-miR-136, eca-miR-411, eca-miR-126-3p, eca-miR-106b, eca-miR-485-5p, eca-miR-361-5p, eca-miR-494, eca-miR-139-5p, eca-miR-3958 | eca-miR-99b, eca-miR-99a, eca-miR-222, eca-miR-125a-5p, eca-miR-532-5p, eca-miR-21, eca-miR-7, eca-miR-100, eca-miR-125b-5p, eca-miR-199a-5p, eca-let-7a, eca-miR-28-5p, eca-miR-196b, eca-miR-1271a, eca-miR-199b-5p, eca-let-7c, eca-let-7e, eca-miR-671-3p, eca-miR-193b, eca-miR-29b, eca-miR-151-5p |
| BM-MSC-derived EVs vs. Fibroblast-derived EVs | eca-miR-10b, eca-miR-186, eca-miR-101, eca-miR-99a, eca-miR-122, eca-miR-192, eca-miR-23b, eca-miR-191a, eca-miR-30e, eca-miR-451, eca-miR-146b-5p, eca-miR-381, eca-miR-127, eca-miR-494, eca-miR-30c, eca-miR-3958, eca-miR-126-3p, eca-miR-139-5p, eca-miR-140-3p, eca-miR-379, eca-miR-543, eca-miR-409-3p, eca-miR-615-3p, eca-miR-382, eca-miR-485-5p, eca-miR-361-5p, eca-miR-411, eca-miR-370, eca-miR-10a, eca-miR-495 | eca-miR-222, eca-miR-100, eca-miR-125b-5p, eca-miR-199a-3p, eca-miR-199a-5p, eca-miR-199b-3p, eca-miR-328, eca-let-7a, eca-miR-143, eca-miR-199b-5p, eca-let-7e, eca-miR-214, eca-miR-28-5p, eca-miR-671-3p, eca-miR-151-5p |
Disclaimer/Publisher’s Note: The statements, opinions and data contained in all publications are solely those of the individual author(s) and contributor(s) and not of MDPI and/or the editor(s). MDPI and/or the editor(s) disclaim responsibility for any injury to people or property resulting from any ideas, methods, instructions or products referred to in the content. |
© 2025 by the authors. Licensee MDPI, Basel, Switzerland. This article is an open access article distributed under the terms and conditions of the Creative Commons Attribution (CC BY) license (https://creativecommons.org/licenses/by/4.0/).
Share and Cite
Sawicki, S.; Bugno-Poniewierska, M.; Żurowski, J.; Szmatoła, T.; Semik-Gurgul, E.; Bochenek, M.; Karnas, E.; Gurgul, A. Comparative Transcriptome and MicroRNA Profiles of Equine Mesenchymal Stem Cells, Fibroblasts, and Their Extracellular Vesicles. Genes 2025, 16, 936. https://doi.org/10.3390/genes16080936
Sawicki S, Bugno-Poniewierska M, Żurowski J, Szmatoła T, Semik-Gurgul E, Bochenek M, Karnas E, Gurgul A. Comparative Transcriptome and MicroRNA Profiles of Equine Mesenchymal Stem Cells, Fibroblasts, and Their Extracellular Vesicles. Genes. 2025; 16(8):936. https://doi.org/10.3390/genes16080936
Chicago/Turabian StyleSawicki, Sebastian, Monika Bugno-Poniewierska, Jakub Żurowski, Tomasz Szmatoła, Ewelina Semik-Gurgul, Michał Bochenek, Elżbieta Karnas, and Artur Gurgul. 2025. "Comparative Transcriptome and MicroRNA Profiles of Equine Mesenchymal Stem Cells, Fibroblasts, and Their Extracellular Vesicles" Genes 16, no. 8: 936. https://doi.org/10.3390/genes16080936
APA StyleSawicki, S., Bugno-Poniewierska, M., Żurowski, J., Szmatoła, T., Semik-Gurgul, E., Bochenek, M., Karnas, E., & Gurgul, A. (2025). Comparative Transcriptome and MicroRNA Profiles of Equine Mesenchymal Stem Cells, Fibroblasts, and Their Extracellular Vesicles. Genes, 16(8), 936. https://doi.org/10.3390/genes16080936

