The First Mitochondrial Genome of Family Xylococcidae (Hemiptera, Coccomorpha) and Its Phylogenetic Implications
Abstract
1. Introduction
2. Materials and Methods
2.1. Sampling, Genomic DNA Extraction and Sequencing
2.2. Mitogenome Assembly and Annotation
2.3. Bioinformatic Analysis
2.4. Phylogenetic Analysis
3. Results
3.1. General Features and Nucleotide Composition
3.2. Protein-Coding Genes
3.3. tRNA Genes and rRNA Genes
3.4. Gene Rearrangements Analysis
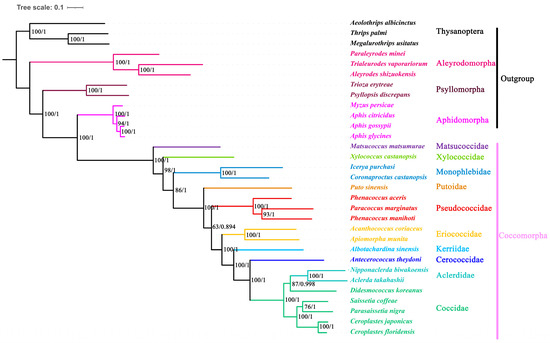
3.5. Phylogenetic Analysis of Coccomorpha
4. Discussion
Author Contributions
Funding
Institutional Review Board Statement
Informed Consent Statement
Data Availability Statement
Acknowledgments
Conflicts of Interest
References
- Gullan, P.J.; Martin, J.H. Sternorrhyncha: (Jumping plant-lice, whiteflies, aphids, and scale insects). In Encyclopedia of Insects; Resh, V.H., Cardé, R.T., Eds.; Elsevier: San Diego, CA, USA, 2009; pp. 957–967. [Google Scholar]
- García Morales, M.; Denno, B.D.; Miller, D.R.; Miller, G.L.; Ben-Dov, Y.; Hardy, N.B. ScaleNet: A Literature-Based Model of Scale Insect Biology and Systematics. Database. Available online: http://scalenet.info (accessed on 3 September 2024).
- Borchsenius, N.S. On the evolution and phylogenetic interrelations of Coccoidea (Insecta, Homoptera). Zool. Zhurnal 1958, 37, 765–780, (In Russian with English Summary). [Google Scholar]
- Williams, D.J.; Gullan, P.J.; Miller, D.R.; Matile-Ferrero, D.; Han, S.I. A study of the scale insect genera Puto ignoret (Hemiptera: Sternorrhyncha: Coccoidea: Putoidae) and Ceroputo Sulc (Pseudococcidae) with a comparison to Phenacoccus Cockerell (Pseudococcidae). Zootaxa 2011, 2802, 1–22. [Google Scholar] [CrossRef]
- Morrison, H. A classification of the higher groups and genera of the coccid family Margarodidae. USDA Tech. Bull. 1928, 52, 62–67. [Google Scholar]
- Zahradnik, J. Cervci—Coccinea. Scale insects—Coccinea. Bestimmungstabellen Tschechoslow. Fauna 1959, 3, 527–552. [Google Scholar]
- Koteja, J. On the phylogeny and classification of the scale insects (Homoptera, Coccinea) (discussion based on the morphology of the mouthparts). Acta Zool. Cracoviensia 1974, 19, 267–325. [Google Scholar]
- Koteja, J. Scale insects (Homoptera: Coccinea) a day after. In Studies on Hemipteran Phylogeny; Thomas Say Publications in Entomology; Entomological Society of America Lanham: Lanham, MD, USA, 1996; 244p. [Google Scholar]
- Wu, S.A.; Huang, S.B.; Dong, Q.-G. First records of the family Xylococcidae (Hemiptera: Coccomorpha) in China, with description of a new species. Zootaxa 2017, 4312, 547–556. [Google Scholar] [CrossRef]
- Ben-Dov, Y. An updated checklist of the scale insects (Hemiptera: Coccoidea) of the Margarodidae sensu lato group. Zootaxa 2011, 2859, 1–62. [Google Scholar] [CrossRef]
- Nass, M.M.; Nass, S. Intramitochondrial fibers with DNA characteristics: I. Fixation and electron staining reactions. J. Cell Biol. 1963, 19, 593–611. [Google Scholar] [CrossRef]
- Beard, C.B.; Hamm, D.M.; Collins, F.H. The mitochondrial genome of the mosquito Anopheles gambiae: DNA sequence, genome organization, and comparisons with mitochondrial sequences of other insects. Insect Mol. Biol. 1993, 2, 103–124. [Google Scholar] [CrossRef]
- Manchekar, M.; Scissum-Gunn, K.; Song, D.; Khazi, F.; McLean, S.L.; Nielsen, B.L. DNA recombination activity in soybean mitochondria. J. Mol. Biol. 2006, 356, 288–299. [Google Scholar] [CrossRef]
- Hu, K.; Yu, S.; Zhang, N.; Tian, M.; Ban, Q.; Fan, Z.; Qiu, J. The first complete mitochondrial genome of Matsucoccidae (Hemiptera, Coccoidea) and implications for its phylogenetic position. Biodivers. Data J. 2022, 10, e94915. [Google Scholar] [CrossRef]
- Hou, Y.F.; Wei, J.F.; Zhao, T.Y.; Li, C.F.; Wang, F. First complete mitochondrial genome of the tribe Coccini (Hemiptera, Coccomorpha, Coccidae) and its phylogenetic implications. ZooKeys 2023, 1180, 333–354. [Google Scholar] [CrossRef] [PubMed]
- Lu, C.C.; Huang, X.; Deng, J. Mitochondrial genomes of soft scales (Hemiptera: Coccidae): Features, structures and significance. BMC Genom. 2023, 24, 37. [Google Scholar] [CrossRef]
- Xu, H.; Liu, X.; Wang, P.; Li, H.; Wu, S.A. Phylogenetic Implications of Mitogenomic Sequences and Gene Rearrangements of Scale Insects (Hemiptera and Coccoidea). Insects 2023, 14, 257. [Google Scholar] [CrossRef] [PubMed]
- Deng, J.; Lu, C.C.; Huang, X.L. The first mitochondrial genome of scale insects (Hemiptera: Coccoidea). Mitochondrial DNA B Resour. 2019, 4, 2094–2095. [Google Scholar] [CrossRef]
- Dierckxsens, N.; Mardulyn, P.; Smits, G. NOVOPlasty: De novo assembly of organelle genomes from whole genome data. Nucleic Acids Res. 2017, 45, e18. [Google Scholar]
- Donath, A.; Jühling, F.; Al-Arab, M.; Bernhart, S.H.; Reinhardt, F.; Stadler, P.F.; Middendorf, M.; Bernt, M. Improved Annotation of Protein-Coding Genes Boundaries in Metazoan Mitochondrial Genomes. Nucleic Acids Res. 2019, 47, 10543–10552. [Google Scholar] [CrossRef] [PubMed]
- Kumar, S.; Stecher, G.; Tamura, K. MEGA7: Molecular Evolutionary Genetics Analysis version 7.0 for bigger datasets. Mol. Biol. Evol. 2016, 33, 1870–1874. [Google Scholar] [CrossRef]
- Laslett, D.; Canback, B. ARWEN: A program to detect tRNA genes in metazoan mitochondrial nucleotide sequences. Bioinformatics 2008, 24, 172–175. [Google Scholar] [CrossRef]
- Wickham, H. Ggplot2: Elegant Graphics for Data Analysis; Springer: New York, NY, USA, 2016. [Google Scholar]
- R Core Team. R: A Language and Environment for Statistical Computing; MSOR Connections; R Core Team: Vienna, Austria, 2014; p. 1. [Google Scholar]
- Perna, N.T.; Kocher, T.D. Patterns of nucleotide composition at fourfold degenerate sites of animal mitochondrial genomes. J. Mol. Evol. 1995, 41, 353–358. [Google Scholar] [CrossRef]
- Zhang, D.; Gao, F.; Jakovlić, I.; Zou, H.; Zhang, J.; Li, W.X.; Wang, G.T. PhyloSuite: An integrated and scalable desktop platform for streamlined molecular sequence data management and evolutionary phylogenetics studies. Mol. Ecol. Resour. 2020, 20, 348–355. [Google Scholar] [CrossRef] [PubMed]
- Katoh, K.; Standley, D.M. MAFFT multiple sequence alignment software version 7: Improvements in performance and usability. Mol. Biol. Evol. 2013, 30, 772–780. [Google Scholar] [CrossRef]
- Talavera, G.; Castresana, J. Improvement of phylogenies after removing divergent and ambiguously aligned blocks from protein sequence alignments. Syst. Biol. 2007, 56, 564–577. [Google Scholar] [CrossRef] [PubMed]
- Lanfear, R.; Frandsen, P.B.; Wright, A.M.; Senfeld, T.; Calcott, B. PartitionFinder 2: New methods for selecting partitioned models of evolution for molecular and morphological phylogenetic analyses. Mol. Biol. Evol. 2017, 34, 772–773. [Google Scholar] [CrossRef]
- Nguyen, L.T.; Schmidt, H.A.; von Haeseler, A.; Minh, B.Q. IQ-TREE: A fast and effective stochastic algorithm for estimating maximum-likelihood phylogenies. Mol. Biol. Evol. 2015, 32, 268–274. [Google Scholar] [CrossRef] [PubMed]
- Minh, B.Q.; Nguyen, M.A.; von Haeseler, A. Ultrafast approximation for phylogenetic bootstrap. Mol. Biol. Evol. 2013, 30, 1188–1195. [Google Scholar] [CrossRef]
- Guindon, S.; Dufayard, J.F.; Lefort, V.; Anisimova, M.; Hordijk, W.; Gascuel, O. New algorithms and methods to estimate maximum-likelihood phylogenies: Assessing the performance of PhyML 3.0. Syst. Biol. 2010, 59, 307–321. [Google Scholar] [CrossRef]
- Ronquist, F.; Teslenko, M.; van der Mark, P.; Ayres, D.L.; Darling, A.; Höhna, S.; Larget, B.; Liu, L.; Suchard, M.A.; Huelsenbeck, J.P. MrBayes 3.2: Efficient Bayesian phylogenetic inference and model choice across a large model space. Syst. Biol. 2012, 61, 539–542. [Google Scholar] [CrossRef]
- Gavrilov-Zimin, I.A. Ontogenesis, morphology and higher classification of archaeocococcids (Homoptera: Coccinea: Orthezoiidea). Zoosyst. Ross. 2018, 2, 1–264. [Google Scholar]
- Hodgson, C.J. A review of neococcid scale insects (Hemiptera: Sternorrhyncha: Coccomorpha) based on the morphology of the adult males. Zootaxa 2020, 4765, 1–264. [Google Scholar] [CrossRef]
- Beardsley, J.W. External morphology of the adult male of Matsucoccus bisetosus. Ann. Entomol. Soc. Am. 1968, 61, 1449–1459. [Google Scholar] [CrossRef]
- Hodgson, C.J.; Hardy, N.B. The phylogeny of the superfamily Coccoidea (Hemiptera: Sternorrhyncha) based on the morphology of extant and extinct macropterous males. Syst. Entomol. 2013, 38, 794–804. [Google Scholar] [CrossRef]
- Vea, I.M.; Grimaldi, D.A. Diverse new scale insects (Hemiptera: Coccoidea) in amber from the Cretaceous and Eocene with a phylogenetic framework for fossil Coccoidea. Am. Mus. Novit. 2015, 3823, 1–15. [Google Scholar] [CrossRef][Green Version]
- Kondo, T.; Watson, G.W. Encyclopedia of Scale Insect Pests. Encyclopedia of Scale Insect Pests; CABI: Wallingford, UK, 2022; 608p. [Google Scholar]
- Hodgson, C.J.; Foldi, I. A review of the Margarodidae sensu Morrison (Hemiptera: Coccoidea) and some related taxa based on the morphology of adult males. Zootaxa 2006, 1263, 1–250. [Google Scholar] [CrossRef]
- Koteja, J. Xylococcidae and related groups (Hemiptera: Coccinea) from Baltic amber. Pr. Muz. Ziemi 2008, 49, 19–56. [Google Scholar]
- Gullan, P.J.; Cook, L.G. Phylogeny and higher classification of the scale insects (Hemiptera: Sternorrhyncha: Coccoidea). Zootaxa 2007, 1668, 413–425. [Google Scholar] [CrossRef]
- Song, N.; Wang, M.; Tang, H.; Dang, Z. A phylogenetic analysis of scale insects (Hemiptera, Coccoidea) based on genomic and transcriptomic data. J. Syst. Evol. 2024, 63, 693–707. [Google Scholar] [CrossRef]
- Li, J.N.; Xu, H.; Wu, S.A. A new genus and species of giant mealybugs (Hemiptera: Coccomorpha: Monophlebidae) from eastern China. Zootaxa 2023, 5254, 434–442. [Google Scholar] [CrossRef]





| Order | Family | Species | NCBI Accession Number |
|---|---|---|---|
| Thysanoptera | Aeolothripidae | Aeolothrips albicinctus | PP932666 |
| Thripidae | Thrips palmi | MN127983 | |
| Megalurothrips usitatus | ON815612 | ||
| Hemiptera | Aleyrodidae | Aleyrodes shizuokensis | MT880225 |
| Paraleyrodes minei | PP727237 | ||
| Trialeurodes vaporariorum | AY521265 | ||
| Psyllidae | Psyllopsis discrepans | OR608273 | |
| Trioza erytreae | MG989238 | ||
| Aphididae | Aphis citricidus | MK540501 | |
| Aphis glycines | MK111111 | ||
| Aphis gossypii | OR449278 | ||
| Myzus persicae | KU236024 | ||
| Matsucoccidae | Matsucoccus matsumurae | PP103290 | |
| Monophlebidae | Icerya purchasi | OX7316821 | |
| Coronaproctus castanopsis | SRR26067561 | ||
| Putoidae | Puto sinensis | PQ727056 | |
| Xylococcidae | Xylococcus castanopsis | PV227316 | |
| Pseudococcidae | Paracoccus marginatus | PP060471 | |
| Phenacoccus aceris | SRR14087799 | ||
| Phenacoccus manihoti | MZ958983 | ||
| Eriococcidae | Acanthococcus coriaceus | OP351525 | |
| Apiomorpha munita | OP351523 | ||
| Kerriidae | Albotachardina sinensis | OP351521 | |
| Cerococcidae | Antecerococcus theydoni | OP351522 | |
| Aclerdidae | Nipponaclerda biwakoensis | OP351526 | |
| Aclerda takahashii | MW839575 | ||
| Coccidae | Diensmococcus koreanus | MW302211 | |
| Saissetia coffeae | MN863803 | ||
| Parasaissetia nigra | OK040656 | ||
| Ceroplastes japonicus | OP351524 | ||
| Ceroplastes floridensis | OK040657 |
| Gene | Location | Size | Strand | Start Codon | Stop Codon | Anticodon | Intergenic Length |
|---|---|---|---|---|---|---|---|
| trnS2 | 1273–1344 | 72 | + | - | - | CCT | - |
| ND1 | 1439–2356 | 918 | - | ATA | TAA | - | 94 |
| trnM | 2424–2493 | 70 | + | - | - | CAT | 67 |
| trnI | 2500–2565 | 66 | + | - | - | GAT | 6 |
| trnQ | 2564–2617 | 54 | - | - | - | TTG | −2 |
| ND2 | 2617–3564 | 948 | + | ATT | TAA | - | −1 |
| trnY | 3565–3625 | 61 | + | - | - | GTA | 0 |
| trnW | 3631–3703 | 61 | - | - | - | TCA | 5 |
| trnC | 3705–3773 | 69 | - | - | - | GCA | 1 |
| COX1 | 3775–5304 | 1530 | + | ATG | TAA | - | 1 |
| trnL2 | 5300–5365 | 66 | + | - | - | TAA | −5 |
| COX2 | 5369–6038 | 670 | + | ATA | T- | - | 3 |
| trnK | 6039–6104 | 66 | + | - | - | TTT | 0 |
| trnD | 6114–6178 | 65 | + | - | - | GTC | 9 |
| ATP8 | 6179–6328 | 150 | + | ATA | TAA | - | 0 |
| ATP6 | 6318–6947 | 630 | + | ATA | TAA | - | −11 |
| COX3 | 6937–7683 | 750 | + | ATG | TAA | - | −14 |
| trnG | 7729–7792 | 64 | + | - | - | TCC | 45 |
| ND3 | 7790–8143 | 354 | + | ATA | TAA | - | −3 |
| trnA | 8157–8203 | 47 | + | - | - | AGC | 13 |
| trnR | 8259–8312 | 54 | + | - | - | TCG | 55 |
| trnN | 8312–8375 | 64 | + | - | - | GTT | −1 |
| trnS1 | 8377–8439 | 60 | + | - | - | TCT | 1 |
| trnE | 8447–8512 | 66 | + | - | - | TTC | 7 |
| trnF | 8512–8568 | 57 | - | - | - | GAA | −1 |
| ND5 | 8574–10,205 | 1632 | - | ATT | TAG | - | 5 |
| trnH | 10,227–10,299 | 73 | - | - | - | GTG | 21 |
| ND4 | 10,303–11,610 | 1308 | - | ATG | TAA | - | 3 |
| ND4L | 11,604–11,897 | 294 | - | ATT | TAA | - | −7 |
| trnT | 11,887–11,955 | 69 | + | - | - | TGT | −11 |
| trnP | 11,959–12,017 | 59 | - | - | - | TGG | 3 |
| ND6 | 12,021–12,485 | 465 | + | ATA | TAA | - | 3 |
| cytb | 12,493–13,579 | 1086 | + | ATA | TAA | - | 7 |
| trnL1 | 13,603–13,669 | 67 | - | - | - | TAA | 24 |
| rrnL | 13,700–15,009 | 1340 | - | - | - | - | 0 |
| trnV | 15,010–15,071 | 62 | + | - | - | AAC | 0 |
| rrnS | 15,072–15,739 | 668 | - | - | - | - | 0 |
| Gene | % T | % C | % A | % G | % A + T | AT Skew | GC Skew |
|---|---|---|---|---|---|---|---|
| ATP6 | 47.0 | 7.5 | 43.0 | 2.5 | 90.0 | −0.04 | −0.49 |
| ATP8 | 41.3 | 5.3 | 52.7 | 0.7 | 94.0 | 0.12 | −0.78 |
| COX1 | 43.9 | 10.5 | 38.6 | 7.1 | 82.5 | −0.06 | −0.19 |
| COX2 | 42.4 | 8.1 | 45.2 | 4.3 | 87.6 | 0.03 | −0.31 |
| COX3 | 49.3 | 6.5 | 41.2 | 3.0 | 90.4 | −0.09 | −0.37 |
| cytb | 45.3 | 8.9 | 41.0 | 4.8 | 86.3 | −0.05 | −0.30 |
| ND1 | 51.7 | 3.3 | 36.3 | 8.7 | 88.0 | −0.18 | 0.45 |
| ND2 | 49.4 | 6.8 | 42.8 | 1.0 | 92.2 | −0.07 | −0.74 |
| ND3 | 44.6 | 5.4 | 46.9 | 3.1 | 91.5 | 0.02 | −0.27 |
| ND4 | 54.0 | 3.0 | 35.7 | 7.3 | 89.7 | −0.20 | 0.42 |
| ND4L | 53.7 | 1.0 | 38.8 | 6.5 | 92.5 | −0.16 | 0.73 |
| ND5 | 53.7 | 3.0 | 36.4 | 6.9 | 90.1 | −0.19 | 0.39 |
| ND6 | 48.8 | 4.7 | 45.2 | 1.3 | 94.0 | −0.04 | −0.57 |
| PCGs | 48.8 | 6.0 | 40.0 | 5.2 | 88.8 | −0.10 | −0.07 |
| rrnL | 48.1 | 2.6 | 42.1 | 7.2 | 90.1 | −0.07 | 0.47 |
| rrnS | 45.1 | 3.1 | 43.6 | 8.2 | 88.6 | −0.02 | 0.45 |
| 2 rRNA | 47.0 | 2.8 | 42.6 | 7.6 | 89.6 | −0.05 | 0.46 |
| 22 tRNA | 44.3 | 4.8 | 45.9 | 5.0 | 90.2 | 0.02 | 0.01 |
| Total | 42.9 | 7.7 | 46.3 | 3.1 | 89.2 | 0.04 | −0.43 |
| Amino Acid | Codon | Count | RSCU | Amino Acid | Codon | Count | RSCU |
|---|---|---|---|---|---|---|---|
| Phe | UUU(F) | 447 | 1.77 | Ser | UCU(S) | 36 | 1.33 |
| UUC(F) | 58 | 0.23 | UCC(S) | 13 | 0.48 | ||
| Leu | UUA(L) | 235 | 4.62 | UCA(S) | 70 | 2.59 | |
| UUG(L) | 25 | 0.49 | UCG(S) | 8 | 0.3 | ||
| Leu (c) | CUU(L) | 21 | 0.41 | Ser (s) | AGU(S) | 24 | 0.89 |
| CUC(L) | 5 | 0.1 | AGC(S) | 5 | 0.19 | ||
| CUA(L) | 18 | 0.35 | AGA(S) | 38 | 1.41 | ||
| CUG(L) | 1 | 0.02 | AGG(S) | 22 | 0.81 | ||
| Ile | AUU(I) | 478 | 1.83 | Thr | ACU(T) | 38 | 1.69 |
| AUC(I) | 44 | 0.17 | ACC(T) | 17 | 0.76 | ||
| Met | AUA(M) | 243 | 1.81 | ACA(T) | 27 | 1.2 | |
| AUG(M) | 25 | 0.19 | ACG(T) | 8 | 0.36 | ||
| Val | GUU(V) | 18 | 3 | Ala | GCU(A) | 7 | 2.8 |
| GUC(V) | 1 | 0.17 | GCC(A) | 2 | 0.8 | ||
| GUA(V) | 5 | 0.83 | GCA(A) | 1 | 0.4 | ||
| GUG(V) | 0 | 0 | GCG(A) | 0 | 0 | ||
| Tyr | UAU(Y) | 370 | 1.89 | Cys | UGU(C) | 14 | 1.47 |
| UAC(Y) | 22 | 0.11 | UGC(C) | 5 | 0.53 | ||
| * | UAA(*) | 170 | 1.68 | Trp | UGA(W) | 68 | 1.77 |
| UAG(*) | 32 | 0.32 | UGG(W) | 9 | 0.23 | ||
| His | CAU(H) | 31 | 1.88 | Arg | CGU(R) | 5 | 1.82 |
| CAC(H) | 2 | 0.12 | CGC(R) | 0 | 0 | ||
| Gln | CAA(Q) | 23 | 2 | CGA(R) | 6 | 2.18 | |
| CAG(Q) | 0 | 0 | CGG(R) | 0 | 0 | ||
| Asn | AAU(N) | 483 | 1.89 | Pro | CCU(P) | 24 | 1.96 |
| AAC(N) | 29 | 0.11 | CCC(P) | 2 | 0.16 | ||
| Lys | AAA(K) | 177 | 1.71 | CCA(P) | 23 | 1.88 | |
| AAG(K) | 30 | 0.29 | CCG(P) | 0 | 0 | ||
| Asp | GAU(D) | 38 | 2 | Gly | GGU(G) | 8 | 0.64 |
| GAC(D) | 0 | 0 | GGC(G) | 0 | 0 | ||
| Glu | GAA(E) | 27 | 1.86 | GGA(G) | 38 | 3.04 | |
| GAG(E) | 2 | 0.14 | GGG(G) | 4 | 0.32 |
Disclaimer/Publisher’s Note: The statements, opinions and data contained in all publications are solely those of the individual author(s) and contributor(s) and not of MDPI and/or the editor(s). MDPI and/or the editor(s) disclaim responsibility for any injury to people or property resulting from any ideas, methods, instructions or products referred to in the content. |
© 2025 by the authors. Licensee MDPI, Basel, Switzerland. This article is an open access article distributed under the terms and conditions of the Creative Commons Attribution (CC BY) license (https://creativecommons.org/licenses/by/4.0/).
Share and Cite
Zhao, X.; Li, Y.; Xu, H.; Wu, S. The First Mitochondrial Genome of Family Xylococcidae (Hemiptera, Coccomorpha) and Its Phylogenetic Implications. Genes 2025, 16, 594. https://doi.org/10.3390/genes16050594
Zhao X, Li Y, Xu H, Wu S. The First Mitochondrial Genome of Family Xylococcidae (Hemiptera, Coccomorpha) and Its Phylogenetic Implications. Genes. 2025; 16(5):594. https://doi.org/10.3390/genes16050594
Chicago/Turabian StyleZhao, Xiaxia, Yuang Li, Han Xu, and Sanan Wu. 2025. "The First Mitochondrial Genome of Family Xylococcidae (Hemiptera, Coccomorpha) and Its Phylogenetic Implications" Genes 16, no. 5: 594. https://doi.org/10.3390/genes16050594
APA StyleZhao, X., Li, Y., Xu, H., & Wu, S. (2025). The First Mitochondrial Genome of Family Xylococcidae (Hemiptera, Coccomorpha) and Its Phylogenetic Implications. Genes, 16(5), 594. https://doi.org/10.3390/genes16050594
