Integrated Genomic and Transcriptomic Analysis Reveals a Transcription Factor Gene Set Facilitating Gonadal Differentiation in the Pacific Oyster Crassostrea gigas
Abstract
1. Introduction
2. Materials and Methods
2.1. Identification of Transcription Factors Based on Pacific Oyster Genome
2.2. Expression Pattern Analysis of Pacific Oyster Transcription Factors in Adult Tissues
2.3. Comparative Transcriptome Analysis of Pacific Oyster Female and Male Gonads
2.4. De Novo Transcriptome Analysis of Kumamoto Oyster Gonads
2.5. Reverse Transcription PCR (RT-PCR) and Quantitative Real-Time PCR (qRT-PCR) Analyses
2.6. BTB Gene Duplication Analyses in Crassostrea Species
3. Results
3.1. Overview of Transcription Factors in the Pacific Oyster Genome
3.2. Alternative Splicing of Pacific Oyster Transcription Factors
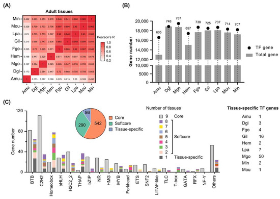
3.3. Expression Patterns of Transcription Factors in Pacific Oyster Adult Tissues
3.4. Sex-Related Transcription Factors in Crassostrea Oysters
3.5. Duplication of BTB Genes in Crassostrea Oyster Genomes
4. Discussion
4.1. Distinct Expression Patterns of TF Families in Pacific Oyster
4.2. Sex-Related TFs in Crassostrea Oysters
4.3. Cellular Processes Potentially Regulated by Sex-Related TFs in Oyster Gonads
5. Conclusions
Supplementary Materials
Author Contributions
Funding
Institutional Review Board Statement
Informed Consent Statement
Data Availability Statement
Acknowledgments
Conflicts of Interest
Abbreviations
| TF | transcription factor |
| BTBGC | BTB gene cluster |
| DEG | differentially expressed gene |
| ES | exon skipping |
| A3SS | alternative 3′ splicing site |
| A5SS | alternative 5′ splicing site |
| IR | intron retention |
| MXE | mutually exclusive exons |
| AT | alternative terminator |
| Amu | adductor muscle |
| Dgl | digestive gland |
| Mgo | male gonad |
| Hem | hemolymph |
| Fgo | female gonad |
| Gil | Gill |
| Lpa | labial palp |
| Mou | mantle outer region |
| Min | mantle inner region |
References
- Peñaloza, C.; Gutierrez, A.P.; Eöry, L.; Wang, S.; Guo, X.; Archibald, A.L.; Bean, T.P.; Houston, R.D. A chromosome-level genome assembly for the Pacific oyster Crassostrea gigas. GigaScience 2021, 10, giab020. [Google Scholar] [CrossRef] [PubMed]
- Guo, X.; Hedgecock, D.; Hershberger, W.K.; Cooper, K.; Allen, S.K., Jr. Genetic determinants of protandric sex in the Pacific oyster, Crassostrea gigas Thunberg. Evolution 1998, 52, 394–402. [Google Scholar] [CrossRef] [PubMed]
- Santerre, C.; Sourdaine, P.; Marc, N.; Mingant, C.; Robert, R.; Martinez, A.-S. Oyster sex determination is influenced by temperature—First clues in spat during first gonadic differentiation and gametogenesis. Comp. Biochem. Physiol. Part A Mol. Integr. Physiol. 2013, 165, 61–69. [Google Scholar] [CrossRef] [PubMed]
- Sun, D.; Yu, H.; Li, Q. Starvation-induced changes in sex ratio involve alterations in sex-related gene expression and methylation in Pacific oyster Crassostrea gigas. Comp. Biochem. Physiol. Part B Biochem. Mol. Biol. 2023, 267, 110863. [Google Scholar] [CrossRef]
- Dang, X.; Zhang, Y.; Dupont, S.; Gaitán-Espitia, J.D.; He, Y.-Q.; Wang, H.-H.; Ellis, R.P.; Guo, X.; Parker, L.; Zhang, R.-C.; et al. Low pH means more female offspring: A multigenerational plasticity in the sex ratio of marine bivalves. Environ. Sci. Technol. 2024, 59, 1308–1321. [Google Scholar] [CrossRef]
- Zhang, N.; Xu, F.; Guo, X. Genomic analysis of the pacific oyster (Crassostrea gigas) reveals possible conservation of vertebrate sex determination in a mollusc. G3 Genes|Genomes|Genet. 2014, 4, 2207–2217. [Google Scholar] [CrossRef]
- Park, J.J.; Kim, H.; Kang, S.W.; An, C.M.; Lee, S.-H.; Gye, M.C.; Lee, J.S. Sex ratio and sex reversal in two-year-old class of oyster, Crassostrea gigas (Bivalvia: Ostreidae). Dev. Reprod. 2012, 16, 385–388. [Google Scholar] [CrossRef]
- Yue, C.; Li, Q.; Yu, H.; Liu, S.; Kong, L. Restriction site-associated DNA sequencing (RAD-seq) analysis in Pacific oyster Crassostrea gigas based on observation of individual sex changes. Sci. Rep. 2020, 10, 9873. [Google Scholar] [CrossRef]
- Qin, Y.; Li, X.; Li, J.; Zhou, Y.; Xiang, Z.; Ma, H.; Noor, Z.; Mo, R.; Zhang, Y.; Yu, Z. Seasonal variations in biochemical composition and nutritional quality of Crassostrea hongkongensis, in relation to the gametogenic cycle. Food Chem. 2021, 356, 129736. [Google Scholar] [CrossRef]
- Chen, C.; Yu, H.; Li, Q. Integrated proteomic and transcriptomic analysis of gonads reveal disruption of germ cell proliferation and division, and energy storage in glycogen in sterile triploid Pacific oysters (Crassostrea gigas). Cells 2021, 10, 2668. [Google Scholar] [CrossRef]
- Sun, D.; Li, Q.; Yu, H. DNA methylation differences between male and female gonads of the oyster reveal the role of epigenetics in sex determination. Gene 2022, 820, 146260. [Google Scholar] [CrossRef] [PubMed]
- Lambert, S.A.; Jolma, A.; Campitelli, L.F.; Das, P.K.; Yin, Y.; Albu, M.; Chen, X.; Taipale, J.; Hughes, T.R.; Weirauch, M.T. The human transcription factors. Cell 2018, 172, 650–665. [Google Scholar] [CrossRef]
- Shen, W.; Chen, S.; Gan, Z.; Zhang, Y.; Yue, T.; Chen, M.; Xue, Y.; Hu, H.; Guo, A. AnimalTFDB 4.0: A comprehensive animal transcription factor database updated with variation and expression annotations. Nucleic Acids Res. 2022, 51, D39–D45. [Google Scholar] [CrossRef] [PubMed]
- Huan, P.; Wang, Q.; Tan, S.; Liu, B. Dorsoventral decoupling of HOX gene expression underpins the diversification of molluscs. Proc. Natl. Acad. Sci. USA 2020, 117, 503–512. [Google Scholar] [CrossRef] [PubMed]
- Yue, C.; Li, Q.; Yu, H. Variance in expression and localization of sex-related genes CgDsx, CgBHMG1 and CgFoxl2 during diploid and triploid Pacific oyster Crassostrea gigas gonad differentiation. Gene 2021, 790, 145692. [Google Scholar] [CrossRef]
- Sun, D.; Yu, H.; Li, Q. Early gonadal differentiation is associated with the antagonistic action of Foxl2 and Dmrt1l in the Pacific oyster. Comp. Biochem. Physiol. Part B: Biochem. Mol. Biology 2023, 265, 110831. [Google Scholar] [CrossRef]
- Santerre, C.; Sourdaine, P.; Adeline, B.; Martinez, A.-S. Cg-SoxE and Cg-β-catenin, two new potential actors of the sex-determining pathway in a hermaphrodite lophotrochozoan, the Pacific oyster Crassostrea gigas. Comp. Biochem. Physiol. Part A Mol. Integr. Physiol. 2014, 167, 68–76. [Google Scholar] [CrossRef]
- Evensen, K.G.; Robinson, W.E.; Krick, K.; Murray, H.M.; Poynton, H.C. Comparative phylotranscriptomics reveals putative sex differentiating genes across eight diverse bivalve species. Comp. Biochem. Physiol. Part D Genom. Proteom. 2022, 41, 100952. [Google Scholar] [CrossRef]
- Sun, D.; Yu, H.; Li, Q. Examination of the role of CgSox-like in sex determination and gonadal development in the Pacific oyster Crassostrea gigas. Aquaculture 2023, 566, 739234. [Google Scholar] [CrossRef]
- Zhang, X.; Yu, H.; Li, Q. Comprehensive analysis of Sox genes in the Pacific oyster (Crassostrea gigas): Insights into expression and potential functions. Comp. Biochem. Physiol. Part D Genom. Proteom. 2025, 55, 101463. [Google Scholar] [CrossRef]
- Fan, J.; Wang, J.; Ning, J.; Wu, S.; Wang, C.; Wang, Y.-C. Genome-wide identification and expression analysis of the Sox gene family in bivalves. Comp. Biochem. Physiol. Part D Genom. Proteom. 2025, 55, 101489. [Google Scholar] [CrossRef] [PubMed]
- Qian, G.; Bao, Y.; Song, D.; Chen, N.; Lin, Z. SOHLHs might be gametogenesis-specific bHLH transcriptional regulation factors in Crassostrea gigas. Front. Physiol. 2019, 10, 594. [Google Scholar] [CrossRef] [PubMed]
- Yue, C.; Li, Q.; Yu, H. Gonad transcriptome analysis of the pacific oyster Crassostrea gigas identifies potential genes regulating the sex determination and differentiation process. Mar. Biotechnol. 2018, 20, 206–219. [Google Scholar] [CrossRef]
- Liu, S.; Xue, Q.; Xu, H.; Lin, Z. Identification of main oyster species and comparison of their genetic diversity in Zhejiang coast, south of Yangtze River estuary. Front. Mar. Sci. 2021, 8, 662515. [Google Scholar] [CrossRef]
- Stark, R.; Grzelak, M.; Hadfield, J. RNA sequencing: The teenage years. Nat. Rev. Genet. 2019, 20, 631–656. [Google Scholar] [CrossRef]
- Livak, K.J.; Schmittgen, T.D. Analysis of relative gene expression data using real-time quantitative PCR and the 2−ΔΔCT Method. Methods 2001, 25, 402–408. [Google Scholar] [CrossRef] [PubMed]
- Marasco, L.E.; Kornblihtt, A.R. The physiology of alternative splicing. Nat. Rev. Mol. Cell Biol. 2023, 24, 242–254. [Google Scholar] [CrossRef]
- Powers, N.R.; Parvanov, E.D.; Baker, C.L.; Walker, M.; Petkov, P.M.; Paigen, K. The meiotic recombination activator PRDM9 trimethylates both H3K36 and H3K4 at recombination hotspots in vivo. PLoS Genet. 2016, 12, e1006146. [Google Scholar] [CrossRef]
- Cavassim, M.I.A.; Baker, Z.; Hoge, C.; Schierup, M.H.; Schumer, M.; Przeworski, M. PRDM9 losses in vertebrates are coupled to those of paralogs ZCWPW1 and ZCWPW2. Proc. Natl. Acad. Sci. USA 2022, 119, e2114401119. [Google Scholar] [CrossRef]
- Wu, X.; Xu, X.; Yu, Z.; Wei, Z.; Xia, J. Comparison of seven Crassostrea mitogenomes and phylogenetic analyses. Mol. Phylogenetics Evol. 2010, 57, 448–454. [Google Scholar] [CrossRef]
- Liu, S.; Liu, Y.; Guo, X.; Itoh, N.; Chang, G.; Lin, Z.; Xue, Q. Genome of Kumamoto oyster Crassostrea sikamea provides insights into bivalve evolution and environmental adaptation. Evol. Appl. 2025, 18, e70100. [Google Scholar] [CrossRef] [PubMed]
- Li, Y.; Ip, J.C.-H.; Chen, C.; Xu, T.; Zhang, Q.; Sun, Y.; Ma, P.; Qiu, J. Phylogenomics of Bivalvia using ultraconserved elements reveal new topologies for Pteriomorphia and Imparidentia. Syst. Biol. 2024, 74, 16–33. [Google Scholar] [CrossRef] [PubMed]
- Nabeel-Shah, S.; Pu, S.; Burns, J.D.; Braunschweig, U.; Ahmed, N.; Burke, G.L.; Lee, H.; Radovani, E.; Zhong, G.; Tang, H.; et al. C2H2-zinc-finger transcription factors bind RNA and function in diverse post-transcriptional regulatory processes. Mol. Cell 2024, 84, 3810–3825.e3810. [Google Scholar] [CrossRef]
- Paps, J.; Xu, F.; Zhang, G.; Holland, P.W.H. Reinforcing the egg-timer: Recruitment of novel lophotrochozoa homeobox genes to early and late development in the Pacific oyster. Genome Biol. Evol. 2015, 7, 677–688. [Google Scholar] [CrossRef] [PubMed]
- Zhang, T.; Zarkower, D. DMRT proteins and coordination of mammalian spermatogenesis. Stem Cell Res. 2017, 24, 195–202. [Google Scholar] [CrossRef]
- Göös, H.; Kinnunen, M.; Salokas, K.; Tan, Z.; Liu, X.; Yadav, L.; Zhang, Q.; Wei, G.-H.; Varjosalo, M. Human transcription factor protein interaction networks. Nat. Commun. 2022, 13, 766. [Google Scholar] [CrossRef]
- Zarkower, D.; Murphy, M.W. DMRT1: An ancient sexual regulator required for human gonadogenesis. Sex. Dev. 2021, 16, 112–125. [Google Scholar] [CrossRef]
- Qin, Y.; Li, R.; Liao, Q.; Shi, G.; Zhou, Y.; Wan, W.; Li, J.; Ma, H.; Zhang, Y.; Yu, Z. Comparison of biochemical composition, nutritional quality, and metals concentrations between males and females of three different Crassostrea sp. Food Chem. 2023, 398, 133868. [Google Scholar] [CrossRef]
- Stogios, P.J.; Downs, G.S.; Jauhal, J.J.S.; Nandra, S.K.; Privé, G.G. Sequence and structural analysis of BTB domain proteins. Genome Biol. 2005, 6, R82. [Google Scholar] [CrossRef]
- Bonchuk, A.; Balagurov, K.; Georgiev, P. BTB domains: A structural view of evolution, multimerization, and protein–protein interactions. BioEssays 2023, 45, 2200179. [Google Scholar] [CrossRef]
- Ban, Z.; Estelle, M. CUL3 E3 ligases in plant development and environmental response. Nat. Plants 2021, 7, 6–16. [Google Scholar] [CrossRef] [PubMed]








| Note | Gene 1 | Sequence (5′-3′) | Purpose | Expected Size (bp) |
|---|---|---|---|---|
| EF-1α | LOC105338957 | CAACATCACCACTGAGG | RT-PCR | 475 |
| AACCTCCTTGATGACAC | ||||
| AGGCTGACTGTGCTGTGTTG | qRT-PCR | 278 | ||
| GTTATCTCCGTGCCATCCAG | ||||
| Forkhead | LOC105340436 | TCTGAACAACCAGGACC | RT-PCR | 448 |
| GAACTTGGCATACATCG | ||||
| GAGTCTGGAATCGACATCAC | qRT-PCR | 229 | ||
| GTTGGCGTTCATTTGGTAGG | ||||
| Forkhead | LOC105333922 | GCTAAGTGACATCTACC | RT-PCR | 403 |
| GTGATGCGATGTAATGG | ||||
| GATA | LOC105340741 | TTTGACTCCTCGAACAC | RT-PCR | 431 |
| GTACCGTCATCTGCATC | ||||
| GAAGTCAAGAACAGGAACTG | qRT-PCR | 268 | ||
| TGATTCCACACGCATTACAC | ||||
| BTB | LOC105324294 | AGAAGCCAGCAATCTAC | RT-PCR | 463 |
| AACGAAGTGGAATCAGG | ||||
| ACGTCCTGTTTCTTGTTGGA | qRT-PCR | 238 | ||
| ACCTCAATCGTGACCTTGTC | ||||
| HSF | LOC105331364 | ACAGATGCTATTGGATG | RT-PCR | 564 |
| CAGAAGGAATCACGTTG | ||||
| ACAGACCTTTCCAAACAACG | qRT-PCR | 229 | ||
| ATCCTGGCAAAAGCATCCTC | ||||
| Forkhead | LOC105339975 | GTGCAAACCATTGTAGC | RT-PCR | 403 |
| CCTGATCTCTATTCTCC | ||||
| PRDM9 | LOC105330008 | GAAGCACACGAAACAGG | RT-PCR | 348 |
| CAGCCACTCATAACTAC | ||||
| GAAGAAGCACACGAAACAGG | qRT-PCR | 222 | ||
| ATACCACACCAACAGCTCAG | ||||
| C2H2 | LOC105341625 | TGAGCTGAGTCTGTCTG | RT-PCR | 392 |
| TGACAGAGTGAATAAGC | ||||
| C2H2 | LOC109617431 | GTTGAAATGCCTTCTCC | RT-PCR | 463 |
| GGAGGTTTACGATGTGG | ||||
| BTBGC1 | LOC117688191 | CACTGAGCAGGTTGATG | RT-PCR | 436 |
| GGTCTGCTCCCAATCTC | ||||
| BTBGC2 | LOC105330609 | CTAATGACTGAAGATGC | RT-PCR | 336 |
| GTCCTGCATTCGATCTC |
| Species | Genome Assembly | BTBGC1 | BTBGC2 |
|---|---|---|---|
| C. gigas | GCF_902806645.1 | NC_047560.1 (10) | NC_047565.1 (14), NC_047564.1 (1), NW_022994836.1 (1) |
| C. gigas | GCF_963853765.1 | NC_088853.1 (5) | NC_088854.1 (13), NC_088855.1 (1), NC_088857.1 (1) |
| C. gigas | GCA_025765685.3 | CM056677.2 (10) | CM056679.2 (13), CM056680.2 (1), CM056684.2 (1) |
| C. angulata | GCF_025612915.1 | NC_069112.1 (6) | NC_069117.1 (14), NC_069116.1 (1), NC_069111.1 (1) |
| C. angulata | GCA_025765675.3 | CM056667.2 (6) | CM056669.2 (14), CM056670.2 (1), CM056674.2 (1) |
| C. ariakensis | GCA_020458035.1 | CM035811.1 (10) | CM035815.1 (6), CM035814.1 (1) |
| C. ariakensis | GCA_040114485.1 | CM079021.1 (9) | CM079018.1 (3), CM079019.1 (1) |
| C. hongkongensis | GCA_016163765.1 | WFKH01011926.1 (5) | WFKH01011581.1 (2) |
| C. nippona | GCA_033439105.1 | CM065917.1 (2) | CM065918.1 (6) |
Disclaimer/Publisher’s Note: The statements, opinions and data contained in all publications are solely those of the individual author(s) and contributor(s) and not of MDPI and/or the editor(s). MDPI and/or the editor(s) disclaim responsibility for any injury to people or property resulting from any ideas, methods, instructions or products referred to in the content. |
© 2025 by the authors. Licensee MDPI, Basel, Switzerland. This article is an open access article distributed under the terms and conditions of the Creative Commons Attribution (CC BY) license (https://creativecommons.org/licenses/by/4.0/).
Share and Cite
Shen, Y.; Wang, Z.; Jia, Y.; Liu, X. Integrated Genomic and Transcriptomic Analysis Reveals a Transcription Factor Gene Set Facilitating Gonadal Differentiation in the Pacific Oyster Crassostrea gigas. Genes 2025, 16, 513. https://doi.org/10.3390/genes16050513
Shen Y, Wang Z, Jia Y, Liu X. Integrated Genomic and Transcriptomic Analysis Reveals a Transcription Factor Gene Set Facilitating Gonadal Differentiation in the Pacific Oyster Crassostrea gigas. Genes. 2025; 16(5):513. https://doi.org/10.3390/genes16050513
Chicago/Turabian StyleShen, Yunwang, Ziyi Wang, Yanglei Jia, and Xiao Liu. 2025. "Integrated Genomic and Transcriptomic Analysis Reveals a Transcription Factor Gene Set Facilitating Gonadal Differentiation in the Pacific Oyster Crassostrea gigas" Genes 16, no. 5: 513. https://doi.org/10.3390/genes16050513
APA StyleShen, Y., Wang, Z., Jia, Y., & Liu, X. (2025). Integrated Genomic and Transcriptomic Analysis Reveals a Transcription Factor Gene Set Facilitating Gonadal Differentiation in the Pacific Oyster Crassostrea gigas. Genes, 16(5), 513. https://doi.org/10.3390/genes16050513
