FCER1A Downregulation in Infectious Pneumonia: A Multi-Modal Study Combining Bioinformatics, Animal Models, and Reverse Pharmacology
Abstract
1. Introduction
2. Materials and Methods
2.1. Processing of Data
2.2. Identification of DEGs
2.3. Functional Enrichment Analysis of DEGs
2.4. Construction of the PPI Network
2.5. Machine Learning
2.6. Construction of the Receiver Operating Characteristic (ROC) Curve
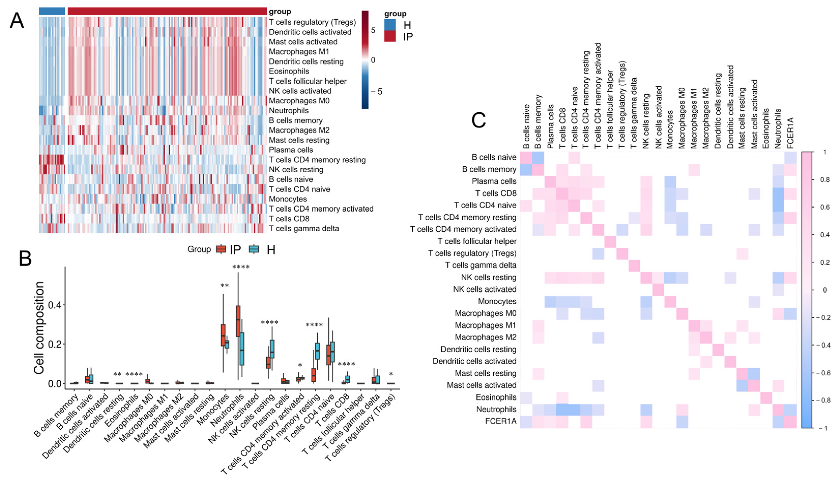
2.7. Immune Cell Infiltration ANALYSIS
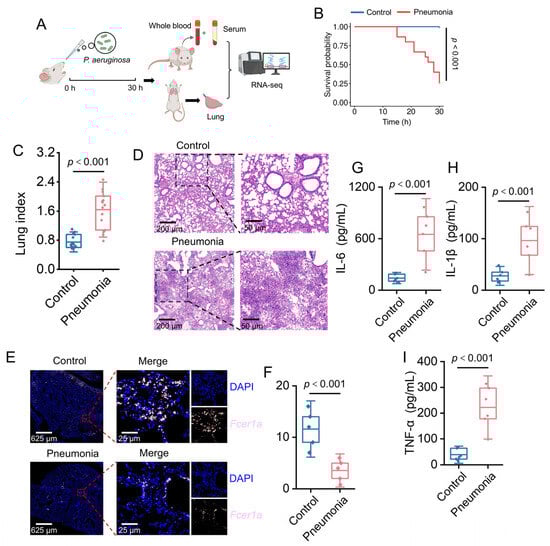
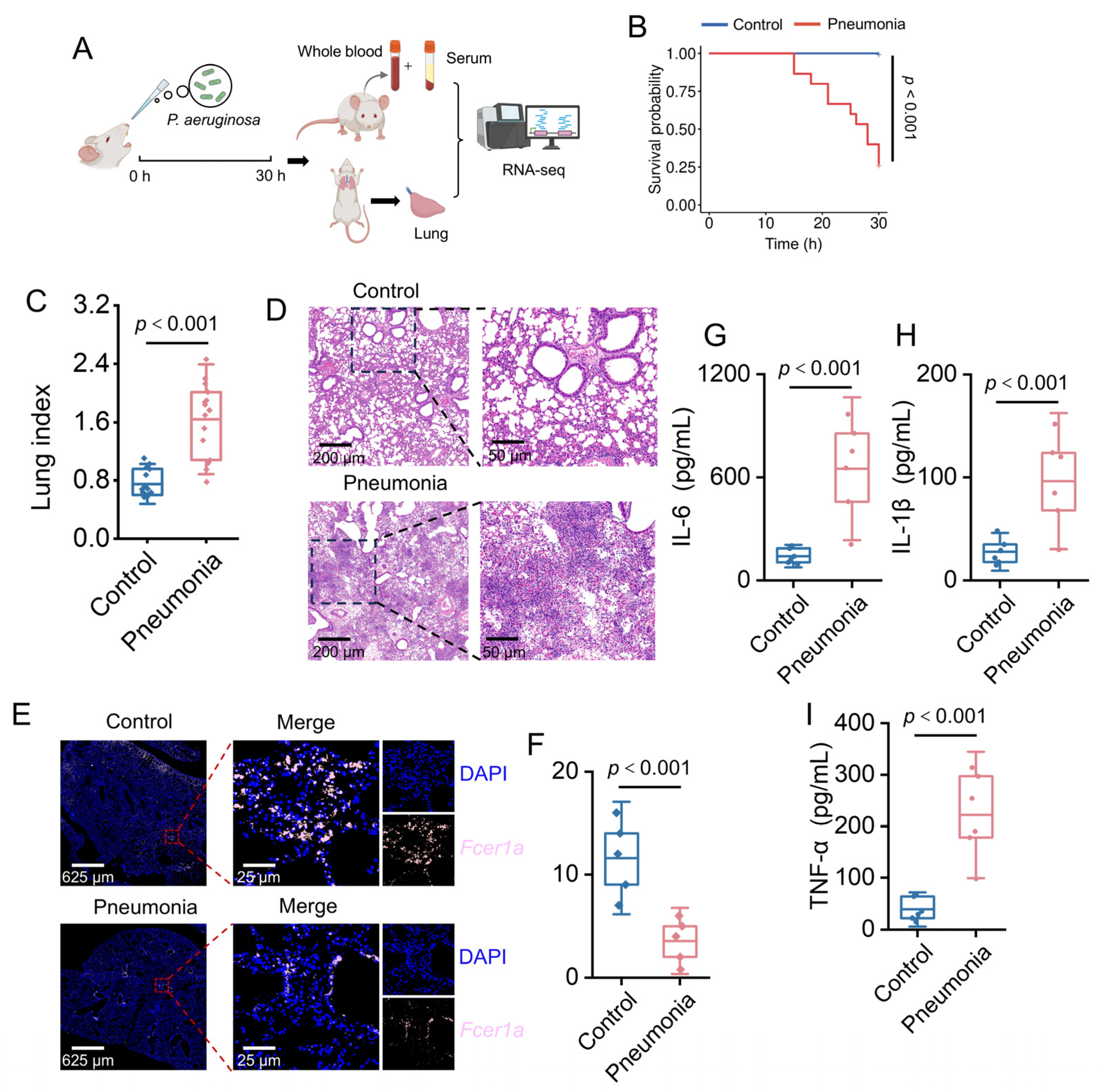
2.8. Establishment of a P. aeruginosa-Induced Infectious Pneumonia Model in BALB/c Mice
2.9. Histological Analyses
2.10. Immunofluorescence Staining Analysis
2.11. Transcriptomics Analysis with RNA-Seq
2.12. Reverse Screening of Bioactive Compounds for Hub Targets
2.13. Molecular Docking
2.14. Molecular Dynamics Simulation
2.15. Statistical Analysis
3. Results
3.1. Based on the Bioinformatics Analysis Results
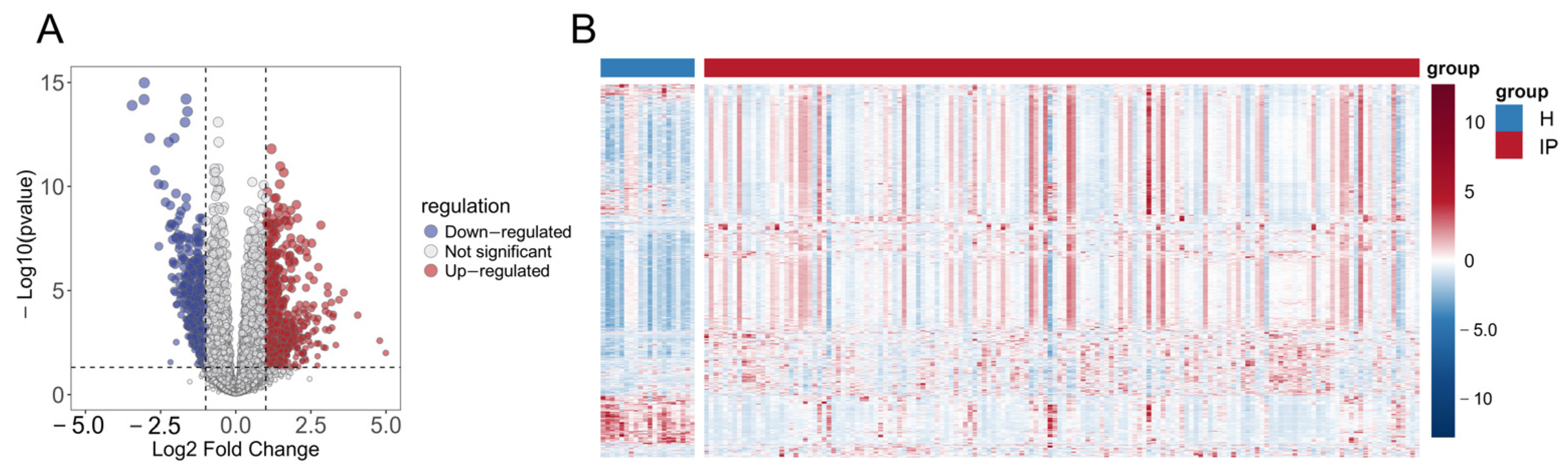
3.1.1. Screening of DEGs Associated with Infectious Pneumonia
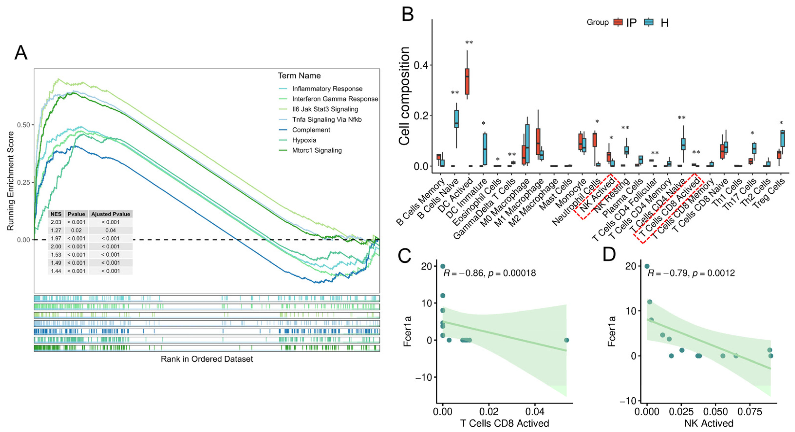
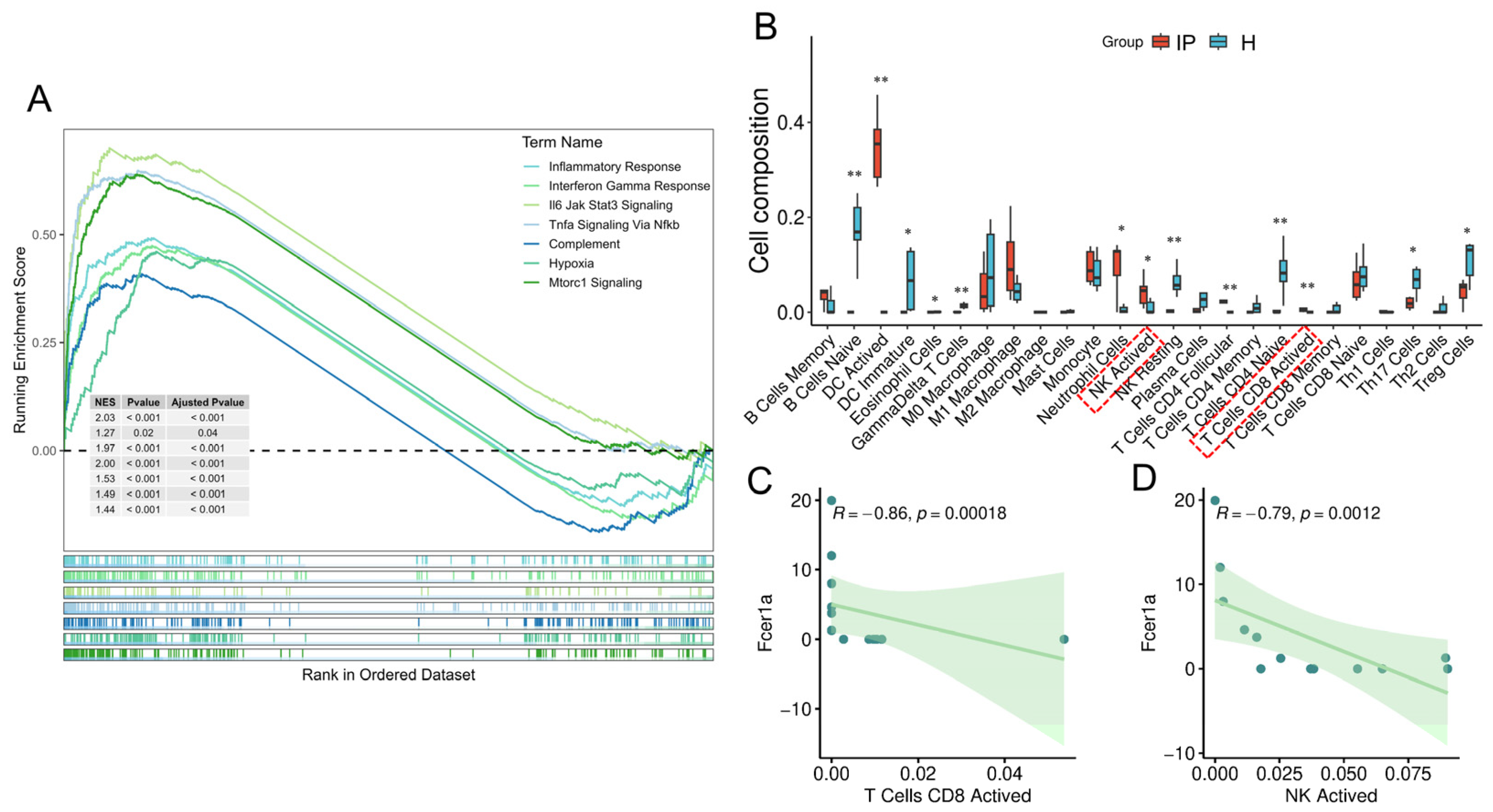
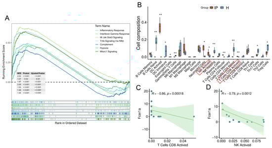
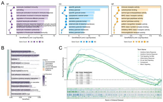
3.1.2. Functional Enrichment Analysis Reveals Activated Immune and Inflammatory Pathways
3.1.3. PPI Network Reveals Immune Dysregulation
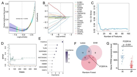
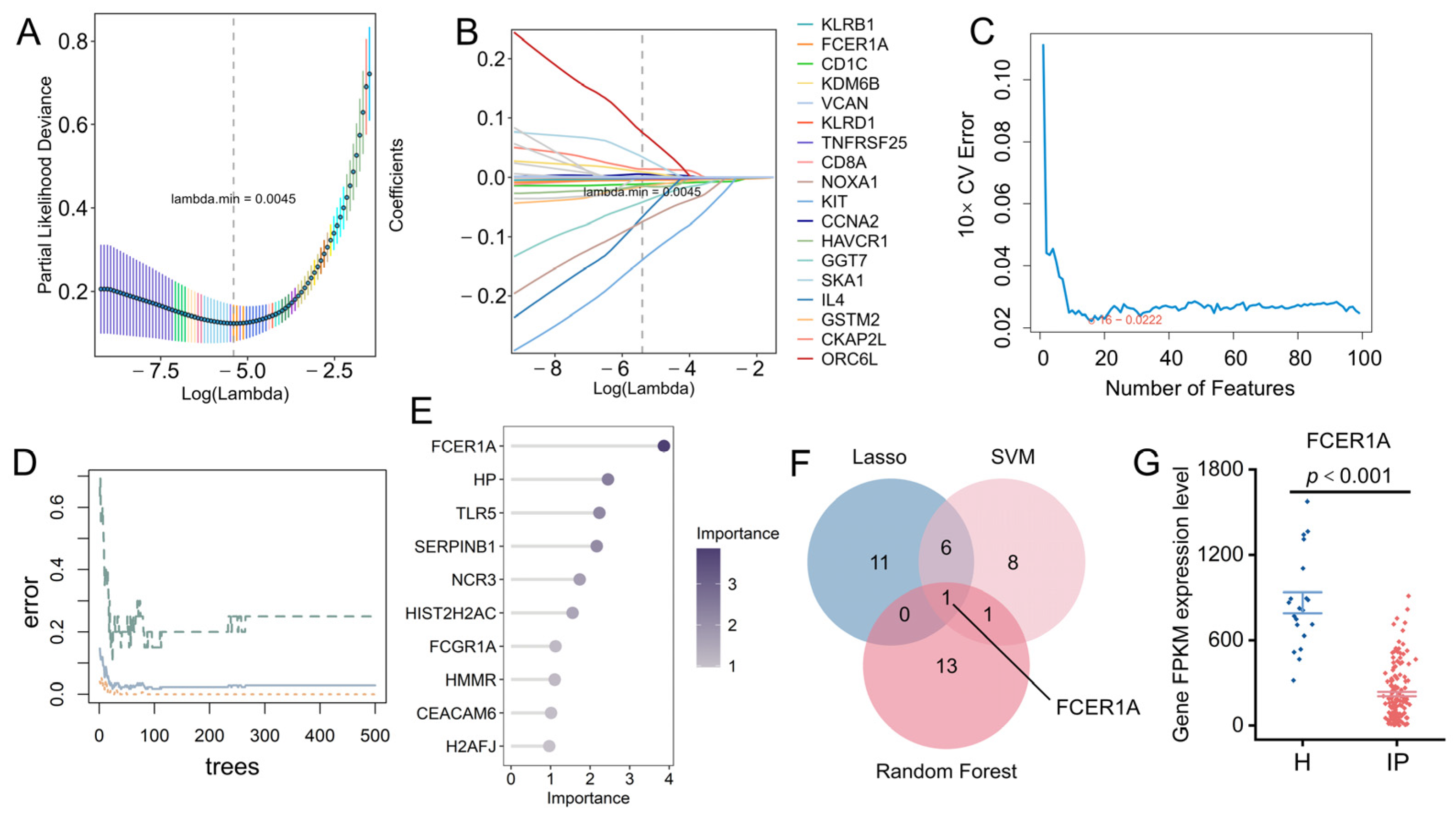
3.1.4. Identification of Hub Gene Using Machine Learning
3.1.5. Expression of Hub Genes in the Validation Set and ROC Curve Analysis
3.1.6. Immune Cell Infiltration Analysis
3.2. Based on Animal Experiment Results
3.2.1. Changes in Pathological Indicators of P. aeruginosa-Induced Acute Infectious Pneumonia Mouse Model
3.2.2. Whole Blood and Lung Tissue Transcriptome Analysis of Acute Pneumonia Mice
3.3. Reverse Network Pharmacology Results Analysis
3.3.1. Bioactive Component Prediction Results
3.3.2. Molecular Docking and Molecular Dynamics Simulation
4. Discussion
5. Conclusions
Supplementary Materials
Author Contributions
Funding
Institutional Review Board Statement
Informed Consent Statement
Data Availability Statement
Acknowledgments
Conflicts of Interest
Abbreviations
| FCER1A | Fc epsilon receptor Ia |
| CAP | Community-acquired pneumonia |
| SCAP | Severe community-acquired pneumonia |
| RSV | Respiratory syncytial virus |
| P. aeruginosa | Pseudomonas aeruginosa |
| DEGs | Differentially expressed genes |
| PPI | Protein–protein interaction |
| LASSO | Least Absolute Shrinkage and Selection Operator |
| SVM-RFE | Support Vector Machine-Recursive Feature Elimination |
| ROC | Receiver operating characteristic |
| AUC | Area under the curve |
| FDR | False discovery rate |
| GSEA | Gene Set Enrichment Analysis |
| Tregs | Regulatory T cells |
| RMSD | Root mean square deviation |
| Rg | Radius of gyration |
| SASA | Solvent accessible surface area |
| RMSF | Root mean square fluctuation |
| TCM | Traditional Chinese Medicine |
| ANOVA | Analysis of variance |
| SD | Standard deviation |
| CFU | Colony-forming unit |
| PBS | Phosphate-buffered saline |
| HRP | Horseradish peroxidase |
| TSA | Tyramide signal amplification |
| DAPI | 4′,6-Diamidino-2-phenylindole |
| RNA-seq | RNA sequencing |
| PCA | Principal component analysis |
References
- Tsoumani, E.; Carter, J.A.; Salomonsson, S.; Stephens, J.M.; Bencina, G. Clinical, economic, and humanistic burden of community acquired pneumonia in Europe: A systematic literature review. Expert Rev. Vaccines 2023, 22, 876–884. [Google Scholar] [CrossRef]
- Meyer Sauteur, P.M. Childhood community-acquired pneumonia. Eur. J. Pediatr. 2024, 183, 1129–1136. [Google Scholar] [CrossRef]
- Ching, P.R.; Pedersen, L.L. Severe Pneumonia. Med. Clin. N. Am. 2025, 109, 705–720. [Google Scholar] [CrossRef]
- Liu, Y.N.; Zhang, Y.F.; Xu, Q.; Qiu, Y.; Lu, Q.B.; Wang, T.; Zhang, X.-A.; Lin, S.-H.; Lv, C.-L.; Jiang, B.-G.; et al. Infection and co-infection patterns of community-acquired pneumonia in patients of different ages in China from 2009 to 2020: A national surveillance study. Lancet Microbe 2023, 4, e330–e339. [Google Scholar] [CrossRef]
- Kanwal, K.; Asif, M.; Khalid, S.G.; Liu, H.; Qurashi, A.G.; Abdullah, S. Current Diagnostic Techniques for Pneumonia: A Scoping Review. Sensors 2024, 24, 4291. [Google Scholar] [CrossRef] [PubMed]
- Douglas, I.S. New diagnostic methods for pneumonia in the ICU. Curr. Opin. Infect. Dis. 2016, 29, 197–204. [Google Scholar] [CrossRef] [PubMed]
- Xiao, K.; Cao, Y.; Han, Z.H.; Zhang, Y.X.; Luu, L.D.W.; Chen, L.; Yan, P.; Chen, W.; Wang, J.; Liang, Y.; et al. A pan-immune panorama of bacterial pneumonia revealed by a large-scale single-cell transcriptome atlas. Signal Transduct. Target. Ther. 2025, 10, 5. [Google Scholar] [CrossRef]
- Sepúlveda-Alfaro, J.; Catalán, E.A.; Vallejos, O.P.; Ramos-Tapia, I.; Madrid-Muñoz, C.; Mendoza-León, M.J.; Suazo, I.D.; Rivera-Asin, E.; Silva, P.H.; Alvarez-Mardones, O.; et al. Human metapneumovirus respiratory infection affects both innate and adaptive intestinal immunity. Front. Immunol. 2024, 15, 1330209. [Google Scholar] [CrossRef]
- Park, C.; Hwang, I.Y.; Yan, S.L.; Vimonpatranon, S.; Wei, D.; Van Ryk, D.; Yan, P.; Chen, W.; Wang, J.; Liang, Y.; et al. Murine alveolar macrophages rapidly accumulate intranasally administered SARS-CoV-2 Spike protein leading to neutrophil recruitment and damage. eLife 2024, 12, RP86764. [Google Scholar] [CrossRef]
- Sun, H.W.; Zhang, X.; Shen, C.C. The shared circulating diagnostic biomarkers and molecular mechanisms of systemic lupus erythematosus and inflammatory bowel disease. Front. Immunol. 2024, 15, 1354348. [Google Scholar] [CrossRef]
- Matsuoka, T.; Yashiro, M. Bioinformatics Analysis and Validation of Potential Markers Associated with Prediction and Prognosis of Gastric Cancer. Int. J. Mol. Sci. 2024, 25, 5880. [Google Scholar] [CrossRef]
- Cao, C.H.; Liu, W.W.; Guo, X.; Weng, S.W.; Chen, Y.; Luo, Y.H.; Wang, S.; Zhu, B.; Liu, Y.; Peng, D. Identification and validation of efferocytosis-related biomarkers for the diagnosis of metabolic dysfunction-associated steatohepatitis based on bioinformatics analysis and machine learning. Front. Immunol. 2024, 15, 1460431. [Google Scholar] [CrossRef] [PubMed]
- Auslander, N.; Gussow, A.B.; Koonin, E.V. Incorporating Machine Learning into Established Bioinformatics Frameworks. Int. J. Mol. Sci. 2021, 22, 2903. [Google Scholar] [CrossRef]
- Deng, S.Q.; Shen, S.J.; Liu, K.Y.; El-Ashram, S.; Alouffi, A.; Cenci-Goga, B.T.; Ye, G.; Cao, C.; Luo, T.; Zhang, H.; et al. Integrated bioinformatic analyses investigate macrophage-M1-related biomarkers and tuberculosis therapeutic drugs. Front. Genet. 2023, 14, 1041892. [Google Scholar] [CrossRef]
- Greener, J.G.; Kandathil, S.M.; Moffat, L.; Jones, D.T. A guide to machine learning for biologists. Nat. Rev. Mol. Cell Biol. 2022, 23, 40–55. [Google Scholar] [CrossRef]
- Yang, K.; Gao, L.; Hao, H.X.; Yu, L. Identification of a novel gene signature for the prognosis of sepsis. Comput. Biol. Med. 2023, 159, 106958. [Google Scholar] [CrossRef]
- Thompson, O.; von Meyenn, F.; Hewitt, Z.; Alexander, J.; Wood, A.; Weightman, R.; Gregory, S.; Krueger, F.; Andrews, S.; Barbaric, I.; et al. Low rates of mutation in clinical grade human pluripotent stem cells under different culture conditions. Nat. Commun. 2020, 11, 1528. [Google Scholar] [CrossRef]
- Wen, S.; Fu, A.; Liu, F.; You, Y.Y.; Li, L.K.; Xiao, W.; Zhong, H.; Hong, X.; Zhong, X.; Hu, Y.; et al. Identifying potential drugs for treating Cardiovascular-kidney metabolic syndrome via reverse network pharmacology. Front. Pharmacol. 2025, 16, 1627236. [Google Scholar] [CrossRef]
- Liu, Y.; Yang, X.C.; Gan, J.H.; Chen, S.; Xiao, Z.X.; Cao, Y. CB-Dock2: Improved protein-ligand blind docking by integrating cavity detection, docking and homologous template fitting. Nucleic Acids Res. 2022, 50, W159–W164. [Google Scholar] [CrossRef] [PubMed]
- Yang, X.C.; Liu, Y.; Gan, J.H.; Xiao, Z.X.; Cao, Y. FitDock: Protein-ligand docking by template fitting. Brief. Bioinform. 2022, 23, bbac087. [Google Scholar] [CrossRef]
- Kong, X.R.; Liu, C.; Zhang, Z.Z.; Cheng, M.Q.; Mei, Z.J.; Li, X.D.; Liu, P.; Diao, L.; Ma, Y.; Jiang, P.; et al. BATMAN-TCM 2.0: An enhanced integrative database for known and predicted interactions between traditional Chinese medicine ingredients and target proteins. Nucleic Acids Res. 2024, 52, D1110–D1120. [Google Scholar] [CrossRef]
- Zhou, B.X.; Wang, L.X.; Yang, S.S.; Liang, Y.Y.; Zhang, Y.H.; Liu, X.Y.; Pan, X.; Li, J. Pyrogallol protects against influenza A virus-triggered lethal lung injury by activating the Nrf2-PPAR-γ-HO-1 signaling axis. MedComm 2024, 5, e531. [Google Scholar] [CrossRef]
- Roese, K.H.C.; Torlone, C.; Cooper, L.A.; Esposito, L.; Deveau, A.M.; Röse, U.S.R.; Burkholder, K.M. Pyrogallol impairs staphylococcal biofilm formation via induction of bacterial oxidative stress. J. Appl. Microbiol. 2023, 134, lxad270. [Google Scholar] [CrossRef]
- Rong, J.; Fu, F.; Han, C.X.; Wu, Y.L.; Xia, Q.; Du, D. Tectorigenin: A Review of Its Sources, Pharmacology, Toxicity, and Pharmacokinetics. Molecules 2023, 28, 5904. [Google Scholar] [CrossRef]
- Cilloniz, C.; Martin-Loeches, I.; Garcia-Vidal, C.; San Jose, A.; Torres, A. Microbial Etiology of Pneumonia: Epidemiology, Diagnosis and Resistance Patterns. Int. J. Mol. Sci. 2016, 17, 2120. [Google Scholar] [CrossRef] [PubMed]
- Sanak, M.; Potaczek, D.P.; Nizankowska-Mogilnicka, E.; Szczeklik, A. Genetic variability of the high-affinity IgE receptor alpha subunit (Fc epsilon RI alpha) is related to total serum IgE levels in allergic subjects. Allergol. Int. 2007, 56, 397–401. [Google Scholar] [CrossRef] [PubMed]
- Potaczek, D.P.; Nishiyama, C.; Sanak, M.; Szczeklik, A.; Okumura, K. Genetic variability of the high-affinity IgE receptor alpha-subunit (FcepsilonRIalpha). Immunol. Res. 2009, 45, 75–84. [Google Scholar] [CrossRef] [PubMed]
- Potaczek, D.P.; Kabesch, M. Current concepts of IgE regulation and impact of genetic determinants. Clin. Exp. Allergy 2012, 42, 852–871. [Google Scholar] [CrossRef]
- Tang, R.Y.; Yin, L.; Yao, L.; Zhang, Q.F.; Chen, X.P. A Co-Expressed Natural Antisense RNA FCER1A-AS Controls IgE-Dependent Immunity by Promoting Expression of FcεRIα. Microbiol. Spectr. 2023, 11, e0073323. [Google Scholar] [CrossRef]
- Safaralizadeh, R.; Soheili, Z.S.; Deezagi, A.; Pourpak, Z.; Samiei, S.; Moin, M. FcepsilonRI-alpha siRNA inhibits the antigen-induced activation of mast cells. Iran. J. Allergy Asthma Immunol. 2009, 8, 177–183. [Google Scholar]
- Potaczek, D.P.; Michel, S.; Sharma, V.; Zeilinger, S.; Vogelberg, C.; von Berg, A.; Bufe, A.; Heinzmann, A.; Laub, O.; Rietschel, E.; et al. Different FCER1A polymorphisms influence IgE levels in asthmatics and non-asthmatics. Pediatr. Allergy Immunol. 2013, 24, 441–449. [Google Scholar] [CrossRef] [PubMed]
- Weidinger, S.; Gieger, C.; Rodriguez, E.; Baurecht, H.; Mempel, M.; Klopp, N.; Gohlke, H.; Wagenpfeil, S.; Ollert, M.; Ring, J.; et al. Genome-wide scan on total serum IgE levels identifies FCER1A as novel susceptibility locus. PLoS Genet. 2008, 4, e1000166. [Google Scholar] [CrossRef] [PubMed]
- Yamaguchi, M.; Sayama, K.; Yano, K.; Lantz, C.S.; Noben-Trauth, N.; Ra, C.; Costa, J.J.; Galli, S.J. IgE enhances Fc epsilon receptor I expression and IgE-dependent release of histamine and lipid mediators from human umbilical cord blood-derived mast cells: Synergistic effect of IL-4 and IgE on human mast cell Fc epsilon receptor I expression and mediator release. J. Immunol. 1999, 162, 5455–5465. [Google Scholar]
- Ashbaugh, A.M.; Lyons, D.O.; Keyser, C.M.; Pullen, N.A. Unexpected Expression and Function of FcεRI in Immortalized Breast Cancer Cells: A Cautionary Null Study. Cells 2024, 13, 1399. [Google Scholar] [CrossRef]
- Nagata, Y.; Suzuki, R. FcεRI: A Master Regulator of Mast Cell Functions. Cells 2022, 11, 622. [Google Scholar] [CrossRef]
- Sharma, V.; Michel, S.; Gaertner, V.; Franke, A.; Vogelberg, C.; von Berg, A.; Bufe, A.; Heinzmann, A.; Laub, O.; Rietschel, E.; et al. Fine-mapping of IgE-associated loci 1q23, 5q31, and 12q13 using 1000 Genomes Project. data. Allergy 2014, 69, 1077–1084. [Google Scholar] [CrossRef]
- Xu, L.; Wu, T.; Zhang, W.; Xiao, S.L. Bioinformatics analysis of FCER1A as a key immune marker in dilated cardiomyopathy and systemic lupus erythematosus. Am. J. Clin. Exp. Immunol. 2025, 14, 68–85. [Google Scholar] [CrossRef]
- Del Duca, E.; He, H.; Liu, Y.; Pagan, A.D.; David, E.; Cheng, J.; Carroll, B.; Renert-Yuval, Y.; Bar, J.; Estrada, Y.D.; et al. Intrapatient comparison of atopic dermatitis skin transcriptome shows differences between tape-strips and biopsies. Allergy 2024, 79, 80–92. [Google Scholar] [CrossRef]
- Peng, X.; Wang, J.; Li, X.Y.; Lin, L.H.; Xie, G.G.; Cui, Z.L.; Li, J.; Wang, Y.; Li, L. Targeting Mast Cells and Basophils with Anti-FcεRIα Fab-Conjugated Celastrol-Loaded Micelles Suppresses Allergic Inflammation. J. Biomed. Nanotechnol. 2015, 11, 2286–2299. [Google Scholar] [CrossRef]
- Li, L.; Ni, Y.A.; Song, Z.; Yi, Z.; Wang, F. Identification of pathogenic genes and transcription factors in respiratory syncytial virus. BMC Pediatr. 2021, 21, 27. [Google Scholar] [CrossRef] [PubMed]
- Hussell, T.; Openshaw, P.J. Intracellular IFN-gamma expression in natural killer cells precedes lung CD8+ T cell recruitment during respiratory syncytial virus infection. J. Gen. Virol. 1998, 79, 2593–2601. [Google Scholar] [CrossRef] [PubMed]
- Arimori, Y.; Nakamura, R.; Yamada, H.; Shibata, K.; Maeda, N.; Kase, T.; Yoshikai, Y. Type I interferon plays opposing roles in cytotoxicity and interferon-γ production by natural killer and CD8 Tcells after influenza A virus infection in mice. J. Innate Immun. 2014, 6, 456–466. [Google Scholar] [CrossRef]
- Charles, N.; Blank, U. IgE-Mediated Activation of Mast Cells and Basophils in Health and Disease. Immunol. Rev. 2025, 331, e70024. [Google Scholar] [CrossRef] [PubMed]











Disclaimer/Publisher’s Note: The statements, opinions and data contained in all publications are solely those of the individual author(s) and contributor(s) and not of MDPI and/or the editor(s). MDPI and/or the editor(s) disclaim responsibility for any injury to people or property resulting from any ideas, methods, instructions or products referred to in the content. |
© 2025 by the authors. Licensee MDPI, Basel, Switzerland. This article is an open access article distributed under the terms and conditions of the Creative Commons Attribution (CC BY) license (https://creativecommons.org/licenses/by/4.0/).
Share and Cite
Cai, Y.; Feng, X.; Xiao, M.; Li, Q.; Tao, X.; Li, P. FCER1A Downregulation in Infectious Pneumonia: A Multi-Modal Study Combining Bioinformatics, Animal Models, and Reverse Pharmacology. Genes 2025, 16, 1294. https://doi.org/10.3390/genes16111294
Cai Y, Feng X, Xiao M, Li Q, Tao X, Li P. FCER1A Downregulation in Infectious Pneumonia: A Multi-Modal Study Combining Bioinformatics, Animal Models, and Reverse Pharmacology. Genes. 2025; 16(11):1294. https://doi.org/10.3390/genes16111294
Chicago/Turabian StyleCai, Yuan, Xiaolong Feng, Mengxiong Xiao, Qian Li, Xinru Tao, and Penghui Li. 2025. "FCER1A Downregulation in Infectious Pneumonia: A Multi-Modal Study Combining Bioinformatics, Animal Models, and Reverse Pharmacology" Genes 16, no. 11: 1294. https://doi.org/10.3390/genes16111294
APA StyleCai, Y., Feng, X., Xiao, M., Li, Q., Tao, X., & Li, P. (2025). FCER1A Downregulation in Infectious Pneumonia: A Multi-Modal Study Combining Bioinformatics, Animal Models, and Reverse Pharmacology. Genes, 16(11), 1294. https://doi.org/10.3390/genes16111294

