Gonadal Transcriptome Analysis Reveals the lncRNA–mRNA Pair in Sea Cucumber Holothuria leucospilota
Abstract
1. Introduction
2. Materials and Methods
2.1. Specimen Acquisition
2.2. Small RNA Sequencing Workflow: From Total RNA Extraction to Library Preparation
2.3. Identification of lncRNA
2.4. Predicting Target Genes for lncRNAs
2.5. Validation of lncRNA Expression Levels by Quantitative Real-Time PCR
2.6. Statistical Analysis
3. Results
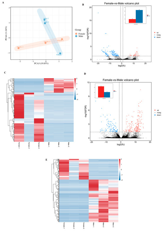
3.1. Assembling the Gonadal Long Non-Coding RNAs Through Illumina Sequencing
3.2. LncRNA Differential Expression Pattern Between Ovary and Testis of H. leucospilota
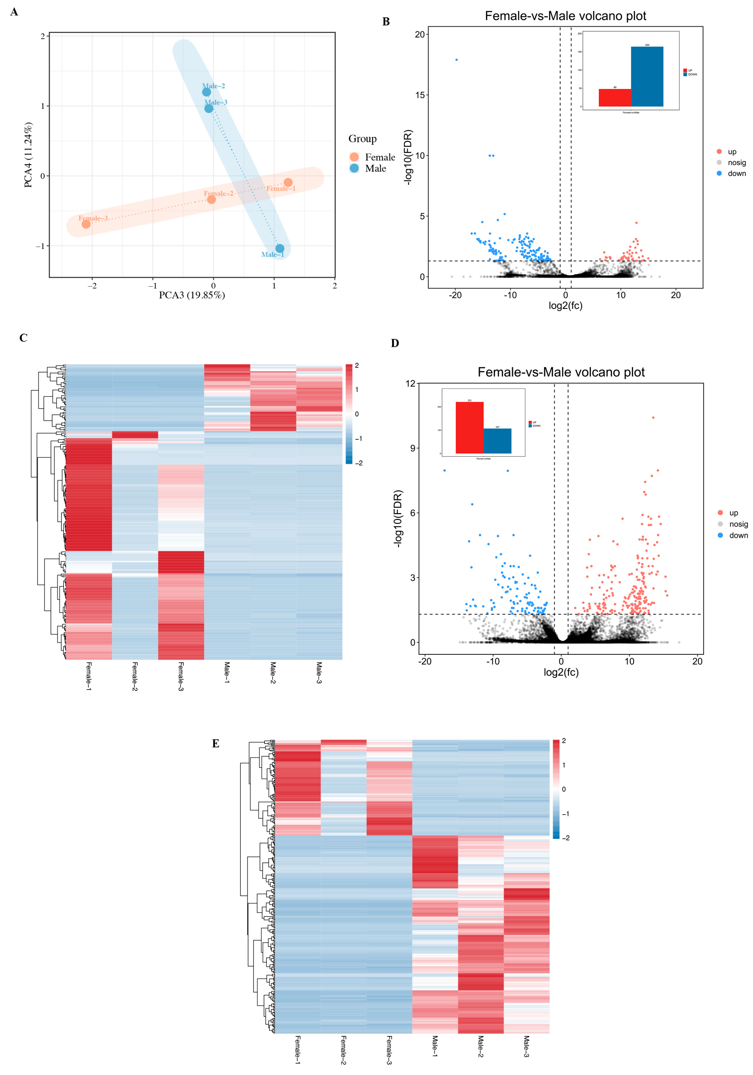
3.3. Association Analysis Between lncRNA and mRNA in Gonadal of H. leucospilota
3.4. Experimental Verification of Differentially Expressed lncRNAs and mRNAs via Quantitative Real-Time PCR
4. Discussion
5. Conclusions
Supplementary Materials
Author Contributions
Funding
Data Availability Statement
Acknowledgments
Conflicts of Interest
Abbreviations
| lncRNAs | Long Non-coding RNAs |
| DELs | Differentially Expressed lncRNAs |
| DEGs | Differentially Expressed Genes |
| PCA | Principal Component Analysis |
| GO | Gene Ontology |
| KEGG | Kyoto Encyclopedia of Genes and Genomes |
| FPKM | Fragments Per Kilobase of exon model per Million mapped fragments |
References
- Zhang, S.; Shao, Y.; Li, C. Characterization of Host lncRNAs in Response to Vibrio splendidus Infection and Function as Efficient miRNA Sponges in Sea Cucumber. Front. Immunol. 2021, 12, 792040. [Google Scholar] [CrossRef]
- Barski, A.; Chepelev, I.; Liko, D.; Cuddapah, S.; Fleming, A.B.; Birch, J.; Cui, K.; White, R.J.; Zhao, K. Pol II and its Associated Epigenetic Marks Are Present at Pol III-Transcribed Noncoding RNA Genes. Nat. Struct. Mol. Biol. 2010, 17, 629–634. [Google Scholar] [CrossRef]
- Brown, C.J.; Ballabio, A.; Rupert, J.L.; Lafreniere, R.G.; Grompe, M.; Tonlorenzi, R.; Willard, H.F. A Gene from the Region of the Human X Inactivation Centre Is Expressed Exclusively from the Inactive X Chromosome. Nature 1991, 349, 38–44. [Google Scholar] [CrossRef]
- Li, Y.; Zhai, H.; Tong, L.; Wang, C.; Xie, Z.; Zheng, K. LncRNA Functional Screening in Organismal Development. Noncoding RNA 2023, 9, 36. [Google Scholar] [CrossRef] [PubMed]
- Tang, L.; Bo, H. The significance of studying functional lncRNA in mouse spermatogenesis. Epigenomics 2022, 14, 365–368. [Google Scholar] [CrossRef]
- Fitzgerald, J.B.; George, J.; Christenson, L.K. Non-coding RNA in Ovarian Development and Disease. Adv. Exp. Med. Biol. 2016, 886, 79–93. [Google Scholar] [CrossRef] [PubMed]
- Mao, H.; Chen, L.; Bao, R.; Weng, S.; Wang, M.; Xu, N.; Qi, L.; Wang, J. Mechanisms of Oogenesis-Related Long Non-coding RNAs in Porcine Ovaries Treated With Recombinant Pig Follicle-Stimulating Hormone. Front. Vet. Sci. 2022, 8, 838703. [Google Scholar] [CrossRef]
- Huang, Y.; Zhang, L.; Huang, S.; Wang, G. Full-length transcriptome sequencing of Heliocidaris crassispina using PacBio single-molecule real-time sequencing. Fish Shellfish Immunol. 2022, 120, 507–514. [Google Scholar] [CrossRef] [PubMed]
- Galià-Camps, C.; Carreras, C.; Pascual, M.; Greve, C.; Schell, T.; Turon, X.; Palacín, C.; Pérez-Portela, R.; Wangensteen, O.S.; Pegueroles, C. Chromosome-level genome assembly and annotation of the black sea urchin Arbacia lixula (Linnaeus, 1758). DNA Res. 2024, 31, dsae020. [Google Scholar] [CrossRef]
- Shang, Y.; Tian, Y.; Wang, Y.; Guo, R. Novel lncRNA lncRNA001074 participates in the low salinity-induced response in the sea cucumber Apostichopus japonicus by targeting the let-7/NKAα axis. Cell Stress Chaperones 2021, 26, 785–798. [Google Scholar] [CrossRef]
- Mu, C.; Wang, R.; Li, T.; Li, Y.; Tian, M.; Jiao, W.; Huang, X.; Zhang, L.; Hu, X.; Wang, S.; et al. Long Non-Coding RNAs (lncRNAs) of Sea Cucumber: Large-Scale Prediction, Expression Profiling, Non-Coding Network Construction, and lncRNA-microRNA-Gene Interaction Analysis of lncRNAs in Apostichopus japonicus and Holothuria glaberrima During LPS Challenge and Radial Organ Complex Regeneration. Mar. Biotechnol. 2016, 18, 485–499. [Google Scholar] [CrossRef]
- Chen, X.; Han, W.; Yang, R.; Zhu, X.; Li, S.; Wang, Y.; Sun, X.; Li, Y.; Bao, L.; Zhang, L.; et al. Transcriptome Analysis Reveals the lncRNA-mRNA Co-expression Network Regulating the Aestivation of Sea Cucumber. Mar. Biotechnol. 2024, 27, 15. [Google Scholar] [CrossRef] [PubMed]
- Huo, D.; Sun, L.; Storey, K.B.; Zhang, L.; Liu, S.; Sun, J.; Yang, H. The regulation mechanism of lncRNAs and mRNAs in sea cucumbers under global climate changes: Defense against thermal and hypoxic stresses. Sci. Total Environ. 2020, 709, 136045. [Google Scholar] [CrossRef] [PubMed]
- Zhang, S.; Shao, Y.; Li, D.; Li, C. Dynamic N6-methyladenosine modification of lncRNA modulated by METTL3 during bacterial disease development in an echinoderm. Fish Shellfish Immunol. 2022, 124, 497–504. [Google Scholar] [CrossRef] [PubMed]
- Yue, C.; Li, Q.; Yu, H. Gonad Transcriptome Analysis of the Pacific Oyster Crassostrea gigas Identifies Potential Genes Regulating the Sex Determination and Differentiation Process. Mar. Biotechnol. 2018, 20, 206–219. [Google Scholar] [CrossRef]
- Chieu, H.D.; Turner, L.; Smith, M.K.; Wang, T.; Nocillado, J.; Palma, P.; Suwansa-Ard, S.; Elizur, A.; Cummins, S.F. Aquaculture Breeding Enhancement: Maturation and Spawning in Sea Cucumbers Using a Recombinant Relaxin-Like Gonad-Stimulating Peptide. Front. Genet. 2019, 10, 77. [Google Scholar] [CrossRef]
- Percie du Sert, N.; Hurst, V.; Ahluwalia, A.; Alam, S.; Avey, M.T.; Baker, M.; Browne, W.J.; Clark, A.; Cuthill, I.C.; Dirnagl, U.; et al. The ARRIVE guidelines 2.0: Updated guidelines for reporting animal research. PLoS Biol. 2020, 18, e3000410. [Google Scholar] [CrossRef]
- Chen, S.; Zhou, Y.; Chen, Y.; Gu, J. fastp: An ultra-fast all-in-one FASTQ preprocessor. Bioinformatics 2018, 34, i884–i890. [Google Scholar] [CrossRef]
- Langmead, B.; Salzberg, S.L. Fast gapped-read alignment with Bowtie 2. Nat. Methods 2012, 9, 357–359. [Google Scholar] [CrossRef]
- Pertea, M.; Kim, D.; Pertea, G.M.; Leek, J.T.; Salzberg, S.L. Transcript-level expression. analysis of RNA-seq experiments with HISAT, StringTie and Ballgown. Nat. Protoc. 2016, 11, 1650–1667. [Google Scholar] [CrossRef]
- Trapnell, C.; Roberts, A.; Goff, L.; Pertea, G.; Kim, D.; Kelley, D.R.; Pimentel, H.; Salzberg, S.L.; Rinn, J.L.; Pachter, L. Differential gene and tran- script expression analysis of RNA-seq experiments with TopHat and Cufflinks. Nat. Protoc. 2012, 7, 562–578. [Google Scholar] [CrossRef]
- Anders, S.; Huber, W. Differential expression analysis for sequence count data. Genome Biol. 2010, 11, R106. [Google Scholar] [CrossRef]
- Mistry, J.; Finn, R.D.; Eddy, S.R.; Bateman, A.; Punta, M. Challenges in homology. search: HMMER3 and convergent evolution of coiled-coil regions. Nucleic Acids Res. 2013, 41, e121. [Google Scholar] [CrossRef] [PubMed]
- Finn, R.D.; Coggill, P.; Eberhardt, R.Y.; Eddy, S.R.; Mistry, J.; Mitchell, A.L.; Potter, S.C.; Punta, M.; Qureshi, M.; Sangrador-Vegas, A.; et al. The Pfam protein families database: Towards a more sustainable future. Nucleic Acids Res. 2016, 44, D279–D285. [Google Scholar] [CrossRef] [PubMed]
- Kong, L.; Zhang, Y.; Ye, Z.Q.; Liu, X.Q.; Zhao, S.Q.; Wei, L.; Gao, G. CPC: Assess. the protein-coding potential of transcripts using sequence features and support vector machine. Nucleic Acids Res. 2007, 35 (Suppl. S2), W345–W349. [Google Scholar] [CrossRef]
- Sun, L.; Luo, H.; Bu, D.; Zhao, G.; Yu, K.; Zhang, C.; Liu, Y.; Chen, R.; Zhao, Y. Utilizing sequence intrinsic composition to classify protein- coding and long non-coding transcripts. Nucleic Acids Res. 2013, 41, e166. [Google Scholar] [CrossRef]
- Lin, M.F.; Jungreis, I.; Kellis, M. PhyloCSF: A comparative genomics method to. distinguish protein coding and non-coding regions. Bioinformatics 2011, 27, I275–I282. [Google Scholar] [CrossRef] [PubMed]
- Pertea, M.; Pertea, G.M.; Antonescu, C.M.; Chang, T.C.; Mendell, J.T.; Salzberg, S.L. StringTie enables improved reconstruction of a transcriptome from RNA-seq reads. Nat. Biotechnol. 2015, 33, 290–295. [Google Scholar] [CrossRef]
- Li, B.; Dewey, C.N. RSEM: Accurate transcript quantification from RNA-Seq. data with or without a reference genome. BMC Bioinformatics 2011, 12, 323. [Google Scholar] [CrossRef]
- Wu, X.; Chen, T.; Huo, D.; Yu, Z.; Ruan, Y.; Cheng, C.; Jiang, X.; Ren, C. Transcriptomic. analysis of sea cucumber (Holothuria leucospilota) coelomocytes revealed the echinoderm cytokine response during immune challenge. BMC Genom. 2020, 21, 306. [Google Scholar] [CrossRef]
- Liu, X.F.; Xue, C.H.; Wang, Y.M.; Li, Z.J.; Xue, Y.; Xu, J. Principal component analysis and cluster analysis of inorganic elements in sea cucumber Apostichopus japonicus. Guang Pu Xue Yu Guang Pu Fen Xi 2011, 31, 3119–3122. (In Chinese) [Google Scholar]
- Sun, J.; Wang, H.; Zhan, Y.; Zhao, T.; Li, C.; Cheng, C.; Wang, Z.; Zou, A.; Chang, Y. Identification of Key Genes Correlated with Economic Trait Superiorities and Their SNP Screening Through Transcriptome Comparisons, WGCNA and Pearson Correlation Coefficient in the Sea Cucumber Apostichopus japonicus. Mar. Biotechnol. 2024, 27, 12. [Google Scholar] [CrossRef]
- Guo, M.; Wu, F.; Geng, Q.; Wu, H.; Song, Z.; Zheng, G.; Peng, J.; Zhao, X.; Tan, Z. Perfluoroalkyl substances (PFASs) in aquatic products from the Yellow-Bohai Sea coasts, China: Concentrations and profiles across species and regions. Environ. Pollut. 2023, 327, 121514. [Google Scholar] [CrossRef]
- Shushizadeh, M.R.; Mohammadi Pour, P.; Mahdieh, M.; Yegdaneh, A. Phytochemical analysis of Holothuria leucospilota, a sea cucumber from Persian Gulf. Res. Pharm. Sci. 2019, 14, 432–440. [Google Scholar] [CrossRef]
- Schuab, J.M.; Quirino, W.P.; de Paula, M.S.; Milagres, M.R.; Motta, D.G.; Zamprogno, G.C.; Otegui, M.B.P.; Ocaris, E.R.Y.; da Costa, M.B. Abundance of microplastic in different coastal areas using Phragmatopoma caudata (Kroyer in Morch, 1863) (Polychaeta: Sabelariidae) as an indicator. Sci. Total Environ. 2023, 880, 163219. [Google Scholar] [CrossRef]
- Zheng, Z.; Huang, R.; Tian, R.; Jiao, Y.; Du, X. Pm-miR-133 hosting in one potential. lncRNA regulates RhoA expression in pearl oyster Pinctada martensii. Gene 2016, 591, 484–489. [Google Scholar] [CrossRef]
- Thepsuwan, T.; Rungrassamee, W.; Sangket, U.; Whankaew, S.; Sathapondecha, P. Long. non-coding RNA profile in banana shrimp, Fenneropenaeus merguiensis and the potential role of lncPV13 in vitellogenesis. Comp. Biochem. Physiol. Part A Mol. Integr. Physiol. 2021, 261, 111045. [Google Scholar] [CrossRef] [PubMed]
- Yu, Y.; Zhang, M.; Wang, D.; Xiang, Z.; Zhao, Z.; Cui, W.; Ye, S.; Fazhan, H.; Waiho, K.; Ikhwanuddin, M.; et al. Whole transcriptome RNA sequencing provides novel insights into the molecular dynamics of ovarian development in mud crab, Scylla paramamosain after mating. Comp. Biochem. Physiol. Part D Genom. Proteom. 2024, 51, 101247. [Google Scholar] [CrossRef] [PubMed]
- Yang, X.; Ikhwanuddin, M.; Li, X.; Lin, F.; Wu, Q.; Zhang, Y.; You, C.; Liu, W.; Cheng, Y.; Shi, X.; et al. Comparative Transcriptome Analysis Provides Insights into Differentially Expressed Genes and Long Non-Coding RNAs between Ovary and Testis of the Mud Crab (Scylla paramamosain). Mar. Biotechnol. 2018, 20, 20–34. [Google Scholar] [CrossRef]
- Yu, H.; Zhao, X.; Li, Q. Genome-wide identification and characterization of long intergenic noncoding RNAs and their potential association with larval development in the Pacific oyster. Sci. Rep. 2016, 6, 20796. [Google Scholar] [CrossRef] [PubMed]
- Li, Z.; Liu, X.; Tang, X.; Yang, Y. Analysis of gonadal transcriptome reveals core long non-coding RNA-mRNA regulatory network in sea cucumber Apostichopus japonicus. Comp. Biochem. Physiol. Part D Genom. Proteom. 2025, 54, 101396. [Google Scholar] [CrossRef] [PubMed]
- Su, F.; Dolmatov, I.Y.; Wang, T.; Yang, H.; Ding, K.; Zhang, L.; Sun, L. LncRNA-miRNA interplay regulate intestinal regeneration in the sea cucumber Apostichopus japonicus. Comput. Struct. Biotechnol. J. 2025, 27, 1383–1393. [Google Scholar] [CrossRef]
- Ge, L.; Wei, Y.; Ye, Z.; Jiang, Z.; Liu, Y.; Wang, Y.; Xu, X.; Wang, J.; Yang, J.; Sun, L.; et al. Non-coding RNA regulatory networks underlying intestinal degradation in Apostichopus japonicus under starvation stress: Insights from transcriptome analysis. Int. J. Biol. Macromol. 2025, 307 Pt 4, 142069. [Google Scholar] [CrossRef]
- Yan, P.; Luo, S.; Lu, J.Y.; Shen, X. Cis- and trans-acting lncRNAs in pluripotency and reprogramming. Curr. Opin. Genet. Dev. 2017, 46, 170–178. [Google Scholar] [CrossRef]
- Gil, N.; Ulitsky, I. Regulation of gene expression by cis-acting long non-coding RNAs. Nat. Rev. Genet. 2020, 21, 102–117. [Google Scholar] [CrossRef]
- Zhang, S.; Zhang, L.; Ru, X.; Ding, K.; Feng, Q. Transcriptome analysis of gender-biased CYP genes in gonads of the sea cucumber Apostichopus japonicus. Comp. Biochem. Physiol. Part D Genom. Proteom. 2021, 38, 100790. [Google Scholar] [CrossRef]
- Fujiwara, A.; Unuma, T.; Ohno, K.; Yamano, K. Molecular characterization of the major yolk protein of the Japanese common sea cucumber (Apostichopus japonicus) and its expression profile during ovarian development. Comp. Biochem. Physiol. A Mol. Integr. Physiol. 2010, 155, 34–40. [Google Scholar] [CrossRef] [PubMed]
- Thongbuakaew, T.; Suwansa-Ard, S.; Chaiyamoon, A.; Cummins, S.F.; Sobhon, P. Sex. steroids and steroidogenesis-related genes in the sea cucumber, Holothuria scabra and their potential role in gonad maturation. Sci. Rep. 2021, 11, 2194. [Google Scholar] [CrossRef]
- Liu, B.Z.; Cong, J.J.; Su, W.Y.; Hao, Z.L.; Sun, Z.H.; Chang, Y.Q. Identification and functional analysis of Dmrt1 gene and the SoxE gene in the sexual development of sea cucumber, Apostichopus japonicus. Front. Genet. 2023, 14, 1097825. [Google Scholar] [CrossRef] [PubMed]
- Dolmatov, I.Y.; Kalacheva, N.V.; Tkacheva, E.S.; Shulga, A.P.; Zavalnaya, E.G.; Shamshurina, E.V.; Girich, A.S.; Boyko, A.V.; Eliseikina, M.G. Expression of Piwi, MMP, TIMP, and Sox during Gut Regeneration in Holothurian Eupentacta fraudatrix (Holothuroidea, Dendrochirotida). Genes 2021, 12, 1292. [Google Scholar] [CrossRef]
- Pickell, L.; Wu, Q.; Wang, X.L.; Leclerc, D.; Friedman, H.; Peterson, A.C.; Rozen, R. Targeted insertion of two Mthfr promoters in mice reveals temporal- and tissue-specific regulation. Mamm. Genome 2011, 22, 635–647. [Google Scholar] [CrossRef]
- Han, X.; Wang, B.; Jin, D.; Liu, K.; Wang, H.; Chen, L.; Zu, Y. Precise Dose of Folic Acid Supplementation Is Essential for Embryonic Heart Development in Zebrafish. Biology 2021, 11, 28. [Google Scholar] [CrossRef] [PubMed]
- Li, R.; Liu, X.; Huang, X.; Zhang, D.; Chen, Z.; Zhang, J.; Bai, R.; Zhang, S.; Zhao, H.; Xu, Z.; et al. Single-cell transcriptomic analysis deciphers heterogenous cancer stem-like cells in colorectal cancer and their organ-specific metastasis. Gut 2024, 73, 470–484. [Google Scholar] [CrossRef] [PubMed]
- Takemitsu, H.; Yamamoto, I.; Lee, P.; Ohta, T.; Mori, N.; Arai, T. cDNA cloning and. mRNA expression of canine pancreatic and duodenum homeobox 1 (Pdx-1). Res. Vet. Sci. 2012, 93, 770–775. [Google Scholar] [CrossRef] [PubMed]
- Gibieža, P.; Peterman, E.; Hoffman, H.K.; Van Engeleburg, S.; Skeberdis, V.A.; Prekeris, R. Rab14/MACF2 complex regulates endosomal targeting during cytokinesis. Mol. Biol. Cell 2021, 32, 554–566. [Google Scholar] [CrossRef]
- Leonova, E.V.; Lomax, M.I. Expression of the mouse Macf2 gene during inner ear development. Brain Res. Mol. Brain Res. 2002, 105, 67–78. [Google Scholar] [CrossRef] [PubMed]









Disclaimer/Publisher’s Note: The statements, opinions and data contained in all publications are solely those of the individual author(s) and contributor(s) and not of MDPI and/or the editor(s). MDPI and/or the editor(s) disclaim responsibility for any injury to people or property resulting from any ideas, methods, instructions or products referred to in the content. |
© 2025 by the authors. Licensee MDPI, Basel, Switzerland. This article is an open access article distributed under the terms and conditions of the Creative Commons Attribution (CC BY) license (https://creativecommons.org/licenses/by/4.0/).
Share and Cite
Zhang, J.; Yu, J.; Zhang, Y.; Su, M. Gonadal Transcriptome Analysis Reveals the lncRNA–mRNA Pair in Sea Cucumber Holothuria leucospilota. Genes 2025, 16, 1293. https://doi.org/10.3390/genes16111293
Zhang J, Yu J, Zhang Y, Su M. Gonadal Transcriptome Analysis Reveals the lncRNA–mRNA Pair in Sea Cucumber Holothuria leucospilota. Genes. 2025; 16(11):1293. https://doi.org/10.3390/genes16111293
Chicago/Turabian StyleZhang, Jing, Jingwei Yu, Yang Zhang, and Meiyao Su. 2025. "Gonadal Transcriptome Analysis Reveals the lncRNA–mRNA Pair in Sea Cucumber Holothuria leucospilota" Genes 16, no. 11: 1293. https://doi.org/10.3390/genes16111293
APA StyleZhang, J., Yu, J., Zhang, Y., & Su, M. (2025). Gonadal Transcriptome Analysis Reveals the lncRNA–mRNA Pair in Sea Cucumber Holothuria leucospilota. Genes, 16(11), 1293. https://doi.org/10.3390/genes16111293

