Transcriptome Analysis Reveals Novel Inflammatory Signalings to Glaesserella parasuis Infection
Abstract
1. Introduction
2. Materials and Methods
2.1. Bacterial Strain Culture
2.2. Cell Culture
2.3. Cell Infection
2.4. Detection of Apoptosis
2.5. Cytokines Analysis
2.6. Transcriptome Sequencing and Differentially Expressed Gene (DEG) Analysis
2.7. Enrichment Analysis of DEGs
2.8. Statistical Analysis
3. Results
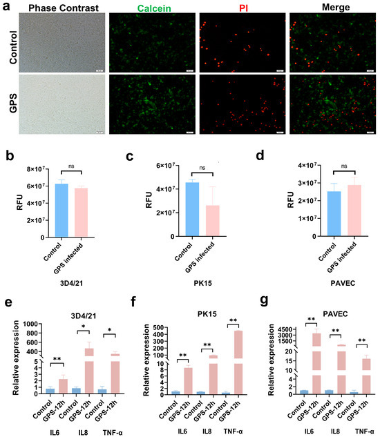
3.1. Constructions of the In Vitro GPS Infection Models
3.2. Differentially Expressed Genes (DEGs) after GPS Infection
3.3. Enrichment Analysis of DEGs
4. Discussion
5. Conclusions
Supplementary Materials
Author Contributions
Funding
Institutional Review Board Statement
Informed Consent Statement
Data Availability Statement
Conflicts of Interest
References
- Costa-Hurtado, M.; Barba-Vidal, E.; Maldonado, J.; Aragon, V. Update on Glasser’s disease: How to control the disease under restrictive use of antimicrobials. Vet. Microbiol. 2020, 242, 108595. [Google Scholar] [CrossRef]
- Olvera, A.; Pina, S.; Perez-Simo, M.; Aragon, V.; Segales, J.; Bensaid, A. Immunogenicity and protection against Haemophilus parasuis infection after vaccination with recombinant virulence associated trimeric autotransporters (VtaA). Vaccine 2011, 29, 2797–2802. [Google Scholar] [CrossRef]
- Mullins, M.A.; Register, K.B.; Bayles, D.O.; Butler, J.E. Haemophilus parasuis exhibits IgA protease activity but lacks homologs of the IgA protease genes of Haemophilus influenzae. Vet. Microbiol. 2011, 153, 407–412. [Google Scholar] [CrossRef]
- Vahle, J.L.; Haynes, J.S.; Andrews, J.J. Experimental reproduction of Haemophilus parasuis infection in swine: Clinical, bacteriological, and morphologic findings. J. Vet. Diagn. Investig. 1995, 7, 476–480. [Google Scholar] [CrossRef] [PubMed]
- Costa-Hurtado, M.; Olvera, A.; Martinez-Moliner, V.; Galofré-Milà, N.; Martínez, P.; Dominguez, J.; Aragon, V. Changes in macrophage phenotype after infection of pigs with Haemophilus parasuis strains with different levels of virulence. Infect. Immun. 2013, 81, 2327–2333. [Google Scholar] [CrossRef] [PubMed]
- Fu, S.; Liu, J.; Xu, J.; Zuo, S.; Zhang, Y.; Guo, L.; Qiu, Y.; Ye, C.; Liu, Y.; Wu, Z.; et al. The effect of baicalin on microRNA expression profiles in porcine aortic vascular endothelial cells infected by Haemophilus parasuis. Mol. Cell. Biochem. 2020, 472, 45–56. [Google Scholar] [CrossRef] [PubMed]
- Nedbalcova, K.; Satran, P.; Jaglic, Z.; Ondriasova, R.; Kucerova, Z. Haemophilus parasuis and Glässer’s disease in pigs: A review. Vet. Med. 2006, 51, 168–179. [Google Scholar] [CrossRef]
- Fu, S.; Zhang, M.; Xu, J.; Ou, J.; Wang, Y.; Liu, H.; Liu, J.; Chen, H.; Bei, W. Immunogenicity and protective efficacy of recombinant Haemophilus parasuis SH0165 putative outer membrane proteins. Vaccine 2013, 31, 347–353. [Google Scholar] [CrossRef] [PubMed]
- Huang, J.; Yang, X.; Wang, A.; Huang, C.; Tang, H.; Zhang, Q.; Fang, Q.; Yu, Z.; Liu, X.; Huang, Q.; et al. Pigs Overexpressing Porcine β-Defensin 2 Display Increased Resilience to Glaesserella parasuis Infection. Antibiotics 2020, 9, 903. [Google Scholar] [CrossRef]
- Ruan, J.; Xu, J.; Chen-Tsai, R.Y.; Li, K. Genome editing in livestock: Are we ready for a revolution in animal breeding industry? Transgenic Res. 2017, 26, 715–726. [Google Scholar] [CrossRef]
- Fu, S.; Liu, H.; Chen, X.; Qiu, Y.; Ye, C.; Liu, Y.; Wu, Z.; Guo, L.; Hou, Y.; Hu, C.A. Baicalin Inhibits Haemophilus parasuis-Induced High-Mobility Group Box 1 Release during Inflammation. Int. J. Mol. Sci. 2018, 19, 1307. [Google Scholar] [CrossRef]
- Frandoloso, R.; Martínez-Martínez, S.; Gutiérrez-Martín, C.B.; Rodríguez-Ferri, E.F. Haemophilus parasuis serovar 5 Nagasaki strain adheres and invades PK-15 cells. Vet. Microbiol. 2012, 154, 347–352. [Google Scholar] [CrossRef] [PubMed]
- Guo, L.; Liu, J.; Zhang, Y.; Fu, S.; Qiu, Y.; Ye, C.; Liu, Y.; Wu, Z.; Hou, Y.; Hu, C.-A.A. The effect of baicalin on the expression profiles of long non-coding RNAs and mRNAs in porcine aortic vascular endothelial cells infected with Haemophilus parasuis. DNA Cell Biol. 2020, 39, 801–815. [Google Scholar] [CrossRef]
- Wang, Y.; Liu, C.; Fang, Y.; Liu, X.; Li, W.; Liu, S.; Liu, Y.; Liu, Y.; Charreyre, C.; Audonnet, J.-C. Transcription analysis on response of porcine alveolar macrophages to Haemophilus parasuis. BMC Genom. 2012, 13, 68. [Google Scholar] [CrossRef]
- Zhao, C.; Liu, H.; Xiao, T.; Wang, Z.; Nie, X.; Li, X.; Qian, P.; Qin, L.; Han, X.; Zhang, J.; et al. CRISPR screening of porcine sgRNA library identifies host factors associated with Japanese encephalitis virus replication. Nat. Commun. 2020, 11, 5178. [Google Scholar] [CrossRef] [PubMed]
- Li, X.; Zhang, X.; Luo, Y.; Liu, R.; Sun, Y.; Zhao, S.; Yu, M.; Cao, J. Large Fragment InDels Reshape Genome Structure of Porcine Alveolar Macrophage 3D4/21 Cells. Genes 2022, 13, 1515. [Google Scholar] [CrossRef]
- Fu, S.; Liu, H.; Xu, L.; Qiu, Y.; Liu, Y.; Wu, Z.; Ye, C.; Hou, Y.; Hu, C.A. Baicalin modulates NF-kappaB and NLRP3 inflammasome signaling in porcine aortic vascular endothelial cells Infected by Haemophilus parasuis Causing Glasser’s disease. Sci. Rep. 2018, 8, 807. [Google Scholar] [CrossRef]
- Kim, D.; Langmead, B.; Salzberg, S.L. HISAT: A fast spliced aligner with low memory requirements. Nat. Methods 2015, 12, 357–360. [Google Scholar] [CrossRef]
- Pertea, M.; Pertea, G.M.; Antonescu, C.M.; Chang, T.C.; Mendell, J.T.; Salzberg, S.L. StringTie enables improved reconstruction of a transcriptome from RNA-seq reads. Nat. Biotechnol. 2015, 33, 290–295. [Google Scholar] [CrossRef]
- Deng, X.; Li, S.; Zhu, Y.; Yu, B.; Zhang, J.; Fang, Q.; Li, Z.; Chen, H.; Zhou, H. Assessment of the Macrophage Scavenger Receptor CD163 in Mediating Glaesserella parasuis Infection of Host Cells. Vet. Sci. 2023, 10, 235. [Google Scholar] [CrossRef]
- Zhou, Y.Y.; Yuan, J.; Jia, Y.C.; Guo, Y.; Yin, R.L.; Guo, Z.B.; Wang, J.Y.; Wang, C.; Yin, R.H. Transcriptomics analysis reveals key lncRNAs and genes related to the infection of porcine lung macrophages by Glaesserella parasuis. Microb. Pathog. 2022, 169, 105617. [Google Scholar] [CrossRef]
- Lunney, J.K. Advances in swine biomedical model genomics. Int. J. Biol. Sci. 2007, 3, 179–184. [Google Scholar] [CrossRef] [PubMed]
- Holtkamp, D.; Rotto, H.; Garcia, R. The economic cost of major health challenges in large US swine production systems. Swine News 2007, 30, 85–89. [Google Scholar]
- Fu, S.; Guo, J.; Li, R.; Qiu, Y.; Ye, C.; Liu, Y.; Wu, Z.; Guo, L.; Hou, Y.; Hu, C.-A.A. Transcriptional profiling of host cell responses to virulent Haemophilus parasuis: New insights into pathogenesis. Int. J. Mol. Sci. 2018, 19, 1320. [Google Scholar] [CrossRef] [PubMed]
- Chen, H.; Li, C.; Fang, M.; Zhu, M.; Li, X.; Zhou, R.; Li, K.; Zhao, S. Understanding Haemophilus parasuis infection in porcine spleen through a transcriptomics approach. BMC Genom. 2009, 10, 64. [Google Scholar] [CrossRef]
- Cui, P.; Wu, S.; Xu, X.; Ye, H.; Hou, J.; Liu, X.; Wang, H.; Fang, X. Deficiency of the transcription factor NR4A1 enhances bacterial clearance and prevents lung injury during Escherichia coli pneumonia. Shock 2019, 51, 787–794. [Google Scholar] [CrossRef] [PubMed]
- Khounlotham, M.; Subbian, S.; Smith, R., 3rd; Cirillo, S.L.; Cirillo, J.D. Mycobacterium tuberculosis interferes with the response to infection by inducing the host EphA2 receptor. J. Infect. Dis. 2009, 199, 1797–1806. [Google Scholar] [CrossRef][Green Version]
- Wen, Y.; Duan, X.; Ren, J.; Zhang, J.; Guan, G.; Ru, Y.; Li, D.; Zheng, H. African Swine Fever Virus I267L Is a Hemorrhage-Related Gene Based on Transcriptome Analysis. Microorganisms 2024, 12, 400. [Google Scholar] [CrossRef]
- Yang, R.C.; Qu, X.Y.; Xiao, S.Y.; Li, L.; Xu, B.J.; Fu, J.Y.; Lv, Y.J.; Amjad, N.; Tan, C.; Kim, K.S.; et al. Meningitic Escherichia coli-induced upregulation of PDGF-B and ICAM-1 aggravates blood-brain barrier disruption and neuroinflammatory response. J. Neuroinflamm. 2019, 16, 101. [Google Scholar] [CrossRef] [PubMed]
- Shahzad, A.M.; Lu, W.; Dey, S.; Bhattarai, P.; Gaikwad, A.V.; Jaffar, J.; Westall, G.; Sutherland, D.; Singhera, G.K.; Hackett, T.L.; et al. Platelet Activating Factor Receptor and Intercellular Adhesion Molecule-1 Expression Increases in the Small Airway Epithelium and Parenchyma of Patients with Idiopathic Pulmonary Fibrosis: Implications for Microbial Pathogenesis. J. Clin. Med. 2024, 13, 2126. [Google Scholar] [CrossRef]
- Han, L.; Fu, L.; Peng, Y.; Zhang, A. Triggering receptor expressed on myeloid cells-1 signaling: Protective and pathogenic roles on streptococcal toxic-shock-like syndrome caused by Streptococcus suis. Front. Immunol. 2018, 9, 317160. [Google Scholar] [CrossRef]
- Koenen, J.; Bachelerie, F.; Balabanian, K.; Schlecht-Louf, G.; Gallego, C. Atypical Chemokine Receptor 3 (ACKR3): A Comprehensive Overview of its Expression and Potential Roles in the Immune System. Mol. Pharmacol. 2019, 96, 809–818. [Google Scholar] [CrossRef]
- Iglesias Gonzalez, P.A.; Valdivieso, A.G.; Santa-Coloma, T.A. The G protein-coupled receptor GPRC5A-a phorbol ester and retinoic acid-induced orphan receptor with roles in cancer, inflammation, and immunity. Biochem. Cell Biol. 2023, 101, 465–480. [Google Scholar] [CrossRef] [PubMed]
- D’Huys, T.; Claes, S.; Van Loy, T.; Schols, D. CXCR7/ACKR3-targeting ligands interfere with X7 HIV-1 and HIV-2 entry and replication in human host cells. Heliyon 2018, 4, e00557. [Google Scholar] [CrossRef]
- Silwedel, C.; Speer, C.P.; Haarmann, A.; Fehrholz, M.; Claus, H.; Buttmann, M.; Glaser, K. Novel insights into neuroinflammation: Bacterial lipopolysaccharide, tumor necrosis factor α, and Ureaplasma species differentially modulate atypical chemokine receptor 3 responses in human brain microvascular endothelial cells. J. Neuroinflamm. 2018, 15, 156. [Google Scholar] [CrossRef] [PubMed]
- Deng, J.; Fujimoto, J.; Ye, X.F.; Men, T.Y.; Van Pelt, C.S.; Chen, Y.L.; Lin, X.F.; Kadara, H.; Tao, Q.; Lotan, D.; et al. Knockout of the tumor suppressor gene Gprc5a in mice leads to NF-kappaB activation in airway epithelium and promotes lung inflammation and tumorigenesis. Cancer Prev. Res. 2010, 3, 424–437. [Google Scholar] [CrossRef] [PubMed]
- Sattar, Z.; Lora, A.; Jundi, B.; Railwah, C.; Geraghty, P. The S100 protein family as players and therapeutic targets in pulmonary diseases. Pulm. Med. 2021, 2021, 5488591. [Google Scholar] [CrossRef]
- Chen, H.; Lunney, J.K.; Cheng, L.; Li, X.; Cao, J.; Zhu, M.; Zhao, S. Porcine S100A8 and S100A9: Molecular characterizations and crucial functions in response to Haemophilus parasuis infection. Dev. Comp. Immunol. 2011, 35, 490–500. [Google Scholar] [CrossRef]
- Li, X.; Tang, J.; Xu, J.; Zhu, M.; Cao, J.; Liu, Y.; Yu, M.; Zhao, S. The inflammation-related gene S100A12 is positively regulated by C/EBPβ and AP-1 in pigs. Int. J. Mol. Sci. 2014, 15, 13802–13816. [Google Scholar] [CrossRef]
- Kavanova, L.; Prodelalova, J.; Nedbalcova, K.; Matiasovic, J.; Volf, J.; Faldyna, M.; Salat, J. Immune response of porcine alveolar macrophages to a concurrent infection with porcine reproductive and respiratory syndrome virus and Haemophilus parasuis in vitro. Vet. Microbiol. 2015, 180, 28–35. [Google Scholar] [CrossRef]
- Sica, A.; Mantovani, A. Macrophage plasticity and polarization: In vivo veritas. J. Clin. Investig. 2012, 122, 787–795. [Google Scholar] [CrossRef] [PubMed]






Disclaimer/Publisher’s Note: The statements, opinions and data contained in all publications are solely those of the individual author(s) and contributor(s) and not of MDPI and/or the editor(s). MDPI and/or the editor(s) disclaim responsibility for any injury to people or property resulting from any ideas, methods, instructions or products referred to in the content. |
© 2024 by the authors. Licensee MDPI, Basel, Switzerland. This article is an open access article distributed under the terms and conditions of the Creative Commons Attribution (CC BY) license (https://creativecommons.org/licenses/by/4.0/).
Share and Cite
Lei, J.; Chen, X.; Zhou, H.; Zhang, Z.; Xu, Z.; Xu, K.; Chen, H. Transcriptome Analysis Reveals Novel Inflammatory Signalings to Glaesserella parasuis Infection. Genes 2024, 15, 1094. https://doi.org/10.3390/genes15081094
Lei J, Chen X, Zhou H, Zhang Z, Xu Z, Xu K, Chen H. Transcriptome Analysis Reveals Novel Inflammatory Signalings to Glaesserella parasuis Infection. Genes. 2024; 15(8):1094. https://doi.org/10.3390/genes15081094
Chicago/Turabian StyleLei, Jingwen, Xuexue Chen, Huanhuan Zhou, Zekai Zhang, Zhong Xu, Ke Xu, and Hongbo Chen. 2024. "Transcriptome Analysis Reveals Novel Inflammatory Signalings to Glaesserella parasuis Infection" Genes 15, no. 8: 1094. https://doi.org/10.3390/genes15081094
APA StyleLei, J., Chen, X., Zhou, H., Zhang, Z., Xu, Z., Xu, K., & Chen, H. (2024). Transcriptome Analysis Reveals Novel Inflammatory Signalings to Glaesserella parasuis Infection. Genes, 15(8), 1094. https://doi.org/10.3390/genes15081094

