DDX5 Can Act as a Transcription Factor Participating in the Formation of Chicken PGCs by Targeting BMP4
Abstract
1. Introduction
2. Materials and Methods
2.1. Cell Culture and PGCLC Induction
2.2. RNA Extraction, Purification, and Sequencing
2.3. Differential Expression Analysis and Functional Enrichment
2.4. Construction of Plasmid
2.5. qRT-PCR (Quantitative Reverse Transcription Polymerase Chain Reaction)
2.6. FC (Flow Cytometry) to Detect the Efficiency of PGCLC
2.7. CHIP-qPCR
2.8. Double Luciferase Report Detection
2.9. EdU Detection
2.10. Transwell Culture Assay
2.11. PAS Staining
2.12. Data Analysis
3. Results
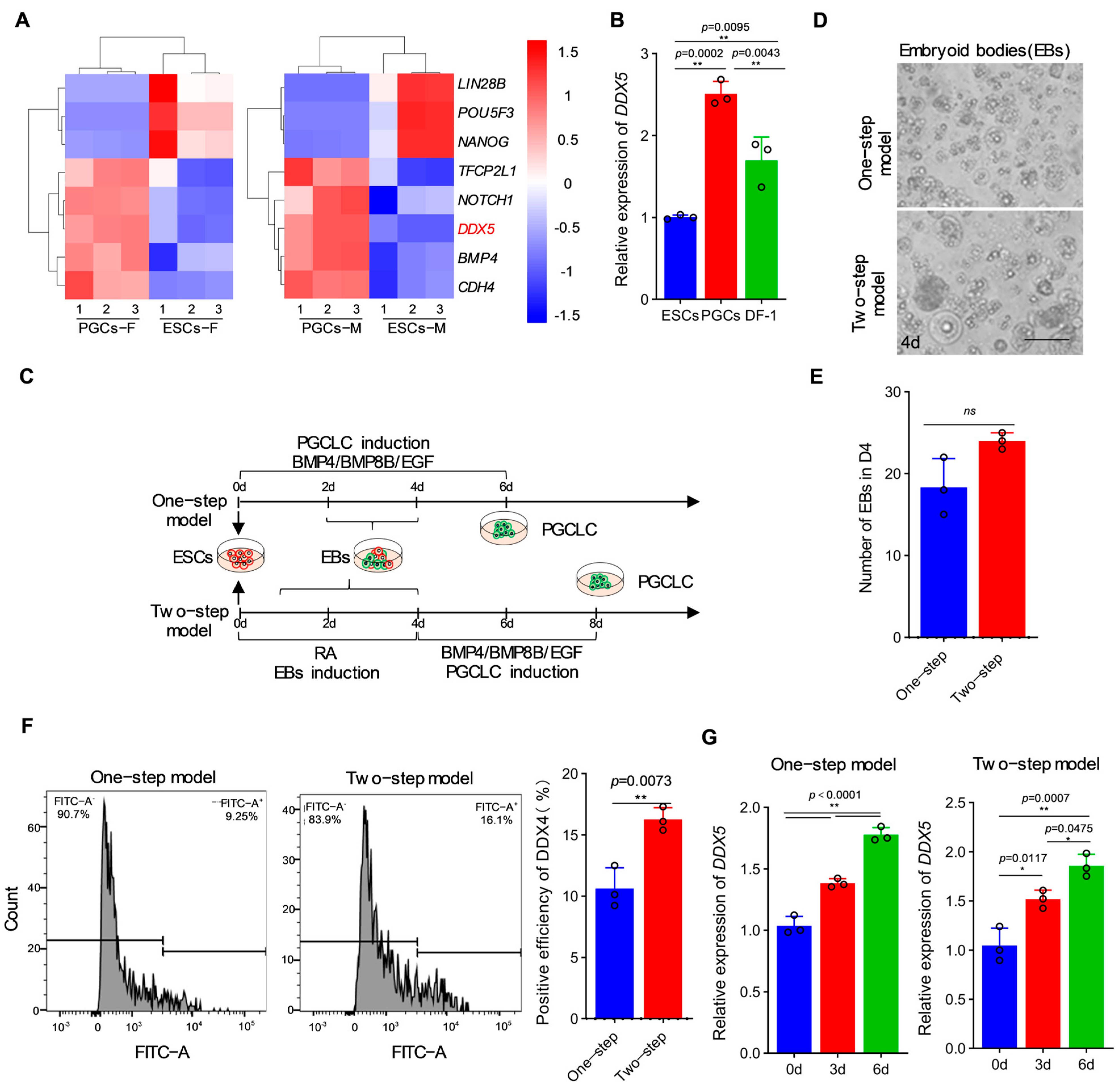
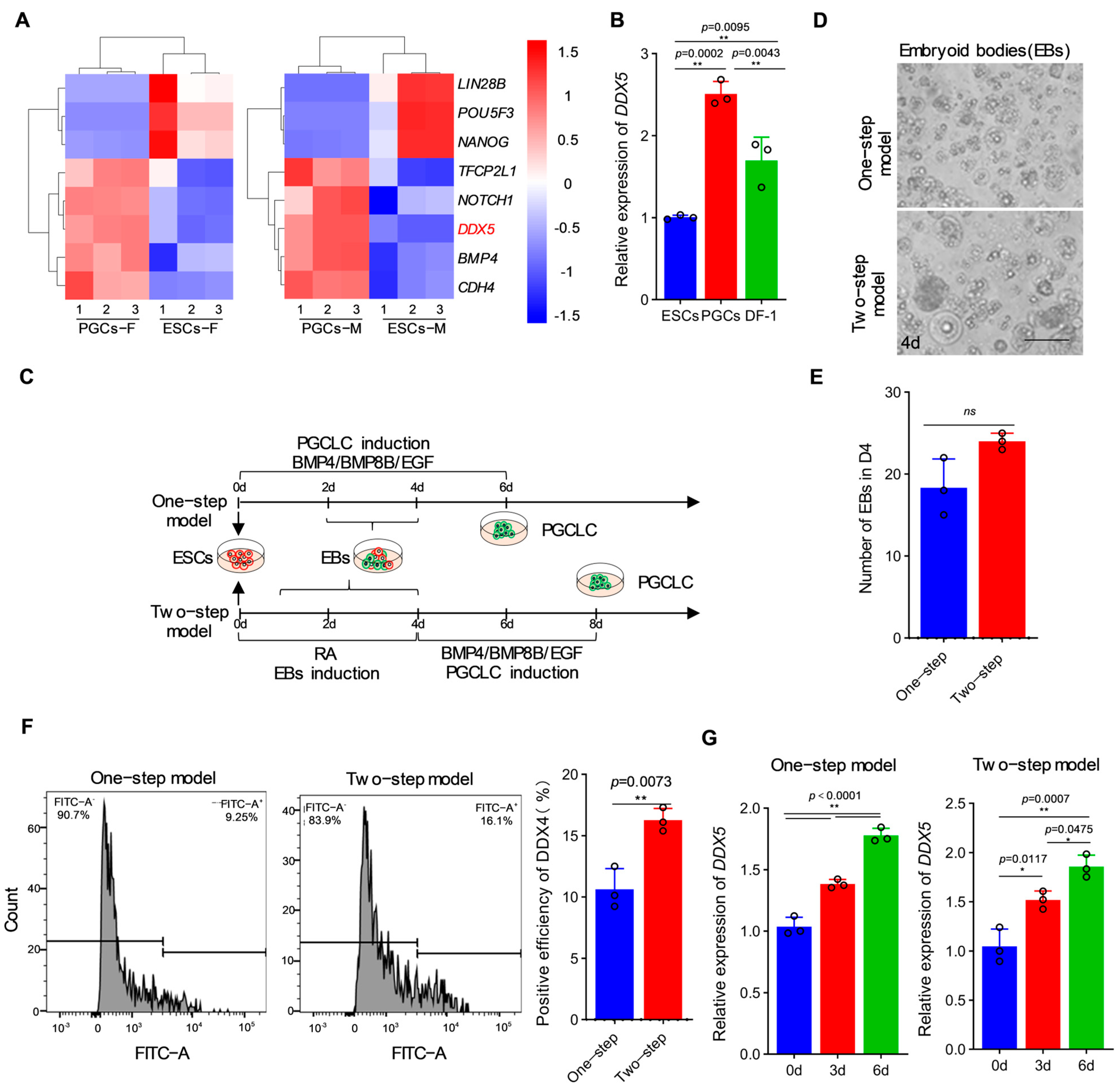
3.1. The Expression of DDX5 Was Up-Regulated during the Formation of Chicken PGCs
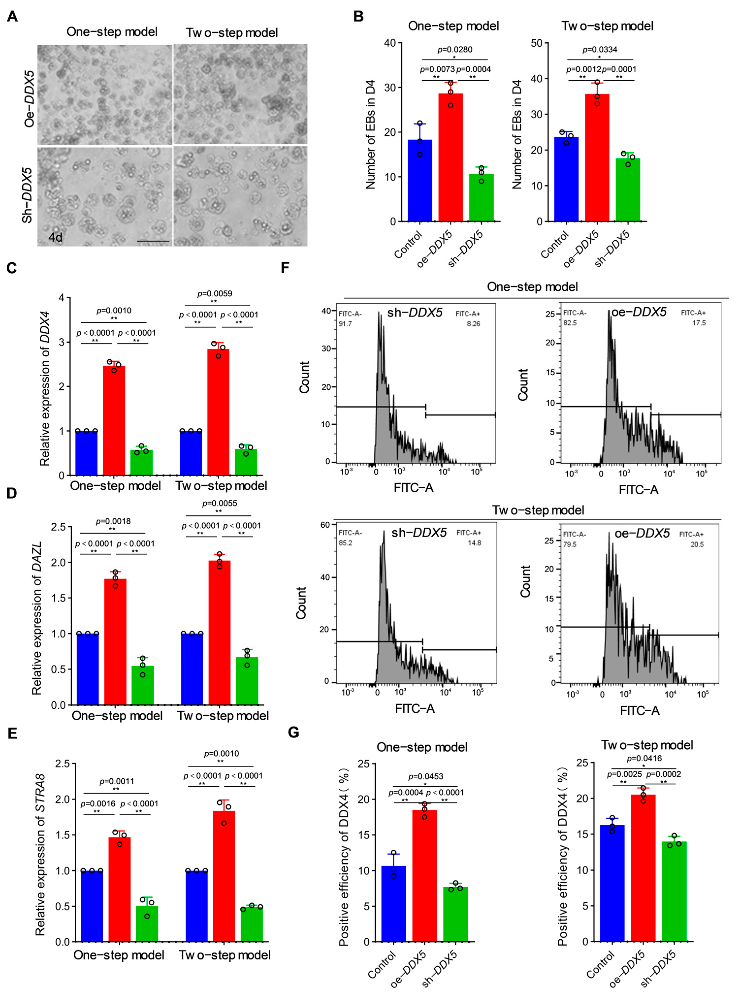
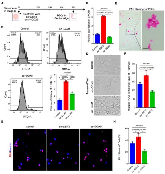
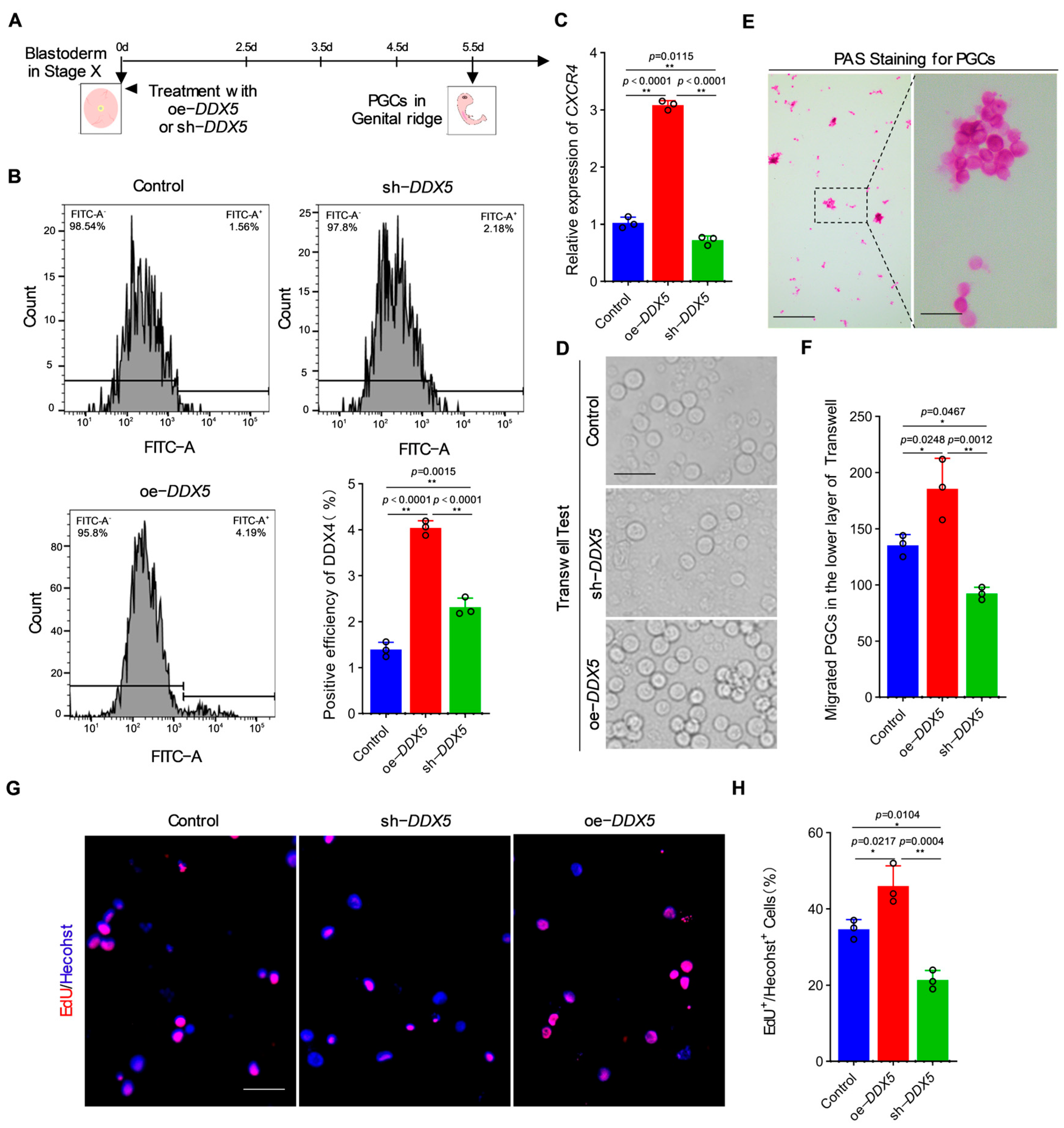
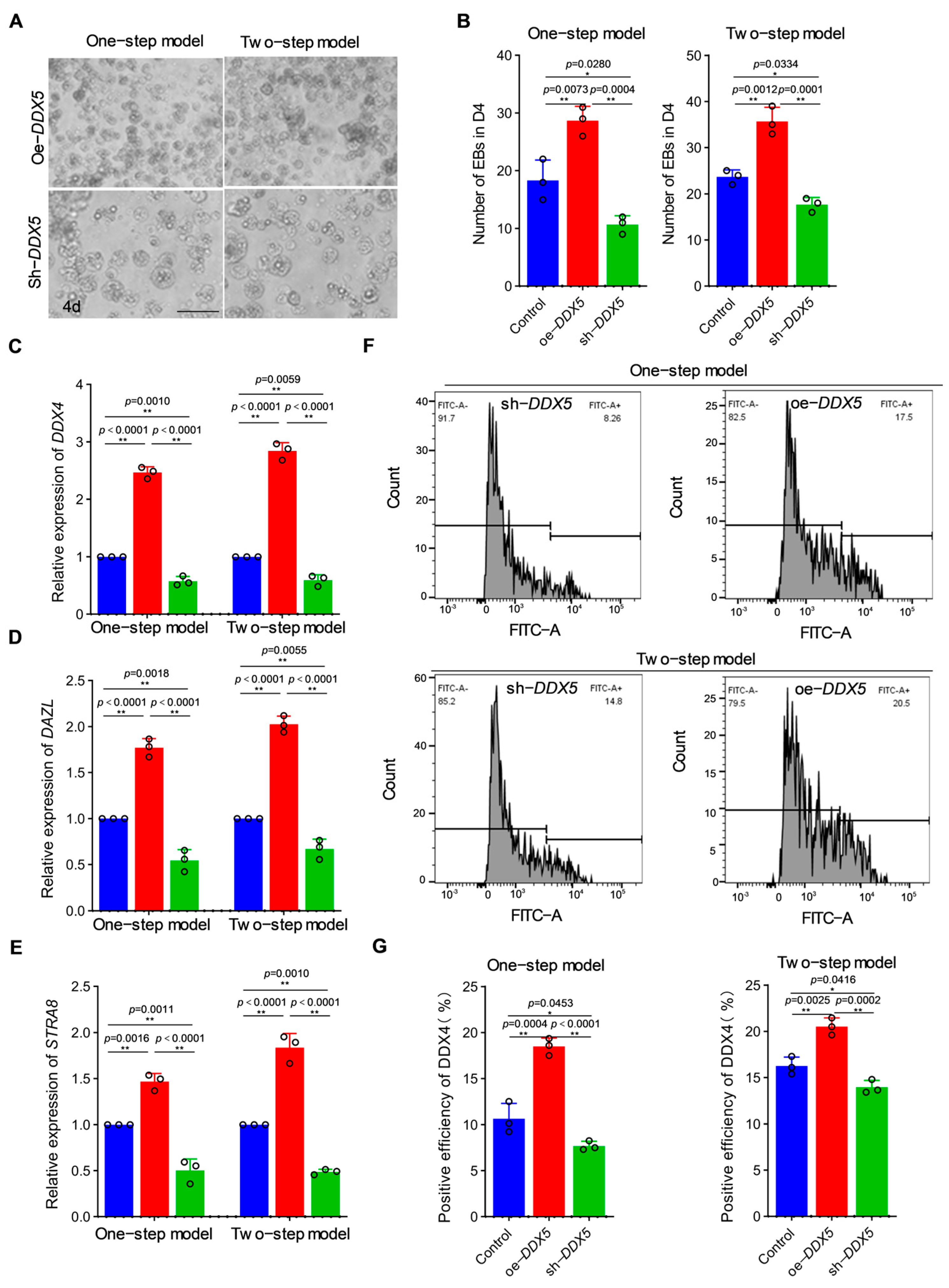
3.2. DDX5 Significantly Improved the Formation Efficiency of PGCLC In Vitro
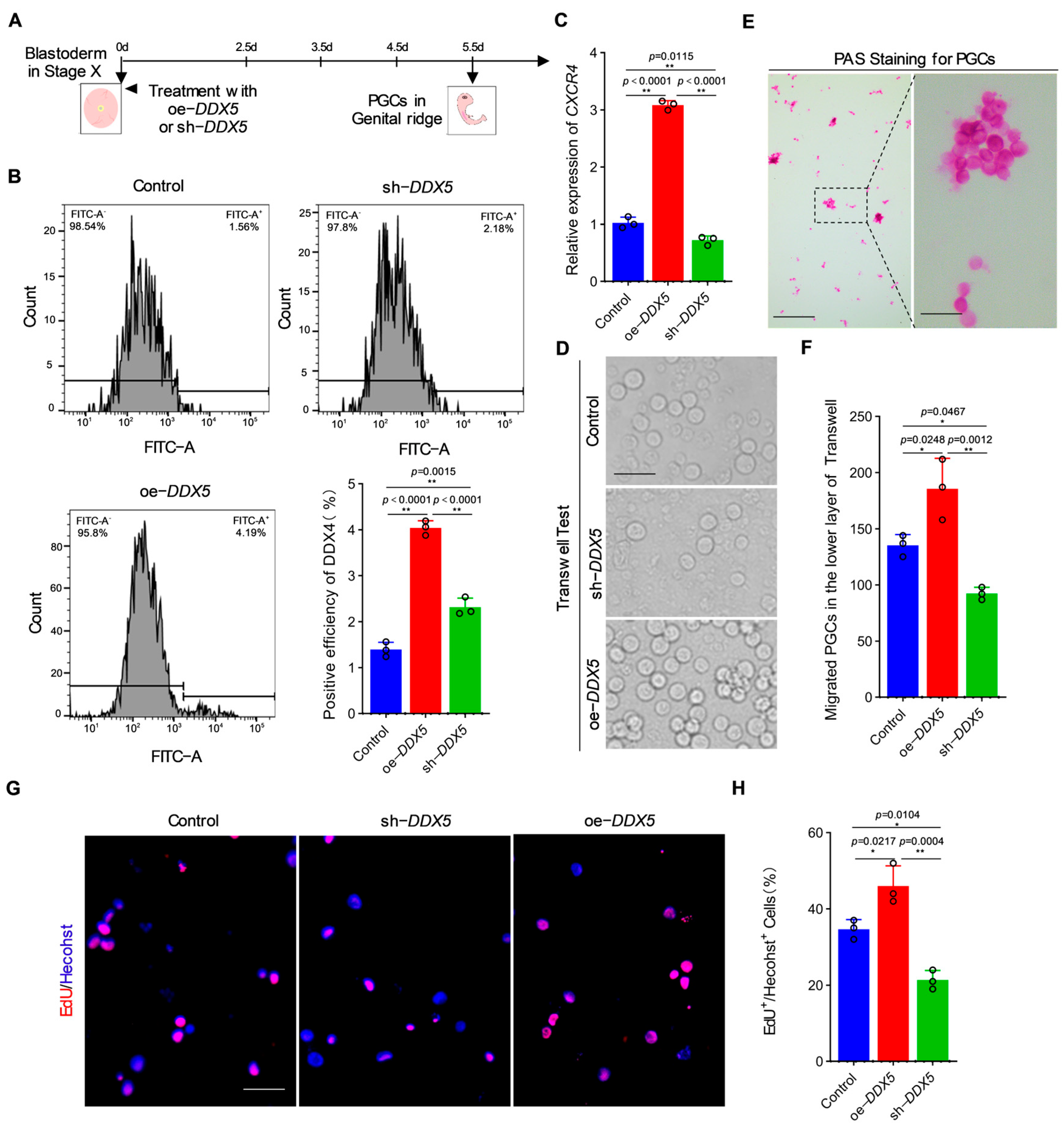
3.3. DDX5 Has the Ability to Regulate the Migration and Proliferation of PGC
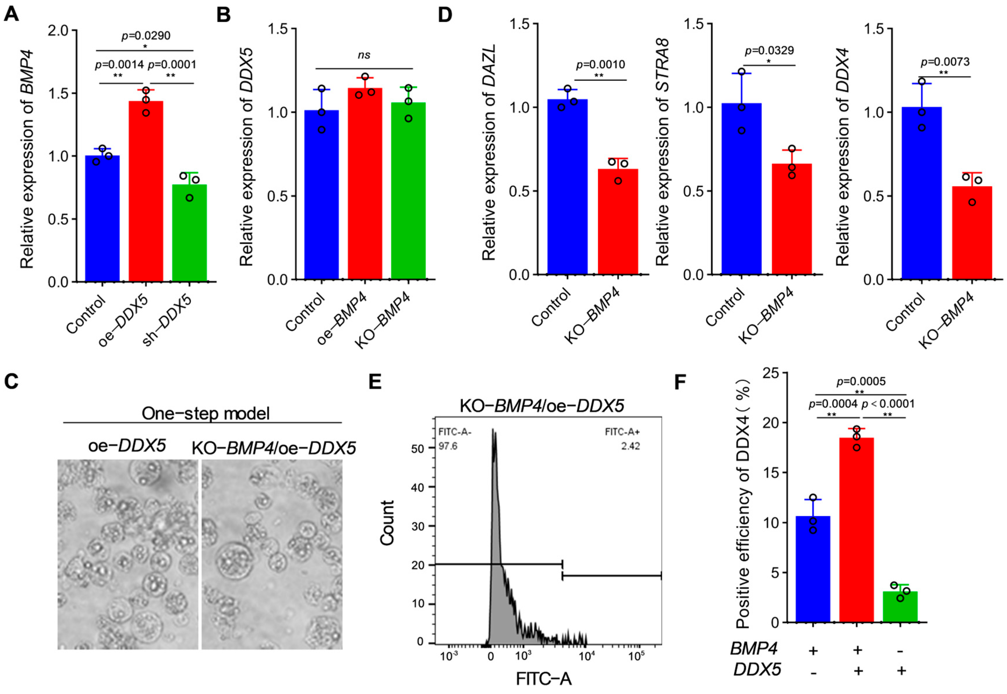
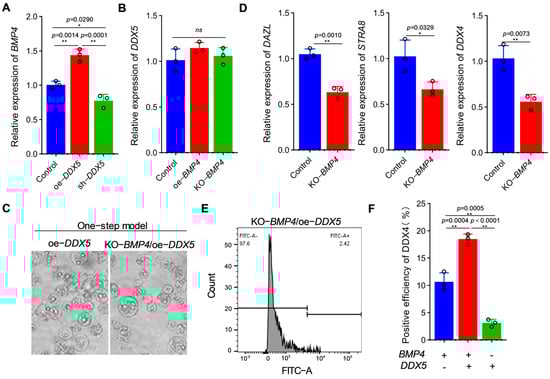
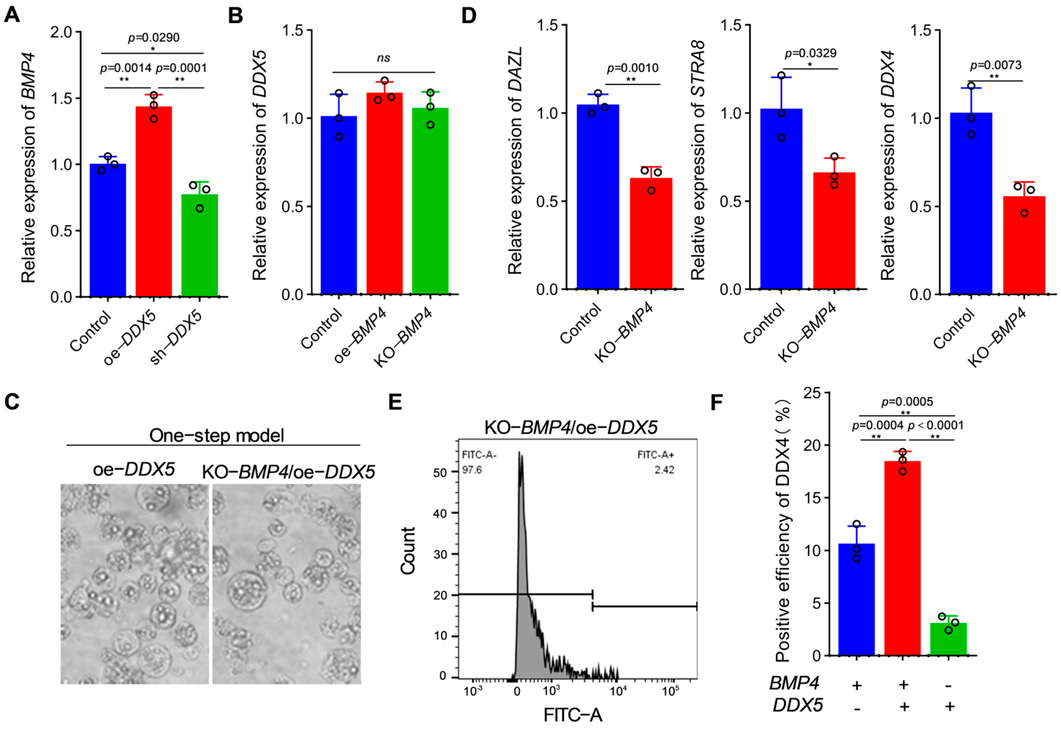
3.4. DDX5 Participates in the Formation of PGCs by Regulating BMP4
3.5. BMP4 Is an Important Target of DDX5 during the Formation of Chicken PGCs
4. Discussion
Supplementary Materials
Author Contributions
Funding
Institutional Review Board Statement
Data Availability Statement
Acknowledgments
Conflicts of Interest
References
- Kim, Y.M.; Han, J.Y. The Early Development of Germ Cells in Chicken. Int. J. Dev. Biol. 2018, 62, 145–152. [Google Scholar] [CrossRef] [PubMed]
- Zuo, Q.; Jin, K.; Wang, M.; Zhang, Y.; Chen, G.; Li, B. BMP4 Activates the Wnt-Lin28A-Blimp1-Wnt Pathway to Promote Primordial Germ Cell Formation via Altering H3K4me2. J. Cell Sci. 2021, 134, jcs249375. [Google Scholar] [CrossRef] [PubMed]
- Gong, W.; Zhao, J.; Yao, Z.; Zhang, Y.; Niu, Y.; Jin, K.; Li, B.; Zuo, Q. The Establishment and Optimization of a Chicken Primordial Germ Cell Induction Model Using Small-Molecule Compounds. Animals 2024, 14, 302. [Google Scholar] [CrossRef] [PubMed]
- Okuzaki, Y.; Kaneoka, H.; Suzuki, T.; Hagihara, Y.; Nakayama, Y.; Murakami, S.; Murase, Y.; Kuroiwa, A.; Iijima, S.; Nishijima, K.-I. PRDM14 and BLIMP1 Control the Development of Chicken Primordial Germ Cells. Dev. Biol. 2019, 455, 32–41. [Google Scholar] [CrossRef] [PubMed]
- Sasaki, K.; Yokobayashi, S.; Nakamura, T.; Okamoto, I.; Yabuta, Y.; Kurimoto, K.; Ohta, H.; Moritoki, Y.; Iwatani, C.; Tsuchiya, H.; et al. Robust In Vitro Induction of Human Germ Cell Fate from Pluripotent Stem Cells. Cell Stem Cell 2015, 17, 178–194. [Google Scholar] [CrossRef] [PubMed]
- Schäfer, S.; Anschlag, J.; Nettersheim, D.; Haas, N.; Pawig, L.; Schorle, H. The Role of BLIMP1 and Its Putative Downstream Target TFAP2C in Germ Cell Development and Germ Cell Tumours. Int. J. Androl. 2011, 34, e152–e158; discussion e158–e159. [Google Scholar] [CrossRef] [PubMed]
- Vincent, J.J.; Li, Z.; Lee, S.A.; Liu, X.; Etter, M.O.; Diaz-Perez, S.V.; Taylor, S.K.; Gkountela, S.; Lindgren, A.G.; Clark, A.T. Single Cell Analysis Facilitates Staging of Blimp1-Dependent Primordial Germ Cells Derived from Mouse Embryonic Stem Cells. PLoS ONE 2011, 6, e28960. [Google Scholar] [CrossRef] [PubMed]
- Sybirna, A.; Tang, W.W.C.; Pierson Smela, M.; Dietmann, S.; Gruhn, W.H.; Brosh, R.; Surani, M.A. A Critical Role of PRDM14 in Human Primordial Germ Cell Fate Revealed by Inducible Degrons. Nat. Commun. 2020, 11, 1282. [Google Scholar] [CrossRef]
- Zhang, M.; Ji, J.; Wang, X.; Zhang, X.; Zhang, Y.; Li, Y.; Wang, X.; Li, X.; Ban, Q.; Ye, S.-D. The Transcription Factor Tfcp2l1 Promotes Primordial Germ Cell-like Cell Specification of Pluripotent Stem Cells. J. Biol. Chem. 2021, 297, 101217. [Google Scholar] [CrossRef] [PubMed]
- Induction of Mouse Germ-Cell Fate by Transcription Factors In Vitro | Nature. Available online: https://www.nature.com/articles/nature12417 (accessed on 7 May 2024).
- Fang, F.; Angulo, B.; Xia, N.; Sukhwani, M.; Wang, Z.; Carey, C.C.; Mazurie, A.; Cui, J.; Wilkinson, R.; Wiedenheft, B.; et al. A PAX5-OCT4-PRDM1 Developmental Switch Specifies Human Primordial Germ Cells. Nat. Cell Biol. 2018, 20, 655–665. [Google Scholar] [CrossRef] [PubMed]
- Meng, L.; Wang, S.; Jiang, H.; Hua, Y.; Yin, B.; Huang, X.; Man, Q.; Wang, H.; Zhu, G. Oct4 Dependent Chromatin Activation Is Required for Chicken Primordial Germ Cell Migration. Stem Cell Rev. Rep. 2022, 18, 2535–2546. [Google Scholar] [CrossRef] [PubMed]
- Sybirna, A.; Wong, F.C.K.; Surani, M.A. Genetic Basis for Primordial Germ Cells Specification in Mouse and Human: Conserved and Divergent Roles of PRDM and SOX Transcription Factors. Curr. Top. Dev. Biol. 2019, 135, 35–89. [Google Scholar] [CrossRef] [PubMed]
- Zuo, Q.; Jin, K.; Song, J.; Zhang, Y.; Chen, G.; Li, B. Interaction of the Primordial Germ Cell-Specific Protein C2EIP with PTCH2 Directs Differentiation of Embryonic Stem Cells via HH Signaling Activation. Cell Death Dis. 2018, 9, 497. [Google Scholar] [CrossRef] [PubMed]
- Xia, Q.; Cui, G.; Fan, Y.; Wang, X.; Hu, G.; Wang, L.; Luo, X.; Yang, L.; Cai, Q.; Xu, K.; et al. RNA Helicase DDX5 Acts as a Critical Regulator for Survival of Neonatal Mouse Gonocytes. Cell Prolif. 2021, 54, e13000. [Google Scholar] [CrossRef] [PubMed]
- Jung, C.; Mittler, G.; Oswald, F.; Borggrefe, T. RNA Helicase Ddx5 and the Noncoding RNA SRA Act as Coactivators in the Notch Signaling Pathway. Biochim. Biophys. Acta 2013, 1833, 1180–1189. [Google Scholar] [CrossRef] [PubMed]
- Zhang, M.; Weng, W.; Zhang, Q.; Wu, Y.; Ni, S.; Tan, C.; Xu, M.; Sun, H.; Liu, C.; Wei, P.; et al. The lncRNA NEAT1 Activates Wnt/β-Catenin Signaling and Promotes Colorectal Cancer Progression via Interacting with DDX5. J. Hematol. Oncol. 2018, 11, 113. [Google Scholar] [CrossRef] [PubMed]
- Fuller-Pace, F.V.; Ali, S. The DEAD Box RNA Helicases P68 (Ddx5) and P72 (Ddx17): Novel Transcriptional Co-Regulators. Biochem. Soc. Trans. 2008, 36, 609–612. [Google Scholar] [CrossRef] [PubMed]
- Legrand, J.M.D.; Chan, A.-L.; La, H.M.; Rossello, F.J.; Änkö, M.-L.; Fuller-Pace, F.V.; Hobbs, R.M. DDX5 Plays Essential Transcriptional and Post-Transcriptional Roles in the Maintenance and Function of Spermatogonia. Nat. Commun. 2019, 10, 2278. [Google Scholar] [CrossRef] [PubMed]
- Sun, C.; Jin, K.; Zhou, J.; Zuo, Q.; Song, J.; Yani, Z.; Chen, G.; Li, B. Role and Function of the Hintw in Early Sex Differentiation in Chicken (Gallus gallus) Embryo. Anim. Biotechnol. 2023, 34, 56–66. [Google Scholar] [CrossRef] [PubMed]
- Kim, D.; Langmead, B.; Salzberg, S.L. HISAT: A Fast Spliced Aligner with Low Memory Requirements. Nat. Methods 2015, 12, 357–360. [Google Scholar] [CrossRef] [PubMed]
- The Gene Ontology Consortium. The Gene Ontology Resource: 20 Years and Still GOing Strong. Nucleic Acids Res. 2019, 47, D330–D338. [Google Scholar] [CrossRef] [PubMed]
- Kanehisa, M.; Araki, M.; Goto, S.; Hattori, M.; Hirakawa, M.; Itoh, M.; Katayama, T.; Kawashima, S.; Okuda, S.; Tokimatsu, T.; et al. KEGG for Linking Genomes to Life and the Environment. Nucleic Acids Res. 2008, 36, D480–D484. [Google Scholar] [CrossRef] [PubMed]
- Chen, S.; Zhou, Y.; Chen, Y.; Gu, J. Fastp: An Ultra-Fast All-in-One FASTQ Preprocessor. Bioinformatics 2018, 34, i884–i890. [Google Scholar] [CrossRef] [PubMed]
- Zhou, S.; Li, T.; Zhang, M.; Chen, C.; Gao, X.; Zhang, C.; Hu, C.; Zuo, Q.; Chen, G.; Li, B. Epigenetic Modification Cooperates with Zeb1 Transcription Factor to Regulate Bmp4 to Promote Chicken PGCs Formation. Gene 2021, 794, 145760. [Google Scholar] [CrossRef] [PubMed]
- Li, X.; Wang, Y.; Li, J.; Mei, X.; Liu, Y.; Huang, H. qPCRtools: An R Package for qPCR Data Processing and Visualization. Front. Genet. 2022, 13, 1002704. [Google Scholar] [CrossRef] [PubMed]
- Aduma, N.; Izumi, H.; Mizushima, S.; Kuroiwa, A. Knockdown of DEAD-Box Helicase 4 (DDX4) Decreases the Number of Germ Cells in Male and Female Chicken Embryonic Gonads. Reprod. Fertil. Dev. 2019, 31, 847–854. [Google Scholar] [CrossRef] [PubMed]
- Sone, R.; Taimatsu, K.; Ohga, R.; Nishimura, T.; Tanaka, M.; Kawahara, A. Critical Roles of the Ddx5 Gene in Zebrafish Sex Differentiation and Oocyte Maturation. Sci. Rep. 2020, 10, 14157. [Google Scholar] [CrossRef] [PubMed]
- Nefzger, C.M.; Polo, J.M. DEAD-Box RNA Binding Protein DDX5: Not a Black-Box during Reprogramming. Cell Stem Cell 2017, 20, 419–420. [Google Scholar] [CrossRef] [PubMed]
- Lin, S.; Tian, L.; Shen, H.; Gu, Y.; Li, J.-L.; Chen, Z.; Sun, X.; You, M.J.; Wu, L. DDX5 Is a Positive Regulator of Oncogenic NOTCH1 Signaling in T Cell Acute Lymphoblastic Leukemia. Oncogene 2013, 32, 4845–4853. [Google Scholar] [CrossRef] [PubMed]





Disclaimer/Publisher’s Note: The statements, opinions and data contained in all publications are solely those of the individual author(s) and contributor(s) and not of MDPI and/or the editor(s). MDPI and/or the editor(s) disclaim responsibility for any injury to people or property resulting from any ideas, methods, instructions or products referred to in the content. |
© 2024 by the authors. Licensee MDPI, Basel, Switzerland. This article is an open access article distributed under the terms and conditions of the Creative Commons Attribution (CC BY) license (https://creativecommons.org/licenses/by/4.0/).
Share and Cite
Zuo, Q.; Gong, W.; Yao, Z.; Jin, K.; Niu, Y.; Zhang, Y.; Li, B. DDX5 Can Act as a Transcription Factor Participating in the Formation of Chicken PGCs by Targeting BMP4. Genes 2024, 15, 841. https://doi.org/10.3390/genes15070841
Zuo Q, Gong W, Yao Z, Jin K, Niu Y, Zhang Y, Li B. DDX5 Can Act as a Transcription Factor Participating in the Formation of Chicken PGCs by Targeting BMP4. Genes. 2024; 15(7):841. https://doi.org/10.3390/genes15070841
Chicago/Turabian StyleZuo, Qisheng, Wei Gong, Zeling Yao, Kai Jin, Yingjie Niu, Yani Zhang, and Bichun Li. 2024. "DDX5 Can Act as a Transcription Factor Participating in the Formation of Chicken PGCs by Targeting BMP4" Genes 15, no. 7: 841. https://doi.org/10.3390/genes15070841
APA StyleZuo, Q., Gong, W., Yao, Z., Jin, K., Niu, Y., Zhang, Y., & Li, B. (2024). DDX5 Can Act as a Transcription Factor Participating in the Formation of Chicken PGCs by Targeting BMP4. Genes, 15(7), 841. https://doi.org/10.3390/genes15070841

