Combined Metabolomics and Transcriptomics Analysis of the Distribution of Flavonoids in the Fibrous Root and Taproot of Polygonatum kingianum Coll.et Hemsl
Abstract
1. Introduction
2. Materials and Methods
2.1. Sample Collection
2.2. Metabolites Extraction from WR and RR of P. kingianum Coll.et Hemsl.
2.3. Metabolome Analysis by UPLC-ESI-MS/MS
2.4. RNA Extraction and Transcriptome Analysis
2.5. Combined Transcriptomic–Metabolomic Analysis
2.6. Validation of DEGs by qRT-PCR Analysis
3. Results
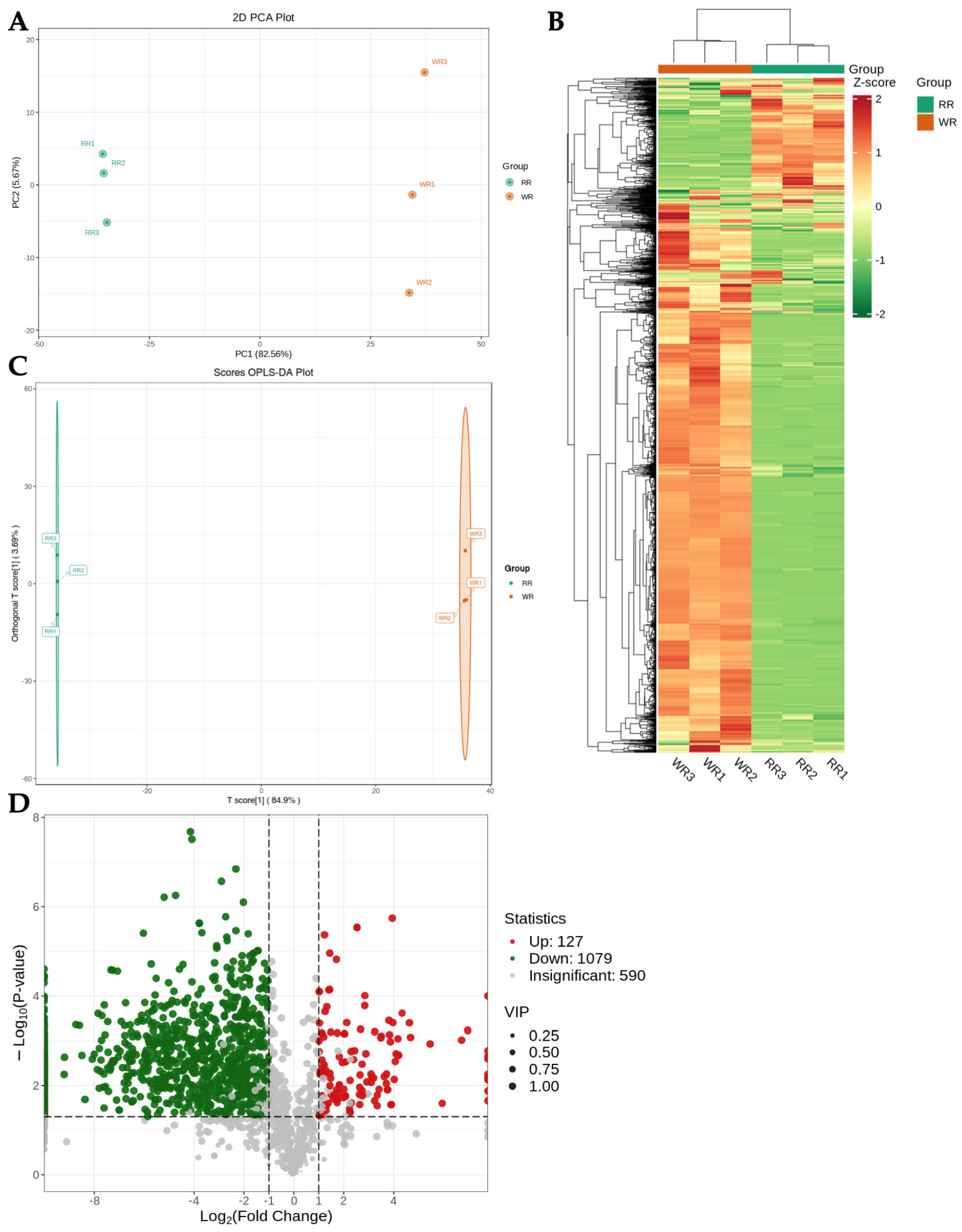
3.1. Multivariate Statistical Analysis
3.2. Functional Annotation and Enrichment Analysis of DAMs
3.3. Flavonoid Derivatives Identification
3.4. Functional Annotation and Enrichment Analysis of DEGs
3.5. Pathway Annotation of DEGs in WR and RR of P. kingianum Coll.et Hemsl.
3.6. Transcription Factor Identification in WR and RR of P. kingianum Coll.et Hemsl.
3.7. Flavonoid Biosynthesis-Related Gene Identification in WR and RR of P. kingianum Coll.et Hemsl.
3.8. Coalitional Analysis of the Transcriptome and Metabolome Analysis
3.9. Validation of DEGs by qRT-PCR
4. Discussion
5. Conclusions
Supplementary Materials
Author Contributions
Funding
Institutional Review Board Statement
Informed Consent Statement
Data Availability Statement
Conflicts of Interest
References
- Sharma, S.; Joshi, R.; Kumar, D. Metabolomics insights and bioprospection of Polygonatum verticillatum: An important dietary medicinal herb of alpine Himalaya. Food Res. Int. 2021, 148, 110619. [Google Scholar] [CrossRef] [PubMed]
- Wang, M.; Su, X.; Zhang, F.; Wang, T.; Zheng, K.; Zhang, Z. Complete genome sequence of polygonatum kingianum mottle virus infecting Polygonatum kingianum Coll.et Hemsl in Yunnan, China. Arch. Virol. 2024, 169, 39. [Google Scholar] [CrossRef] [PubMed]
- Wang, S.; Li, G.; Zhang, X.; Wang, Y.; Qiang, Y.; Wang, B.; Zou, J.; Niu, J.; Wang, Z. Structural characterization and antioxidant activity of Polygonatum sibiricum polysaccharides. Carbohyd Polym. 2022, 291, 119524. [Google Scholar] [CrossRef] [PubMed]
- Wang, Y.; Niu, H.; Ma, Y.; Yuan, G. Isolation, Purification, Fractionation, and Hepatoprotective Activity of Polygonatum Polysaccharides. Molecules 2024, 29, 1038. [Google Scholar] [CrossRef] [PubMed]
- Gong, H.; Gan, X.; Li, Y.; Chen, J.; Xu, Y.; Shi, S.; Li, T.; Li, B.; Wang, H.; Wang, S. Review on the genus Polygonatum polysaccharides: Extraction, purification, structural characteristics and bioactivities. Int. J. Biol. Macromol. 2023, 229, 909–930. [Google Scholar] [CrossRef] [PubMed]
- Liu, S.; Jia, Q.J.; Peng, Y.Q.; Feng, T.H.; Hu, S.T.; Dong, J.; Liang, Z.S. Advances in Mechanism Research on Polygonatum in Prevention and Treatment of Diabetes. Front. Pharmacol. 2022, 13, 758501. [Google Scholar] [CrossRef] [PubMed]
- Liao, W.C.; Huang, J.-P.; Huang, W.-Y. Chemical composition analysis and biofunctionality of Polygonatum sibiricum and Polygonatum odoratum extracts. BioResources 2023, 18, 3608–3619. [Google Scholar] [CrossRef]
- Zhang, T.; Zhou, D.; Chen, M.; Zou, H.; Tang, Q.; Lu, Y.; Zheng, Y. Effects of the Fibrous Root of Polygonatum cyrtonema Hua on Growth Performance, Meat Quality, Immunity, Antioxidant Capacity, and Intestinal Morphology of White-Feathered Broilers. Antibiotics 2023, 12, 1627. [Google Scholar] [CrossRef] [PubMed]
- Shi, N.; He, Q.; Lei, P.; Tang, W.; Yang, Q.; Dong, J.; Chen, X. Study on Extracting Technology of Polysaccharide from Taproot and Fibrous Root of Polygonatum filipes. Resour. Dev. Mark. 2011, 27, 963–964, 971. [Google Scholar] [CrossRef]
- Jia, X.-H.; Wang, C.-Q.; Liu, J.-H.; Li, X.-W.; Wang, X.; Shang, M.-Y.; Cai, S.-Q.; Zhu, S.; Komatsu, K. Comparative studies of saponins in 1–3-year-old main roots, fibrous roots, and rhizomes of Panax notoginseng, and identification of different parts and growth-year samples. J. Nat. Med. 2012, 67, 339–349. [Google Scholar] [CrossRef]
- Zhang, L.; Qi, X.; Lu, X.-T.; Cui, C.-B.; Gao, X.-F. Study on hypoglycemic effects of irradiated ginseng adventitious roots. Food Chem. X 2022, 13, 100234. [Google Scholar] [CrossRef] [PubMed]
- Lu, X.; Hyun, T.K. Histone deacetylase inhibitors improve MeJA-induced ginsenoside production in ginseng adventitious roots. Ind. Crop. Prod. 2021, 171, 113909. [Google Scholar] [CrossRef]
- Jin, M.Y.; Wang, M.; Wu, X.H.; Fan, M.Z.; Li, H.X.; Guo, Y.Q.; Jiang, J.; Yin, C.R.; Lian, M.L. Improving Flavonoid Accumulation of Bioreactor-Cultured Adventitious Roots in Oplopanax elatus Using Yeast Extract. Plants 2023, 12, 2174. [Google Scholar] [CrossRef] [PubMed]
- Chiocchio, I.; Andrés, N.P.; Anaia, R.A.; van Dam, N.M.; Vergara, F. Steroidal glycoside profile differences among primary roots system and adventitious roots in Solanum dulcamara. Planta 2023, 257, 37. [Google Scholar] [CrossRef] [PubMed]
- Jian, F.; Shu, W.; Xia, L.I. Analysis of Chemical Composition in Rhizoma and Fibrous Root of Polygonatum cyrtonema Hua. Lishizhen Med. Mater. Medica Res. 2002, 13, 349–350. [Google Scholar]
- Wang, S.; Song, B.; Jin, Y.; Li, X. Analysis of Trace Elements and Amino Acid in Rhizoma and Fibrous Root of Polygonatum Cyrtonema Hua. Chin. Tradit. Pat. Med. 2001, 23, 369–370. [Google Scholar]
- Guo, Y.; Gao, C.; Wang, M.; Fu, F.-F.; El-Kassaby, Y.A.; Wang, T.; Wang, G. Metabolome and transcriptome analyses reveal flavonoids biosynthesis differences in Ginkgo biloba associated with environmental conditions. Ind Crop Prod. 2020, 158, 112963. [Google Scholar] [CrossRef]
- Xia, G.H.; Li, X.H.; Zhang, Z.; Jiang, Y. Effects of fermentation treatments on Polygonatum odoratum flavones’ antioxidant activities. Saudi J. Biol. Sci. 2021, 28, 5011–5016. [Google Scholar] [CrossRef]
- Naik, J.; Misra, P.; Trivedi, P.K.; Pandey, A. Molecular components associated with the regulation of flavonoid biosynthesis. Plant Sci. 2022, 317, 111196. [Google Scholar] [CrossRef]
- Wei, G.; Chen, Y.; Guo, X.; Wei, J.; Dong, L.; Chen, S. Biosyntheses characterization of alkaloids and flavonoids in Sophora flavescens by combining metabolome and transcriptome. Sci. Rep. 2021, 11, 7388. [Google Scholar] [CrossRef]
- Tamang, A.; Swarnkar, M.; Kumar, P.; Kumar, D.; Pandey, S.S.; Hallan, V. Endomicrobiome of in vitro and natural plants deciphering the endophytes-associated secondary metabolite biosynthesis in Picrorhiza kurrooa, a Himalayan medicinal herb. Microbiol. Spectr. 2023, 11, e0227923. [Google Scholar] [CrossRef] [PubMed]
- Monari, S.; Ferri, M.; Salinitro, M.; Tassoni, A. New Insights on Primary and Secondary Metabolite Contents of Seven Italian Wild Food Plants with Medicinal Applications: A Comparative Study. Plants 2023, 12, 3180. [Google Scholar] [CrossRef] [PubMed]
- Yan, J.; Zeng, H.; Chen, W.; Zheng, S.; Luo, J.; Jiang, H.; Yang, B.; Farag, M.A.; Lou, H.; Song, L.; et al. Effects of tree age on flavonoids and antioxidant activity in Torreya grandis nuts via integrated metabolome and transcriptome analyses. Food Front. 2023, 4, 358–367. [Google Scholar] [CrossRef]
- Yuan, Y.; Zuo, J.; Zhang, H.; Li, R.; Yu, M.; Liu, S. Integration of Transcriptome and Metabolome Provides New Insights to Flavonoids Biosynthesis in Dendrobium huoshanense. Front. Plant Sci. 2022, 13, 850090. [Google Scholar] [CrossRef]
- Fraga, C.G.; Clowers, B.H.; Moore, R.J.; Zink, E.M. Signature-Discovery Approach for Sample Matching of a Nerve-Agent Precursor Using Liquid Chromatography−Mass Spectrometry, XCMS, and Chemometrics. Anal. Chem. 2010, 82, 4165–4173. [Google Scholar] [CrossRef] [PubMed]
- Chong, J.; Xia, J. MetaboAnalystR: An R package for flexible and reproducible analysis of metabolomics data. Bioinformatics 2018, 34, 4313–4314. [Google Scholar] [CrossRef] [PubMed]
- Thévenot, E.A.; Roux, A.; Xu, Y.; Ezan, E.; Junot, C. Analysis of the Human Adult Urinary Metabolome Variations with Age, Body Mass Index, and Gender by Implementing a Comprehensive Workflow for Univariate and OPLS Statistical Analyses. J. Proteome Res. 2015, 14, 3322–3335. [Google Scholar] [CrossRef] [PubMed]
- Kanehisa, M.; Goto, S. KEGG: Kyoto Encyclopedia of Genes and Genomes. Nucleic Acids Res. 2000, 28, 27–30. [Google Scholar] [CrossRef] [PubMed]
- Chen, S.; Zhou, Y.; Chen, Y.; Gu, J. fastp: An ultra-fast all-in-one FASTQ preprocessor. Bioinformatics 2018, 34, i884–i890. [Google Scholar] [CrossRef]
- Grabherr, M.G.; Haas, B.J.; Yassour, M.; Levin, J.Z.; Thompson, D.A.; Amit, I.; Adiconis, X.; Fan, L.; Raychowdhury, R.; Zeng, Q.D.; et al. Full-length transcriptome assembly from RNA-Seq data without a reference genome. Nat. Biotechnol. 2011, 29, 644–652. [Google Scholar] [CrossRef]
- Li, B.; Dewey, C.N. RSEM: Accurate transcript quantification from RNA-Seq data with or without a reference genome. BMC Bioinform. 2011, 12, 323. [Google Scholar] [CrossRef] [PubMed]
- Love, M.I.; Huber, W.; Anders, S. Moderated estimation of fold change and dispersion for RNA-seq data with DESeq2. Genome Biol. 2014, 15, 550. [Google Scholar] [CrossRef] [PubMed]
- Chen, C.J.; Chen, H.; Zhang, Y.; Thomas, H.R.; Frank, M.H.; He, Y.H.; Xia, R. TBtools: An integrative toolkit developed for interactive analyses of big biological data. Mol. Plant 2020, 13, 1194–1202. [Google Scholar] [CrossRef] [PubMed]
- Zheng, Y.; Jiao, C.; Sun, H.; Rosli, H.G.; Pombo, M.A.; Zhang, P.; Banf, M.; Dai, X.; Martin, G.B.; Giovannoni, J.J.; et al. iTAK: A program for genome-wide prediction and classification of plant transcription factors, transcriptional regulators, and protein kinases. Mol. Plant 2016, 9, 1667–1670. [Google Scholar] [CrossRef] [PubMed]
- Shannon, P.; Markiel, A.; Ozier, O.; Baliga, N.S.; Wang, J.T.; Ramage, D.; Amin, N.; Schwikowski, B.; Ideker, T. Cytoscape: A software environment for integrated models of biomolecular interaction networks. Genome Res. 2003, 13, 2498–2504. [Google Scholar] [CrossRef] [PubMed]
- Livak, K.J.; Schmittgen, T.D. Analysis of relative gene expression data using real-time quantitative PCR and the 2(-Delta Delta C(T)) Method. Methods 2001, 25, 402–408. [Google Scholar] [CrossRef] [PubMed]
- Chai, J.H.; Wang, X.J.; Yi, C.; Zhou, J.B.; Liu, D.; Zhao, N.; He, T.T. Transcriptome analysis of Polygonatum sibiricum and identification of putative genes involved in main secondary metabolism pathway. Mol. Plant Breed. 2023, 1–12. [Google Scholar]
- Ye, B.H.; Yang, Y.; Zhu, L.J.; Shi, C.G.; Chen, Y.W.; Hu, C.J.; Song, Q.Y.; Li, H.B. Analysis of genes expression involved in flavonoids biosynthesis in Polygonatum cyrtonema based on comparative transcriptome. Food Sci. Biotech. 2022, 41, 84–92. [Google Scholar] [CrossRef]
- Xiao, Y.Z.; Han, S.M.; Qin, Z.; Li, C.Q. Analysis of transcriptome sequencing and related genes of flavonoids biosynthesis from Polygonatum kingianum. J. Henan Agric. Univ. 2020, 54, 931–940. [Google Scholar] [CrossRef]
- Zhang, X.; Ahmad, N.; Zhang, Q.; Umar, A.W.; Wang, N.; Zhao, X.; Zhou, K.; Yao, N.; Liu, X. Safflower Flavonoid 3′5′Hydroxylase Promotes Methyl Jasmonate-Induced Anthocyanin Accumulation in Transgenic Plants. Molecules 2023, 28, 3205. [Google Scholar] [CrossRef]
- Hu, Y.; Tang, Y.; Zhang, Z.; Guo, X.; Wu, Z.; Li, Z.; Yu, H.; Li, W. Recent advances in polysaccharides from the genus Polygonatum: Isolation, structures, bioactivities, and application. Food Hydrocoll. 2023, 140, 108634. [Google Scholar] [CrossRef]
- Shi, Y.; Si, D.; Chen, D.; Zhang, X.; Han, Z.; Yu, Q.; Liu, J.; Si, J. Bioactive compounds from Polygonatum genus as anti-diabetic agents with future perspectives. Food Chem. 2023, 408, 135183. [Google Scholar] [CrossRef] [PubMed]
- Ciocan, A.-G.; Tecuceanu, V.; Enache-Preoteasa, C.; Mitoi, E.M.; Helepciuc, F.E.; Dimov, T.V.; Simon-Gruita, A.; Cogălniceanu, G.C. Phenological and Environmental Factors’ Impact on Secondary Metabolites in Medicinal Plant Cotinus coggygria Scop. Plants 2023, 12, 1762. [Google Scholar] [CrossRef] [PubMed]
- Fu, C.-C.; Xu, F.-Y.; Qian, Y.-C.; Koo, H.-L.; Duan, Y.-F.; Weng, G.-M.; Fan, T.-P.; Chen, M.-X.; Zhu, F.-Y. Secondary Metabolites of Osmanthus fragrans: Metabolism and Medicinal Value. Front. Pharmacol. 2022, 13, 922204. [Google Scholar] [CrossRef] [PubMed]
- Shen, J.; Pu, W.; Song, Q.; Ye, B.; Shi, X.; Chen, Y.; Yu, Y.; Li, H. Comparative Metabolomics Reveals Changes in Secondary Metabolites during the Processing of Polygonatum cyrtonema Rhizome. Preprints 2024, 2024010518. [Google Scholar] [CrossRef]
- Liu, R.; Zhang, X.; Cai, Y.; Xu, S.; Xu, Q.; Ling, C.; Li, X.; Li, W.; Liu, P.; Liu, W. Research progress on medicinal components and pharmacological activities of polygonatum sibiricum. J. Ethnopharmacol. 2024, 28, 118024. [Google Scholar] [CrossRef] [PubMed]
- Hu, Y.; Yin, M.; Bai, Y.; Chu, S.; Zhang, L.; Yang, M.; Zheng, X.; Yang, Z.; Liu, J.; Li, L.; et al. An Evaluation of Traits, Nutritional, and Medicinal Component Quality of Polygonatum cyrtonema Hua and P. sibiricum Red. Front. Plant Sci. 2022, 13, 891775. [Google Scholar] [CrossRef] [PubMed]
- Vitale, S.; Colanero, S.; Placidi, M.; Di Emidio, G.; Tatone, C.; Amicarelli, F.; D’alessandro, A.M. Phytochemistry and Biological Activity of Medicinal Plants in Wound Healing: An Overview of Current Research. Molecules 2022, 27, 3566. [Google Scholar] [CrossRef] [PubMed]
- Yang, B.; Pan, F.; Yasmeen, F.; Shan, L.; Pan, J.; Zhang, M.; Weng, X.; Wang, M.; Li, M.; Wang, Q.; et al. Integrated multi-omic analysis reveals the cytokinin and sucrose metabolism-mediated regulation of flavone glycoside biosynthesis by MeJA exposure in Ficus pandurata Hance. Food Res. Int. 2023, 174, 113680. [Google Scholar] [CrossRef]
- Rawat, J.M.; Pandey, S.; Rawat, B.; Purohit, S.; Anand, J.; Negi, A.S.; Thakur, A.; Mahmoud, M.H.; El-Gazzar, A.M.; Batiha, G.E.-S. In vitro production of steroidal saponin, total phenols and antioxidant activity in callus suspension culture of Paris polyphylla Smith: An important Himalayan medicinal plant. Front. Plant Sci. 2023, 14, 1225612. [Google Scholar] [CrossRef]
- Wu, W.; Luo, X.; Wang, Y.; Xie, X.; Lan, Y.; Li, L.; Zhu, T.; Ren, M. Combined metabolomics and transcriptomics analysis reveals the mechanism underlying blue light-mediated promotion of flavones and flavonols accumulation in Ligusticum chuanxiong Hort. microgreens. J. Photochem. Photobiol. B Biol. 2023, 242, 112692. [Google Scholar] [CrossRef] [PubMed]
- Yang, Y.F.; Liu, T.T.; Li, G.X.; Chen, X.Q.; Li, R.T.; Zhang, Z.J. Flavonoids from the Roots of Sophora flavescens and Their Potential Anti-Inflammatory and Antiproliferative Activities. Molecules 2023, 28, 2048. [Google Scholar] [CrossRef] [PubMed]
- Xu, J.; Shi, Q.; Wang, Y.; Wang, Y.; Xin, J.; Cheng, J.; Li, F. Recent Advances in Pharmaceutical Cocrystals: A Focused Review of Flavonoid Cocrystals. Molecules 2023, 28, 613. [Google Scholar] [CrossRef] [PubMed]
- Grewal, S.; Tiwary, N.; Malik, G.; Garg, M.; Deswal, G.; Chopra, B.; Grewal, A.S.; Dhingra, A.K.; Guarve, K. Decoding Therapeutic Applications of Quercetin: Recent Advancements in Nanotechnological Strategies. Pharm. Nanotechnol. 2024, 12, 1–22. [Google Scholar] [CrossRef] [PubMed]
- Rahmani, A.H.; Alsahli, M.A.; Khan, A.A.; Almatroodi, S.A. Quercetin, a Plant Flavonol Attenuates Diabetic Complications, Renal Tissue Damage, Renal Oxidative Stress and Inflammation in Streptozotocin-Induced Diabetic Rats. Metabolites 2023, 13, 130. [Google Scholar] [CrossRef] [PubMed]
- Wu, C.-C.; Lee, T.-Y.; Cheng, Y.-J.; Cho, D.-Y.; Chen, J.-Y. The Dietary Flavonol Kaempferol Inhibits Epstein–Barr Virus Reactivation in Nasopharyngeal Carcinoma Cells. Molecules 2022, 27, 8158. [Google Scholar] [CrossRef] [PubMed]
- Molitorisova, M.; Sutovska, M.; Kazimierova, I.; Barborikova, J.; Joskova, M.; Novakova, E.; Franova, S. The anti-asthmatic potential of flavonol kaempferol in an experimental model of allergic airway inflammation. Eur. J. Pharmacol. 2021, 891, 173698. [Google Scholar] [CrossRef]
- Campos-Vidal, Y.; Zamilpa, A.; Jiménez-Ferrer, E.; Jiménez-Aparicio, A.R.; Camacho-Díaz, B.H.; Trejo-Tapia, G.; Tapia-Maruri, D.; Monterrosas-Brisson, N.; Herrera-Ruiz, M. A Mixture of Kaempferol-3-O-sambubioside and Kaempferol-3-O-sophoroside from Malvaviscus arboreus Prevents Ethanol-Induced Gastric Inflammation, Oxidative Stress, and Histologic Changes. Plants 2022, 11, 2951. [Google Scholar] [CrossRef] [PubMed]
- Evans, J.A.; Mendonca, P.; Soliman, K.F.A. Neuroprotective Effects and Therapeutic Potential of the Citrus Flavonoid Hesperetin in Neurodegenerative Diseases. Nutrients 2022, 14, 2228. [Google Scholar] [CrossRef]
- Wen, Q.-H.; Wang, R.; Zhao, S.-Q.; Chen, B.-R.; Zeng, X.-A. Inhibition of Biofilm Formation of Foodborne Staphylococcus aureus by the Citrus Flavonoid Naringenin. Foods 2021, 10, 2614. [Google Scholar] [CrossRef]
- Liu, C.; Wang, K.; Yun, Z.; Liu, W.; Zhao, M.; Wang, Y.; Hu, J.; Liu, T.; Wang, N.; Wang, Y.; et al. Functional Study of PgGRAS68-01 Gene Involved in the Regulation of Ginsenoside Biosynthesis in Panax ginseng. Int. J. Mol. Sci. 2023, 24, 3347. [Google Scholar] [CrossRef] [PubMed]
- Huang, D.; Kosentka, P.Z.; Liu, W. Synthetic biology approaches in regulation of targeted gene expression. Curr. Opin. Plant Biol. 2021, 63, 102036. [Google Scholar] [CrossRef] [PubMed]
- Liu, S.; Zhang, Q.; Kollie, L.; Dong, J.; Liang, Z. Molecular networks of secondary metabolism accumulation in plants: Current understanding and future challenges. Ind. Crop. Prod. 2023, 201, 116901. [Google Scholar] [CrossRef]
- Hu, P.; Suriguga, M.; Zhao, M.; Chen, S.; Wu, X.; Wan, Q. Transcriptional regulation mechanism of flavonoids biosynthesis gene during fruit development in astragalus membranaceus. Front. Genet. 2022, 13, 972990. [Google Scholar] [CrossRef]
- Song, Y.; Zhang, G.; Chen, N.; Zhang, J.; He, C. Metabolomic and transcriptomic analyses provide insights into the flavonoid biosynthesis in sea buckthorn (Hippophae rhamnoides L.). LWT 2023, 187, 115276. [Google Scholar] [CrossRef]
- Li, G.; Tang, Z.; Song, Z.; Shi, X.; Liu, C.; Chen, Q.; Liu, H. Integrated transcriptomic and metabolomic analysis reveal the molecular and metabolic basis of flavonoids in Chinese sour jujube fruits in different harvest times. Postharvest Biol. Technol. 2024, 209, 112685. [Google Scholar] [CrossRef]
- Sheng, X.; Chen, H.; Wang, J.; Zheng, Y.; Li, Y.; Jin, Z.; Li, J. Joint transcriptomic and metabolic analysis of flavonoids in Cyclocarya paliurus leaves. ACS Omega 2021, 6, 9028–9038. [Google Scholar] [CrossRef]
- Kang, Y.L.; Pei, J.; Cai, W.L.; Liu, W.; Luo, J.; Wu, Q.H. Research progress on flavonoid metabolic synthesis pathway and related function genes in medicinal plants. Chin. Tradi. Herb. Drugs 2014, 45, 336–1341. [Google Scholar]
- Zhang, K.M.; Geng, G.G.; Qiao, F. Correlation analysis of enzyme activities, gene expression and flavonoid accumulation during fruit development. Lycium chinense Mol. Plant Breed. 2023, 1–13. Available online: https://kns.cnki.net/kcms/detail//46.1068.S.20230221.1521.006.html (accessed on 10 June 2024).
- Sugimoto, K.; Irani, N.G.; Grotewold, E.; Howe, A.G. Catalytically impaired chalcone isomerase retains flavonoid biosynthetic capacity. Plant Physiol. 2024, 195, 1143–1147. [Google Scholar] [CrossRef] [PubMed]
- Dick, C.A.; Buenrostro, J.; Butler, T.; Carlson, M.L.; Kliebenstein, D.J.; Whittall, J.B. Arctic mustard flower color polymorphism controlled by petal-specific down regulation at the threshold of the anthocyanin biosynthetic pathway. PLoS ONE 2011, 6, e18230. [Google Scholar] [CrossRef]
- Peng, J. Study on the Sex Differentiation of Flavonoids Content and Key Genes Screening in Wild Gender Broussonetia papyrifera Leaves under Heavy Metal Stress. Ph.D. Thesis, Central South University of Forestry and Technology, Changsha, China, 2022. [Google Scholar]
- Wang, Y.J.; Li, H.H.; Fu, W.Y.; Gao, Y.; Wang, B.J.; Li, L. Flavonoids contents and expression analysis of related genes in red cell line of Saussurea medusa. Chin. J. Biotechnol. 2014, 30, 1225–1234. [Google Scholar] [CrossRef]
- Zhou, P.N.; Wan, Q.Y.; Zhang, X.Q.; Gong, L. Cloning and bioinformatics analysis of LAR gene from Ampelopsis megalophylla. Genom. Appl. Biol. 2019, 38, 3654–3660. [Google Scholar] [CrossRef]









| Gene Name | Forward Primer Sequence (5′-3′) | Reverse Primer Sequence (5′-3′) |
|---|---|---|
| ubiquitin | GGACCCAGAAGTACGCAATG | AATTACCAGGGATACAGCACC |
| CYP73A(C4H) | GTGAACCACCCAGAAATCCAAC | GTTCTTCCAGTGGGCAGGGTTG |
| C3′H | GCCCATTAGGGAGGATGAGGTG | CACGCCCGATAGGTGATTTCTC |
| CHI | GCCTTTACTGCCATCGGAGTCTATC | GCCACGCAGTTCTCGGACACCTT |
| PGT1 | GCGATGCCGACACTGAAGGA | AAGCTTCCCATGCTGCCGAA |
| FLS | CACGGATAAGGAGCGGGTGTTGA | GTAGTCCACCCACGCCTTCTTCC |
| CHS | CGGCAACCAAAGCGATAAAGGA | CCAGGTTCTGTATGTGGGTTTCG |
| ANR | GCCGAACAGTGGCATTGACAGCA | GCTTGCGTTACGGGTGGAAATGG |
| DFR | CCTTCTCCCTCGCCCTCGAC | AGAGCAGCTCCGCGTCCTTG |
| F3′5′H | GCAAGGTGATCGGCAAGGAAAGC | TCTGAACTGAACCCTTCTCGATGT |
| LAR | AGCTGCTGGAACTGTCAAGAGGT | GCCTCAGTGGCACGACGGAT |
| Compounds | Formula | Class | VIP | FC Value | Log2FC |
|---|---|---|---|---|---|
| Puqienine B | C28H45NO3 | Alkaloids | 1.08 | 0.00 | −9.21 |
| 1,2,3,4-tetrahydronorharman-l-one | C11H10N2O | Alkaloids | 1.08 | 0.00 | −9.20 |
| Dimethylfraxetin; 6,7,8-Trimethoxycoumarin | C12H12O5 | Lignans and coumarins | 1.08 | 0.00 | −8.74 |
| Benzamide | C7H7NO | Alkaloids | 1.08 | 0.00 | −8.59 |
| 5,6,7-Trimethoxycoumarin | C12H12O5 | Lignans and coumarins | 1.08 | 0.00 | −8.49 |
| L-Leucyl-L-Leucine | C12H24N2O3 | Amino acids and derivatives | 1.08 | 0.00 | −8.37 |
| 4-O-Glucosyl-4-hydroxybenzoic acid | C13H16O8 | Phenolic acids | 1.08 | 0.00 | −8.08 |
| Ile-Phe | C15H22N2O3 | Amino acids and derivatives | 1.09 | 0.00 | −8.00 |
| Salicylic acid-2-O-glucoside | C13H16O8 | Phenolic acids | 1.08 | 0.00 | −7.88 |
| 4-Hydroxychalcone | C15H12O2 | Flavonoids | 1.08 | 0.00 | −7.85 |
| 1,5-O-dicaffeoyl-3-O-glucoside-quinic acid | C31H34O17 | Phenolic acids | 1.08 | 0.00 | −7.80 |
| Isochlorogenic acid A | C25H24O12 | Phenolic acids | 1.08 | 0.00 | −7.80 |
| 1-(4′-Hydroxy-3′-methoxyphenyl)-2-[4″-(3-hydroxypropyl)-2″,6″-dimethoxyphenyl]-propane-1,3-Diol | C21H28O8 | Others | 1.08 | 0.00 | −7.75 |
| 13-Hydroperoxy-9Z,11E-octadecadienoic acid | C18H32O4 | Lipids | 1.08 | 0.00 | −7.73 |
| PI(18:2/0:0) | C27H49O12P | Lipids | 1.09 | 0.00 | −7.71 |
| L-Valyl-L-Leucine | C11H22N2O3 | Amino acids and derivatives | 1.08 | 0.00 | −7.69 |
| L-Valyl-L-Phenylalanine | C14H20N2O3 | Amino acids and derivatives | 1.08 | 0.01 | −7.64 |
| 14-Hydroxy-diosgenin-3-O-xylosyl(1→4)glucoside (Ophiopogonin S) | C38H60O13 | Steroids | 1.08 | 0.01 | −7.61 |
| 4′,5,7-Trihydroxy-3′,6-dimethoxyflavone (Jaceosidin) | C17H14O7 | Flavonoids | 1.08 | 0.01 | −7.61 |
| LysoPC 18:1(2n isomer) | C26H52NO7P | Lipids | 1.09 | 0.01 | −7.60 |
| 3,22,26-Trihydroxy-furost-5-en-12-one-3-O-glucosyl(1→4)fucoside-26-O-glucoside (Kingianoside D) | C45H72O19 | Steroids | 1.04 | 14.60 | 3.87 |
| Clitorin | C33H40O19 | Flavonoids | 1.07 | 14.92 | 3.90 |
| Kaempferol-3-O-rutinoside-7-O-rhamnoside | C33H40O19 | Flavonoids | 1.07 | 14.92 | 3.90 |
| Trigonelline | C7H7NO2 | Alkaloids | 1.08 | 15.40 | 3.94 |
| Quercetin-7-O-rutinoside | C27H30O16 | Flavonoids | 1.06 | 15.42 | 3.95 |
| 3-Carbamyl-1-methylpyridinium;(1-Methylnicotinamide) | C7H9N2O | Alkaloids | 1.09 | 15.64 | 3.97 |
| Yamogenin-Glc-Glc-Rha-Xyl | C50H80O21 | Steroids | 1.08 | 16.24 | 4.02 |
| Octyl 6-O-α-L-Arabinopyranosyl-β-D-Glucopyranoside | C19H36O10 | Others | 1.08 | 16.72 | 4.06 |
| Yamogenin-3-O-Neohesperidoside | C39H62O12 | Steroids | 1.07 | 17.07 | 4.09 |
| Trifolirhizin (Maackiain-3-O-glucoside) | C22H22O10 | Flavonoids | 1.07 | 17.99 | 4.17 |
| Diosgenin-3-O-rhamnosyl(1→2)[glucosyl(1→3)]glucoside (Gracillin) | C45H72O17 | Steroids | 1.08 | 18.31 | 4.19 |
| Yamogenin-Glc-Glc-Rha | C45H72O17 | Steroids | 1.08 | 18.31 | 4.19 |
| Diosgenin-Glc-Glc-Rha-Xyl | C50H80O21 | Steroids | 1.00 | 20.24 | 4.34 |
| 1-Octen-3-Ol-3-O-β-D-Xylopyranosyl(1→6)-β-D-Glucopyranoside | C19H34O10 | Others | 1.07 | 24.77 | 4.63 |
| Sarsasapogenin-3-O-glucosyl(1→2)[rhamnosyl(1→4)]glucoside (Asparanin B) | C45H74O17 | Steroids | 1.09 | 25.58 | 4.68 |
| Quercetin-3-O-(2″-O-Rhamnosyl)rutinoside | C33H40O20 | Flavonoids | 1.04 | 29.91 | 4.90 |
| 5(6)-En-spirost-3-ol-3-O-glucosyl-(1→4)-[rhamnosyl-(1→2)]-galactoside | C45H72O17 | Steroids | 1.08 | 44.10 | 5.46 |
| Isorhamnetin-3-O-rutinoside-7-O-rutinoside | C40H52O25 | Flavonoids | 1.07 | 61.60 | 5.94 |
| N-α-Acetyl-L-ornithine | C7H14N2O3 | Amino acids and derivatives | 1.08 | 105.46 | 6.72 |
| N-α-Acetyl-L-Asparagine | C6H10N2O4 | Amino acids and derivatives | 1.08 | 125.35 | 6.97 |
| Number | Gene Abbreviations | Name | Unigene Quantity | EC Number | Pathway | Source |
|---|---|---|---|---|---|---|
| 1 | HCT | Shikimate O-hydroxycinnamoyltransferase | 16 | 2.3.1.133 | Ko00940 Ko00941 | P. kingianum [37] P. cyrtonema [38] |
| 2 | CCOMT | Caffeoyl-CoA O-methyltransferase | 7 | 2.1.1.104 | Ko00940 Ko00941 | P. kingianum [37,39] P. cyrtonema [38] |
| 3 | CYP73A(C4H) | Trans-cinnamate 4-monooxygenase | 4 | 1.14.14.91 | Ko00940 Ko00941 | P. kingianum [37,39] P. cyrtonema [38] |
| 4 | C3′H | 5-O-(4-coumaroyl)-d-quinate 3′-monooxygenase | 1 | 1.14.14.96 | Ko00940 Ko00941 | P. kingianum [39] P. cyrtonema [38] |
| 5 | CHI | Chalcone isomerase | 10 | 5.5.1.6 | Ko00941 | P. kingianum [37,39] P. cyrtonema [38] |
| 6 | PGT1 | Phlorizin synthase | 11 | 2.4.1.357 | Ko00941 | |
| 7 | FLS | Flavonol synthase | 3 | 1.14.20.6 | Ko00941 | P. kingianum [39] P. cyrtonema [38] |
| 8 | F3′H | Flavonoid 3′-monooxygenase | 2 | 1.14.14.82 | Ko00941 Ko00944 | P. kingianum [39] P. cyrtonema [38] |
| 9 | CHS | Chalcone synthase | 15 | 2.3.1.74 | Ko00941 | P. kingianum [37,39] P. cyrtonema [38] |
| 10 | ANR | Anthocyanidin reductase | 1 | 1.3.1.77 | Ko00941 | P. kingianum [39] |
| 11 | DFR | Bifunctional dihydroflavonol 4-reductase | 4 | 1.1.1.219 | Ko00941 | P. kingianum [39] P. cyrtonema [38] |
| 12 | F3′5′H | Flavonoid 3′,5′-hydroxylase | 1 | 1.14.14.81 | Ko00941 | safflower [40] |
| 13 | LAR | Leucoanthocyanidin reductase | 1 | 1.17.1.3 | Ko00941 | P. kingianum [39] P. cyrtonema [38] |
Disclaimer/Publisher’s Note: The statements, opinions and data contained in all publications are solely those of the individual author(s) and contributor(s) and not of MDPI and/or the editor(s). MDPI and/or the editor(s) disclaim responsibility for any injury to people or property resulting from any ideas, methods, instructions or products referred to in the content. |
© 2024 by the authors. Licensee MDPI, Basel, Switzerland. This article is an open access article distributed under the terms and conditions of the Creative Commons Attribution (CC BY) license (https://creativecommons.org/licenses/by/4.0/).
Share and Cite
Mo, X.; Wang, L.; Yu, C.; Kou, C. Combined Metabolomics and Transcriptomics Analysis of the Distribution of Flavonoids in the Fibrous Root and Taproot of Polygonatum kingianum Coll.et Hemsl. Genes 2024, 15, 828. https://doi.org/10.3390/genes15070828
Mo X, Wang L, Yu C, Kou C. Combined Metabolomics and Transcriptomics Analysis of the Distribution of Flavonoids in the Fibrous Root and Taproot of Polygonatum kingianum Coll.et Hemsl. Genes. 2024; 15(7):828. https://doi.org/10.3390/genes15070828
Chicago/Turabian StyleMo, Xinchun, Ling Wang, Chenghua Yu, and Can Kou. 2024. "Combined Metabolomics and Transcriptomics Analysis of the Distribution of Flavonoids in the Fibrous Root and Taproot of Polygonatum kingianum Coll.et Hemsl" Genes 15, no. 7: 828. https://doi.org/10.3390/genes15070828
APA StyleMo, X., Wang, L., Yu, C., & Kou, C. (2024). Combined Metabolomics and Transcriptomics Analysis of the Distribution of Flavonoids in the Fibrous Root and Taproot of Polygonatum kingianum Coll.et Hemsl. Genes, 15(7), 828. https://doi.org/10.3390/genes15070828

