Abstract
Genomic imbalance in aneuploidy is often detrimental to organisms. To gain insight into the molecular basis of aneuploidies in humans, we analyzed transcriptome data from several autosomal and sex chromosome aneuploidies. The results showed that in human aneuploid cells, genes located on unvaried chromosomes are inversely or proportionally trans-modulated, while a subset of genes on the varied chromosomes are compensated. Less genome-wide modulation is found for sex chromosome aneuploidy compared with autosomal aneuploidy due to X inactivation and the retention of dosage sensitive regulators on both sex chromosomes to limit the effective dosage change. We also found that lncRNA and mRNA can have different responses to aneuploidy. Furthermore, we analyzed the relationship between dosage-sensitive transcription factors and their targets, which illustrated the modulations and indicates genomic imbalance is related to stoichiometric changes in components of gene regulatory complexes.In summary, this study demonstrates the existence of trans-acting effects and compensation mechanisms in human aneuploidies and contributes to our understanding of gene expression regulation in unbalanced genomes and disease states.
1. Background
The concept of gene balance has been known for a hundred years in that partial genomic dosage changes are highly detrimental on the phenotypic level []. This principle is upheld in multicellular eukaryotes, including humans. Molecular studies of aneuploidy have been varied and have yielded different interpretations as to the underlying basis of the detrimental phenotypes. One such idea is that the varied region exhibits a gene dosage effect for the encoded genes. However, it is now realized that many types of regulatory genes are dosage sensitive and that they will modulate target loci across the genome indicating a more global aspect to the basis of aneuploid syndromes []. Although gene expression levels are found to be proportional to their copy numbers in some aneuploidy experiments, there is strong evidence that in many cases, aneuploidy can also perturb the expression of genes on other chromosomes, based on the identity of the varied chromosome and the context [].
Several observations indicate the impact of dosage-sensitive regulatory genes across the genome. First, retained duplicates from the two whole-genome duplications in the vertebrate lineage are those with dosage sensitive action on multiple targets and which cause syndromes when varied in dosage [,,,,,]. A complementary pattern of underrepresentation of dosage-sensitive regulators in small-scale duplications occurs [,,,,,,]. This complementary pattern appears related to that of multicomponent regulatory genes in parallel to aneuploid effects [,,] and is confirmed by a similar complementary pattern involving protein–protein interactions []. MicroRNA genes, which quantitatively modulate the levels of many transcription factors, are also held in duplicate following whole-genome duplications in vertebrates [,,]. Further, the importance of the effect of dosage-sensitive regulatory genes within a two-fold range is illustrated by the preferential retention of them in three independent sex chromosomal systems in vertebrates [,,,]. Whereas most genes can be deleted to a single copy in one or the other sex, depending on the type of sex chromosomal system, the dosage-sensitive regulators are maintained on both sex chromosomes. It has been suggested that members of multisubunit complexes are compensated on the protein level by degradation [,], but the evolutionary results noted above would not be realized if this were universally the case. Also, the fact that most transcription factors are dosage sensitive [,] would suggest that most target genes would be modulated across the genome.
The behavior of dosage-sensitive genes involved in multicomponent interactions shows parallels to aneuploidy/ploidy genomic balance phenomena as previously noted [,,,]. Single dosage-sensitive genes can mimic the effect of aneuploidy on a larger scale and are involved with various regulatory functions [,,]. Taken together with current knowledge of gene regulatory networks, these considerations suggest a need to examine data from human aneuploids for genome-wide modulations of gene expression.
The across-genome modulation of aneuploidy has been described in detail in various species such as maize, Drosophila, and Arabidopsis []. Early studies in maize have found that dosage changes in large chromosome segments produce trans-acting effects on the remainder of the genome, which may be positive or negative, but it is more common that the regulation of expression levels is negatively correlated with copy number changes (i.e., inverse dosage effect) [,,]. This effect is thought to act as a dominant negative impact of differentially varying the individual components of regulatory complexes []. Across organisms in which the global effects of aneuploidy have been studied, the most common response closely approximates an inverse correlation with the magnitude of the aneuploidy but can exhibit a range. Here, we collectively refer to the down-modulation in hyperploidy as an “inverse effect”.
At the same time, the expression of some genes encoded by the varied chromosomes did not change with the gene dosage; in other words, they were compensated [,,]. In Drosophila, both autosomal and sex chromosome aneuploidies can affect the expression levels of other chromosomes, while the transcription of the varied chromosome is closer to normal diploid levels [,,,,,,]. Recent whole-genome studies of maize and Arabidopsis aneuploid series have also demonstrated the prevalence of the inverse dosage effect and dosage compensation [,,,]. The mechanism of dosage compensation in aneuploidy was regarded as the simultaneous negative genome-wide effect counteracting the positive gene dosage effect and was verified by subdivision of chromosome arms [,].
In order to examine the genome-wide modulation patterns of gene expression in human aneuploidy and to investigate whether the previously found trans-acting effects and dosage compensation exist in humans, we performed an analysis of RNA sequencing data from public databases for human autosomal aneuploidies (trisomy 13, 18, and 21) [,,] and sex chromosome aneuploidies (XO and XXY) [,]. We found that both inverse and proportional trans modulation are present in human aneuploid cells, and dosage compensation also occurs for a subset of genes on the varied chromosomes. We also found a stronger response of lncRNAs than mRNAs to aneuploid variation. Sex chromosome aneuploidy shows many fewer genome wide modulations despite the fact that the X chromosome is of substantial size, which illustrates the effectiveness of X inactivation to mitigate the potentially harmful effects of dosage-sensitive regulatory genes. In addition, the relationship of dosage-sensitive transcription factors and their influence on targets was analyzed. Together, these studies indicate that human aneuploidy causes extensive genome-wide modulation of gene expression in a similar fashion as occurs in other species.
2. Results
2.1. Dosage Compensation and Inverse Dosage Effects in Human Aneuploid Cells
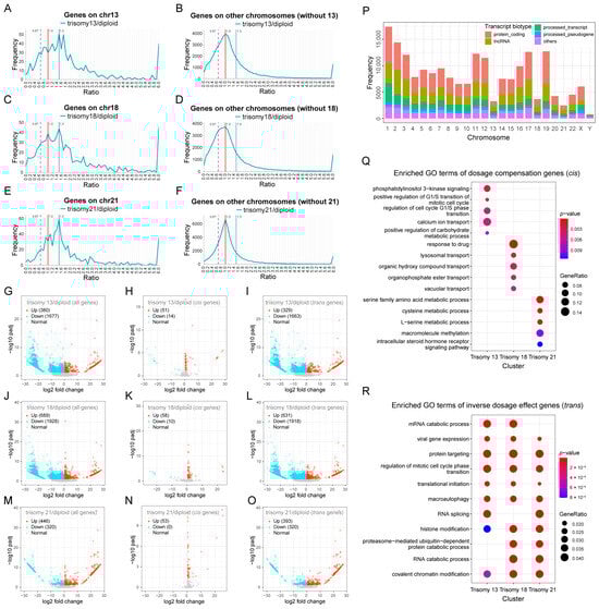
To investigate the global impact of aneuploid variation on the human genome, we first analyzed a set of RNA-seq data from trisomies 13, 18, and 21 []. This dataset is particularly amenable because a single cell type (fibroblasts) from multiple trisomies was studied. By calculating the ratio of gene expression in aneuploidy to the corresponding normal diploid and generating ratio distributions of all expressed genes (filtering out lowly expressed genes) on the varied chromosomes (cis) and unvaried chromosomes (trans) (Figure 1A–F), it is possible to reveal the overall trend and subtle impacts of gene expression modulation.

Figure 1.
Global expression analysis of human autosomal aneuploidy. (A–F) Ratio distributions of gene expression in human autosomal aneuploidies compared with normal individuals. The ratio distributions of cis and trans genes in trisomy 13 (A,B), trisomy 18 (C,D), and trisomy 21 (E,F) are shown, respectively. The X-axis indicates the ratio of gene expression, and the Y-axis indicates the frequency of the ratios that fall into each bin of 0.1. The red vertical line represents the ratio of 1.00, and the blue vertical dashed and solid lines indicate 0.67 and 1.5, respectively. Sample size: trisomy 13, n = 2; trisomy 18, n = 2; trisomy 21, n = 7; diploid, n = 6. Low-expressed genes with mean counts no more than 5 were filtered out, and data were normalized to CPM (Counts Per Million) values. The vertical red solid line represents the ratio of 1.00, the vertical blue solid line represents the ratio of 1.50, and the vertical blue dashed line shows the ratio of 0.67. (G–O) Volcano plots of differentially expressed genes (DEGs) in human autosomal aneuploidies. (G–I) Volcano plots of DEGs in trisomy 13 compared with normal diploid. (J–L) Volcano plots of DEGs in trisomy 18 compared with normal diploid. (M–O) Volcano plots of DEGs in trisomy 21 compared with normal diploid. Genes located on all chromosomes (G,J,M), cis genes (H,K,N), and trans genes (I,L,O) are shown, respectively. DEGs are defined as adjusted p-value < 0.05. Significantly up-regulated genes are represented by red dots and significantly down-regulated genes are represented by blue dots. The legend in the upper left corner shows the number of up-regulated and down-regulated transcripts in each plot. (P) The numbers and types of transcripts on each human chromosome. (Q) Functional enrichment analysis of cis genes showing typical dosage compensation (ratios between 0.9 and 1.1). (R) Functional enrichment analysis of trans genes showing typical inverse dosage effect (ratios between 0.57 and 0.77).
In the ratio distribution plots, a ratio of 1.0 will be obtained if the expression level of a gene does not change between the aneuploid and the diploid (Figure 1A–F). The Kolmogorov–Smirnov test (K-S test) showed that all distributions do not fit to a normal distribution with a mean of 1.0 (Supplementary Materials File S2: Table S12), indicating that the cis and trans genes are not normally distributed in the three autosomal aneuploidies. For genes located on the triplicated chromosomes, multiple prominent peaks are observed in all distributions (Figure 1A,C,E), with the highest one at 1.5, representing a proportional increase in gene expression (dosage effect), and the lower one at 1.0, representing unchanged levels of expression (dosage compensation). There are also small peaks near the inverse level (0.67), indicating a reduction in expression in the trisomy even below the diploid level. These results suggest that in human aneuploid cells, a subset of cis genes is expressed in direct relationship to their copy number, while others show compensation and gradations between and beyond these levels. RNA-seq studies provide a relative but not absolute relationship of the mRNAs in the transcriptome []. In this regard, the inverse effect cannot be due to cis gene dosage effects skewing the relative reads because the landscapes of the cis distributions are multidimensional, as are the trans landscapes. If sequencing skewing in cis and trans were occurring, single peaks offset from 1.5 and 1.0, respectively, with no other peaks, would be predicted, but this was not found. Critically, the addition of the proportional increases to the total transcriptome from these chromosomes (~0.4–0.6%) is not sufficiently large relative to the remainder of the genome to produce such a skew.
For genes on the unvaried chromosomes, the ratio distributions spread around 1.0 (Figure 1B,D,F). The main peak of 1.0 means that a proportion of trans genes are unaffected by the addition of a chromosome. However, these peaks are skewed to the left in all aneuploidies. Especially in trisomy 18, a shoulder peak is found below 1.0, which also contains a considerable number of genes, approximately at the ratio of 0.67, representing the negative effect of changes in chromosome numbers (inverse dosage effect). In addition, there are also some trans genes whose ratios increase, and the number of genes located near 1.5 (ratios between 1.4 and 1.6) is about half of those at 0.67 (ratios between 0.57 and 0.77), indicating a positive trans-acting effect. Therefore, dosage changes on one chromosome can have widespread effects throughout the human genome, not only affecting its own gene expression but also regulating other parts of the genome. The trans-acting modulations have both proportional and negative effects, but the inverse dosage effect is more predominant.
In order to determine whether the normalization method will affect the results of the ratio distributions, we used two additional normalization methods, TPM (Transcripts Per Million) and TMM (Trimmed Mean of M-values), to generate the ratio distributions (Supplementary Materials File S1: Figures S1 and S2). It is found that the major patterns are essentially the same using all three types of normalization. Therefore, the normalization methods will not affect the analysis. In addition, we also generated ratio distributions for each human chromosome in trisomies 13, 18, and 21 (Supplementary Materials File S1: Figures S3–S5). The results show that the ratio distributions of most trans chromosomes are similar to the overall trans distribution, suggesting that the dosage effects broadly affect the expression of genes on all chromosomes.
It has been suggested that the regulation in aneuploidy may also correlate with gene expression levels []. Therefore, we divided all genes into low, medium, and high expression groups, and the number of transcripts in each group is similar (Supplementary Materials File S1: Figure S6A–F). We found that the genes in the low- and medium-level groups tend to show dosage compensation in cis and inverse modulation in trans (Supplementary Materials File S1: Figure S6A–F, left two panels) compared with the high-expression group due to their general left-shift peaks (K-S test p-values < 0.05, Supplementary Materials File S2: Table S12). Genes in the high-expression group tend to show a dosage effect more consistently in cis, while genes in trans are less modulated (Supplementary Materials File S1: Figure S6A–F, rightmost panels).
In addition to the ratio distributions, we also determined the differentially expressed genes (DEGs) in these autosomal aneuploidies (Figure 1G–O; Supplementary Materials File S2: Table S1). For trisomy 13, the down-regulated genes (1677) are much greater in number than the up-regulated genes (380), and a similar trend of more down-regulated genes (1928) than up-regulated genes (689) was found for trisomy 18 (Figure 1G,J). For trisomy 21, with fewer total DEGs, slightly fewer down-regulated genes are found than up-regulated genes (Figure 1M). Since the total number of cis genes is small, the global changes in the genome mainly come from the changes in trans genes. As seen in the volcano plots, in trisomies 13 and 18, the expression of a large number of trans genes shows significant changes, most of which are down-regulated (Figure 1I,L). This result is consistent with the peaks of inverse dosage effect in the ratio distribution plots and the general left skew of the trans distributions (Figure 1B,D). Most cis DEGs are up-regulated, but there are some cis genes whose expression is significantly down-regulated (Figure 1H,K). In addition, there is no significant difference in the expression of most cis genes (~90%), meaning that the addition of one chromosome does not result in significant up-regulation of most genes on that chromosome, implying dosage compensation.
After dividing the DEGs into low, medium, and high expression groups (Supplementary Materials File S2: Tables S2–S4), we found that in trisomies 13 and 18, the number of significantly down-regulated transcripts in each group is greater than that of up-regulated transcripts. Although a small fraction of the highly expressed cis genes are significantly up-regulated, which shows a dosage effect, the majority of the low and medium expression cis genes have no significant difference in expression levels. For trans genes in trisomies 13 and 18, the total number of DEGs is small, but the number of down-regulated genes (~200) was five times that of the up-regulated genes. And the number of down-regulated genes with medium and high expression are similar, approximately 700 to 800, higher than the corresponding number of up-regulated genes.
Notably, we included all the transcripts in this analysis, not only protein-coding genes but also non-coding RNAs. Statistical analyses on the types and numbers of genes on the 24 human chromosomes show that long non-coding RNAs account for a high proportion on each chromosome, which, together with protein-coding genes, constitute the majority of transcription types (Figure 1P). Thus, the effects observed above are equally effective for both protein-coding genes and non-coding RNAs. Furthermore, chromosomes 13, 18, and 21 are the three autosomes containing the lowest number of transcripts among all human chromosomes (Figure 1P), so the trisomy of these chromosomes may have a relatively small global impact compared to others, which is consistent with the relative survival of various human aneuploidies []. Based on the number of transcripts from trisomic chromosomes, we found that the cis-distributed dosage compensation peak and the trans-distributed inverse effect peak were more prevalent with trisomy 18 (Figure 1C,D). In contrast, chromosome 21, with the lowest number of transcripts, had lesser genome-wide effects (Figure 1F). We hypothesize that the modulation of gene expression in aneuploidy may be related to the size of the varied chromosomes, which would change correspondingly the number of dosage-sensitive regulatory genes. A larger genomic segment of imbalance results in stronger global regulation, which is more likely to induce dosage compensation in cis and an inverse dosage effect in trans.
Functional enrichment analysis was performed for genes that exhibited typical dosage compensation (ratios between 0.9 and 1.1) and trans-acting inverse dosage effects (ratios between 0.57 and 0.77; Figure 1Q,R). The results showed that the cis compensated genes had various functions and had no similarities among the three aneuploidies (Figure 1Q). In addition, there is no similarity in the functions of cis genes showing a dosage effect (Supplementary Materials File S1: Figure S7A). The functions of the more finely divided cis genes appear to be more dispersed (Supplementary Materials File S1: Figure S7B). The functions of trans genes that exhibit an inverse dosage effect are mainly focused on RNA processing and metabolism, protein targeting, autophagy, and chromatin modification, all of which are important for cell regulation (Figure 1R). The trans genes affected by the positive dosage effect (ratios between 1.4 and 1.6) are also enriched for RNA metabolism, splicing, localization, and chromatin regulation (Supplementary Materials File S1: Figure S7). The unchanged trans genes (ratios between 0.9 and 1.1) have some different functions, including protein metabolism, vesicle transportation, etc. (Supplementary Materials File S1: Figure S7D). It can be concluded that aneuploid variation leads to changes in expression of many genes with various functions.
2.2. Relationship between Dosage Compensation and the Inverse Dosage Effect
Among these human aneuploidies, we found that in trisomy 18, a large subset of cis genes was closer to dosage compensation, and the trans modulations were primarily inversely affected (Figure 1C,D), which were validated by differential gene expression analysis (Figure 1J–R). This observation indicates that the trans genes showing an inverse dosage effect and the cis genes predisposed to compensation are likely affected by related mechanisms as previously found [,,,,]. To investigate whether the dosage-compensated genes on each chromosome were refractory to modulation, we generated trans distributions for the expression of cis compensated genes (DC genes; ratios between 0.9 and 1.1) identified in each trisomy for an effect by the other trisomies (Figure 2A–F). In other words, we tested whether dosage-compensated genes in each trisomy could be inversely or otherwise modulated by the other trisomies. The normality tests show that four of the six trans distributions of these genes fit a normal distribution (Supplementary Materials File S2: Table S12), indicating the stability of the expression of DC genes. The distribution of DC genes shows high and sharp peaks at the ratio around 1.0 (Figure 2A–F, red line), indicating that the expression levels of a subset of DC genes remain unchanged by any trans-acting effects from trisomies of other chromosomes, although this does not exclude the possibility that still other trisomies might modulate them. However, all the distributions show an obvious secondary peak at a ratio approximating 0.67, representing the inverse dosage effect, which is higher and sharper than that of all genes on the respective chromosome (Figure 2A–F). This result indicates that at least some dosage-compensated genes from one trisomy can be modulated by the other trisomies. By tabulating the number of overlapping cis DC genes and trans inversely affected genes (IDE genes; ratios between 0.57 and 0.77) on chromosomes 13, 18, or 21, we found that the cis DC genes from each trisomy are significantly enriched in the IDE genes of other trisomies (Fisher’s exact test p-value < 0.05; Figure 2G–I). In a reciprocal analysis, we determined the cis distributions of genes on one chromosome that showed an inverse dosage effect (IDE) in one of the other trisomies (Figure 2J–L). Significantly different from the cis distributions of all genes on these chromosomes (K-S test p-value < 0.05, Supplementary Materials File S2: Table S12), the distributions of IDE genes are more concentrated. Peaks less than 1.5 are present in these cis distributions, suggesting that the expression of some IDE genes can be inversely modulated when their copy numbers are increased. Therefore, we believe that there is a relationship between the cis gene-by-gene dosage compensation and the trans gene-by-gene inverse dosage effect in accordance with results from other organisms [,,].

Figure 2.
The relationship between dosage compensation and an inverse dosage effect. (A–F) Ratio distributions of the expression of dosage-compensated (DC) genes (red lines) and all genes on this chromosome (blue lines) for the other two human autosomal aneuploidies compared with normal individuals. The trans distributions of cis DC genes (ratios between 0.9 and 1.1) identified in trisomy 13 (A,B), trisomy 18 (C,D), and trisomy 21 (E,F) are shown for the other two aneuploidies, respectively. (G–I) Venn diagrams of DC genes and inverse dosage effect (IDE) genes (ratios between 0.57 and 0.77). The numbers of cis DC genes identified in one aneuploidy and trans IDE genes identified in the other two aneuploidies that are located on chromosomes 13 (G), 18 (H), and 21 (I) are shown. Fisher’s exact test p-values are listed below each plot. (J–L) Ratio distributions of the expression of IDE genes (red lines) and all genes on this chromosome (blue lines) in three human aneuploid types compared with normal individuals. The cis distributions of trans IDE genes identified and combined in the other two aneuploidies are shown in trisomy 13 (J), trisomy 18 (K), and trisomy 21 (L), respectively. The vertical red solid line represents the ratio of 1.00, the vertical blue solid line represents the ratio of 1.50, and the vertical blue dashed line shows the ratio of 0.67.
2.3. Aneuploid Effects Analyzed by Age, Sex, and Genetic Background
To examine further dosage compensation and trans-acting dosage effects in human aneuploidy, two other trisomy 21 sequencing datasets of human fibroblasts were analyzed (Figure 3). The first dataset includes a pair of monozygotic twins with discordant chromosomes 21 with a consistent genetic background and a group of unrelated trisomy 21 and normal individuals []. According to the ratio distributions, the main cis peak in trisomy 21 of the twins is located near 1.0, and the secondary peak in cis is at the ratio of 1.5 (Figure 3A), indicating that most genes on chromosome 21 are compensated, and some genes also show a proportional gene dosage effect without compensation. The distribution of trans genes is skewed (does not fit a normal distribution, Supplementary Materials File S2: Table S12) and the expression levels of most genes are down-regulated, forming a single peak at approximately 0.8, which is negatively correlated with the dosage changes (Figure 3B).

Figure 3.
Ratio distributions of gene expression in two human trisomy 21 datasets. (A,B) Ratio distributions of gene expression of fibroblasts collected from a pair of trisomy 21 and normal discordant monozygotic twins. Sample size: trisomy 21, n = 4; diploid, n = 4. (C,D) Ratio distributions of fibroblast gene expression in a group of unrelated trisomy 21 and normal individuals. Sample size: trisomy 21, n = 8; diploid, n = 8. (A–D) Data were normalized to RPKM (reads per kilobase per million mapped reads). Low-expressed genes with mean RPKM no more than 0.01 were filtered out. (E–L) Ratio distributions of gene expression of fibroblasts collected from trisomy 21 and normal individuals of the same sex and similar ages, which are divided into four groups, 2–3-day-old females (E,F), 1–2-year-old males (G,H), 11–19-year-old females (I,J), and 19–21-year-old males (K,L). Sample size: 2–3 d female trisomy, n = 2; 2–3 d female diploid, n = 2; 1–2 y male trisomy, n = 4; 1–2 y male diploid, n = 2; 11–19 y male trisomy, n = 4; 11–19 y male diploid, n = 2; 19–21 y male trisomy, n = 2; 19–21 y male diploid, n = 4. Data were normalized to CPM. Low-expressed genes with mean counts no more than 5 were filtered out. The vertical red solid line represents the ratio of 1.00, the vertical blue solid line represents the ratio of 1.50, and the vertical blue dashed line shows the ratio of 0.67.
In the comparison of samples from unrelated individuals, the main cis peak is located at 1.5, which represents the dosage effect, and the secondary peak is between 1.0 and 1.5, representing some degree of compensation (Figure 3C). The ratio distribution of trans genes does not deviate from 1.0, indicating that the trans-acting effects are slight. Thus, dosage compensation and trans-acting dosage effects are not detected to the same degree in this dataset, in which differences in genetic background are present.
Another set of data includes sequencing results of fibroblasts from individuals of different ages and sexes []. We assigned these samples to four groups of matched ages and sexes and analyzed the distribution of their gene expression ratios (Figure 3E–L). The analysis found that, in the comparison of the two younger groups, cis genes show obvious compensation, and trans genes tend to show an inverse dosage effect, with distributions skewed to the left that do not fit a normal distribution (Supplementary Materials File S2: Table S12; Figure 3E–H). However, in the older groups, the cis genes show more proportional dosage effects, while the trans genes remain unchanged (K-S test p-values < 0.05 between the young and old groups, Supplementary Materials File S2: Table S12; Figure 3I–L). The limited number of samples, imperfect age matching, and individual variation make conclusions about the influence of these categories difficult. In other systems, any one aneuploidy can modulate the same gene differently in different cell types [] and this is the case in humans as well []. Nevertheless, our analysis of these trisomy 21 datasets demonstrates that all of them exhibit gene-by-gene proportional dosage effects, dosage compensation, and inverse dosage effects, as a general rule, similar to the other comparisons described above.
2.4. LncRNA and mRNA Can Have Different Responses to Aneuploidy
LncRNAs have been implicated in a variety of regulatory processes []. Because there is little research on the effect of lncRNA expression levels in aneuploidy, we generated separate ratio distributions for mRNA and lncRNA in three autosomal aneuploidies (Figure 4A–F). As for protein-coding genes, the dosage effect peaks (1.5) are higher than compensation peaks (1.0) in cis distributions, and the shoulder peaks of the inverse dosage effect (~0.67) in trans are less than the unmodulated peak (Figure 4A–F, red line). In contrast, the ratio distributions of lncRNA are shifted to the left in trisomy 18 (K-S test p-value = 9.1 × 10−5 in cis and p-value < 2.2 × 10−16 in trans), indicating down-regulation of expression (Figure 4A–F, blue line). In the cis distributions of trisomy 18 and 21, peaks representing dosage compensation at 0.9–1.1 are more obvious for lncRNAs than for mRNAs (Figure 4C,E; Figure 4G, gray boxes). Among these trans distributions, the peak approximating 0.67 is also more obvious for lncRNA than mRNA (K-S test p-values < 0.05, Supplementary Materials File S2: Table S12; Figure 4B,D,F). The proportion of lncRNA with an inverse modulation on unvaried chromosomes is also greater than that of mRNA in trisomies 18 and 21 (Figure 4G, blue boxes).

Figure 4.
Comparison of lncRNA and mRNA in aneuploidy. (A–F) Ratio distributions of lncRNA and mRNA transcription in human autosomal aneuploidies compared with normal individuals. The ratio distributions of cis and trans lncRNA (blue lines) and mRNA (red lines) in trisomy 13 (A,B), trisomy 18 (C,D), and trisomy 21 (E,F) are shown, respectively. The vertical red solid line represents the ratio of 1.00, the vertical blue solid line represents the ratio of 1.50, and the vertical blue dashed line shows the ratio of 0.67. (G) The table shows the percentage of lncRNA and mRNA on the varied and unvaried chromosomes within specified ratio ranges. The blue boxes indicate the typical inverse dosage effect of trans genes, and the gray boxes indicate dosage compensation. (H–P) Volcano plots of differentially expressed lncRNA (DE-lncRNA) in human autosomal aneuploidies. (H–J) Volcano plots of DE-lncRNA in trisomy 13 compared with normal diploid. (K–M) Volcano plots of DE-lncRNA in trisomy 18 compared with normal diploid. (N–P) Volcano plots of DE-lncRNA in trisomy 21 compared with normal diploid. Genes located on all chromosomes (H,K,N), cis lncRNA (I,L,O), and trans lncRNA (J,M,P) are shown, respectively. DE-lncRNAs are defined as adjusted p-value < 0.05. Significantly up-regulated lncRNAs are represented by red dots and significantly down-regulated lncRNAs are represented by blue dots. The legend in the upper left corner shows the number of up-regulated and down-regulated transcripts in each plot.
We also used TPM and TMM to generate ratio distributions for lncRNA and mRNA (Supplementary Materials File S1: Figures S8 and S9). In the results of these two additional normalization methods, it was also observed that the distributions of lncRNA were more left-skewed than that of mRNA. We also generated ratio distributions for each chromosome in the human complement (Supplementary Materials File S1: Figures S10–S12) and found that the expression of lncRNA is more down-regulated than that of mRNA on most trans chromosomes, in accordance with the original analysis.
Similarly, we also generated volcano plots for significantly differentially expressed mRNA and lncRNA (Supplementary Materials File S1: Figure S13; Figure 4H–P). Similar to the above, for the protein-coding genes of trisomies 13 and 18, the significantly down-regulated trans lncRNA transcripts are greater in number than the up-regulated trans transcripts, and most of the cis transcripts are not significantly up-regulated; instead, they are compensated to some extent (Supplementary Materials File S1: Figure S13A–F). The DEG analysis for lncRNAs supports the results of the ratio distributions (Figure 2A–F and Figure 4H–P).
In addition, we also divided mRNA and lncRNA into low, medium, and high groups according to their expression levels for analysis (Supplementary Materials File S1: Figures S14 and S15). Among the three aneuploidies, the mRNAs with low and medium expression mainly exhibit an inverse correlation with dosage changes, while high-expression mRNAs are more likely to show a dosage effect in cis and be unchanged in trans (K-S test p-values < 0.05 for low and medium groups compared with high groups, Supplementary Materials File S2: Table S12; Supplementary Materials File S1: Figures S14A,C,E and S15A,C,E). However, the differences in the distributions of lncRNAs among the three expression groups on either varied or unvaried chromosomes are not as obvious as mRNAs (Supplementary Materials File S2: Table S12; Supplementary Materials File S1: Figures S14B,D,F and S15B,D,F). For trisomy 18, with the largest aneuploid effects, the cis distributions of low-, medium-, and high-expression lncRNAs tend to compensate, and the peak of the trans distribution approximates an inverse relationship (Supplementary Materials File S1: Figures S14D and S15D). Furthermore, all the trans distributions and most of the cis distributions of mRNAs and lncRNAs are significantly different among the different expression levels (Supplementary Materials File S2: Table S12; Supplementary Materials File S1: Figures S14 and S15). The results of differential expression analysis of mRNA and lncRNA of different expression levels (Supplementary Materials File S2: Tables S2–S4) are similar to that of all transcripts, as described above.
Through these analyses, we found that lncRNA and mRNA can have different responses to aneuploidy. lncRNAs can be more sensitive than mRNA to dosage modulation, and cis lncRNAs are more often compensated, while, accordingly, trans lncRNAs are more susceptible to an inverse modulation.
2.5. The Effects of Sex Chromosome Aneuploidy Are Minimal Due to Compensation Mechanisms
In addition to the autosomal aneuploidy described above, we also analyzed the changes in global gene expression in a group of human sex chromosome aneuploidies [] (Figure 5A–F). In normal male and female, the expression of most of the genes on the X chromosome are similar, although the copy numbers are different, with the peak of ratio distribution at 1.0 (Figure 5A, gray line). The distribution on the autosomes is concentrated at 1.0 (Figure 5B, gray line). This observation suggests that most of the genes are transcribed similarly in normal males and females, both on the autosomes and sex chromosomes. Further, after a reduction in X chromosome dosage in females in Turner syndrome, the peak of the distribution is still at 1.0 (Figure 5A, red line). Similarly, the XXY (Figure 5A, blue line) and XY (Figure 5A, gray line) genotypes also have nearly overlapping distributions, although their X chromosome numbers are different. The ratio distributions of genes located on the autosomes are more concentrated and almost overlap (Figure 5B). Thus, to some extent, the dosage changes in the X and Y chromosomes do not appear to have much effect on the entire gene expression global pattern due to the existence of X inactivation. This conclusion is also verified by the results of differential expression analysis, in which the total number of DEGs in each group is much smaller than that of autosomal aneuploidy, and the numbers of up-regulated and down-regulated genes are similar (Supplementary Materials File S2: Table S5). Further, the addition of a Y chromosome in XXY compared with XX does not change the expression of most genes (Figure 5A, blue line; Supplementary Materials File S2: Table S5). The effective change in dosage involves only the small pseudoautosomal regions of the X and Y chromosomes and genes that escape inactivation. Nevertheless, Zhang and colleagues [] noted a small subset of autosomal genes that were modulated in both genotypes with the predominant effect being inverse. Analysis of mRNA and lncRNA revealed that both have similar responses to X chromosome aneuploidies as all types of genes, but the cis and trans distributions of lncRNA seem to be more dispersed (Supplementary Materials File S2: Table S12; Figure 5C–F). However, lncRNAs do not show a higher proportion of differentially expressed transcripts (Supplementary Materials File S2: Table S5).

Figure 5.
Global expression analysis of human sex chromosome aneuploidy. (A–F) Ratio distributions of gene expression in XO and XXY aneuploidies compared with normal individuals. The ratio distributions of all genes (A,B), protein-coding genes (C,D), and lncRNAs (E,F) on the X chromosome and the autosomes are shown, respectively. Sample size: XO, XXY, and XX, n = 14; XY, n = 13. Low-expressed genes with mean counts no more than 5 were filtered out, and data were normalized to CPM values. (G–L) Ratio distributions of gene expression in XXY, XXXY, and XXXXY aneuploidies compared with normal individuals. The ratio distributions of all genes (G,H), protein-coding genes (I,J), and lncRNAs (K,L) on the X chromosome and the autosomes are shown, respectively. Sample size: XY, n = 13; XXY, n = 24; XXXY, n = 2; XXXXY, n = 4. Data were normalized to FPKM (fragments per kilobase per million mapped reads). Low-expressed genes with mean FPKM no more than 0.01 were filtered out. The X-axis indicates the ratio of gene expression, and the Y-axis indicates the frequency of the ratios that fall into each bin of 0.1. The red vertical line represents the ratio of 1.00. The vertical red solid line represents the ratio of 1.00.
To further examine the effects of sex chromosome aneuploidy, we analyzed an additional set of sequencing data from Klinefelter syndrome (XXY) and high-grade X chromosome aneuploidies (XXXY and XXXXY) [] (Figure 5G–L). Because of X inactivation, the effective dosage change involves only the pseudoautosomal regions and those escaping inactivation. The results showed that although the number of X chromosomes increased from two to four copies in these aneuploidies, the global gene expression levels of both the X chromosome and autosomes did not shift obviously, and the ratio distribution peaks are all located near 1.0 (Figure 5G,H). For XXY, the proportions of down-regulated genes on both the X chromosome and the autosomes are lower than that of up-regulated genes (Supplementary Materials File S2: Table S6). However, with the further increase in X chromosome dosage, the ratio distributions of the X chromosome and the autosomes in high-grade aneuploidies are significantly different from that of XXY (K-S test p-values < 0.05 for all cis and trans distributions, Supplementary Materials File S2: Table S12), and the proportion of down-regulated genes is doubled (XXXY~35%, XXXXY~30%, ratio < 0.8; Supplementary Materials File S2: Table S6). The proportions of up-regulated genes on the X chromosome and the autosomes did not change so dramatically (~20–30%, ratio > 1.25; Supplementary Materials File S2: Table S6). The results of t-tests further support the above statistics (Supplementary Materials File S2: Table S7). The number of significantly down-regulated genes increased in high-grade aneuploidies (XXXY and XXXXY) compared with XXY, and is more than the number of up-regulated genes (Supplementary Materials File S2: Table S7). Thus, with the increased degree of imbalance in sex chromosome aneuploidy, the magnitude of genome-wide inverse modulation is intensified. Nevertheless, the X inactivation mechanism weakens the disturbance of gene expression on the sex chromosome and autosomes, making the ratio distributions near a constant level. The results of mRNA and lncRNA were similar to the overall analysis (Figure 5I–L), and the proportions of up- and down-regulated lncRNAs are larger than the corresponding mRNAs (Supplementary Materials File S2: Table S6). These results are also consistent with previous conclusions [].
2.6. Dosage-Sensitive Transcription Factors Induce the Inverse Modulation of Target Genes
We hypothesized that the global effects of aneuploidy are due to dosage-dependent regulatory genes located on the varied chromosomes affecting target genes across all chromosomes. Previous studies have found that dosage-sensitive regulators usually involve multi-subunit complexes or components of multiple interactions, such as transcription factors, signal transduction components, and chromatin proteins [,,,,,]. Therefore, we studied the expression changes in transcription factors on varied chromosomes, as well as their targets (Figure 6; Supplementary Materials File S2: Tables S8–S11). It is observed that the distributions of transcription factors located on the varied chromosomes have more spread peaks due to the small number involved (Supplementary Materials File S2: Table S12; Figure 6A,C,E).

Figure 6.
Expression of transcription factors and their target genes. (A–F) The ratio distributions of cis and trans transcription factors (TFs) (A,C,E) and the cis and trans differentially expressed target genes of cis-TFs (B,D,F) in human autosomal aneuploidies compared with normal individuals are shown, respectively. The vertical red solid line represents the ratio of 1.00, the vertical blue solid line represents the ratio of 1.50, and the vertical blue dashed line shows the ratio of 0.67. (G–I) Volcano plots show the expression of trans target genes of cis dosage-sensitive TFs in trisomy 13 (G), trisomy 18 (H), and trisomy 21 (I). The numbers of up-regulated and down-regulated genes are indicated in the top right corner of each plot. (J) Functional enrichment analysis of down-regulated trans target genes of cis dosage-sensitive TFs. Dosage sensitivity of transcription factors is defined as an increase in expression of more than 1.25-fold with increasing copy numbers. A target gene is considered to be differentially expressed if the adjusted p-value is less than 0.1. (K,L) Venn diagrams show the overlap of macromolecular complex genes with cis dosage effect genes (ratio between 1.4 and 1.6; (K)) and trans inverse dosage effect genes (ratio between 0.57 and 0.77; (L)). The genes of macromolecular complex subunits were obtained from the core set in the CORUM database.
Next, we studied the cis and trans targets of transcription factors located on the varied chromosomes. In order to show the changing trend more clearly, we only generated ratio distributions for significantly differentially expressed target genes (Figure 6B,D,F). Most of the differentially expressed cis target genes have increased expression levels, but the total of the gene numbers is small (Figure 6B,D,F, red line). On the contrary, most of the trans target DEGs are significantly down-regulated (Figure 6B,D,F, blue line), reflecting the trans-acting effects of cis transcription factors. To further examine this point, we analyzed all trans target genes of cis dosage-sensitive transcription factors, which we define as those with an expression more than 1.25-fold (Figure 6G–I). Trisomy 13 and trisomy 18 are observed to have more down-regulated trans target genes than up-regulated target genes, while trisomy 21 shows a similar number of up-regulated and down-regulated target genes. The specific numbers of target genes for each group of transcription factors are shown in Supplementary Materials File S2: Tables S8–S11. Furthermore, we also analyzed the functions of these down-regulated target DEGs and found that there are few similarities among different aneuploidies (Figure 6J) indicating that the inverse effect is not specific to a particular functional category of genes.
By analyzing the distribution of genes contained in the CORUM database of human protein complexes, we found that the subunits of macromolecular complexes are significantly enriched in cis genes with proportional dosage effects (ratios between 1.4 and 1.6, Fisher’s exact test p-value < 0.05; Figure 6K). Similarly, protein complex types are also significantly enriched in genes on the remaining chromosomes that are inversely affected (ratios between 0.57 and 0.77, Fisher’s exact test p-value < 0.05; Figure 6L). In addition, more than half of the dosage-sensitive transcription factors in each aneuploidy described above are confirmed to have interactors. Thus, at least at the RNA level, these aneuploids will have stoichiometric changes for members of macromolecular complexes, which would likely change at least the initial translational stoichiometry of the complex members.
3. Discussion
In this study, we analyzed the global gene expression in several human aneuploids and found that dosage compensation for subsets of genes on the varied chromosomes and trans-acting dosage effects for subsets of genes on the unvaried chromosomes are prevalent. We also examined the response of lncRNAs and the effect of sex chromosomes. Further, we analyzed the changes in gene expression regulatory networks throughout the genome, with emphasis on dosage-sensitive transcription factors. These analyses provide new insights into human aneuploid effects on gene expression.
The concept of genetic imbalance has been widely reported for over a century, describing the phenomenon that changing the dosage of individual chromosomes or large chromosomal segments (aneuploidy) has more severe effects on the phenotype than changing a whole set of chromosomes in a genome (ploidy) [,]. In humans, only trisomies 13, 18, and 21 of the entire autosomal aneuploidies can survive to birth, while only trisomy 21 can survive to adulthood [,]. This fact may be related to the size of chromosomes or the number of genes contained, with chromosome 21 encoding the fewest genes and causing the least global disruption of gene expression.
The molecular basis of genomic imbalance in aneuploidy was initially thought to be due to the proportional dosage effects of gene expression produced by genes on varied chromosomes, which to some degree is correct, but genome-wide modulations are a critical component [,]. Forty years ago, studies on the enzyme and protein levels of maize aneuploid series revealed that the expression of some genes located on unvaried chromosomes were inversely regulated and coincidentally dosage compensation was found for a subset of genes on the varied chromosomes [,,,]. Since then, the inverse dosage effect and dosage compensation of aneuploidy have been reported in different species, and the universality of these effects has been found at both the molecular and phenotypic levels [,,,,,,,,].
Recent results and the current results indicate a more intricate array of dosage effects beyond simply proportional effects of the varied genes. Genes located on the varied chromosomes may show a proportional gene dosage effect or compensation; the trans-acting effects of genes on unvaried chromosomes are more complicated and may present as negatively (inverse effect) or positively (direct effect) correlated with changed chromosomal regions, as well as an increase or decrease in both monosomy and trisomy (increased/decreased effect) [,]. It seems not surprising that changes in a chromosome or chromosomal fragments can result in global gene expression changes due to a disturbance through the gene regulatory networks and the dosage sensitivity of gene expression regulators. In Drosophila and maize, any one gene product may be trans affected by multiple regions in the genome, and any one region may have a trans effect on many target genes [,,], which was also found in the present study.
Some studies have recognized the existence of dosage compensation or global aneuploid effects in human aneuploidy. Analysis of chromosome 21 microarray studies of Down syndrome revealed that approximately half of the transcripts were compensated []. Another microarray study also found compensation in human autosomal trisomy cells []. Whole-genome gene expression dysregulation domains have been observed in the study of trisomy 21 expression profiles []. Among several sex chromosome aneuploidies, some X chromosome gene clusters were found to show nonlinear changes, and there was a close correlation between the XCI cluster and autosomal trans-regulation []. Another study proposed that X chromosome dosage changes extend to the autosomes through the regulation of expression networks which may share a common molecular mechanism []. A recent study involving lncRNA and mRNA found that the expression of about one-third of X-linked genes on the active X chromosome (Xa) are trans affected by the number of inactive X chromosomes (Xi), and for almost all X-linked genes, the change in expression per Xi is less than that of Xa []. That study also analyzed the expression of genes on chromosome 21 in trisomy 21, and the median △E is 0.74, indicating that the gene expression on chromosome 21 is up-regulated but not achieving full proportionality due to a compensation mechanism [].
Our study confirms that trans-acting effects across the genome extend to humans. By generating ratio distributions and DEG analysis for cis and trans genes in human trisomies 13, 18, and 21, we found both dosage effects of 1.5-fold and dosage compensation for different sets of genes on the varied chromosomes. In the remainder of the genome, both direct effects in proportion to the chromosome number changes and the inverse dosage effect were observed. The behavior of trisomy 18 is different from that of trisomy 13 and trisomy 21, possibly because of differences in genes carried on varied chromosomes. Similarly, a recent study on Drosophila found that lncRNA and mRNA also have different responses in trisomy with the left arm of chromosome 2 and metafemales (trisomy with X chromosome) []. We also found that the more imbalanced genotypes lead to stronger trans-acting effects, and a greater subset of cis genes showing compensation. Therefore, there seems to be a related mechanistic basis between the inverse dosage effect and dosage compensation as found in other organisms [,,,,].
In addition, we also analyzed the response of non-coding RNAs in human aneuploid cells and found that the expression of lncRNA is also affected. Previous studies of aneuploidy have mostly concentrated on mRNAs, but the inclusion here of lncRNAs in the study showed a strong effect. We found that cis lncRNAs seem to be more likely to be compensated, while trans lncRNAs tend to be inversely regulated. This phenomenon may be due to the important role of lncRNAs in transcriptional modulation and their complex molecular interactions []. Furthermore, other types of genes such as transposable elements may also be dosage sensitive and play important roles in the regulation of gene expression in unbalanced genomes, which warrants further investigation [].
We examined the basal expression levels of genes with different expression patterns (Supplementary Materials File S1: Figure S16A,B). The results showed that although some groups of genes were significantly different from all cis or trans genes in terms of basal expression (Mann–Whitney U test p-values < 0.05), the effect sizes were rather small. We also investigated the locations of different types of genes on chromosomes (Supplementary Materials File S1: Figure S16C–H) and found that the distributions of genes with different expression patterns were similar along the chromosomes. Generally speaking, there seems to be no strong correlation between gene expression changes and basal expression levels or gene locations.
A recent study concluded that most cis genes in human trisomies show a proportional gene dosage effect []. However, by analyzing the distributions of ratios of aneuploid/diploid levels for all expressed genes, it is obvious there are multiple peaks, with some genes indeed exhibiting a proportional dosage effect but also a substantial subset being compensated and a still further subset reduced below the diploid with gradations between and beyond these peaks, with supporting evidence from DEG analysis. The same study claimed that members of multisubunit complexes are post-transcriptionally compensated by protein degradation processes. While unincorporated subunits will indeed be degraded, this claim is inconsistent with the retention of dosage-sensitive regulatory genes following whole-genome duplications and their underrepresentation as duplicates in populations [,], as well as their retention between heteromorphic sex chromosomes in three different vertebrate sex chromosome evolutions [,,]. Further, it is inconsistent with disease states associated with dosage-sensitive regulators [,] given that transcription factors are generally dosage sensitive [,]. Our results showing global effects across the genome indicate they are effective in a dosage-sensitive manner within cells.
There are different effects for sex chromosome and autosomal aneuploidies. We found that the addition or reduction of an X chromosome has little effect on the overall expression of the human genome, which likely involves the X inactivation mechanism and the fact that many dosage-sensitive regulatory genes are retained between the X and Y chromosomes []. Sex chromosome divergence leads to the degeneration of one chromosome in the heterogametic sex to form a dosage scenario reminiscent of aneuploidy []. In order to maintain the balance between the single active sex chromosome and the diploid autosomes, as well as the balance between the expression of different numbers of sex chromosomes between males and females, a dosage compensation mechanism has evolved []. Therefore, in sex chromosome aneuploidy, the expression of X-linked genes is not greatly affected. The X inactivation mechanism not only accommodates a copy number change in dosage-sensitive regulatory genes that might differ between the sex chromosomes [], but this also drastically reduces the trans-acting effects across the genome. With a substantial subset of genes in the autosomal trisomies showing compensation, this is related to the majority inverse effect in trans that also affects the varied chromosome. Yet, the reductions across the genome likely contribute to the detrimental effects of trisomies. The strong difference between autosomal and sex chromosomal effects illustrates the amelioration of these effects is a contributor to the evolution of sex chromosome dosage compensation.
The lesson from genome fractionation following whole-genome duplications and the complementary pattern of gene classes in small-scale duplications in populations, as noted above, is that the dosage of most types of genes is not particularly critical, with the exception of those involved in multicomponent interactions, including those mediating gene expression. Thus, the driving force for the evolution of sex chromosome dosage compensation is to minimize the impact of those dosage sensitive genes not only on the sex chromosomes themselves [] but also for their impact across the whole genome. In summary, this study demonstrates that the trans-acting effects and compensation mechanisms are at work in human aneuploidy and contribute to our understanding of gene expression regulation in unbalanced genomes and disease states.
4. Methods
4.1. Data Collection
The datasets of human aneuploidy analyzed in this study are from the NCBI public databases Gene Expression Omnibus (GEO) and Sequence Read Archive (SRA), including: RNA-seq data of primary human fibroblasts in trisomies 13, 18, and 21 (GSE154418) []; RNA-seq data of primary peripheral blood mononuclear cells (PBMCs) derived from individuals with Turner syndrome (XO) and Klinefelter syndrome (XXY) (GSE126712) []; RNA-seq data of primary skin fibroblasts from a pair of monozygotic twins discordant for trisomy 21, and from trisomy 21 and normal unrelated individuals (GSE55504) []; RNA-seq data of fibroblasts from trisomy 21 individuals of different ages and sexes (GSE79842) []; RNA-seq data of induced pluripotent stem cells (iPSCs) derived from primary fibroblast cell lines carrying XXY, XXXY, XXXXY, and normal sex chromosomes (GSE152001) [].
4.2. RNA Sequencing Data Processing
Raw sequencing data were downloaded (GSE154418, GSE126712) and analyzed using the HISAT2-StringTie pipeline []. The data were trimmed and filtered using trim-galore (version 0.6.7) (https://www.bioinformatics.babraham.ac.uk/projects/trim_galore/) (accessed on 15 October 2021) to remove adaptors and low-quality sequences. RNA-seq reads were mapped to the human genome from Ensembl database (GRCh38 release 104) with the corresponding annotation using HISAT2 (version 2.2.1) [] with the default parameters. Subsequently, SAMtools (version 1.12) [] was used to convert the alignment file format. Transcripts were assembled and quantitated using StringTie (version 2.1.5) [], and read counts were extracted using the Python script prepDE.py (http://ccb.jhu.edu/software/stringtie/dl/prepDE.py3) (accessed on 15 October 2021). Three additional datasets of human aneuploidy were processed data obtained from the Gene Expression Omnibus (GEO) database (GSE55504, GSE79842, GSE152001).
4.3. Ratio Distribution Plots
Read counts were normalized by dividing the total number of mapped reads in one sample to calculate CPM (Counts Per Million). The transcripts were filtered according to mean counts > 5 to avoid possible artifacts from low expression genes. Then, the normalized data were averaged across genotypes, followed by calculating the ratio of each transcript by dividing the mean of aneuploid samples by the control samples. Ratio distribution plots were plotted in bins of 0.1 using ggplot2 package (version 3.3.3) [] in the R program []. The gene types belonging to “retained_intron”, “lincRNA”, “antisense”, “sense_intronic”, “sense_overlapping”, “3prime_overlapping_ncrna”, “bidirectional_promoter_lncrna”, “macro_lncRNA” in the annotation were defined as lncRNAs. The relationship between transcription factors and their targets was obtained from the hTFtarget database []. The genes of human macromolecular complexes were obtained from the core set in the CORUM database [].
4.4. Gene Expression Analysis and Functional Enrichment Analysis
Gene Ontology (GO) enrichment analysis was performed using the R package clusterProfiler (version 4.0.2) []. The GO annotations were provided by org.Hs.eg.db (version 3.13.0), and GO functions in biological process were analyzed. Differential gene expression analysis was performed using DESeq2 (version 1.32.0) []. The transcripts with mean counts < 10 were filtered out, and the threshold for differentially expressed genes was set as adjusted p-value < 0.05.
Supplementary Materials
The following supporting information can be downloaded at: https://www.mdpi.com/article/10.3390/genes15050637/s1, File S1: Figure S1. Ratio distributions of gene expression generated using TPM in human autosomal aneuploidies. Figure S2. Ratio distributions of gene expression generated using TMM in human autosomal aneuploidies. Figure S3. Ratio distributions of gene expression on each chromosome in trisomy 13 individuals. Figure S4. Ratio distributions of gene expression on each chromosome in trisomy 18 individuals. Figure S5. Ratio distributions of gene expression on each chromosome in trisomy 21 individuals. Figure S6. Ratio distribution analysis of genes with different expression levels in human autosomal aneuploidies. Figure S7. Enriched GO terms of different sets of genes in three kinds of autosomal aneuploidies. Figure S8. Ratio distributions of lncRNA and mRNA generated using TPM in human autosomal aneuploidies. Figure S9. Ratio distributions of lncRNA and mRNA generated using TMM in human autosomal aneuploidies. Figure S10. Ratio distributions of lncRNA and mRNA on each chromosome in trisomy 13 individuals. Figure S11. Ratio distributions of lncRNA and mRNA on each chromosome in trisomy 18 individuals. Figure S12. Ratio distributions of lncRNA and mRNA on each chromosome in trisomy 21 individuals. Figure S13. Volcano plots of differentially expressed mRNA in human autosomal aneuploidies. Figure S14. Ratio distribution analysis of cis mRNA and lncRNA with different expression levels in aneuploidies. Figure S15. Ratio distribution analysis of trans mRNA and lncRNA with different expression levels in aneuploidies. Figure S16. There was no strong correlation between gene expression changes and basal expression levels or gene locations. File S2: Table S1. The number of all differentially expressed genes. Table S2. The number of low-expressed DEGs. Table S3. The number of medium-expressed DEGs. Table S4. The number of high-expressed DEGs. Table S5. The number of DEGs in human sex chromosome aneuploidy XO and XXY. Table S6. The proportion of up- and down-regulated transcripts in sex chromosome aneuploidy XXY, XXXY, and XXXXY. Table S7. The number of up- and down-regulated transcripts in sex chromosome aneuploidy XXY, XXXY, and XXXXY. Table S8. The number of up- and down-regulated target genes of all TFs in human autosomal aneuploidies. Table S9. The number of up- and down-regulated targets of positively changed TFs in human autosomal aneuploidies. Table S10. The number of up- and down-regulated targets of negatively changed TFs in human autosomal aneuploidies. Table S11. The number of up- and down-regulated target genes of unchanged TFs in human autosomal aneuploidies. Table S12. The results of statistical tests.
Author Contributions
S.Z.: Methodology, Investigation, Data Curation, Formal Analysis, Writing—Original Draft, Writing—Review and Editing, Visualization. R.W.: Methodology, Investigation, Formal Analysis. L.Z.: Methodology, Investigation, Validation. J.A.B.: Conceptualization, Writing—Original Draft, Writing—Review and Editing, Project Administration, Funding Acquisition. L.S.: Conceptualization, Writing—Original Draft, Writing—Review and Editing, Supervision, Project Administration, Funding Acquisition. All authors have read and agreed to the published version of the manuscript.
Funding
This research was supported by the National Natural Science Foundation of China (Grant No. 31871243 and No. 32070566) to L.S. and by a USA National Science Foundation grant (IOS-1545780) to J.A.B.
Institutional Review Board Statement
Not applicable.
Informed Consent Statement
Not applicable.
Data Availability Statement
The datasets analyzed in this study are deposited in the publicly accessible GEO and SRA databases, and all accession numbers are available in the article.
Acknowledgments
We thank Reiner Veitia and Winston Bellott for comments on the manuscript.
Conflicts of Interest
The authors declare no conflicts of interest.
Abbreviations
DEG: Differentially expressed gene; IDE: Inverse dosage effect; DC: Dosage compensation; K-S test: Kolmogorov–Smirnov test; lncRNA: long non-coding RNA; mRNA: messenger RNA; iPSC: induced pluripotent stem cell; PBMCs: peripheral blood mononuclear cell; DE-lncRNA: Differentially expressed lncRNA; TF: Transcription factor; TSS: Transcription start site; SRA: Sequence Read Archive; GEO: Gene Expression Omnibus; CPM: Counts Per Million; TPM: Transcripts Per Million; TMM: Trimmed Mean of M-values; RPKM: Reads Per Kilobase per Million mapped reads; FPKM: Fragments Per Kilobase per Million mapped reads; GO: Gene Ontology.
References
- Birchler, J.A.; Veitia, R.A. One Hundred Years of Gene Balance: How Stoichiometric Issues Affect Gene Expression, Genome Evolution, and Quantitative Traits. Cytogenet. Genome Res. 2021, 161, 529–550. [Google Scholar] [CrossRef] [PubMed]
- Kojima, S.; Cimini, D. Aneuploidy and gene expression: Is there dosage compensation? Epigenomics 2019, 11, 1827–1837. [Google Scholar] [CrossRef] [PubMed]
- Ionita-Laza, I.; Rogers, A.J.; Lange, C.; Raby, B.A.; Lee, C. Genetic association analysis of copy-number variation (CNV) in human disease pathogenesis. Genomics 2009, 93, 22–26. [Google Scholar] [CrossRef] [PubMed]
- Makino, T.; McLysaght, A. Ohnologs in the human genome are dosage balanced and frequently associated with disease. Proc. Natl. Acad. Sci. USA 2010, 107, 9270–9274. [Google Scholar] [CrossRef] [PubMed]
- Singh, P.P.; Affeldt, S.; Cascone, I.; Selimoglu, R.; Camonis, J.; Isambert, H. On the expansion of “dangerous” gene repertoires by whole-genome duplications in early vertebrates. Cell Rep. 2012, 2, 1387–1398. [Google Scholar] [CrossRef] [PubMed]
- Session, A.M.; Uno, Y.; Kwon, T.; Chapman, J.A.; Toyoda, A.; Takahashi, S.; Fukui, A.; Hikosaka, A.; Suzuki, A.; Kondo, M.; et al. Genome evolution in the allotetraploid frog Xenopus laevis. Nature 2016, 538, 336–343. [Google Scholar] [CrossRef] [PubMed]
- Mottes, F.; Villa, C.; Osella, M.; Caselle, M. The impact of whole genome duplications on the human gene regulatory networks. PLoS Comput. Biol. 2021, 17, e1009638. [Google Scholar] [CrossRef] [PubMed]
- Zhang, D.; Leng, L.; Chen, C.; Huang, J.; Zhang, Y.; Yuan, H.; Ma, C.; Chen, H.; Zhang, Y.E. Dosage sensitivity and exon shuffling shape the landscape of polymorphic duplicates in Drosophila and humans. Nat. Ecol. Evol. 2021, 6, 273–287. [Google Scholar] [CrossRef]
- Maere, S.; De Bodt, S.; Raes, J.; Casneuf, T.; Van Montagu, M.; Kuiper, M.; Van de Peer, Y. Modeling gene and genome duplications in eukaryotes. Proc. Natl. Acad. Sci. USA 2005, 102, 5454–5459. [Google Scholar] [CrossRef]
- Blomme, T.; Vandepoele, K.; De Bodt, S.; Simillion, C.; Maere, S.; Van de Peer, Y. The gain and loss of genes during 600 million years of vertebrate evolution. Genome Biol. 2006, 7, R43. [Google Scholar] [CrossRef]
- Freeling, M. Bias in plant gene content following different sorts of duplication: Tandem, whole-genome, segmental, or by transposition. Annu. Rev. Plant Biol. 2009, 60, 433–453. [Google Scholar] [CrossRef]
- Gout, J.F.; Lynch, M. Maintenance and Loss of Duplicated Genes by Dosage Subfunctionalization. Mol. Biol. Evol. 2015, 32, 2141–2148. [Google Scholar] [CrossRef] [PubMed]
- Tasdighian, S.; Van Bel, M.; Li, Z.; Van de Peer, Y.; Carretero-Paulet, L.; Maere, S. Reciprocally Retained Genes in the Angiosperm Lineage Show the Hallmarks of Dosage Balance Sensitivity. Plant Cell 2017, 29, 2766–2785. [Google Scholar] [CrossRef]
- Birchler, J.A.; Riddle, N.C.; Auger, D.L.; Veitia, R.A. Dosage balance in gene regulation: Biological implications. Trends Genet. 2005, 21, 219–226. [Google Scholar] [CrossRef] [PubMed]
- Birchler, J.A.; Veitia, R.A. Gene balance hypothesis: Connecting issues of dosage sensitivity across biological disciplines. Proc. Natl. Acad. Sci. USA 2012, 109, 14746–14753. [Google Scholar] [CrossRef]
- Defoort, J.; Van de Peer, Y.; Carretero-Paulet, L. The Evolution of Gene Duplicates in Angiosperms and the Impact of Protein-Protein Interactions and the Mechanism of Duplication. Genome Biol. Evol. 2019, 11, 2292–2305. [Google Scholar] [CrossRef] [PubMed]
- Berthelot, C.; Brunet, F.; Chalopin, D.; Juanchich, A.; Bernard, M.; Noel, B.; Bento, P.; Da Silva, C.; Labadie, K.; Alberti, A.; et al. The rainbow trout genome provides novel insights into evolution after whole-genome duplication in vertebrates. Nat. Commun. 2014, 5, 3657. [Google Scholar] [CrossRef]
- Desvignes, T.; Sydes, J.; Montfort, J.; Bobe, J.; Postlethwait, J.H. Evolution after Whole-Genome Duplication: Teleost MicroRNAs. Mol. Biol. Evol. 2021, 38, 3308–3331. [Google Scholar] [CrossRef]
- Peterson, K.J.; Beavan, A.; Chabot, P.J.; McPeek, M.A.; Pisani, D.; Fromm, B.; Simakov, O. MicroRNAs as Indicators into the Causes and Consequences of Whole-Genome Duplication Events. Mol. Biol. Evol. 2022, 39, msab344. [Google Scholar] [CrossRef]
- Bellott, D.W.; Hughes, J.F.; Skaletsky, H.; Brown, L.G.; Pyntikova, T.; Cho, T.J.; Koutseva, N.; Zaghlul, S.; Graves, T.; Rock, S.; et al. Mammalian Y chromosomes retain widely expressed dosage-sensitive regulators. Nature 2014, 508, 494–499. [Google Scholar] [CrossRef]
- Bellott, D.W.; Skaletsky, H.; Cho, T.J.; Brown, L.; Locke, D.; Chen, N.; Galkina, S.; Pyntikova, T.; Koutseva, N.; Graves, T.; et al. Avian W and mammalian Y chromosomes convergently retained dosage-sensitive regulators. Nat. Genet. 2017, 49, 387–394. [Google Scholar] [CrossRef] [PubMed]
- Cortez, D.; Marin, R.; Toledo-Flores, D.; Froidevaux, L.; Liechti, A.; Waters, P.D.; Grutzner, F.; Kaessmann, H. Origins and functional evolution of Y chromosomes across mammals. Nature 2014, 508, 488–493. [Google Scholar] [CrossRef] [PubMed]
- Bellott, D.W.; Page, D.C. Dosage-sensitive functions in embryonic development drove the survival of genes on sex-specific chromosomes in snakes, birds, and mammals. Genome Res. 2021, 31, 198–210. [Google Scholar] [CrossRef] [PubMed]
- Dephoure, N.; Hwang, S.; O’Sullivan, C.; Dodgson, S.E.; Gygi, S.P.; Amon, A.; Torres, E.M. Quantitative proteomic analysis reveals posttranslational responses to aneuploidy in yeast. Elife 2014, 3, e03023. [Google Scholar] [CrossRef] [PubMed]
- Hwang, S.; Cavaliere, P.; Li, R.; Zhu, L.J.; Dephoure, N.; Torres, E.M. Consequences of aneuploidy in human fibroblasts with trisomy 21. Proc. Natl. Acad. Sci. USA 2021, 118, e2014723118. [Google Scholar] [CrossRef] [PubMed]
- Seidman, J.G.; Seidman, C. Transcription factor haploinsufficiency: When half a loaf is not enough. J. Clin. Investig. 2002, 109, 451–455. [Google Scholar] [CrossRef] [PubMed]
- Veitia, R.A. Exploring the etiology of haploinsufficiency. Bioessays 2002, 24, 175–184. [Google Scholar] [CrossRef] [PubMed]
- Birchler, J.A.; Bhadra, U.; Bhadra, M.P.; Auger, D.L. Dosage-dependent gene regulation in multicellular eukaryotes: Implications for dosage compensation, aneuploid syndromes, and quantitative traits. Dev. Biol. 2001, 234, 275–288. [Google Scholar] [CrossRef] [PubMed]
- Rabinow, L.; Nguyen-Huynh, A.T.; Birchler, J.A. A trans-acting regulatory gene that inversely affects the expression of the white, brown and scarlet loci in Drosophila. Genetics 1991, 129, 463–480. [Google Scholar] [CrossRef]
- Zhang, S.; Wang, R.; Huang, C.; Zhang, L.; Sun, L. Modulation of Global Gene Expression by Aneuploidy and CNV of Dosage Sensitive Regulatory Genes. Genes 2021, 12, 1606. [Google Scholar] [CrossRef]
- Birchler, J.A. A study of enzyme activities in a dosage series of the long arm of chromosome one in maize. Genetics 1979, 92, 1211–1229. [Google Scholar] [CrossRef] [PubMed]
- Birchler, J.A.; Newton, K.J. Modulation of protein levels in chromosomal dosage series of maize: The biochemical basis of aneuploid syndromes. Genetics 1981, 99, 247–266. [Google Scholar] [CrossRef] [PubMed]
- Guo, M.; Birchler, J.A. Trans-acting dosage effects on the expression of model gene systems in maize aneuploids. Science 1994, 266, 1999–2002. [Google Scholar] [CrossRef] [PubMed]
- Birchler, J.A. The genetic basis of dosage compensation of alcohol dehydrogenase-1 in maize. Genetics 1981, 97, 625–637. [Google Scholar] [CrossRef] [PubMed]
- Devlin, R.H.; Holm, D.G.; Grigliatti, T.A. Autosomal dosage compensation Drosophila melanogaster strains trisomic for the left arm of chromosome 2. Proc. Natl. Acad. Sci. USA 1982, 79, 1200–1204. [Google Scholar] [CrossRef] [PubMed]
- Devlin, R.H.; Holm, D.G.; Grigliatti, T.A. The Influence of Whole-Arm Trisomy on Gene-Expression in Drosophila. Genetics 1988, 118, 87–101. [Google Scholar] [PubMed]
- Birchler, J.A.; Hiebert, J.C.; Paigen, K. Analysis of autosomal dosage compensation involving the alcohol dehydrogenase locus in Drosophila melanogaster. Genetics 1990, 124, 679–686. [Google Scholar] [CrossRef] [PubMed]
- Sun, L.; Fernandez, H.R.; Donohue, R.C.; Li, J.; Cheng, J.; Birchler, J.A. Male-specific lethal complex in Drosophila counteracts histone acetylation and does not mediate dosage compensation. Proc. Natl. Acad. Sci. USA 2013, 110, E808–E817. [Google Scholar] [CrossRef] [PubMed]
- Sun, L.; Johnson, A.F.; Donohue, R.C.; Li, J.; Cheng, J.; Birchler, J.A. Dosage compensation and inverse effects in triple X metafemales of Drosophila. Proc. Natl. Acad. Sci. USA 2013, 110, 7383–7388. [Google Scholar] [CrossRef]
- Sun, L.; Johnson, A.F.; Li, J.; Lambdin, A.S.; Cheng, J.; Birchler, J.A. Differential effect of aneuploidy on the X chromosome and genes with sex-biased expression in Drosophila. Proc. Natl. Acad. Sci. USA 2013, 110, 16514–16519. [Google Scholar] [CrossRef]
- Zhang, S.; Qi, H.; Huang, C.; Yuan, L.; Zhang, L.; Wang, R.; Tian, Y.; Sun, L. Interaction of Male Specific Lethal complex and genomic imbalance on global gene expression in Drosophila. Sci. Rep. 2021, 11, 19679. [Google Scholar] [CrossRef]
- Hou, J.; Shi, X.; Chen, C.; Islam, M.S.; Johnson, A.F.; Kanno, T.; Huettel, B.; Yen, M.R.; Hsu, F.M.; Ji, T.; et al. Global impacts of chromosomal imbalance on gene expression in Arabidopsis and other taxa. Proc. Natl. Acad. Sci. USA 2018, 115, E11321–E11330. [Google Scholar] [CrossRef] [PubMed]
- Johnson, A.F.; Hou, J.; Yang, H.; Shi, X.; Chen, C.; Islam, M.S.; Ji, T.; Cheng, J.; Birchler, J.A. Magnitude of modulation of gene expression in aneuploid maize depends on the extent of genomic imbalance. J. Genet. Genom. 2020, 47, 93–103. [Google Scholar] [CrossRef]
- Shi, X.; Yang, H.; Chen, C.; Hou, J.; Hanson, K.M.; Albert, P.S.; Ji, T.; Cheng, J.; Birchler, J.A. Genomic imbalance determines positive and negative modulation of gene expression in diploid maize. Plant Cell 2021, 33, 917–939. [Google Scholar] [CrossRef] [PubMed]
- Yang, H.; Shi, X.; Chen, C.; Hou, J.; Ji, T.; Cheng, J.; Birchler, J.A. Predominantly inverse modulation of gene expression in genomically unbalanced disomic haploid maize. Plant Cell 2021, 33, 901–916. [Google Scholar] [CrossRef]
- Letourneau, A.; Santoni, F.A.; Bonilla, X.; Sailani, M.R.; Gonzalez, D.; Kind, J.; Chevalier, C.; Thurman, R.; Sandstrom, R.S.; Hibaoui, Y.; et al. Domains of genome-wide gene expression dysregulation in Down’s syndrome. Nature 2014, 508, 345–350. [Google Scholar] [CrossRef]
- Sullivan, K.D.; Lewis, H.C.; Hill, A.A.; Pandey, A.; Jackson, L.P.; Cabral, J.M.; Smith, K.P.; Liggett, L.A.; Gomez, E.B.; Galbraith, M.D.; et al. Trisomy 21 consistently activates the interferon response. eLife 2016, 5, 16220. [Google Scholar] [CrossRef] [PubMed]
- Zhang, X.; Hong, D.; Ma, S.; Ward, T.; Ho, M.; Pattni, R.; Duren, Z.; Stankov, A.; Bade Shrestha, S.; Hallmayer, J.; et al. Integrated functional genomic analyses of Klinefelter and Turner syndromes reveal global network effects of altered X chromosome dosage. Proc. Natl. Acad. Sci. USA 2020, 117, 4864–4873. [Google Scholar] [CrossRef]
- Astro, V.; Alowaysi, M.; Fiacco, E.; Saera-Vila, A.; Cardona-Londoño, K.J.; Aiese Cigliano, R.; Adamo, A. Pseudoautosomal Region 1 Overdosage Affects the Global Transcriptome in iPSCs from Patients with Klinefelter Syndrome and High-Grade X Chromosome Aneuploidies. Front. Cell Dev. Biol. 2022, 9, 801597. [Google Scholar] [CrossRef]
- Loven, J.; Orlando, D.A.; Sigova, A.A.; Lin, C.Y.; Rahl, P.B.; Burge, C.B.; Levens, D.L.; Lee, T.I.; Young, R.A. Revisiting global gene expression analysis. Cell 2012, 151, 476–482. [Google Scholar] [CrossRef]
- Stamoulis, G.; Garieri, M.; Makrythanasis, P.; Letourneau, A.; Guipponi, M.; Panousis, N.; Sloan-Bena, F.; Falconnet, E.; Ribaux, P.; Borel, C.; et al. Single cell transcriptome in aneuploidies reveals mechanisms of gene dosage imbalance. Nat. Commun. 2019, 10, 4495. [Google Scholar] [CrossRef] [PubMed]
- Orr, B.; Godek, K.M.; Compton, D. Aneuploidy. Curr. Biol. 2015, 25, R538–R542. [Google Scholar] [CrossRef] [PubMed]
- Cooper, J.L.; Birchler, J.A. Developmental impact on trans-acting dosage effects in maize aneuploids. Genesis 2001, 31, 64–71. [Google Scholar] [CrossRef] [PubMed]
- Liu, S.; Akula, N.; Reardon, P.K.; Russ, J.; Torres, E.; Clasen, L.S.; Blumenthal, J.; Lalonde, F.; McMahon, F.J.; Szele, F.; et al. Aneuploidy effects on human gene expression across three cell types. Proc. Natl. Acad. Sci. USA 2023, 120, e2218478120. [Google Scholar] [CrossRef] [PubMed]
- Statello, L.; Guo, C.J.; Chen, L.L.; Huarte, M. Gene regulation by long non-coding RNAs and its biological functions. Nat. Rev. Mol. Cell Biol. 2021, 22, 96–118. [Google Scholar] [CrossRef] [PubMed]
- Sanchez-Pavon, E.; Mendoza, H.; Garcia-Ferreyra, J. Trisomy 21 and Assisted Reproductive Technologies: A review. JBRA Assist. Reprod. 2021, 26, 129–141. [Google Scholar] [CrossRef] [PubMed]
- Ait Yahya-Graison, E.; Aubert, J.; Dauphinot, L.; Rivals, I.; Prieur, M.; Golfier, G.; Rossier, J.; Personnaz, L.; Creau, N.; Blehaut, H.; et al. Classification of human chromosome 21 gene-expression variations in Down syndrome: Impact on disease phenotypes. Am. J. Hum. Genet. 2007, 81, 475–491. [Google Scholar] [CrossRef] [PubMed]
- Altug-Teber, O.; Bonin, M.; Walter, M.; Mau-Holzmann, U.A.; Dufke, A.; Stappert, H.; Tekesin, I.; Heilbronner, H.; Nieselt, K.; Riess, O. Specific transcriptional changes in human fetuses with autosomal trisomies. Cytogenet. Genome Res. 2007, 119, 171–184. [Google Scholar] [CrossRef] [PubMed]
- Raznahan, A.; Parikshak, N.N.; Chandran, V.; Blumenthal, J.D.; Clasen, L.S.; Alexander-Bloch, A.F.; Zinn, A.R.; Wangsa, D.; Wise, J.; Murphy, D.G.M.; et al. Sex-chromosome dosage effects on gene expression in humans. Proc. Natl. Acad. Sci. USA 2018, 115, 7398–7403. [Google Scholar] [CrossRef]
- San Roman, A.K.; Godfrey, A.K.; Skaletsky, H.; Bellott, D.W.; Groff, A.F.; Harris, H.L.; Blanton, L.V.; Hughes, J.F.; Brown, L.; Phou, S.; et al. The human inactive X chromosome modulates expression of the active X chromosome. Cell Genom. 2023, 3, 100259. [Google Scholar] [CrossRef]
- Zhang, S.; Wang, R.; Zhu, X.; Zhang, L.; Liu, X.; Sun, L. Characteristics and expression of lncRNA and transposable elements in Drosophila aneuploidy. iScience 2023, 26, 108494. [Google Scholar] [CrossRef] [PubMed]
- Pessia, E.; Makino, T.; Bailly-Bechet, M.; McLysaght, A.; Marais, G.A.B. Mammalian X chromosome inactivation evolved as a dosage-compensation mechanism for dosage-sensitive genes on the X chromosome. Proc. Natl. Acad. Sci. USA 2012, 109, 5346–5351. [Google Scholar] [CrossRef] [PubMed]
- Heard, E.; Disteche, C.M. Dosage compensation in mammals: Fine-tuning the expression of the X chromosome. Genes Dev. 2006, 20, 1848–1867. [Google Scholar] [CrossRef] [PubMed]
- Pertea, M.; Kim, D.; Pertea, G.M.; Leek, J.T.; Salzberg, S.L. Transcript-level expression analysis of RNA-seq experiments with HISAT, StringTie and Ballgown. Nat. Protoc. 2016, 11, 1650–1667. [Google Scholar] [CrossRef] [PubMed]
- Kim, D.; Langmead, B.; Salzberg, S.L. HISAT: A fast spliced aligner with low memory requirements. Nat. Methods 2015, 12, 357–360. [Google Scholar] [CrossRef] [PubMed]
- Li, H.; Handsaker, B.; Wysoker, A.; Fennell, T.; Ruan, J.; Homer, N.; Marth, G.; Abecasis, G.; Durbin, R. 1000 Genome Project Data Processing Subgroup: The Sequence Alignment/Map format and SAMtools. Bioinformatics 2009, 25, 2078–2079. [Google Scholar] [CrossRef] [PubMed]
- Pertea, M.; Pertea, G.M.; Antonescu, C.M.; Chang, T.C.; Mendell, J.T.; Salzberg, S.L. StringTie enables improved reconstruction of a transcriptome from RNA-seq reads. Nat. Biotechnol. 2015, 33, 290–295. [Google Scholar] [CrossRef] [PubMed]
- Villanueva, R.A.M.; Chen, Z.J. ggplot2: Elegant Graphics for Data Analysis, 2nd edition. Meas.-Interdiscip. Res. 2019, 17, 160–167. [Google Scholar] [CrossRef]
- R Core Team. R: A Language and Environment for Statistical Computing; R Foundation for Statistical Computing: Vienna, Austria, 2022; Available online: https://www.R-project.org/ (accessed on 15 October 2021).
- Zhang, Q.; Liu, W.; Zhang, H.M.; Xie, G.Y.; Miao, Y.R.; Xia, M.; Guo, A.Y. hTFtarget: A Comprehensive Database for Regulations of Human Transcription Factors and Their Targets. Genom. Proteom. Bioinform. 2020, 18, 120–128. [Google Scholar] [CrossRef]
- Giurgiu, M.; Reinhard, J.; Brauner, B.; Dunger-Kaltenbach, I.; Fobo, G.; Frishman, G.; Montrone, C.; Ruepp, A. CORUM: The comprehensive resource of mammalian protein complexes-2019. Nucleic Acids Res. 2019, 47, D559–D563. [Google Scholar] [CrossRef]
- Wu, T.; Hu, E.; Xu, S.; Chen, M.; Guo, P.; Dai, Z.; Feng, T.; Zhou, L.; Tang, W.; Zhan, L.; et al. clusterProfiler 4.0: A universal enrichment tool for interpreting omics data. Innovation 2021, 2, 100141. [Google Scholar] [CrossRef] [PubMed]
- Love, M.I.; Huber, W.; Anders, S. Moderated estimation of fold change and dispersion for RNA-seq data with DESeq2. Genome Biol. 2014, 15, 550. [Google Scholar] [CrossRef] [PubMed]
Disclaimer/Publisher’s Note: The statements, opinions and data contained in all publications are solely those of the individual author(s) and contributor(s) and not of MDPI and/or the editor(s). MDPI and/or the editor(s) disclaim responsibility for any injury to people or property resulting from any ideas, methods, instructions or products referred to in the content. |
© 2024 by the authors. Licensee MDPI, Basel, Switzerland. This article is an open access article distributed under the terms and conditions of the Creative Commons Attribution (CC BY) license (https://creativecommons.org/licenses/by/4.0/).