The Segregation of p.Arg68Ter-CLDN14 Mutation in a Syrian Deaf Family, Phenotypic Variations, and Comparative Analysis with the GJB2 Gene
Abstract
1. Introduction
2. Materials and Methods
2.1. Study Family
2.2. GJB2 Screening and Whole Exome Sequencing
2.3. CLDN14 Mutational Screening
2.4. In Silico Analysis
3. Results
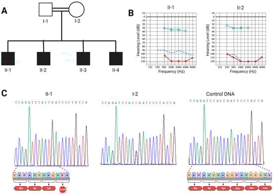
3.1. Molecular Analysis
3.2. CLDN14 Mutations and Phenotypic Variations
3.3. Comparative Analysis of CLDN14 and GJB2 Genes
4. Discussion
Author Contributions
Funding
Institutional Review Board Statement
Informed Consent Statement
Data Availability Statement
Acknowledgments
Conflicts of Interest
References
- Morton, N.E. Genetic epidemiology of hearing impairment. Ann. N. Y. Acad. Sci. 1991, 630, 16–31. [Google Scholar] [CrossRef] [PubMed]
- Smith, R.J.; Bale, J.F., Jr.; White, K.R. Sensorineural hearing loss in children. Lancet 2005, 365, 879–890. [Google Scholar] [CrossRef] [PubMed]
- Wilcox, E.R.; Burton, Q.L.; Naz, S.; Riazuddin, S.; Smith, T.N.; Ploplis, B.; Belyantseva, I.; Ben-Yosef, T.; Liburd, N.A.; Morell, R.J.; et al. Mutations in the gene encoding tight junction claudin-14 cause autosomal recessive deafness DFNB29. Cell 2001, 104, 165–172. [Google Scholar] [CrossRef] [PubMed]
- Riazuddin, S.; Ahmed, Z.M.; Fanning, A.S.; Lagziel, A.; Kitajiri, S.; Ramzan, K.; Khan, S.N.; Chattaraj, P.; Friedman, P.L.; Anderson, J.M.; et al. Tricellulin is a tight-junction protein necessary for hearing. Am. J. Hum. Genet. 2006, 79, 1040–1051. [Google Scholar] [CrossRef] [PubMed]
- Kitajiri, S.; Furuse, M.; Morita, K.; Saishin-Kiuchi, Y.; Kido, H.; Ito, J.; Tsukita, S. Expression patterns of claudins, tight junction adhesion molecules, in the inner ear. Hear Res. 2004, 187, 25–34. [Google Scholar] [CrossRef] [PubMed]
- Ben-Yosef, T.; Belyantseva, I.A.; Saunders, T.L.; Hughes, E.D.; Kawamoto, K.; Van Itallie, C.M.; Beyer, L.A.; Halsey, K.; Gardner, D.J.; Wilcox, E.R.; et al. Claudin 14 knockout mice, a model for autosomal recessive deafness DFNB29, are deaf due to cochlear hair cell degeneration. Hum. Mol. Genet. 2003, 12, 2049–2061. [Google Scholar] [CrossRef] [PubMed]
- Bashir, Z.; Latief, N.; Belyantseva, I.A.; Iqbal, F.; Riazuddin, S.A.; Khan, S.N.; Friedman, T.B.; Riazuddin, S.; Riazuddin, S. Phenotypic variability of CLDN14 mutations causing DFNB29 hearing loss in the Pakistani population. J. Hum. Genet. 2013, 58, 102–108. [Google Scholar] [CrossRef] [PubMed]
- Charif, M.; Boulouiz, R.; Bakhechane, A.; Benrahma, H.; Nahili, H.; Eloualid, A.; Rouba, H.; Kandil, M.; Abidi, O.; Lenaers, G.; et al. Genetic and molecular analysis of the CLDN14 gene in Moroccan family with non-syndromic hearing loss. Indian J. Hum. Genet. 2013, 19, 331–336. [Google Scholar] [CrossRef] [PubMed][Green Version]
- Elsayed, O.; Al-Shamsi, A. Mutation spectrum of non-syndromic hearing loss in the UAE, a retrospective cohort study and literature review. Mol. Genet. Genom. Med. 2022, 10, e2052. [Google Scholar] [CrossRef]
- Lee, K.; Ansar, M.; Andrade, P.B.; Khan, B.; Santos-Cortez, R.L.P.; Ahmad, W.; Leal, S.M. Novel CLDN14 mutations in Pakistani families with autosomal recessive non-syndromic hearing loss. Am. J. Med. Genet. A 2012, 158A, 315–321. [Google Scholar] [CrossRef]
- Manzoli, G.N.; Bademci, G.; Acosta, A.X.; Félix, T.M.; Cengiz, F.B.; Foster, J., II; Da Silva, D.S.D.; Menendez, I.; Sanchez-Pena, I.; Tekin, D.; et al. Targeted Resequencing of Deafness Genes Reveals a Founder MYO15A Variant in Northeastern Brazil. Ann. Hum. Genet. 2016, 80, 327–331. [Google Scholar] [CrossRef] [PubMed]
- Mohamed, W.K.E.; Mahfood, M.; Al Mutery, A.; Abdallah, S.H.; Tlili, A. A Novel Nonsense Mutation (c.414G>A; p.Trp138*) in CLDN14 Causes Hearing Loss in Yemeni Families: A Case Report. Front. Genet. 2019, 10, 1087. [Google Scholar] [CrossRef] [PubMed]
- Pandey, N.; Rashid, T.; Jalvi, R.; Sharma, M.; Rangasayee, R.; Andrabi, K.I.; Anand, A. Mutations in OTOF, CLDN14 & SLC26A4 genes as major causes of hearing impairment in Dhadkai village, Jammu & Kashmir, India. Indian J. Med. Res. 2017, 146, 489–497. [Google Scholar] [CrossRef] [PubMed]
- Pater, J.A.; Benteau, T.; Griffin, A.; Penney, C.; Stanton, S.G.; Predham, S.; Kielley, B.; Squires, J.; Zhou, J.; Li, Q.; et al. A common variant in CLDN14 causes precipitous, prelingual sensorineural hearing loss in multiple families due to founder effect. Hum. Genet. 2017, 136, 107–118. [Google Scholar] [CrossRef]
- Wattenhofer, M.; Reymond, A.; Falciola, V.; Charollais, A.; Caille, D.; Borel, C.; Lyle, R.; Estivill, X.; Petersen, M.B.; Meda, P.; et al. Different mechanisms preclude mutant CLDN14 proteins from forming tight junctions in vitro. Hum. Mutat. 2005, 25, 543–549. [Google Scholar] [CrossRef] [PubMed]
- Kitano, T.; Kitajiri, S.; Nishio, S.; Usami, S. Detailed Clinical Features of Deafness Caused by a Claudin-14 Variant. Int. J. Mol. Sci. 2019, 20, 4579. [Google Scholar] [CrossRef] [PubMed]
- Li, Y.; Su, J.; Zhang, J.; Pei, J.; Li, D.; Zhang, Y.; Li, J.; Chen, M.; Zhu, B. Targeted next-generation sequencing of deaf patients from Southwestern China. Mol. Genet. Genom. Med. 2021, 9, e1660. [Google Scholar] [CrossRef] [PubMed]
- Kelsell, D.P.; Dunlop, J.; Stevens, H.P.; Lench, N.J.; Liang, J.N.; Parry, G.; Mueller, R.F.; Leigh, I.M. Connexin 26 mutations in hereditary non-syndromic sensorineural deafness. Nature 1997, 387, 80–83. [Google Scholar] [CrossRef]
- Beach, R.; Abitbol, J.M.; Allman, B.L.; Esseltine, J.L.; Shao, Q.; Laird, D.W. GJB2 Mutations Linked to Hearing Loss Exhibit Differential Trafficking and Functional Defects as Revealed in Cochlear-Relevant Cells. Front. Cell Dev. Biol. 2020, 8, 215. [Google Scholar] [CrossRef]
- Wingard, J.C.; Zhao, H.B. Cellular and Deafness Mechanisms Underlying Connexin Mutation-Induced Hearing Loss—A Common Hereditary Deafness. Front. Cell. Neurosci. 2015, 9, 202. [Google Scholar] [CrossRef]
- Brobby, G.W.; Muller-Myhsok, B.; Horstmann, R.D. Connexin 26 R143W mutation associated with recessive nonsyndromic sensorineural deafness in Africa. N. Engl. J. Med. 1998, 338, 548–550. [Google Scholar] [CrossRef] [PubMed]
- Zelante, L.; Gasparini, P.; Estivill, X.; Melchionda, S.; D’Agruma, L.; Govea, N.; Mila, M.; Monica, M.D.; Lutfi, J.; Shohat, M.; et al. Connexin26 mutations associated with the most common form of non-syndromic neurosensory autosomal recessive deafness (DFNB1) in Mediterraneans. Hum. Mol. Genet. 1997, 6, 1605–1609. [Google Scholar] [CrossRef] [PubMed]
- Kelley, P.M.; Harris, D.J.; Comer, B.C.; Askew, J.W.; Fowler, T.; Smith, S.D.; Kimberling, W.J. Novel mutations in the connexin 26 gene (GJB2) that cause autosomal recessive (DFNB1) hearing loss. Am. J. Hum. Genet. 1998, 62, 792–799. [Google Scholar] [CrossRef] [PubMed]
- Fuse, Y.; Doi, K.; Hasegawa, T.; Sugii, A.; Hibino, H.; Kubo, T. Three novel connexin26 gene mutations in autosomal recessive non-syndromic deafness. Neuroreport 1999, 10, 1853–1857. [Google Scholar] [CrossRef] [PubMed]
- Lucotte, G. High prevalences of carriers of the 35delG mutation of connexin 26 in the Mediterranean area. Int. J. Pediatr. Otorhinolaryngol. 2007, 71, 741–746. [Google Scholar] [CrossRef] [PubMed]
- Mahfood, M.; Chouchen, J.; Kamal Eddine Ahmad Mohamed, W.; Al Mutery, A.; Harati, R.; Tlili, A. Whole exome sequencing, in silico and functional studies confirm the association of the GJB2 mutation p.Cys169Tyr with deafness and suggest a role for the TMEM59 gene in the hearing process. Saudi J. Biol. Sci. 2021, 28, 4421–4429. [Google Scholar] [CrossRef]
- Al-Achkar, W.; Moassass, F.; Al-Halabi, B.; Al-Ablog, A. Mutations of the Connexin 26 gene in families with non-syndromic hearing loss. Mol. Med. Rep. 2011, 4, 331–335. [Google Scholar] [CrossRef] [PubMed][Green Version]
- Atik, T.; Bademci, G.; Diaz-Horta, O.; Blanton, S.H.; Tekin, M. Whole-exome sequencing and its impact in hereditary hearing loss. Genet. Res. 2015, 97, e4. [Google Scholar] [CrossRef]
- Ullah, I.; Murtaza, K.; Ammara, H.; Misbah; Bhinder, M.A.; Riaz, A.; Shehzad, W.; Zahoor, M.Y. Association study of CLDN14 variations in patients with kidney stones. Open Life Sci. 2022, 17, 81–92. [Google Scholar] [CrossRef]
- Claußen, M.; Schulze, J.; Nothwang, H.G. Loss of inner hair cell ribbon synapses and auditory nerve fiber regression in Cldn14 knockout mice. Hear Res. 2020, 391, 107950. [Google Scholar] [CrossRef]
- Krause, G.; Winkler, L.; Piehl, C.; Blasig, I.; Piontek, J.; Müller, S.L. Structure and function of extracellular claudin domains. Ann. N. Y. Acad. Sci. 2009, 1165, 34–43. [Google Scholar] [CrossRef] [PubMed]
- Maxwell, A.P.; Mason, S.M.; O’Donoghue, G.M. Cochlear nerve aplasia: Its importance in cochlear implantation. Am. J. Otol. 1999, 20, 335–337. [Google Scholar] [PubMed]
- Nesta, A.V.; Tafur, D.; Beck, C.R. Hotspots of Human Mutation. Trends Genet. 2021, 37, 717–729. [Google Scholar] [CrossRef] [PubMed]
- Kim, S.; Dubey, D.D.; Huberman, J.A. Early-replicating heterochromatin. Genes Dev. 2003, 17, 330–335. [Google Scholar] [CrossRef] [PubMed]
- Nachman, M.W.; Crowell, S.L. Estimate of the mutation rate per nucleotide in humans. Genetics 2000, 156, 297–304. [Google Scholar] [CrossRef]
- Guiblet, W.M.; Cremona, M.A.; Harris, R.S.; Chen, D.; Eckert, K.A.; Chiaromonte, F.; Huang, Y.; Makova, K.D. Non-B DNA: A major contributor to small- and large-scale variation in nucleotide substitution frequencies across the genome. Nucleic Acids Res. 2021, 49, 1497–1516. [Google Scholar] [CrossRef]


| DNA Mutation | Protein Mutation | Phenotype | References |
|---|---|---|---|
| c.167G>A | p.Trp56Ter | N/A | [10] |
| c.241C>T | p.Arg81Cys | M to P | [16] |
| c.242G>A | p.Arg81His | S to P | [10] |
| c.254T>A | p.Val85Asp | S to P | [10] |
| c.259_260TC>AT | p.Ser87Ile | S to P | [7] |
| c.278 T > G | p.Ile93Arg | N/A | [9] |
| c.281C>T | p.Ala94Val | M to S | [7] |
| c.291C>A | p.Cys97Ter | N/A | [11] |
| c.301G>A | p.Gly101Arg | N/A | [15] |
| c.398delT | p.Met133ArgfsTer23 | M to P | [7,10] |
| c.414G>A | p.Trp138Ter | M to P | [12] |
| c.488C>T | p.Ala163Val | Mi to S | [14] |
| c.694G>A | p.Gly232Arg | S to P | [10] |
| GJB2 Variants | CLDN14 Variants |
|---|---|
| c.675A>T; c.672G>A; c.632G>A; c.606C>T; c.597T>C; c.583A>G; c.563A>G; c.550C>T; c.546G>A; c.523_533del; c.500T>C; c.490C>T; c.477C>T; c.456C>T; c.444C>T; c.438C>T; c.427C>T; c.407dup; c.396G>A; c.393C>G; c.370C>T; c.358_360del; c.321C>T; c.299_300del; c.299A>T; c.290dup; c.269dup; c.267C>G; c.264G>A; c.264G>C; c.258G>A; c.258G>T; c.235del; c.231G>A; c.229T>C; c.228A>G; c.227T>C; c.225G>T; c.224G>A; c.208C>G; c.203A>G; c.195C>T; c.186C>T; c.177C>T; c.169C>T; c.167del; c.139G>T; c.132G>A; c.128T>C; c.119C>A; c.110T>C; c.109G>A; c.108C>G; c.101T>C; c.95G>A; c.94C>T; c.78C>T; c.71G>A; c.56G>T; c.41dup; c.41A>G; c.40A>G; c.39G>A; c.35del; c.34G>T; c.33G>T; c.30G>C; c.28del; c.21G>A; c.15G>A; c.2T>C; c.1A>G; c.-22-2A>C; c.-57G>T. | c.414G>A; c.254T>A; c.242G>A; c.167G>A. |
Disclaimer/Publisher’s Note: The statements, opinions and data contained in all publications are solely those of the individual author(s) and contributor(s) and not of MDPI and/or the editor(s). MDPI and/or the editor(s) disclaim responsibility for any injury to people or property resulting from any ideas, methods, instructions or products referred to in the content. |
© 2024 by the authors. Licensee MDPI, Basel, Switzerland. This article is an open access article distributed under the terms and conditions of the Creative Commons Attribution (CC BY) license (https://creativecommons.org/licenses/by/4.0/).
Share and Cite
Tlili, A.; Mutery, A.A.; Chouchen, J. The Segregation of p.Arg68Ter-CLDN14 Mutation in a Syrian Deaf Family, Phenotypic Variations, and Comparative Analysis with the GJB2 Gene. Genes 2024, 15, 588. https://doi.org/10.3390/genes15050588
Tlili A, Mutery AA, Chouchen J. The Segregation of p.Arg68Ter-CLDN14 Mutation in a Syrian Deaf Family, Phenotypic Variations, and Comparative Analysis with the GJB2 Gene. Genes. 2024; 15(5):588. https://doi.org/10.3390/genes15050588
Chicago/Turabian StyleTlili, Abdelaziz, Abdullah Al Mutery, and Jihen Chouchen. 2024. "The Segregation of p.Arg68Ter-CLDN14 Mutation in a Syrian Deaf Family, Phenotypic Variations, and Comparative Analysis with the GJB2 Gene" Genes 15, no. 5: 588. https://doi.org/10.3390/genes15050588
APA StyleTlili, A., Mutery, A. A., & Chouchen, J. (2024). The Segregation of p.Arg68Ter-CLDN14 Mutation in a Syrian Deaf Family, Phenotypic Variations, and Comparative Analysis with the GJB2 Gene. Genes, 15(5), 588. https://doi.org/10.3390/genes15050588

