G-Protein Signaling Modulator 2 as a Potential Biomarker in Colorectal Cancer: Integrative Analysis Using Genetic Profiling and Pan-Cancer Studies
Abstract
1. Introduction
2. Materials and Methods
2.1. Data Collection and Patient Samples
2.2. FireBrowse
2.3. UALCAN
2.4. RNA Sequencing Data Processing and Differential Expression Analysis
2.5. Pan-Cancer Analysis of GPSM2 in Gastrointestinal Cancers
2.6. DNA-Seq and Whole Exome Sequencing
2.7. Survival Analysis
2.8. Receiver Operating Characteristic (ROC) Curve Analysis
2.9. Real-Time PCR Analysis
2.10. Correlation Analysis
2.11. Statistical Analysis
3. Results
3.1. Patient Demographics
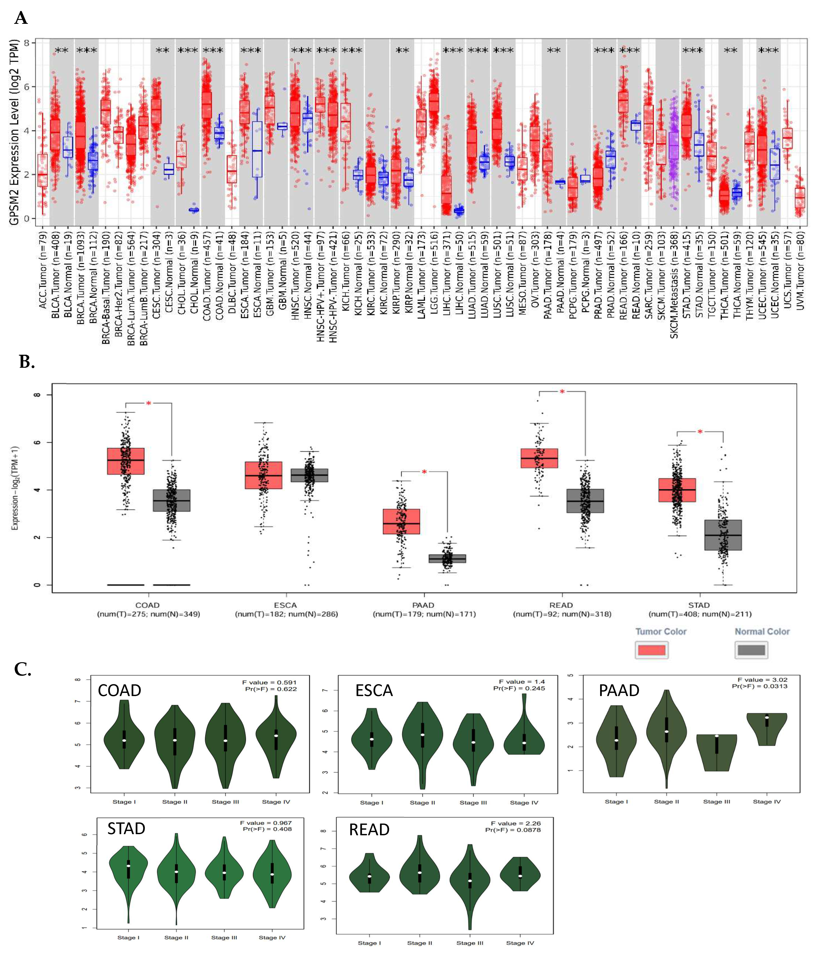
3.2. FireBrowse Database Demonstrated the Differential Expression Pattern of GPSM Family across Different Cancers
3.3. UALCAN Demonstrated the Expression Levels of GPSMs in CRC
3.4. Comprehensive Examination of RNA Sequencing Data Revealed GPSM2 as an Interesting Candidate
3.5. Pan-Cancer Analysis among GI Cancers Suggested GPSM2 as a Potential Prognostic Biomarker
3.6. DNA-Seq and Whole Exome Sequencing
3.7. Survival Analysis
3.8. ROC Curve Analysis Highlights the Potential Diagnostic Ability of GPSM2
3.9. The Expression Level of GPSM2 in Additional Cohort
3.10. Correlation Analysis Revealed GPSM2 with a Potential Role in EMT Process
4. Discussion
5. Conclusions
Author Contributions
Funding
Institutional Review Board Statement
Informed Consent Statement
Data Availability Statement
Conflicts of Interest
References
- Saeed, U.; Myklebust, T.Å.; Robsahm, T.E.; Kielland, M.F.; Møller, B.; Skålhegg, B.S.; Yaqub, S. Risk and survival in Colorectal Cancer with increasing BMI: A nationwide population-based cohort study. Color. Dis. 2022, 25, 375–385. [Google Scholar] [CrossRef]
- Hossain, M.S.; Karuniawati, H.; Jairoun, A.A.; Urbi, Z.; Ooi, D.J.; John, A.; Lim, Y.C.; Kibria, K.K.; Mohiuddin, A.; Ming, L.C. Colorectal cancer: A review of carcinogenesis, global epidemiology, current challenges, risk factors, preventive and treatment strategies. Cancers 2022, 14, 1732. [Google Scholar] [CrossRef] [PubMed]
- Fischer, J.; Walker, L.C.; Robinson, B.A.; Frizelle, F.A.; Church, J.M.; Eglinton, T.W. Clinical implications of the genetics of sporadic colorectal cancer. ANZ J. Surg. 2019, 89, 1224–1229. [Google Scholar] [CrossRef] [PubMed]
- Wielandt, A.M.; Hurtado, C.; Moreno, C.M.; Villarroel, C.; Castro, M.; Estay, M.; Simian, D.; Martinez, M.; Vial, M.T.; Kronberg, U. Characterization of Chilean patients with sporadic colorectal cancer according to the three main carcinogenic pathways: Microsatellite instability, CpG island methylator phenotype and chromosomal instability. Tumor Biol. 2020, 42, 1010428320938492. [Google Scholar] [CrossRef] [PubMed]
- Carethers, J.M.; Jung, B.H. Genetics and genetic biomarkers in sporadic colorectal cancer. Gastroenterology 2015, 149, 1177–1190.e1173. [Google Scholar] [CrossRef] [PubMed]
- Saoudi González, N.; Salvà, F.; Ros, J.; Baraibar, I.; Rodríguez-Castells, M.; García, A.; Alcaráz, A.; Vega, S.; Bueno, S.; Tabernero, J. Unravelling the complexity of colorectal cancer: Heterogeneity, clonal evolution, and clinical implications. Cancers 2023, 15, 4020. [Google Scholar] [CrossRef] [PubMed]
- Koncina, E.; Haan, S.; Rauh, S.; Letellier, E. Prognostic and predictive molecular biomarkers for colorectal cancer: Updates and challenges. Cancers 2020, 12, 319. [Google Scholar] [CrossRef]
- Tomczak, K.; Czerwińska, P.; Wiznerowicz, M. Review The Cancer Genome Atlas (TCGA): An immeasurable source of knowledge. Contemp. Oncol. /Współczesna Onkol. 2015, 2015, 68–77. [Google Scholar] [CrossRef]
- Wan, M.-l.; Wang, Y.; Zeng, Z.; Deng, B.; Zhu, B.-s.; Cao, T.; Li, Y.-k.; Xiao, J.; Han, Q.; Wu, Q. Colorectal cancer (CRC) as a multifactorial disease and its causal correlations with multiple signaling pathways. Biosci. Rep. 2020, 40, BSR20200265. [Google Scholar] [CrossRef]
- Sever, R.; Brugge, J.S. Signal transduction in cancer. Cold Spring Harb. Perspect. Med. 2015, 5, a006098. [Google Scholar] [CrossRef]
- Calebiro, D.; Koszegi, Z.; Lanoiselée, Y.; Miljus, T.; O’Brien, S. G protein-coupled receptor-G protein interactions: A single-molecule perspective. Physiol. Rev. 2021, 101, 857–906. [Google Scholar] [CrossRef] [PubMed]
- Filipek, S. Molecular switches in GPCRs. Curr. Opin. Struct. Biol. 2019, 55, 114–120. [Google Scholar] [CrossRef] [PubMed]
- Blumer, J.B.; Cismowski, M.J.; Sato, M.; Lanier, S.M. AGS proteins: Receptor-independent activators of G-protein signaling. Trends Pharmacol. Sci. 2005, 26, 470–476. [Google Scholar] [CrossRef] [PubMed]
- Dang, H.-H.; Ta, H.D.K.; Nguyen, T.T.; Anuraga, G.; Wang, C.-Y.; Lee, K.-H.; Le, N.Q.K. Identifying GPSM family members as potential biomarkers in breast cancer: A comprehensive bioinformatics analysis. Biomedicines 2021, 9, 1144. [Google Scholar] [CrossRef] [PubMed]
- Hu, L.-M.; Ou, X.-H.; Shi, S.-Y. A comprehensive analysis of G-protein-signaling modulator 2 as a prognostic and diagnostic marker for pan-cancer. Front. Genet. 2022, 13, 984714. [Google Scholar] [CrossRef]
- Deng, M.; Liu, B.; Zhang, Z.; Chen, Y.; Wang, Y.; Wang, X.; Lv, Q.; Yang, X.; Hou, K.; Che, X. Knockdown of G-protein-signaling modulator 2 promotes metastasis of non-small-cell lung cancer by inducing the expression of Snail. Cancer Sci. 2020, 111, 3210–3221. [Google Scholar] [CrossRef]
- Yang, D.; Ji, F.; Li, Y.; Jiao, Y.; Fang, X. GPSM2 serves as an independent prognostic biomarker for liver cancer survival. Technol. Cancer Res. Treat. 2020, 19, 1533033820945817. [Google Scholar] [CrossRef] [PubMed]
- Dang, S.-C.; Qian, X.-B.; Jin, W.; Cui, L.; Chen, J.-X.; Gu, M. G-protein-signaling modulator 2 expression and role in a CD133+ pancreatic cancer stem cell subset. Onco Targets Ther 2019, 12, 785. [Google Scholar] [CrossRef] [PubMed]
- Zhou, X.; Dang, S.; Jiang, H.; Gu, M. Identification of G-protein signaling modulator 2 as a diagnostic and prognostic biomarker of pancreatic adenocarcinoma: An exploration of its regulatory mechanisms. J. Gastrointest. Oncol. 2021, 12, 1164. [Google Scholar] [CrossRef]
- Liu, B.; Deng, M.; Zhang, J.; Li, F.; Han, W.; Pan, H. Loss of GPSM2 promotes the metastasis of non-small cell lung cancer by inducing the expression of Snail. Cancer Res. 2020, 80 (Suppl. S16), 4709. [Google Scholar] [CrossRef]
- Zhang, Z.; Li, Z.; Deng, M.; Liu, B.; Xin, X.; Zhao, Z.; Zhang, Y.; Lv, Q. Downregulation of GPSM2 is associated with primary resistance to paclitaxel in breast cancer. Oncol. Rep. 2020, 43, 965–974. [Google Scholar] [CrossRef] [PubMed]
- Deng, M.; Brägelmann, J.; Kryukov, I.; Saraiva-Agostinho, N.; Perner, S. FirebrowseR: An R client to the Broad Institute’s Firehose Pipeline. Database 2017, 2017, baw160. [Google Scholar] [CrossRef] [PubMed]
- Chandrashekar, D.S.; Bashel, B.; Balasubramanya, S.A.H.; Creighton, C.J.; Ponce-Rodriguez, I.; Chakravarthi, B.V.; Varambally, S. UALCAN: A portal for facilitating tumor subgroup gene expression and survival analyses. Neoplasia 2017, 19, 649–658. [Google Scholar] [CrossRef] [PubMed]
- Tang, Z.; Kang, B.; Li, C.; Chen, T.; Zhang, Z. GEPIA2: An enhanced web server for large-scale expression profiling and interactive analysis. Nucleic Acids Res. 2019, 47, W556–W560. [Google Scholar] [CrossRef] [PubMed]
- Consortium, G. The GTEx Consortium atlas of genetic regulatory effects across human tissues. Science 2020, 369, 1318–1330. [Google Scholar] [CrossRef] [PubMed]
- Vaser, R.; Adusumalli, S.; Leng, S.N.; Sikic, M.; Ng, P.C. SIFT missense predictions for genomes. Nat. Protoc. 2016, 11, 1–9. [Google Scholar] [CrossRef] [PubMed]
- Adzhubei, I.A.; Schmidt, S.; Peshkin, L.; Ramensky, V.E.; Gerasimova, A.; Bork, P.; Kondrashov, A.S.; Sunyaev, S.R. A method and server for predicting damaging missense mutations. Nat. Methods 2010, 7, 248–249. [Google Scholar] [CrossRef] [PubMed]
- Rentzsch, P.; Witten, D.; Cooper, G.M.; Shendure, J.; Kircher, M. CADD: Predicting the deleteriousness of variants throughout the human genome. Nucleic Acids Res. 2019, 47, D886–D894. [Google Scholar] [CrossRef] [PubMed]
- Blumer, J.B.; Lanier, S.M. Activators of G protein signaling exhibit broad functionality and define a distinct core signaling triad. Mol. Pharmacol. 2014, 85, 388–396. [Google Scholar] [CrossRef]
- Pattingre, S.; De Vries, L.; Bauvy, C.; Chantret, I.; Cluzeaud, F.; Ogier-Denis, E.; Vandewalle, A.; Codogno, P. The G-protein regulator AGS3 controls an early event during macroautophagy in human intestinal HT-29 cells. J. Biol. Chem. 2003, 278, 20995–21002. [Google Scholar] [CrossRef]
- Sanada, K.; Tsai, L.-H. G protein βγ subunits and AGS3 control spindle orientation and asymmetric cell fate of cerebral cortical progenitors. Cell 2005, 122, 119–131. [Google Scholar] [CrossRef] [PubMed]
- Vural, A.; Al-Khodor, S.; Cheung, G.Y.; Shi, C.-S.; Srinivasan, L.; McQuiston, T.J.; Hwang, I.-Y.; Yeh, A.J.; Blumer, J.B.; Briken, V. Activator of G-protein signaling 3–induced lysosomal biogenesis limits macrophage intracellular bacterial infection. J. Immunol. 2016, 196, 846–856. [Google Scholar] [CrossRef] [PubMed]
- Oner, S.S.; Vural, A.; Lanier, S.M. Translocation of activator of G-protein signaling 3 to the Golgi apparatus in response to receptor activation and its effect on the trans-Golgi network. J. Biol. Chem. 2013, 288, 24091–24103. [Google Scholar] [CrossRef] [PubMed]
- Bowers, M.S.; Hopf, F.W.; Chou, J.K.; Guillory, A.M.; Chang, S.-J.; Janak, P.H.; Bonci, A.; Diamond, I. Nucleus accumbens AGS3 expression drives ethanol seeking through Gβγ. Proc. Natl. Acad. Sci. USA 2008, 105, 12533–12538. [Google Scholar] [CrossRef] [PubMed]
- Kwon, M.; Pavlov, T.S.; Nozu, K.; Rasmussen, S.A.; Ilatovskaya, D.V.; Lerch-Gaggl, A.; North, L.M.; Kim, H.; Qian, F.; Sweeney, W.E., Jr. G-protein signaling modulator 1 deficiency accelerates cystic disease in an orthologous mouse model of autosomal dominant polycystic kidney disease. Proc. Natl. Acad. Sci. USA 2012, 109, 21462–21467. [Google Scholar] [CrossRef] [PubMed]
- Branham-O’Connor, M.; Robichaux, W.G.; Zhang, X.-K.; Cho, H.; Kehrl, J.H.; Lanier, S.M.; Blumer, J.B. Defective chemokine signal integration in leukocytes lacking activator of G protein signaling 3 (AGS3). J. Biol. Chem. 2014, 289, 10738–10747. [Google Scholar] [CrossRef] [PubMed]
- Billard, M.J.; Gall, B.J.; Richards, K.L.; Siderovski, D.P.; Tarrant, T.K. G protein signaling modulator-3: A leukocyte regulator of inflammation in health and disease. Am. J. Clin. Exp. Immunol. 2014, 3, 97. [Google Scholar] [PubMed]
- Wang, M.; Jia, J.; Cui, Y.; Peng, Y.; Jiang, Y. Molecular and Clinical Characterization of a Novel Prognostic and Immunologic Biomarker GPSM3 in Low-Grade Gliomas. Brain Sci. 2021, 11, 1529. [Google Scholar] [CrossRef]
- Fukukawa, C.; Ueda, K.; Nishidate, T.; Katagiri, T.; Nakamura, Y. Critical roles of LGN/GPSM2 phosphorylation by PBK/TOPK in cell division of breast cancer cells. Genes Chromosomes Cancer 2010, 49, 861–872. [Google Scholar] [CrossRef]
- He, X.-Q.; Zhang, Y.-F.; Yu, J.-J.; Gan, Y.-Y.; Han, N.-N.; Zhang, M.-X.; Ge, W.; Deng, J.-J.; Zheng, Y.-F.; Xu, X.-M. High expression of G-protein signaling modulator 2 in hepatocellular carcinoma facilitates tumor growth and metastasis by activating the PI3K/AKT signaling pathway. Tumor Biol. 2017, 39, 1010428317695971. [Google Scholar] [CrossRef]
- Deng, M.; Liu, B.; Zhang, Z.; Chen, Y.; Wang, Y.; Wang, X.; Lv, Q.; Yang, X.; Hou, K.; Che, X. Loss of G-protein-signaling modulator 2 accelerates proliferation of lung adenocarcinoma via EGFR signaling pathway. Int. J. Biochem. Cell Biol. 2020, 122, 105716. [Google Scholar] [CrossRef] [PubMed]










| Gene Name | Primer Sequence |
|---|---|
| GPSM2-F | GGGAAGCGAAAGCTAGTG |
| GPSM2-R | CTTGCTTCTCCCACCTTG |
| GAPDH F | ATCAGCAATGCCTCCTGCAC |
| GAPDH R | TGGTCATGAGTCCTTCCACG |
| A. | B. | ||
| Characteristic | Patients (%) | Characteristic | Patients (%) |
| Age | 65.76 ± 13.01 | Age | 55.34 ± 13.67 |
| Sex | Sex | ||
| Female | 103 (48.1) | Female | 35 (54.7) |
| Male | 111 (51.9) | Male | 29 (45.3) |
| TMN classification | TMN classification | ||
| Stage I–II | 112 (54.9) | Stage I–II | 37 (57.8) |
| Stage III | 64 (31.4) | Stage III | 25 (39.1) |
| Stage IV | 28 (13.7) | Stage IV | 2 (3.1) |
| Tumor size | Grade | ||
| T1 | 8 (3.7) | Poorly-differentiated | 29 (45.3) |
| T2 | 33 (15.4) | Moderately-differentiated | 34 (53.1) |
| T3 | 145 (67.8) | Well-differentiated | 1 (1.6) |
| T4 | 28 (13.1) | Undifferentiated | 0 (0) |
| Nodal status | Nodal status | ||
| Yes | 93 (43.5) | Yes | 28 (43.7) |
| N1 | 59 (27.7) | ||
| N2 | 34 (15.8) | ||
| No | 121 (56.5) | No | 36 (56.3) |
| Distant metastasis | Distant metastasis | ||
| Yes | 28 (15.8) | Yes | 1 (1.6) |
| No | 150 (84.2) | No | 63 (98.4) |
| Hugo_Symbol | Chromosome | Start_Position | End_Position | Strand | Variant_Classification | Variant_Type | Tumor_Seq_Allele1 | Tumor_Seq_Allele2 | dbSNP_RS |
|---|---|---|---|---|---|---|---|---|---|
| GPSM2 | chr1 | 108,898,897 | 108,898,897 | + | Nonsense_Mutation | SNP | G | T | NA |
| GPSM2 | chr1 | 108,901,836 | 108,901,836 | + | Missense_Mutation | SNP | G | A | rs753366137 |
| GPSM2 | chr1 | 108,918,769 | 108,918,769 | + | Nonsense_Mutation | SNP | C | T | rs776770855 |
| GPSM2 | chr1 | 108,929,776 | 108,929,776 | + | Frame_Shift_Del | DEL | T | - | novel |
| GPSM2 | chr1 | 108,901,888 | 108,901,888 | + | Frame_Shift_Del | DEL | A | - | NA |
| GPSM2 | chr1 | 108,918,769 | 108,918,769 | + | Nonsense_Mutation | SNP | C | T | rs776770855 |
| GPSM2 | chr1 | 108,903,125 | 108,903,125 | + | Splice_Site | SNP | G | T | NA |
Disclaimer/Publisher’s Note: The statements, opinions and data contained in all publications are solely those of the individual author(s) and contributor(s) and not of MDPI and/or the editor(s). MDPI and/or the editor(s) disclaim responsibility for any injury to people or property resulting from any ideas, methods, instructions or products referred to in the content. |
© 2024 by the authors. Licensee MDPI, Basel, Switzerland. This article is an open access article distributed under the terms and conditions of the Creative Commons Attribution (CC BY) license (https://creativecommons.org/licenses/by/4.0/).
Share and Cite
Kadhim, D.J.; Azari, H.; Sokhangouy, S.K.; Hassanian, S.M.; Alshekarchi, H.I.; Goshayeshi, L.; Goshayeshi, L.; Abbaszadegan, M.R.; Khojasteh-Leylakoohi, F.; Khazaei, M.; et al. G-Protein Signaling Modulator 2 as a Potential Biomarker in Colorectal Cancer: Integrative Analysis Using Genetic Profiling and Pan-Cancer Studies. Genes 2024, 15, 474. https://doi.org/10.3390/genes15040474
Kadhim DJ, Azari H, Sokhangouy SK, Hassanian SM, Alshekarchi HI, Goshayeshi L, Goshayeshi L, Abbaszadegan MR, Khojasteh-Leylakoohi F, Khazaei M, et al. G-Protein Signaling Modulator 2 as a Potential Biomarker in Colorectal Cancer: Integrative Analysis Using Genetic Profiling and Pan-Cancer Studies. Genes. 2024; 15(4):474. https://doi.org/10.3390/genes15040474
Chicago/Turabian StyleKadhim, Doaa Jawad, Hanieh Azari, Saeideh Khorshid Sokhangouy, Seyed Mahdi Hassanian, Hawraa Ibrahim Alshekarchi, Ladan Goshayeshi, Lena Goshayeshi, Mohammad Reza Abbaszadegan, Fatemeh Khojasteh-Leylakoohi, Majid Khazaei, and et al. 2024. "G-Protein Signaling Modulator 2 as a Potential Biomarker in Colorectal Cancer: Integrative Analysis Using Genetic Profiling and Pan-Cancer Studies" Genes 15, no. 4: 474. https://doi.org/10.3390/genes15040474
APA StyleKadhim, D. J., Azari, H., Sokhangouy, S. K., Hassanian, S. M., Alshekarchi, H. I., Goshayeshi, L., Goshayeshi, L., Abbaszadegan, M. R., Khojasteh-Leylakoohi, F., Khazaei, M., Gataa, I. S., Peters, G. J., A. Ferns, G., Batra, J., Lam, A. K.-Y., Giovannetti, E., & Avan, A. (2024). G-Protein Signaling Modulator 2 as a Potential Biomarker in Colorectal Cancer: Integrative Analysis Using Genetic Profiling and Pan-Cancer Studies. Genes, 15(4), 474. https://doi.org/10.3390/genes15040474

