Visual Integration of Genome-Wide Association Studies and Differential Expression Results with the Hidecan R Package
Abstract
1. Introduction
2. Materials and Methods
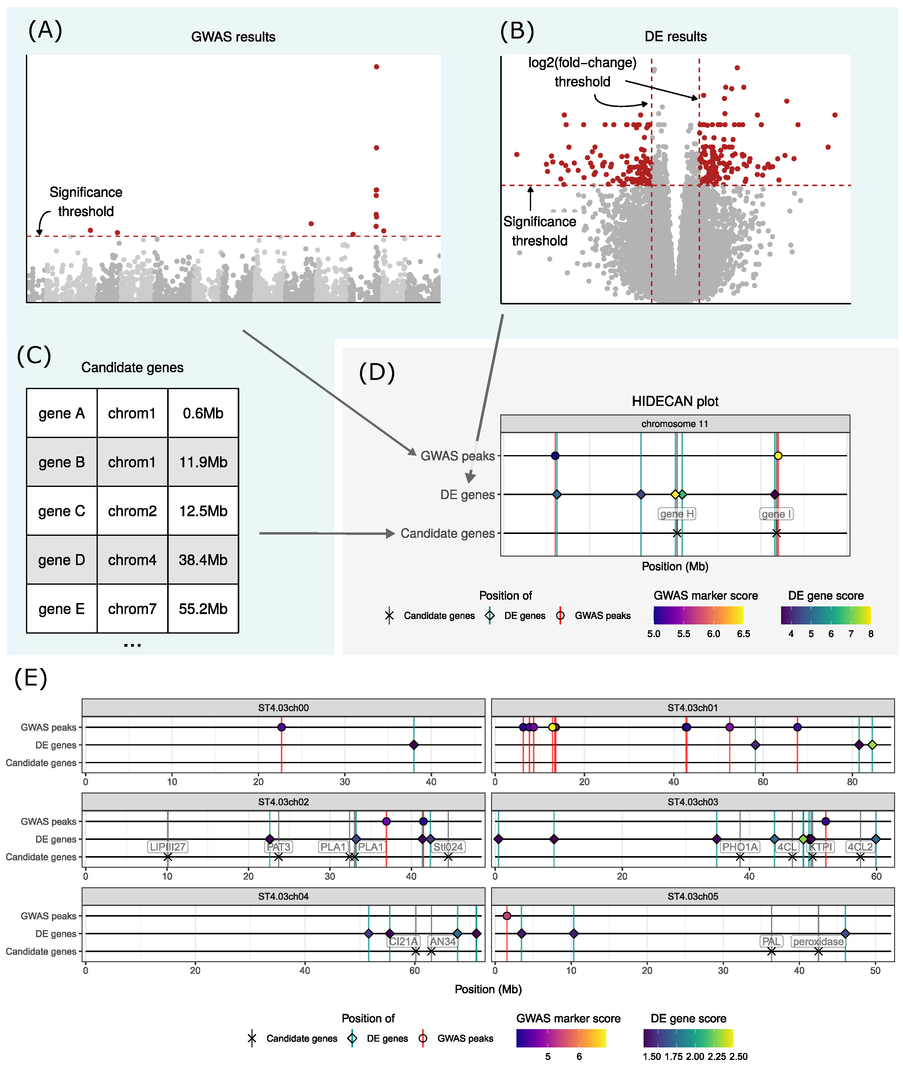
2.1. Input Data
- chromosome (for GWAS, DE, and candidate gene tables): column giving the ID of the chromosome on which each marker or gene is located;
 - position (for GWAS tables): the physical location in the base pair (bp) of the markers along the chromosome;
 - start and end (for DE and candidate gene tables): the start and end positions (in bp) of the genes along the chromosome. These two columns are used by hidecan to calculate the position of the genes on the plot as the half-way point between their start and end positions;
 - Either score or padj (for GWAS and DE tables): either the score (i.e., −log10(p-value) or the adjusted p-value of the markers or genes in the GWAS or DE results. If a score column is provided, the padj column will be ignored. If only a padj column is provided, it will be used to compute the score of the markers or genes;
 - Either foldChange or log2FoldChange (for DE tables): either the fold-change or the (fold-change) of the genes in the DE results. If a log2FoldChange column is provided, the foldChange column will be ignored. If only a foldChange column is provided, it will be used to compute the (fold-change) of the genes;
 - name (for candidate genes tables): the name of the genes that will be displayed in the HIDECAN plot. These can be set to NA (missing values in R) for any of the genes to remove their label in the resulting plot.
 
2.2. Additional Parameters
2.3. Output
2.4. Custom Data Types
2.5. Shiny Application
2.6. Conversion from GWASpoly Package
2.7. Availability through VIEWpoly
3. Results
3.1. Example for Tuber Bruising in the Autotetraploid Potato
library(hidecan)
 
data <- get_example_data()
 
hidecan_plot(
    gwas_list = data[["GWAS"]], # data-frame of GWAS results
    de_list = data[["DE"]],     # data-frame of DE results
    can_list = data[["CAN"]],   # data-frame of candidate genes
    score_thr_gwas = 4,         # sign. threshold for GWAS
    score_thr_de = 1.3,         # sign. threshold for DE
    log2fc_thr = 0              # log2-fold change threshold for DE
)
		  
        3.2. Visualising Output from the GWASpoly Package
library(hidecan)
library(GWASpoly)
 
# Reading the example GWASpoly output
gwaspoly_example_file <- system.file(
    "extdata/gwaspoly_res_thr.rda",
    package = "hidecan"
)
gwaspoly_res_thr <- readRDS(gwaspoly_example_file)
 
hidecan_plot_from_gwaspoly(
    gwaspoly_res_thr,            # GWASpoly output
    remove_empty_chrom = TRUE,   # only display chrom with sign. markers
    chrom_limits = list(         # zoom in on specific genomic regions
	"5" = c(2e6, 2.5e6),     # (limits in bp)
        "8" = c(53e6, 53.5e6),
        "10" = c(48.5e6, 49e6),
        "11" = c(0.5e6, 1e6)
    )
)
		  
        3.3. Adding Custom Data Tracks
library(hidecan)
library(ggplot2)
 
# Setting up a colour palette for differential methylation score
dmr_palette <- scale_fill_viridis_c(
  option = "rocket",
  name = "DM score",
  guide = guide_colourbar(
    title.position = "top",
    title.hjust = 0.5
  )
)
 
# Aesthetics for the custom data types
plot_aes <- list(
  QTL_data = list(
    y_label = "QTL regions",
    line_colour = "darkgoldenrod2",
    point_shape = 18,
    show_name = TRUE,
    fill_scale = NULL
  ),
 
  DMR_data = list(
    y_label = "Diff. methylated regions",
    line_colour = "orchid",
    point_shape = 24,
    show_name = FALSE,
    fill_scale = dmr_palette
  )
)
 
# Specify the data type of each custom input table
attr(sim_data[["QTL"]], "aes_type") <- "QTL_data"
attr(sim_data[["DMR"]], "aes_type") <- "DMR_data"
 
hidecan_plot(
  gwas_list = sim_data[["GWAS"]],
  score_thr_gwas = 2,
  custom_list = list(sim_data[["QTL"]], sim_data[["DMR"]]),
  score_thr_custom = 2,
  custom_aes = plot_aes
)
		  
        4. Discussion
Supplementary Materials
Author Contributions
Funding
Institutional Review Board Statement
Informed Consent Statement
Data Availability Statement
Acknowledgments
Conflicts of Interest
Abbreviations
| bp | Base pairs | 
| DE | Differential expression | 
| DMR | Differentially methylated region | 
| GWAS | Genome-wide association study | 
| QTL | Quantitative trait loci | 
References
- Bush, W.S.; Moore, J.H. Chapter 11: Genome-wide association studies. PLoS Comput. Biol. 2012, 8, e1002822. [Google Scholar] [CrossRef] [PubMed]
 - Wei, L.; Jian, H.; Lu, K.; Filardo, F.; Yin, N.; Liu, L.; Qu, C.; Li, W.; Du, H.; Li, J. Genome-wide association analysis and differential expression analysis of resistance to Sclerotinia stem rot in Brassica napus. Plant Biotechnol. J. 2015, 14, 1368–1380. [Google Scholar] [CrossRef] [PubMed]
 - Yuan, Y.; Xing, H.; Zeng, W.; Xu, J.; Mao, L.; Wang, L.; Feng, W.; Tao, J.; Wang, H.; Zhang, H.; et al. Genome-wide association and differential expression analysis of salt tolerance in Gossypium hirsutum L. at the germination stage. BMC Plant Biol. 2019, 19, 394. [Google Scholar] [CrossRef] [PubMed]
 - Xuan, L.; Yan, T.; Lu, L.; Zhao, X.; Wu, D.; Hua, S.; Jiang, L. Genome-wide association study reveals new genes involved in leaf trichome formation in polyploid oilseed rape (Brassica napus L.). Plant Cell Environ. 2020, 43, 675–691. [Google Scholar] [CrossRef] [PubMed]
 - Turner, S. qqman: An R package for visualizing GWAS results using Q-Q and manhattan plots. J. Open Source Soft. 2018, 3, 731. [Google Scholar] [CrossRef]
 - Li, W. Volcano plots in analyzing differential expressions with mRNA microarrays. J. Bioinform. Comput. Biol. 2012, 10, 1231003. [Google Scholar] [CrossRef] [PubMed]
 - Krzywinski, M.; Schein, J.; Birol, I.; Connors, J.; Gascoyne, R.; Horsman, D.; Jones, S.; Marra, M. Circos: An information aesthetic for comparative genomics. Genome Res. 2009, 19, 1639–1645. [Google Scholar] [CrossRef] [PubMed]
 - Jha, V.; Singh, G.; Kumar, S.; Sonawane, A.; Jere, A.; Anamika, K. CGDV: A webtool for circular visualization of genomics and transcriptomics data. BMC Genom. 2017, 18, 823. [Google Scholar] [CrossRef] [PubMed]
 - Angelin-Bonnet, O.; Thomson, S.; Vignes, M.; Biggs, P.J.; Monaghan, K.; Bloomer, R.; Wright, K.; Baldwin, S. Investigating the genetic components of tuber bruising in a breeding population of tetraploid potatoes. BMC Plant Biol. 2023, 23, 238. [Google Scholar] [CrossRef] [PubMed]
 - Wickham, H. ggplot2: Elegant Graphics for Data Analysis; Springer: New York, NY, USA, 2016. [Google Scholar] [CrossRef]
 - Slowikowski, K. ggrepel: Automatically Position Non-Overlapping Text Labels with ’ggplot2’, R Package Version 0.9.2; The R Foundation: Vienna, Austria, 2022. [Google Scholar]
 - Campitelli, E. ggnewscale: Multiple Fill and Colour Scales in ’ggplot2’, R Package Version 0.4.8; The R Foundation: Vienna, Austria, 2022. [Google Scholar]
 - Robinson, M.D.; McCarthy, D.J.; Smyth, G.K. edgeR: A Bioconductor package for differential expression analysis of digital gene expression data. Bioinformatics 2009, 26, 139–140. [Google Scholar] [CrossRef] [PubMed]
 - Love, M.I.; Huber, W.; Anders, S. Moderated estimation of fold change and dispersion for RNA-seq data with DESeq2. Genome Biol. 2014, 15, 550. [Google Scholar] [CrossRef] [PubMed]
 - Rosyara, U.R.; Jong, W.S.D.; Douches, D.S.; Endelman, J.B. Software for genome-wide association studies in autopolyploids and its application to potato. Plant Genome 2016, 9. [Google Scholar] [CrossRef] [PubMed]
 - Taniguti, C.H.; de Siqueira Gesteira, G.; Lau, J.; da Silva Pereira, G.; Zeng, Z.B.; Byrne, D.; Riera-Lizarazu, O.; Mollinari, M. VIEWpoly: A visualization tool to integrate and explore results of polyploid genetic analysis. J. Open Source Soft. 2022, 7, 4242. [Google Scholar] [CrossRef]
 - Mollinari, M.; Olukolu, B.A.; da S Pereira, G.; Khan, A.; Gemenet, D.; Yencho, G.C.; Zeng, Z.B. Unraveling the hexaploid sweetpotato inheritance using ultra-dense multilocus mapping. G3 2020, 10, 281–292. [Google Scholar] [CrossRef] [PubMed]
 - Bourke, P.M.; Voorrips, R.E.; Hackett, C.A.; van Geest, G.; Willemsen, J.H.; Arens, P.; Smulders, M.J.M.; Visser, R.G.F.; Maliepaard, C. Detecting quantitative trait loci and exploring chromosomal pairing in autopolyploids using polyqtlR. Bioinformatics 2021, 37, 3822–3829. [Google Scholar] [CrossRef] [PubMed]
 - Conner, J.K. Genetic mechanisms of floral trait correlations in a natural population. Nature 2002, 420, 407–410. [Google Scholar] [CrossRef] [PubMed]
 - Schönhals, E.M.; Ding, J.; Ritter, E.; Paulo, M.J.; Cara, N.; Tacke, E.; Hofferbert, H.R.; Lübeck, J.; Strahwald, J.; Gebhardt, C. Physical mapping of QTL for tuber yield, starch content and starch yield in tetraploid potato (Solanum tuberosum L.) by means of genome wide genotyping by sequencing and the 8.3 K SolCAP SNP array. BMC Genom. 2017, 18, 642. [Google Scholar] [CrossRef] [PubMed]
 - Hahne, F.; Ivanek, R. Visualizing genomic data using Gviz and Bioconductor. In Statistical Genomics: Methods and Protocols; Mathé, E., Davis, S., Eds.; Springer: New York, NY, USA, 2016; pp. 335–351. [Google Scholar] [CrossRef]
 - Thorvaldsdóttir, H.; Robinson, J.T.; Mesirov, J.P. Integrative Genomics Viewer (IGV): High-performance genomics data visualization and exploration. Brief Bioinform. 2013, 14, 178–192. [Google Scholar] [CrossRef] [PubMed]
 - Freese, N.H.; Norris, D.C.; Loraine, A.E. Integrated Genome Browser: Visual analytics platform for genomics. Bioinformatics 2016, 32, 2089–2095. [Google Scholar] [CrossRef] [PubMed]
 - Diesh, C.; Stevens, G.J.; Xie, P.; De Jesus Martinez, T.; Hershberg, E.A.; Leung, A.; Guo, E.; Dider, S.; Zhang, J.; Bridge, C.; et al. JBrowse 2: A modular genome browser with views of synteny and structural variation. Genome Biol. 2023, 24, 74. [Google Scholar] [CrossRef] [PubMed]
 



Disclaimer/Publisher’s Note: The statements, opinions and data contained in all publications are solely those of the individual author(s) and contributor(s) and not of MDPI and/or the editor(s). MDPI and/or the editor(s) disclaim responsibility for any injury to people or property resulting from any ideas, methods, instructions or products referred to in the content.  | 
© 2024 by the authors. Licensee MDPI, Basel, Switzerland. This article is an open access article distributed under the terms and conditions of the Creative Commons Attribution (CC BY) license (https://creativecommons.org/licenses/by/4.0/).
Share and Cite
Angelin-Bonnet, O.; Vignes, M.; Biggs, P.J.; Baldwin, S.; Thomson, S. Visual Integration of Genome-Wide Association Studies and Differential Expression Results with the Hidecan R Package. Genes 2024, 15, 1244. https://doi.org/10.3390/genes15101244
Angelin-Bonnet O, Vignes M, Biggs PJ, Baldwin S, Thomson S. Visual Integration of Genome-Wide Association Studies and Differential Expression Results with the Hidecan R Package. Genes. 2024; 15(10):1244. https://doi.org/10.3390/genes15101244
Chicago/Turabian StyleAngelin-Bonnet, Olivia, Matthieu Vignes, Patrick J. Biggs, Samantha Baldwin, and Susan Thomson. 2024. "Visual Integration of Genome-Wide Association Studies and Differential Expression Results with the Hidecan R Package" Genes 15, no. 10: 1244. https://doi.org/10.3390/genes15101244
APA StyleAngelin-Bonnet, O., Vignes, M., Biggs, P. J., Baldwin, S., & Thomson, S. (2024). Visual Integration of Genome-Wide Association Studies and Differential Expression Results with the Hidecan R Package. Genes, 15(10), 1244. https://doi.org/10.3390/genes15101244
        
