Characterization of the Effects of Host p53 and Fos on Gallid Alpha Herpesvirus 1 Replication
Abstract
1. Introduction
2. Material and Methods
2.1. Viral Strain and Cell Culture
2.2. Plasmids and Transfection
2.3. RNA Extraction and RT–qPCR
2.4. Preparation of Standards for Absolute qRT-PCR
2.5. Absolute Quantitative Real-Time PCR
2.6. Protein Extraction
2.7. Co-Immunoprecipitation Assay
2.8. Western Blot
2.9. Viral Quantitation
2.10. Chromatin Immunoprecipitation (ChIP) Assays
2.11. Statistical Analysis
3. Results
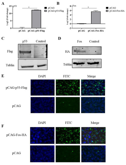
3.1. Manipulating the Expression of p53 and Fos in LMH Cells
3.2. Overexpression of p53 Promotes Viral Gene Transcription
3.3. Overexpression of p53 Promotes the Replication of ILTV
3.4. Overexpression of Fos Promotes Viral Gene Transcription
3.5. Overexpression of Fos Promotes the Replication of ILTV
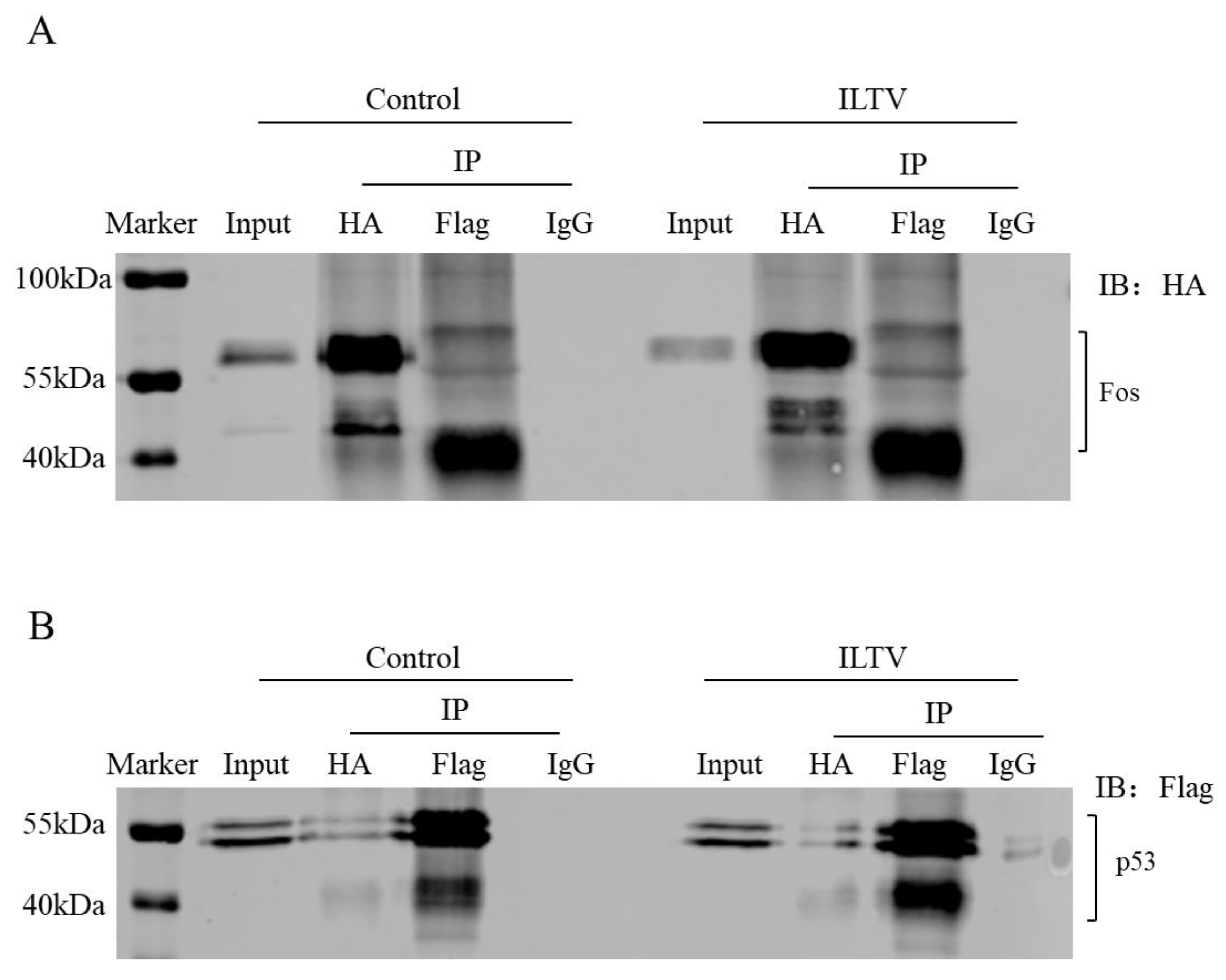
3.6. Direct Physical Interaction between p53 and Fos Proteins
3.7. ICP4 Is a Bona Fide Target Gene of Both p53 and Fos
4. Discussion
Author Contributions
Funding
Institutional Review Board Statement
Informed Consent Statement
Data Availability Statement
Conflicts of Interest
References
- Bagust, T.J.; Jones, R.C.; Guy, J.S. Avian infectious laryngotracheitis. Rev. Sci. Tech. 2000, 19, 483. [Google Scholar] [CrossRef] [PubMed]
- Fahey, K.J.; Bagust, T.J.; York, J.J. Laryngotracheitis herpesvirus infection in the chicken: The role of humoral antibody in immunity to a graded challenge infection. Avian Pathol. 1983, 12, 505–514. [Google Scholar] [CrossRef] [PubMed]
- Devlin, J.M.; Hartley, C.A.; Gilkerson, J.R.; Coppo, M.J.C.; Vaz, P.; Noormohammadi, A.H.; Wells, B.; Rubite, A.; Dhand, N.K.; Browning, G.F. Horizontal transmission dynamics of a glycoprotein G deficient candidate vaccine strain of infectious laryngotracheitis virus and the effect of vaccination on transmission of virulent virus. Vaccine 2011, 29, 5699–5704. [Google Scholar] [CrossRef] [PubMed]
- Ou, S.C.; Giambrone, J.J. Infectious laryngotracheitis virus in chickens. World J. Virol. 2012, 1, 142. [Google Scholar] [PubMed]
- Williams, R.A.; Bennett, M.; Bradbury, J.M.; Gaskell, R.M.; Jordan, F.T.W. Demonstration of sites of latency of infectious laryngotracheitis virus using the polymerase chain reaction. J. Gen. Virol. 1992, 73 Pt 9, 2415–2420. [Google Scholar] [CrossRef]
- Oldoni, I.; Rodríguez-Avila, A.; Riblet, S.; García, M. Characterization of infectious laryngotracheitis virus (ILTV) isolates from commercial poultry by polymerase chain reaction and restriction fragment length polymorphism (PCR-RFLP). Avian Dis. 2008, 52, 59–63. [Google Scholar] [CrossRef]
- Oldoni, I.; García, M. Characterization of infectious laryngotracheitis virus isolates from the US by polymerase chain reaction and restriction fragment length polymorphism of multiple genome regions. Avian Pathol. 2007, 36, 167–176. [Google Scholar]
- Neff, C.; Sudler, C.; Hoop, R.K. Characterization of western European field isolates and vaccine strains of avian infectious laryngotracheitis virus by restriction fragment length polymorphism and sequence analysis. Avian Dis. 2008, 52, 278–283. [Google Scholar]
- Blacker, H.P.; Kirkpatrick, N.C.; Rubite, A.; O’Rourke, D.; Noormohammadi, A.H. Epidemiology of recent outbreaks of infectious laryngotracheitis in poultry in Australia. Aust. Vet. J. 2015, 89, 89–94. [Google Scholar] [CrossRef]
- Lee, S.-W.; Markham, P.F.; Coppo, M.J.C.; Legione, A.R.; Markham, J.F.; Noormohammadi, A.H.; Browning, G.F.; Ficorilli, N.; Hartley, C.A.; Devlin, J.M. Attenuated Vaccines Can Recombine to Form Virulent Field Viruses. Science 2012, 337, 188. [Google Scholar] [CrossRef]
- Yan, Z.; Li, S.; Xie, Q.; Chen, F.; Bi, Y. Characterization of field strains of infectious laryngotracheitis virus in China by restriction fragment length polymorphism and sequence analysis. J. Vet. Diagn. Investig. 2016, 28, 46–49. [Google Scholar] [CrossRef] [PubMed]
- Vagnozzi, A.; Zavala, G.; Riblet, S.M.; Mundt, A.; García, M. Protection induced by commercially available live-attenuated and recombinant viral vector vaccines against infectious laryngotracheitis virus in broiler chickens. Avian Pathol. 2012, 41, 21–31. [Google Scholar] [PubMed]
- Mahmoudian, A.; Markham, P.F.; Noormohammadi, A.H.; Browning, G.F. Kinetics of transcription of infectious laryngotracheitis virus genes. Comp. Immunol. Microbiol. Infect. Dis. 2012, 35, 103–115. [Google Scholar] [CrossRef] [PubMed]
- Hai, L.; Gao, Q.; Shao, Y.; Sun, B.; Wang, F.; Qiao, Y.; Wang, N.; Liu, S. Gallid Herpesvirus 1 Initiates Apoptosis in Uninfected Cells through Paracrine Repression of p53. J. Virol. 2018, 92, e00529-18. [Google Scholar]
- Garijo, R.; Hernández-Alonso, P.; Rivas, C.; Diallo, J.S.; Sanjuán, R. Experimental Evolution of an Oncolytic Vesicular Stomatitis Virus with Increased Selectivity for p53-Deficient Cells. PLoS ONE 2014, 9, e102365. [Google Scholar] [CrossRef][Green Version]
- Pampin, M.; Simonin, Y.; Blondel, B.; Percherancier, Y.; Chelbi-Alix, M.K. Cross Talk between PML and p53 during Poliovirus Infection: Implications for Antiviral Defense. J. Virol. 2006, 80, 8582–8592. [Google Scholar] [CrossRef]
- Yan, W.; Wei, J.; Deng, X.; Shi, Z.; Zhu, Z.; Shao, D.; Li, B.; Wang, S.; Tong, G.; Ma, Z. Transcriptional analysis of immune-related gene expression in p53-deficient mice with increased susceptibility to influenza A virus infection. BMC Med. Genom. 2015, 8, 52. [Google Scholar] [CrossRef]
- Deng, X.; Li, X.; Shen, Y.; Qiu, Y.; Shi, Z.; Shao, D.; Jin, Y.; Chen, H.; Ding, C.; Li, L. The Meq oncoprotein of Marek’s disease virus interacts with p53 and inhibits its transcriptional and apoptotic activities. Virol. J. 2010, 7, 348. [Google Scholar] [CrossRef]
- Zhang, H.; Zhang, H.X.; Cao, S.L.; Sui, C.; Song, Y.; Zhao, Y.; Liu, S. Knockout of p53 leads to a significant increase in ALV-J replication—ScienceDirect. Poult. Sci. 2021, 100, 101374. [Google Scholar]
- Ouyang, W.; Wang, Y.S.; Meng, K.; Pan, Q.X.; Luo, K. gga-miR-2127 downregulates the translation of chicken p53 and attenuates chp53-mediated innate immune response against IBDV infection. Vet. Microbiol. 2016, 198, 34. [Google Scholar] [CrossRef]
- Wang, Z.; Qiao, Y.; Chen, Z.; Liang, Y.; Cui, L.; Zhang, Y.; Li, X.; Xu, L.; Wei, P.; Liu, S.; et al. Fos Facilitates Gallid Alpha-Herpesvirus 1 Infection by Transcriptional Control of Host Metabolic Genes and Viral Immediate Early Gene. Viruses 2021, 13, 1110. [Google Scholar] [CrossRef] [PubMed]
- Xu, L.; Chen, Z.; Zhang, Y.; Cui, L.; Liu, Z.; Li, X.; Liu, S.; Li, H. P53 maintains gallid alpha herpesvirus 1 replication by direct regulation of nucleotide metabolism and ATP synthesis through its target genes. Front. Microbiol. 2022, 13, 1044141. [Google Scholar] [CrossRef] [PubMed]
- Sun, Y.; Zeng, X.R.; Wenger, L.; Firestein, G.S.; Cheung, H.S. P53 down-regulates matrix metalloproteinase-1 by targeting the communications between AP-1 and the basal transcription complex. J. Cell. Biochem. 2004, 92, 258–269. [Google Scholar] [CrossRef] [PubMed]
- Wang, Z.; Sun, B.; Gao, Q.; Ma, Y.; Liang, Y.; Chen, Z.; Wu, H.; Cui, L.; Shao, Y.; Wei, P. Host Src controls gallid alpha herpesvirus 1 intercellular spread in a cellular fatty acid metabolism-dependent manner. Virology 2019, 537, 1–13. [Google Scholar] [CrossRef]
- Xu, L.; Wang, Z.; Chen, Z.; Cui, L.; Liu, Z.; Liang, Y.; Li, X.; Zhang, Y.; Liu, S.; Li, H. PFT-α inhibits gallid alpha herpesvirus 1 replication by repressing host nucleotide metabolism and ATP synthesis. Vet. Microbiol. 2022, 269, 109435. [Google Scholar] [CrossRef]
- Nikulenkov, F.; Spinnler, C.; Li, H.; Tonelli, C.; Shi, Y.; Turunen, M.; Kivioja, T.; Ignatiev, I.; Kel, A.; Taipale, J. Insights into p53 transcriptional function via genome-wide chromatin occupancy and gene expression analysis. Cell Death Differ. 2012, 19, 1992–2002. [Google Scholar] [CrossRef]
- Maruzuru, Y.; Fujii, H.; Oyama, M.; Kozuka-Hata, H.; Kato, A.; Kawaguchi, Y. Roles of p53 in Herpes Simplex Virus 1 Replication. J. Virol. 2013, 87, 9323–9332. [Google Scholar] [CrossRef]







| Primer Name | Sequence (5′-3′) | Length (bp) |
|---|---|---|
| ICP4-F | CGTGGCACTAGATATTAACGTG | 503 |
| ICP4-R | CTCGCCAGAGTGGCTCTAGCG | |
| ICP27-F | CATCTTCGAACTGATGCCAAAGC | 441 |
| ICP27-R | CGTCATCACGGACCGAAACGAAGG | |
| gI-F | CGCCAGGATTGACGACGATCAC | 450 |
| gI-R | GTGCGACACGAAGCCTTGGAATAG | |
| gG-F | ATGAGCGGCTTCAGTAACATAG | 511 |
| gG-R | CTGAGAGCTGGTAGGCGTAGATG | |
| gC-F | CCTTGCGTTTGAATTTTTCTGT | 503 |
| gC-R | AATAGCCGGACGACATCTG |
Disclaimer/Publisher’s Note: The statements, opinions and data contained in all publications are solely those of the individual author(s) and contributor(s) and not of MDPI and/or the editor(s). MDPI and/or the editor(s) disclaim responsibility for any injury to people or property resulting from any ideas, methods, instructions or products referred to in the content. |
© 2023 by the authors. Licensee MDPI, Basel, Switzerland. This article is an open access article distributed under the terms and conditions of the Creative Commons Attribution (CC BY) license (https://creativecommons.org/licenses/by/4.0/).
Share and Cite
Liu, Z.; Cui, L.; Li, X.; Xu, L.; Zhang, Y.; Han, Z.; Liu, S.; Li, H. Characterization of the Effects of Host p53 and Fos on Gallid Alpha Herpesvirus 1 Replication. Genes 2023, 14, 1615. https://doi.org/10.3390/genes14081615
Liu Z, Cui L, Li X, Xu L, Zhang Y, Han Z, Liu S, Li H. Characterization of the Effects of Host p53 and Fos on Gallid Alpha Herpesvirus 1 Replication. Genes. 2023; 14(8):1615. https://doi.org/10.3390/genes14081615
Chicago/Turabian StyleLiu, Zheyi, Lu Cui, Xuefeng Li, Li Xu, Yu Zhang, Zongxi Han, Shengwang Liu, and Hai Li. 2023. "Characterization of the Effects of Host p53 and Fos on Gallid Alpha Herpesvirus 1 Replication" Genes 14, no. 8: 1615. https://doi.org/10.3390/genes14081615
APA StyleLiu, Z., Cui, L., Li, X., Xu, L., Zhang, Y., Han, Z., Liu, S., & Li, H. (2023). Characterization of the Effects of Host p53 and Fos on Gallid Alpha Herpesvirus 1 Replication. Genes, 14(8), 1615. https://doi.org/10.3390/genes14081615

