Differential Brain Expression Patterns of microRNAs Related to Olfactory Performance in Honey Bees (Apis mellifera)
Abstract
1. Introduction
2. Materials and Methods
2.1. Bees Preparation
2.2. PER Test and Olfactory Performance Evaluation
2.3. Brain Dissections
2.4. RNA Isolation
2.5. cDNA Library Preparation for Small RNA Sequencing
2.6. Quality Control and Assessment of Sequencing Data from Brains of Worker Sample
2.7. DEmiRNA and Target Gene Analyses
2.8. Stem-Loop RT-qPCR Verification of the Stem Rings of DEmiRNAs
2.9. Statistical Analyses
3. Results
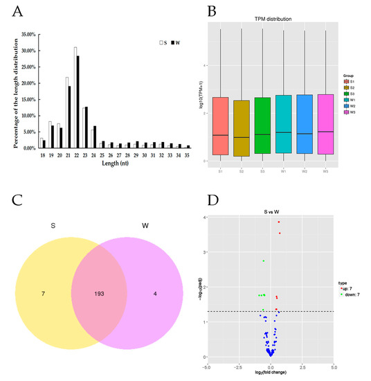
3.1. Quality Control
3.2. DEmiRNAs Analysis in the Honey Bee Brains
3.3. DEmiRNAs and Target Gene Predicted Functional Annotation
3.4. RT-qPCR Verification of Bee Brain DEmiRNAs
4. Discussion
5. Conclusions
Supplementary Materials
Author Contributions
Funding
Institutional Review Board Statement
Informed Consent Statement
Data Availability Statement
Acknowledgments
Conflicts of Interest
References
- Giurfa, M. Behavioral and Neural Analysis of Associative Learning in the Honeybee: A Taste from the Magic Well. J. Comp. Physiol. A 2007, 193, 801–824. [Google Scholar] [CrossRef] [PubMed]
- Menzel, R.; Müller, U. Learning and Memory in Honeybees: From Behavior to Neural Substrates. Annu. Rev. Neurosci. 1996, 19, 379–404. [Google Scholar] [CrossRef] [PubMed]
- Chen, Y.M.; Fu, Y.; He, J.; Wang, J.H. Effects of Cold Narcosis on Memory Acquisition, Consolidation and Retrieval in Honeybees (Apis mellifera). Zool. Res. 2014, 35, 118–123. [Google Scholar]
- Lichtenstein, L.; Brockmann, A.; Spaethe, J. Learning of Monochromatic Stimuli in Apis cerana and Apis mellifera by Means of PER Conditioning. J. Insect Physiol. 2019, 114, 30–34. [Google Scholar] [CrossRef]
- Stach, S.; Benard, J.; Giurfa, M. Local-Feature Assembling in Visual Pattern Recognition and Generalization in Honeybees. Nature 2004, 429, 758–761. [Google Scholar] [CrossRef]
- Matsumoto, Y.; Menzel, R.; Sandoz, J.C.; Giurfa, M. Revisiting Olfactory Classical Conditioning of the Proboscis Extension Response in Honey Bees: A Step toward Standardized Procedures. J. Neurosci. Methods. 2012, 211, 159–167. [Google Scholar] [CrossRef]
- Giger, A.D.; Srinivasan, M.V. Pattern Recognition in Honeybees: Eidetic Imagery and Orientation Discrimination. J. Comp. Physiol. A 1995, 176, 791–795. [Google Scholar] [CrossRef]
- Giurfa, M.; Sandoz, J.C. Invertebrate Learning and Memory: Fifty Years of Olfactory Conditioning of the Proboscis Extension Response in Honeybees. Learn. Mem. 2012, 19, 54–66. [Google Scholar] [CrossRef]
- Felsenberg, J.; Gehring, K.B.; Antemann, V.; Eisenhardt, D. Behavioural Pharmacology in Classical Conditioning of the Proboscis Extension Response in Honeybees (Apis mellifera). J. Vis. Exp. 2011, 47, 2282–2286. [Google Scholar]
- Frost, E.H.; Shutler, D.; Hillier, N.K. The Proboscis Extension Reflex to Evaluate Learning and Memory in Honeybees (Apis mellifera): Some Caveats. Naturwissenschaften 2012, 99, 677–686. [Google Scholar] [CrossRef]
- Faber, T.; Joerges, J.; Menzel, R. Associative Learning Modifies Neural Representations of Odors in the Insect Brain. Nat. Neurosci. 1999, 2, 74–78. [Google Scholar] [CrossRef] [PubMed]
- Edbauer, D.; Neilson, J.R.; Foster, K.A.; Wang, C.; Seeburg, D.P.; Batterton, M.N.; Tada, T.; Dolan, B.M.; Sharp, P.A. Regulation of Synaptic Structure and Function by FMRP-associated MicroRNAs miR-125b and miR-132. Neuron 2010, 65, 373–384. [Google Scholar] [CrossRef] [PubMed]
- Wang, Y.L.; Yang, M.L.; Jiang, F.; Zhang, J.Z.; Kang, L. MicroRNA-Dependent Development Revealed by RNA Interference-Mediated Gene Silencing of LmDicer1 in the Migratory Locust. Insect Sci. 2013, 20, 53–60. [Google Scholar] [CrossRef] [PubMed]
- Picao-Osorio, J.; Johnston, J.; Landgraf, M.; Berni, J.; Claudio, R. Europe PMC Funders Group MicroRNA-Encoded Behaviour in Drosophila. Science 2015, 350, 815–820. [Google Scholar] [CrossRef] [PubMed]
- Visvanathan, J.; Lee, S.; Lee, B.; Lee, J.W.; Lee, S.K. The MicroRNA MiR-124 Antagonizes the Anti-Neural REST/SCP1 Pathway during Embryonic CNS Development. Genes Dev. 2007, 21, 744–749. [Google Scholar] [CrossRef]
- Cristino, A.S.; Barchuk, A.R.; Freitas, F.C.P.; Narayanan, R.K.; Biergans, S.D.; Zhao, Z.; Simoes, Z.L.P.; Reinhard, J.; Claudianos, C. Neuroligin-Associated MicroRNA-932 Targets Actin and Regulates Memory in the Honeybee. Nat. Commun. 2014, 5, 5529–5540. [Google Scholar] [CrossRef]
- Michely, J.; Kraft, S.; Müller, U. MiR-12 and MiR-124 Contribute to Defined Early Phases of Long-Lasting and Transient Memory. Sci. Rep. 2017, 7, 7910–7920. [Google Scholar] [CrossRef]
- Alvarez-Garcia, I.; Miska, E.A. MicroRNA Functions in Animal Development and Human Disease. Development 2005, 132, 4653–4662. [Google Scholar] [CrossRef]
- Liu, F.; Peng, W.; Li, Z.; Li, W.; Li, L.; Pan, J.; Zhang, S.; Miao, Y.; Chen, S.; Su, S. Next-Generation Small RNA Sequencing for MicroRNAs Profiling in Apis mellifera: Comparison between Nurses and Foragers. Insect Mol. Biol. 2012, 21, 297–303. [Google Scholar] [CrossRef]
- Stark, A.; Brennecke, J.; Bushati, N.; Russell, R.B.; Cohen, S.M. Animal MicroRNAs Confer Robustness to Gene Expression and Have a Significant Impact on 3′UTR Evolution. Cell 2005, 123, 1133–1146. [Google Scholar] [CrossRef]
- Busto, G.U.; Guven-Ozkan, T.; Fulga, T.A.; Van Vactor, D.; Davis, R.L. Micrornas That Promote or Inhibit Memory Formation in Drosophila Melanogaster. Genetics 2015, 200, 569–580. [Google Scholar] [CrossRef] [PubMed]
- Li, W.; Cressy, M.; Qin, H.; Fulga, T.; van Vactor, D.; Dubnau, J. MicroRNA-276a Functions in Ellipsoid Body and Mushroom Body Neurons for Naive and Conditioned Olfactory Avoidance in Drosophila. J. Neurosci. 2013, 33, 5821–5833. [Google Scholar] [CrossRef] [PubMed]
- Søvik, E.; Bloch, G.; Ben-Shahar, Y. Function and Evolution of MicroRNAs in Eusocial Hymenoptera. Front. Genet. 2015, 6, 193–204. [Google Scholar] [PubMed]
- Lucas, K.; Raikhel, A.S. Insect MicroRNAs: Biogenesis, Expression Profiling and Biological Functions. Insect Biochem. Mol. Biol. 2013, 43, 24–38. [Google Scholar] [CrossRef] [PubMed]
- Yang, M.; Wei, Y.; Jiang, F.; Wang, Y.; Guo, X.; He, J.; Kang, L. MicroRNA-133 Inhibits Behavioral Aggregation by Controlling Dopamine Synthesis in Locusts. PLoS Genet. 2014, 10, 1–14. [Google Scholar] [CrossRef] [PubMed]
- Nunes, F.M.F.; Ihle, K.E.; Mutti, N.S.; Simões, Z.L.P.; Amdam, G.V. The Gene Vitellogenin Affects MicroRNA Regulation in Honey Bee (Apis mellifera) Fat Body and Brain. J. Exp. Biol. 2013, 216, 3724–3732. [Google Scholar] [CrossRef]
- Qin, Q.H.; Wang, Z.L.; Tian, L.Q.; Gan, H.Y.; Zhang, S.W.; Zeng, Z.J. The Integrative Analysis of MicroRNA and mRNA Expression in Apis mellifera Following Maze-Based Visual Pattern Learning. Insect Sci. 2014, 21, 619–636. [Google Scholar] [CrossRef]
- Shi, T.; Zhu, Y.; Liu, P.; Ye, L.; Jiang, X.; Cao, H.; Yu, L. Age and Behavior-Dependent Differential MiRNAs Expression in the Hypopharyngeal Glands of Honeybees (Apis mellifera L.). Insects 2021, 12, 764. [Google Scholar] [CrossRef]
- Wang, Z.L.; Wang, H.; Qin, Q.H.; Zeng, Z.J. Gene Expression Analysis Following Olfactory Learning in Apis mellifera. Mol. Biol. Rep. 2013, 40, 1631–1639. [Google Scholar] [CrossRef]
- Hori, S.; Kaneko, K.; Saito, T.H.; Takeuchi, H.; Kubo, T. Expression of Two MicroRNAs, Ame-Mir-276 and -1000, in the Adult Honeybee (Apis mellifera) Brain. Apidologie 2011, 42, 89–102. [Google Scholar] [CrossRef]
- Guo, Y.; Wang, Z.; Li, Y.; Wei, G.; Yuan, J.; Sun, Y.; Wang, H.; Qin, Q.; Zeng, Z.; Zhang, S.; et al. Lateralization of Gene Expression in the Honeybee Brain during Olfactory Learning. Sci. Rep. 2016, 6, 34727. [Google Scholar] [CrossRef] [PubMed]
- Tsvetkov, N.; Cook, C.N.; Zayed, A. Effects of Group Size on Learning and Memory in the Honey Bee Apis mellifera. J. Exp. Biol. 2019, 222, 789–793. [Google Scholar] [CrossRef] [PubMed]
- Raza, M.F.; Anwar, M.; Husain, A.; Rizwan, M.; Li, Z.; Nie, H.; Hlaváč, P.; Ali, M.A.; Rady, A.; Su, S. Differential Gene Expression Analysis Following Olfactory Learning in Honeybee (Apis mellifera L.). PLoS ONE 2022, 17, 1–16. [Google Scholar]
- Li, Z.; Yu, T.; Chen, Y.; Heerman, M.; He, J.; Huang, J.; Nie, H.; Su, S. Brain Transcriptome of Honey Bees (Apis mellifera) Exhibiting Impaired Olfactory Learning Induced by a Sublethal Dose of Imidacloprid. Pestic. Biochem. Physiol. 2019, 156, 36–43. [Google Scholar] [CrossRef] [PubMed]
- Bitterman, M.E.; Menzel, R.; Fietz, A.; Schäfer, S. Classical Conditioning of Proboscis Extension in Honeybees (Apis mellifera). J. Comp. Psychol. 1983, 97, 107–119. [Google Scholar] [CrossRef] [PubMed]
- Kanazawa, M.; Endo, M.; Yamaguchi, K.; Hamaguchi, T.; Whitehead, W.E.; Itoh, M.; Fukudo, S. Classical Conditioned Response of Rectosigmoid Motility and Regional Cerebral Activity in Humans. Neurogastroenterol. Motil. 2005, 17, 705–713. [Google Scholar] [CrossRef]
- Li, Z.G.; Li, M.; Huang, J.N.; Ma, C.S.; Xiao, L.C.; Huang, Q.; Zhao, Y.Z.; Nie, H.Y.; Su, S.K. Effects of Sublethal Concentrations of Chlorpyrifos on Olfactory Learning and Memory Performances in Two Bee Species, Apis mellifera and Apis cerana. Sociobiology 2017, 64, 174–181. [Google Scholar] [CrossRef]
- Li, Z.; Qiu, Y.; Li, J.; Wan, K.; Nie, H.; Su, S. Chronic Cadmium Exposure Induces Impaired Olfactory Learning and Altered Brain Gene Expression in Honey Bees (Apis mellifera). Insects 2022, 13, 988. [Google Scholar] [CrossRef]
- Scheiner, R.; Abramson, C.I.; Brodschneider, R.; Crailsheim, K.; Farina, W.M.; Fuchs, S.; Grünewald, B.; Hahshold, S.; Karrer, M.; Koeniger, G.; et al. Standard Methods for Behavioural Studies of Apis mellifera. J. Apic. Res. 2013, 52, 1–58. [Google Scholar] [CrossRef]
- Baracchi, D.; Devaud, J.M.; D’Ettorre, P.; Giurfa, M. Pheromones Modulate Reward Responsiveness and Non-Associative Learning in Honey Bees. Sci. Rep. 2017, 7, 9875–9884. [Google Scholar] [CrossRef]
- Huang, J.; Zhang, Z.; Feng, W.; Zhao, Y.; Aldanondo, A.; de Brito Sanchez, M.G.; Paoli, M.; Rolland, A.; Li, Z.; Nie, H.; et al. Food Wanting is Mediated by Transient Activation of Dopaminergic Signaling in the Honey Bee Brain. Science 2022, 376, 508–512. [Google Scholar] [CrossRef] [PubMed]
- Ghosh, S.; Chan, C.K.K. Analysis of RNA-Seq Data Using TopHat and Cufflinks. Methods Mol. Biol. 2016, 1374, 339–361. [Google Scholar] [PubMed]
- Langmead, B.; Trapnell, C.; Pop, M.; Salzberg, S.L. Ultrafast and Memory-Efficient Alignment of Short DNA Sequences to the Human Genome. Genome Biol. 2009, 10, R25. [Google Scholar] [CrossRef] [PubMed]
- Varet, H.; Brillet-Guéguen, L.; Coppée, J.Y.; Dillies, M.A. SARTools: A DESeq2- and EdgeR-Based R Pipeline for Comprehensive Differential Analysis of RNA-Seq Data. PLoS ONE 2016, 6, 1–8. [Google Scholar] [CrossRef] [PubMed]
- Enright, A.J.; John, B.; Gaul, U.; Tuschl, T.; Sander, C.; Marks, D.S. MicroRNA Targets in Drosophila. Genome Biol. 2003, 5, 1–14. [Google Scholar] [CrossRef]
- Krüger, J.; Rehmsmeier, M. RNAhybrid: MicroRNA Target Prediction Easy, Fast and Flexible. Nucleic Acids Res. 2006, 34, W451–W454. [Google Scholar] [CrossRef]
- Wu, J.; Mao, X.; Cai, T.; Luo, J.; Wei, L. KOBAS Server: A Web-Based Platform for Automated Annotation and Pathway Identification. Nucleic Acids Res. 2006, 34, W720–W724. [Google Scholar] [CrossRef]
- Kondo, T.; Oka, T.; Sato, H.; Shinnou, Y.; Washio, K. Accumulation of Aberrant CpG Hypermethylation by Helicobacter Pylori Infection Promotes Development. Int. J. Oncol. 2009, 35, 547–557. [Google Scholar]
- Finke, V.; Scheiner, R.; Giurfa, M.; Avarguès-Weber, A. Individual Consistency in the Learning Abilities of Honey Bees: Cognitive Specialization within Sensory and Reinforcement Modalities. Anim. Cogn. 2023, 26, 909–928. [Google Scholar] [CrossRef]
- Liu, F.; Shi, T.; Yin, W.; Su, X.; Qi, L.; Huang, Z.Y.; Zhang, S.; Yu, L. The MicroRNA Ame-MiR-279a Regulates Sucrose Responsiveness of Forager Honey Bees (Apis mellifera). Insect Biochem. Mol. Biol. 2017, 90, 34–42. [Google Scholar] [CrossRef]
- Wing, M.R.; Bourdon, D.M.; Harden, T.K. PLC-epsilon: A shared effector protein in Ras-, Rho-, and G alpha beta gamma- mediated signaling. Mol. Interv. 2003, 3, 273–280. [Google Scholar] [CrossRef] [PubMed]
- Greenberg, J.K.; Xia, J.; Zhou, X.; Thatcher, S.R.; Gu, X.; Ament, S.A.; Newman, T.C.; Green, P.J.; Zhang, W.; Robinson, G.E.; et al. Behavioral Plasticity in Honey Bees Is Associated with Differences in Brain MicroRNA Transcriptome. Genes Brain Behav. 2012, 11, 660–670. [Google Scholar] [CrossRef] [PubMed]
- Behura, S.K.; Whitfield, C.W. Correlated Expression Patterns of MicroRNA Genes with Age-Dependent Behavioural Changes in Honeybee. Insect Mol. Biol. 2010, 19, 431–439. [Google Scholar] [CrossRef] [PubMed]
- Raza, M.F.; Wang, T.; Li, Z.; Nie, H.; Giurfa, M.; Husain, A.; Hlaváč, P.; Kodrik, M.; Ali, M.A.; Rady, A.; et al. Biogenic Amines Mediate Learning Success in Appetitive Odor Conditioning in Honeybees. J. King Saud Univ. Sci. 2022, 34, 928–935. [Google Scholar] [CrossRef]
- Su, S.Y.; Hsieh, C.L.; Wu, S.L.; Cheng, W.Y.; Li, C.C.; Lo, H.Y.; Ho, T.Y.; Hsiang, C.Y. Transcriptomic Analysis of EGb 761-Regulated Neuroactive Receptor Pathway in Vivo. J. Ethnopharmacol. 2009, 123, 68–73. [Google Scholar] [CrossRef]
- Mcbain, C.J.; Mayer, M.L. N-Methyl-D-Aspartic Acid Receptor Structure and Function. Physiol. Rev. 1994, 74, 723–760. [Google Scholar] [CrossRef]
- Xia, S.; Miyashita, T.; Fu, T.F.; Lin, W.Y.; Wu, C.L.; Pyzocha, L.; Lin, I.R.; Saitoe, M.; Tully, T.; Chiang, A.S. NMDA Receptors Mediate Olfactory Learning and Memory in Drosophila. Curr. Biol. 2005, 15, 603–615. [Google Scholar] [CrossRef] [PubMed]
- Frambach, I.; Rössler, W.; Winkler, M.; Schürmann, F.W. F-Actin at Identified Synapses in the Mushroom Body Neuropil of the Insect Brain. J. Comp. Neurol. 2004, 475, 303–314. [Google Scholar] [CrossRef]
- Zachepilo, T.G.; Il’Inykh, Y.F.; Lopatina, N.G.; Molotkov, D.A.; Popov, A.V.; Savvateeva-Popova, E.V.; Vaido, A.I.; Chesnokova, E.G. Comparative Analysis of the Locations of the NR1 and NR2 NMDA Receptor Subunits in Honeybee (Apis mellifera) and Fruit Fly (Drosophila Melanogaster, Canton-S Wild-Type) Cerebral Ganglia. Neurosci. Behav. Physiol. 2008, 38, 369–372. [Google Scholar] [CrossRef]
- Sandoz, J.C. Behavioral and Neurophysiological Study of Olfactory Perception and Learning in Honeybees. Front. Syst. Neurosci. 2011, 5, 98. [Google Scholar] [CrossRef]
- Huang, Q.T.; Sheng, C.W.; Jiang, J.; Jia, Z.Q.; Han, Z.J.; Zhao, C.Q.; Liu, G.Y. Functional Integrity of Honeybee (Apis mellifera L.) Resistant to Dieldrin γ-Aminobutyric Acid Receptor Channels Conjugated with Three Fluorescent Proteins. Insect Mol. Biol. 2019, 28, 313–320. [Google Scholar] [CrossRef] [PubMed]
- Dupuis, J.P.; Bazelot, M.; Barbara, G.S.; Paute, S.; Gauthier, M.; Raymond-Delpech, V. Homomeric RDL and Heteromeric RDL/LCCH3 GABA Receptors in the Honeybee Antennal Lobes: Two Candidates for Inhibitory Transmission in Olfactory Processing. J. Neurophysiol. 2010, 103, 458–468. [Google Scholar] [CrossRef] [PubMed]
- El Hassani, A.K.; Giurfa, M.; Gauthier, M.; Armengaud, C. Inhibitory Neurotransmission and Olfactory Memory in Honeybees. Neurobiol. Learn. Mem. 2008, 90, 589–595. [Google Scholar] [CrossRef]
- Boitard, C.; Devaud, J.M.; Isabel, G.; Giurfa, M. GABAergic Feedback Signaling into the Calyces of the Mushroom Bodies Enables Olfactory Reversal Learning in Honey Bees. Front. Behav. Neurosci. 2015, 9, 198. [Google Scholar] [CrossRef] [PubMed]
- Carlesso, D.; Smargiassi, S.; Pasquini, E.; Bertelli, G.; Baracchi, D. Nectar Non-Protein Amino Acids (NPAAs) Do Not Change Nectar Palatability but Enhance Learning and Memory in Honey Bees. Sci. Rep. 2021, 11, 11721–11736. [Google Scholar] [CrossRef] [PubMed]




| Samples | Raw Reads | Clean Reads (%) | Q20 | Q30 |
|---|---|---|---|---|
| S1 | 10944423 | 10582740 (96.70%) | 97.47% | 92.37% |
| S2 | 10485737 | 10250570 (97.76%) | 97.28% | 91.85% |
| S3 | 10421125 | 10207059 (97.95%) | 97.47% | 91.70% |
| W1 | 10715404 | 10466355 (97.68%) | 96.92% | 91.02% |
| W2 | 10781488 | 10427751 (96.72%) | 97.12% | 91.29% |
| W3 | 10715404 | 10466355 (97.68%) | 97.00% | 90.79% |
| DEmiRNAs ID | Expression in S | Expression in W | log2 FC | PADJ | No. of Target Genes | Regulation |
|---|---|---|---|---|---|---|
| miR-184-3p | 166,586.70 | 138,351.60 | 0.68 | 0.0014 | 4 | Up |
| miR-2796-3p | 113,690 | 91,192.20 | 0.72 | 0.0029 | 5 | Up |
| miR-210-3p | 2515.80 | 2436.06 | 0.47 | 0.011 | 16 | Up |
| miR-87-3p | 64,093.11 | 60,828.32 | 0.50 | 0.021 | 2 | Up |
| miR-124-3p | 656.06 | 625.88 | 0.47 | 0.043 | 10 | Up |
| miR-275-3p | 1153.24 | 1145.67 | 0.43 | 0.043 | 5 | Up |
| miR-276-3p | 342,060.70 | 290,130.80 | 0.66 | 0.00014 | 4 | Up |
| miR-2944-3p | 73.30 | 144.29 | −0.50 | 0.017 | 5 | Down |
| miR-9a-5p | 2139.77 | 4322.34 | −0.55 | 0.017 | 2 | Down |
| miR-6062-3p | 5.14 | 17.06 | −0.91 | 0.018 | 1 | Down |
| miR-965-3p | 15.60 | 38.94 | −0.73 | 0.018 | 2 | Down |
| miR-971-3p | 84.34 | 184.89 | −0.60 | 0.045 | 1 | Down |
| miR-190-5p | 1476.59 | 2226.80 | −0.56 | 0.0018 | 0 | Down |
| miR-12-5p | 469.26 | 672.82 | −0.49 | 0.0176 | 0 | Down |
Disclaimer/Publisher’s Note: The statements, opinions and data contained in all publications are solely those of the individual author(s) and contributor(s) and not of MDPI and/or the editor(s). MDPI and/or the editor(s) disclaim responsibility for any injury to people or property resulting from any ideas, methods, instructions or products referred to in the content. |
© 2023 by the authors. Licensee MDPI, Basel, Switzerland. This article is an open access article distributed under the terms and conditions of the Creative Commons Attribution (CC BY) license (https://creativecommons.org/licenses/by/4.0/).
Share and Cite
Huang, J.; Wang, T.; Qiu, Y.; Hassanyar, A.K.; Zhang, Z.; Sun, Q.; Ni, X.; Yu, K.; Guo, Y.; Yang, C.; et al. Differential Brain Expression Patterns of microRNAs Related to Olfactory Performance in Honey Bees (Apis mellifera). Genes 2023, 14, 1000. https://doi.org/10.3390/genes14051000
Huang J, Wang T, Qiu Y, Hassanyar AK, Zhang Z, Sun Q, Ni X, Yu K, Guo Y, Yang C, et al. Differential Brain Expression Patterns of microRNAs Related to Olfactory Performance in Honey Bees (Apis mellifera). Genes. 2023; 14(5):1000. https://doi.org/10.3390/genes14051000
Chicago/Turabian StyleHuang, Jingnan, Tianbao Wang, Yuanmei Qiu, Aqai Kalan Hassanyar, Zhaonan Zhang, Qiaoling Sun, Xiaomin Ni, Kejun Yu, Yongkang Guo, Changsheng Yang, and et al. 2023. "Differential Brain Expression Patterns of microRNAs Related to Olfactory Performance in Honey Bees (Apis mellifera)" Genes 14, no. 5: 1000. https://doi.org/10.3390/genes14051000
APA StyleHuang, J., Wang, T., Qiu, Y., Hassanyar, A. K., Zhang, Z., Sun, Q., Ni, X., Yu, K., Guo, Y., Yang, C., Lü, Y., Nie, H., Lin, Y., Li, Z., & Su, S. (2023). Differential Brain Expression Patterns of microRNAs Related to Olfactory Performance in Honey Bees (Apis mellifera). Genes, 14(5), 1000. https://doi.org/10.3390/genes14051000

