A Chemoptogenetic Tool for Spatiotemporal Induction of Oxidative DNA Lesions In Vivo
Abstract
1. Introduction
2. Materials and Methods
2.1. C. elegans Strains
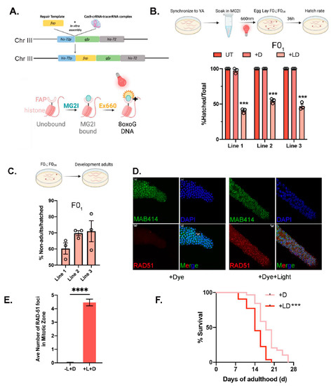
2.2. CRISPR Generated FAP::GFP::HIS-72
2.3. MG-Dye Treatments and Red light Illumination
2.4. Behavior Analysis and Quantitation
2.5. Immunostaining of Rad-51 Foci
2.6. Embryonic Lethality and Developmental Delay
2.7. Lifespan Analysis
2.8. Imaging
2.9. Statistics
3. Results
3.1. Systemic Induction of ROS Promotes Paralysis
3.2. Chemoptogenetic Tool Allows for Temporal Induction of ROS
3.3. Chemoptogenetic Tool Allows for Spatial Induction of ROS
3.4. Chemoptogenetic Tool Allows for Oxidative DNA Damage
4. Discussion
Supplementary Materials
Author Contributions
Funding
Institutional Review Board Statement
Informed Consent Statement
Data Availability Statement
Acknowledgments
Conflicts of Interest
References
- Sies, H.; Jones, D.P. Reactive oxygen species (ROS) as pleiotropic physiological signalling agents. Nat. Rev. Mol. Cell Biol. 2020, 21, 363–383. [Google Scholar] [CrossRef] [PubMed]
- Santos, A.L.; Sinha, S.; Lindner, A.B. The Good, the Bad, and the Ugly of ROS: New Insights on Aging and Aging-Related Diseases from Eukaryotic and Prokaryotic Model Organisms. Oxid. Med. Cell Longev. 2018, 2018, 1941285. [Google Scholar] [CrossRef] [PubMed]
- Wang, Y.; Hekimi, S. Mitochondrial dysfunction and longevity in animals: Untangling the knot. Science 2015, 350, 1204–1207. [Google Scholar] [CrossRef] [PubMed]
- Shields, H.J.; Traa, A.; Van Raamsdonk, J.M. Beneficial and Detrimental Effects of Reactive Oxygen Species on Lifespan: A Comprehensive Review of Comparative and Experimental Studies. Front. Cell Dev. Biol. 2021, 9, 628157. [Google Scholar] [CrossRef]
- Bohr, V.A.; Dianov, G.L. Oxidative DNA damage processing in nuclear and mitochondrial DNA. Biochimie 1999, 81, 155–160. [Google Scholar] [CrossRef]
- Olinski, R.; Siomek, A.; Rozalski, R.; Gackowski, D.; Foksinski, M.; Guz, J.; Dziaman, T.; Szpila, A.; Tudek, B. Oxidative damage to DNA and antioxidant status in aging and age-related diseases. Acta Biochim. Pol. 2007, 54, 11–26. [Google Scholar] [CrossRef]
- Finkel, T.; Serrano, M.; Blasco, M.A. The common biology of cancer and ageing. Nature 2007, 448, 767–774. [Google Scholar] [CrossRef]
- Kennedy, S.R.; Loeb, L.A.; Herr, A.J. Somatic mutations in aging, cancer and neurodegeneration. Mech. Ageing Dev. 2012, 133, 118–126. [Google Scholar] [CrossRef]
- Moore, S.P.; Toomire, K.J.; Strauss, P.R. DNA modifications repaired by base excision repair are epigenetic. DNA Repair. 2013, 12, 1152–1158. [Google Scholar] [CrossRef]
- Fleming, A.M.; Burrows, C.J. 8-Oxo-7,8-dihydroguanine, friend and foe: Epigenetic-like regulator versus initiator of mutagenesis. DNA Repair. 2017, 56, 75–83. [Google Scholar] [CrossRef]
- Fouquerel, E.; Barnes, R.P.; Uttam, S.; Watkins, S.C.; Bruchez, M.P.; Opresko, P.L. Targeted and Persistent 8-Oxoguanine Base Damage at Telomeres Promotes Telomere Loss and Crisis. Mol. Cell 2019, 75, 117–130. [Google Scholar] [CrossRef]
- Allgayer, J.; Kitsera, N.; Bartelt, S.; Epe, B.; Khobta, A. Widespread transcriptional gene inactivation initiated by a repair intermediate of 8-oxoguanine. Nucleic Acids Res. 2016, 44, 7267–7280. [Google Scholar] [CrossRef]
- Tornaletti, S.; Maeda, L.S.; Kolodner, R.D.; Hanawalt, P.C. Effect of 8-oxoguanine on transcription elongation by T7 RNA polymerase and mammalian RNA polymerase II. DNA Repair. 2004, 3, 483–494. [Google Scholar] [CrossRef]
- Torre, M.; Dey, A.; Woods, J.K.; Feany, M.B. Elevated Oxidative Stress and DNA Damage in Cortical Neurons of Chemotherapy Patients. J. Neuropathol. Exp. Neurol. 2021, 80, 705–712. [Google Scholar] [CrossRef]
- Crohns, M.; Saarelainen, S.; Erhola, M.; Alho, H.; Kellokumpu-Lehtinen, P. Impact of radiotherapy and chemotherapy on biomarkers of oxidative DNA damage in lung cancer patients. Clin. Biochem. 2009, 42, 1082–1090. [Google Scholar] [CrossRef]
- Hamilton, M.L.; Van Remmen, H.; Drake, J.A.; Yang, H.; Guo, Z.M.; Kewitt, K.; Walter, C.A.; Richardson, A. Does oxidative damage to DNA increase with age? Proc. Natl. Acad. Sci. USA 2001, 98, 10469–10474. [Google Scholar] [CrossRef]
- Niedernhofer, L.J.; Gurkar, A.U.; Wang, Y.; Vijg, J.; Hoeijmakers, J.H.J.; Robbins, P.D. Nuclear Genomic Instability and Aging. Annu. Rev. Biochem. 2018, 87, 295–322. [Google Scholar] [CrossRef]
- Barnes, R.P.; de Rosa, M.; Thosar, S.A.; Detwiler, A.C.; Roginskaya, V.; Van Houten, B.; Bruchez, M.P.; Stewart-Ornstein, J.; Opresko, P.L. Telomeric 8-oxo-guanine drives rapid premature senescence in the absence of telomere shortening. Nat. Struct. Mol. Biol. 2022, 29, 639–652. [Google Scholar] [CrossRef]
- Mello, C.; Fire, A. DNA transformation. Methods Cell Biol. 1995, 48, 451–482. [Google Scholar]
- Ghanta, K.S.; Ishidate, T.; Mello, C.C. Microinjection for precision genome editing in Caenorhabditis elegans. STAR Protoc. 2021, 2, 100748. [Google Scholar] [CrossRef]
- Koury, E.; Harrell, K.; Smolikove, S. Differential RPA-1 and RAD-51 recruitment in vivo throughout the C. elegans germline, as revealed by laser microirradiation. Nucleic Acids Res. 2018, 46, 748–764. [Google Scholar] [CrossRef] [PubMed]
- McClendon, T.B.; Sullivan, M.R.; Bernstein, K.A.; Yanowitz, J.L. Promotion of Homologous Recombination by SWS-1 in Complex with RAD-51 Paralogs in Caenorhabditis elegans. Genetics 2016, 203, 133–145. [Google Scholar] [CrossRef] [PubMed]
- Lucanic, M.; Held, J.M.; Vantipalli, M.C.; Klang, I.M.; Graham, J.B.; Gibson, B.W.; Lithgow, G.J.; Gill, M.S. N-acylethanolamine signalling mediates the effect of diet on lifespan in Caenorhabditis elegans. Nature 2011, 473, 226–229. [Google Scholar] [CrossRef] [PubMed]
- Szent-Gyorgyi, C.; Schmidt, B.F.; Creeger, Y.; Fisher, G.W.; Zakel, K.L.; Adler, S.; Fitzpatrick, J.A.; Woolford, C.A.; Yan, Q.; Vasilev, K.V.; et al. Fluorogen-activating single-chain antibodies for imaging cell surface proteins. Nat. Biotechnol. 2008, 26, 235–240. [Google Scholar] [CrossRef]
- Saunders, M.J.; Block, E.; Sorkin, A.; Waggoner, A.S.; Bruchez, M.P. A bifunctional converter: Fluorescein quenching scFv/fluorogen activating protein for photostability and improved signal to noise in fluorescence experiments. Bioconjug Chem. 2014, 25, 1556–1564. [Google Scholar] [CrossRef]
- He, J.; Wang, Y.; Missinato, M.A.; Onuoha, E.; Perkins, L.A.; Watkins, S.C.; St Croix, C.M.; Tsang, M.; Bruchez, M.P. A genetically targetable near-infrared photosensitizer. Nat. Methods 2016, 13, 263–268. [Google Scholar] [CrossRef]
- Wojtovich, A.P.; Foster, T.H. Optogenetic control of ROS production. Redox Biol. 2014, 2, 368–376. [Google Scholar] [CrossRef]
- Missinato, M.A.; Zuppo, D.A.; Watkins, S.C.; Bruchez, M.P.; Tsang, M. Zebrafish heart regenerates after chemoptogenetic cardiomyocyte depletion. Dev. Dyn. 2021, 250, 986–1000. [Google Scholar] [CrossRef]
- Xie, W.; Jiao, B.; Bai, Q.; Ilin, V.A.; Sun, M.; Burton, C.E.; Kolodieznyi, D.; Calderon, M.J.; Stolz, D.B.; Opresko, P.L.; et al. Chemoptogenetic ablation of neuronal mitochondria in vivo with spatiotemporal precision and controllable severity. Elife 2020, 9, e51845. [Google Scholar] [CrossRef]
- Xiong, H.; Pears, C.; Woollard, A. An enhanced C. elegans based platform for toxicity assessment. Sci. Rep. 2017, 7, 9839. [Google Scholar] [CrossRef]
- Chen, C.H.; Patel, R.; Bortolami, A.; Sesti, F. A novel assay for drug screening that utilizes the heat shock response of Caenorhabditis elegans nematodes. PLoS ONE 2020, 15, e0240255. [Google Scholar] [CrossRef]
- Teh, C.; Chudakov, D.M.; Poon, K.L.; Mamedov, I.Z.; Sek, J.Y.; Shidlovsky, K.; Lukyanov, S.; Korzh, V. Optogenetic in vivo cell manipulation in KillerRed-expressing zebrafish transgenics. BMC Dev. Biol. 2010, 10, 110. [Google Scholar] [CrossRef]
- Xu, S.; Chisholm, A.D. Highly efficient optogenetic cell ablation in C. elegans using membrane-targeted miniSOG. Sci. Rep. 2016, 6, 21271. [Google Scholar] [CrossRef]
- Flesch, F.M.; Yu, J.W.; Lemmon, M.A.; Burger, K.N. Membrane activity of the phospholipase C-delta1 pleckstrin homology (PH) domain. Biochem. J. 2005, 389, 435–441. [Google Scholar] [CrossRef]
- Piazzesi, A.; Papic, D.; Bertan, F.; Salomoni, P.; Nicotera, P.; Bano, D. Replication-Independent Histone Variant H3.3 Controls Animal Lifespan through the Regulation of Pro-longevity Transcriptional Programs. Cell Rep. 2016, 17, 987–996. [Google Scholar] [CrossRef]
- Schumacher, B.; Pothof, J.; Vijg, J.; Hoeijmakers, J.H.J. The central role of DNA damage in the ageing process. Nature 2021, 592, 695–703. [Google Scholar] [CrossRef]
- Kim, J.; Sturgill, D.; Tran, A.D.; Sinclair, D.A.; Oberdoerffer, P. Controlled DNA double-strand break induction in mice reveals post-damage transcriptome stability. Nucleic Acids Res. 2016, 44, e64. [Google Scholar] [CrossRef]
- White, R.R.; Milholland, B.; de Bruin, A.; Curran, S.; Laberge, R.M.; van Steeg, H.; Campisi, J.; Maslov, A.Y.; Vijg, J. Controlled induction of DNA double-strand breaks in the mouse liver induces features of tissue ageing. Nat. Commun. 2015, 6, 6790. [Google Scholar] [CrossRef]
- Josefsen, L.B.; Boyle, R.W. Photodynamic therapy: Novel third-generation photosensitizers one step closer? Br. J. Pharmacol. 2008, 154, 1–3. [Google Scholar] [CrossRef]
- Bulina, M.E.; Chudakov, D.M.; Britanova, O.V.; Yanushevich, Y.G.; Staroverov, D.B.; Chepurnykh, T.V.; Merzlyak, E.M.; Shkrob, M.A.; Lukyanov, S.; Lukyanov, K.A. A genetically encoded photosensitizer. Nat. Biotechnol. 2006, 24, 95–99. [Google Scholar] [CrossRef]
- Shu, X.; Lev-Ram, V.; Deerinck, T.J.; Qi, Y.; Ramko, E.B.; Davidson, M.W.; Jin, Y.; Ellisman, M.H.; Tsien, R.Y. A genetically encoded tag for correlated light and electron microscopy of intact cells, tissues, and organisms. PLoS Biol. 2011, 9, e1001041. [Google Scholar] [CrossRef] [PubMed]
- Westberg, M.; Holmegaard, L.; Pimenta, F.M.; Etzerodt, M.; Ogilby, P.R. Rational design of an efficient, genetically encodable, protein-encased singlet oxygen photosensitizer. J. Am. Chem. Soc. 2015, 137, 1632–1642. [Google Scholar] [CrossRef] [PubMed]
- Noma, K.; Jin, Y. Optogenetic Random Mutagenesis Using Histone-miniSOG in C. elegans. J. Vis. Exp. 2016, 117, e54810. [Google Scholar] [CrossRef]
- Takemoto, K.; Matsuda, T.; Sakai, N.; Fu, D.; Noda, M.; Uchiyama, S.; Kotera, I.; Arai, Y.; Horiuchi, M.; Fukui, K.; et al. SuperNova, a monomeric photosensitizing fluorescent protein for chromophore-assisted light inactivation. Sci. Rep. 2013, 3, 2629. [Google Scholar] [CrossRef]
- Shibuya, T.; Tsujimoto, Y. Deleterious effects of mitochondrial ROS generated by KillerRed photodynamic action in human cell lines and C. elegans. J. Photochem. Photobiol. B 2012, 117, 1–12. [Google Scholar] [CrossRef]
- Bhatla, N.; Droste, R.; Sando, S.R.; Huang, A.; Horvitz, H.R. Distinct Neural Circuits Control Rhythm Inhibition and Spitting by the Myogenic Pharynx of C. elegans. Curr. Biol. 2015, 25, 2075–2089. [Google Scholar] [CrossRef]
- Ward, A.; Liu, J.; Feng, Z.; Xu, X.Z. Light-sensitive neurons and channels mediate phototaxis in C. elegans. Nat. Neurosci. 2008, 11, 916–922. [Google Scholar] [CrossRef]
- De Magalhaes Filho:, C.D.; Henriquez, B.; Seah, N.E.; Evans, R.M.; Lapierre, L.R.; Dillin, A. Visible light reduces C. elegans longevity. Nat. Commun. 2018, 9, 927. [Google Scholar] [CrossRef]




| Targeting Tissue | Strains | Genotype/Transgene | Plasmids | Method |
|---|---|---|---|---|
| All | AUG4 | bus-5(br19) X; shEx1 [eft-3p::FAP::GFP::Unc-54 3′UTR] | pSHH1 | Extrachromosomal array with 20 ng/μL injection |
| All | AUG5 | bus-5(br19) X; shEx2 [eft-3p::FAP::GFP::Unc-54 3′UTR] | pSHH1 | Extrachromosomal array with 20 ng/μL injection |
| All | AUG6 | bus-5(br19) X; shEx3 [eft-3p::FAP::GFP::Unc-54 3′UTR] | pSHH1 | Extrachromosomal array with 20 ng/μL injection |
| All | AUG27 | N2; shIs1[eft-3p::FAP::GFP::Unc-54 3′UTR] | pSHH1 | Gamma irradiation |
| Cholinergic motor neuron | AUG24 | bus-5(br19) X; shEx4 [unc-17p::PH::FAP::GFP::Unc-54 3′UTR] | pSHH2 | Extrachromosomal array with 20 ng/μL injection |
| Cholinergic motor neuron | AUG25 | bus-5(br19) X; shEx5 [unc-17p::PH::FAP::GFP::Unc-54 3′UTR] | pSHH2 | Extrachromosomal array with 20 ng/μL injection |
| Cholinergic motor neuron | AUG26 | bus-5(br19) X; shEx6 [unc-17p::PH::FAP::GFP::Unc-54 3′UTR] | pSHH2 | Extrachromosomal array with 20 ng/μL injection |
| Pharynx | AUG28 | bus-5(br19) X; shEx7 [myo-2p:: FAP::GFP::Unc-54 3′UTR] | pSHH3 | Extrachromosomal array with 20 ng/μL injection |
| Pharynx | AUG29 | bus-5(br19) X; shEx7 [myo-2p:: FAP::GFP::Unc-54 3′UTR] | pSHH3 | Extrachromosomal array with 20 ng/μL injection |
| Pharynx | AUG30 | bus-5(br19) X; shEx7 [myo-2p:: FAP::GFP::Unc-54 3′UTR] | pSHH3 | Extrachromosomal array with 20 ng/μL injection |
| All | AUG31 | his-72 (sh1 [FAP::GFP::HIS-72]) III | CRISPR |
Disclaimer/Publisher’s Note: The statements, opinions and data contained in all publications are solely those of the individual author(s) and contributor(s) and not of MDPI and/or the editor(s). MDPI and/or the editor(s) disclaim responsibility for any injury to people or property resulting from any ideas, methods, instructions or products referred to in the content. |
© 2023 by the authors. Licensee MDPI, Basel, Switzerland. This article is an open access article distributed under the terms and conditions of the Creative Commons Attribution (CC BY) license (https://creativecommons.org/licenses/by/4.0/).
Share and Cite
Han, S.; Sims, A.; Aceto, A.; Schmidt, B.F.; Bruchez, M.P.; Gurkar, A.U. A Chemoptogenetic Tool for Spatiotemporal Induction of Oxidative DNA Lesions In Vivo. Genes 2023, 14, 485. https://doi.org/10.3390/genes14020485
Han S, Sims A, Aceto A, Schmidt BF, Bruchez MP, Gurkar AU. A Chemoptogenetic Tool for Spatiotemporal Induction of Oxidative DNA Lesions In Vivo. Genes. 2023; 14(2):485. https://doi.org/10.3390/genes14020485
Chicago/Turabian StyleHan, Suhao, Austin Sims, Anthony Aceto, Brigitte F. Schmidt, Marcel P. Bruchez, and Aditi U. Gurkar. 2023. "A Chemoptogenetic Tool for Spatiotemporal Induction of Oxidative DNA Lesions In Vivo" Genes 14, no. 2: 485. https://doi.org/10.3390/genes14020485
APA StyleHan, S., Sims, A., Aceto, A., Schmidt, B. F., Bruchez, M. P., & Gurkar, A. U. (2023). A Chemoptogenetic Tool for Spatiotemporal Induction of Oxidative DNA Lesions In Vivo. Genes, 14(2), 485. https://doi.org/10.3390/genes14020485

