Study on Sperm-Cell Detection Using YOLOv5 Architecture with Labaled Dataset
Abstract
:1. Introduction
1.1. Topic Overview
1.2. Related Works
2. Materials and Methods
2.1. Dataset
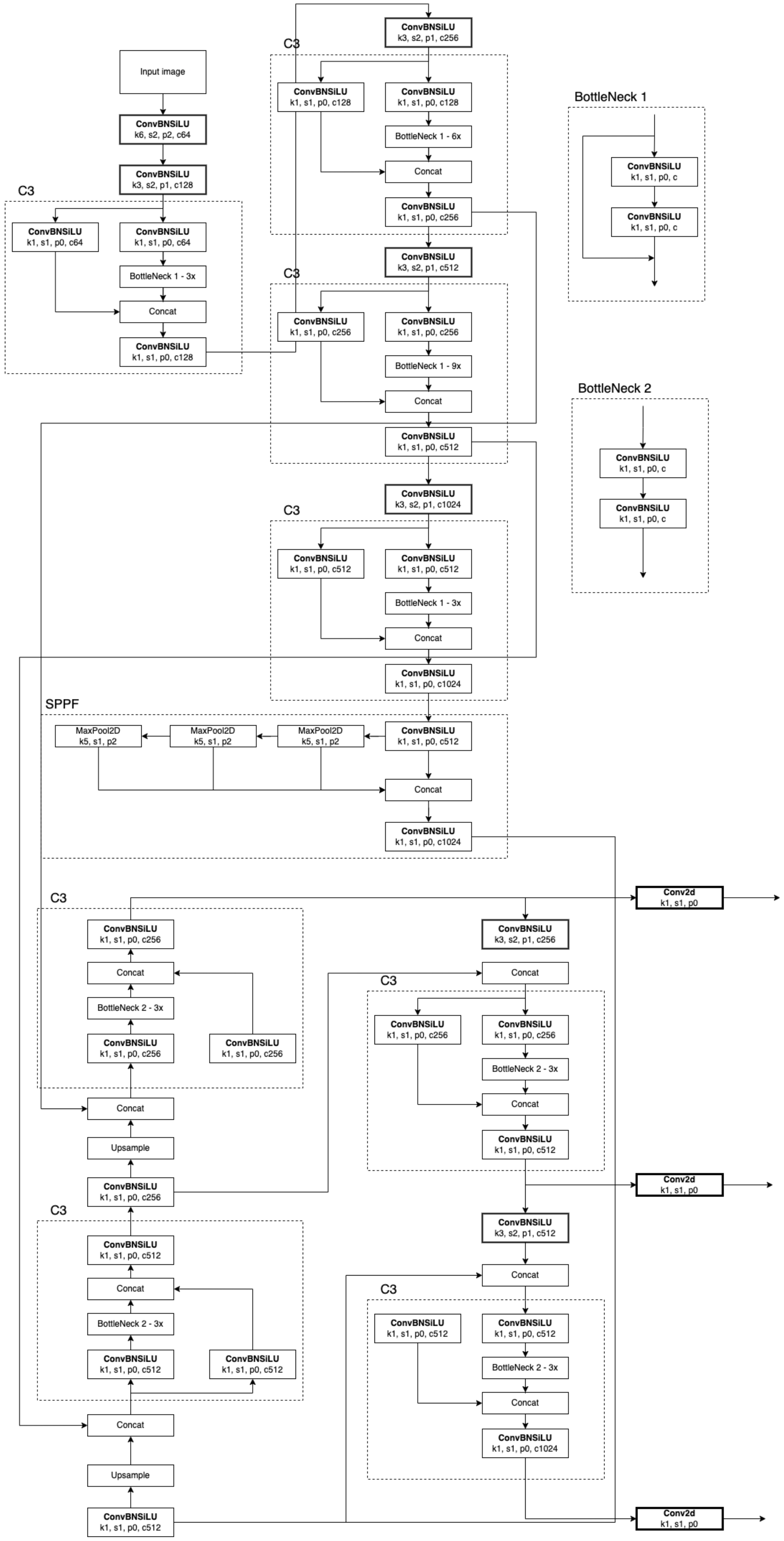
2.2. Neural Network Architecture
2.3. Hardware
2.4. Validation Methods
2.5. Results
2.5.1. Artifact Handling
2.5.2. Overfitting Handling
3. Results
4. Conclusions
Author Contributions
Funding
Institutional Review Board Statement
Informed Consent Statement
Data Availability Statement
Acknowledgments
Conflicts of Interest
Abbreviations
| AOT | Acridine orange test |
| AR | Average recall |
| CASA | Computer-assisted sperm analysis |
| CNN | Convolutional neural network |
| COMET | Single-cell gel electrophoresis |
| CSPNet | Cross-stage partial network |
| CUDA | Compute Unified Device Architecture |
| DL | Deep learning |
| dUTP | Deoxyuridine triphosphate |
| FPN | Feature pyramid network |
| GeNAS | Genetic neural architecture Search |
| GNN | Global nearest neighbor |
| IMM | Interacting multiple models |
| JPDAF | Joint probabilistic data association filter |
| mAP | Mean average precision |
| ML | Machine learning |
| NN | Nearest neighbor |
| OSPA | Optimal sub-pattern assignment |
| PANet | Path aggregation network |
| PDAF | Probabilistic data association filter |
| RoI | Region of interest |
| SCD | Sperm chromatin dispersion |
| SCSA | Sperm chromatin structure assay |
| TdT | Terminal deoxynucleotidyl transferase |
| TUNEL | Terminal deoxynucleotidyl transferase-mediated dUTP nick end labeling |
| VGG16 | 16-Layer visual geometry group |
References
- Boivin, J.; Bunting, L.; Collins, J.A.; Nygren, K.G. International estimates of infertility prevalence and treatment-seeking: Potential need and demand for infertility medical care. Hum. Reprod. 2007, 22, 1506–1512. [Google Scholar] [CrossRef] [PubMed]
- Schmidt, L. Psychosocial Consequences of Infertility and Treatment. In Reproductive Endocrinology and Infertility: Integrating Modern Clinical and Laboratory Practice; Carrell, D.T., Peterson, C.M., Eds.; Springer: New York, NY, USA, 2010; pp. 93–100. [Google Scholar] [CrossRef]
- Maduro, M.R.; Lamb, D.J. Understanding New Genetics of Male Infertility. J. Urol. 2002, 168, 2197–2205. [Google Scholar] [CrossRef] [PubMed]
- Gumuscu, A.; Tenekeci, M.E. Estimation of active sperm count in spermiogram using motion detection methods. J. Fac. Eng. Archit. Gazi Univ. 2019, 34, 1274–1280. [Google Scholar] [CrossRef]
- Suttipasit, P. Forensic Spermatozoa Detection. Am. J. Forensic Med. Pathol. 2019, 40, 304–311. [Google Scholar] [CrossRef]
- Kucuk, N. Sperm DNA and detection of DNA fragmentations in sperm. Turk. J. Urol. 2018, 44, 1–5. [Google Scholar] [CrossRef]
- Hidayatullah, P.; Mengko, T.L.E.R.; Munir, R. A Survey on Multisperm Tracking for Sperm Motility Measurement. Int. J. Mach. Learn. Comput. 2017, 7, 144–151. [Google Scholar] [CrossRef]
- Broekhuijse, M.L.W.J.; Šoštarić, E.; Feitsma, H.; Gadella, B.M. Additional value of computer assisted semen analysis (CASA) compared to conventional motility assessments in pig artificial insemination. Theriogenology 2011, 76, 1473–1486.e1. [Google Scholar] [CrossRef] [PubMed]
- Iguer-ouada, M.; Verstegen, J.P. Evaluation of the “Hamilton Thorn computer-based automated system” for dog semen analysis. Theriogenology 2001, 55, 733–749. [Google Scholar] [CrossRef]
- Mambou, S.; Krejcar, O.; Selamat, A.; Dobrovolny, M.; Maresova, P.; Kuca, K. Novel Thermal Image Classification Based on Techniques Derived from Mathematical Morphology: Case of Breast Cancer. In Bioinformatics and Biomedical Engineering; Rojas, I., Valenzuela, O., Rojas, F., Herrera, L.J., Ortuño, F., Eds.; Springer International Publishing: New York, NY, USA, 2020; Volume 12108, pp. 683–694. [Google Scholar] [CrossRef]
- Dobrovolny, M.; Mls, K.; Krejcar, O.; Mambou, S.; Selamat, A. Medical Image Data Upscaling with Generative Adversarial Networks. In Bioinformatics and Biomedical Engineering; Rojas, I., Valenzuela, O., Rojas, F., Herrera, L.J., Ortuño, F., Eds.; Springer International Publishing: New York, NY, USA, 2020; Volume 12108, pp. 739–749. [Google Scholar] [CrossRef]
- Hidayatullah, P.; Mengko, T.L.E.R.; Munir, R.; Barlian, A. Bull Sperm Tracking and Machine Learning-Based Motility Classification. IEEE Access 2021, 9, 61159–61170. [Google Scholar] [CrossRef]
- Martin, R. Detection of Genetic-Damage in Human Sperm. Reprod Toxicol. 1993, 7, 47–52. [Google Scholar] [CrossRef]
- Silva, P.F.N.; Gadella, B.M. Detection of damage in mammalian sperm cells. Theriogenology 2006, 65, 958–978. [Google Scholar] [CrossRef] [PubMed]
- World Health Organization, Regional Office for the Eastern Mediterranean. List of Basic Sources in English for a Medical Faculty Library; Section Vi; World Health Organization: Rome, Itay, 2013; p. 133. [Google Scholar]
- García-Olalla, O.; Alegre, E.; Fernández-Robles, L.; Malm, P.; Bengtsson, E. Acrosome integrity assessment of boar spermatozoa images using an early fusion of texture and contour descriptors. Comput. Methods Programs Biomed. 2015, 120, 49–64. [Google Scholar] [CrossRef] [PubMed]
- Auger, J.; Eustache, F.; Ducot, B.; Blandin, T.; Daudin, M.; Diaz, I.; Matribi, S.; Gony, B.; Keskes, L.; Kolbezen, M.; et al. Intra- and inter-individual variability in human sperm concentration, motility and vitality assessment during a workshop involving ten laboratories. Hum. Reprod. 2000, 15, 2360–2368. [Google Scholar] [CrossRef]
- Hoogewijs, M.K.; De Vliegher, S.P.; Govaere, J.L.; De Schauwer, C.; De Kruif, A.; Van Soom, A. Influence of counting chamber type on CASA outcomes of equine semen analysis. Equine Vet. J. 2012, 44, 542–549. [Google Scholar] [CrossRef]
- Sørensen, L.; Østergaard, J.; Johansen, P.; Bruijne, M.d. Multi-object tracking of human spermatozoa. In Proceedings of the Medical Imaging 2008: Image Processing, San Diego, CA, USA, 16–21 February 2008; SPIE: Philadelphia, PA, USA, 2008; Volume 6914, pp. 784–795. [Google Scholar] [CrossRef]
- Jati, G.; Gunawan, A.A.S.; Lestari, S.W.; Jatmiko, W.; Hilman, M.H. Multi-sperm tracking using Hungarian Kalman Filter on low frame rate video. In Proceedings of the 2016 International Conference on Advanced Computer Science and Information Systems (ICACSIS), Malang, Indonesia, 15–16 October 2016; pp. 530–535. [Google Scholar] [CrossRef]
- Imani, Y.; Teyfouri, N.; Ahmadzadeh, M.R.; Golabbakhsh, M. A new method for multiple sperm cells tracking. J. Med. Signals Sens. 2014, 4, 35. [Google Scholar] [CrossRef]
- Zhang, W.; Phoon, K.K. Editorial for Advances and applications of deep learning and soft computing in geotechnical underground engineering. J. Rock Mech. Geotech. Eng. 2022, 14, 671–673. [Google Scholar] [CrossRef]
- Zhang, W.; Gu, X.; Tang, L.; Yin, Y.; Liu, D.; Zhang, Y. Application of machine learning, deep learning and optimization algorithms in geoengineering and geoscience: Comprehensive review and future challenge. Gondwana Res. 2022, 109, 1–17. [Google Scholar] [CrossRef]
- Wu, C.; Hong, L.; Wang, L.; Zhang, R.; Pijush, S.; Zhang, W. Prediction of wall deflection induced by braced excavation in spatially variable soils via convolutional neural network. Gondwana Res. 2022, in press. [Google Scholar] [CrossRef]
- Phoon, K.K.; Zhang, W. Future of machine learning in geotechnics. Georisk 2022, 1–16. [Google Scholar] [CrossRef]
- Dobrovolny, M.; Benes, J.; Krejcar, O.; Selamat, A. Sperm-cell Detection Using YOLOv5 Architecture. In Bioinformatics and Biomedical Engineering; Rojas, I., Valenzuela, O., Rojas, F., Herrera, L.J., Ortuño, F., Eds.; Springer International Publishing: New York, NY, USA, 2022; Volume 13347, pp. 319–330. [Google Scholar] [CrossRef]
- Chang, V.; Saavedra, J.M.; Castañeda, V.; Sarabia, L.; Hitschfeld, N.; Härtel, S. Gold-standard and improved framework for sperm head segmentation. Comput. Methods Programs Biomed. 2014, 117, 225–237. [Google Scholar] [CrossRef]
- Nissen, M.S.; Krause, O.; Almstrup, K.; Kjærulff, S.; Nielsen, T.T.; Nielsen, M. Convolutional Neural Networks for Segmentation and Object Detection of Human Semen. In Image Analysis; Sharma, P., Bianchi, F.M., Eds.; Springer International Publishing: New York, NY, USA, 2017; Volume 10269, pp. 397–406. [Google Scholar] [CrossRef]
- Ilhan, H.O.; Sigirci, I.O.; Serbes, G.; Aydin, N. A fully automated hybrid human sperm detection and classification system based on mobile-net and the performance comparison with conventional methods. Med. Biol. Eng. Comput. 2020, 58, 1047–1068. [Google Scholar] [CrossRef] [PubMed]
- Boumaza, K.; Loukil, A. Computer-Assisted Analysis of Human Semen Concentration and Motility. Int. J. E-Health Med. Commun. 2020, 11, 17–33. [Google Scholar] [CrossRef]
- Prabaharan, L.; Raghunathan, A. An improved convolutional neural network for abnormality detection and segmentation from human sperm images. J. Ambient. Intell. Humaniz. Comput. 2021, 12, 3341–3352. [Google Scholar] [CrossRef]
- Alhaj Alabdulla, A.; Haşıloğlu, A.; Hicazi Aksu, E. A robust sperm cell tracking algorithm using uneven lighting image fixing and improved branch and bound algorithm. Inst. Eng. Technol. 2021, 15, 2068–2079. [Google Scholar] [CrossRef]
- Hidayatullah, P.; Wang, X.; Yamasaki, T.; Mengko, T.L.E.R.; Munir, R.; Barlian, A.; Sukmawati, E.; Supraptono, S. DeepSperm: A robust and real-time bull sperm-cell detection in densely populated semen videos. Comput. Methods Programs Biomed. 2021, 209, 106302. [Google Scholar] [CrossRef]
- Wu, D.; Badamjav, O.; Reddy, V.; Eisenberg, M.; Behr, B. A preliminary study of sperm identification in microdissection testicular sperm extraction samples with deep convolutional neural networks. Asian J. Androl. 2021, 23, 135. [Google Scholar] [CrossRef] [PubMed]
- Fraczek, A.; Karwowska, G.; Miler, M.; Lis, J.; Jezierska, A.; Mazur-Milecka, M. Sperm segmentation and abnormalities detection during the ICSI procedure using machine learning algorithms. In Proceedings of the 2022 15th International Conference on Human System Interaction (HSI), Melbourne, Australia, 28–31 July 2022; IEEE: New York, NY, USA, 2022; pp. 1–6. [Google Scholar] [CrossRef]
- Mashaal, A.A.; Eldosoky, M.A.A.; Mahdy, L.N.; Ezzat, K.A. Automatic Healthy Sperm Head Detection using Deep Learning. Int. J. Adv. Comput. Sci. Appl. 2022, 13, 735–742. [Google Scholar] [CrossRef]
- Pan, X.; Gao, K.; Yang, N.; Wang, Y.; Zhang, X.; Shao, L.; Zhai, P.; Qin, F.; Zhang, X.; Li, J.; et al. A Sperm Quality Detection System Based on Microfluidic Chip and Micro-Imaging System. Front. Vet. Sci. 2022, 9, 916861. [Google Scholar] [CrossRef]
- Miahi, E.; Mirroshandel, S.A.; Nasr, A. Genetic Neural Architecture Search for automatic assessment of human sperm images. Expert Syst. Appl. 2022, 188, 115937. [Google Scholar] [CrossRef]
- Zou, S.; Li, C.; Sun, H.; Xu, P.; Zhang, J.; Ma, P.; Yao, Y.; Huang, X.; Grzegorzek, M. TOD-CNN: An effective convolutional neural network for tiny object detection in sperm videos. Comput. Biol. Med. 2022, 146, 105543. [Google Scholar] [CrossRef]
- Tumuklu Ozyer, G.; Ozyer, B.; Negin, F.; Alarabi, İ.; Agahian, S. A hybrid IMM-JPDAF algorithm for tracking multiple sperm targets and motility analysis. Neural Comput. Appl. 2022, 34, 17407–17421. [Google Scholar] [CrossRef]
- Urbano, L.F.; Masson, P.; VerMilyea, M.; Kam, M. Automatic Tracking and Motility Analysis of Human Sperm in Time-Lapse Images. IEEE Trans. Med. Imaging 2017, 36, 792–801. [Google Scholar] [CrossRef] [PubMed]
- Haugen, T.B.; Hicks, S.A.; Andersen, J.M.; Witczak, O.; Hammer, H.L.; Borgli, R.; Halvorsen, P.; Riegler, M. VISEM: A multimodal video dataset of human spermatozoa. In Proceedings of the 10th ACM Multimedia Systems Conference, Amherst, MA, USA, 18–21 June 2019; ACM: New York, NY, USA, 2019; pp. 261–266. [Google Scholar] [CrossRef]
- Wang, C.Y.; Liao, H.Y.M.; Yeh, I.H.; Wu, Y.H.; Chen, P.Y.; Hsieh, J.W. CSPNet: A New Backbone that can Enhance Learning Capability of CNN. arXiv 2019, arXiv:1911.11929. [Google Scholar]
- Xu, R.; Lin, H.; Lu, K.; Cao, L.; Liu, Y. A Forest Fire Detection System Based on Ensemble Learning. Forests 2021, 12, 217. [Google Scholar] [CrossRef]
- Wang, K.; Liew, J.H.; Zou, Y.; Zhou, D.; Feng, J. PANet: Few-Shot Image Semantic Segmentation with Prototype Alignment. arXiv 2020, arXiv:1908.06391. [Google Scholar]
- Lin, T.Y.; Maire, M.; Belongie, S.; Bourdev, L.; Girshick, R.; Hays, J.; Perona, P.; Ramanan, D.; Zitnick, C.L.; Dollár, P. Microsoft COCO: Common Objects in Context. arXiv 2015, arXiv:1405.0312. [Google Scholar]






| Model | Nano | Small | Medium | Large | Xtra |
|---|---|---|---|---|---|
| Input size | 640 × 480 | ||||
| Number of layers | 270 | 270 | 369 | 468 | 567 |
| Number of parameters | 1,765,270 | 7,022,326 | 20,871,318 | 46,138,294 | 86,217,814 |
| Memory size | 0.93 GB | 1.73 GB | 3.2 GB | 4.97 GB | 7.34 GB |
| Processor | Intel (R) Core™ i7-8700 3.20 GHz (6xCORE) |
|---|---|
| RAM | 16 GB × 4 (2666 MHz) CL13 |
| GPU | GeForce GTX 1080TI (11,176 MB) 1607 MHz |
| GPU | GeForce RTX 2080TI (11,019 MB) 1545 MHz |
| Model | Nano | Small | Medium | Large | Xtra |
|---|---|---|---|---|---|
| Precision | 64.7 | 61.6 | 71.7 | 88.6 | 64.6 |
| Recall | 61.4 | 64.9 | 57.8 | 52.6 | 71.9 |
| mAP | 69.6 | 64.6 | 66.4 | 72.1 | 68.6 |
Disclaimer/Publisher’s Note: The statements, opinions and data contained in all publications are solely those of the individual author(s) and contributor(s) and not of MDPI and/or the editor(s). MDPI and/or the editor(s) disclaim responsibility for any injury to people or property resulting from any ideas, methods, instructions or products referred to in the content. |
© 2023 by the authors. Licensee MDPI, Basel, Switzerland. This article is an open access article distributed under the terms and conditions of the Creative Commons Attribution (CC BY) license (https://creativecommons.org/licenses/by/4.0/).
Share and Cite
Dobrovolny, M.; Benes, J.; Langer, J.; Krejcar, O.; Selamat, A. Study on Sperm-Cell Detection Using YOLOv5 Architecture with Labaled Dataset. Genes 2023, 14, 451. https://doi.org/10.3390/genes14020451
Dobrovolny M, Benes J, Langer J, Krejcar O, Selamat A. Study on Sperm-Cell Detection Using YOLOv5 Architecture with Labaled Dataset. Genes. 2023; 14(2):451. https://doi.org/10.3390/genes14020451
Chicago/Turabian StyleDobrovolny, Michal, Jakub Benes, Jaroslav Langer, Ondrej Krejcar, and Ali Selamat. 2023. "Study on Sperm-Cell Detection Using YOLOv5 Architecture with Labaled Dataset" Genes 14, no. 2: 451. https://doi.org/10.3390/genes14020451
APA StyleDobrovolny, M., Benes, J., Langer, J., Krejcar, O., & Selamat, A. (2023). Study on Sperm-Cell Detection Using YOLOv5 Architecture with Labaled Dataset. Genes, 14(2), 451. https://doi.org/10.3390/genes14020451

