Thyroid Transcriptomics Revealed the Reproductive Regulation of miRNA in the Follicular and Luteal Phases in Small-Tail Han Sheep with Different FecB Genotypes
Abstract
1. Introduction
2. Materials and Methods
2.1. Animals and Sample Collection
2.2. RNA Extraction, Library Construction and Sequencing
2.3. Sequencing Data Filtering and Comparative Analysis
2.4. Differential Expression Analysis
2.5. Target Gene Prediction of miRNAs
2.6. Construction of miRNA-mRNA Co-Expression Network
2.7. Validation of Sequencing Data
2.7.1. Reverse Transcription of miRNA
2.7.2. Primer Design and Synthesis
2.7.3. RT-qPCR Analysis of miRNA
2.8. Carrier Construction
2.9. Validation of miRNA–mRNA Targeting Relationship
2.10. Statistical Analysis
3. Results
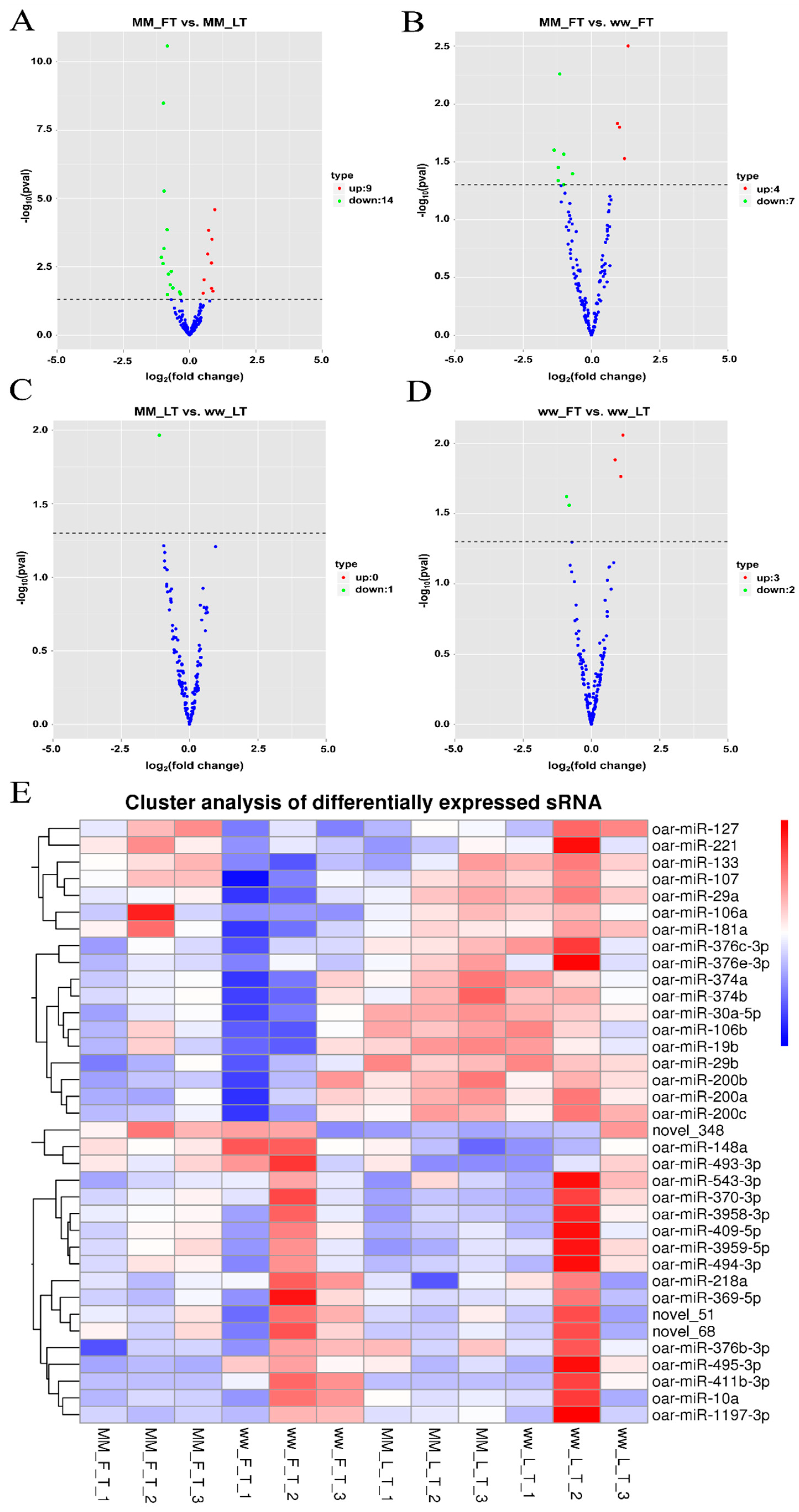
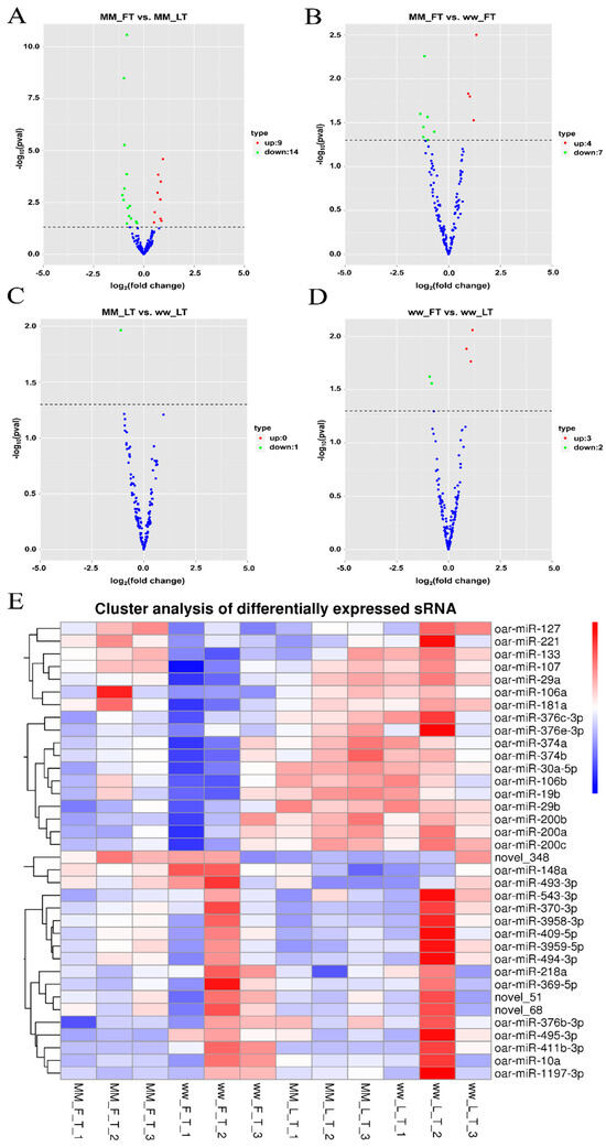
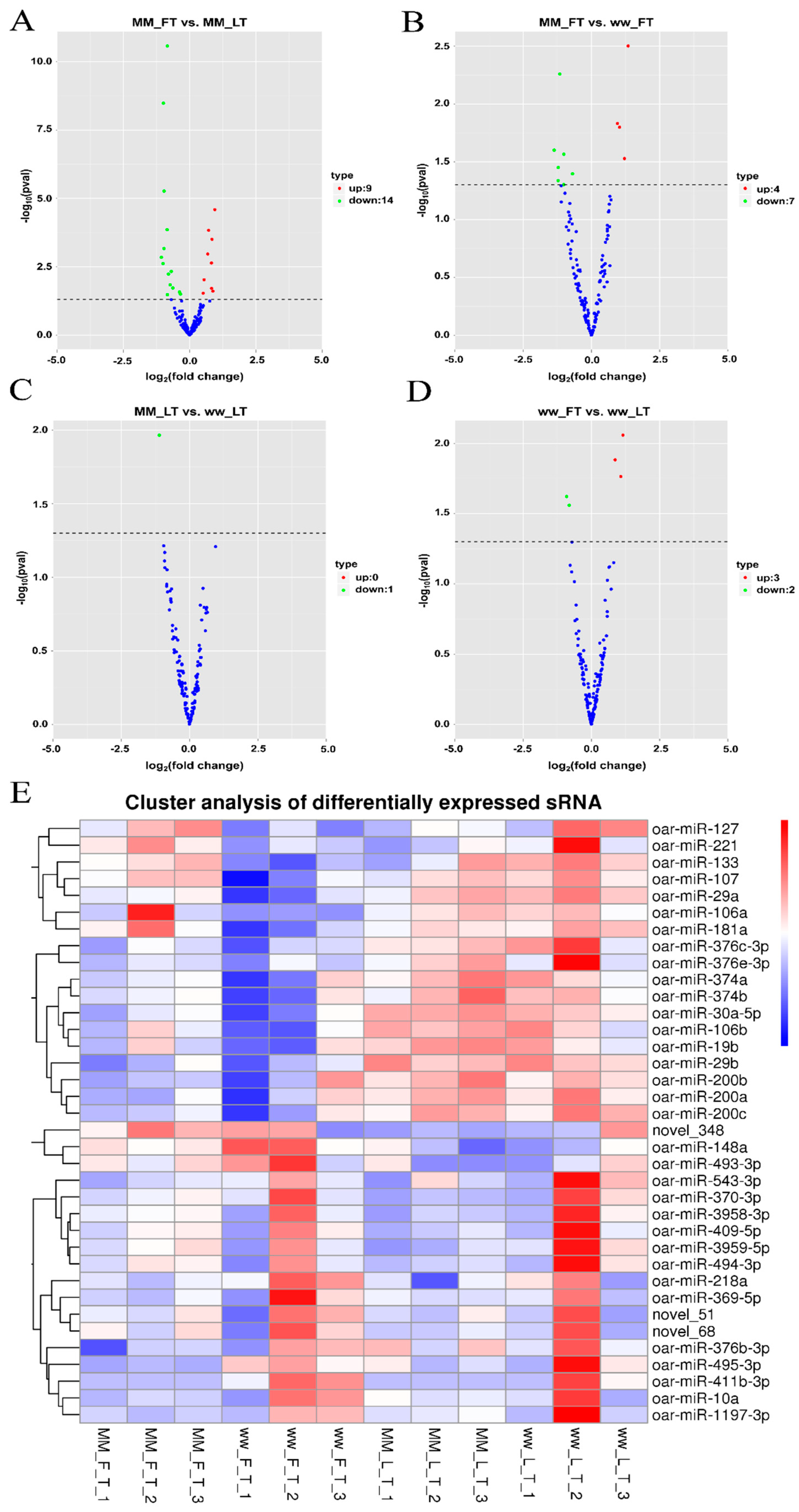
3.1. Differential Expression and Analysis of miRNA
3.2. Functional Enrichment Analysis of miRNA Target Genes
3.3. Analysis of miRNA–mRNA Co-Expression Network
3.4. Validation of Sequencing Data
3.5. Plasmid Construction and Dual-Luciferase Experimental Validation
4. Discussion
5. Conclusions
Supplementary Materials
Author Contributions
Funding
Institutional Review Board Statement
Informed Consent Statement
Data Availability Statement
Conflicts of Interest
References
- Cheng, S.; Wang, X.; Zhang, Q.; He, Y.; Zhang, X.; Yang, L.; Shi, J. Comparative Transcriptome Analysis Identifying the Different Molecular Genetic Markers Related to Production Performance and Meat Quality in Longissimus Dorsi Tissues of MG × STH and STH Sheep. Genes 2020, 11, 183. [Google Scholar] [CrossRef]
- Medina-Montes, A.; Carrillo-Gonzalez, D.F.; Hernández-Herrea, D.Y. Association of a genetic polymorphism in the BMPR-1B gene, and non-genetic factors with the natural prolificacy of the Colombian-haired sheep. Trop. Anim. Health Prod. 2021, 53, 206. [Google Scholar] [CrossRef] [PubMed]
- Wang, X.; Guo, X.; He, X.; Liu, Q.; Di, R.; Hu, W.; Cao, X.; Zhang, X.; Zhang, J.; Chu, M. Effects of FecB mutation on estrus, ovulation, and endocrine characteristics in Small Tail Han sheep. Front. Vet. Sci. 2021, 8, 709737. [Google Scholar] [CrossRef] [PubMed]
- Webster, J.R.; Moenter, S.M.; Woodfill, C.J.; Karsch, F.J. Role of the thyroid gland in seasonal reproduction. II. Thyroxine allows a season-specific suppression of gonadotropin secretion in sheep. Endocrinology 1991, 129, 176–183. [Google Scholar] [CrossRef]
- Ortiga-Carvalho, T.M.; Chiamolera, M.I.; Pazos-Moura, C.C.; Wondisford, F.E. Hypothalamus-pituitary-thyroid axis. Compr. Physiol. 2016, 6, 1387–1428. [Google Scholar] [CrossRef]
- Ikegami, K.; Refetoff, S.; Van Cauter, E.; Yoshimura, T. Interconnection between circadian clocks and thyroid function. Nat. Rev. Endocrinol. 2019, 15, 590–600. [Google Scholar] [CrossRef]
- Bliddal, S.; Derakhshan, A.; Xiao, Y.; Chen, L.M.; Männistö, T.; Ashoor, G.; Tao, F.; Brown, S.J.; Vafeiadi, M.; Itoh, S.; et al. Association of thyroid peroxidase antibodies and thyroglobulin antibodies with thyroid function in pregnancy: An individual participant data meta-analysis. Thyroid 2022, 32, 828–840. [Google Scholar] [CrossRef]
- Gauthier, B.R.; Sola-García, A.; Cáliz-Molina, M.; Lorenzo, P.I.; Cobo-Vuilleumier, N.; Capilla-González, V.; Martin-Montalvo, A. Thyroid hormones in diabetes, cancer, and aging. Aging Cell 2020, 19, e13260. [Google Scholar] [CrossRef] [PubMed]
- Silva, J.F.; Ocarino, N.M.; Serakides, R. Thyroid hormones and female reproduction. Biol. Reprod. 2018, 99, 907–921. [Google Scholar] [CrossRef]
- Abdoli, R.; Zamani, P.; Mirhoseini, S.Z.; Ghavi Hossein-Zadeh, N.; Nadri, S. A review on prolificacy genes in sheep. Reprod. Domest. Anim. 2016, 51, 631–637. [Google Scholar] [CrossRef]
- Constantin, S. Progress and Challenges in the Search for the Mechanisms of Pulsatile Gonadotropin-Releasing Hormone Secretion. Front. Endocrinol. 2017, 8, 180. [Google Scholar] [CrossRef] [PubMed]
- Zhang, J.; Xu, Y.; Liu, H.; Pan, Z. MicroRNAs in ovarian follicular atresia and granulosa cell apoptosis. Reprod. Biol. Endocrinol. 2019, 17, 9. [Google Scholar] [CrossRef] [PubMed]
- Donadeu, F.X.; Schauer, S.N.; Sontakke, S.D. Involvement of miRNAs in ovarian follicular and luteal development. J. Endocrinol. 2012, 215, 323–334. [Google Scholar] [CrossRef] [PubMed]
- Li, H.; Wang, X.; Mu, H.; Mei, Q.; Liu, Y.; Min, Z.; Zhang, L.; Su, P.; Xiang, W. Mir-484 contributes to diminished ovarian reserve by regulating granulosa cell function via YAP1-mediated mitochondrial function and apoptosis. Int. J. Biol. Sci. 2022, 18, 1008–1021. [Google Scholar] [CrossRef] [PubMed]
- Dehghan, Z.; Mohammadi-Yeganeh, S.; Salehi, M. MiRNA-155 regulates cumulus cells function, oocyte maturation, and blastocyst formation. Biol. Reprod. 2020, 103, 548–559. [Google Scholar] [CrossRef]
- Wang, C.; Zhu, J.; Zhang, Z.; Chen, H.; Ji, M.; Chen, C.; Hu, Y.; Yu, Y.; Xia, R.; Shen, J.; et al. Rno-miR-224-5p contributes to 2,2’,4,4’-tetrabromodiphenyl ether-induced low triiodothyronine in rats by targeting deiodinases. Chemosphere 2020, 246, 125774. [Google Scholar] [CrossRef]
- Zhang, C.; Yao, J.; Liu, C.; Yang, K.; Zhang, W.; Sun, D.; Gu, W. The Role of Thyroid Hormone Synthesis Gene-Related miRNAs Profiling in Structural and Functional Changes of The Thyroid Gland Induced by Excess Iodine. Biol. Trace Elem. Res. 2023. [Google Scholar] [CrossRef]
- Liu, Y.; Zhou, Z.; Guo, S.; Li, K.; Wang, P.; Fan, Y.; He, X.; Jiang, Y.; Lan, R.; Chen, S.; et al. Transcriptome analysis reveals key miRNA-mRNA pathways in ovarian tissues of Yunshang Black Goats with different kidding numbers. Front. Endocrinol. 2022, 13, 883663. [Google Scholar] [CrossRef]
- Di, R.; Liu, Q.Y.; Song, S.H.; Tian, D.M.; He, J.N.; Ge, Y.; Wang, X.Y.; Hu, W.P.; Mwacharo, J.M.; Pan, Z.Y.; et al. Expression characteristics of pineal miRNAs at ovine different reproductive stages and the identification of miRNAs targeting the AANAT gene. BMC Genom. 2021, 22, 217. [Google Scholar] [CrossRef]
- An, X.; Ma, H.; Liu, Y.; Li, F.; Song, Y.; Li, G.; Bai, Y.; Cao, B. Effects of miR-101-3p on goat granulosa cells in vitro and ovarian development in vivo via STC1. J. Anim. Sci. Biotechnol. 2020, 11, 102. [Google Scholar] [CrossRef]
- Dai, A.; Sun, H.; Fang, T.; Zhang, Q.; Wu, S.; Jiang, Y.; Ding, L.; Yan, G.; Hu, Y. MicroRNA-133b stimulates ovarian estradiol synthesis by targeting Foxl2. FEBS Lett. 2013, 587, 2474–2482. [Google Scholar] [CrossRef] [PubMed]
- Ma, Z.; Yang, J.; Zhang, Q.; Xu, C.; Wei, J.; Sun, L.; Wang, D.; Tao, W. miR-133b targets tagln2 and functions in tilapia oogenesis. Comp. Biochem. Physiol. Part B Biochem. Mol. Biol. 2021, 256, 110637. [Google Scholar] [CrossRef] [PubMed]
- Song, Y.N.; Shi, L.L.; Liu, Z.Q.; Qiu, G.F. Global analysis of the ovarian microRNA transcriptome: Implication for miR-2 and miR-133 regulation of oocyte meiosis in the Chinese mitten crab, Eriocheir sinensis (Crustacea:Decapoda). BMC Genom. 2014, 15, 547. [Google Scholar] [CrossRef] [PubMed]
- Liu, Y.; Zhou, Z.; He, X.; Jiang, Y.; Ouyang, Y.; Hong, Q.; Chu, M. Differentially expressed circular RNA profile signatures identified in prolificacy trait of Yunshang Black Goat ovary at estrus cycle. Front. Physiol. 2022, 13, 820459. [Google Scholar] [CrossRef]
- Hu, Z.; Mamillapalli, R.; Taylor, H.S. Increased circulating miR-370-3p regulates steroidogenic factor 1 in endometriosis. Am. J. Physiol. Endocrinol. Metab. 2019, 316, E373–E382. [Google Scholar] [CrossRef]
- Kose, M.; Hitit, M.; Kaya, M.S.; Kırbas, M.; Dursun, S.; Alak, I.; Atli, M.O. Expression pattern of microRNAs in ovine endometrium during the peri-implantation. Theriogenology 2022, 191, 35–46. [Google Scholar] [CrossRef]
- Chen, Y.; Liu, Y.; Chu, M. miRNA-mRNA analysis of sheep adrenal glands reveals the network regulating reproduction. BMC Genom. Data 2022, 23, 44. [Google Scholar] [CrossRef]
- Wang, W.; He, X.; Di, R.; Wang, X.; Chu, M. Photoperiods induced the circRNA differential expression in the thyroid gland of OVX+E2 ewes. Front. Endocrinol. 2022, 13, 974518. [Google Scholar] [CrossRef]
- Zhou, M.; Liu, X.; Qiukai, E.; Shang, Y.; Zhang, X.; Liu, S.; Zhang, X. Long non-coding RNA Xist regulates oocyte loss via suppressing miR-23b-3p/miR-29a-3p maturation and upregulating STX17 in perinatal mouse ovaries. Cell Death Dis. 2021, 12, 540. [Google Scholar] [CrossRef]
- Guo, Y.; Wu, Y.; Shi, J.; Zhuang, H.; Ci, L.; Huang, Q.; Wan, Z.; Yang, H.; Zhang, M.; Tan, Y.; et al. miR-29a/b1 regulates the luteinizing hormone secretion and affects mouse ovulation. Front. Endocrinol. 2021, 12, 636220. [Google Scholar] [CrossRef]
- Zhang, Z.; Cao, Y.; Zhai, Y.; Ma, X.; An, X.; Zhang, S.; Li, Z. MicroRNA-29b regulates DNA methylation by targeting Dnmt3a/3b and Tet1/2/3 in porcine early embryo development. Dev. Growth Differ. 2018, 60, 197–204. [Google Scholar] [CrossRef]
- Lingenfelter, B.M.; Tripurani, S.K.; Tejomurtula, J.; Smith, G.W.; Yao, J. Molecular cloning and expression of bovine nucleoplasmin 2 (NPM2): A maternal effect gene regulated by miR-181a. Reprod. Biol. Endocrinol. RBE 2011, 9, 40. [Google Scholar] [CrossRef] [PubMed]
- Hayes, E.; Kushnir, V.; Ma, X.; Biswas, A.; Prizant, H.; Gleicher, N.; Sen, A. Intra-cellular mechanism of Anti-Müllerian hormone (AMH) in regulation of follicular development. Mol. Cell. Endocrinol. 2016, 433, 56–65. [Google Scholar] [CrossRef] [PubMed]
- Zayed, Y.; Qi, X.; Peng, C. Identification of novel microRNAs and characterization of microRNA expression profiles in zebrafish ovarian follicular cells. Front. Endocrinol. 2019, 10, 518. [Google Scholar] [CrossRef]
- Plewes, M.R.; Hou, X.; Zhang, P.; Liang, A.; Hua, G.; Wood, J.R.; Cupp, A.S.; Lv, X.; Wang, C.; Davis, J.S. Yes-associated protein 1 is required for proliferation and function of bovine granulosa cells in vitro†. Biol. Reprod. 2019, 101, 1001–1017. [Google Scholar] [CrossRef]
- Dos Santos, E.C.; Lalonde-Larue, A.; Antoniazzi, A.Q.; Barreta, M.H.; Price, C.A.; Dias Gonçalves, P.B.; Portela, V.M.; Zamberlam, G. YAP signaling in preovulatory granulosa cells is critical for the functioning of the EGF network during ovulation. Mol. Cell. Endocrinol. 2022, 541, 111524. [Google Scholar] [CrossRef] [PubMed]
- Lalonde-Larue, A.; Boyer, A.; Dos Santos, E.C.; Boerboom, D.; Bernard, D.J.; Zamberlam, G. The hippo pathway effectors YAP and TAZ regulate LH release by pituitary gonadotrope cells in mice. Endocrinology 2022, 163, bqab238. [Google Scholar] [CrossRef]
- Li, Z.; He, X.; Zhang, X.; Zhang, J.; Guo, X.; Sun, W.; Chu, M. Analysis of expression profiles of circRNA and miRNA in oviduct during the follicular and luteal phases of sheep with two fecundity (FecB gene) genotypes. Animals 2021, 11, 2826. [Google Scholar] [CrossRef]
- Wu, K.; Mei, C.; Chen, Y.; Guo, L.; Yu, Y.; Huang, D. C-type natriuretic peptide regulates sperm capacitation by the cGMP/PKG signalling pathway via Ca2+ influx and tyrosine phosphorylation. Reprod. Biomed. Online 2019, 38, 289–299. [Google Scholar] [CrossRef]
- Tian, Y.; Heng, D.; Xu, K.; Liu, W.; Weng, X.; Hu, X.; Zhang, C. cGMP/PKG-I pathway-mediated GLUT1/4 regulation by NO in female rat granulosa cells. Endocrinology 2018, 159, 1147–1158. [Google Scholar] [CrossRef]
- Yan, L.; Luo, H.; Gao, X.; Liu, K.; Zhang, Y. Vascular endothelial growth factor-induced expression of its receptors and activation of the MAPK signaling pathway during ovine oocyte maturation in vitro. Theriogenology 2012, 78, 1350–1360. [Google Scholar] [CrossRef] [PubMed]
- Qiang, J.; Tao, F.Y.; Lu, Q.S.; He, J.; Xu, P. Upregulation of miR-33 exacerbates heat-stress-Induced apoptosis in granulosa cell and follicular atresia of nile tilapia (Oreochromis niloticus) by Targeting TGFβ1I1. Genes 2022, 13, 1009. [Google Scholar] [CrossRef] [PubMed]
- Li, C.; Liu, Z.; Li, W.; Zhang, L.; Zhou, J.; Sun, M.; Zhou, J.; Yao, W.; Zhang, X.; Wang, H.; et al. The FSH-HIF-1α-VEGF pathway Is critical for ovulation and oocyte health but not necessary for follicular growth in mice. Endocrinology 2020, 161, bqaa038. [Google Scholar] [CrossRef]
- Frost, E.R.; Ford, E.A.; Peters, A.E.; Reed, N.L.; McLaughlin, E.A.; Baker, M.A.; Lovell-Badge, R.; Sutherland, J.M. Signal transducer and activator of transcription (STAT) 1 and STAT3 are expressed in the human ovary and have Janus kinase 1-independent functions in the COV434 human granulosa cell line. Reprod. Fertil. Dev. 2020, 32, 1027–1039. [Google Scholar] [CrossRef] [PubMed]
- Sutherland, J.M.; Frost, E.R.; Ford, E.A.; Peters, A.E.; Reed, N.L.; Seldon, A.N.; Mihalas, B.P.; Russel, D.L.; Dunning, K.R.; McLaughlin, E.A. Janus kinase JAK1 maintains the ovarian reserve of primordial follicles in the mouse ovary. Mol. Hum. Reprod. 2018, 24, 533–542. [Google Scholar] [CrossRef]
- Srinivasan, G.; Parida, S.; Pavithra, S.; Panigrahi, M.; Sahoo, M.; Singh, T.U.; Madhu, C.L.; Manickam, K.; Shyamkumar, T.S.; Kumar, D.; et al. Leptin receptor stimulation in late pregnant mouse uterine tissue inhibits spontaneous contractions by increasing NO and cGMP. Cytokine 2021, 137, 155341. [Google Scholar] [CrossRef]
- Liang, C.; Han, M.; Zhou, Z.; Liu, Y.; He, X.; Jiang, Y.; Ouyang, Y.; Hong, Q.; Chu, M. Hypothalamic transcriptome analysis reveals the crucial microRNAs and mRNAs affecting litter size in goats. Front. Vet. Sci. 2021, 8, 747100. [Google Scholar] [CrossRef]
- Dong, S.; Hou, B.; Yang, C.; Li, Y.; Sun, B.; Guo, Y.; Deng, M.; Liu, D.; Liu, G. Comparative hypothalamic transcriptome analysis reveals crucial mRNAs, lncRNAs, and circRNAs affecting litter size in goats. Genes 2023, 14, 444. [Google Scholar] [CrossRef]
- Cheng, C.; Qian, Z.; Xiaoyun, H.; Mingxing, C.; Chen, L. Preliminary study on the regulation of fertility traits by miR-370-3-p targeting COL4A3 gene in sheep thyroid gland. J. China Agric. Univ. 2023, 28, 108–116. [Google Scholar] [CrossRef]
- Savige, J.; Harraka, P. Pathogenic variants in the genes affected in alport syndrome (COL4A3-COL4A5) and their association with other kidney conditions: A review. Am. J. Kidney Dis. 2021, 78, 857–864. [Google Scholar] [CrossRef]
- Killeen, A.P.; Diskin, M.G.; Morris, D.G.; Kenny, D.A.; Waters, S.M. Endometrial gene expression in high- and low-fertility heifers in the late luteal phase of the estrous cycle and a comparison with midluteal gene expression. Physiol. Genom. 2016, 48, 306–319. [Google Scholar] [CrossRef][Green Version]
- Krawczynski, K.; Bauersachs, S.; Reliszko, Z.P.; Graf, A.; Kaczmarek, M.M. Expression of microRNAs and isomiRs in the porcine endometrium: Implications for gene regulation at the maternal-conceptus interface. BMC Genom. 2015, 16, 906. [Google Scholar] [CrossRef] [PubMed]






| Reagents | Volume | 
|---|---|
| Total RNA (500 ng/µL) | 2 µL | 
| 2×miRNA RT Reaction Buffer | 10 µL | 
| miRNA RT Enzyme Mix | 2 µL | 
| RNase-Free ddH2O | 6 µL | 
| Gene Name | Primer Sequences (5′-3′) | Tm (°C) | 
|---|---|---|
| oar-miR-3958-3p | F: CGCAGATATTGCACGGTTGATCTCT | 60 | 
| oar-miR-374b | F: CGCCGCATATAATACAACCTGC | 60 | 
| novel_348 | F: TCTGGTGCTTAGACTCTGTGCT | 60 | 
| novel_51 | F: GCTATGGCACTGGTAGAATTCACT | 60 | 
| novel_68 | F: GTTTGGCACTAGCACATTTTTGCT | 60 | 
| oar-miR-133 | F: TTGGTCCCCTTCAACCAGCTGT | 60 | 
| oar-miR-3959-5p | F: CGCGGTTGATCAGAGAACATAC | 60 | 
| oar-miR-181a | F: AACATTCAACGCTGTCGGTGAGT | 60 | 
| oar-miR-148a | F: GCTCAGTGCACTACAGAACTTTGT | 60 | 
| U6 | F: CCAAGGATGACACGCAAATTCG | 60 | 
| Reagents | Volume | 
|---|---|
| 2×miRcute plus miRNA premix | 10 µL | 
| Forward primer | 0.4 µL | 
| Reverse primer (provided in the reagent kit) | 0.4 µL | 
| miRNA first strand cDNA | 2 µL | 
| RNase-free ddH2O | 7.2 µL | 
| Cycles | Temperature (°C) | Time | Reaction Content | 
|---|---|---|---|
| 1× | 95 | 15 min | Starting template denaturation | 
| 5× | 94 | 20 s | Enrichment of target miRNAs | 
| 64 | 30 s | ||
| 72 | 34 s | ||
| 40× | 94 | 20 s | Template denaturation in PCR cycles | 
| 60 | 34 s | Annealing, extension | 
| Disclaimer/Publisher’s Note: The statements, opinions and data contained in all publications are solely those of the individual author(s) and contributor(s) and not of MDPI and/or the editor(s). MDPI and/or the editor(s) disclaim responsibility for any injury to people or property resulting from any ideas, methods, instructions or products referred to in the content. | 
© 2023 by the authors. Licensee MDPI, Basel, Switzerland. This article is an open access article distributed under the terms and conditions of the Creative Commons Attribution (CC BY) license (https://creativecommons.org/licenses/by/4.0/).
Share and Cite
Chang, C.; He, X.; Di, R.; Wang, X.; Han, M.; Liang, C.; Chu, M. Thyroid Transcriptomics Revealed the Reproductive Regulation of miRNA in the Follicular and Luteal Phases in Small-Tail Han Sheep with Different FecB Genotypes. Genes 2023, 14, 2024. https://doi.org/10.3390/genes14112024
Chang C, He X, Di R, Wang X, Han M, Liang C, Chu M. Thyroid Transcriptomics Revealed the Reproductive Regulation of miRNA in the Follicular and Luteal Phases in Small-Tail Han Sheep with Different FecB Genotypes. Genes. 2023; 14(11):2024. https://doi.org/10.3390/genes14112024
Chicago/Turabian StyleChang, Cheng, Xiaoyun He, Ran Di, Xiangyu Wang, Miaoceng Han, Chen Liang, and Mingxing Chu. 2023. "Thyroid Transcriptomics Revealed the Reproductive Regulation of miRNA in the Follicular and Luteal Phases in Small-Tail Han Sheep with Different FecB Genotypes" Genes 14, no. 11: 2024. https://doi.org/10.3390/genes14112024
APA StyleChang, C., He, X., Di, R., Wang, X., Han, M., Liang, C., & Chu, M. (2023). Thyroid Transcriptomics Revealed the Reproductive Regulation of miRNA in the Follicular and Luteal Phases in Small-Tail Han Sheep with Different FecB Genotypes. Genes, 14(11), 2024. https://doi.org/10.3390/genes14112024
 
        



 
       