Over-Expression of Two Different Isoforms of Cattle TUSC5 Showed Opposite Effects on Adipogenesis
Abstract
:1. Introduction
2. Materials and Methods
2.1. Cell Culture
2.2. Lentivirus Packaging
2.3. Construction of Over-Expression Cell Models
2.4. Assessment of Cell Proliferation
2.5. Adipocyte Differentiation Assay
2.6. Quantification of Triglyceride and Lipid Droplets
2.7. RNA Extraction and qPCR Assay
2.8. Western Blot Assay
2.9. RNA Sequencing
3. Results
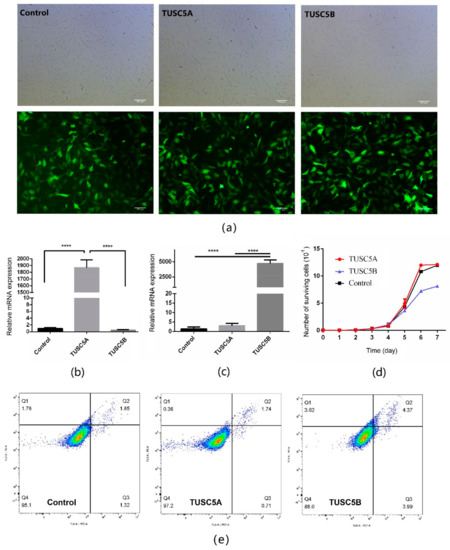
3.1. Over-Expression of TUSC5B but Not TUSC5A Inhabited C3H10 Cell Proliferation
3.2. TUSC5A Promoted While TUSC5B Inhibited Lipid Accumulation during Adipogenesis
3.3. Expressions of Adipogenesis Important Genes Were Affected by TUSC5A and TUSC5B
3.4. Global Differences of Gene Expression between TUSC5A-C3H10 Cells and TUSC5B-C3H10 Cells Detected by RNA Sequencing
3.5. Functional Enrichment Analyses of DEGs
4. Discussion
5. Conclusions
Supplementary Materials
Author Contributions
Funding
Institutional Review Board Statement
Informed Consent Statement
Data Availability Statement
Acknowledgments
Conflicts of Interest
References
- Ghaben, A.L.; Scherer, P.E. Adipogenesis and metabolic health. Nat. Rev. Mol. Cell Biol. 2019, 20, 242–258. [Google Scholar] [CrossRef] [PubMed]
 - Stewart, S.M.; Gardner, G.E.; Williams, A.; Pethick, D.W.; Mcgilchrist, P.; Kuchida, K. Association between visual marbling score and chemical intramuscular fat with camera marbling percentage in Australian beef carcasses. Meat Sci. 2021, 181, 108369. [Google Scholar] [CrossRef] [PubMed]
 - Stewart, S.M.; Lauridsen, T.; Toft, H.; Pethick, D.W.; Gardner, G.E.; Mcgilchrist, P.; Christensen, M. Objective grading of eye muscle area, intramuscular fat and marbling in Australian beef and lamb. Meat Sci. 2021, 181, 108358. [Google Scholar] [CrossRef] [PubMed]
 - Beaton, N.; Rudigier, C.; Moest, H.; Müller, S.; Mrosek, N.; Röder, E.; Rudofsky, G.; Rülicke, T.; Ukropec, J.; Ukropcova, B.; et al. TUSC5 regulates insulin-mediated adipose tissue glucose uptake by modulation of GLUT4 recycling. Mol. Metab. 2015, 4, 795–810. [Google Scholar] [CrossRef]
 - Oort, P.J.; Warden, C.H.; Baumann, T.K.; Knotts, T.A.; Adams, S.H. Characterization of Tusc5, an adipocyte gene co-expressed in peripheral neurons. Mol. Cell. Endocrinol. 2007, 276, 24–35. [Google Scholar] [CrossRef]
 - Shibata, T.; Koide, H.; Hayashi, R.; Nagata, K.; Takeo, C.; Yoshida, T.; Noguchi, Y.; Tanaka, T.; Saito, Y.; Tatsuno, I. Molecular cloning and characterization of rat brain endothelial cell derived gene-1 (tumor suppressor candidate 5) expressing abundantly in adipose tissues. Mol. Cell. Endocrinol. 2007, 263, 38–45. [Google Scholar] [CrossRef]
 - Knotts, T.A.; Lee, H.W.; Kim, J.B.; Oort, P.J.; Mcpherson, R.; Dent, R.; Tachibana, K.; Doi, T.; Yu, S.; Reddy, J.K.; et al. Molecular Characterization of the Tumor Suppressor Candidate 5 Gene: Regulation by PPARgamma and Identification of TUSC5 Coding Variants in Lean and Obese Humans. PPAR Res. 2009, 2009, 867678. [Google Scholar] [CrossRef]
 - Zhou, Y.; Sun, J.; Li, C.; Wang, Y.; Li, L.; Cai, H.; Lan, X.; Lei, C.; Zhao, X.; Chen, H. Characterization of transcriptional complexity during adipose tissue development in bovines of different ages and sexes. PLoS ONE 2014, 9, e101261. [Google Scholar] [CrossRef]
 - Baralle, F.E.; Giudice, J. Alternative splicing as a regulator of development and tissue identity. Nat. Rev. Mol. Cell Biol. 2017, 18, 437–451. [Google Scholar] [CrossRef]
 - Park, E.; Pan, Z.; Zhang, Z.; Lin, L.; Xing, Y. The Expanding Landscape of Alternative Splicing Variation in Human Populations. Am. J. Hum. Genet. 2018, 102, 11–26. [Google Scholar] [CrossRef]
 - Rana, A.; Yen, M.; Sadaghiani, A.M.; Malmersjo, S.; Park, C.Y.; Dolmetsch, R.E.; Lewis, R.S. Alternative splicing converts STIM2 from an activator to an inhibitor of store-operated calcium channels. J. Cell Biol. 2015, 209, 653–669. [Google Scholar] [CrossRef]
 - Yi, X.; Yang, Y.; Wu, P.; Xu, X.; Li, W. Alternative splicing events during adipogenesis from hMSCs. J. Cell. Physiol. 2020, 235, 304–316. [Google Scholar] [CrossRef]
 - Chao, Y.; Jiang, Y.; Zhong, M.; Wei, K.; Hu, C.; Qin, Y.; Zuo, Y.; Yang, L.; Shen, Z.; Zou, C. Regulatory roles and mechanisms of alternative RNA splicing in adipogenesis and human metabolic health. Cell Biosci. 2021, 11, 66. [Google Scholar] [CrossRef]
 - Kaminska, D.; Kakela, P.; Nikkola, E.; Venesmaa, S.; Ilves, I.; Herzig, K.H.; Kolehmainen, M.; Karhunen, L.; Kuusisto, J.; Gylling, H.; et al. Regulation of alternative splicing in human obesity loci. Obesity 2016, 24, 2033–2037. [Google Scholar] [CrossRef]
 - Hung, C.; Lin, J. Alternatively spliced MBNL1 isoforms exhibit differential influence on enhancing brown adipogenesis. BBA—Gene Regul. Mech. 2020, 1863, 194437. [Google Scholar] [CrossRef]
 - Aprile, M.; Cataldi, S.; Ambrosio, M.R.; D’Esposito, V.; Lim, K.; Dietrich, A.; Bluher, M.; Savage, D.B.; Formisano, P.; Ciccodicola, A.; et al. PPARgammaDelta5, a Naturally Occurring Dominant-Negative Splice Isoform, Impairs PPARgamma Function and Adipocyte Differentiation. Cell Rep. 2018, 25, 1577–1592. [Google Scholar] [CrossRef]
 - Aprile, M.; Ambrosio, M.R.; D’Esposito, V.; Beguinot, F.; Formisano, P.; Costa, V.; Ciccodicola, A. PPARG in Human Adipogenesis: Differential Contribution of Canonical Transcripts and Dominant Negative Isoforms. PPAR Res. 2014, 2014, 537865. [Google Scholar] [CrossRef]
 - Zhou, Y.; Li, M.; Hu, X.; Cai, H.; Hua, L.; Wang, J.; Huang, Y.; Lan, X.; Lei, C.; Liu, G.E.; et al. Characterization of candidate genes for bovine adipogenesis reveals differences of TUSC5 isoforms caused by novel alternative splicing. Oncotarget 2018, 2018, 23482. [Google Scholar] [CrossRef]
 - Luley, C.; Ronquist, G.; Reuter, W.; Paal, V.; Gottschling, H.D.; Westphal, S.; King, G.L.; Bakker, S.J.; Heine, R.J.; Hattemer, A. Point-of-care testing of triglycerides: Evaluation of the Accutrend triglycerides system. Clin. Chem. 2000, 46, 287–291. [Google Scholar] [CrossRef]
 - Pertea, M.; Kim, D.; Pertea, G.M.; Leek, J.T.; Salzberg, S.L. Transcript-level expression analysis of RNA-seq experiments with HISAT, StringTie and Ballgown. Nat. Protoc. 2016, 11, 1650–1667. [Google Scholar] [CrossRef]
 - Love, M.I.; Huber, W.; Anders, S. Moderated estimation of fold change and dispersion for RNA-seq data with DESeq2. Genome Biol. 2014, 15, 550. [Google Scholar] [CrossRef]
 - Dennis, G.J.; Sherman, B.T.; Hosack, D.A.; Yang, J.; Gao, W.; Lane, H.C.; Lempicki, R.A. DAVID: Database for Annotation, Visualization, and Integrated Discovery. Genome Biol. 2003, 4, P3. [Google Scholar] [CrossRef]
 - Kelemen, O.; Convertini, P.; Zhang, Z.; Wen, Y.; Shen, M.; Falaleeva, M.; Stamm, S. Function of alternative splicing. Gene 2013, 514, 1–30. [Google Scholar] [CrossRef]
 - Sun, H.Z.; Zhu, Z.; Zhou, M.; Wang, J.; Dugan, M.; Guan, L.L. Gene co-expression and alternative splicing analysis of key metabolic tissues to unravel the regulatory signatures of fatty acid composition in cattle. RNA Biol. 2021, 18, 854–862. [Google Scholar] [CrossRef]
 - Liu, J.; Tan, S.; Huang, S.; Huang, W. ASlive: A database for alternative splicing atlas in livestock animals. BMC Genom. 2020, 21, 97. [Google Scholar] [CrossRef]
 - Sakuma, T.; Barry, M.A.; Ikeda, Y. Lentiviral vectors: Basic to translational. Biochem. J. 2012, 443, 603–618. [Google Scholar] [CrossRef]
 




Publisher’s Note: MDPI stays neutral with regard to jurisdictional claims in published maps and institutional affiliations.  | 
© 2022 by the authors. Licensee MDPI, Basel, Switzerland. This article is an open access article distributed under the terms and conditions of the Creative Commons Attribution (CC BY) license (https://creativecommons.org/licenses/by/4.0/).
Share and Cite
Xia, H.; Li, F.; Peng, L.; Du, Y.; Hua, G.; Yang, L.; Zhou, Y. Over-Expression of Two Different Isoforms of Cattle TUSC5 Showed Opposite Effects on Adipogenesis. Genes 2022, 13, 1444. https://doi.org/10.3390/genes13081444
Xia H, Li F, Peng L, Du Y, Hua G, Yang L, Zhou Y. Over-Expression of Two Different Isoforms of Cattle TUSC5 Showed Opposite Effects on Adipogenesis. Genes. 2022; 13(8):1444. https://doi.org/10.3390/genes13081444
Chicago/Turabian StyleXia, Han, Fan Li, Lingwei Peng, Yuqin Du, Guohua Hua, Liguo Yang, and Yang Zhou. 2022. "Over-Expression of Two Different Isoforms of Cattle TUSC5 Showed Opposite Effects on Adipogenesis" Genes 13, no. 8: 1444. https://doi.org/10.3390/genes13081444
APA StyleXia, H., Li, F., Peng, L., Du, Y., Hua, G., Yang, L., & Zhou, Y. (2022). Over-Expression of Two Different Isoforms of Cattle TUSC5 Showed Opposite Effects on Adipogenesis. Genes, 13(8), 1444. https://doi.org/10.3390/genes13081444
        
                                                
