Phylogenomic Coalescent Analyses of Avian Retroelements Infer Zero-Length Branches at the Base of Neoaves, Emergent Support for Controversial Clades, and Ancient Introgressive Hybridization in Afroaves
Abstract
:1. Introduction

2. Materials and Methods
2.1. Datasets and Gene Trees
2.2. Summary Coalescent Methods—Inference of Species Trees and Branch Lengths
2.3. Summary Coalescent Methods—Clade Support and Stability Indices
2.4. Hidden (Emergent) RI Support
2.5. Inference of Introgressive Hybridization and Phylogenetic Networks
3. Results
3.1. Species Trees and Branch Lengths
3.2. Clade Congruence, Support, and Stability
3.3. Hidden (Emergent) RI Support and Combined (‘Total Evidence’) Analyses
3.4. Evidence for Introgressive Hybridization
4. Discussion
4.1. Quartet-Based RI Species Trees
4.2. Quartet-Based RI Branch Lengths in Coalescent Units (CUs)
4.3. Clade Support and Stability: ‘House-of-Cards’ RI Support at the Base of Neoaves
4.4. Hidden (Emergent) Support
4.5. Weighted ASTRAL Analyses and the Phylogenetic Placement of Mousebird
4.6. Evidence for Introgressive Hybridization in Afroaves?
4.7. Estimating Large Species Trees with RIs: Prospects and Challenges
5. Conclusions
- (a)
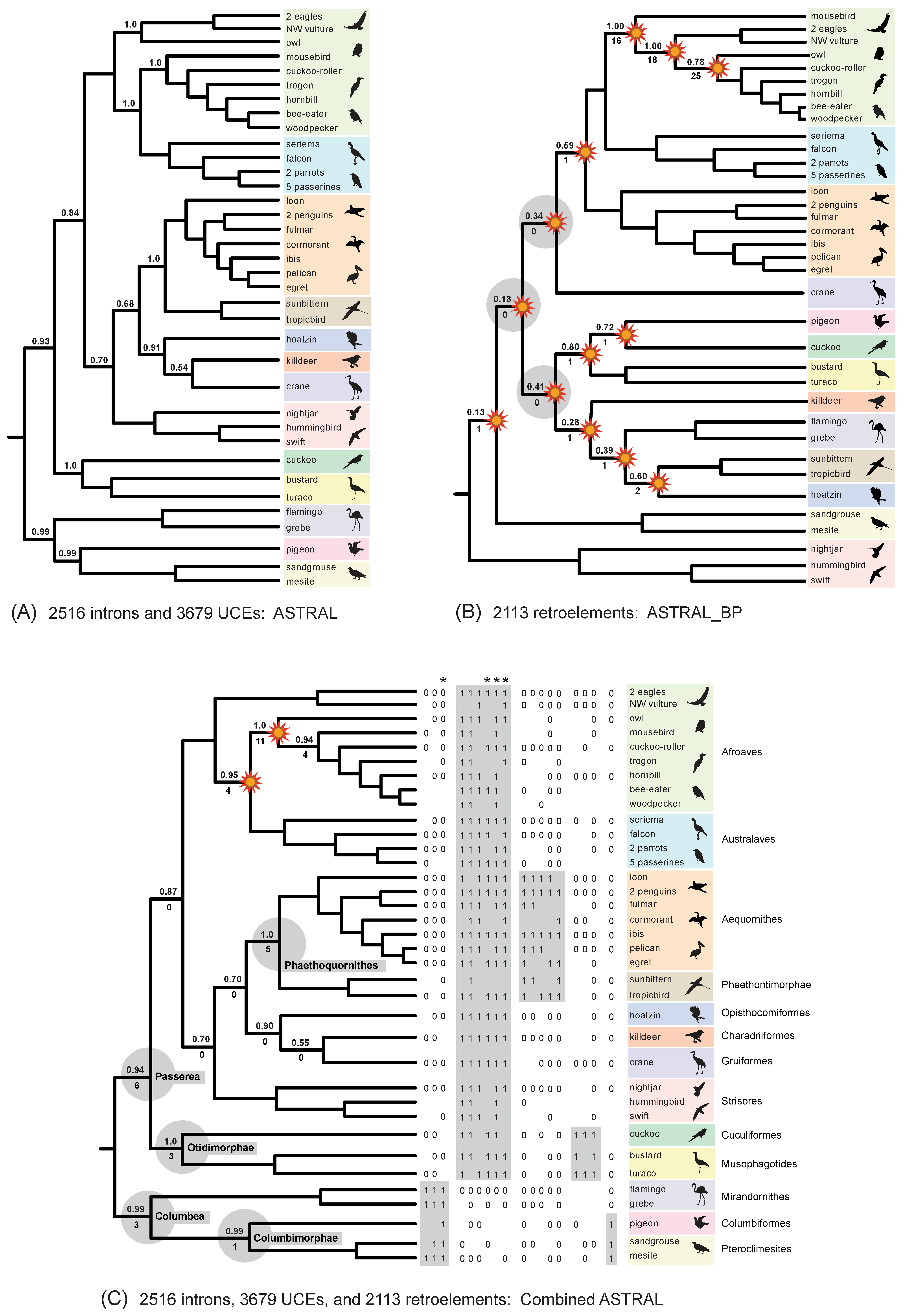
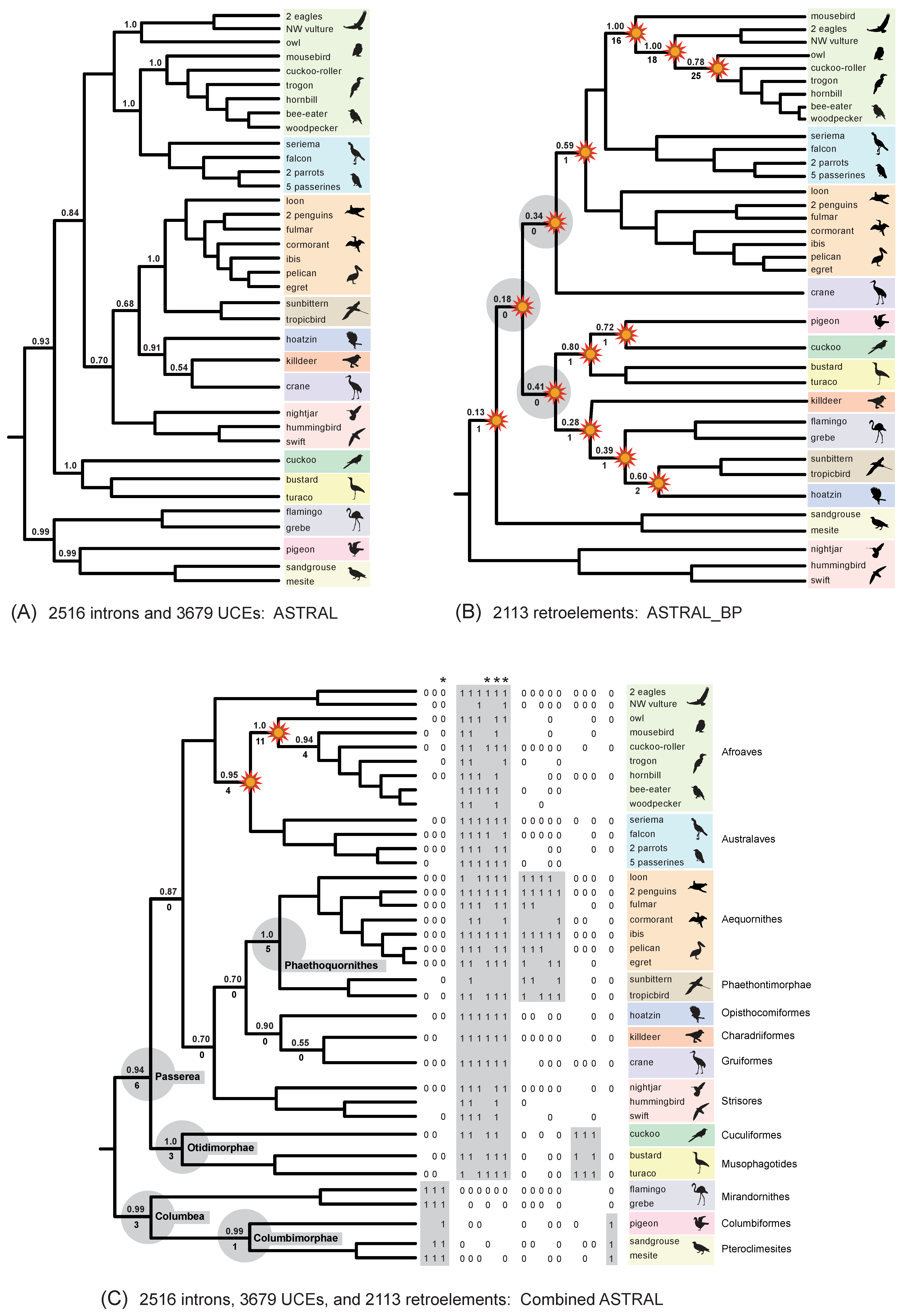
- Overall, there was very limited congruence for relationships at the base of Neoaves between the quartet-based coalescent tree for RIs, polymorphism parsimony analysis of the RI dataset, and previously published genome-scale analyses of DNA sequence data (Figure 4).
- (b)
- Quartet-based RI branch lengths in CUs may be an accurate indication of the extremely challenging phylogenetic problem at the base of Neoaves. Extensive conflicts among RIs imply numerous internal branch lengths that are remarkably short within this deep radiation of avian orders (Figure 4 and Figure 5).
- (c)
- (d)
- Evolutionary constraints on RIs are very different from those on DNA sequences, so it is intriguing that the basal split in our quartet-based species tree for Neoaves is congruent with several previous phylogenomic analyses, but RI support is extremely weak for the controversial clade that includes all Neoaves except Strisores (Figure 4).
- (e)
- Hidden support was noted at three completely emergent nodes in our quartet-based coalescent tree based on RIs (Figure 8B), and 18 ‘hidden RI synapomorphies’ for controversial clades in an emerging consensus of neoavian relationships (Figure 1) were revealed in an equally-weighted combined analysis of >6000 sequence-based gene trees with 2113 RI characters (Figure 8C).
- (f)
- (g)
- (h)
- The analysis of RIs in a coalescent framework has great promise for detecting introgressive hybridization that is deep in the Tree of Life due to much lower homoplasy relative to standard DNA-sequence data. For the KKSC and 4-LIN tests, RIs support ancient introgressive hybridization for the owl lineage (Strigiformes), with 55% genetic contribution from Cavitaves and 45% from Accipitriformes (Figure 10D,E). Quartet asymmetry tests did not detect a significant deviation from the MSC in Afroaves.
- (i)
- (j)
- Future simulations of RIs as phylogenetic characters should assess the impacts of missing data, differential insertion rates, inaccurate character coding, and other factors that might hinder the reliability of quartet-based coalescent methods [60].
Supplementary Materials
Author Contributions
Funding
Acknowledgments
Conflicts of Interest
References
- Jarvis, E.D.; Mirarab, S.; Aberer, A.J.; Li, B.; Houde, P.; Li, C.; Ho, S.Y.W.; Faircloth, B.C.; Nabholz, B.; Howard, J.T.; et al. Whole-genome analyses resolve early branches in the tree of life of modern birds. Science 2014, 346, 1320–1331. [Google Scholar] [CrossRef] [PubMed] [Green Version]
- Prum, R.O.; Berv, J.S.; Dornburg, A.; Field, D.J.; Townsend, J.P.; Lemmon, E.M.; Lemmon, A.R. A comprehensive phylogeny of birds (Aves) using targeted next-generation DNA sequencing. Nature 2015, 526, 569–573. [Google Scholar] [CrossRef] [PubMed]
- Reddy, S.; Kimball, R.T.; Pandey, A.; Hosner, P.A.; Braun, M.J.; Hackett, S.J.; Han, K.-L.; Harshman, J.; Huddleston, C.J.; Kingston, S.; et al. Why do phylogenomic data sets yield conflicting trees? Data type influences the avian tree of life more than taxon sampling. Syst. Biol. 2017, 66, 857–879. [Google Scholar] [CrossRef] [PubMed]
- Braun, E.L.; Cracraft, J.; Houde, P. Resolving the avian tree of life from top to bottom: The promise and potential boundaries of the phylogenomic era. In Avian Genomics in Ecology and Evolution—From the Lab into the Wild; Kraus, R.H.S., Ed.; Springer: Cham, Switzerland, 2019. [Google Scholar]
- Suh, A.; Smeds, L.; Ellegren, H. The dynamics of incomplete lineage sorting across the ancient adaptive radiation of neoavian birds. PLoS Biol. 2015, 13, e1002224. [Google Scholar] [CrossRef] [Green Version]
- Suh, A. The phylogenomic forest of bird trees contains a hard polytomy at the root of Neoaves. Zool. Scr. 2016, 45, 50–62. [Google Scholar] [CrossRef]
- Springer, M.S.; Gatesy, J. On the importance of homology in the age of genomics. Syst. Biodivers. 2018, 16, 210–228. [Google Scholar] [CrossRef]
- Houde, P.; Braun, E.L.; Narula, N.; Minjares, U.; Mirarab, S. Phylogenetic signal of indels and the neoavian radiation. Diversity 2019, 11, 108. [Google Scholar] [CrossRef] [Green Version]
- Hackett, S.J.; Kimball, R.T.; Reddy, S.; Bowie, R.C.K.; Braun, E.L.; Braun, M.J.; Chojnowski, J.L.; Cox, W.A.; Han, K.L.; Harshman, J.; et al. A phylogenomic study of birds reveals their evolutionary history. Science 2008, 320, 1763–1768. [Google Scholar] [CrossRef]
- McCormack, J.E.; Harvey, M.G.; Faircloth, B.C.; Crawford, N.G.; Glenn, T.C.; Brumfield, R.T. A phylogeny of birds based on over 1500 loci collected by target enrichment and high-throughput sequencing. PLoS ONE 2013, 8, e54848. [Google Scholar] [CrossRef] [Green Version]
- Burleigh, J.G.; Kimball, R.T.; Braun, E.L. Building the avian tree of life using a large-scale, sparse supermatrix. Mol. Phylogenet. Evol. 2015, 84, 53–63. [Google Scholar] [CrossRef]
- Kimball, R.T.; Oliveros, C.H.; Wang, N.; White, N.D.; Barker, F.K.; Field, D.J.; Ksepka, D.T.; Chesser, R.T.; Moyle, R.G.; Braun, M.J.; et al. A phylogenomic supertree of birds. Diversity 2019, 11, 109. [Google Scholar] [CrossRef] [Green Version]
- Simmons, M.P.; Springer, M.S.; Gatesy, J. Gene-tree misrooting drives conflicts in phylogenomic coalescent analyses of palaeognath birds. Mol. Phylogenet. Evol. 2022, 167, 107344. [Google Scholar] [CrossRef]
- Kluge, A.G. A concern for evidence and a phylogenetic hypothesis for relationships among Epicrates (Boidae, Serpentes). Syst. Zool. 1989, 38, 7–25. [Google Scholar] [CrossRef]
- De Queiroz, A.; Gatesy, J. The supermatrix approach to systematics. Trends Ecol. Evol. 2007, 22, 34–41. [Google Scholar] [CrossRef] [PubMed]
- Liu, L.; Yu, L.; Pearl, D.K.; Edwards, S.V. Estimating species phylogenies using coalescence times among sequences. Syst. Biol. 2009, 58, 468–477. [Google Scholar] [CrossRef] [PubMed] [Green Version]
- Liu, L.; Yu, L.; Edwards, S.V. A maximum pseudo-likelihood approach for estimating species trees under the coalescent model. BMC Evol. Biol. 2010, 10, 302. [Google Scholar] [CrossRef] [Green Version]
- Liu, L.; Yu, L. Estimating species trees from unrooted gene trees. Syst. Biol. 2011, 60, 661–667. [Google Scholar] [CrossRef] [Green Version]
- Chifman, J.; Kubatko, L. Quartet inference from SNP data under the coalescent model. Bioinformatics 2014, 30, 3317–3324. [Google Scholar] [CrossRef] [Green Version]
- Mirarab, S.; Reaz, R.; Bayzid, M.S.; Zimmermann, T.; Swenson, M.S.; Warnow, T. ASTRAL: Genome-scale coalescent-based species tree estimation. Bioinformatics 2014, 30, i541–i548. [Google Scholar] [CrossRef] [Green Version]
- Vachaspati, P.; Warnow, T. ASTRID: Accurate Species TRees from Internode Distances. BMC Genom. 2015, 16, S3. [Google Scholar] [CrossRef] [Green Version]
- Liu, L.; Yu, L.; Kubatko, L.S.; Pearl, D.K.; Edwards, S.V. Coalescent methods for estimating phylogenetic trees. Mol. Phylogenet. Evol. 2009, 53, 320–328. [Google Scholar] [CrossRef] [PubMed]
- Edwards, S.V. Is a new and general theory of molecular systematics emerging? Evolution 2009, 63, 1–19. [Google Scholar] [CrossRef] [PubMed] [Green Version]
- Edwards, S.V.; Xi, Z.; Janke, A.; Faircloth, B.C.; McCormack, J.E.; Glenn, T.C.; Zhong, B.; Wu, S.; Lemmon, E.M.; Lemmon, A.R.; et al. Implementing and testing the multispecies coalescent model: A valuable paradigm for phylogenomics. Mol. Phylogenet. Evol. 2016, 94, 447–462. [Google Scholar] [CrossRef] [PubMed]
- Gatesy, J.; Springer, M.S. Phylogenetic analysis at deep timescales: Unreliable gene trees, bypassed hidden support, and the coalescence/concatalescence conundrum. Mol. Phylogenet. Evol. 2014, 80, 231–266. [Google Scholar] [CrossRef]
- Springer, M.S.; Gatesy, J. Land plant origins and coalescence confusion. Trends Plant Sci. 2014, 19, 267–269. [Google Scholar] [CrossRef]
- Springer, M.S.; Gatesy, J. The gene tree delusion. Mol. Phylogenet. Evol. 2016, 94, 1–33. [Google Scholar] [CrossRef]
- Simmons, M.P.; Gatesy, J. Coalescence vs. concatenation: Sophisticated analyses vs. first principles applied to rooting the angiosperms. Mol. Phylogenet. Evol. 2015, 91, 98–122. [Google Scholar] [CrossRef]
- Hosner, P.A.; Faircloth, B.C.; Glenn, T.C.; Braun, E.L.; Kimball, R.T. Avoiding missing data biases in phylogenomic inference: An empirical study in the landfowl (Aves: Galliformes). Mol. Biol. Evol. 2016, 33, 1110–1125. [Google Scholar] [CrossRef] [Green Version]
- Meiklejohn, K.A.; Faircloth, B.C.; Glenn, T.C.; Kimball, R.T.; Braun, E.L. Analysis of a rapid evolutionary radiation using ultraconserved elements: Evidence for a bias in some multispecies coalescent methods. Syst. Biol. 2016, 65, 612–627. [Google Scholar] [CrossRef] [Green Version]
- Gatesy, J.; Sloan, D.B.; Warren, J.M.; Baker, R.H.; Simmons, M.P.; Springer, M.S. Partitioned coalescence support reveals biases in species-tree methods and detects gene trees that determine phylogenomic conflicts. Mol. Phylogenet. Evol. 2019, 139, 106539. [Google Scholar] [CrossRef]
- Oliveros, C.H.; Field, D.J.; Ksepka, D.T.; Barker, F.K.; Aleixo, A.; Andersen, M.J.; Alström, P.; Benz, B.W.; Braun, E.L.; Braun, M.J.; et al. Earth history and the passerine superradiation. Proc. Nat. Acad. Sci. USA 2019, 116, 7916–7925. [Google Scholar] [CrossRef] [PubMed] [Green Version]
- Hudson, R.R. Gene genealogies and the coalescent process. Oxf. Surv. Evol. Biol. 1990, 7, 1–44. [Google Scholar]
- Doyle, J.J. Gene trees and species trees: Molecular systematics as one-character taxonomy. Syst. Bot. 1992, 17, 144–163. [Google Scholar] [CrossRef]
- Doyle, J.J. Trees within trees: Genes and species, molecules and morphology. Syst. Biol. 1997, 46, 537–553. [Google Scholar] [CrossRef] [PubMed] [Green Version]
- Huang, H.; He, Q.; Kubatko, L.S.; Knowles, L.L. Sources of error inherent in species-tree estimation: Impact of mutational and coalescent effects on accuracy and implications for choosing among different methods. Syst. Biol. 2010, 59, 573–583. [Google Scholar] [CrossRef] [PubMed] [Green Version]
- Rosenfeld, J.A.; Payne, A.; DeSalle, R. Random roots and lineage sorting. Mol. Phylogenet. Evol. 2012, 64, 12–20. [Google Scholar] [CrossRef]
- Patel, S.; Kimball, R.T.; Braun, E.L. Error in phylogenetic estimation for bushes in the tree of life. Phylogenet. Evol. Biol. 2013, 1, 110. [Google Scholar] [CrossRef] [Green Version]
- Romiguier, J.; Ranwez, V.; Delsuc, F.; Galtier, N.; Douzery, E.J. Less is more in mammalian phylogenomics: AT-rich genes minimize tree conflicts and unravel the root of placental mammals. Mol. Biol. Evol. 2013, 30, 2134–2144. [Google Scholar] [CrossRef] [Green Version]
- Sayyari, E.; Whitfield, J.B.; Mirarab, S. Fragmentary gene sequences negatively impact gene tree and species tree reconstruction. Mol. Biol. Evol. 2017, 34, 3279–3291. [Google Scholar] [CrossRef] [Green Version]
- Molloy, E.K.; Warnow, T. To include or not to include; the impact of gene filtering on species tree estimation methods. Syst. Biol. 2018, 67, 285–303. [Google Scholar] [CrossRef] [Green Version]
- Roch, S.; Nute, M.; Warnow, T. Long-branch attraction in species tree estimation: Inconsistency of partitioned likelihood and topology-based summary methods. Syst. Biol. 2019, 68, 281–297. [Google Scholar] [CrossRef] [PubMed] [Green Version]
- Mirarab, S.; Bayzid, M.S.; Boussau, B.; Warnow, T. Statistical binning enables an accurate coalescent-based estimation of the avian tree. Science 2014, 346, 1250463. [Google Scholar] [CrossRef] [PubMed] [Green Version]
- Mirarab, S.; Warnow, T. ASTRAL-II: Coalescent-based species tree estimation with many hundreds of taxa and thousands of genes. Bioinformatics 2015, 31, i44–i52. [Google Scholar] [CrossRef] [PubMed] [Green Version]
- Mirarab, S.; Bayzid, M.S.; Warnow, T. Evaluating summary methods for multilocus species tree estimation in the presence of incomplete lineage sorting. Syst. Biol. 2016, 65, 366–380. [Google Scholar] [CrossRef] [Green Version]
- Liu, L.; Zhang, J.; Rheindt, F.E.; Lei, F.; Qu, Y.; Wang, Y.; Sullivan, C.; Ni, W.; Wang, J.; Yang, F.; et al. Genomic evidence reveals a radiation of placental mammals uninterrupted by the KPg boundary. Proc. Natl. Acad. Sci. USA 2017, 114, E7282–E7290. [Google Scholar] [CrossRef] [Green Version]
- Rokas, A.; Holland, P.W. Rare genomic changes as a tool for phylogenetics. Trends Ecol. Evol. 2000, 15, 454–459. [Google Scholar] [CrossRef]
- Shedlock, A.M.; Okada, N. SINE insertions: Powerful tools for molecular systematics. Bioessays 2000, 22, 148–160. [Google Scholar] [CrossRef]
- Ray, D.A.; Xing, J.; Salem, A.H.; Batzer, M.A. SINEs of a nearly perfect character. Syst. Biol. 2006, 55, 928–935. [Google Scholar] [CrossRef]
- Nikaido, M.; Rooney, A.P.; Okada, N. Phylogenetic relationships among cetartiodactyls based on insertions of short and long interpersed elements: Hippopotamuses are the closest extant relatives of whales. Proc. Natl. Acad. Sci. USA 1999, 96, 10261–10266. [Google Scholar] [CrossRef] [Green Version]
- Nishihara, H.; Maruyama, S.; Okada, N. Retroposon analysis and recent geological data suggest near-simultaneous divergence of the three superorders of mammals. Proc. Natl. Acad. Sci. USA 2009, 106, 5235–5240. [Google Scholar] [CrossRef] [Green Version]
- Doronina, L.; Churakov, G.; Kuritzin, A.; Shi, J.; Baertsch, R.; Clawson, H.; Schmitz, J. Speciation network in Laurasiatheria: Retrophylogenomic signals. Genome Res. 2017, 27, 997–1003. [Google Scholar] [CrossRef] [PubMed]
- Shedlock, A.M.; Takahashi, K.; Okada, N. SINEs of speciation: Tracking lineages with retroposons. Trends Ecol. Evol. 2004, 19, 545–553. [Google Scholar] [CrossRef] [PubMed]
- Doronina, L.; Reising, O.; Clawson, H.; Ray, D.A.; Schmitz, J. True homoplasy of retrotransposon insertions in primates. Syst. Biol. 2019, 68, 482–493. [Google Scholar] [CrossRef] [PubMed]
- Avise, J.C.; Robinson, T.J. Hemiplasy: A new term in the lexicon of phylogenetics. Syst. Biol. 2008, 57, 503–507. [Google Scholar] [CrossRef] [PubMed] [Green Version]
- Springer, M.S.; Molloy, E.K.; Sloan, D.B.; Simmons, M.P.; Gatesy, J. ILS-aware analysis of low-homoplasy retroelement insertions: Inference of species trees and introgression using quartets. J. Hered. 2020, 111, 147–168. [Google Scholar] [CrossRef] [Green Version]
- Felsenstein, J. Alternative methods of phylogenetic inference and their interrelationship. Syst. Biol. 1979, 28, 49–62. [Google Scholar] [CrossRef]
- Huson, D.H.; Bryant, D. Application of phylogenetic networks in evolutionary studies. Mol. Biol. Evol. 2006, 23, 254–267. [Google Scholar] [CrossRef]
- Kuritzin, A.; Kischka, T.; Schmitz, J.; Churakov, G. Incomplete lineage sorting and hybridization statistics for large-scale retroposon insertion data. PLoS Comput. Biol. 2016, 12, e1004812. [Google Scholar] [CrossRef] [Green Version]
- Molloy, E.; Gatesy, J.; Springer, M. Theoretical and practical considerations when using retroelement insertions to estimate species trees in the anomaly zone. Syst. Biol. 2022, 71, 721–740. [Google Scholar] [CrossRef]
- Degnan, J.H.; Rosenberg, N.A. Discordance of species trees with their most likely gene trees. PLoS Genet. 2006, 2, e68. [Google Scholar] [CrossRef] [Green Version]
- Rosenberg, N.A. Discordance of species trees with their most likely gene trees: A unifying principle. Mol. Biol. Evol. 2013, 30, 2709–2713. [Google Scholar] [CrossRef] [PubMed] [Green Version]
- Felsenstein, J. Confidence limits on phylogenies: An approach using the bootstrap. Evolution 1985, 39, 783–791. [Google Scholar] [CrossRef] [PubMed]
- Sayyari, E.; Mirarab, S. Fast coalescent-based computation of local branch support from quartet frequencies. Mol. Biol. Evol. 2016, 33, 1654–1668. [Google Scholar] [CrossRef] [PubMed] [Green Version]
- Sayyari, E.; Whitfield, J.B.; Mirarab, S. DiscoVista: Interpretable visualizations of gene tree discordance. Mol. Phylogenet. Evol. 2018, 122, 110–115. [Google Scholar] [CrossRef] [Green Version]
- Zhang, C.; Rabiee, M.; Sayyari, E.; Mirarab, S. ASTRAL-III: Polynomial time species tree reconstruction from partially resolved gene trees. BMC Bioinform. 2018, 19, 153. [Google Scholar] [CrossRef] [PubMed] [Green Version]
- Van de Lagemaat, L.N.; Gagnier, L.; Medstrand, P.; Mager, D.L. Genomic deletions and precise removal of transposable elements mediated by short identical DNA segments in primates. Genome Res. 2005, 15, 1243–1249. [Google Scholar] [CrossRef] [Green Version]
- Churakov, G.; Kuritzin, A.; Chukharev, K.; Zhang, F.; Wünnemann, F.; Ulyantsev, V.; Schmitz, J. A 4-lineage statistical suite to evaluate the support of large-scale retrotransposon insertion data to reconstruct evolutionary trees. BioRxiv 2020. [Google Scholar] [CrossRef]
- Lammers, F.; Blumer, M.; Rücklé, C.; Nilsson, M.A. Retrophylogenomics in rorquals indicate large ancestral population sizes and a rapid radiation. Mob. DNA 2019, 10, 5. [Google Scholar] [CrossRef] [Green Version]
- Korstian, J.M.; Paulat, N.S.; Platt, R.N.; Stevens, R.D.; Ray, D.A. SINE-based phylogenomics reveal extensive introgression and incomplete lineage sorting in Myotis. Genes 2022, 13, 399. [Google Scholar] [CrossRef]
- Gatesy, J.; Springer, M.S. Concatenation versus coalescence versus “concatalescence”. Proc. Natl. Acad. Sci. USA 2013, 110, E1179. [Google Scholar] [CrossRef] [Green Version]
- Springer, M.S.; Gatesy, J. Delimiting coalescence genes (c-genes) in phylogenomic datasets. Genes 2018, 9, 123. [Google Scholar] [CrossRef] [PubMed] [Green Version]
- Zhang, C.; Zhao, Y.; Braun, E.L.; Mirarab, S. TAPER: Pinpointing errors in multiple sequence alignments despite varying rates of evolution. Methods Ecol. Evol. 2021, 12, 2145–2158. [Google Scholar] [CrossRef]
- Zhang, C.; Mirarab, S. Weighting by gene tree uncertainty improves accuracy of quartet-based species trees. BioRxiv 2022. [Google Scholar] [CrossRef]
- Ragan, M.A. Phylogenetic inference based on matrix representation of trees. Mol. Phylogenet. Evol. 1992, 1, 53–58. [Google Scholar] [CrossRef]
- Swofford, D.L. PAUP*. In Phylogenetic Analysis using Parsimony (* and Other Methods); Sinauer Associates: Sunderland, MA, USA, 2002. [Google Scholar]
- Rabiee, M.; Mirarab, S. Forcing external constraints on tree inference using ASTRAL. BMC Genom. 2020, 21, 218. [Google Scholar] [CrossRef] [PubMed] [Green Version]
- Ballesteros, J.A.; Sharma, P.P. A critical appraisal of the placement of Xiphosura (Chelicerata) with account of known sources of phylogenetic error. Syst. Biol. 2019, 68, 896–917. [Google Scholar] [CrossRef] [PubMed]
- Gatesy, J.; O’Grady, P.; Baker, R.H. Corroboration among data sets in simultaneous analysis: Hidden support for phylogenetic relationships among higher level artiodactyl taxa. Cladistics 1999, 15, 271–313. [Google Scholar] [CrossRef]
- Gatesy, J.; Baker, R.H. Hidden likelihood support in genomic data: Can forty-five wrongs make a right? Syst. Biol. 2005, 54, 483–492. [Google Scholar] [CrossRef] [Green Version]
- Gatesy, J. Linked branch support and tree stability. Syst. Biol. 2000, 49, 800–807. [Google Scholar] [CrossRef]
- Sackton, T.B.; Grayson, P.; Cloutier, A.; Hu, Z.; Liu, J.S.; Wheeler, N.E.; Gardner, P.P.; Clarke, J.A.; Baker, A.J.; Clamp, M.; et al. Convergent regulatory evolution and loss of flight in paleognathous birds. Science 2019, 364, 74–78. [Google Scholar] [CrossRef] [Green Version]
- Kubatko, L.S.; Degnan, J.H. Inconsistency of phylogenetic estimates from concatenated data under coalescence. Syst. Biol. 2007, 56, 17–24. [Google Scholar] [CrossRef] [PubMed] [Green Version]
- Simmons, M.P.; Gatesy, J. Collapsing dubiously resolved gene-tree branches in phylogenomic coalescent analyses. Mol. Phylogenet. Evol. 2021, 158, 107092. [Google Scholar] [CrossRef] [PubMed]
- Forthman, M.; Braun, E.L.; Kimball, R.T. Gene tree quality affects empirical coalescent branch length estimation. Zool. Scr. 2022, 51, 1–13. [Google Scholar] [CrossRef]
- Lanyon, S. Detecting internal inconsistencies in distance data. Syst. Zool. 1985, 34, 397–403. [Google Scholar] [CrossRef]
- Davis, J. Character removal as a means for assessing stability of clades. Cladistics 1993, 9, 201–210. [Google Scholar] [CrossRef] [PubMed]
- Farris, J.S.; Albert, V.A.; Källersjö, M.; Lipscomb, D.; Kluge, A.G. Parsimony jackknifing outperforms neighbor-joining. Cladistics 1996, 12, 99–124. [Google Scholar] [CrossRef] [PubMed]
- Rokas, A.; Williams, B.; King, N.; Carroll, S. Genome-scale approaches to resolving incongruence in molecular phylogenies. Nature 2003, 425, 798–804. [Google Scholar] [CrossRef] [PubMed]
- Narechania, A.; Baker, R.H.; Sit, R.; Kolokotronis, S.; DeSalle, R.; Planet, P.J. Random addition concatenation analysis: A novel approach to the exploration of phylogenomic signal reveals strong agreement between core and shell genomic partitions in the cyanobacteria. Genome Biol. Evol. 2012, 4, 30–43. [Google Scholar] [CrossRef] [Green Version]
- Edwards, S.V. Phylogenomic subsampling: A brief review. Zool. Scr. 2016, 45, 63–74. [Google Scholar] [CrossRef]
- Sanderson, M.J. Confidence limits on phylogenies: The bootstrap revisited. Cladistics 1989, 5, 113–129. [Google Scholar] [CrossRef]
- Faith, D.; Ballard, J. Length differences and topology-dependent tests: A response to Källersjö et al. Cladistics 1994, 10, 57–64. [Google Scholar] [CrossRef]
- Feng, S.; Stiller, J.; Deng, Y.; Armstrong, J.; Fang, Q.; Reeve, A.H.; Zhang, G. Densely sampling genomes across the diversity of birds increases power of comparative genomics analyses. Nature 2020, 587, 252–257. [Google Scholar] [CrossRef] [PubMed]
- Allman, E.S.; Degnan, J.H.; Rhodes, J.A. Identifying the rooted species tree from the distribution of unrooted gene trees under the coalescent. J. Math. Biol. 2011, 62, 833–862. [Google Scholar] [CrossRef] [PubMed] [Green Version]
- Holland, B.R.; Penny, D.; Hendy, M.D. Outgroup misplacement and phylogenetic inaccuracy under a molecular clock—A simulation study. Syst. Biol. 2003, 52, 229–238. [Google Scholar] [CrossRef] [Green Version]
- Gatesy, J.; DeSalle, R.; Wahlberg, N. How many genes should a systematist sample? Conflicting insights from a phylogenomic matrix characterized by replicated incongruence. Syst. Biol. 2007, 56, 355–363. [Google Scholar] [CrossRef] [Green Version]
- Allman, E.S.; Degnan, J.H.; Rhode, J.A. Species tree inference by the STAR method and its generalizations. J. Comp. Biol. 2013, 20, 50–61. [Google Scholar] [CrossRef] [Green Version]
- Nute, M.; Chou, J.; Molloy, E.K.; Warnow, T. The performance of coalescent-based species tree estimation methods under models of missing data. BMC Genom. 2018, 19, 286. [Google Scholar] [CrossRef]
- Schull, J.K.; Turakhia, Y.; Hemker, J.; Dally, W.J.; Bejerano, G. Champagne: Automated whole-genome phylogenomic character matrix method using large genomic indels for homoplasy-free inference. Genome Biol. Evol. 2022, 14, evac013. [Google Scholar] [CrossRef]
- Drillon, G.; Champeimont, R.; Oteri, F.; Fischer, G.; Carbone, A. Phylogenetic reconstruction based on synteny block and gene adjacencies. Mol. Biol. Evol. 2020, 37, 2747–2762. [Google Scholar] [CrossRef]
- Hazkani-Covo, E. Mitochondrial insertions into primate nuclear genomes suggest the use of numts as a tool for phylogeny. Mol. Biol. Evol. 2009, 26, 2175–2179. [Google Scholar] [CrossRef] [Green Version]









| Missing Data | Species Name | Name in Trees | Species Abbreviation |
|---|---|---|---|
| 885 | Acanthisitta chloris | passerine 1 | acan |
| 1201 | Anas platyrhynchos | outgroup 1 | anas |
| 700 | Apaloderma vittatum | trogon | apal |
| 80 | Aptenodytes forsteri | penguin 1 | apte |
| 242 | Balearica regulorum | stork | bale |
| 715 | Buceros rhinoceros | hornbill | buce |
| 1072 | Calypte anna | hummingbird | caly |
| 431 | Antrostomus carolinensis | nightjar | capr |
| 229 | Cariama cristata | seriema | cari |
| 206 | Cathartes aura | NW vulture | cath |
| 886 | Chaetura pelagica | swift | chae |
| 205 | Charadrius vociferus | killdeer | char |
| 409 | Chlamydotis macqueenii | bustard | chla |
| 886 | Colius striatus | mousebird | coli |
| 557 | Columba livia | pigeon | colu |
| 907 | Corvus brachyrhynchos | passerine 2 | corv |
| 731 | Cuculus canorus | cuckoo | cucu |
| 213 | Egretta garzetta | egret | egre |
| 585 | Eurypyga helias | sunbittern | eury |
| 290 | Falco peregrinus | falcon | falc |
| 184 | Fulmarus glacialis | fulmar | fulm |
| 1547 | Gallus gallus | outgroup 2 | gall |
| 184 | Gavia stellata | loon | gavi |
| 1101 | Geospiza fortis | passerine 3 | geos |
| 162 | Haliaeetus albicilla | eagle 1 | hala |
| 135 | Haliaeetus leucocephalus | eagle 2 | hall |
| 270 | Leptosomus discolor | cuckoo-roller | lept |
| 833 | Manacus vitellinus | passerine 4 | mana |
| 1644 | Meleagris gallopavo | outgroup 3 | mele |
| 780 | Melopsittacus undulatus | parrot 1 | melo |
| 746 | Merops nubicus | bee-eater | mero |
| 596 | Mesitornis unicolor | mesite | mesi |
| 679 | Nestor notabilis | parrot 2 | nest |
| 128 | Nipponia nippon | ibis | nipp |
| 311 | Opisthocomus hoazin | hoatzin | opis |
| 164 | Pelecanus crispus | pelican | pele |
| 278 | Phaethon lepturus | tropicbird | phae |
| 342 | Phalacrocorax carbo | cormorant | phal |
| 193 | Phoenicopterus ruber | flamingo | phoe |
| 1286 | Picoides pubescens | woodpecker | pico |
| 377 | Podiceps cristatus | grebe | podi |
| 462 | Pterocles gutturalis | sandgrouse | pter |
| 88 | Pygoscelis adeliae | penguin 2 | pygo |
| 1317 | Struthio camelus | outgroup 4 | stru |
| 1180 | Taeniopygia guttata | passerine 5 | taen |
| 342 | Tauraco erythrolophus | turaco | taur |
| 1730 | Tinamus guttatus | outgroup 5 | tina |
| 325 | Tyto alba | owl | tyto |
Publisher’s Note: MDPI stays neutral with regard to jurisdictional claims in published maps and institutional affiliations. |
© 2022 by the authors. Licensee MDPI, Basel, Switzerland. This article is an open access article distributed under the terms and conditions of the Creative Commons Attribution (CC BY) license (https://creativecommons.org/licenses/by/4.0/).
Share and Cite
Gatesy, J.; Springer, M.S. Phylogenomic Coalescent Analyses of Avian Retroelements Infer Zero-Length Branches at the Base of Neoaves, Emergent Support for Controversial Clades, and Ancient Introgressive Hybridization in Afroaves. Genes 2022, 13, 1167. https://doi.org/10.3390/genes13071167
Gatesy J, Springer MS. Phylogenomic Coalescent Analyses of Avian Retroelements Infer Zero-Length Branches at the Base of Neoaves, Emergent Support for Controversial Clades, and Ancient Introgressive Hybridization in Afroaves. Genes. 2022; 13(7):1167. https://doi.org/10.3390/genes13071167
Chicago/Turabian StyleGatesy, John, and Mark S. Springer. 2022. "Phylogenomic Coalescent Analyses of Avian Retroelements Infer Zero-Length Branches at the Base of Neoaves, Emergent Support for Controversial Clades, and Ancient Introgressive Hybridization in Afroaves" Genes 13, no. 7: 1167. https://doi.org/10.3390/genes13071167
APA StyleGatesy, J., & Springer, M. S. (2022). Phylogenomic Coalescent Analyses of Avian Retroelements Infer Zero-Length Branches at the Base of Neoaves, Emergent Support for Controversial Clades, and Ancient Introgressive Hybridization in Afroaves. Genes, 13(7), 1167. https://doi.org/10.3390/genes13071167
