Next Article in Journal
Genome-Wide Identification and Functional Analysis of the Calcineurin B-like Protein and Calcineurin B-like Protein-Interacting Protein Kinase Gene Families in Chinese Cabbage (Brassica rapa ssp. pekinensis)
Previous Article in Journal
Cats with Genetic Variants of AGXT2 Respond Differently to a Dietary Intervention Known to Reduce the Risk of Calcium Oxalate Stone Formation
 
 
Font Type:
Arial Georgia Verdana
Font Size:
Aa Aa Aa
Line Spacing:
Column Width:
Background:
Article

Genetic and Epigenetic Signatures Associated with the Divergence of Aquilegia Species

1
Faculty of Agronomy, Jilin Agricultural University, Changchun 130118, China
2
Ministry of Education Key Laboratory for Biodiversity Science and Ecological Engineering, School of Life Sciences, Fudan University, Shanghai 200438, China
3
Genome Quebec Innovation Center, McGill University, Montreal, QC H3A 0G1, Canada
4
Lady Davis Institute, SMBD JGH, Montreal, QC H3A 1A3, Canada
5
Key Laboratory of Molecular Epigenetics of the Ministry of Education, Northeast Normal University, Changchun 130024, China
6
State Key Laboratory of Crop Genetics and Germplasm Enhancement, Ministry of Agriculture and Rural Affairs, Key Laboratory of Biology and Germplasm Enhancement of Horticultural Crops in East China, College of Horticulture, Nanjing Agricultural University, 1 Weigang, Nanjing 210095, China
7
Department of Biology, University of British Columbia, Okanagan, Kelowna, BC V1V 1V7, Canada
*
Authors to whom correspondence should be addressed.
These authors contributed equally to this work.
Genes 2022, 13(5), 793; https://doi.org/10.3390/genes13050793
Submission received: 28 March 2022 / Revised: 21 April 2022 / Accepted: 27 April 2022 / Published: 28 April 2022
(This article belongs to the Section Plant Genetics and Genomics)

Abstract

:
Widely grown in the Northern Hemisphere, the genus Aquilegia (columbine) is a model system in adaptive radiation research. While morphological variations between species have been associated with environmental factors, such as pollinators, how genetic and epigenetic factors are involved in the rapid divergence in this genus remains under investigated. In this study, we surveyed the genomes and DNA methylomes of ten Aquilegia species, representative of the Asian, European and North American lineages. Our analyses of the phylogeny and population structure revealed high genetic and DNA methylomic divergence across these three lineages. By multi-level genome-wide scanning, we identified candidate genes exhibiting lineage-specific genetic or epigenetic variation patterns that were signatures of inter-specific divergence. We demonstrated that these species-specific genetic variations and epigenetic variabilities are partially independent and are both functionally related to various biological processes vital to adaptation, including stress tolerance, cell reproduction and DNA repair. Our study provides an exploratory overview of how genetic and epigenetic signatures are associated with the diversification of the Aquilegia species.

1. Introduction

Adaptive radiation is the rapid diversification of a single ancestral species into a vast array of common descendants that inhabit different ecological niches or use a variety of resources but differ in phenotypic traits required to exploit diverse environments [1,2,3,4]. Disentangling the evolutionary mechanisms that underpin adaptive radiation is fundamental to understanding the evolution and persistence of biodiversity [5,6]. This has been a key focus of many studies investigating different animal and plant lineages that diversified through adaptive radiation, including Hawaiian silvers word, Caribbean anoles, Darwin’s finches, and African cichlids [7,8,9,10]. In past decades, accumulating evidence from diverse lineages that have radiated suggests that both extrinsic environmental factors (e.g., resource availability) and genetic variation can determine the rate and volume of species diversification [11]. Among the environmental factors involved, ecological opportunity is considered as the primary mechanism that causes rapid adaptive radiation through the acquisition of key innovations, invasion of new environments, and extinction of competitors [2,12]. On the other hand, new species also arise as a result of new genetic variation being preserved among closely related species that ultimately influences phenotypic disparity, upon which natural selection acts [13]. In the rapid speciation of African cichlid fishes, extrinsic environmental factors (e.g., ecological specialization) and genetic mechanisms (e.g., adaptive introgression) acted together to provoke the repeated adaptive radiation in geographically isolated lakes [10,11,14,15]. On the other hand, the evolutionary roles of epigenetic modification in plant adaptation have also been discussed for decades [16,17,18]. For example, genome-wide comparisons of the methylation pattern among the Arabidopsis accessions, which were inherited from the same mother individual over 30 generations, clearly showed that differential cytosine methylation at specific sites is associated with phenotypic diversity [19,20].
The genus Aquilegia L. (columbine) is a well-recognized model system for the study of the evolutionary mechanisms underlying adaptive radiation [21,22]. This genus includes approximately 70 recently diversified species that are widely distributed in the temperate zones of North America and Eurasia [23]. Phylogenetic and geographic inferences have illustrated two independent adaptive radiations of North American and European lineages from the ancestral Asian species [21,24]. For example, floral diversification of the North American Aquilegia species is highly correlated with the pollinator specialization [25,26,27,28]. In contrast, ecological adaptation and geographic isolation are considered as the major driving forces that promoted rapid radiation of the European species [21,29]. In Asia, different pollinators and ecological habitats are both proposed to have resulted in the diversification of more than 20 morphologically distinct species [30,31]. These Asian Aquilegia species constitute four highly divergent lineages corresponding to their geographic origins, and have evolved relatively independently [30,31]. Despite this well-described evolutionary history and the crucial role played by environmental factors, how genetic and epigenetic factors are involved in the rapid speciation in this genus remains poorly investigated.
In this study, we surveyed the genomes and DNA methylomes of 36 accessions from 10 worldwide Aquilegia species and have systematically revealed their species-specific genetic and epigenetic features. We have also comprehensively identified and functionally characterized the genes harboring adaptation-associated genetic and epigenetic variations, providing a genome-wide view of the molecular variation patterns associated with the diversification of Aquilegia species.

2. Materials and Methods

2.1. Sample Collection, DNA Extraction and Whole-Genome Sequencing

In this study, a total of 36 accessions from 10 worldwide Aquilegia species were collected (Table S1). Among the Asian species, four phylogenetically distinct species (A. japonica, A. oxysepala, A. yabeana, and A. viridiflora) were selected according to their geographic distributions and ecological habitats. A. japonica and A. oxysepala are sister species that inhabit alpine tundra and low-altitude forest niches in northeastern China, respectively [31,32]. Eighteen accessions were collected to represent these two Asian species and their putative hybrids. In addition, four accessions were collected from the other two Asian species, A. yabeana and A. viridiflora. The former species shares highly similar morphological traits and ecological niches with A. oxysepala, but is allopatrically distributed in northern China. In contrast, A. viridiflora is sympatrically distributed with A. yabeana and A. oxysepala in northern and northeastern China, but often occupies rocky and sandy ecological niches. Furthermore, six and eight accessions were sampled from the European and North American lineages, respectively. All the 36 accessions were grown in a greenhouse under the same conditions (25 °C/12 h, 16 °C/12 h). Mature leaves of each species were collected from each of these accessions at the same developmental stage. Genomic DNA was extracted from fresh mature leaves using a TianGen plant genomic DNA kit. Whole-genome resequencing and bisulfite sequencing were performed on the extracted genomic DNA using the Illumina X-ten platform (Illumina, CA, USA). Short-insert (350 bp) DNA libraries of all the accessions were constructed by NovoGene (NovoGene, Tianjin, China). The genome assembly of an admixed species, A. coerulea “Goldsmith”, was obtained from Phytozome v12.1 (https://phytozome.jgi.doe.gov, accessed on 25 January 2019) as the reference genome [22].

2.2. Sequence Assembly, Functional Annotation and Genetic Diversity

Whole-genome sequences of each accession were aligned against the reference genome, using the default settings of the BWA-MEM algorithm implemented in the Burrows–Wheeler Aligner (BWA) [33]. Raw assemblies were realigned using IndelRealigner provided in the Genome Analysis Toolkit by default settings [34]. Single nucleotide polymorphisms (SNPs) and insertions/deletions (INDELs) were reported using SAMtools [35]. Only the high-quality variants (SNPs and INDELs) (read depth of >3, mapping quality of >20 and missing allele of <1%) were retained for subsequent population genomics analyses. Genomic annotation of the identified variants was reported for each of the 36 samples separately. Functional annotation of each identified variant was performed using SnpEff, based on the reference genome [36].
To infer the phylogenetic relationship between the ten Aquilegia species, NJ trees were reconstructed for each chromosome and the whole-genome dataset, using MEGA 7 [37]. A principal component analysis (PCA) was carried out to examine the genetic diversity of the 36 Aquilegia accessions [38]. The ancestral components were estimated using ADMIXTURE [39], with different numbers of populations ranging from one to ten. The optimal population composition with the lowest 5-fold cross-validation error was selected to decompose the ancestral admixture. To obtain the genome-wide nucleotide variation pattern, nucleotide diversity (π) and genetic differentiation (Weir and Cockerham’s FST) were calculated for each 100 kb non-overlapping sliding window, using VCFtools [40,41]. Pair-wise non-synonymous-to-synonymous (dN/dS) ratios of the ten species were inferred by the yn00 program in the Phylogenetic Analysis by Maximum Likelihood (PAML) package [42]. An inter-lineage dN/dS value for each gene was derived by averaging the dN/dS values obtained from all the pair-wise comparisons of the samples belonging to the two lineages under investigation. The candidate genes with the 5% highest and 5% lowest dN/dS values were considered to have undergone strong positive and purifying selection, respectively.

2.3. Cytosine Methylation Pattern and Epigenetic Population Structure

Whole-genome bisulfite sequencing data were pre-processed using TrimGalore (https://www.bioinformatics.babraham.ac.uk/projects/trim_galore/, accessed on 21 August 2018). The paired-end reads were then aligned to the reference genome using Bismark [43] with a moderately stringent minimum-score function (L, 0, −0.3). De-duplicated alignments of the 36 Aquilegia accessions were used to report the cytosine methylation levels using bismark_methylation_extractor on loci with a read depth of ≥3. Genomic annotations of the methylated cytosine site were identified based on the reference genome, using an in-house Python script. PCA was conducted for 588,659 loci that passed the quality control to infer the CG-methylomic diversity of the ten Aquilegia species. Differential cytosine methylation was determined at the gene and chromosome levels, respectively. At the gene level, we determined DMRs for each 100 bp non-overlapping sliding window using the Cochran–Mantel–Haenszel (CMH) test to account for imbalanced read depth (Supplementary Notes). The genomic regions that possessed a Benjamini–Hochberg adjusted p value < 0.05 and showed inter-specific or inter-lineage methylation divergence higher than 25% were defined as significant DMRs. The genes with >20% of the genic region being differentially methylated regions (DMRs) were defined as differentially methylated genes (DMGs). The chromosome level methylation patterns were measured using the chromosomal methylation discrepancy index (MDI) [44]. The methylation patterns of the identified DMGs were visually verified on Integrative Genomics Viewer [45], prior to the downstream analyses and biological interpretation. In addition, we identified CG islands from the A. coerulea “Goldsmith” reference genome, using EMBOSS cpgplot with default settings [46]. Only the identified CG-enriched genomic regions with > 200 bp were defined as CG islands. We then investigated the inter-specific and inter-lineage methylation patterns in and around the CG islands.

2.4. Associations between the Genetic Variation and Cytosine Methylation

We tested for associations between the identified DMGs and genes under positive selection by a Chi-square test. A linear regression model was adopted to measure the direct causal effect of CG-loss variation on CG methylation. To further assess whether genetic variations drive the establishment of DMG, driving mutations of DMRs between the A. japonica and A. oxysepala were identified using an Eigenstrat-based method (see Supplementary Notes for more details) [47].

2.5. Identification of Conservative Clade-Specific Variant

Clade-specific variants (CCVs) were defined as variants that had a SnpEff-predicted “high” functional impact and that were conserved across all the samples belonging to the same species or lineage, but not present in any sample of the other species/lineages. Since the biological consequences of heterozygous variants were less affirmable, only the homozygous point mutations and INDELs were included in the characterization of CCVs, including frameshift, stop-gain, stop-loss, start-loss and splicing-alteration variations.

2.6. Functional Analysis

The aforementioned genetic and epigenetic analyses identified candidate genes that might be associated with the rapid diversification of the Aquilegia species from different perspectives. These candidate genes were employed to conduct functional enrichment analyses using the R package topGO with default settings [48]. The enriched GO terms that possessed a p value of <0.05 were considered to be statistically significant. Since the statistical tests performed by topGO are not independent, multiple testing correction does not apply [48]. The structures of the functional domains of targeted genes were determined based on the InterPro database (https://www.ebi.ac.uk/interpro, accessed on 25 January 2019). The distribution patterns of the identified candidate genes and their related functional pathways were visualized using the R package jvenn [49].

3. Results

3.1. Population Structure and Nucleotide Variation Pattern

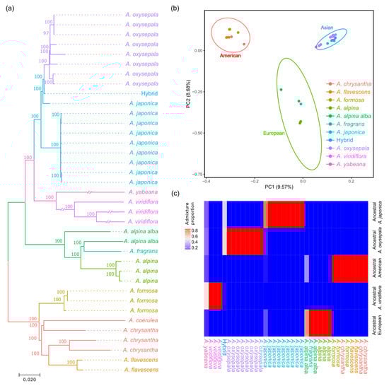
Neighbor-joining (NJ) trees were reconstructed for 36 accessions, representing 10 Aquilegia species based on 689,123 homozygous SNPs. The phylogeny showed that these accessions formed three distinct lineages corresponding to their geographic origins (Figure 1a and Figure S1). In brief, all twenty-two accessions of the four East Asian species, A. japonica, A. oxysepala, A. yabeana and A. viridiflora, clustered as a monophyletic lineage, with the first two species and their hybrids forming a clade and the last two species grouping as a sister clade. In contrast, the West Asian species A. fragrans clustered with the geographically adjoining European species. Within the North American lineage, phylogenetic relationships of the four species varied across the seven chromosomes. In particular, one European accession of the A. alpina var. alba had a closer genetic distance to the North American lineage on chromosomes 1 and 3. Likewise, a principal component analysis (PCA) and population structure inference also revealed the distinct genetic structure of the three phylogenetic lineages (Figure 1b,c). Consistent with the above phylogeny, one A. alpina var. alba accession shared the same ancestral genetic cluster with the North American lineage, while the putative hybrids of the A. oxysepala and A. japonica possessed an admixed genetic background (Figure 1b,c).
To gain further insight into the genome-wide nucleotide variation pattern of the ten Aquilegia species, we calculated the nucleotide diversity (π) and genetic divergence (FST) for each chromosome and for the 100-kb sliding windows. Among the three phylogenetic lineages, the Asian Aquilegia species harbored the highest nucleotide diversity, compared to the European and North American lineages across the seven chromosomes (Figure 2). By comparing the nucleotide diversity for each 100-kb sliding window, we observed a moderate correlation of a genome-wide variation pattern among the three lineages (Spearman R = 0.42–0.56) and a high correlation between A. oxysepala and A. japonica (Spearman R = 0.70) (Figure S2). In particular, 116 of 241 low genetic diversity genomic regions (LDGRs, with 5% lowest π) were shared by at least two of the three lineages (Figure S3). Between A. oxysepala and A. japonica, while we defined 148 LDGRs and 148 high divergence genomic regions (HDGRs, with 5% highest FST), only 7 candidate genomic regions overlapped (Table S2).

3.2. Identification of the Genomic Regions Indicating Selection Pressure and Highly Impactful Genetic Variations

The candidate genes or genomic regions associated with adaptive divergence were determined from three perspectives. First, we considered the genes localized within the regions that showed low intra-specific diversity, but high inter-specific divergence, to be representative of intra-specific genetic differences. We, thus, identified twenty-three genes from the above seven candidate genomic regions that were both HDGRs and LDGRs shared by A. oxysepala and A. japonica (Table S2). The genes within these genomic regions were functionally associated with meiotic nuclear division, adenine methyltransferase activity and basic cellar activities.
While the first strategy mainly relied on genome-wide scanning using a 100-kb non-overlapping sliding window, we also employed a functional annotation-based approach to identify the highly impactful conservative clade-specific variations (CCVs) from both within- and between-lineage comparisons. Our results revealed that a considerable proportion (17.9–40.5%) of the CCVs were identified in gene body regions (Table S3). We then examined the potential functional impacts of the genes harboring these identified CCVs. Between the A. oxysepala and A. japonica, the CCV-carrying genes were enriched in several vital biological pathways related to cell reproduction, including telomere maintenance, DNA repair, and DNA helicase activity (Figure 3 and Table 1). For example, two candidate genes (Aqcoe6G160300 and Aqcoe7G062500) that code for Xklp2 (TPX2- Targeting protein for Xklp2) were functionally correlated with spindle assembly during the mitotic process [50,51]. Among the three phylogenetic lineages, the CCV-harboring genes were also functionally involved in the mitotic chromosome condensation, DNA ligase activity and aminopeptidase activity (Figure 3 and Table 1). For instance, two CCV-containing genes (Aqcoe2G276600 and Aqcoe1G273400) that encode the DNA mismatch repair proteins MutS/MSH (MutS homolog) and MutS2 [52] carried one Asian-specific-to-American frameshift variant.
Thirdly, we also derived pair-wise synonymous (dS) and non-synonymous (dN) mutation rates to identify the genes under positive or purifying selection pressure. We found that the species within the Asian lineage experienced significantly stronger positive (dN/dS > 1) and purifying (dN/dS < 1) selection pressure, compared to the European and North American lineages (Wilcoxon rank sum test, all Bonferroni-corrected p values < 1.5 × 10−16) (Figure S4). Likewise, the European species showed significantly stronger purifying selection (Wilcoxon rank sum test, Bonferroni-corrected p value = 7.8 × 10−8), compared to the North American species.

3.3. Cytosine Methylation Patterns and Differentially Methylated Genes

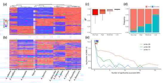
In parallel with the above genomic analyses, we also investigated the CG methylation patterns of the representative Aquilegia species. Despite variability across the 36 Aquilegia accessions, the North American, Asian and European species showed no distinguishable differences (t test, all Bonferroni-corrected p values > 0.01) in the overall percentage of methylated cytosines (Figure 4a). We then performed a PCA to examine the CG-cytosine methylomic diversity of all the Aquilegia accessions. The resulting overall methylation pattern highly resembled the SNP analysis, with the European and American species forming two distinct groups and the four Asian species forming three separate clusters (Figure S5). We then assessed the CG methylation patterns for the European and North American lineages, as well as the three Asian species (A. japonica, A. oxysepala and A. viridiflora) separately. Consistent with the described genomic features, a heterogeneous CG methylation pattern was also observed for the seven chromosomes, with chromosome 4 demonstrating an obviously higher overall CG methylation divergence, compared to the other chromosomes (Figure 4b). We further quantified the CG methylation level in the genic regions, putative cis-regulatory regions and CG islands. In the genic and regulatory regions, all three lineages shared similar modification patterns, with an apparent depletion of CG methylation around the transcription start site (TSS) and transcription end site (TES) (Figure 4c). However, the American lineage exhibited hyper-methylation (more than 10%) around the center of the CG islands and a more drastic decrease throughout the CG island shores, compared to the European and Asian species (Figure 4d).
To examine the biological impacts of CG methylation on species diversification, differentially methylated regions (DMRs) and differentially methylated genes (DMGs) were identified for both within- and between-lineage comparisons (Tables S4 and S5). Within the Asian lineage, 3622 DMRs in 2899 DMGs were identified between A. japonica and A. oxysepala. The functional enrichment of these DMGs indicated that the two species may have different activities in the photosynthesis-related pathways, including photosystem I, photosynthesis and chloroplast (Figure 3). For example, two photosynthesis-related genes, PsaA/PsaB and CemA, showed significantly differential methylation between the two species in the genic regions (Figure S6a,b). At the inter-lineage level, more DMGs were identified between the North American and European species (6087 genes), compared to those between the two lineages and the Asian species (3308–5003 genes) (Tables S4 and S5). The DMGs characterized from the inter-lineage comparisons were mainly involved in plant growth (e.g., response to auxin) and defense (e.g., response to biotic stimulus and wounding) (Figure 3).
We then examined whether the candidate genes (CCV-carrying genes and DMGs) superimposed on the same signature of natural selection. We found that, while a considerable proportion of the candidate genes were shared for each of the genetic- and epigenetic-based assessments (Figure S7), they showed a segregated distribution pattern across all the comparisons (Figure S8). Likewise, the Gene Ontology (GO) enrichment analyses of the candidate genes identified from the genetic and epigenetic analyses were enriched in functionally complementary pathways (Figure 3), suggesting the co-existence of different underlying evolutionary mechanisms.

3.4. Association between Epigenetic Genetic and Variation

Since both genetic variation and differential CG methylation seemed to have crucial and multifaceted influences on the adaptation of the ten Aquilegia species, we wondered whether differential epigenetic modifications were dependent on genetic variation. Among the 588,659 CG loci examined, 224,222 (38.09%) carried a CG-loss variation. We then examined the epigenetic variation for the variant and non-variant CG loci. As shown in Figure 5, genetic-epigenetic associations of varying magnitude were observed in both types of CG loci. The variation-carrying CG loci conveyed information that highly resembled their genetic background. The overall methylation pattern was highly conserved within the same species, but exhibited obvious divergence across the ten Aquilegia species (Figure 5a). In contrast, CG methylation divergence at the non-variant CG loci showed higher variability at both the intra- and inter-specific levels (Figure 5b). By examining the correlation of the genetic variability and cytosine methylation, we found that CG methylation divergence at the variation-carrying CG site was largely attributable to the CG-loss variations (Figure 5c). In particular, 75% of the CG-loss variations that occurred at the most highly variable CG-methylated dinucleotides could explain at least 75% of the total epigenetic variability per se. Nevertheless, there was still a considerable proportion of epigenetic variability that could not be sufficiently explained by the variant-CG loci (Figure 5d).
We also attempted to identify the cis-driver mutations for each of the 1229 DMRs between the A. japonica and A. oxysepala. Our results revealed that only 568 out of the 1229 (46.2%) DMRs were significantly associated with at least one genetic variation inside or around a 500 base-pair (bp) upstream/downstream genomic region, even under the least stringent p value threshold (5 × 10−5), indicating that the epigenetic changes were only partially dependent on cis-genetic driving mutations (Figure 5e). Moreover, we observed weak, yet significant, associations between differential CG methylation and selection pressure. In most inter-lineage comparisons, the DMGs were significantly more prone to be under positive selection than non-DMGs (Table 2), suggesting that epigenetic modifications are associated with the shaping of genotypes by selection pressure. In contrast, the DMGs were significantly less prone to be under purifying selection (Table 2).

4. Discussion

4.1. Genetically Determined Mechanisms Associated with the Rapid Diversification of Aquilegia Species

Elucidating the evolutionary mechanisms underpinning species diversification is crucial to understanding the evolution and persistence of biodiversity [2,5,6]. The genus Aquilegia provides an ideal system to address how diverse evolutionary mechanisms promote rapid adaptive radiation [21,22]. Although various environmental conditions related to ecological opportunities, such as shifts in pollinator and habitat, have been proposed to facilitate the evolution of reproductive isolation [27,31], the genetic basis of the rapid diversification of the Aquilegia species has not been explored at the genome-wide level. In this study, we surveyed the genomes of ten Aquilegia species to address whether specific changes in genetic architecture have been involved in the rapid species diversification. Broadly consistent with the previously inferred phylogenies [21,24,31,53], the ten Aquilegia species from Asia, Europe and North America formed three phylogenetically independent lineages corresponding to their geographic origins. This attribute renders the Aquilegia species a suitable system to identify genomic variations associated with the repeated adaptive speciation.
It has been proposed that if genetic factors promote adaptive speciation, one would expect to identify specific genetic architectures in the diversified lineages [9,14,54]. In Darwin’s finches, for example, polyphyletic topology was observed as a general pattern in 14 morphologically distinct species and phenotypic diversity of the beak shape was mainly determined by natural selection acting on the ALX1 (aristaless-related homeobox transcription factors 1) gene during the ecological specialization process [9]. A similar phenomenon was observed in the East African cichlid fish, where the radiating lineages were more dynamic in terms of gene content and transcriptomic landscape, compared to their non-radiating relatives [14,54]. In this study, the genome-wide nucleotide variation pattern strongly reflects the allopatric evolution of these species in their respective geographic regions. This also suggests, as found for cichlid fish and the Galapagos finches, that genetic variation is intertwined with changes in the environment during the diversification process. As expected, our genome-wide scanning for selection signatures revealed distinct positive and purifying selection modes in the intra- and inter-lineage comparisons. More importantly, the CCV-carrying genes identified from the three lineages are associated with cell reproduction (e.g., telomere maintenance and mitotic chromosome condensation) and other functionally important traits.
Compared to the genetic signatures identified among the three lineages, we also observed species-specific genetic variations between the two ecological species A. japonica and A. oxysepala. Our previous studies have demonstrated that natural selection and genetic drift together resulted in the rapid divergence [31,53]. In this paper, we further demonstrate that the candidate genes involved in adaptive speciation are functionally enriched in the pathways related to cell reproduction (e.g., telomere maintenance), stress tolerance (e.g., response to wounding) and basic cellular activities. It should be noted that, although a majority of the enriched pathways are specific to each comparison, enrichment of the cell reproduction-related pathways (e.g., telomere maintenance, DNA repair and DNA helicase activity) and stress tolerance are shared in the intra- and inter-lineage comparisons. Taken together, these findings indicate that specific genetic determinants related to chromosomal architecture might have played a role in the speciation of the Aquilegia species, possibly underscoring the adaptations that occurred to cope with the changing environmental conditions.

4.2. Associations between Cytosine Methylation and Diversification of Aquilegia Species

The role of epigenetic modification in the long-term evolutionary process has long been debated [55,56,57]. It has been proposed that epigenetic variations are frequently under genetic control, which can alter rapidly as a result of environmental induction and stochastic epimutation [58,59]. Nevertheless, it has also been recognized that some epigenetic variations can persist over generations and be highly correlated with phenotypic diversity [57]. As illustrated in Arabidopsis, changes in cytosine methylation can produce meiotically stable epialleles, which could eventually lead to phenotypic diversity in the absence of genetic variations [19,20,60]. In this paper, we assessed whether the epigenetic modifications were also associated with the adaptive speciation of the Aquilegia species. Consistent with the genomic features detailed above, high divergence of cytosine methylation was observed across the Asian, European and North American lineages. Notably, differential cytosine methylation was not only found across the seven chromosomes, but was also evident in the gene body of DMGs and CG island regions among the three lineages. Particularly, the functional enrichment analyses identified significant associations with adaptation-related traits, including plant growth, stress tolerance and basic cellular activities. For example, the candidate DMGs, identified between the A. japonica and A. oxysepala, showed significant enrichment in the pathways related to diverse important phenotypic traits, such as photosynthesis, embryo development and response to auxin. These features indicated that epigenetic factors might also play a role in the responses to diverse environmental conditions.
We noted that some candidate genes and enriched pathways shared hotspots of both genetic and epigenetic disparities, especially those related to cell reproduction, plant growth and stress tolerance. Many studies based on humans and mice have shown that genetic variations can affect cis-CG methylation at specific loci to further influence phenotypes, where CG methylation serves as a mediator [61,62]. By analyzing the associations between genetic and epigenetic variability, we conclude that, while many CG-loss variations can directly lead to the depletion of CG methylation, many DMRs are not affected by any cis-variations. Since gene body CG methylation in plants generally stabilizes gene expression and is positively correlated with gene expression [63,64,65,66], differential methylation in our study ostensibly indicates differing amounts of gene products. Indeed, increasing evidence from diverse species suggests that DNA sequence variation alone is not responsible for all the standing phenotypic variation in plants. A typical example of this phenomenon was observed in Linnaria vulgaris, which clearly showed that the switch from bilateral to radial floral symmetry is determined by the differential methylation at the Lcyc gene [67]. Likewise, the colorless non-ripening natural strain of tomato is caused by an epimutation of the SBP-box transcription factor [68].
Based on these attributes, together with the plausible associations between differential methylation (e.g., DMGs) and positive selection (e.g., dN/dS), we propose that epigenetic modification may be a complementary mechanism that facilitates phenotypic diversity of the Aquilegia species.

4.3. Limitations and Future Directions

Our study has important limitations. First of all, the small sample size in our study may introduce bias and inflation of false positives, and we postulate that our findings should be interpreted carefully and considered as exploratory. When the association between genetic divergence and evolutionary events is investigated, it is impossible to deny the roles of other evolutionary forces. We acknowledge that the lineage-specific allele frequencies are possibly a consequence of genetic drift and that genetic hitchhiking may lead to the identification of candidate genes residing in neighboring genomic regions that represent the other driving forces. Therefore, the candidate genes identified that were found to be associated with adaptive radiation do not necessarily point towards causal evolutionary mechanisms, they may also be the by-products of the long-term process of adaptive radiation. In addition, given that CG methylation is the main cytosine methylation type in plant species, we limited our analysis to CG methylation because the uncertainty remains regarding the number of candidate genes and functional roles of CHG and CHH methylation. We anticipate that future studies with larger sample sizes will be able to improve the statistical power and investigate trans-genetic control.

5. Conclusions

Our study confirms that the ten Aquilegia species from Asia, Europe and North America formed three phylogenetically independent lineages corresponding to their geographic origins. We further demonstrated that the candidate genes involved in adaptive speciation are functionally enriched in the pathways related to cell reproduction (e.g., telomere maintenance), stress tolerance (e.g., response to wounding) and basic cellular activities, which indicate that specific genetic determinants related to chromosomal architecture might have played a role in the speciation of the Aquilegia species. At the same time, functional enrichment analyses identified significant associations with adaptation-related traits and these features exhibited that epigenetic factors may also play a role in the responses to diverse environmental conditions. In addition, we conclude that many CG-loss variations can directly lead to the depletion of CG methylation and many DMRs are not affected by any cis-variations. Since gene body CG methylation in plants generally stabilizes gene expression and is positively correlated with gene expression, differential methylation in our study ostensibly indicates differing amounts of gene products. These results are consistent with previous studies and provide an exploratory overview of how genetic and epigenetic signatures are associated with the diversification of the Aquilegia species.

Supplementary Materials

The following supporting information can be downloaded at: https://www.mdpi.com/article/10.3390/genes13050793/s1, Figure S1. Per-chromosome phylogenetic trees reconstructed using neighbor-joining algorithm. Polymorphisms detected on each chromosome were retrieved separately to infer the phylogeny. Figure S2. Spearman correlation of the genome-wide nucleotide variation pattern for each 100-kb sliding window between European and Asian (a), North American and Asian (b), European and North American (d), A. japonica and A. oxysepala (d). Each dot represents a 100-kb sliding window. Values on the x- and y-axis are the nucleotide diversity (π) for each sliding window. Figure S3. Overlapping of low diversity genomic region (LDGR) between the three lineages. A total of 148 LDGRs with 5% lowest nucleotide diversity were defined as LDNRs in each lineage, totaling 241 unique regions. Figure S4. Pair-wise dN/dS ratio for all genes between the species within and between the Asian, European and North American lineages. Figure S5. PCA illustrates three distinct clusters corresponding to the three lineages. Asian species further demonstrated higher inter-specific divergence than the American and the European species. PCA was performed based on 588,659 loci with sufficiently high sequencing quality. Figure S6. Illustration of differential methylation in two photosynthesis genes. CG methylation pattern of two genes, Aqcoe7G230600 photosystem I PsaA/PsaB (a) and Aqcoe7G231300 CemA (b) in A. japonica and A. oxysepala throughout the gene body region. Red bars indicate methylation level (0–100) at CG loci. Genomic coordinates on chromosome 7 are annotated. Figure S7. Overlapping of the CCVs (a) and DMGs (b) identified in inter-lineage/species comparisons. A considerable proportion of these CCVs (84.1%) and DMGs (51.3%) were shared by two or more inter-lineage/species comparisons. Figure S8. Venn analyses of the candidate genes carrying CCVs and DMGs. Each subpanel indicates the comparison between the A. japonica and A. oxysepala (a), A. japonica and North American (b), A. japonica and European (c), A. oxysepala and North American (d), A. oxysepala and European (e), North American and European (f). Table S1. Information of the 36 Aquilegia samples used in this study. Table S2. Candidate genomic regions that showed high genetic divergence (top 5% highest FST) between Aquilegia japonica and A. oxysepala and low nucleotide diversity (top 5% lowest π) within each species. Table S3. Summary of the highly impactful clade specific variations (CCVs) at both the species and lineage levels. Table S4. Statistics for differentially methylated regions (DMRs) among the four Aquilegia lineages or species. Odds ratio estimates the relative methylation level between the two lineages or species being compared in the corresponding region. DMRs were sorted by genomic coordinates with hypo-methylated DMRs in the first lineage/species preceding hyper-methylated DMRs. Table S5. Statistics for differentially methylated genes (DMGs) among the four Aquilegia lineages/ species. Only genes harboring a high density of differentially methylated regions (>2 per kb) were considered DMGs.

Author Contributions

Z.W., A.X., J.Z. and L.L. (Linfeng Li) conceived this project. T.L., Z.W., A.X., J.Z. and M.L. developed the statistical analysis pipeline. Z.W., T.L., M.L., N.D., Z.W., L.L. (Lizhen Lan) and X.G. carried out the experiments and analyzed the data. Writing—original draft preparation, Z.W. and T.L.; Z.W., T.L., M.L., N.D., Z.W., L.L. (Lizhen Lan), X.G., A.X., J.Z. and L.L. (Linfeng Li) participated in the discussion and interpreted the data. Z.W., T.L., A.X., J.Z. and L.L. (Linfeng Li). All authors have read and agreed to the published version of the manuscript.

Funding

This work was financially supported by the National Natural Science Foundation of China (31670382), Shanghai Pujiang Program (19PJ1401500), Start-up funding at Fudan University (JIH1322105) and the Department of Science and Technology of Jilin Province (20190201299JC), Jilin Agricultural University high level researcher grant (JLAUHLRG20102006).

Institutional Review Board Statement

Not applicable.

Informed Consent Statement

Not applicable.

Data Availability Statement

The data presented in this study are available in the Supplementary Materials. All data generated from the study were submitted to EBI, under the accession number PRJEB34182.

Acknowledgments

We thank Aköz Gökçe and Jeremy D. Murray for their constructive comments on our manuscript. We appreciate Peng Jiang, Zhang Zhang, and the USDA for kindly providing the seeds of the Aquilegia species. The funders had no role in the study design, data collection and analysis, decision to publish, or preparation of the manuscript.

Conflicts of Interest

The authors have declared that no competing interest exist.

References

  1. Schluter, D. Ecological causes of adaptive radiation. Am. Nat. 1996, 148, S40–S64. [Google Scholar] [CrossRef]
  2. Schluter, D. The Ecology of Adaptive Radiation. Heredity 2000, 86, 749–750. [Google Scholar]
  3. Givnish, T.J. Adaptive Radiation and Molecular Systematics: Aims and Conceptual Issues; Molecular Evolution and Adaptive Radiation; Cambridge University Press: Cambridge, UK, 1997; pp. 1–54. [Google Scholar]
  4. Givnish, T.J. Adaptive radiation versus ‘radiation’ and ‘explosive diversification’: Why conceptual distinctions are fundamental to understanding evolution. New Phytol. 2015, 207, 297–303. [Google Scholar] [CrossRef] [PubMed]
  5. Simpson, G.G.; Olson, E.C. The major features of evolution. Q. Rev. Biol. 1953, 8, 87–88. [Google Scholar]
  6. Losos, J.B. Adaptive radiation, ecological opportunity, and evolutionary determinism. American Society of Naturalists E. O. Wilson award address. Am. Nat. 2010, 175, 623–639. [Google Scholar] [CrossRef]
  7. Carlquist Motley, T.J. Tarweeds and Silverswords, Evolution of the Madiinae (Asteraceae). Econ. Bot. 2003, 58, 123–124. [Google Scholar] [CrossRef]
  8. Losos, J.B.; Ricklefs, R.E. Adaptation and diversification on islands. Nature 2009, 457, 830–836. [Google Scholar] [CrossRef]
  9. Lamichhaney, S.; Berglund, J.; Almén, M.S.; Maqbool, K.; Grabherr, M.; Martinez-Barrio, A.; Promerová, M.; Rubin, C.; Wang, C.; Zamani, N.; et al. Evolution of Darwin’s finches and their beaks revealed by genome sequencing. Nature 2015, 518, 371–375. [Google Scholar] [CrossRef]
  10. Irisarri, I.; Singh, P.; Koblmüller, S.; Torres-Dowdall, J.; Henning, F.; Franchini, P.; Fischer, C.; Lemmon, A.R.; Lemmon, E.M.; Thallinger, G.G.; et al. Phylogenomics uncovers early hybridization and adaptive loci shaping the radiation of Lake Tanganyika cichlid fishes. Nat. Commun. 2018, 9, 3159–3171. [Google Scholar] [CrossRef]
  11. Wagner, C.E.; Harmon, L.J.; Seehausen, O. Ecological opportunity and sexual selection together predict adaptive radiation. Nature 2012, 487, 366–369. [Google Scholar] [CrossRef]
  12. Simpson, E.H. Measurement of Diversity. Nature 1949, 163, 688. [Google Scholar] [CrossRef]
  13. Berner, D.; Salzburger, W. The genomics of organismal diversification illuminated by adaptive radiations. Trends Genet. 2015, 31, 491–499. [Google Scholar] [CrossRef] [PubMed]
  14. Brawand, D.; Wagner, C.; Li, Y.; Malinsky, M.; Keller, I.; Fan, S.; Simakov, O.; Ng, A.; Lim, Z.; Bezault, E.; et al. The genomic substrate for adaptive radiation in African cichlid fish. Nature 2014, 513, 375–381. [Google Scholar] [CrossRef] [PubMed] [Green Version]
  15. Ford, A.G.P.; Rüber, L.; Newton, J.; DasMahapatra, K.K.; Balarin, J.D.; Bruun, K.; Day, J. Niche divergence facilitated by fine-scale ecological partitioning in a recent cichlid fish adaptive radiation. Evolution 2016, 70, 2718–2735. [Google Scholar] [CrossRef] [PubMed]
  16. Charlesworth, D.; Barton, N.H.; Charlesworth, B. The Sources of Adaptive Variation. Proc. R. Soc. B Biol. Sci. 2017, 284, 20162864. [Google Scholar] [CrossRef] [PubMed] [Green Version]
  17. Cavalli, G.; Heard, E. Advances in Epigenetics Link Genetics to the Environment and Disease. Nature 2019, 571, 489–499. [Google Scholar] [CrossRef] [Green Version]
  18. Boquete, M.T.; Muyle, A.; Alonso, C. Plant Epigenetics: Phenotypic and Functional Diversity beyond the DNA Sequence. Am. J. Bot. 2021, 108, 553–558. [Google Scholar] [CrossRef]
  19. Becker, C.; Hagmann, J.; Müller, J.; Koenig, D.; Stegle, O.; Borgwardt, K.; Weigel, D. Spontaneous epigenetic variation in the Arabidopsis thaliana methylome. Nature 2011, 480, 245. [Google Scholar] [CrossRef]
  20. Schmitz, R.J.; Schultz, M.D.; Lewsey, M.G.; O’Malley, R.C.; Urich, M.A.; Libiger, O.; Schork, N.J.; Ecker, J.R. Transgenerational epigenetic instability is a source of novel methylation variants. Science 2011, 334, 369–373. [Google Scholar] [CrossRef] [Green Version]
  21. Fior, S.; Li, M.; Oxelman, B.; Viola, R.; Hodges, S.A.; Ometto, L.; Varotto, C. Spatiotemporal reconstruction of the Aquilegia rapid radiation through next-generation sequencing of rapidly evolving cpDNA regions. New Phytol. 2013, 198, 579–592. [Google Scholar] [CrossRef]
  22. Filiault, D.L.; Ballerini, E.S.; Mandáková, T.; Aköz, G.; Derieg, N.J.; Schmutz, J.; Jenkins, J.; Grimwood, J.; Shu, S.; Hayes, R.D.; et al. The Aquilegia genome provides insight into adaptive radiation and reveals an extraordinarily polymorphic chromosome with a unique history. eLife 2018, 7, e36436. [Google Scholar] [CrossRef] [PubMed]
  23. Munz, P.A. Aquilegia: The cultivated and wild columbines. Gentes Herbarum 1946, 7, 1–150. [Google Scholar]
  24. Bastida, J.M.; Herrera, C.M. Extended phylogeny of Aquilegia: The biogeographical and ecological patterns of two simultaneous but contrasting radiations. Plant Syst. Evol. 2010, 284, 171–185. [Google Scholar] [CrossRef]
  25. Whittall, J.B.; Hodges, S.A. Pollinator shifts drive increasingly long nectar spurs in columbine flowers. Nature 2007, 447, 706–709. [Google Scholar] [CrossRef] [PubMed]
  26. Alcántara, J.M.; Bastida, J.M.; Rey, P.J. Linking divergent selection on vegetative traits to environmental variation and phenotypic diversification in the Iberian columbines (Aquilegia). J. Evol. Biol. 2010, 23, 1218–1233. [Google Scholar] [CrossRef]
  27. Kramer, E.M.; Hodges, S.A. Aquilegia as a model system for the evolution and ecology of petals. Philos. Trans. Biol. Sci. 2010, 365, 477–490. [Google Scholar] [CrossRef] [PubMed] [Green Version]
  28. Sharma, B.; Yant, L.; Hodges, S.A.; Kramer, E.M. Understanding the development and evolution of novel floral form in Aquilegia. Curr. Opin. Plant Biol. 2014, 17, 22–27. [Google Scholar] [CrossRef] [PubMed]
  29. Garrido, J.L.; Alcantara, J.; Rey, P.J.; Medrano, M.; Guitián, J.; Castellanos, M.C.; Bastida, J.M.; Jaime, R.; Herrera, C.M. Geographic genetic structure of Iberian columbines (gen. Aquilegia). Plant Syst. Evol. 2017, 303, 1145–1160. [Google Scholar] [CrossRef]
  30. Tang, L.L.; Yu, Q.; Sun, J.F.; Huang, S.Q. Floral traits and isolation of three sympatric Aquilegia species in the Qinling Mountains, China. Plant Syst. Evol. 2007, 267, 121–128. [Google Scholar] [CrossRef]
  31. Li, L.F.; Wang, H.Y.; Pang, D.; Liu, Y.; Liu, B.; Xiao, H.X. Phenotypic and genetic evidence for ecological speciation of Aquilegia japonica and A. oxysepala. New Phytol. 2014, 204, 1028–1040. [Google Scholar] [CrossRef]
  32. Li, L.F.; Pang, D.; Liao, Q.L.; Xiao, H.X. Genomic and EST microsatellite markers for Aquilegia flabellata and cross-amplification in A. oxysepala (Ranunculaceae). Am. J. Bot. 2011, 98, 213–215. [Google Scholar] [CrossRef] [PubMed]
  33. Li, H.; Durbin, R. Fast and accurate short read alignment with Burrows-Wheeler transform. Bioinformatics 2009, 25, 1754–1760. [Google Scholar] [CrossRef] [PubMed] [Green Version]
  34. McKenna, A.; Hanna, M.; Banks, E.; Sivachenko, A.; Cibulskis, K.; Kernytsky, A.; Garimella, K.; Altshuler, D.; Gabriel, S.; Daly, M.; et al. The Genome Analysis Toolkit: A map reduce framework for analyzing next-generation DNA sequencing data. Genome Res. 2010, 20, 1297–1303. [Google Scholar] [CrossRef] [PubMed] [Green Version]
  35. Li, H.; Handsaker, B.; Wysoker, A.; Fennell, T.; Ruan, J.; Homer, N.; Marth, G.; Abecasis, G.; Durbin, R. The sequence alignment/map format and SAMtools. Bioinformatics 2009, 25, 2078–2079. [Google Scholar] [CrossRef] [Green Version]
  36. Cingolani, P.; Platts, A.; Wang, L.L.; Coon, M.; Nguyen, T.; Wang, L.; Land, S.J.; Lu, X.; Ruden, D.M. A program for annotating and predicting the effects of single nucleotide polymorphisms, SnpEff. Fly 2012, 6, 80–92. [Google Scholar] [CrossRef] [Green Version]
  37. Kumar, S.; Stecher, G.; Tamura, K. MEGA7: Molecular evolutionary genetics analysis version 7.0 for bigger datasets. Mol. Biol. Evol. 2016, 33, 1870. [Google Scholar] [CrossRef] [Green Version]
  38. Zheng, X.; Levine, D.; Shen, J.; Gogarten, S.M.; Laurie, C.; Weir, B.S. A high-performance computing toolset for relatedness and principal component analysis of SNP data. Bioinformatics 2012, 28, 3326–3328. [Google Scholar] [CrossRef] [Green Version]
  39. Alexander, D.H.; Novembre, J.K. Fast model-based estimation of ancestry in unrelated individuals. Genome Res. 2009, 19, 1655–1664. [Google Scholar] [CrossRef] [Green Version]
  40. Danecek, P.; Auton, A.; Abecasis, G.; Albers, C.A.; Banks, E.; DePristo, M.A.; Handsaker, R.E.; Lunter, G.; Marth, G.T.; Sherry, S.T.; et al. The variant call format and VCFtools. Bioinformatics 2011, 27, 2156–2158. [Google Scholar] [CrossRef]
  41. Weir, B.S.; Cockerham, C.C. Estimating F-Statistics for the Analysis of Population Structure. Evolution 1984, 38, 1358–1370. [Google Scholar]
  42. Yang, Z. PAML 4: Phylogenetic analysis by maximum likelihood. Mol. Biol. Evol. 2007, 24, 1586–1591. [Google Scholar] [CrossRef] [PubMed] [Green Version]
  43. Krueger, F.; Andrews, S.R. Bismark: A flexible aligner and methylation caller for Bisulfite-Seq applications. Bioinformatics 2011, 27, 1571–1572. [Google Scholar] [CrossRef] [PubMed]
  44. O’Sullivan, D.E.; Johnson, K.C.; Skinner, L.; Koestler, D.C.; Christensen, B.C. Epigenetic and genetic burden measures are associated with tumor characteristics in invasive breast carcinoma. Epigenetics 2016, 11, 344–353. [Google Scholar] [CrossRef] [Green Version]
  45. Thorvaldsdottir, H.; Robinson, J.T.; Mesirov, J.P. Integrative Genomics Viewer (IGV): High-performance genomics data visualization and exploration. Brief Bioinform. 2013, 14, 178–192. [Google Scholar] [CrossRef] [Green Version]
  46. Rice, P.; Longden, I.; Bleasby, A. EMBOSS: The European molecular biology open software suite. Trends Genet. 2000, 16, 276–277. [Google Scholar] [CrossRef]
  47. Price, A.L.; Patterson, N.J.; Plenge, R.M.; Weinblatt, M.E.; Shadick, N.A.; David, R. Principal components analysis corrects for stratification in genome-wide association studies. Nat. Genet. 2006, 38, 904–909. [Google Scholar] [CrossRef]
  48. Alexa, A.; Rahnenfuhrer, J.; Lengauer, T. Improved scoring of functional groups from gene expression data by decorrelating GO graph structure. Bioinformatics 2006, 22, 1600–1607. [Google Scholar] [CrossRef] [PubMed] [Green Version]
  49. Bardou, P.; Mariette, J.; Escudie, F.; Djemiel, C.; Klopp, C. Jvenn: An interactive Venn diagram viewer. BMC Bioinform. 2014, 15, 293. [Google Scholar] [CrossRef] [PubMed] [Green Version]
  50. Zhang, H.; Dawe, R.K. Mechanisms of plant spindle formation. Chromosome Res. 2011, 19, 335–344. [Google Scholar] [CrossRef]
  51. Aguirre-Portoles, C.; Bird, A.W.; Hyman, A.; Canamero, M.; de Castro, I.P.; Malunnbres, M. Tpx2 Controls Spindle Integrity, Genome Stability, and Tumor Development. Cancer Res. 2012, 72, 1518–1528. [Google Scholar] [CrossRef] [Green Version]
  52. Fukui, K.; Nakagawa, N.; Kitamura, Y.; Nishida, Y.; Masui, R.; Kuramitsu, S. Crystal Structure of MutS2 Endonuclease Domain and the Mechanism of Homologous Recombination Suppression. J. Biol. Chem. 2008, 283, 33417–33427. [Google Scholar] [CrossRef] [PubMed] [Green Version]
  53. Li, M.R.; Wang, H.Y.; Ding, N.; Lu, T.; Huang, Y.C.; Xiao, H.X.; Liu, B.; Li, L. Rapid divergence followed by adaptation to contrasting ecological niches of two closely related columbine species Aquilegia japonica and A. oxysepala. Genome Biol. Evol. 2019, 11, 919–930. [Google Scholar] [CrossRef] [PubMed] [Green Version]
  54. Machado-Schiaffino, G.; Henning, F.; Meyer, A. Species-specific differences in adaptive phenotypic plasticity in an ecologically relevant trophic trait: Hypertrophic lips in Midas cichlid fishes. Evolution 2014, 68, 2086–2091. [Google Scholar] [CrossRef] [Green Version]
  55. Bossdorf, O.; Richards, C.L.; Massimo, P. Epigenetics for ecologists. Ecol. Lett. 2008, 11, 106–115. [Google Scholar] [CrossRef] [PubMed]
  56. Diez, C.M.; Roessler, K.; Gaut, B.S. Epigenetics and plant genome evolution. Curr. Opin. Plant Biol. 2014, 18, 1–8. [Google Scholar] [CrossRef]
  57. Verhoeven, K.J.; Vonholdt, B.M.; Sork, V.L. Epigenetics in ecology and evolution: What we know and what we need to know. Mol. Ecol. 2016, 25, 1631–1638. [Google Scholar] [CrossRef] [PubMed]
  58. Richards, C.L.; Oliver, B.; Verhoeven, K.J.F. Understanding natural epigenetic variation. New Phytol. 2010, 187, 562–564. [Google Scholar] [CrossRef]
  59. Richards, C.L.; Alonso, C.; Becker, C.; Bossdorf, O.; Bucher, E.; Colomé-Tatché, M.; Durka, W.; Engelhardt, J.; Gaspar, B.; Gogol-Döring, A.; et al. Ecological plant epigenetics: Evidence from model and non-model species, and the way forward. Ecol. Lett. 2017, 20, 1576–1590. [Google Scholar] [CrossRef] [Green Version]
  60. Cortijo, S.; Wardenaar, R.; Colomé-Tatché, M.; Gilly, A.; Etcheverry, M.; Labadie, K.; Caillieux, E.; Hospital, F.; Aury, J.-M.; Wincker, P.; et al. Mapping the epigenetic basis of complex traits. Science 2014, 343, 1145–1148. [Google Scholar] [CrossRef]
  61. Fisher, V.A.; Wang, L.; Deng, X.; Sarnowski, C.; Cupples, L.A.; Liu, C.T. Do changes in DNA methylation mediate or interact with SNP variation? A pharmacoepigenetic analysis. BMC Genet. 2018, 19, 70. [Google Scholar] [CrossRef]
  62. Li, L.; Wang, C.; Lu, T.; Lin, S.; Hu, Y.Q. Indirect effect inference and application to GAW20 data. BMC Genet. 2018, 19, 67. [Google Scholar] [CrossRef] [PubMed] [Green Version]
  63. Bewick, A.J.; Schmitz, R.J. Gene body DNA methylation in plants. Curr. Opin. Plant Biol. 2017, 36, 103–110. [Google Scholar] [CrossRef] [PubMed] [Green Version]
  64. Takuno, S.; Gaut, B.S. Gene body methylation is conserved between plant orthologs and is of evolutionary consequence. Proc. Natl. Acad. Sci. USA 2013, 110, 1797–1802. [Google Scholar] [CrossRef] [PubMed] [Green Version]
  65. Bewick, A.J.; Ji, L.; Niederhuth, C.E.; Willing, E.-M.; Hofmeister, B.T.; Shi, X.; Wang, L.; Lu, Z.; Rohr, N.A.; Hartwig, B.; et al. On the origin and evolutionary consequences of gene body DNA methylation. Proc. Natl. Acad. Sci. USA 2016, 113, 9111–9116. [Google Scholar] [CrossRef] [Green Version]
  66. Zilberman, D. An evolutionary case for functional gene body methylation in plants and animals. Genome Biol. 2017, 18, 87. [Google Scholar] [CrossRef] [Green Version]
  67. Cubas, P.; Vincent, C.; Coen, E. An epigenetic mutation responsible for natural variation in floral symmetry. Nature 1999, 401, 157–161. [Google Scholar] [CrossRef]
  68. Manning, K.; Tör, M.; Poole, M.; Hong, Y.; Thompson, A.J.; King, G.J.; Giovannoni, J.J.; Seymour, G.B. A naturally occurring epigenetic mutation in a gene encoding an SBP-box transcription factor inhibits tomato fruit ripening. Nat. Genet. 2006, 38, 948–952. [Google Scholar] [CrossRef]
Figure 1. Phylogenetic relationship and population structure of the ten worldwide Aquilegia species. (a) Phylogenetic tree of the 36 accessions, constructed by a neighbor-joining algorithm based on 689,123 whole-genome SNPs. (b) PCA reveals genetic similarity within each of the three lineages and genetic disparity between the lineages based on 15,988 LD-pruned SNPs. Ellipses of each lineage denote a 99% confidence region estimated from the distribution of the first two principal components. (c) Population admixture of the 36 Aquilegia accessions.
Figure 1. Phylogenetic relationship and population structure of the ten worldwide Aquilegia species. (a) Phylogenetic tree of the 36 accessions, constructed by a neighbor-joining algorithm based on 689,123 whole-genome SNPs. (b) PCA reveals genetic similarity within each of the three lineages and genetic disparity between the lineages based on 15,988 LD-pruned SNPs. Ellipses of each lineage denote a 99% confidence region estimated from the distribution of the first two principal components. (c) Population admixture of the 36 Aquilegia accessions.
Genes 13 00793 g001
Figure 2. Distribution of nucleotide diversity (π) at the whole-genome level and the per-chromosome level. Nucleotide diversity was estimated for each lineage pooling corresponding species, as well as for A. japonica and A. oxysepala.
Figure 2. Distribution of nucleotide diversity (π) at the whole-genome level and the per-chromosome level. Nucleotide diversity was estimated for each lineage pooling corresponding species, as well as for A. japonica and A. oxysepala.
Genes 13 00793 g002
Figure 3. Functional enrichment of the genes harboring highly impactful CCVs and DMGs. CCV-containing genes, specific to either of the two lineages/species being compared, were merged to construct a target gene set. Ratio denotes proportion of CCV-containing genes or DMGs in the corresponding gene set of interest. Absence of dot indicates no significant enrichment.
Figure 3. Functional enrichment of the genes harboring highly impactful CCVs and DMGs. CCV-containing genes, specific to either of the two lineages/species being compared, were merged to construct a target gene set. Ratio denotes proportion of CCV-containing genes or DMGs in the corresponding gene set of interest. Absence of dot indicates no significant enrichment.
Genes 13 00793 g003
Figure 4. Patterns of cytosine methylation for the ten worldwide Aquilegia species. (a) Genome-wide cytosine methylation levels of 36 accessions. (b) MDI illustrates chromosome-level CG methylation similarity. Aquilegia viridiflora was used as the reference. (c) CG methylation profiling in genic region across the four Aquilegia groups. Each row represents one genic region starting at 5-kb upstream of its TSS and terminating at 5-kb downstream of its TES, sorted by mean methylation level of all the analyzed CG loci. Gene body regions were scaled to have the same length. (d) CG methylation profiling in and around the CG islands.
Figure 4. Patterns of cytosine methylation for the ten worldwide Aquilegia species. (a) Genome-wide cytosine methylation levels of 36 accessions. (b) MDI illustrates chromosome-level CG methylation similarity. Aquilegia viridiflora was used as the reference. (c) CG methylation profiling in genic region across the four Aquilegia groups. Each row represents one genic region starting at 5-kb upstream of its TSS and terminating at 5-kb downstream of its TES, sorted by mean methylation level of all the analyzed CG loci. Gene body regions were scaled to have the same length. (d) CG methylation profiling in and around the CG islands.
Genes 13 00793 g004
Figure 5. Association between the CG-loss variations and epigenetic variability. (a) Top 3000 most variable CG loci containing CG-loss variations. (b) Top 3000 most variable non-variant CG loci across 36 accessions that show clade-specific methylation patterns. CG methylation in the hybrids tends to be neutralized, possibly due to heterozygosity. (c) Linear regression demonstrates that CG-loss variations explain a large proportion of CG methylation variation. (d) Summary of composition of each category regarding whether each CG locus contains a CG-loss variation. Epigenetic variability was determined by standard deviation in methylation β value across all 36 accessions. CG loci with the top 10,000, 10,001–50,000 and 50,001–150,000 largest standard deviation was ordinally labelled as possessing “very high”, “high” and “moderate” variability, respectively. The rest of the CG loci were labelled as possessing “low” variability. (e) Association test shows most DMRs were independent of cis-acting SNPs. Results under different significance levels are compared in this exploratory analysis.
Figure 5. Association between the CG-loss variations and epigenetic variability. (a) Top 3000 most variable CG loci containing CG-loss variations. (b) Top 3000 most variable non-variant CG loci across 36 accessions that show clade-specific methylation patterns. CG methylation in the hybrids tends to be neutralized, possibly due to heterozygosity. (c) Linear regression demonstrates that CG-loss variations explain a large proportion of CG methylation variation. (d) Summary of composition of each category regarding whether each CG locus contains a CG-loss variation. Epigenetic variability was determined by standard deviation in methylation β value across all 36 accessions. CG loci with the top 10,000, 10,001–50,000 and 50,001–150,000 largest standard deviation was ordinally labelled as possessing “very high”, “high” and “moderate” variability, respectively. The rest of the CG loci were labelled as possessing “low” variability. (e) Association test shows most DMRs were independent of cis-acting SNPs. Results under different significance levels are compared in this exploratory analysis.
Genes 13 00793 g005
Table 1. Information of the high-impact conservative clade-specific variants (CCVs) in the cell reproduction related genes.
Table 1. Information of the high-impact conservative clade-specific variants (CCVs) in the cell reproduction related genes.
GeneVariant-CarryingReferenceChromosomePositionReference AlleleVariantAnnotationGene Function
Aqcoe1G273400AsianAmericanChr118994915GAAGAAAframeshiftDNA mismatch repair protein MutS2
Aqcoe2G151500EuropeanAmericanChr215305837AGsplicingPIF1-like helicase
EuropeanAmerican 15307442ACstop gain
EuropeanAmerican 15309865AATATATATAATATATATATframeshift
EuropeanAsian 15307442ACstop gain
EuropeanAsian 15309865AATATATATAATATATATATframeshift
A. oxysepalaA. japonica 15305837AGsplicing
A. oxysepalaA. japonica 15309267ATAframeshift
Aqcoe2G177700EuropeanAmericanChr221794397TATGCACCAAAGGTATCACGATGCTATGCframeshiftPIF1-like helicase
EuropeanAmerican 21794979TTTTGTframeshift
EuropeanAsian 21794397TATGCACCAAAGGTATCACGATGCTATGCframeshift
A. oxysepalaA. japonica 21795089CACframeshift
Aqcoe6G208600EuropeanAmericanChr615364081AATCTCTTCGframeshiftPIF1-like helicase
EuropeanAsian 15364081AATCTCTTCGframeshift
A. japonicaA. oxysepala 15364330TAATAframeshift
Aqcoe6G253800EuropeanAmericanChr622789898CTstop gainDNA helicase
EuropeanAmerican 22790012GAsplicing
EuropeanAsian 22789898CTstop gain
A. japonicaA. oxysepala 22790012GAsplicing
Aqcoe2G276600AsianAmericanChr233314422AGGGGGAGGGGGGframeshiftDNA mismatch repair protein Msh6
Aqcoe6G160300A. japonicaA. oxysepalaChr69414625GAstop gainTPX2
Aqcoe7G062500A. oxysepalaA. japonicaChr73789055GAstop gaincell cycle-regulated microtubule-associated protein
Table 2. Significant correlation between differential methylation and natural selection.
Table 2. Significant correlation between differential methylation and natural selection.
Type of SelectionDifferential MethylationJap-Oxy *Jap-AmeJap-EurOxy-AmeOxy-EurAme-Eur
DMG7.2%7.3%11.9%6.7%8.4%8.9%
Positive selectionnon-DMG4.4%5.0%5.6%4.7%5.4%5.4%
p value0.117.3 × 10−23.9 × 10−56.7 × 10−21.8 × 10−22.8 × 10−4
DMG3.1%1.8%2.4%2.3%2.0%1.9%
Purifying selectionnon-DMG4.3%4.3%4.7%4.9%5.1%4.0%
p value0.533.2 × 10−29.1 × 10−21.3 × 10−28.4 × 10−31.0 × 10−2
*: Each percentage represents the proportion of genes belonging to either DMGs or non-DMGs compared between the two corresponding clades that are under corresponding or higher strength of positive selection. For example, 7.2% indicates that 7.2% DMGs compared with A. japonica and A. oxysepala are under strong selection; 4.4% indicates that 4.4% non-DMGs compared with these two species are under strong selection. p values were obtained from Chi-square tests and were not adjusted for multiple testing, due to the dependence arising from overlapping gene sets. Jap: A. japonica; Oxy: A. oxysepala; Ame: American; Eur: European.
Publisher’s Note: MDPI stays neutral with regard to jurisdictional claims in published maps and institutional affiliations.

Share and Cite

MDPI and ACS Style

Wang, Z.; Lu, T.; Li, M.; Ding, N.; Lan, L.; Gao, X.; Xiong, A.; Zhang, J.; Li, L. Genetic and Epigenetic Signatures Associated with the Divergence of Aquilegia Species. Genes 2022, 13, 793. https://doi.org/10.3390/genes13050793

AMA Style

Wang Z, Lu T, Li M, Ding N, Lan L, Gao X, Xiong A, Zhang J, Li L. Genetic and Epigenetic Signatures Associated with the Divergence of Aquilegia Species. Genes. 2022; 13(5):793. https://doi.org/10.3390/genes13050793

Chicago/Turabian Style

Wang, Zhenhui, Tianyuan Lu, Mingrui Li, Ning Ding, Lizhen Lan, Xiang Gao, Aisheng Xiong, Jian Zhang, and Linfeng Li. 2022. "Genetic and Epigenetic Signatures Associated with the Divergence of Aquilegia Species" Genes 13, no. 5: 793. https://doi.org/10.3390/genes13050793

APA Style

Wang, Z., Lu, T., Li, M., Ding, N., Lan, L., Gao, X., Xiong, A., Zhang, J., & Li, L. (2022). Genetic and Epigenetic Signatures Associated with the Divergence of Aquilegia Species. Genes, 13(5), 793. https://doi.org/10.3390/genes13050793

Note that from the first issue of 2016, this journal uses article numbers instead of page numbers. See further details here.

Article Metrics

Back to TopTop