Arginine Decarboxylase Gene ADC2 Regulates Fiber Elongation in Cotton
Abstract
:1. Introduction
2. Materials and Methods
2.1. Plant Materials and RNA Extraction
2.2. Sequence Analysis
2.3. QRT-PCR Analysis
2.4. Measurements of Polyamine
2.5. Cotton Ovule Culture In Vitro
2.6. RNA-Sequencing and Analysis of DEG
3. Results
3.1. Characterization of GhADC2
3.2. GhADC2 Expression up-Regulated in Elongating Fibers
3.3. ADC-Mediated Polyamine Level Changed during Fiber Elongation
3.4. Exogenous Application of Put Increased the Fiber Length
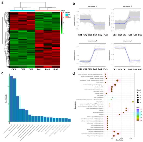
3.5. Transcriptome Analysis of Fiber Elongation with Put Application
3.6. QRT-PCR Expression Pattern Validation
4. Discussion
Author Contributions
Funding
Institutional Review Board Statement
Informed Consent Statement
Data Availability Statement
Acknowledgments
Conflicts of Interest
References
- Wang, N.-N.; Li, Y.; Chen, Y.-H.; Lu, R.; Zhou, L.; Wang, Y.; Zheng, Y.; Li, X.-B. Phosphorylation of WRKY16 by MPK3-1 is essential for its transcriptional activity during fiber initiation and elongation in cotton (Gossypium hirsutum). Plant Cell 2021, 33, 2736–2752. [Google Scholar] [CrossRef]
- Haigler, C.H.; Betancur, L.; Stiff, M.R.; Tuttle, J.R. Cotton fiber: A powerful single-cell model for cell wall and cellulose research. Front. Plant Sci. 2012, 3, 104. [Google Scholar] [CrossRef] [PubMed] [Green Version]
- Walters, D. Polyamines in plant–microbe interactions. Physiol. Mol. Plant Pathol. 2000, 57, 137–146. [Google Scholar] [CrossRef]
- Senthil, K.; Wasnik, N.G.; Kim, Y.-J.; Yang, D.-C. Generation and analysis of expressed sequence tags from leaf and root of Withania somnifera (Ashwgandha). Mol. Biol. Rep. 2010, 37, 893–902. [Google Scholar] [CrossRef] [PubMed]
- Marzban, M.; Farahani, F.; Atyabi, S.M.; Noormohammadi, Z. Induced genetic and chemical changes in medicinally important plant Catharanthus roseus (L.) G. Don: Cold plasma and phytohormones. Mol. Biol. Rep. 2021, 49, 31–38. [Google Scholar] [CrossRef] [PubMed]
- Zakaria, M.M.; Stegemann, T.; Sievert, C.; Kruse, L.H.; Kaltenegger, E.; Girreser, U.; Çiçek, S.S.; Nimtz, M.; Ober, D. Insights into polyamine metabolism: Homospermidine is double-oxidized in two discrete steps by a single copper-containing amine oxidase in pyrrolizidine alkaloid biosynthesis. Plant Cell 2022, koac068. [Google Scholar] [CrossRef] [PubMed]
- Tran, P.V.; Nguyen, L.T.; Yang, H.; Do, P.H.; Torii, K.; Putnam, G.L.; Chowdhury, V.S.; Furuse, M. Intracerebroventricular injection of L-arginine and D-arginine induces different effects under an acute stressful condition. Biochem. Biophys. Res. Commun. 2020, 533, 965–970. [Google Scholar] [CrossRef]
- Lu, J.; Cheng, F.; Huang, Y.; Bie, Z. Grafting Watermelon Onto Pumpkin Increases Chilling Tolerance by Up Regulating Arginine Decarboxylase to Increase Putrescine Biosynthesis. Front. Plant Sci. 2021, 12, 812396. [Google Scholar] [CrossRef] [PubMed]
- Kou, S.; Chen, L.; Tu, W.; Scossa, F.; Wang, Y.; Liu, J.; Fernie, A.R.; Song, B.; Xie, C. The arginine decarboxylase geneADC1, associated to the putrescine pathway, plays an important role in potato cold-acclimated freezing tolerance as revealed by transcriptome and metabolome analyses. Plant J. 2018, 96, 1283–1298. [Google Scholar] [CrossRef] [Green Version]
- Kim, D.W.; Watanabe, K.; Murayama, C.; Izawa, S.; Niitsu, M.; Michael, A.J.; Berberich, T.; Kusano, T. Polyamine Oxidase5 Regulates Arabidopsis Growth through Thermospermine Oxidase Activity. Plant Physiol. 2014, 165, 1575–1590. [Google Scholar] [CrossRef] [PubMed] [Green Version]
- Imamura, T.; Fujita, K.; Tasaki, K.; Higuchi, A.; Takahashi, H. Characterization of spermidine synthase and spermine synthase–The polyamine-synthetic enzymes that induce early flowering in Gentiana triflora. Biochem. Biophys. Res. Commun. 2015, 463, 781–786. [Google Scholar] [CrossRef] [PubMed]
- Takahashi, Y.; Uemura, T.; Teshima, Y. Polyamine oxidase 2 is involved in regulating excess spermidine contents during seed germination and early seedling development in Arabidopsis thaliana. Biochem. Biophys. Res. Commun. 2019, 516, 1248–1251. [Google Scholar] [CrossRef]
- Tang, W.; Tu, L.; Yang, X.; Tan, J.; Deng, F.; Hao, J.; Guo, K.; Lindsey, K.; Zhang, X. The calcium sensor G h C a M 7 promotes cotton fiber elongation by modulating reactive oxygen species (ROS) production. New Phytol. 2014, 202, 509–520. [Google Scholar] [CrossRef] [PubMed]
- Zhang, F.; Jin, X.; Wang, L.; Li, S.; Wu, S.; Cheng, C.; Zhang, T.; Guo, W. A Cotton Annexin Affects Fiber Elongation and Secondary Cell Wall Biosynthesis Associated with Ca2+ Influx, ROS Homeostasis, and Actin Filament Reorganization. Plant Physiol. 2016, 171, 1750–1770. [Google Scholar] [CrossRef] [PubMed] [Green Version]
- Isabel, C.-M.A.; Ignacio, J.-R.F.; Margarita, R.-K.; Gill, S.S.; Alicia, B.-F.; Francisco, J.-B.J. Down-regulation of arginine decarboxylase gene-expression results in reactive oxygen species accumulation in Arabidopsis. Biochem. Biophys. Res. Commun. 2018, 506, 1071–1077. [Google Scholar] [CrossRef] [PubMed]
- Kim, S.-H.; Kim, S.-H.; Yoo, S.-J.; Min, K.-H.; Nam, S.-H.; Cho, B.H.; Yang, K.-Y. Putrescine regulating by stress-responsive MAPK cascade contributes to bacterial pathogen defense in Arabidopsis. Biochem. Biophys. Res. Commun. 2013, 437, 502–508. [Google Scholar] [CrossRef]
- Song, J.; Zhou, C.; Liu, R.; Wu, X.; Wu, D.; Hu, X.; Ding, Y. Expression and purification of recombinant arginine decarboxylase (speA) from Escherichia coli. Mol. Biol. Rep. 2010, 37, 1823–1829. [Google Scholar] [CrossRef]
- Mo, H.; Wang, X.; Zhang, Y.; Zhang, G.; Zhang, J.; Ma, Z. Cotton polyamine oxidase is required for spermine and camalexin signalling in the defence response to Verticillium dahliae. Plant J. 2015, 83, 962–975. [Google Scholar] [CrossRef] [Green Version]
- Maruri-López, I.; Jiménez-Bremont, J.F. Hetero- and homodimerization of Arabidopsis thaliana arginine decarboxylase AtADC1 and AtADC2. Biochem. Biophys. Res. Commun. 2017, 484, 508–513. [Google Scholar] [CrossRef]
- Rossi, F.; Marina, M.; Pieckenstain, F.L. Role of Arginine decarboxylase (ADC) in Arabidopsis thalianadefence against the pathogenic bacterium Pseudomonas viridiflava. Plant Biol. 2015, 17, 831–839. [Google Scholar] [CrossRef] [PubMed]
- Hummel, I.; Bourdais, G.; Gouesbet, G.; Couée, I.; Malmberg, R.L.; El Amrani, A. Differential gene expression of ARGININE DECARBOXYLASE ADC1 and ADC2 in Arabidopsis thaliana: Characterization of transcriptional regulation during seed germination and seedling development. New Phytol. 2004, 163, 519–531. [Google Scholar] [CrossRef] [PubMed]
- Zhu, X.F.; Wang, B.; Song, W.F.; Zheng, S.J.; Shen, R.F. Putrescine Alleviates Iron Deficiency via NO-Dependent Reutilization of Root Cell-Wall Fe in Arabidopsis. Plant Physiol. 2016, 170, 558–567. [Google Scholar] [CrossRef] [PubMed]
- Urano, K.; Yoshiba, Y.; Nanjo, T.; Ito, T.; Yamaguchi-Shinozaki, K.; Shinozaki, K. Arabidopsis stress-inducible gene for arginine decarboxylase AtADC2 is required for accumulation of putrescine in salt tolerance. Biochem. Biophys. Res. Commun. 2004, 313, 369–375. [Google Scholar] [CrossRef] [PubMed]
- Mo, H.; Wang, L.; Ma, S.; Yu, D.; Lu, L.; Yang, Z.; Yang, Z.; Li, F. Transcriptome profiling of Gossypium arboreum during fiber initiation and the genome-wide identification of trihelix transcription factors. Gene 2019, 709, 36–47. [Google Scholar] [CrossRef] [PubMed]
- Yang, Z.; Ge, X.; Yang, Z.; Qin, W.; Sun, G.; Wang, Z.; Li, Z.; Liu, J.; Wu, J.; Wang, Y.; et al. Extensive intraspecific gene order and gene structural variations in upland cotton cultivars. Nat. Commun. 2019, 10, 1–13. [Google Scholar] [CrossRef] [PubMed]
- Bailey, T.L.; Johnson, J.; Grant, C.E.; Noble, W.S. The MEME Suite. Nucleic Acids Res. 2015, 43, W39–W49. [Google Scholar] [CrossRef] [PubMed] [Green Version]
- Mitchell, A.; Chang, H.Y.; Daugherty, L.; Fraser, M.; Hunter, S.; López, R.; McAnulla, C.; McMenamin, C.; Nuka, G.; Pesseat, S.; et al. The InterPro protein families database: The classification resource after 15 years. Nucleic Acids Res. 2015, 43, D213–D221. [Google Scholar] [CrossRef] [PubMed]
- Livak, K.J.; Schmittgen, T.D. Analysis of relative gene expression data using real-time quantitative PCR and the 2−ΔΔCT Method. Methods 2001, 25, 402–408. [Google Scholar] [CrossRef]
- Sun, W.; Gao, Z.; Wang, J.; Huang, Y.; Chen, Y.; Li, J.; Lv, M.; Wang, J.; Luo, M.; Zuo, K. Cotton fiber elongation requires the transcription factor Gh MYB 212 to regulate sucrose transportation into expanding fibers. New Phytol. 2019, 222, 864–881. [Google Scholar] [CrossRef] [PubMed]
- Tian, X.; Liu, Y.; Huang, Z.; Duan, H.; Tong, J.; He, X.; Gu, W.; Ma, H.; Xiao, L. Comparative proteomic analysis of seedling leaves of cold-tolerant and -sensitive spring soybean cultivars. Mol. Biol. Rep. 2015, 42, 581–601. [Google Scholar] [CrossRef] [PubMed]
- Islam, J.; Ryu, B.; Azad, O.K.; Rahman, H.; Rana, S.; Lim, J.-D.; Lim, Y.-S. Exogenous Putrescine Enhances Salt Tolerance and Ginsenosides Content in Korean Ginseng (Panax ginseng Meyer) Sprouts. Plants 2021, 10, 1313. [Google Scholar] [CrossRef] [PubMed]
- Rossi, F.R.; Gárriz, A.; Marina, M.; Pieckenstain, F.L. Modulation of polyamine metabolism in Arabidopsis thaliana by salicylic acid. Physiol. Plant. 2021, 173, 843–855. [Google Scholar] [CrossRef] [PubMed]
- Qin, Y.-M.; Zhu, Y.-X. How cotton fibers elongate: A tale of linear cell-growth mode. Curr. Opin. Plant Biol. 2011, 14, 106–111. [Google Scholar] [CrossRef] [PubMed]
- He, P.; Xiao, G.; Liu, H.; Zhang, L.; Zhao, L.; Tang, M.; Huang, S.; An, Y.; Yu, J. Two pivotal RNA editing sites in the mitochondrial atp1 mRNA are required for ATP synthase to produce sufficient ATP for cotton fiber cell elongation. New Phytol. 2018, 218, 167–182. [Google Scholar] [CrossRef] [PubMed] [Green Version]
- Liu, Z.-H.; Zhu, L.; Shi, H.-Y.; Chen, Y.; Zhang, J.-M.; Zheng, Y.; Li, X.-B. Cotton GASL genes encoding putative gibberellin-regulated proteins are involved in response to GA signaling in fiber development. Mol. Biol. Rep. 2013, 40, 4561–4570. [Google Scholar] [CrossRef] [PubMed]
- Sable, A.; Rai, K.M.; Choudhary, A.; Yadav, V.K.; Agarwal, S.K.; Sawant, S.V. Inhibition of Heat Shock proteins HSP90 and HSP70 induce oxidative stress, suppressing cotton fiber development. Sci. Rep. 2018, 8, 3620. [Google Scholar] [CrossRef] [PubMed]
- Hande, A.S.; Katageri, I.S.; Jadhav, M.P.; Adiger, S.; Gamanagatti, S.; Padmalatha, K.V.; Dhandapani, G.; Kanakachari, M.; Kumar, P.A.; Reddy, V.S. Transcript profiling of genes expressed during fibre development in diploid cotton (Gossypium arboreum L.). BMC Genom. 2017, 18, 675. [Google Scholar] [CrossRef] [Green Version]
- Wang, M.-Y.; Zhao, P.-M.; Cheng, H.-Q.; Han, L.-B.; Wu, X.-M.; Gao, P.; Wang, H.-Y.; Yang, C.-L.; Zhong, N.-Q.; Zuo, J.-R.; et al. The Cotton Transcription Factor TCP14 Functions in Auxin-Mediated Epidermal Cell Differentiation and Elongation. Plant Physiol. 2013, 162, 1669–1680. [Google Scholar] [CrossRef] [PubMed] [Green Version]
- Huang, G.-Q.; Xu, W.-L.; Gong, S.-Y.; Li, B.; Wang, X.-L.; Xu, D.; Li, X.-B. Characterization of 19 novel cottonFLAgenes and their expression profiling in fiber development and in response to phytohormones and salt stress. Physiol. Plant. 2008, 134, 348–359. [Google Scholar] [CrossRef]
- Luo, M.; Xiao, Y.; Li, X.; Lu, X.; Deng, W.; Li, D.; Hou, L.; Hu, M.; Li, Y.; Pei, Y. GhDET2, a steroid 5α-reductase, plays an important role in cotton fiber cell initiation and elongation. Plant J. 2007, 51, 419–430. [Google Scholar] [CrossRef] [PubMed]
- Zhang, F.; Liu, X.; Zuo, K.; Sun, X.; Tang, K. Molecular cloning and expression analysis of a novel SANT/MYB gene from Gossypium barbadense. Mol. Biol. Rep. 2010, 38, 2329–2336. [Google Scholar] [CrossRef] [PubMed]




| Primer Name | Forward and Reverse Primers (5’-3’) | Gene ID |
|---|---|---|
| GhUBQ7 FW | GAAGGCATTCCACCTGACCAAC | DQ116441 |
| GhUBQ7 RV | CTTGACCTTCTTCTTCTTGTGCTTG | |
| GhADC2 FW | TTACGACGGTTCAAAATCTG | Gh_A04G1054.1 |
| GhADC2 RV | GCTCTCCCACTCTCGCTACA | |
| GaADC2 FW | GTTCTCAAATCCCTTCCACG | Cotton_A_08902 |
| GaADC2 RV | GCTCTCCCACTTTCGCTACA | |
| KCS6 FW | CTCCTGCTATTCATTACATCCC | Gh_D02G1726.1 |
| KCS6 RV | AGGTTTCAGCCCCGTTTT | |
| GASL4 FW | CTTGTGGCTGCTTTCTTCTTG | Gh_D04G0443.1 |
| GASL4 RV | ACATTGGTAACTCTTGAGGCTTC | |
| Hsp90 FW | GTGGTATTGGGATGACTAAAGC | Gh_D12G2436.1 |
| Hsp90 RV | GGTGACCGTGAAAGAGCC | |
| WRKY1 FW | GGCAGATTCGGTGAGCAG | Gh_A05G3199.1 |
| WRKY1 RV | TCAGGAGAGCAAGTGGGC | |
| TCP14 FW | AGGAAACGAAGACCCGAAC | Gh_D11G0333.1 |
| TCP14 RV | CCGCTACTGCTTGAACCC | |
| FLA2 FW | CCAAGCATTACTCCCTCTACAC | Gh_D11G3503.1 |
| FLA2 RV | AACCCAACTTTTCCGCCT | |
| DET2 FW | GCCAACATTTCTACAACCCTAA | Gh_D04G1238.1 |
| DET2 RV | CATTCACCCACATACCAACTACA | |
| RLK FW | CCTCCACTCTCCTTGCCG | Gh_D05G1151.1 |
| RLK RV | CGACCGCCCTCACCTAAA | |
| MYB109 FW | AGGGATTATGGGCAATGGAG | Gh_A05G3123.1 |
| MYB109 RV | TTCAAACCTGTTCTGTTGGCTAT | |
| Chitinase 10 FW | GAAGAGCCCCTCCGTCCA | Gh_D11G1103.1 |
| Chitinase 10 RV | GCACAAGCCCCAAGCGTAT |
| Sample | Total_Reads | Total_Map | Unique_Map | Q30 | GC_pct |
|---|---|---|---|---|---|
| CK1 | 43,969,370 | 42,606,649(96.9%) | 40,361,736(91.8%) | 93.5 | 43.9 |
| CK2 | 44,697,902 | 43,309,165(96.89%) | 41,031,266(91.8%) | 93.44 | 43.9 |
| CK3 | 44,061,224 | 42,659,853(96.82%) | 40,396,630(91.68%) | 93.41 | 43.97 |
| Put1 | 42,464,198 | 41,119,927(96.83%) | 38,973,126(91.78%) | 93.42 | 44.04 |
| Put2 | 38,983,794 | 37,788,560(96.93%) | 35,866,850(92.0%) | 93.59 | 44.01 |
| Put3 | 39,482,912 | 38,276,222(96.94%) | 36,325,782(92.0%) | 93.42 | 43.93 |
Publisher’s Note: MDPI stays neutral with regard to jurisdictional claims in published maps and institutional affiliations. |
© 2022 by the authors. Licensee MDPI, Basel, Switzerland. This article is an open access article distributed under the terms and conditions of the Creative Commons Attribution (CC BY) license (https://creativecommons.org/licenses/by/4.0/).
Share and Cite
Ren, G.; Mo, H.; Xu, R. Arginine Decarboxylase Gene ADC2 Regulates Fiber Elongation in Cotton. Genes 2022, 13, 784. https://doi.org/10.3390/genes13050784
Ren G, Mo H, Xu R. Arginine Decarboxylase Gene ADC2 Regulates Fiber Elongation in Cotton. Genes. 2022; 13(5):784. https://doi.org/10.3390/genes13050784
Chicago/Turabian StyleRen, Guangming, Huijuan Mo, and Ruqiang Xu. 2022. "Arginine Decarboxylase Gene ADC2 Regulates Fiber Elongation in Cotton" Genes 13, no. 5: 784. https://doi.org/10.3390/genes13050784
APA StyleRen, G., Mo, H., & Xu, R. (2022). Arginine Decarboxylase Gene ADC2 Regulates Fiber Elongation in Cotton. Genes, 13(5), 784. https://doi.org/10.3390/genes13050784

