Significance of Identifying Key Genes Involved in HBV-Related Hepatocellular Carcinoma for Primary Care Surveillance of Patients with Cirrhosis
Abstract
1. Introduction
2. Materials and Methods
2.1. Acquisition of Datasets and Candidate DEG Screening
2.2. Function and Pathway Enrichment for DEGs
2.3. Establishment of a PPI Network and Identification of Hub Genes
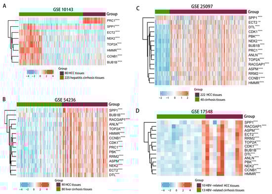
2.4. Validation of Hub Gene Expression Level in Cirrhosis and HCC Tissues
2.5. Multifaceted Clinical Predictive Performance Analysis of Hub Genes for HCC
2.6. Identification of HBx-Interacting Protein
3. Results
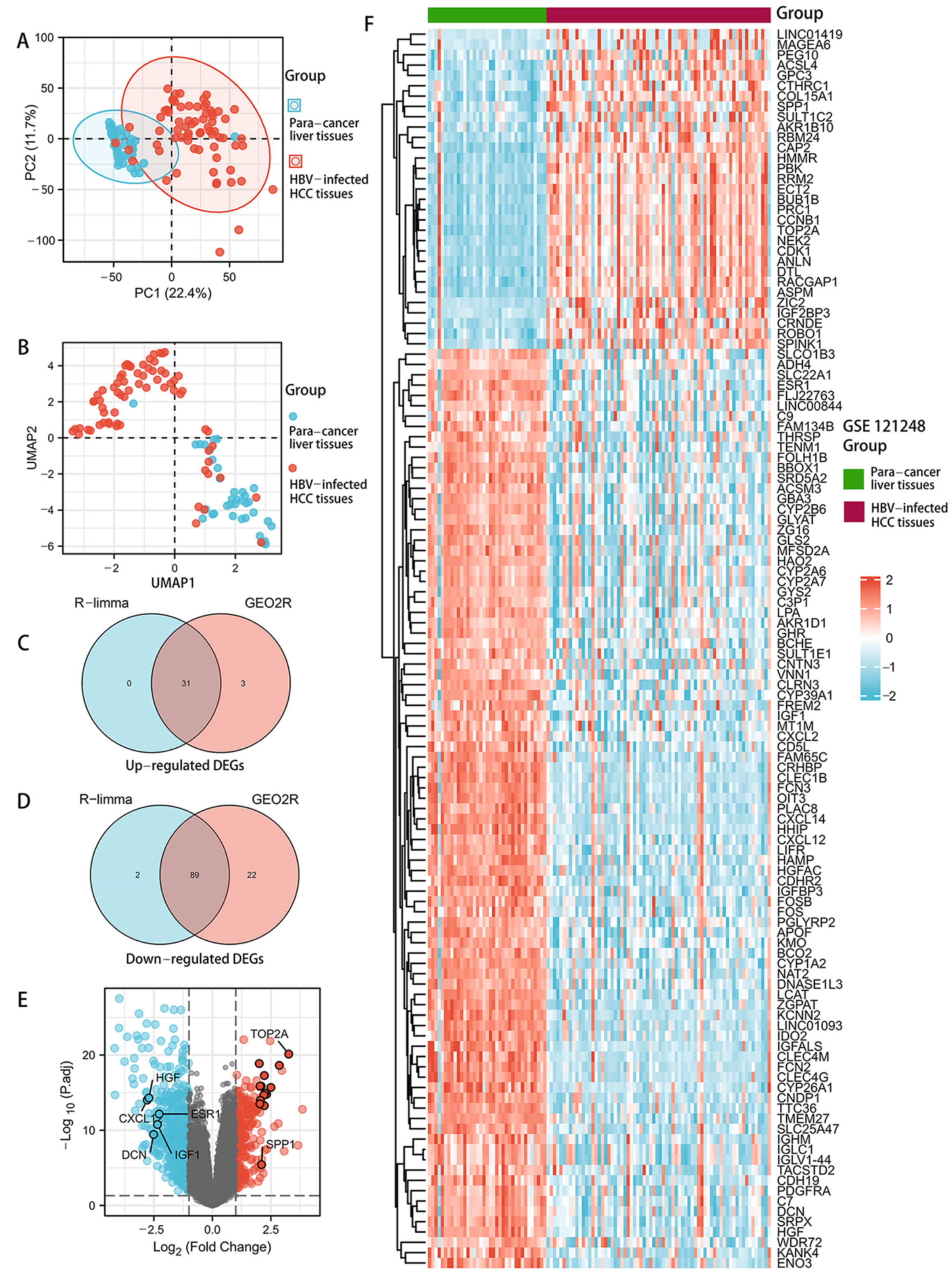
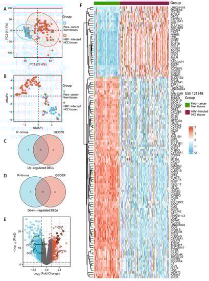
3.1. Identification of DEGs Associated with HBV-Related HCC
3.2. Functional Annotation of DEGs by GO and KEGG Pathway Analyses
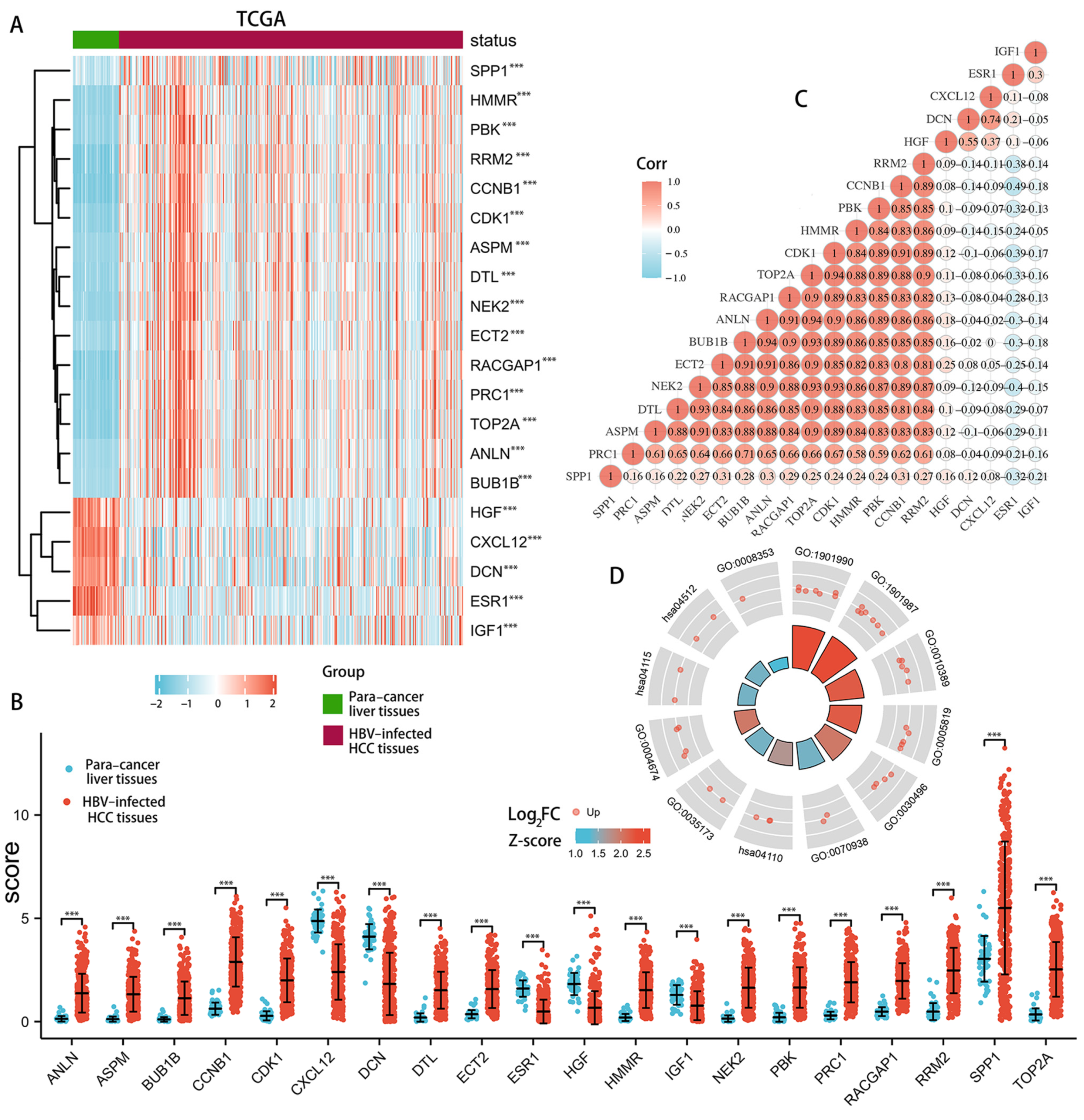
3.3. Construction of PPI and Hub Gene Screening
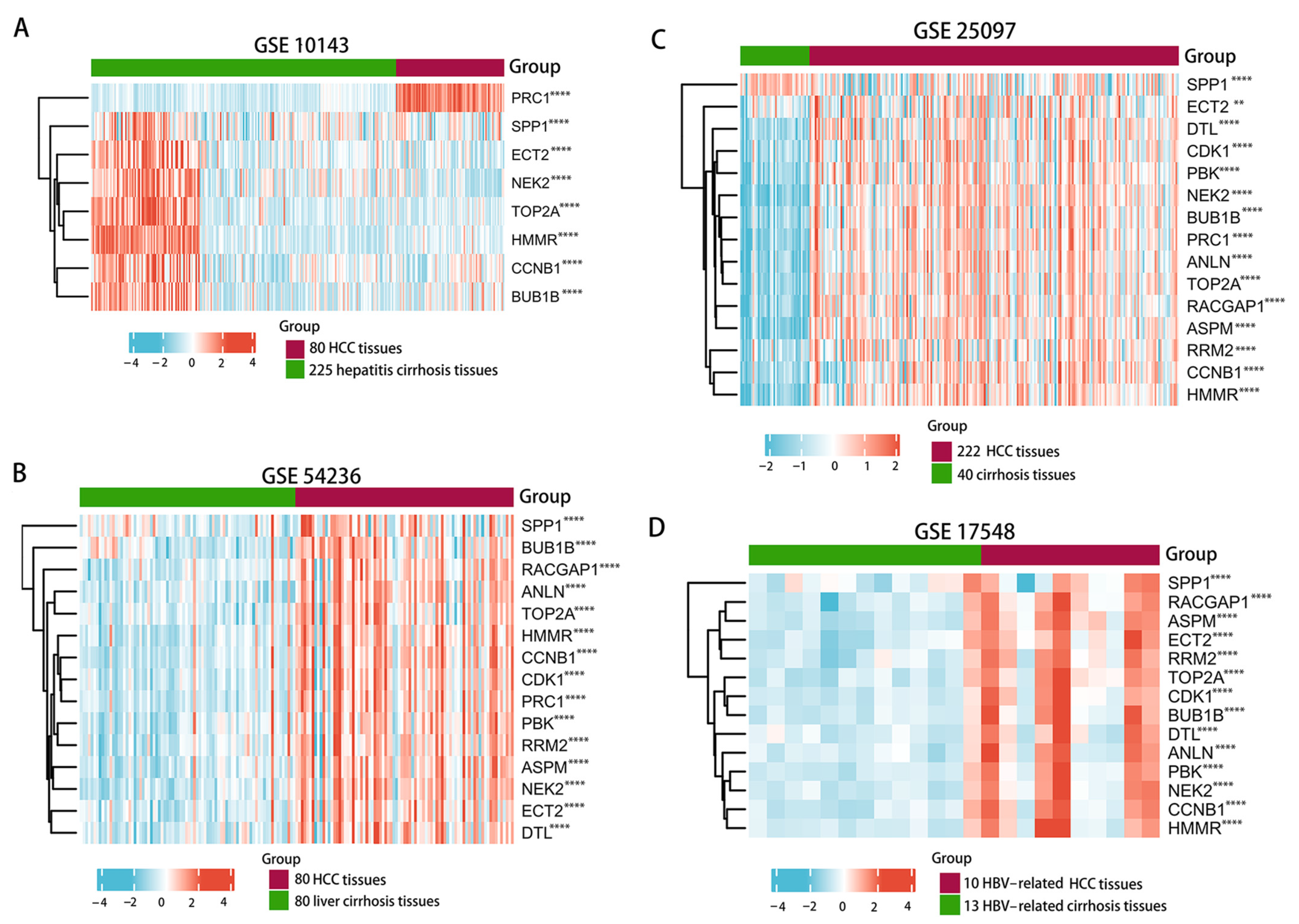
3.4. Validation of Expression Patterns of Hub Genes
3.5. Optimal Diagnostic and Predictive Biosignature of Hub Genes for HBV-Related HCC
3.6. Identification of a Set of Novel HBx-Interacting Proteins
4. Discussion
5. Conclusions
Supplementary Materials
Author Contributions
Funding
Institutional Review Board Statement
Informed Consent Statement
Data Availability Statement
Acknowledgments
Conflicts of Interest
References
- Mao, S.; Yu, X.; Shan, Y.; Fan, R.; Wu, S.; Lu, C. Albumin-Bilirubin (ALBI) and Monocyte to Lymphocyte Ratio (MLR)-Based Nomogram Model to Predict Tumor Recurrence of AFP-Negative Hepatocellular Carcinoma. J. Hepatocell. Carcinoma 2021, 8, 1355–1365. [Google Scholar] [CrossRef] [PubMed]
- Jiang, C.H.; Yuan, X.; Li, J.F.; Xie, Y.F.; Zhang, A.Z.; Wang, X.L.; Yang, L.; Liu, C.X.; Liang, W.H.; Pang, L.J.; et al. Bioinformatics-based screening of key genes for transformation of liver cirrhosis to hepatocellular carcinoma. J. Transl. Med. 2020, 18, 40. [Google Scholar] [CrossRef] [PubMed]
- Vogel, A.; Meyer, T.; Sapisochin, G.; Salem, R.; Saborowski, A. Hepatocellular carcinoma. Lancet 2022, 400, 1345–1362. [Google Scholar] [CrossRef] [PubMed]
- Anwanwan, D.; Singh, S.K.; Singh, S.; Saikam, V.; Singh, R. Challenges in liver cancer and possible treatment approaches. Biochim. Biophys. Acta Rev. Cancer. 2020, 1873, 188314. [Google Scholar] [CrossRef]
- Xiao, Y.; Najeeb, R.M.; Ma, D.; Yang, K.; Zhong, Q.; Liu, Q. Upregulation of CENPM promotes hepatocarcinogenesis through mutiple mechanisms. J. Exp. Clin. Cancer Res. 2019, 38, 458. [Google Scholar] [CrossRef]
- Dalton-Fitzgerald, E.; Tiro, J.; Kandunoori, P.; Halm, E.A.; Yopp, A.; Singal, A.G. Practice patterns and attitudes of primary care providers and barriers to surveillance of hepatocellular carcinoma in patients with cirrhosis. Clin. Gastroenterol. Hepatol. 2015, 13, 791–798. [Google Scholar] [CrossRef]
- Lei, Y.; Xu, X.; Liu, H.; Chen, L.; Zhou, H.; Jiang, J.; Yang, Y.; Wu, B. HBx induces hepatocellular carcinogenesis through ARRB1-mediated autophagy to drive the G1/S cycle. Autophagy 2021, 17, 4423–4441. [Google Scholar] [CrossRef]
- Zeng, T.; Chen, G.; Qiao, X.; Chen, H.; Sun, L.; Ma, Q.; Li, N.; Wang, J.; Dai, C.; Xu, F. NUSAP1 Could be a Potential Target for Preventing NAFLD Progression to Liver Cancer. Front. Pharmacol. 2022, 13, 823140. [Google Scholar] [CrossRef]
- Chen, Y.; Ma, L.; Ge, Z.; Pan, Y.; Xie, L. Key Genes Associated with Non-Alcoholic Fatty Liver Disease and Polycystic Ovary Syndrome. Front. Mol. Biosci. 2022, 9, 888194. [Google Scholar] [CrossRef]
- Kanehisa, M.; Furumichi, M.; Sato, Y.; Kawashima, M.; Ishiguro-Watanabe, M. KEGG for taxonomy-based analysis of pathways and genomes. Nucleic. Acids. Res. 2022, 27, gkac963. [Google Scholar] [CrossRef] [PubMed]
- Szklarczyk, D.; Morris, J.H.; Cook, H.; Kuhn, M.; Wyder, S.; Simonovic, M.; Santos, A.; Doncheva, N.T.; Roth, A.; Bork, P.; et al. The STRING database in 2017: Quality-controlled protein-protein association networks, made broadly accessible. Nucleic. Acids. Res. 2017, 45, D362–D368. [Google Scholar] [CrossRef] [PubMed]
- Li, M.; Chen, H.; Yin, P.; Song, J.; Jiang, F.; Tang, Z.; Fan, X.; Xu, C.; Wang, Y.; Xue, Y.; et al. Identification and Clinical Validation of Key Extracellular Proteins as the Potential Biomarkers in Relapsing-Remitting Multiple Sclerosis. Front. Immunol. 2021, 12, 753929. [Google Scholar] [CrossRef] [PubMed]
- Zhu, M.; Ye, M.; Wang, J.; Ye, L.; Jin, M. Construction of Potential miRNA-mRNA Regulatory Network in COPD Plasma by Bioinformatics Analysis. Int. J. Chron. Obstruct. Pulmon. Dis. 2020, 15, 2135–2145. [Google Scholar] [CrossRef] [PubMed]
- Lu, J.; Chen, Y.; Zhang, X.; Guo, J.; Xu, K.; Li, L. A novel prognostic model based on single-cell RNA sequencing data for hepatocellular carcinoma. Cancer Cell Int. 2022, 22, 38. [Google Scholar] [CrossRef] [PubMed]
- Yi, L.; Wu, G.; Guo, L.; Zou, X.; Huang, P. Comprehensive Analysis of the PD-L1 and Immune Infiltrates of m6A RNA Methylation Regulators in Head and Neck Squamous Cell Carcinoma. Mol. Ther. Nucleic. Acids. 2020, 21, 299–314. [Google Scholar] [CrossRef]
- Moeini, A.; Torrecilla, S.; Tovar, V.; Montironi, C.; Andreu-Oller, C.; Peix, J.; Higuera, M.; Pfister, D.; Ramadori, P.; Pinyol, R.; et al. An Immune Gene Expression Signature Associated With Development of Human Hepatocellular Carcinoma Identifies Mice That Respond to Chemopreventive Agents. Gastroenterology 2019, 157, 1383–1397.e11. [Google Scholar] [CrossRef]
- Ivanovska, I.; Zhang, C.; Liu, A.M.; Wong, K.F.; Lee, N.P.; Lewis, P.; Philippar, U.; Bansal, D.; Buser, C.; Scott, M.; et al. Gene signatures derived from a c-MET-driven liver cancer mouse model predict survival of patients with hepatocellular carcinoma. PLoS ONE 2011, 6, e24582. [Google Scholar] [CrossRef]
- Lou, W.; Liu, J.; Ding, B.; Chen, D.; Xu, L.; Ding, J.; Jiang, D.; Zhou, L.; Zheng, S.; Fan, W. Identification of potential miRNA-mRNA regulatory network contributing to pathogenesis of HBV-related HCC. J. Transl. Med. 2019, 17, 7. [Google Scholar] [CrossRef]
- Zipu, J.; Hao, R.; Chunmei, Z.; Lan, M.; Ying, S.; Fang, L. Long-Term Follow-up of Pulsed Radiofrequency Treatment for Trigeminal Neuralgia: Kaplan-Meier Analysis in a Consecutive Series of 149 Patients. Pain. Physician 2021, 24, E1263–E1271. [Google Scholar]
- Liu, L.; Lin, J.; He, H. Identification of Potential Crucial Genes Associated With the Pathogenesis and Prognosis of Endometrial Cancer. Front. Genet. 2019, 10, 373. [Google Scholar] [CrossRef]
- Li, X.; Li, Z.; Zhu, H.; Yu, X. Autophagy Regulatory Genes MET and RIPK2 Play a Prognostic Role in Pancreatic Ductal Adenocarcinoma: A Bioinformatic Analysis Based on GEO and TCGA. Biomed. Res. Int. 2020, 2020, 8537381. [Google Scholar] [CrossRef] [PubMed]
- Zhang, J.; Liu, X.; Zhou, W.; Lu, S.; Wu, C.; Wu, Z.; Liu, R.; Li, X.; Wu, J.; Liu, Y.; et al. Identification of Key Genes Associated With the Process of Hepatitis B Inflammation and Cancer Transformation by Integrated Bioinformatics Analysis. Front Genet. 2021, 12, 654517. [Google Scholar] [CrossRef]
- Zhou, H.; Jiang, L.; Wang, G.; Su, L.; Hou, L.; Xue, X. Identification of MCM4 as a Prognostic Marker of Hepatocellular Carcinoma. Biomed. Res. Int. 2021, 2021, 7479326. [Google Scholar] [CrossRef] [PubMed]
- Liu, D.; Yang, Z.; Chen, Y.; Zhuang, W.; Niu, H.; Wu, J.; Ying, H. Clostridium acetobutylicum grows vegetatively in a biofilm rich in heteropolysaccharides and cytoplasmic proteins. Biotechnol. Biofuels. 2018, 11, 315. [Google Scholar] [CrossRef] [PubMed]
- Liu, S.; Lv, X.; Wei, X.; Liu, C.; Li, Q.; Min, J.; Hua, F.; Zhang, X.; Li, K.; Li, P.; et al. TRIB3-GSK-3β interaction promotes lung fibrosis and serves as a potential therapeutic target. Acta Pharm. Sin. B 2021, 11, 3105–3119. [Google Scholar] [CrossRef]
- Su, W.; He, B.; Zhang, Y.D.; Yin, G. C-index regression for recurrent event data. Contemp. Clin. Trials 2022, 118, 106787. [Google Scholar] [CrossRef] [PubMed]
- Yu, C.; Zhang, Y. Development and validation of prognostic nomogram for young patients with gastric cancer. Ann. Transl. Med. 2019, 7, 641. [Google Scholar] [CrossRef]
- Mohr, R.; Özdirik, B.; Lambrecht, J.; Demir, M.; Eschrich, J.; Geisler, L.; Hellberg, T.; Loosen, S.H.; Luedde, T.; Tacke, F.; et al. From Liver Cirrhosis to Cancer: The Role of Micro-RNAs in Hepatocarcinogenesis. Int. J. Mol. Sci. 2021, 22, 1492. [Google Scholar] [CrossRef]
- Jia, J.; Jin, J.; Chen, Q.; Yuan, Z.; Li, H.; Bian, J.; Gui, L. Eukaryotic expression, Co-IP and MS identify BMPR-1B protein-protein interaction network. Biol. Res. 2020, 53, 24. [Google Scholar] [CrossRef]
- Sun, Z.; Xie, Y.; Chen, Y.; Yang, Q.; Quan, Z.; Dai, R.; Qing, H. Rab21, a Novel PS1 Interactor, Regulates γ-Secretase Activity via PS1 Subcellular Distribution. Mol. Neurobiol. 2018, 55, 3841–3855. [Google Scholar] [CrossRef]
- Liu, J.; Sun, G.; Pan, S.; Qin, M.; Ouyang, R.; Li, Z.; Huang, J. The Cancer Genome Atlas (TCGA) based m6A methylation-related genes predict prognosis in hepatocellular carcinoma. Bioengineered 2020, 11, 759–768. [Google Scholar] [CrossRef] [PubMed]
- Nong, S.; Chen, X.; Wang, Z.; Xu, G.; Wei, W.; Peng, B.; Zhou, L.; Wei, L.; Zhao, J.; Wei, Q.; et al. Potential lncRNA Biomarkers for HBV-Related Hepatocellular Carcinoma Diagnosis Revealed by Analysis on Coexpression Network. Biomed. Res. Int. 2021, 2021, 9972011. [Google Scholar] [CrossRef] [PubMed]
- Medhat, A.; Arzumanyan, A.; Feitelson, M.A. Hepatitis B x antigen (HBx) is an important therapeutic target in the pathogenesis of hepatocellular carcinoma. Oncotarget 2021, 12, 2421–2433. [Google Scholar] [CrossRef] [PubMed]
- Lin, T.; Hou, P.F.; Meng, S.; Chen, F.; Jiang, T.; Li, M.L.; Shi, M.L.; Liu, J.J.; Zheng, J.N.; Bai, J. Emerging Roles of p53 Related lncRNAs in Cancer Progression: A Systematic Review. Int. J. Biol. Sci. 2019, 15, 1287–1298. [Google Scholar] [CrossRef] [PubMed]
- Lu, D.; Bai, X.; Zou, Q.; Gan, Z.; Lv, Y. Identification of the association between HMMR expression and progression of hepatocellular carcinoma via construction of a co-expression network. Oncol. Lett. 2020, 20, 2645–2654. [Google Scholar] [CrossRef]
- He, Z.; Mei, L.; Connell, M.; Maxwell, C.A. Hyaluronan Mediated Motility Receptor (HMMR) Encodes an Evolutionarily Conserved Homeostasis, Mitosis, and Meiosis Regulator Rather than a Hyaluronan Receptor. Cells 2020, 9, 819. [Google Scholar] [CrossRef]
- Shen, S.; Kong, J.; Qiu, Y.; Yang, X.; Wang, W.; Yan, L. Identification of core genes and outcomes in hepatocellular carcinoma by bioinformatics analysis. J. Cell Biochem. 2019, 120, 10069–10081. [Google Scholar] [CrossRef]
- Wu, C.X.; Wang, X.Q.; Chok, S.H.; Man, K.; Tsang, S.H.Y.; Chan, A.C.Y.; Ma, K.W.; Xia, W.; Cheung, T.T. Blocking CDK1/PDK1/β-Catenin signaling by CDK1 inhibitor RO3306 increased the efficacy of sorafenib treatment by targeting cancer stem cells in a preclinical model of hepatocellular carcinoma. Theranostics 2018, 8, 3737–3750. [Google Scholar] [CrossRef]
- Casimiro, M.C.; Crosariol, M.; Loro, E.; Li, Z.; Pestell, R.G. Cyclins and cell cycle control in cancer and disease. Genes Cancer 2012, 3, 649–657. [Google Scholar] [CrossRef]
- Fang, L.; Du, W.W.; Awan, F.M.; Dong, J.; Yang, B.B. The circular RNA circ-Ccnb1 dissociates Ccnb1/Cdk1 complex suppressing cell invasion and tumorigenesis. Cancer Lett. 2019, 459, 216–226. [Google Scholar] [CrossRef] [PubMed]
- Yin, S.; Yang, S.; Luo, Y.; Lu, J.; Hu, G.; Wang, K.; Shao, Y.; Zhou, S.; Koo, S.; Qiu, Y.; et al. Cyclin-Dependent kinase 1 as a potential target for lycorine against hepatocellular carcinoma. Biochem. Pharmacol. 2021, 193, 114806. [Google Scholar] [CrossRef] [PubMed]
- Li, J.; Pang, J.; Liu, Y.; Zhang, J.; Zhang, C.; Shen, G.; Song, L. Suppression of RRM2 inhibits cell proliferation, causes cell cycle arrest and promotes the apoptosis of human neuroblastoma cells and in human neuroblastoma RRM2 is suppressed following chemotherapy. Oncol. Rep. 2018, 40, 355–360. [Google Scholar] [CrossRef] [PubMed]
- Wang, R.; Xu, Z.; Tian, J.; Liu, Q.; Dong, J.; Guo, L.; Hai, B.; Liu, X.; Yao, H.; Chen, Z.; et al. Pterostilbene inhibits hepatocellular carcinoma proliferation and HBV replication by targeting ribonucleotide reductase M2 protein. Am. J. Cancer Res. 2021, 11, 2975–2989. [Google Scholar] [PubMed]
- Yang, Y.; Lin, J.; Guo, S.; Xue, X.; Wang, Y.; Qiu, S.; Cui, J.; Ma, L.; Zhang, X.; Wang, J. RRM2 protects against ferroptosis and is a tumor biomarker for liver cancer. Cancer Cell Int. 2020, 20, 587. [Google Scholar] [CrossRef] [PubMed]
- Piekny, A.J.; Maddox, A.S. The myriad roles of Anillin during cytokinesis. Semin. Cell Dev. Biol. 2010, 21, 881–891. [Google Scholar] [CrossRef] [PubMed]
- Naydenov, N.G.; Koblinski, J.E.; Ivanov, A.I. Anillin is an emerging regulator of tumorigenesis, acting as a cortical cytoskeletal scaffold and a nuclear modulator of cancer cell differentiation. Cell Mol. Life Sci. 2021, 78, 621–633. [Google Scholar] [CrossRef] [PubMed]
- Li, L.; Huang, K.; Zhao, H.; Chen, B.; Ye, Q.; Yue, J. CDK1-PLK1/SGOL2/ANLN pathway mediating abnormal cell division in cell cycle may be a critical process in hepatocellular carcinoma. Cell Cycle 2020, 19, 1236–1252. [Google Scholar] [CrossRef]
- Zhang, L.H.; Wang, D.; Li, Z.; Wang, G.; Chen, D.B.; Cheng, Q.; Hu, S.H.; Zhu, J.Y. Overexpression of anillin is related to poor prognosis in patients with hepatocellular carcinoma. Hepatobiliary Pancreat. Dis. Int. 2021, 20, 337–344. [Google Scholar] [CrossRef]
- Aslanian, H.R.; Lee, J.H.; Canto, M.I. AGA clinical practice update on pancreas cancer screening in high risk individuals: Expert review. Gastroenterology 2020, 159, 358–362. [Google Scholar] [CrossRef]









| Sample | Hub Genes | Score Sequest HT | Peptides | PSMs | Unique Peptides | Accession | Coverage (%) | 
|---|---|---|---|---|---|---|---|
| LO2-HBx | TOP2A | 23.51 | 8 | 8 | 4 | P11388 | 6 | 
| RACGAP1 | 18.17 | 5 | 5 | 5 | Q9H0H5 | 16 | |
| CCNB1 | 14.38 | 4 | 4 | 4 | P14635 | 17 | |
| PBK | 10.73 | 3 | 3 | 3 | Q96KB5 | 12 | |
| BUB1B | 9.35 | 3 | 3 | 3 | O60566 | 5 | |
| PRC1 | 4.6 | 1 | 1 | 1 | O43663 | 4 | |
| CDK1 | 117.95 | 18 | 32 | 16 | P06493 | 70 | |
| RRM2 | 1.87 | 1 | 1 | 1 | P31350 | 2 | |
| ANLN | 7.51 | 2 | 2 | 2 | Q9NQW6 | 3 | |
| HMMR | 17.13 | 2 | 3 | 2 | O75330 | 8 | |
| Huh-7-HBx | ECT2 | 2.67 | 1 | 1 | 1 | Q9H8V3 | 1 | 
| CDK1 | 73.97 | 15 | 21 | 13 | P06493 | 63 | |
| RRM2 | 6.8 | 2 | 2 | 2 | P31350 | 8 | |
| ANLN | 6.51 | 2 | 2 | 2 | Q9NQW6 | 3 | |
| HMMR | 3.86 | 1 | 1 | 1 | O75330 | 3 | 
| Publisher’s Note: MDPI stays neutral with regard to jurisdictional claims in published maps and institutional affiliations. | 
© 2022 by the authors. Licensee MDPI, Basel, Switzerland. This article is an open access article distributed under the terms and conditions of the Creative Commons Attribution (CC BY) license (https://creativecommons.org/licenses/by/4.0/).
Share and Cite
Li, Y.; Li, J.; He, T.; Song, Y.; Wu, J.; Wang, B. Significance of Identifying Key Genes Involved in HBV-Related Hepatocellular Carcinoma for Primary Care Surveillance of Patients with Cirrhosis. Genes 2022, 13, 2331. https://doi.org/10.3390/genes13122331
Li Y, Li J, He T, Song Y, Wu J, Wang B. Significance of Identifying Key Genes Involved in HBV-Related Hepatocellular Carcinoma for Primary Care Surveillance of Patients with Cirrhosis. Genes. 2022; 13(12):2331. https://doi.org/10.3390/genes13122331
Chicago/Turabian StyleLi, Yaqun, Jianhua Li, Tianye He, Yun Song, Jian Wu, and Bin Wang. 2022. "Significance of Identifying Key Genes Involved in HBV-Related Hepatocellular Carcinoma for Primary Care Surveillance of Patients with Cirrhosis" Genes 13, no. 12: 2331. https://doi.org/10.3390/genes13122331
APA StyleLi, Y., Li, J., He, T., Song, Y., Wu, J., & Wang, B. (2022). Significance of Identifying Key Genes Involved in HBV-Related Hepatocellular Carcinoma for Primary Care Surveillance of Patients with Cirrhosis. Genes, 13(12), 2331. https://doi.org/10.3390/genes13122331
 
        


 
       