The Complete Mitochondrial Genome of Entemnotrochus rumphii, a Living Fossil for Vetigastropoda (Mollusca: Gastropoda)
Abstract
1. Introduction
2. Materials and Methods
2.1. Sample Collection and DNA Extraction
2.2. Mitogenome Sequencing and Assembly
2.3. Mitogenome Annotation, Sequence Analysis, and Data Acquisition
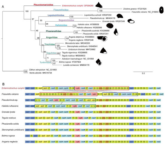
2.4. Phylogenetic Analyses
3. Results and Discussion
3.1. Mitogenome Characteristic
3.2. Protein-Coding Genes
3.3. Transfer RNAs and Ribosomal RNAs
3.4. Phylogenetic Analysis
3.5. Gene Arrangement
4. Conclusions
Author Contributions
Funding
Institutional Review Board Statement
Informed Consent Statement
Data Availability Statement
Acknowledgments
Conflicts of Interest
References
- Rupert, E.E.; Barnes, R.D. Invertebrate Zoology, 6th ed.; Saunders College Publishing: New York, NY, USA, 1994; pp. 1–928. [Google Scholar]
- Bieler, R. Gastropod phylogeny and systematics. Annu. Rev. Ecol. Syst. 1992, 23, 311–338. [Google Scholar] [CrossRef]
- Harasewych, M.G. Pleurotomaroidean gastropods. Adv. Mar. Biol. 2002, 42, 237–242. [Google Scholar] [CrossRef] [PubMed]
- Anseeuw, P.; Goto, Y. The Living Pleurotomariidae: A Synopsis of the Recent Pleurotomariidae Including Color Plates of All Extant Type Specimens; Elle Scientific Publications: Osaka, Japan, 1996; pp. 1–202. [Google Scholar]
- Okutani, T.; Hasegawa, K. Superfamily Pleurotomarioidea. In Marine Mollusks in Japan; Okutani, T., Ed.; Tokai University Press: Tokyo, Japan, 2000; pp. 1–374. [Google Scholar]
- Tan, T.H. A preliminary study on the anatomy of Pleurotoniaria (Eittemnotrochus) rumphii Schepman. Bull. Malacol. Soc. China 1974, 1, 15–20. [Google Scholar]
- Woodward, H. On Recent and fossil Pleurotomariae. Geol. Mag. 1885, 2, 433–439. [Google Scholar] [CrossRef]
- Wenz, W. Gastropoda. Allgemeiner Teil und Prosobranchia. In Handbuch der Paläozoologie; Schindewolf, O.H., Ed.; Gebrüder Borntraeger: Berlin, Germany, 1938; pp. 1–948. [Google Scholar]
- Cox, L.R. Thoughts on the classification of the Gastropoda. Proc. Malacol. Soc. Lond. 1960, 33, 239–261. [Google Scholar] [CrossRef]
- Knight, J.B.; Cox, L.R.; Keen, A.M.; Batten, R.L.; Yochelson, E.L.; Robertson, R. Gastropoda, Systematic Descriptions. In Treatise of Invertebrate Paleontology. I—Mollusca 1; Moore, R.C., Ed.; University of Kansas Press: Lawrence, KS, USA, 1960; pp. 1169–1331. [Google Scholar]
- Graham, A. Evolution within the Gastropoda: Prosobranchia. In The Mollusca. Volume 10—Evolution; Trueman, E.R., Clarke, M.R., Eds.; Academic Press: Orlando, FL, USA, 1985; pp. 151–186. [Google Scholar]
- Harasewych, M.G.; Adamkewicz, S.L.; Blake, J.A.; Saudek, D.; Spriggs, T.; Bult, C.J. Phylogeny and relationships of pleurotomariid gastropods (Mollusca: Gastropoda): An assessment based on partial 18S rDNA and cytochrome coxidase I sequences. Mol. Mar. Biol. Biotechnol. 1997, 6, 1–20. [Google Scholar]
- Boore, J.L. Animal mitochondrial genomes. Nucleic Acids Res. 1999, 27, 1767–1780. [Google Scholar] [CrossRef]
- Bernt, M.; Braband, A.; Middendorf, M.; Misof, B.; Rota-Stabelli, O.; Stadler, P.F. Bioinformatics methods for the comparative analysis of metazoan mitochondrial genome sequences. Mol. Phylogenet. Evol. 2013, 69, 320–327. [Google Scholar] [CrossRef]
- Kern, E.M.A.; Kim, T.; Park, J.K. The Mitochondrial Genome in Nematode Phylogenetics. Front. Ecol. Evol. 2020, 8, 250. [Google Scholar] [CrossRef]
- Ravi, K.P.; Mukesh, J. NGS QC Toolkit: A Toolkit for Quality Control of Next Generation Sequencing Data. PLoS ONE 2012, 7, e30619. [Google Scholar] [CrossRef]
- Bankevich, A.; Nurk, S.; Antipov, D.; Gurevich, A.A.; Dvorkin, M.; Kulikov, A.S.; Lesin, V.M.; Nikolenko, S.I.; Pham, S.; Prjibelski, A.D.; et al. SPAdes: A new genome assembly algorithm and its applications to single-cell sequencing. J. Comput. Biol. 2012, 19, 455–477. [Google Scholar] [CrossRef] [PubMed]
- Zhang, D.; Gao, F.; Jakovlić, I.; Zou, H.; Zhang, J.; Li, W.X.; Wang, G.T. PhyloSuite: An integrated and scalable desktop platform for streamlined molecular sequence data management and evolutionary phylogenetics studies. Mol. Ecol. Resour. 2020, 20, 348–355. [Google Scholar] [CrossRef] [PubMed]
- Lowe, T.M.; Chan, P.P. tRNAscan-SE On-line: Search and Contextual Analysis of Transfer RNA Genes. Nucleic Acids Res. 2016, 44, W54–W57. [Google Scholar] [CrossRef] [PubMed]
- Lowe, T.M.; Chan, P.P. tRNAscan-SE: A program for improved detection of transfer RNA genes in genomic sequence. Nucleic Acids Res. 1997, 25, 955–964. [Google Scholar] [CrossRef] [PubMed]
- Katoh, K.; Standley, D.M. MAFFT multiple sequence alignment software version 7: Improvements in performance and usability. Mol. Biol. Evol. 2013, 30, 772–780. [Google Scholar] [CrossRef]
- Talavera, G.; Castresana, J. Improvement of phylogenies after removing divergent and ambiguously aligned blocks from protein sequence alignments. Syst. Biol. 2007, 56, 564–577. [Google Scholar] [CrossRef]
- Kalyaanamoorthy, S.; Minh, B.Q.; Wong, T.K.F.; Haeseler, A.; Jermiin, L.S. ModelFinder: Fast model selection for accurate phylogenetic estimates. Nat. Methods 2017, 14, 587–589. [Google Scholar] [CrossRef]
- Minh, B.Q.; Schmidt, H.A.; Chernomor, O.; Schrempf, D.; Woodhams, M.D.; Haeseler, A.; Lanfear, R. IQ-TREE 2: New Models and Efficient Methods for Phylogenetic Inference in the Genomic Era. Mol. Biol. Evol. 2020, 37, 1530–1534. [Google Scholar] [CrossRef]
- Garey, J.R.; Wolstenholme, D.R. Platyhelminth mitochondrial DNA: Evidence for early evolutionary origin of a tRNA AGN that contains a dihydrouridine arm replacement loop, and of serine-specifying AGA and AGG codons. J. Mol. Evol. 1989, 28, 374–387. [Google Scholar] [CrossRef]
- Uribe, J.E.; Kano, Y.; Templado, J.; Zardoya, R. Mitogenomics of Vetigastropoda: Insights into the evolution of pallial symmetry. Zool. Scr. 2016, 45, 145–159. [Google Scholar] [CrossRef]
- Lee, H.; Samadi, S.; Puillandre, N.; Tsai, M.H.; Dai, C.F.; Chen, W.J. Eight new mitogenomes for exploring the phylogeny and classification of Vetigastropoda. J. Molluscan Stud. 2016, 82, 534–541. [Google Scholar] [CrossRef]
- Boss, K.J. Mollusca. In Synopsis and Classification of Living Organisms; Parker, S.P., Ed.; McGraw-Hill: New York, NY, USA, 1982; Volume 2, pp. 1092–1096. [Google Scholar]
- Vaught, K.C. A Classification of Living Mollusca; American Malacologists: Melbourne, FL, USA, 1989. [Google Scholar]
- Yoon, S.H.; Kim, W. Phylogenetic Relationships Among Six Vetigastropod Subgroups (Mollusca, Gastropoda) Based on 18S rDNA Sequences. Mol. Cells 2005, 19, 283–288. [Google Scholar] [CrossRef] [PubMed]
- Tauana, J.C.; James, D.R.; Gonzalo, G. Investigating Sources of Conflict in Deep Phylogenomics of Vetigastropod Snails. Syst. Biol. 2022, 71, 1009–1022. [Google Scholar] [CrossRef]
- Stoger, I.; Schrodl, M. Mitogenomics does not resolve deep molluscan relationships (yet?). Mol. Phylogenet. Evol. 2013, 69, 376–392. [Google Scholar] [CrossRef]
- Rawlings, T.; MacInnis, M.; Bieler, R.; Boore, J.; Collins, T. Sessile snails, dynamic genomes: Gene rearrangements within the mitochondrial genome of a family of caenogastropod molluscs. BMC Genom. 2010, 11, 440. [Google Scholar] [CrossRef] [PubMed]
- Schrodl, M.; Stoger, I. A review on deep molluscan phylogeny: Old markers, integrative approaches, persistent problems. J. Nat. Hist. 2014, 48, 2773–2804. [Google Scholar] [CrossRef]




| Subclass | Order | Superfamily | Family | Genus | Species | NCBI Accession |
|---|---|---|---|---|---|---|
| Vetigastropoda | Lepetellida | Lepetodriloidea | Lepetodrilidae | Pseudorimula | Pseudorimula sp. | MK404176 |
| Lepetodrilus | Lepetodrilus schrolli | KR297250 | ||||
| Haliotoidea | Haliotidae | Haliotis | Haliotis rufescens | KX260956 | ||
| Haliotis rubra | AY588938 | |||||
| Fissurelloidea | Fissurellidae | Fissurella | Fissurella volcano | NC_016953 | ||
| Diodora | Diodora graeca | KT207825 | ||||
| Seguenziida | Seguenzioidea | Choristellidae | Granata | Granata lyrata | KR297249 | |
| Trochida | Trochoidea | Tegulidae | Tegula | Tegula rustica | MG836833 | |
| Tegula nigerrima | KX298895 | |||||
| Phasianellidae | Phasianella | Phasianella solida | KR297251 | |||
| Phasianella australis | KX298888 | |||||
| Trochidae | Steromphala | Steromphala umbilicalis | KX646541 | |||
| Monodonta | Monodonta labio | MK240320 | ||||
| Umbonium | Umbonium thomasi | MH729882 | ||||
| Turbinidae | Bolma | Bolma rugosa | KT207824 | |||
| Lunella | Lunella correensis | MN604179 | ||||
| Astralium | Astralium haematragum | NC_031858 | ||||
| Angariidae | Angaria | Angaria neglecta | KR297248 | |||
| Angaria delphinus | KX298893 | |||||
| Neritimorpha | Cycloneritida | Neritoidea | Neritidae | Clithon | Clithon retropictum | NC_031893 |
| Nerita | Nerita albicilla | MK516738 |
| Gene | Position | Length (bp) | Codon | Anticodon | Intergenic Region | Strand | ||
|---|---|---|---|---|---|---|---|---|
| From | To | Start | Stop | |||||
| cox1 | 1 | 1536 | 1536 | ATG | TAA | 4 | H | |
| cox2 | 1562 | 2254 | 693 | ATG | TAA | 25 | H | |
| tRNA-Asp | 2283 | 2351 | 69 | GTC | 28 | H | ||
| atp8 | 2352 | 2516 | 165 | ATG | TAA | 0 | H | |
| atp6 | 2539 | 3237 | 699 | ATG | TAG | 22 | H | |
| tRNA-Phe | 3282 | 3348 | 67 | GAA | 44 | L | ||
| nad5 | 3359 | 5089 | 1731 | ATG | TAA | 10 | L | |
| tRNA-His | 5090 | 5155 | 66 | GTG | 0 | L | ||
| nad4 | 5162 | 6541 | 1380 | ATG | TAA | 6 | L | |
| nad4l | 6535 | 6834 | 300 | ATG | TAG | −7 | L | |
| tRNA-Thr | 6842 | 6907 | 66 | TGT | 7 | H | ||
| tRNA-SerUCA | 6907 | 6973 | 67 | TGA | −1 | L | ||
| cytb | 6984 | 8123 | 1140 | ATG | TAA | 10 | L | |
| nad6 | 8149 | 8646 | 498 | ATG | TAG | 25 | L | |
| tRNA-Pro | 8647 | 8714 | 68 | TGG | 0 | L | ||
| nad1 | 8735 | 9670 | 936 | ATG | TAG | 20 | L | |
| tRNA-LeuUUA | 9671 | 9738 | 68 | TAA | 0 | L | ||
| tRNA-LeuCUA | 9743 | 9810 | 68 | TAG | 4 | L | ||
| 16S RNA | 9811 | 11,196 | 1386 | 0 | L | |||
| tRNA-Val | 11,197 | 11,265 | 69 | TAC | 0 | L | ||
| 12S RNA | 11,266 | 12,159 | 894 | 0 | L | |||
| tRNA-Met | 12,160 | 12,227 | 68 | CAT | 0 | L | ||
| tRNA-Tyr | 12,267 | 12,333 | 67 | GTA | 39 | L | ||
| tRNA-Cys | 12,341 | 12,404 | 64 | GCA | 7 | L | ||
| tRNA-Trp | 12,405 | 12,471 | 67 | TCA | 0 | L | ||
| tRNA-Gln | 12,472 | 12,536 | 65 | TTG | 0 | L | ||
| tRNA-Gly | 12,552 | 12,621 | 70 | TCC | 15 | L | ||
| tRNA-Glu | 12,636 | 12,700 | 65 | TTC | 14 | L | ||
| cox3 | 13,065 | 13,844 | 780 | ATG | TAA | 364 | H | |
| tRNA-Lys | 13,909 | 13,974 | 66 | TTT | 64 | H | ||
| tRNA-Ala | 13,988 | 14,053 | 66 | TGC | 13 | H | ||
| tRNA-Arg | 14,054 | 14,121 | 68 | TCG | 0 | H | ||
| tRNA-Asn | 14,132 | 14,197 | 66 | GTT | 10 | H | ||
| tRNA-Ile | 14,199 | 14,263 | 65 | GAT | 1 | H | ||
| nad3 | 14,264 | 14,617 | 354 | ATG | TAA | 0 | H | |
| tRNA-SerAGC | 14,624 | 14,693 | 70 | GCT | 6 | H | ||
| nad2 | 14,694 | 15,791 | 1098 | ATG | TAA | 0 | H |
| Species | Length (bp) | A% | T% | G% | C% | AT Skew | GC Skew | AT Content |
|---|---|---|---|---|---|---|---|---|
| Entemnotrochus rumphii | 15,795 | 35.21 | 29.98 | 14.43 | 20.39 | 0.080225 | −0.17112 | 65.19% |
| Pseudorimula sp. | 16,682 | 28.76 | 29.79 | 14.47 | 26.98 | −0.01751 | −0.30181 | 58.55% |
| Lepetodrilus schrolli | 15,579 | 29.39 | 32.79 | 14.90 | 22.93 | −0.05473 | −0.21236 | 62.18% |
| Haliotis rufescens | 16,646 | 35.39 | 24.93 | 13.75 | 25.93 | 0.173389 | −0.30719 | 60.32% |
| Haliotis rubra | 16,907 | 34.57 | 24.55 | 14.18 | 26.70 | 0.169502 | −0.30623 | 59.11% |
| Fissurella volcano | 17,575 | 25.72 | 35.83 | 26.69 | 11.77 | −0.16431 | 0.387985 | 61.54% |
| Diodora graeca | 17,209 | 21.75 | 36.01 | 29.44 | 12.80 | −0.24688 | 0.394139 | 57.76% |
| Granata lyrata | 17,632 | 33.39 | 24.68 | 14.93 | 27.00 | 0.150029 | −0.28778 | 58.07% |
| Tegula rustica | 17,799 | 33.32 | 33.53 | 15.64 | 17.51 | −0.00311 | −0.05643 | 66.84% |
| Tegula nigerrima | 17,755 | 33.58 | 33.44 | 15.52 | 17.46 | 0.002101 | −0.05874 | 67.02% |
| Phasianella solida | 16,698 | 30.41 | 31.63 | 22.13 | 15.83 | −0.01967 | 0.166089 | 62.04% |
| Phasianella australis | 18,397 | 30.89 | 34.95 | 20.00 | 14.16 | −0.06159 | 0.171042 | 65.84% |
| Steromphala umbilicalis | 16,277 | 34.74 | 32.44 | 13.09 | 19.72 | 0.034199 | −0.20202 | 67.19% |
| Monodonta labio | 16,440 | 31.51 | 27.74 | 13.97 | 26.77 | 0.063655 | −0.31412 | 59.25% |
| Umbonium thomasi | 15,998 | 34.85 | 29.13 | 13.96 | 22.06 | 0.089399 | −0.22471 | 63.98% |
| Bolma rugosa | 17,432 | 34.06 | 34.72 | 15.37 | 15.85 | −0.0096 | −0.01544 | 68.77% |
| Lunella correensis | 17,308 | 31.03 | 35.30 | 19.93 | 13.74 | −0.06437 | 0.1838 | 66.33% |
| Astralium haematragum | 16,310 | 33.30 | 33.68 | 16.25 | 16.76 | −0.00567 | −0.0156 | 66.99% |
| Angaria neglecta | 19,470 | 28.86 | 36.39 | 22.28 | 12.47 | −0.11533 | 0.282377 | 65.25% |
| Angaria delphinus | 19,554 | 28.20 | 36.12 | 22.51 | 13.18 | −0.12309 | 0.261393 | 64.31% |
Publisher’s Note: MDPI stays neutral with regard to jurisdictional claims in published maps and institutional affiliations. |
© 2022 by the authors. Licensee MDPI, Basel, Switzerland. This article is an open access article distributed under the terms and conditions of the Creative Commons Attribution (CC BY) license (https://creativecommons.org/licenses/by/4.0/).
Share and Cite
Wang, Y.; Ma, P.; Zhang, Z.; Li, C.; Liu, Y.; Chen, Y.; Wang, J.; Wang, H.; Song, H. The Complete Mitochondrial Genome of Entemnotrochus rumphii, a Living Fossil for Vetigastropoda (Mollusca: Gastropoda). Genes 2022, 13, 2061. https://doi.org/10.3390/genes13112061
Wang Y, Ma P, Zhang Z, Li C, Liu Y, Chen Y, Wang J, Wang H, Song H. The Complete Mitochondrial Genome of Entemnotrochus rumphii, a Living Fossil for Vetigastropoda (Mollusca: Gastropoda). Genes. 2022; 13(11):2061. https://doi.org/10.3390/genes13112061
Chicago/Turabian StyleWang, Yunan, Peizhen Ma, Zhen Zhang, Cui Li, Yumeng Liu, Ya Chen, Jiahui Wang, Haiyan Wang, and Hao Song. 2022. "The Complete Mitochondrial Genome of Entemnotrochus rumphii, a Living Fossil for Vetigastropoda (Mollusca: Gastropoda)" Genes 13, no. 11: 2061. https://doi.org/10.3390/genes13112061
APA StyleWang, Y., Ma, P., Zhang, Z., Li, C., Liu, Y., Chen, Y., Wang, J., Wang, H., & Song, H. (2022). The Complete Mitochondrial Genome of Entemnotrochus rumphii, a Living Fossil for Vetigastropoda (Mollusca: Gastropoda). Genes, 13(11), 2061. https://doi.org/10.3390/genes13112061

