Complete Mitogenomes of Ticks Ixodes acutitarsus and Ixodes ovatus Parasitizing Giant Panda: Deep Insights into the Comparative Mitogenomic and Phylogenetic Relationship of Ixodidae Species
Abstract
1. Introduction
2. Materials and Methods
2.1. Specimen Collection and DNA Extraction
2.2. Library Preparation and Mitogenome Sequencing
2.3. Mitogenome Assembly and Annotation
2.4. Available Mitogenome Retrieval
2.5. Comparative Mitogenomic Analyses
2.6. Mitogenomic Phylogenetic Analyses
3. Results and Discussion
3.1. Characterization of the Newly Sequenced Mitogenomes
3.1.1. General Characteristics
3.1.2. Tick-Box Motif
3.1.3. Genetic Divergence, Nucleotide Variation, and Diversity
3.2. Comparative Mitogenomic Analyses of Ixodidae Species
3.2.1. Nucleotide Composition and Skewness
3.2.2. Microsatellite Characteristics
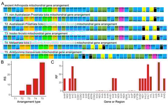
3.2.3. Gene Rearrangement
3.3. Mitogenomic Phylogenetic Analyses of Ixodidae Species
4. Conclusions
Supplementary Materials
Author Contributions
Funding
Institutional Review Board Statement
Informed Consent Statement
Data Availability Statement
Acknowledgments
Conflicts of Interest
References
- de Oliveira, G.M.B.; Araújo, A.d.C.; Santos, J.R.; da Silva, I.W.G.; Labruna, M.B.; Horta, M.C. Lack of seasonality of Amblyomma rotundatum (Acari: Ixodidade) on Rhinella jimi (Anura: Bufonidae) in a semi-arid region of northeastern Brazil. Ticks Tick-Borne Dis. 2018, 9, 1350–1353. [Google Scholar] [CrossRef] [PubMed]
- Mohamed, W.M.A.; Moustafa, M.A.M.; Thu, M.J.; Kakisaka, K.; Chatanga, E.; Ogata, S.; Hayashi, N.; Taya, Y.; Ohari, Y.; Naguib, D.; et al. Comparative mitogenomics elucidates the population genetic structure of Amblyomma testudinarium in Japan and a closely related Amblyomma species in Myanmar. Evol. Appl. 2022, 15, 1062–1078. [Google Scholar] [CrossRef] [PubMed]
- Lu, X.; Zhang, Q.; Jiang, D.; Du, C.; Xu, R.; Guo, X.; Yang, X. Characterization of the complete mitochondrial genome of Ixodes granulatus (Ixodidae) and its phylogenetic implications. Parasitol. Res. 2022, 121, 2347–2358. [Google Scholar] [CrossRef]
- Burnard, D.; Shao, R. Mitochondrial genome analysis reveals intraspecific variation within Australian hard tick species. Ticks Tick-Borne Dis. 2019, 10, 677–681. [Google Scholar] [CrossRef]
- Jia, N.; Wang, J.; Shi, W.; Du, L.; Sun, Y.; Zhan, W.; Jiang, J.-F.; Wang, Q.; Zhang, B.; Ji, P.; et al. Large-scale comparative analyses of tick genomes elucidate their genetic diversity and vector capacities. Cell 2020, 182, 1328–1340.e1313. [Google Scholar] [CrossRef] [PubMed]
- Zhao, G.-P.; Wang, Y.-X.; Fan, Z.-W.; Ji, Y.; Liu, M.-j.; Zhang, W.-H.; Li, X.-L.; Zhou, S.-X.; Li, H.; Liang, S.; et al. Mapping ticks and tick-borne pathogens in China. Nat. Commun. 2021, 12, 1075. [Google Scholar] [CrossRef]
- Tian, J.; Hou, X.; Ge, M.; Xu, H.; Yu, B.; Liu, J.; Shao, R.; Holmes, E.C.; Lei, C.; Shi, M. The diversity and evolutionary relationships of ticks and tick-borne bacteria collected in China. Parasites Vectors 2022, 15, 352. [Google Scholar] [CrossRef] [PubMed]
- Sonenshine, D.E. Range expansion of tick disease vectors in North America: Implications for spread of tick-borne disease. Int. J. Env. Res. Public Health 2018, 15, 478. [Google Scholar] [CrossRef]
- Zhang, Y.; Hu, B.; Agwanda, B.; Fang, Y.; Wang, J.; Kuria, S.; Yang, J.; Masika, M.; Tang, S.; Lichoti, J.; et al. Viromes and surveys of RNA viruses in camel-derived ticks revealing transmission patterns of novel tick-borne viral pathogens in Kenya. Emerg. Microbes Infect. 2021, 10, 1975–1987. [Google Scholar] [CrossRef]
- Wei, F.; Costanza, R.; Dai, Q.; Stoeckl, N.; Gu, X.; Farber, S.; Nie, Y.; Kubiszewski, I.; Hu, Y.; Swaisgood, R.; et al. The value of ecosystem services from giant panda reserves. Curr. Biol. 2018, 28, 2174–2180.e2177. [Google Scholar] [CrossRef]
- Li, S.; McShea, W.J.; Wang, D.; Gu, X.; Zhang, X.; Zhang, L.; Shen, X. Retreat of large carnivores across the giant panda distribution range. Nat. Ecol. Evol. 2020, 4, 1327–1331. [Google Scholar] [CrossRef] [PubMed]
- Li, B.V.; Pimm, S.L. China’s endemic vertebrates sheltering under the protective umbrella of the giant panda. Conserv. Biol. 2016, 30, 329–339. [Google Scholar] [CrossRef] [PubMed]
- Hvistendahl, M. Captive pandas succumb to killer virus. Science 2015, 347, 700–701. [Google Scholar] [CrossRef] [PubMed]
- Zhang, W.; Yang, S.; Shan, T.; Hou, R.; Liu, Z.; Li, W.; Guo, L.; Wang, Y.; Chen, P.; Wang, X.; et al. Virome comparisons in wild-diseased and healthy captive giant pandas. Microbiome 2017, 5, 90. [Google Scholar] [CrossRef] [PubMed]
- Wang, T.; Xie, Y.; Zheng, Y.; Wang, C.; Li, D.; Koehler, A.V.; Gasser, R.B. Parasites of the giant panda: A risk factor in the conservation of a species. In Adv Parasitol; Rollinson, D., Stothard, J.R., Eds.; Academic Press: London, UK, 2018; Volume 99, pp. 1–33. [Google Scholar]
- Zhao, M.; Yue, C.; Yang, Z.; Li, Y.; Zhang, D.; Zhang, J.; Yang, S.; Shen, Q.; Su, X.; Qi, D.; et al. Viral metagenomics unveiled extensive communications of viruses within giant pandas and their associated organisms in the same ecosystem. Sci. Total Environ. 2022, 820, 153317. [Google Scholar] [CrossRef]
- Li, J.; Karim, M.R.; Li, J.; Zhang, L.; Zhang, L. Review on parasites of wild and captive giant pandas (Ailuropoda melanoleuca): Diversity, disease and conservation impact. Int. J. Parasitol. Parasites Wildl. 2020, 13, 38–45. [Google Scholar] [CrossRef]
- Yue, C.; Deng, Z.; Qi, D.; Li, Y.; Bi, W.; Ma, R.; Yang, G.; Luo, X.; Hou, R.; Liu, S. First detection and molecular identification of Babesia sp. from the giant panda, Ailuropoda melanoleuca, in China. Parasites Vectors 2020, 13, 537. [Google Scholar] [CrossRef]
- Ma, R.; Zhao, M.; Wang, H.; Hou, R.; Qin, K.; Qian, Y.; Zhang, H.; Zhou, Y.; Wu, W.; Gu, J.; et al. Virome of giant panda-infesting ticks reveals novel bunyaviruses and other viruses that are genetically close to those from giant pandas. Microbiol. Spectr. 2022, 10, e02034-22. [Google Scholar] [CrossRef]
- Cheng, W.-y.; Zhao, G.-h.; Jia, Y.-q.; Bian, Q.-q.; Du, S.-z.; Fang, Y.-q.; Qi, M.-z.; Yu, S.-k. Characterization of Haemaphysalis flava (Acari: Ixodidae) from Qingling subspecies of giant panda (Ailuropoda melanoleuca qinlingensis) in Qinling Mountains (central China) by morphology and molecular markers. PLoS ONE 2013, 8, e69793. [Google Scholar] [CrossRef]
- Mohamed, W.M.A.; Moustafa, M.A.M.; Kelava, S.; Barker, D.; Matsuno, K.; Nonaka, N.; Shao, R.; Mans, B.J.; Barker, S.C.; Nakao, R. Reconstruction of mitochondrial genomes from raw sequencing data provides insights on the phylogeny of Ixodes ticks and cautions for species misidentification. Ticks Tick-Borne Dis. 2022, 13, 101832. [Google Scholar] [CrossRef]
- Li, L.-H.; Zhang, Y.; Wang, J.-Z.; Li, X.-S.; Yin, S.-Q.; Zhu, D.; Xue, J.-B.; Li, S.-G. High genetic diversity in hard ticks from a China-Myanmar border county. Parasites Vectors 2018, 11, 469. [Google Scholar] [CrossRef] [PubMed]
- He, K.; Chen, X.; Qiu, Y.-B.; Liu, Z.; Wang, W.-Z.; Woodman, N.; Maldonado, J.E.; Pan, X. Mitogenome and phylogenetic analyses support rapid diversification among species groups of small-eared shrews genus Cryptotis (Mammalia: Eulipotyphla: Soricidae). Zool. Res. 2021, 42, 739–745. [Google Scholar] [CrossRef]
- Li, M.; Chen, W.-T.; Zhang, Q.-L.; Liu, M.; Xing, C.-W.; Cao, Y.; Luo, F.-Z.; Yuan, M.-L. Mitochondrial phylogenomics provides insights into the phylogeny and evolution of spiders (Arthropoda: Araneae). Zool. Res. 2022, 43, 566–584. [Google Scholar] [CrossRef] [PubMed]
- Luo, T.; Yan, S.-S.; Xiao, N.; Zhou, J.-J.; Wang, X.-L.; Chen, W.-C.; Deng, H.-Q.; Zhang, B.-W.; Zhou, J. Phylogenetic analysis of combined mitochondrial genome and 32 nuclear genes provides key insights into molecular systematics and historical biogeography of Asian warty newts of the genus Paramesotriton (Caudata: Salamandridae). Zool. Res. 2022, 43, 787–804. [Google Scholar] [CrossRef] [PubMed]
- Tian, L.; Guo, X. Complete mitochondrial genomes of five racerunners (Lacertidae: Eremias) and comparison with other lacertids: Insights into the structure and evolution of the control region. Genes 2022, 13, 726. [Google Scholar] [CrossRef] [PubMed]
- Tong, Y.; Shen, C.-Y.; Zhao, Y.-Y.; Lin, Y.-J.; Wu, L.; Storey, K.B.; Yu, D.-N.; Zhang, J.-Y. The genetic diversity and the divergence time in extant primitive mayfly, Siphluriscus chinensis Ulmer, 1920 using the mitochondrial genome. Genes 2022, 13, 1780. [Google Scholar] [CrossRef] [PubMed]
- Hu, Y.; Thapa, A.; Fan, H.; Ma, T.; Wu, Q.; Ma, S.; Zhang, D.; Wang, B.; Li, M.; Yan, L.; et al. Genomic evidence for two phylogenetic species and long-term population bottlenecks in red pandas. Sci. Adv. 2020, 6, eaax5751. [Google Scholar] [CrossRef]
- Barker, D.; Kelava, S.; Seeman, O.D.; Shao, R.; Seaniger, J.R.; Jones, M.K.; Apanaskevich, M.A.; Nakao, R.; Apanaskevich, D.A.; Barker, S.C. Rediscovery of Ixodes confusus in Australia with the first description of the male from Australia, a redescription of the female and the mitochondrial (mt) genomes of five species of Ixode. Int. J. Parasitol. Parasites Wildl. 2022, 18, 1–11. [Google Scholar] [CrossRef]
- Liu, Y.; Wang, L.; Wang, L.; Deng, L.; Wei, M.; Wu, K.; Huang, S.; Li, G.; Huang, Y.; Zhang, H.; et al. Characterization of the complete mitogenome sequence of the giant panda tick Haemaphysalis hystricis. Mitochondrial DNA Part B 2020, 5, 1191–1193. [Google Scholar] [CrossRef]
- Wang, C.; Wang, L.; Liu, Y.; Deng, L.; Wei, M.; Wu, K.; Huang, S.; Li, G.; Huang, Y.; Zhang, H.; et al. The mitochondrial genome of the giant panda tick Haemaphysalis flava (Acari, Ixodidae) from Southwest China. Mitochondrial DNA Part B 2020, 5, 1188–1190. [Google Scholar] [CrossRef]
- Wang, L.; Zhou, X.; Deng, L.; Liu, Y.; Li, Y.; Chen, Y.; Huang, S.; Li, G.; Huang, Y.; Zhang, H.; et al. Complete mitogenome of the giant panda tick Haemaphysalis longicornis (Ixodida: Ixodidae) and its phylogenetic implications. Mitochondrial DNA Part B 2020, 5, 3203–3205. [Google Scholar] [CrossRef]
- Yu, J.; Liu, J.; Li, C.; Wu, W.; Feng, F.; Wang, Q.; Ying, X.; Qi, D.; Qi, G. Characterization of the complete mitochondrial genome of Otus lettia: Exploring the mitochondrial evolution and phylogeny of owls (Strigiformes). Mitochondrial DNA Part B 2021, 6, 3443–3451. [Google Scholar] [CrossRef] [PubMed]
- Li, M.; Liu, M.; Hu, S.-Y.; Luo, F.-Z.; Yuan, M.-L. Comparative mitogenomic analyses provide evolutionary insights into the retrolateral tibial apophysis clade (Araneae: Entelegynae). Front. Genet. 2022, 13, 974084. [Google Scholar] [CrossRef]
- Burger, T.D.; Shao, R.; Beati, L.; Miller, H.; Barker, S.C. Phylogenetic analysis of ticks (Acari: Ixodida) using mitochondrial genomes and nuclear rRNA genes indicates that the genus Amblyomma is polyphyletic. Mol. Phylogenetics Evol. 2012, 64, 45–55. [Google Scholar] [CrossRef] [PubMed]
- Geng, J.; Zheng, A.; Zou, Z.; Zhang, X. The complete mitochondrial genome and phylogenetic analysis of Haemaphysalis longicornis Neumann (Acari: Ixodidae). Mitochondrial DNA Part B 2017, 2, 856–857. [Google Scholar] [CrossRef] [PubMed]
- Chavatte, J.-M.; Octavia, S. The complete mitochondrial genome of Dermacentor (Indocentor) auratus (Acari, Ixodidae). Parasite 2021, 28, 6. [Google Scholar] [CrossRef]
- Ciloglu, A.; Ibis, O.; Yildirim, A.; Aktas, M.; Duzlu, O.; Onder, Z.; Simsek, E.; Yetismis, G.; Ellis, V.A.; Inci, A. Complete mitochondrial genome characterization and phylogenetic analyses of the main vector of Crimean-Congo haemorrhagic fever virus: Hyalomma marginatum Koch, 1844. Ticks Tick-Borne Dis. 2021, 12, 101736. [Google Scholar] [CrossRef]
- Lu, X.; Zhang, Q.; Jiang, D.; Wang, T.; Sun, Y.; Du, C.; Zhang, L.; Yang, X. Characterization of the complete mitochondrial genome of Haemaphysalis (Alloceraea) kolonini (Ixodidae) and its phylogenetic implications. Parasitol. Res. 2022, 121, 1951–1962. [Google Scholar] [CrossRef]
- Bi, W.; Hou, R.; Owens, J.R.; Spotila, J.R.; Valitutto, M.; Yin, G.; Paladino, F.V.; Wu, F.; Qi, D.; Zhang, Z. Field metabolic rates of giant pandas reveal energetic adaptations. Sci. Rep. 2021, 11, 22391. [Google Scholar] [CrossRef]
- Chen, S.; Zhou, Y.; Chen, Y.; Gu, J. fastp: An ultra-fast all-in-one FASTQ preprocessor. Bioinformatics 2018, 34, i884–i890. [Google Scholar] [CrossRef]
- Bankevich, A.; Nurk, S.; Antipov, D.; Gurevich, A.A.; Dvorkin, M.; Kulikov, A.S.; Lesin, V.M.; Nikolenko, S.I.; Pham, S.; Prjibelski, A.D.; et al. SPAdes: A new genome assembly algorithm and its applications to single-cell sequencing. J. Comput. Biol. 2012, 19, 455–477. [Google Scholar] [CrossRef] [PubMed]
- Donath, A.; Jühling, F.; Al-Arab, M.; Bernhart, S.H.; Reinhardt, F.; Stadler, P.F.; Middendorf, M.; Bernt, M. Improved annotation of protein-coding genes boundaries in metazoan mitochondrial genomes. Nucleic Acids Res. 2019, 47, 10543–10552. [Google Scholar] [CrossRef] [PubMed]
- Rombel, I.T.; Sykes, K.F.; Rayner, S.; Johnston, S.A. ORF-FINDER: A vector for high-throughput gene identification. Gene 2002, 282, 33–41. [Google Scholar] [CrossRef]
- Lowe, T.M.; Chan, P.P. tRNAscan-SE On-line: Integrating search and context for analysis of transfer RNA genes. Nucleic Acids Res. 2016, 44, W54–W57. [Google Scholar] [CrossRef] [PubMed]
- Canbäck, B.; Laslett, D. ARWEN: A program to detect tRNA genes in metazoan mitochondrial nucleotide sequences. Bioinformatics 2008, 24, 172–175. [Google Scholar] [CrossRef]
- Greiner, S.; Lehwark, P.; Bock, R. OrganellarGenomeDRAW (OGDRAW) version 1.3.1: Expanded toolkit for the graphical visualization of organellar genomes. Nucleic Acids Res. 2019, 47, W59–W64. [Google Scholar] [CrossRef]
- Zhang, D.; Gao, F.; Jakovlić, I.; Zou, H.; Zhang, J.; Li, W.X.; Wang, G.T. PhyloSuite: An integrated and scalable desktop platform for streamlined molecular sequence data management and evolutionary phylogenetics studies. Mol. Ecol. Resour. 2020, 20, 348–355. [Google Scholar] [CrossRef]
- Katoh, K.; Rozewicki, J.; Yamada, K.D. MAFFT online service: Multiple sequence alignment, interactive sequence choice and visualization. Brief. Bioinform. 2019, 20, 1160–1166. [Google Scholar] [CrossRef]
- Tamura, K.; Stecher, G.; Kumar, S. MEGA11: Molecular Evolutionary Genetics Analysis Version 11. Mol. Biol. Evol. 2021, 38, 3022–3027. [Google Scholar] [CrossRef]
- Perna, N.T.; Kocher, T.D. Patterns of nucleotide composition at fourfold degenerate sites of animal mitochondrial genomes. J. Mol. Evol. 1995, 41, 353–358. [Google Scholar] [CrossRef]
- Du, L.; Zhang, C.; Liu, Q.; Zhang, X.; Yue, B. Krait: An ultrafast tool for genome-wide survey of microsatellites and primer design. Bioinformatics 2018, 34, 681–683. [Google Scholar] [CrossRef] [PubMed]
- Beier, S.; Thiel, T.; Münch, T.; Scholz, U.; Mascher, M. MISA-web: A web server for microsatellite prediction. Bioinformatics 2017, 33, 2583–2585. [Google Scholar] [CrossRef] [PubMed]
- Zhao, C.-X.; Zhu, R.-L.; Liu, Y. Simple sequence repeats in bryophyte mitochondrial genomes. Mitochondrial DNA Part A 2016, 27, 191–197. [Google Scholar] [CrossRef] [PubMed]
- Chi, X.; Wang, J.; Gao, Q.; Zhang, F.; Chen, S. The complete chloroplast genomes of two Lancea species with comparative analysis. Molecules 2018, 23, 602. [Google Scholar] [CrossRef] [PubMed]
- Rozas, J.; Ferrer-Mata, A.; Sánchez-DelBarrio, J.C.; Guirao-Rico, S.; Librado, P.; Ramos-Onsins, S.E.; Sánchez-Gracia, A. DnaSP 6: DNA sequence polymorphism analysis of large data sets. Mol. Biol. Evol. 2017, 34, 3299–3302. [Google Scholar] [CrossRef] [PubMed]
- Zhang, J.; Kan, X.; Miao, G.; Hu, S.; Sun, Q.; Tian, W. qMGR: A new approach for quantifying mitochondrial genome rearrangement. Mitochondrion 2020, 52, 20–23. [Google Scholar] [CrossRef] [PubMed]
- Lavrov, D.V.; Boore, J.L.; Brown, W.M. The complete mitochondrial DNA sequence of the horseshoe crab Limulus polyphemu. Mol. Biol. Evol. 2000, 17, 813–824. [Google Scholar] [CrossRef]
- Shao, R.; Barker, S.C.; Mitani, H.; Aoki, Y.; Fukunaga, M. Evolution of duplicate control regions in the mitochondrial genomes of metazoa: A case study with australasian Ixodes ticks. Mol. Biol. Evol. 2005, 22, 620–629. [Google Scholar] [CrossRef]
- Chen, T.; Liu, Y.-X.; Huang, L. ImageGP: An easy-to-use data visualization web server for scientific researchers. iMeta 2022, 1, e5. [Google Scholar] [CrossRef]
- Wang, T.; Zhang, S.; Pei, T.; Yu, Z.; Liu, J. Tick mitochondrial genomes: Structural characteristics and phylogenetic implications. Parasites Vectors 2019, 12, 451. [Google Scholar] [CrossRef]
- Kelava, S.; Mans, B.J.; Shao, R.; Moustafa, M.A.M.; Matsuno, K.; Takano, A.; Kawabata, H.; Sato, K.; Fujita, H.; Ze, C.; et al. Phylogenies from mitochondrial genomes of 120 species of ticks: Insights into the evolution of the families of ticks and of the genus Amblyomm. Ticks Tick-Borne Dis. 2021, 12, 101577. [Google Scholar] [CrossRef] [PubMed]
- Katoh, K.; Standley, D.M. MAFFT multiple sequence alignment software version 7: Improvements in performance and usability. Mol. Biol. Evol. 2013, 30, 772–780. [Google Scholar] [CrossRef]
- Capella-Gutiérrez, S.; Silla-Martínez, J.M.; Gabaldón, T. trimAl: A tool for automated alignment trimming in large-scale phylogenetic analyses. Bioinformatics 2009, 25, 1972–1973. [Google Scholar] [CrossRef] [PubMed]
- Ronquist, F.; Teslenko, M.; van der Mark, P.; Ayres, D.L.; Darling, A.; Höhna, S.; Larget, B.; Liu, L.; Suchard, M.A.; Huelsenbeck, J.P. MrBayes 3.2: Efficient Bayesian phylogenetic inference and model choice across a large model space. Syst. Biol. 2012, 61, 539–542. [Google Scholar] [CrossRef] [PubMed]
- Minh, B.Q.; Schmidt, H.A.; Chernomor, O.; Schrempf, D.; Woodhams, M.D.; von Haeseler, A.; Lanfear, R. IQ-TREE 2: New models and efficient methods for phylogenetic inference in the genomic era. Mol. Biol. Evol. 2020, 37, 1530–1534. [Google Scholar] [CrossRef]
- Hoang, D.T.; Chernomor, O.; von Haeseler, A.; Minh, B.Q.; Vinh, L.S. UFBoot2: Improving the ultrafast bootstrap approximation. Mol. Biol. Evol. 2018, 35, 518–522. [Google Scholar] [CrossRef]
- Guindon, S.; Dufayard, J.-F.; Lefort, V.; Anisimova, M.; Hordijk, W.; Gascuel, O. New algorithms and methods to estimate Maximum-Likelihood phylogenies: Assessing the performance of PhyML 3.0. Syst. Biol. 2010, 59, 307–321. [Google Scholar] [CrossRef]
- Kalyaanamoorthy, S.; Minh, B.Q.; Wong, T.K.F.; von Haeseler, A.; Jermiin, L.S. ModelFinder: Fast model selection for accurate phylogenetic estimates. Nat. Methods 2017, 14, 587–589. [Google Scholar] [CrossRef]
- Letunic, I.; Bork, P. Interactive Tree Of Life (iTOL) v4: Recent updates and new developments. Nucleic Acids Res. 2019, 47, W256–W259. [Google Scholar] [CrossRef]
- Duan, D.Y.; Chen, Z.; Fu, Y.T.; Liu, G.H.; Suleman; Cheng, T.Y. Characterization of the complete mitochondrial genomes of two Ixodes ticks, I. nipponensis and Ixodes (Pholeoixodes) sp. Med. Vet. Entomol. 2021, 35, 513–522. [Google Scholar] [CrossRef]
- Yang, J.; Yu, J.; Liu, J.; Zhou, M.; Li, B.; Ouyang, B. Three new Ranidae mitogenomes and the evolution of mitochondrial gene rearrangements among Ranidae species. Asian Herpetol. Res. 2018, 9, 85–98. [Google Scholar] [CrossRef]
- Liu, J.; Yu, J.; Zhou, M.; Yang, J. Complete mitochondrial genome of Japalura flaviceps: Deep insights into the phylogeny and gene rearrangements of Agamidae species. Int. J. Biol. Macromol. 2019, 125, 423–431. [Google Scholar] [CrossRef]
- Huang, L.; Sun, H.-Q.; Li, C.-J.; Zhao, W.-X.; Yao, Y.-X. The complete mitochondrial genome of Platygaster robiniae (Hymenoptera: Platygastridae): A novel tRNA secondary structure, gene rearrangements and phylogenetic implications. Int. J. Parasitol. Parasites Wildl. 2022, 18, 249–259. [Google Scholar] [CrossRef] [PubMed]
- Ojala, D.; Montoya, J.; Attardi, G. tRNA punctuation model of RNA processing in human mitochondria. Nature 1981, 290, 470–474. [Google Scholar] [CrossRef] [PubMed]
- Montagna, M.; Sassera, D.; Griggio, F.; Epis, S.; Bandi, C.; Gissi, C. Tick-Box for 3′-end formation of mitochondrial transcripts in Ixodida, basal Chelicerates and Drosophila. PLoS ONE 2012, 7, e47538. [Google Scholar] [CrossRef]
- Williams-Newkirk, A.J.; Burroughs, M.; Changayil, S.S.; Dasch, G.A. The mitochondrial genome of the lone star tick (Amblyomma americanum). Ticks Tick-Borne Dis. 2015, 6, 793–801. [Google Scholar] [CrossRef]
- Guo, D.-H.; Zhang, Y.; Fu, X.; Gao, Y.; Liu, Y.-T.; Qiu, J.-H.; Chang, Q.-C.; Wang, C.-R. Complete mitochondrial genomes of Dermacentor silvarum and comparative analyses with another hard tick Dermacentor nitens. Exp. Parasitol. 2016, 169, 22–27. [Google Scholar] [CrossRef]
- De, A.K.; Muthiyan, R.; Ponraj, P.; Muniswamy, K.; Sunder, J.; Kundu, A.; Karunakaran, D.; George, Z.; Kundu, M.S.; Ahmed, S.K.Z.; et al. Mitogenome analysis of Indian isolate of Rhipicephalus microplus clade A sensu (Burger et al., 2014): A first report from Maritime South-East Asia. Mitochondrion 2019, 49, 135–148. [Google Scholar] [CrossRef]
- Wang, T.; Zhang, S.; Pei, T.; Yu, Z.; Liu, J. The complete mitochondrial genome and expression profile of mitochondrial protein-coding genes in the bisexual and parthenogenetic Haemaphysalis longicornis. Front. Physiol. 2019, 10, 982. [Google Scholar] [CrossRef]
- Lang, J.; Shan, Y.; Zhang, M.; Liu, J.; Wang, F. The complete mitochondrial genome of Hyalomma rufipes (Acari: Ixodidae) from China and comparative analysis of mitogenomes in genus Hyalomma. Int. J. Acarol. 2022, 48, 87–97. [Google Scholar] [CrossRef]
- Lu, X.; Zuo, X.; Jiang, D.; Yang, X. The complete mitochondrial genome of Ixodes vespertilionis (Acari: Ixodidae). Mitochondrial DNA Part B 2021, 6, 3001–3003. [Google Scholar] [CrossRef] [PubMed]
- Lv, J.; Wu, S.; Zhang, Y.; Chen, Y.; Feng, C.; Yuan, X.; Jia, G.; Deng, J.; Wang, C.; Wang, Q.; et al. Assessment of four DNA fragments (COI, 16S rDNA, ITS2, 12S rDNA) for species identification of the Ixodida (Acari: Ixodida). Parasites Vectors 2014, 7, 93. [Google Scholar] [CrossRef]
- Lv, J.; Wu, S.; Zhang, Y.; Zhang, T.; Feng, C.; Jia, G.; Lin, X. Development of a DNA barcoding system for the Ixodida (Acari: Ixodida). Mitochondrial DNA 2014, 25, 142–149. [Google Scholar] [CrossRef] [PubMed]
- Liu, H.; Cai, S.; Liu, J.; Zhang, H. Comparative mitochondrial genomic analyses of three chemosynthetic vesicomyid clams from deep-sea habitats. Ecol. Evol. 2018, 8, 7261–7272. [Google Scholar] [CrossRef]
- Chen, L.; Wahlberg, N.; Liao, C.-Q.; Wang, C.-B.; Ma, F.-Z.; Huang, G.-H. Fourteen complete mitochondrial genomes of butterflies from the genus Lethe (Lepidoptera, Nymphalidae, Satyrinae) with mitogenome-based phylogenetic analysis. Genomics 2020, 112, 4435–4441. [Google Scholar] [CrossRef]
- Wang, J.; Wu, Y.; Dai, R.; Yang, M. Comparative mitogenomes of six species in the subfamily Iassinae (Hemiptera: Cicadellidae) and phylogenetic analysis. Int. J. Biol. Macromol. 2020, 149, 1294–1303. [Google Scholar] [CrossRef]
- Sarwar, H.; Zhao, W.-T.; Kibet, J.C.; Sitko, J.; Nie, P. Morphological and complete mitogenomic characterisation of the acanthocephalan Polymorphus minutus infecting the duck Anas platyrhynchos. Folia Parasitol. 2021, 68, 015. [Google Scholar] [CrossRef] [PubMed]
- Chen, Q.; Chen, L.; Liao, C.-Q.; Wang, X.; Wang, M.; Huang, G.-H. Comparative mitochondrial genome analysis and phylogenetic relationship among lepidopteran species. Gene 2022, 830, 146516. [Google Scholar] [CrossRef]
- Wei, S.-J.; Shi, M.; Chen, X.-X.; Sharkey, M.J.; van Achterberg, C.; Ye, G.-Y.; He, J.-H. New views on strand asymmetry in insect mitochondrial genomes. PLoS ONE 2010, 5, e12708. [Google Scholar] [CrossRef]
- Zhuang, X.; Qu, M.; Zhang, X.; Ding, S. A comprehensive description and evolutionary analysis of 22 grouper (Perciformes, Epinephelidae) mitochondrial genomes with emphasis on two novel genome organizations. PLoS ONE 2013, 8, e73561. [Google Scholar] [CrossRef]
- Hassanin, A.; Léger, N.; Deutsch, J. Evidence for multiple reversals of asymmetric mutational constraints during the evolution of the mitochondrial genome of Metazoa, and consequences for phylogenetic inferences. Syst. Biol. 2005, 54, 277–298. [Google Scholar] [CrossRef] [PubMed]
- Wang, J.-J.; Bai, Y.; Dong, Y. A rearrangement of the mitochondrial genes of centipedes (Arthropoda, Myriapoda) with a phylogenetic analysis. Genes 2022, 13, 1787. [Google Scholar] [CrossRef] [PubMed]
- Luo, W.; Hu, J.; Li, X. The evolution and application of microsatellites. Hereditas 2003, 25, 615–619. [Google Scholar]
- Huang, L.; Wang, Y. The application of microsatellite DNA markers in conservation genetics of endangered animals. Biodivers. Sci. 2004, 12, 528–533. [Google Scholar] [CrossRef]
- Chen, Z.; Xuan, Y.; Liang, G.; Yang, X.; Yu, Z.; Barker, S.C.; Kelava, S.; Bu, W.; Liu, J.; Gao, S. Precise annotation of tick mitochondrial genomes reveals multiple copy number variation of short tandem repeats and one transposon-like element. BMC Genom. 2020, 21, 488. [Google Scholar] [CrossRef]
- Boore, J.L.; Collins, T.M.; Stanton, D.; Daehler, L.L.; Brown, W.M. Deducing the pattern of arthropod phytogeny from mitochondrial DNA rearrangements. Nature 1995, 376, 163–165. [Google Scholar] [CrossRef]
- Boore, J.L.; Lavrov, D.V.; Brown, W.M. Gene translocation links insects and crustaceans. Nature 1998, 392, 667–668. [Google Scholar] [CrossRef]
- Montaña-Lozano, P.; Moreno-Carmona, M.; Ochoa-Capera, M.; Medina, N.S.; Boore, J.L.; Prada, C.F. Comparative genomic analysis of vertebrate mitochondrial reveals a differential of rearrangements rate between taxonomic class. Sci. Rep. 2022, 12, 5479. [Google Scholar] [CrossRef]
- Wu, N.; Liu, J.; Wang, S.; Guo, X. Comparative analysis of mitochondrial genomes in two subspecies of the sunwatcher toad-headed agama (Phrynocephalus helioscopus): Prevalent intraspecific gene rearrangements in Phrynocephalus. Genes 2022, 13, 203. [Google Scholar] [CrossRef] [PubMed]
- Ayivi, S.P.; Tong, Y.; Storey, K.B.; Yu, D.-N.; Zhang, J.-Y. The mitochondrial genomes of 18 new Pleurosticti (Coleoptera: Scarabaeidae) exhibit a novel trnQ-NCR-trnI-trnM gene rearrangement and clarify phylogenetic relationships of subfamilies within Scarabaeidae. Insects 2021, 12, 1025. [Google Scholar] [CrossRef] [PubMed]
- Black, W.C.I.; Roehrdanz, R.L. Mitochondrial gene order is not conserved in arthropods: Prostriate and metastriate tick mitochondrial genomes. Mol. Biol. Evol. 1998, 15, 1772–1785. [Google Scholar] [CrossRef] [PubMed]
- Barker, D.; Kelava, S.; Shao, R.; Seeman, O.D.; Jones, M.K.; Nakao, R.; Barker, S.C.; Apanaskevich, D.A. Description of the female, nymph and larva and mitochondrial genome, and redescription of the male of Ixodes barkeri Barker, 2019 (Acari: Ixodidae), from the short-beaked echidna, Tachyglossus aculeatus, with a consideration of the most suitable subgenus for this tick. Parasites Vectors 2022, 15, 117. [Google Scholar] [CrossRef] [PubMed]
- Burger, T.D.; Shao, R.; Labruna, M.B.; Barker, S.C. Molecular phylogeny of soft ticks (Ixodida: Argasidae) inferred from mitochondrial genome and nuclear rRNA sequences. Ticks Tick-Borne Dis. 2014, 5, 195–207. [Google Scholar] [CrossRef] [PubMed]
- Mans, B.J.; Featherston, J.; Kvas, M.; Pillay, K.-A.; de Klerk, D.G.; Pienaar, R.; de Castro, M.H.; Schwan, T.G.; Lopez, J.E.; Teel, P.; et al. Argasid and ixodid systematics: Implications for soft tick evolution and systematics, with a new argasid species list. Ticks Tick-Borne Dis. 2019, 10, 219–240. [Google Scholar] [CrossRef]
- Jiang, K.; Ren, J.-L.; Lyu, Z.-T.; Wang, D.; Wang, Z.; Lv, K.; Wu, J.-W.; Li, J.-T. Taxonomic revision of Amolops chunganensis (Pope, 1929) (Amphibia: Anura) and description of a new species from southwestern China, with discussion on Amolops monticola group and assignment of species groups of the genus Amolops. Zool. Res. 2021, 42, 574–591. [Google Scholar] [CrossRef]
- Lu, X.; Jiang, D.; Du, C.; Rao, C.; Yin, J.; Fang, Y.; Yang, X. Complete mitochondrial genome and phylogenetic analysis of Ixodes acutitarsus (Acari: Ixodidae). Mitochondrial DNA Part B 2022, 7, 1134–1136. [Google Scholar] [CrossRef]
- Burger, T.D.; Shao, R.; Barker, S.C. Phylogenetic analysis of the mitochondrial genomes and nuclear rRNA genes of ticks reveals a deep phylogenetic structure within the genus Haemaphysalis and further elucidates the polyphyly of the genus Amblyomma with respect to Amblyomma sphenodonti and Amblyomma elaphense. Ticks Tick-Borne Dis. 2013, 4, 265–274. [Google Scholar] [CrossRef]
- Barker, S.C.; Burger, T.D. Two new genera of hard ticks, Robertsicus n. gen. and Archaeocroton n. gen., and the solution to the mystery of Hoogstraal’s and Kaufman’s “primitive” tick from the Carpathian Mountains. Zootaxa 2018, 4500, 543–552. [Google Scholar] [CrossRef]







| Group | Individual | I. ovatus OM368266 | I. ovatus OM368268 | I. ovatus OM368269 | I. ovatus OM317739 | I. ovatus OP244856 | I. ovatus OP244857 | I. ovatus OP244858 |
|---|---|---|---|---|---|---|---|---|
| 1 | I. ovatus OM368266 | 0.1294 | 0.1403 | 0.1844 | 0.1982 | 0.1989 | 0.1972 | |
| 2 | I. ovatus OM368268 | 0.1549 | 0.0345 | 0.1945 | 0.1988 | 0.1974 | 0.1978 | |
| 2 | I. ovatus OM368269 | 0.1585 | 0.0457 | 0.1992 | 0.1936 | 0.1911 | 0.1925 | |
| 3 | I. ovatus OM317739 | 0.1894 | 0.1812 | 0.1729 | 0.0740 | 0.0740 | 0.0731 | |
| 4 | I. ovatus OP244856 | 0.1922 | 0.1608 | 0.1559 | 0.1098 | 0.0024 | 0.0008 | |
| 4 | I. ovatus OP244857 | 0.1896 | 0.1600 | 0.1534 | 0.1090 | 0.0046 | 0.0016 | |
| 4 | I. ovatus OP244858 | 0.1913 | 0.1600 | 0.1550 | 0.1091 | 0.0007 | 0.0039 |
| Group | Individual | I. acutitarsus OM368264 | I. acutitarsus OL800704 | I. acutitarsus OP244859 | I. acutitarsus OP244860 | I. acutitarsus OP244861 |
|---|---|---|---|---|---|---|
| 1 | I. acutitarsus OM368264 | 0.0502 | 0.0491 | 0.0491 | 0.0500 | |
| 2 | I. acutitarsus OL800704 | 0.0776 | 0.0024 | 0.0024 | 0.0016 | |
| 2 | I. acutitarsus OP244859 | 0.0775 | 0.0065 | 0 | 0.0024 | |
| 2 | I. acutitarsus OP244860 | 0.0775 | 0.0065 | 0 | 0.0024 | |
| 2 | I. acutitarsus OP244861 | 0.0754 | 0.0033 | 0.0046 | 0.0046 |
Publisher’s Note: MDPI stays neutral with regard to jurisdictional claims in published maps and institutional affiliations. |
© 2022 by the authors. Licensee MDPI, Basel, Switzerland. This article is an open access article distributed under the terms and conditions of the Creative Commons Attribution (CC BY) license (https://creativecommons.org/licenses/by/4.0/).
Share and Cite
Liu, J.; Yu, J.; Yu, X.; Bi, W.; Yang, H.; Xue, F.; Zhang, G.; Zhang, J.; Yi, D.; Ma, R.; et al. Complete Mitogenomes of Ticks Ixodes acutitarsus and Ixodes ovatus Parasitizing Giant Panda: Deep Insights into the Comparative Mitogenomic and Phylogenetic Relationship of Ixodidae Species. Genes 2022, 13, 2049. https://doi.org/10.3390/genes13112049
Liu J, Yu J, Yu X, Bi W, Yang H, Xue F, Zhang G, Zhang J, Yi D, Ma R, et al. Complete Mitogenomes of Ticks Ixodes acutitarsus and Ixodes ovatus Parasitizing Giant Panda: Deep Insights into the Comparative Mitogenomic and Phylogenetic Relationship of Ixodidae Species. Genes. 2022; 13(11):2049. https://doi.org/10.3390/genes13112049
Chicago/Turabian StyleLiu, Jiabin, Jiaojiao Yu, Xiang Yu, Wenlei Bi, Hong Yang, Fei Xue, Gexiang Zhang, Jindong Zhang, Dejiao Yi, Rui Ma, and et al. 2022. "Complete Mitogenomes of Ticks Ixodes acutitarsus and Ixodes ovatus Parasitizing Giant Panda: Deep Insights into the Comparative Mitogenomic and Phylogenetic Relationship of Ixodidae Species" Genes 13, no. 11: 2049. https://doi.org/10.3390/genes13112049
APA StyleLiu, J., Yu, J., Yu, X., Bi, W., Yang, H., Xue, F., Zhang, G., Zhang, J., Yi, D., Ma, R., Zhou, Y., Lan, G., Gu, J., Wu, W., Li, Z., & Qi, G. (2022). Complete Mitogenomes of Ticks Ixodes acutitarsus and Ixodes ovatus Parasitizing Giant Panda: Deep Insights into the Comparative Mitogenomic and Phylogenetic Relationship of Ixodidae Species. Genes, 13(11), 2049. https://doi.org/10.3390/genes13112049

