Heterozygous De Novo Truncating Mutation of Nucleolin in an ASD Individual Disrupts Its Nucleolar Localization
Abstract
:1. Introduction
2. Materials and Methods
2.1. Subject Ascertainment and Assessment
2.2. Variant Identification and Annotation Pipeline
2.3. Cloning, Mutagenesis, Cell Culture and Transfections
2.4. Immunofluorescence (IF) and DNA Staining
2.5. Fluorescence Confocal Microscopy
2.6. Fluorescence Recovery after Photobleaching (FRAP)
3. Results
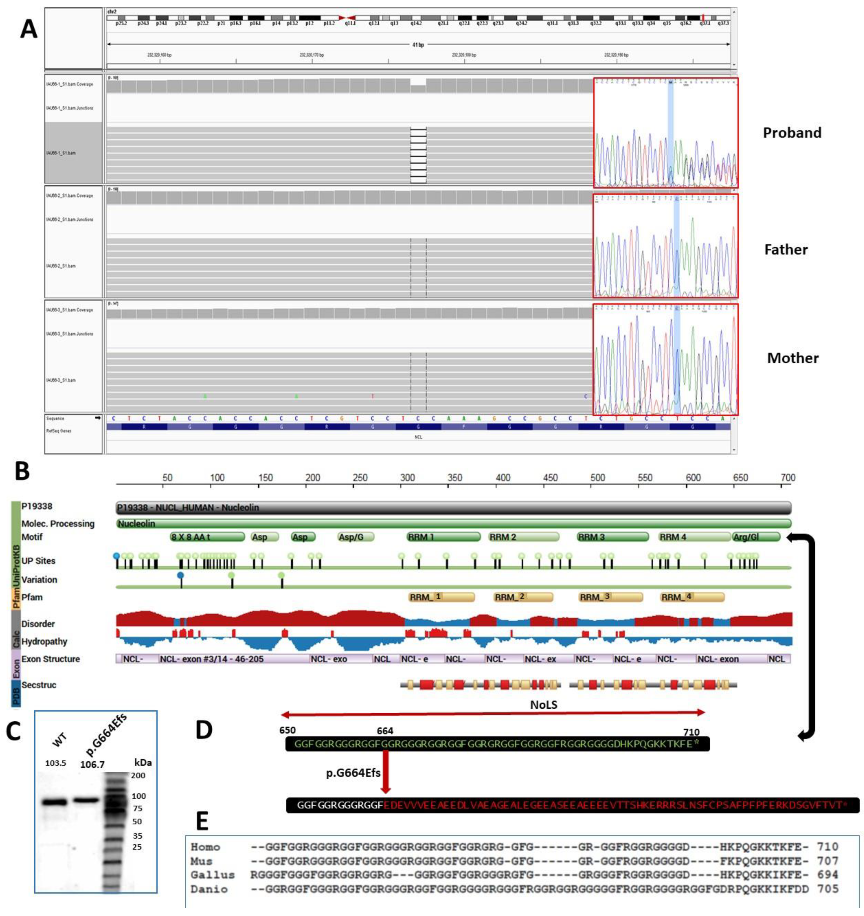
3.1. Mutation Identification and Annotation
3.2. NCL p.Gly664Glufs*70 Disrupts Nucleolar Localization
3.3. NCL p.G664Efs*70 Affects Protein Mobility and Dynamics
4. Discussion
Supplementary Materials
Author Contributions
Funding
Institutional Review Board Statement
Informed Consent Statement
Acknowledgments
Conflicts of Interest
References
- Andersen, J.S.; Lam, Y.W.; Leung, A.K.; Ong, S.-E.; Lyon, C.E.; Lamond, A.I.; Mann, M. Nucleolar proteome dynamics. Nature 2005, 433, 77–83. [Google Scholar] [CrossRef] [PubMed]
- Bicknell, K.; Brooks, G.; Kaiser, P.; Chen, H.; Dove, B.K.; Hiscox, J.A. Nucleolin is regulated both at the level of transcription and translation. Biochem. Biophys. Res. Commun. 2005, 332, 817–822. [Google Scholar] [CrossRef]
- Pontvianne, F.; Matía, I.; Douet, J.; Tourmente, S.; Medina, F.J.; Echeverria, M.; Sáez-Vásquez, J. Characterization of AtNUC-L1 reveals a central role of nucleolin in nucleolus organization and silencing of AtNUC-L2 gene in Arabidopsis. Mol. Biol. Cell 2007, 18, 369–379. [Google Scholar] [CrossRef] [Green Version]
- Thiry, M.; Lafontaine, D.L. Birth of a nucleolus: The evolution of nucleolar compartments. Trends Cell Biol. 2005, 15, 194–199. [Google Scholar] [CrossRef] [PubMed]
- Biggiogera, M.; Burki, K.; Kaufmann, S.; Shaper, J.; Gas, N.; Amalric, F.; Fakan, S. Nucleolar distribution of proteins B23 and nucleolin in mouse preimplantation embryos as visualized by immunoelectron microscopy. Development 1990, 110, 1263–1270. [Google Scholar] [CrossRef]
- Ma, N.; Matsunaga, S.; Takata, H.; Ono-Maniwa, R.; Uchiyama, S.; Fukui, K. Nucleolin functions in nucleolus formation and chromosome congression. J. Cell Sci. 2007, 120, 2091–2105. [Google Scholar] [CrossRef] [Green Version]
- Daniely, Y.; Dimitrova, D.D.; Borowiec, J.A. Stress-dependent nucleolin mobilization mediated by p53-nucleolin complex formation. Mol. Cell. Biol. 2002, 22, 6014–6022. [Google Scholar] [CrossRef] [Green Version]
- Daniely, Y.; Borowiec, J.A. Formation of a complex between nucleolin and replication protein A after cell stress prevents initiation of DNA replication. J. Cell Biol. 2000, 149, 799–810. [Google Scholar] [CrossRef]
- Ginisty, H.; Sicard, H.; Roger, B.; Bouvet, P. Structure and functions of nucleolin. J. Cell Sci. 1999, 112, 761–772. [Google Scholar] [CrossRef]
- Tuteja, R.; Tuteja, N. Nucleolin: A multifunctional major nucleolar phosphoprotein. Crit. Rev. Biochem. Mol. Biol. 1998, 33, 407–436. [Google Scholar] [CrossRef]
- Khurts, S.; Masutomi, K.; Delgermaa, L.; Arai, K.; Oishi, N.; Mizuno, H.; Hayashi, N.; Hahn, W.C.; Murakami, S. Nucleolin interacts with telomerase. J. Biol. Chem. 2004, 279, 51508–51515. [Google Scholar] [CrossRef] [PubMed] [Green Version]
- Heine, M.A.; Rankin, M.L.; DiMario, P.J. The Gly/Arg-rich (GAR) domain of Xenopus nucleolin facilitates in vitro nucleic acid binding and in vivo nucleolar localization. Mol. Biol. Cell 1993, 4, 1189–1204. [Google Scholar] [CrossRef] [Green Version]
- Pellar, G.J.; DiMario, P.J. Deletion and site-specific mutagenesis of nucleolin’s carboxy GAR domain. Chromosoma 2003, 111, 461–469. [Google Scholar] [CrossRef]
- Sasanfar, R.; Haddad, S.A.; Tolouei, A.; Ghadami, M.; Yu, D.; Santangelo, S.L. Paternal age increases the risk for autism in an Iranian population sample. Mol. Autism 2010, 1, 2. [Google Scholar] [CrossRef] [PubMed] [Green Version]
- Harripaul, R.; Vasli, N.; Mikhailov, A.; Rafiq, M.A.; Mittal, K.; Windpassinger, C.; Sheikh, T.; Noor, A.; Mahmood, H.; Downey, S.; et al. Mapping autosomal recessive intellectual disability: Combined microarray and exome sequencing identifies 26 novel candidate genes in 192 consanguineous families. Mol. Psychiatry 2018, 23, 973–984. [Google Scholar] [CrossRef]
- Harripaul, R.; Rabia, A.; Vasli, N.; Mikhailov, A.; Rodrigues, A.; Pastore, S.F.; Muhammad, T.; Madanogopal, T.; Hashmi, A.; Tran, C.; et al. Autism spectrum disorder trios from consanguineous populations are enriched for rare biallelic variants, identifying 32 new candidate genes. MEDRXIV 2021, 472844. [Google Scholar]
- Harripaul, R. Autosomal Recessive Variants in Intellectual Disability and Autism Spectrum Disorder. Ph.D. Thesis, University of Toronto. Available online: https://tspace.library.utoronto.ca/bitstream/1807/104939/4/Harripaul_Ricardo_Simeon_202103_PhD_thesis.pdf (accessed on October 2021).
- Gasteiger, E.; Hoogland, C.; Gattiker, A.; Duvaud, S.E.; Wilkins, M.R.; Appel, R.D.; Bairoch, A. Protein Identification and Analysis Tools on the ExPASy Server; Springer: Berlin/Heidelberg, Germany, 2005. [Google Scholar]
- Bouvet, P.; Diaz, J.-J.; Kindbeiter, K.; Madjar, J.-J.; Amalric, F. Nucleolin interacts with several ribosomal proteins through its RGG domain. J. Biol. Chem. 1998, 273, 19025–19029. [Google Scholar] [CrossRef] [Green Version]
- Iossifov, I.; O’Roak, B.J.; Sanders, S.J.; Ronemus, M.; Krumm, N.; Levy, D.; Stessman, H.A.; Witherspoon, K.T.; Vives, L.; Patterson, K.E.; et al. The contribution of de novo coding mutations to autism spectrum disorder. Nature 2014, 515, 216–221. [Google Scholar] [CrossRef] [Green Version]
- Scott, M.S.; Boisvert, F.-M.; McDowall, M.D.; Lamond, A.I.; Barton, G.J. Characterization and prediction of protein nucleolar localization sequences. Nucleic Acids Res. 2010, 38, 7388–7399. [Google Scholar] [CrossRef] [PubMed] [Green Version]
- Deciphering Developmental Disorders Study. Prevalence and architecture of de novo mutations in developmental disorders. Nature 2017, 542, 433–438. [Google Scholar] [CrossRef] [PubMed]
- De Rubeis, S.; He, X.; Goldberg, A.P.; Poultney, C.S.; Samocha, K.; Cicek, A.E.; Kou, Y.; Liu, L.; Fromer, M.; Walker, S.; et al. Synaptic, transcriptional and chromatin genes disrupted in autism. Nature 2014, 515, 209–215. [Google Scholar] [CrossRef] [PubMed]
- Pick, R.; Badura, S.; Bösser, S.; Zörnig, M. Upon intracellular processing, the C-terminal death domain-containing fragment of the p53-inducible PIDD/LRDD protein translocates to the nucleoli and interacts with nucleolin. Biochem. Biophys. Res. Commun. 2006, 349, 1329–1338. [Google Scholar] [CrossRef]
- Hu, H.; Kahrizi, K.; Musante, L.; Fattahi, Z.; Herwig, R.; Hosseini, M.; Oppitz, C.; Abedini, S.S.; Suckow, V.; Larti, F.; et al. Genetics of intellectual disability in consanguineous families. Mol. Psychiatry 2019, 24, 1027–1039. [Google Scholar] [CrossRef]
- Sheikh, T.I.; Vasli, N.; Pastore, S.; Kharizi, K.; Harripaul, R.; Fattahi, Z.; Pande, S.; Naeem, F.; Hussain, A.; Mir, A.; et al. Biallelic mutations in the death domain of PIDD1 impair caspase-2 activation and are associated with intellectual disability. Transl. Psychiatry 2021, 11, 1. [Google Scholar] [CrossRef]
- Zaki, M.S.; Accogli, A.; Mirzaa, G.; Rahman, F.; Mohammed, H.; Porras-Hurtado, G.L.; Efthymiou, S.; Maqbool, S.; Shukla, A.; Vincent, J.B.; et al. Pathogenic variants in PIDD1 lead to an autosomal recessive neurodevelopmental disorder with pachygyria and psychiatric features. Eur. J. Hum. Genet. 2021, 29, 1226–1234. [Google Scholar] [CrossRef]
- Di Donato, N.; Jean, Y.Y.; Maga, A.M.; Krewson, B.D.; Shupp, A.B.; Avrutsky, M.I.; Roy, A.; Collins, S.; Olds, C.; Willert, R.A.; et al. Mutations in CRADD result in reduced caspase-2-mediated neuronal apoptosis and cause megalencephaly with a rare lissencephaly variant. Am. J. Hum. Genet. 2016, 99, 1117–1129. [Google Scholar] [CrossRef] [Green Version]
- Taha, M.S.; Nouri, K.; Milroy, L.G.; Moll, J.M.; Herrmann, C.; Brunsveld, L.; Piekorz, R.P.; Ahmadian, M.R. Subcellular fractionation and localization studies reveal a direct interaction of the fragile X mental retardation protein (FMRP) with nucleolin. PLoS ONE 2014, 9, e91465. [Google Scholar] [CrossRef] [PubMed]
- Olson, C.O.; Pejhan, S.; Kroft, D.; Sheikholeslami, K.; Fuss, D.; Buist, M.; Ali Sher, A.; Del Bigio, M.R.; Sztainberg, Y.; Siu, V.M.; et al. MECP2 mutation interrupts nucleolin–mTOR–P70S6K signaling in Rett syndrome patients. Front. Genet. 2018, 9, 635. [Google Scholar] [CrossRef] [PubMed] [Green Version]
- Lescai, F.; Als, T.; Li, Q.; Nyegaard, M.; Andorsdottir, G.; Biskopstø, M.; Hedemand, A.; Fiorentino, A.; O’Brien, N.; Jarram, A.; et al. Whole-exome sequencing of individuals from an isolated population implicates rare risk variants in bipolar disorder. Transl. Psychiatry 2017, 7, e1034. [Google Scholar] [CrossRef]



Publisher’s Note: MDPI stays neutral with regard to jurisdictional claims in published maps and institutional affiliations. |
© 2021 by the authors. Licensee MDPI, Basel, Switzerland. This article is an open access article distributed under the terms and conditions of the Creative Commons Attribution (CC BY) license (https://creativecommons.org/licenses/by/4.0/).
Share and Cite
Sheikh, T.I.; Harripaul, R.; Vasli, N.; Ghadami, M.; Santangelo, S.L.; Ayub, M.; Sasanfar, R.; Vincent, J.B. Heterozygous De Novo Truncating Mutation of Nucleolin in an ASD Individual Disrupts Its Nucleolar Localization. Genes 2022, 13, 51. https://doi.org/10.3390/genes13010051
Sheikh TI, Harripaul R, Vasli N, Ghadami M, Santangelo SL, Ayub M, Sasanfar R, Vincent JB. Heterozygous De Novo Truncating Mutation of Nucleolin in an ASD Individual Disrupts Its Nucleolar Localization. Genes. 2022; 13(1):51. https://doi.org/10.3390/genes13010051
Chicago/Turabian StyleSheikh, Taimoor I., Ricardo Harripaul, Nasim Vasli, Majid Ghadami, Susan L. Santangelo, Muhammad Ayub, Roksana Sasanfar, and John B. Vincent. 2022. "Heterozygous De Novo Truncating Mutation of Nucleolin in an ASD Individual Disrupts Its Nucleolar Localization" Genes 13, no. 1: 51. https://doi.org/10.3390/genes13010051
APA StyleSheikh, T. I., Harripaul, R., Vasli, N., Ghadami, M., Santangelo, S. L., Ayub, M., Sasanfar, R., & Vincent, J. B. (2022). Heterozygous De Novo Truncating Mutation of Nucleolin in an ASD Individual Disrupts Its Nucleolar Localization. Genes, 13(1), 51. https://doi.org/10.3390/genes13010051

