Identification of Phosphorus Stress Related Proteins in the Seedlings of Dongxiang Wild Rice (Oryza Rufipogon Griff.) Using Label-Free Quantitative Proteomic Analysis
Abstract
:1. Introduction
2. Materials and Methods
2.1. Plant Materials and Phosphorus Deficiency Treatment
2.2. Protein Extraction and Enzymatic Hydrolysis
2.3. Liquid Chromatography and Tandem Mass Spectrometry Proteomics Analysis (LC-MS/MS) of the RLK and RCK Samples
2.4. Bioinformatics Analysis
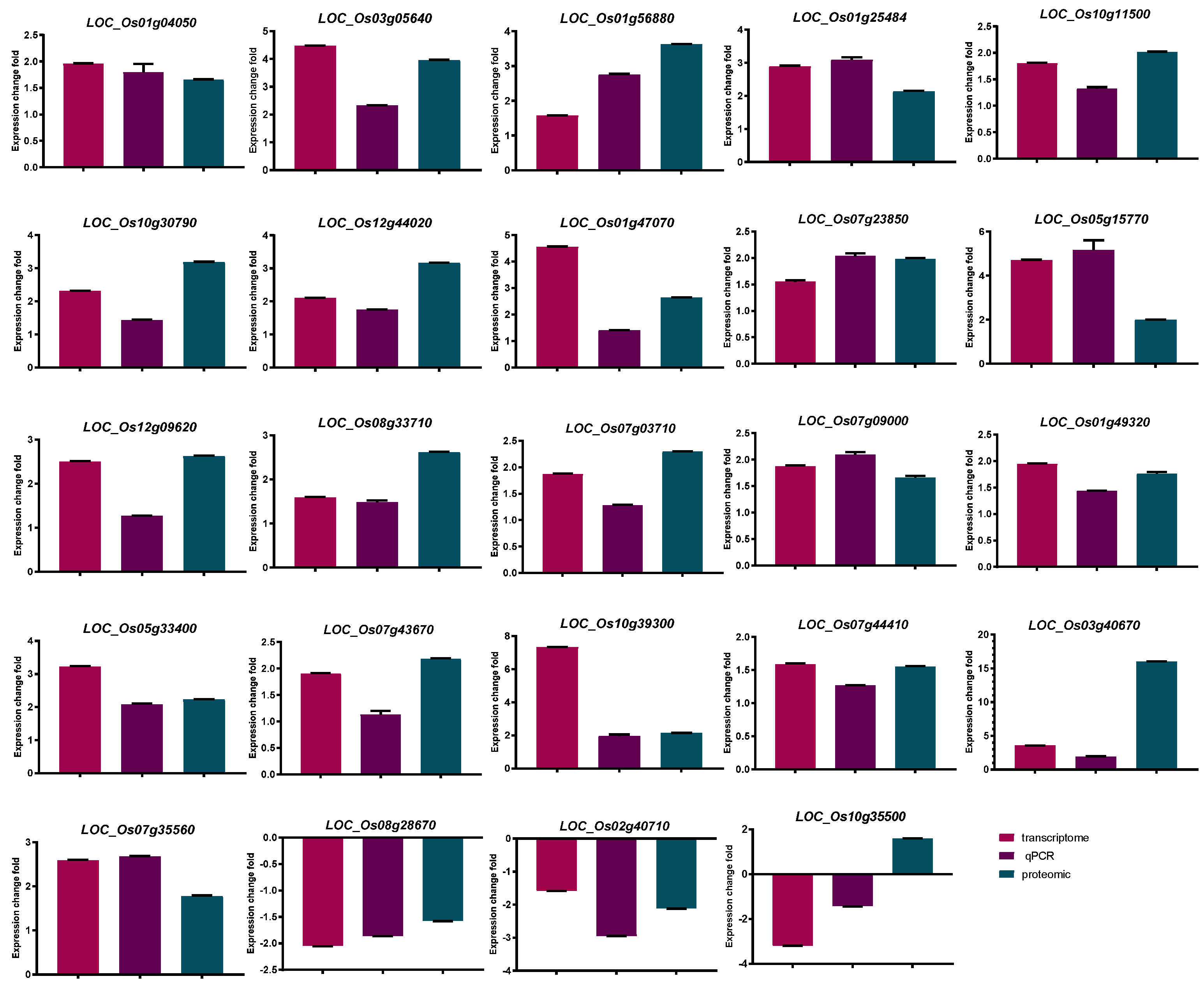
2.5. Gene Expression Analysis by Quantitative Real-Time PCR (qRT-PCR)
2.6. Conjoint Analysis of Proteomic and Transcriptomics Related to Low P Stress
3. Results
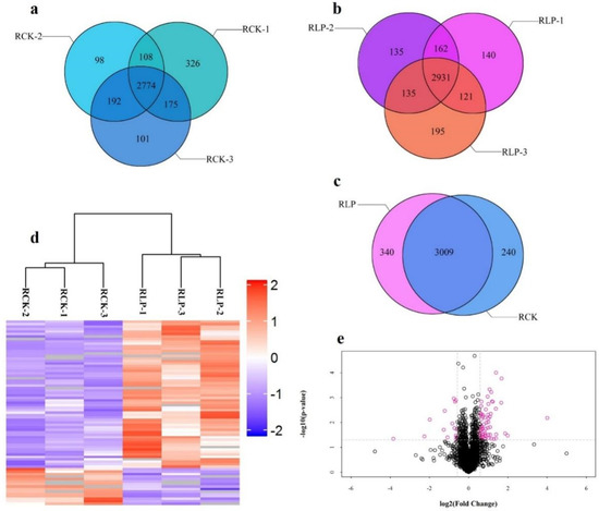
3.1. Label-Free Quantitative Proteomic Analysis on DXWR
3.2. Functional Classification by Gene Ontology (GO)
3.3. Kyoto Encyclopedia of Genes and Genomes (KEGG) Pathway Mapping
3.4. Protein-Protein Interaction (PPI) between the Low-P Responsive Proteins
3.5. Analysis of Differentially Expressed Proteins Responded to P-Deficiency in DXWR
3.6. Conjoint Analysis of Proteomic and QTLs Related to P-Deficiency Tolerance
3.7. The Expression Pattern of Genes Related to P-Deficiency Tolerance in DXWR
4. Discussion
4.1. Low P Stress Leads to Differential Expression of P Absorption Efficiency Related Genes in DXWR
4.2. Differential Expression of Variable Splicing-Related Genes May Contribute to the Low P Resistance for DXWR
4.3. Increase the Antioxidant Capacity of DXWR by Regulating the Expression of Related Genes
4.4. DXWR May Exist a Low P Tolerance Mechanism Different from Cultivated Rice NP
5. Conclusions
Supplementary Materials
Author Contributions
Funding
Institutional Review Board Statement
Informed Consent Statement
Data Availability Statement
Acknowledgments
Conflicts of Interest
Abbreviations
| P | phosphorus |
| DXWR | Dongxiang wild rice |
| SDEPs | significantly different expression proteins |
| PTs | P transporters |
| P1BS | PHR1 Binding Sequence |
| GO | gene ontology |
| KEGG | kyoto encyclopedia of genes and genomes |
| LSm8 | U6 snRNA-associated Sm-like protein 8 |
| U1A | U1 small nuclear ribonucleoprotein A |
| BCAT | branched-chain-amino-acid aminotransferase |
| ALS | acetolactate synthase small subunit |
| rbcL | ribulose-1,5-bisphosphate carboxylase/oxygenase large subunit |
| PGP | phosphoglycolate phosphatase |
| PPI | protein-protein interactions |
| EF-TU | elongation factor Tu family protein |
| GDPD | glycerophosphoryl diester phosphodiesterase family protein |
| PAP | purple acid phosphatases; |
| GST | glutathione-S-transferase |
| PHR1 | phosphate starvation response regulator 1 |
| qRT-PCR | quantitative real-time PCR |
References
- Zhang, H.; Zhang, F.W.; He, Z.; He, L.X.; Zeng, Y.W.; Lei, S.X. Progress in research of tolerance to low-phosphorus in rice. J. Yunnan Agric. Univ. 2009, 24, 754–758. [Google Scholar]
- Wang, R.C.; Cheng, S.H.; Cao, L.Y. Advancements in phosphorus deficiency tolerance study in rice (Oryza sativa L.). Chin. Agric. Sci. Bull. 2009, 25, 77–83. [Google Scholar]
- Cordell, D.; Drangert, J.O.; White, S. The story of phosphorus: Global food security and food for thought. Glob. Environ. Chang. 2009, 19, 292–305. [Google Scholar] [CrossRef]
- Vance, C.P.; Uhde-Stone, C.; Allan, D.L. Phosphorus acquisition and use: Critical adaptations by plants for securing a nonrenewable resource. New Phytol. 2003, 157, 423–447. [Google Scholar] [CrossRef] [Green Version]
- Bernardino, K.C.; Pastina, M.M.; Menezes, C.B.; de Sousa, S.M.; Maciel, L.S.; Carvalho, G.J.; Guimarães, C.T.; Barros, B.A.; da Costa, E.; Silva, L.; et al. The genetic architecture of phosphorus efficiency in sorghum involves pleiotropic QTL for root morphology and grain yield under low phosphorus availability in the soil. BMC Plant Biol. 2019, 19, 87. [Google Scholar] [CrossRef]
- Rubio, V.; Linhares, F.; Solano, R.; Martín, A.C.; Iglesias, J.; Leyva, A.; Paz-Ares, J. A conserved MYB transcription factor involved in phosphate starvation signaling both in vascular plants and in unicellular algae. Genes Dev. 2001, 15, 2122–2133. [Google Scholar] [CrossRef] [Green Version]
- Zhou, J.; Jiao, F.; Wu, Z.; Li, Y.; Wang, X.; He, X.; Zhong, W.; Wu, P. OsPHR2 is involved in phosphate-starvation signaling and excessive phosphate accumulation in shoots of plants. Plant Physiol. 2008, 146, 1673–1686. [Google Scholar] [CrossRef] [Green Version]
- Bustos, R.; Castrillo, G.; Linhares, F.; Puga, M.I.; Rubio, V.; Pérez-Pérez, J.; Solano, R.; Leyva, A.; Paz-Ares, J. A central regulatory system largely controls transcriptional activation and repression responses to phosphate starvation in Arabidopsis. PLoS Genet. 2010, 6, e1001102. [Google Scholar] [CrossRef] [Green Version]
- Ruan, W.; Guo, M.; Wu, P.; Yi, K. Phosphate starvation induced OsPHR4 mediates Pi-signaling and homeostasis in rice. Plant Mol. Biol. 2017, 93, 327–340. [Google Scholar] [CrossRef]
- Ai, P.; Sun, S.; Zhao, J.; Fan, X.; Xin, W.; Guo, Q.; Yu, L.; Shen, Q.; Wu, P.; Miller, A.J.; et al. Two rice phosphate transporters, OsPHT1;2 and OsPHT1;6, have different functions and kinetic properties in uptake and translocation. Plant J. Cell Mol. Biol. 2009, 57, 798–809. [Google Scholar] [CrossRef]
- Wang, X.; Wang, Y.; Piñeros, M.A.; Wang, Z.; Wang, W.; Li, C.; Wu, Z.; Kochian, L.V.; Wu, P. Phosphate transporters OsPHT1;9 and OsPHT1;10 are involved in phosphate uptake in rice. Plant Cell Environ. 2014, 37, 1159–1170. [Google Scholar] [CrossRef]
- Chang, M.X.; Gu, M.; Xia, Y.W.; Dai, X.L.; Dai, C.R.; Zhang, J.; Wang, S.C.; Qu, H.Y.; Yamaji, N.; Ma, J.F.; et al. OsPHT1;3 mediates uptake, translocation and remobilization of phosphate under extremely low phosphate regimes. Plant Physiol. 2018, 179, 656–670. [Google Scholar] [CrossRef] [Green Version]
- Yang, S.Y.; Grønlund, M.; Jakobsen, I.; Grotemeyer, M.S.; Rentsch, D.; Miyao, A.; Hirochika, H.; Kumar, C.S.; Sundaresan, V.; Salamin, N.; et al. Nonredundant regulation of rice arbuscular mycorrhizal symbiosis by two members of the phosphate transporter1 gene family. Plant Cell 2012, 24, 4236–4251. [Google Scholar] [CrossRef] [Green Version]
- Li, J.Z.; Xie, Y.; Dai, A.Y.; Liu, L.F.; Li, Z.C. Root and shoot traits responses to phosphorus deficiency and QTL analysis at seedling stage using introgression lines of rice. J. Genet. Genom. 2009, 36, 173–183. [Google Scholar] [CrossRef]
- Chin, J.H.; Lu, X.; Haefele, S.M.; Gamuyao, R.; Ismail, A.; Wissuwa, M.; Heuer, S. Development and application of gene-based markers for the major rice QTL Phosphorus uptake 1. Theor. Appl. Genet. 2010, 120, 1073–1086. [Google Scholar] [CrossRef]
- Mukherjee, A.; Sarkar, S.; Chakraborty, A.S.; Yelne, R.; Kavishetty, V.; Biswas, T.; Mandal, N.; Bhattacharyya, S. Phosphate acquisition efficiency and phosphate starvation tolerance locus (PSTOL1) in rice. J. Genet. 2014, 93, 683–688. [Google Scholar] [CrossRef]
- Wang, W.; Zhang, Y.; Ding, G.; White, P.J.; Broadley, M.R.; Hammond, J.P.; Jin, K.; Cai, H.; Xu, F. Identification of QTLs for relative root traits associated with phosphorus efficiency in two culture systems in Brassica napus. Euphytica 2019, 215, 192. [Google Scholar] [CrossRef]
- Wasaki, J.; Yonetani, R.; Shinano, T.; Kai, M.; Osaki, M. Expression of the OsPI1 gene, cloned from rice roots using cDNA microarray, rapidly responds to phosphorus status. New Phytol. 2003, 158, 239–248. [Google Scholar] [CrossRef]
- Yi, K.; Wu, Z.; Zhou, J.; Du, L.; Guo, L.; Wu, Y.; Wu, P. OsPTF1, a novel transcription factor involved in tolerance to phosphate starvation in rice. Plant Physiol. 2005, 138, 2087–2096. [Google Scholar] [CrossRef] [Green Version]
- Gamuyao, R.; Chin, J.H.; Pariasca-Tanaka, J.; Pesaresi, P.; Catausan, S.; Dalid, C.; Slamet-Loedin, I.; Tecson-Mendoza, E.M.; Wissuwa, M.; Heuer, S. The protein kinase Pstol1 from traditional rice confers tolerance of phosphorus deficiency. Nature 2012, 488, 535–539. [Google Scholar] [CrossRef]
- Wissuwa, M.; Kondo, K.; Fukuda, T.; Mori, A.; Rose, M.T.; Pariasca-Tanaka, J.; Kretzschmar, T.; Haefele, S.M.; Rose, T.J. Unmasking Novel Loci for Internal Phosphorus Utilization Efficiency in Rice Germplasm through Genome-Wide Association Analysis. PLoS ONE 2015, 10, e0124215. [Google Scholar] [CrossRef] [Green Version]
- Ogawa, S.; Selvaraj, M.G.; Fernando, A.J.; Lorieux, M.; Ishitani, M.; McCouch, S.; Arbelaez, J.D. N- and P-mediated seminal root elongation response in rice seedlings. Plant Soil 2014, 375, 303–315. [Google Scholar] [CrossRef]
- Luo, X.D.; Liu, J.; Dai, L.F.; Zhang, F.T.; Wan, Y.; Xie, J.K. Linkage map construction and QTL identification of P-deficiency tolerance in Oryza rufipogon Griff. at early seedling stage. Euphytica 2017, 213, 96. [Google Scholar] [CrossRef]
- Xie, J.; Agrama, H.A.; Kong, D.; Zhuang, J.; Hu, B.; Wan, Y.; Yan, W. Genetic diversity associated with conservation of endangered Dongxiang wild rice (Oryza rufipogon). Genet. Resour. Crop. Evol. 2010, 57, 597–609. [Google Scholar] [CrossRef]
- Jian, S.R.; Wan, Y.; Luo, X.D.; Fang, J.; Chu, C.C.; Xie, J.K. Genetic analysis of cold tolerance at the seedling stage in Dongxiang wild rice (Oryza rufipogon). Bull. Bot. 2011, 46, 21–27. [Google Scholar]
- Deng, Q.W.; Luo, X.D.; Chen, Y.L.; Zhou, Y.; Zhang, F.T.; Hu, B.L.; Xie, J.K. Transcriptome analysis of phosphorus stress responsiveness in the seedlings of Dongxiang wild rice (Oryza rufipogon Griff.). Biol. Res. 2018, 51, 7. [Google Scholar] [CrossRef] [Green Version]
- Yoshida, S.; Forno, D.A.; Cock, J.H.; Gomez, K.A. Laboratory Manual for Physiological Studies of Rice, 3rd ed.; International Rice Research Institute: Manila, Philippines, 1976. [Google Scholar]
- Méchin, V.; Damerval, C.; Zivy, M. Total protein extraction with TCA-acetone. Methods Mol. Biol. 2007, 355, 1–8. [Google Scholar]
- Cox, J.; Neuhauser, N.; Michalski, A.; Scheltema, R.A.; Olsen, J.V.; Mann, M. Andromeda: A peptide search engine integrated into the MaxQuant environment. J. Proteome Res. 2011, 10, 1794–1805. [Google Scholar] [CrossRef]
- Cox, J.; Hein, M.Y.; Luber, C.A.; Paron, I.; Nagaraj, N.; Mann, M. Accurate proteome-wide label-free quantification by delayed normalization and maximal peptide ratio extraction, termed MaxLFQ. Mol. Cell. Proteom. 2014, 13, 2513–2526. [Google Scholar] [CrossRef] [Green Version]
- Quevillon, E.; Silventoinen, V.; Pillai, S.; Harte, N.; Mulder, N.; Apweiler, R.; Lopez, R. InterProScan: Protein domains identifier. Nucleic Acids Res. 2005, 33, W116–W120. [Google Scholar] [CrossRef] [Green Version]
- Ashburner, M.; Ball, C.A.; Blake, J.A.; Botstein, D.; Butler, H.; Cherry, J.M.; Davis, A.P.; Dolinski, K.; Dwight, S.S.; Eppig, J.T.; et al. Gene ontology: Tool for the unification of biology. The Gene Ontology Consortium. Nat. Genet. 2000, 25, 25–29. [Google Scholar] [CrossRef] [Green Version]
- Götz, S.; García-Gómez, J.M.; Terol, J.; Williams, T.D.; Nagaraj, S.H.; Nueda, M.J.; Robles, M.; Talón, M.; Dopazo, J.; Conesa, A. High-throughput functional annotation and data mining with the Blast2GO suite. Nucleic Acids Res. 2008, 36, 3420–3435. [Google Scholar] [CrossRef]
- Zhang, F.; Zhou, Y.; Zhang, M.; Luo, X.; Xie, J. Effects of drought stress on global gene expression profile in leaf and root samples of Dongxiang wild rice (Oryza rufipogon). Biosci. Rep. 2017, 37, BSR20160509. [Google Scholar] [CrossRef] [Green Version]
- Li, L.Q.; Huang, L.P.; Pan, G.; Liu, L.; Wang, X.Y.; Lu, L.M. Identifying the genes regulated by AtWRKY6 using comparative transcript and proteomic analysis under phosphorus deficiency. Int. J. Mol. Sci. 2017, 18, 1046. [Google Scholar] [CrossRef] [Green Version]
- Lu, L.; Qiu, W.; Gao, W.; Tyerman, S.D.; Shou, H.; Wang, C. OsPAP10c\r, a novel secreted acid phosphatase in rice, plays an important role in the utilization of external organic phosphorus. Plant Cell Environ. 2016, 39, 2247–2259. [Google Scholar] [CrossRef] [Green Version]
- Zhang, J.W.; Xu, L.; Wu, Y.R.; Chen, X.A.; Liu, Y.; Zhu, S.H.; Ding, W.N.; Wu, P.; Yi, K.K. OsGLU3, a putative membrane-bound endo-1,4-beta-glucanase, is required for root cell elongation and division in rice (Oryza sativa L.). Mol. Plant 2012, 5, 176–186. [Google Scholar] [CrossRef]
- Secco, D.; Baumann, A.; Poirier, Y. Characterization of the rice PHO1 gene family reveals a key role for OsPHO1;2 in phosphate homeostasis and the evolution of a distinct clade in dicotyledons. Plant Physiol. 2010, 152, 1693–1704. [Google Scholar] [CrossRef] [Green Version]
- Chen, X.R.; Chen, M.; He, H.H.; Zhu, C.L.; Peng, X.S.; He, X.P.; Fu, J.R.; Ouyang, L.J. Low-phosphorus tolerance and related physiological mechanism of Xieqingzao B//Xieqingzao B/Dongxiang wild rice BC1F9 populations. Chin. J. Appl. Ecol. 2011, 22, 1169–1174. [Google Scholar]
- González, E.; Solano, R.; Rubio, V.; Leyva, A.; Paz-Ares, J. Phosphate transporter traffic facilitator1 is a plant-specific sec12-related protein that enables the endoplasmic reticulum exit of a high-affinity phosphate transporter in Arabidopsis. Plant Cell 2005, 17, 3500–3512. [Google Scholar] [CrossRef] [Green Version]
- Chen, J.Y.; Wang, Y.F.; Wang, F.; Yang, J.; Gao, M.X.; Li, C.Y.; Liu, Y.Y.; Liu, Y.; Yamaji, N.; Ma, J.F.; et al. The rice CK2 kinase regulates trafficking of phosphate transporters in response to phosphate levels. Plant Cell 2015, 27, 711–723. [Google Scholar] [CrossRef] [Green Version]
- Zhang, Q.; Wang, C.; Tian, J.; Li, K.; Shou, H. Identification of rice purple acid phosphatases related to posphate starvation signalling. Plant Biol. 2011, 13, 7–15. [Google Scholar] [CrossRef]
- González-Muñoz, E.; Avendaño-Vázquez, A.O.; Montes, R.A.; de Folter, S.; Andrés-Hernández, L.; Abreu-Goodger, C.; Sawers, R.J. The maize (Zea mays ssp. mays var. B73) genome encodes 33 members of the purple acid phosphatase family. Front. Plant Sci. 2015, 6, 341. [Google Scholar]
- Segerer, G.; Hadamek, K.; Zundler, M.; Fekete, A.; Seifried, A.; Mueller, M.J.; Koentgen, F.; Gessler, M.; Jeanclos, E.; Gohla, A. An essential developmental function for murine phosphoglycolate phosphatase in safeguarding cell proliferation. Sci. Rep. 2016, 6, 35160. [Google Scholar] [CrossRef] [Green Version]
- Segerer, G.; Engelmann, D.; Kaestner, A.; Trötzmüller, M.; Köfeler, H.; Stigloher, C.; Thiele, C.; Jeanclos, E.; Gohla, A. A phosphoglycolate phosphatase/AUM-dependent link between triacylglycerol turnover and epidermal growth factor signaling. Biochim. Et Biophys. Acta (BBA) Mol. Cell Biol. Lipids 2018, 1863, 584–594. [Google Scholar] [CrossRef]
- Hyouta, H.; Daisuke, K.; Akira, M. Mechanism of trans-translation revealed by in vitro studies. Front. Microbiol. 2014, 5, 65. [Google Scholar]
- Zhou, J.; Kang, L.; Liu, C.; Niu, X.; Wang, X.; Liu, H.; Zhang, W.; Liu, Z.; Latgé, J.P.; Yuan, S. Chitinases play a key role in the stipe cell wall extension in the mushroom Coprinopsis cinereal. Appl. Environ. Microbiol. 2019, 85, e00532-19. [Google Scholar] [CrossRef] [Green Version]
- Lallena, M.J.; Chalmers, K.J.; Llamazares, S.; Lamond, A.I.; Valcárcel, J. Splicing regulation at the second catalytic step by Sex-lethal involves 3′ splice site recognition by SPF45. Cell 2002, 109, 285–296. [Google Scholar] [CrossRef] [Green Version]
- Black, D.L. Mechanisms of alternative pre-messenger RNA splicing. Annu. Rev. Biochem. 2003, 72, 291–336. [Google Scholar] [CrossRef] [Green Version]
- Perea-Resa, C.; Hernández-Verdeja, T.; López-Cobollo, R.; del Mar Castellano, M.; Salinas, J. LSM proteins provide accurate splicing and decay of selected transcripts to ensure normal Arabidopsis development. Plant Cell 2012, 24, 4930–4947. [Google Scholar] [CrossRef] [Green Version]
- Carrasco-López, C.; Hernández-Verdeja, T.; Perea-Resa, C.; Abia, D.; Catalá, R.; Salinas, J. Environment-dependent regulation of spliceosome activity by the LSM2-8 complex in Arabidopsis. Nucleic Acids Res. 2017, 45, 7416–7431. [Google Scholar] [CrossRef] [Green Version]
- Leyval, D.; Uy, D.; Delaunay, S.; Goergen, J.L.; Engasser, J.M. Characterisation of the enzyme activities involved in the valine biosynthetic pathway in a valine-producing strain of Corynebacterium glutamicum. J. Biotechnol. 2003, 104, 241–252. [Google Scholar] [CrossRef]
- Xu, L.; Shou, J.Y.; Gill, R.A.; Guo, X.; Najeeb, U.; Zhou, W.J. Effects of ZJ0273 on barley and growth recovery of herbicide-stressed seedlings through application of branched-chain amino acids. J. Zhejiang Univ. Sci. B (Biomed. Biotechnol.) 2019, 20, 71–83. [Google Scholar] [CrossRef]
- Shahrtash, M. Plant glutathione S-transferases function during environmental stresses: A review article. Rom. J. Biol. Plant Biol. 2013, 58, 19–25. [Google Scholar]
- Kumar, S.; Asif, M.H.; Chkrabrty, D.; Tripathi, R.D.; Dubey, R.S.; Trivedi, P.K. Differential expression of rice Lambda class GST gene family members during plant growth, development, and response to stress conditions. Plant Mol. Biol. Report. 2013, 31, 569–580. [Google Scholar] [CrossRef]
- Zheng, L.C.; Zhu, H.B. Bioinformatics analysis on epoxide hydrolase of rice (Oryza sativa). China J. Bioinform. 2009, 7, 108–112. [Google Scholar]
- Omiecinski, C.J.; Hassett, C.; Hosagrahara, V. Epoxide hydrolase—Polymorphism and role in toxicology. Toxicol. Lett. 2000, 112–113, 365–370. [Google Scholar] [CrossRef]
- Lin, S.I.; Chiang, S.F.; Lin, W.Y.; Chen, J.W.; Tseng, C.Y.; Wu, P.C.; Chiou, T.J. Regulatory network of microRNA399 and PHO2 by systemic signaling. Plant Physiol. 2008, 147, 732–746. [Google Scholar] [CrossRef] [Green Version]
- Hamburger, D.; Rezzonico, E.; MacDonald-Comber Petétot, J.; Somerville, C.; Poirier, Y. Identification and characterization of the Arabidopsis PHO1 gene involved in phosphate loading to the xylem. Plant Cell 2002, 14, 889–902. [Google Scholar] [CrossRef] [Green Version]
- Stefanovic, A.; Ribot, C.; Rouached, H.; Wang, Y.; Chong, J.; Belbahri, L.; Delessert, S.; Poirier, Y. Members of the PHO1 gene family show limited functional redundancy in phosphate transfer to the shoot, and are regulated by phosphate deficiency via distinct pathways. Plant J. 2007, 50, 982–994. [Google Scholar] [CrossRef]
- Bari, R.; Datt-Pant, B.; Stitt, M.; Scheible, W.R. PHO2, MicroRNA399, and PHR1 define a phosphate-signaling pathway in plants. Plant Physiol. 2006, 141, 988–999. [Google Scholar] [CrossRef] [Green Version]




| RAP (Os ID) | MSU (LOC_Os ID) | Description | Gene Name | Ratio (RLP/RCK) | p Value |
|---|---|---|---|---|---|
| Os03g0603600 | LOC_Os03g40670 | Glycerophosphoryl diester phosphodiesterase family protein | OSJNBa0004G03.4 | 16.03000419 | 0.006552 |
| Os03g0150800 | LOC_Os03g05640 | Inorganic phosphate transporter 1-2 | PTH1-2 | 3.960889785 | 0.033385 |
| Os01g0776600 | LOC_Os01g56880 | Purple acid phosphatase | Os01g0776600 | 3.622714483 | 0.02748 |
| Os10g0444700 | LOC_Os10g30790 | Probable inorganic phosphate transporter 1–8 | PHT1-8 | 3.188357926 | 0.000168 |
| Os12g0637100 | LOC_Os12g44020 | Purple acid phosphatase | LOC_Os12g44020 | 3.158117784 | 0.001597 |
| Os01g0660200 | LOC_Os01g47070 | Glycosyl hydrolase | OsJ_02893 | 2.640670999 | 0.030145 |
| Os03g0719300 | LOC_Os03g51000 | 3,4-dihydroxy-2-butanone kinase | B1377B10.5 | 2.626305612 | 0.0442 |
| Os12g0198000 | LOC_Os12g09620 | Expressed protein | Os12g0198000 | 2.624379146 | 9.82 × 10−5 |
| Os08g0434100 | LOC_Os08g33710 | Ribonuclease | 2.61471967 | 0.002771 | |
| Os06g0291100 | LOC_Os06g18790 | Anthocyanidin 3-O-glucosyltransferase | B1026E06.27 | 2.435586728 | 0.046309 |
| Os02g0704900 | LOC_Os02g47600 | Soluble inorganic pyrophosphatase | IPP | 2.329695866 | 0.001458 |
| Os07g0129200 | LOC_Os07g03710 | SCP-like extracellular protein | OsJ_22957 | 2.29462251 | 0.001414 |
| Os05g0402900 | LOC_Os05g33400 | Basic 7S globulin precursor | OsJ_18488 | 2.229986706 | 0.045047 |
| Os03g0405900 | LOC_Os03g29240 | Probable nucleoredoxin 1-2 | Os03g0405900 | 2.22151414 | 0.0006 |
| Os07g0630400 | LOC_Os07g43670 | Ribonuclease T2 family domain containing protein | P0011H09.133 | 2.18513976 | 0.004417 |
| Os10g0538200 | LOC_Os10g39300 | Aspartic proteinase nepenthesin, putative, expressed | OsI_34482 | 2.147759239 | 0.030829 |
| Os01g0357100 | LOC_Os01g25484 | Ferredoxin-nitrite reductase | OsI_01871 | 2.139517104 | 0.015234 |
| Os11g0256050 | LOC_Os11g14950 | Acetolactate synthase small subunit | LOC_Os11g14950 | 2.118353002 | 0.005821 |
| Os02g0543300 | LOC_Os02g33850 | Elongation factor Tu family protein, Protein synthesis factor, GTP-binding domain containing protein | OsI_07585 | 2.087060146 | 0.000463 |
| Os07g0549800 | LOC_Os07g36490 | RNA recognition motif containing protein | OsI_26412 | 2.035407774 | 0.042675 |
| Os03g0738600 | LOC_Os03g52860 | Linoleate 9S-lipoxygenase 2 | LOX1.1 | 2.017839574 | 0.006819 |
| Os10g0191300 | LOC_Os10g11500 | SCP-like extracellular protein | LOC_Os10g11500 | 2.010712464 | 0.0018 |
| Os05g0247100 | LOC_Os05g15770 | Glycoside hydrolase family 18 | dip3 | 2.004889132 | 0.03089 |
| Os10g0476000 | LOC_Os10g33630 | Adaptin ear-binding coat-associated protein 2 | Os10g0476000 | 1.997085229 | 0.009577 |
| Os04g0480900 | LOC_Os04g40490 | Glycosyl hydrolase family 5 protein | OsI_16340 | 1.983137882 | 0.00484 |
| NONE | LOC_Os07g23850 | Glycosyl hydrolase | OsI_25770 | 1.977235788 | 0.016379 |
| Os03g0238600 | LOC_Os03g13540 | Purple acid phosphatase | LOC_Os03g13540 | 1.955506958 | 0.0009 |
| Os06g0172800 | LOC_Os06g07600 | Uncharacterized glycosyltransferase | OsJ_20295 | 1.871718049 | 0.010126 |
| Os01g0949900 | LOC_Os01g72150 | Glutathione S-transferase | Os01g0949900 | 1.826722973 | 0.002976 |
| Os03g0405500 | LOC_Os03g29190 | Probable nucleoredoxin 1-1 | Os03g0405500 | 1.822377514 | 0.017644 |
| Os07g0162700 | LOC_Os07g06860 | Gibberellin receptor GID1L2 | P0428D12.107 | 1.818251432 | 0.034418 |
| Os01g0747500 | LOC_Os01g54370 | Dihydropyrimidinase | OsI_03720 | 1.785266614 | 0.046646 |
| Os06g0320000 | LOC_Os06g21550 | Thioredoxin-like protein Clot | Os06g0320000 | 1.776329132 | 0.032953 |
| Os07g0658600 | LOC_Os07g46480 | Eukaryotic aspartyl protease domain containing protein | OsJ_25435 | 1.774156573 | 0.006259 |
| Os07g0539900 | LOC_Os07g35560 | Glucan endo-1,3-beta-glucosidase precursor | OsJ_24595 | 1.773462618 | 0.027652 |
| Os01g0687400 | LOC_Os01g49320 | Chitinase | 1.760766916 | 0.04272 | |
| Os02g0771700 | LOC_Os02g53200 | Glucan endo-1,3-beta-glucosidase precursor | Os02g0771700 | 1.735448414 | 0.022941 |
| Os07g0186000 | LOC_Os07g08840 | Thioredoxin H1 | TRXH | 1.701278791 | 0.011916 |
| Os04g0456700 | LOC_Os04g38390 | Wound/stress protein, putative, expressed | OSJNBa0036B21.4 | 1.667066756 | 0.004973 |
| Os07g0187700 | LOC_Os07g09000 | WD40 protein, regulation of the plasma membrane localization of phosphate transporters, phosphate uptake and translocation | Os07g0187700 | 1.663966106 | 0.037637 |
| Os01g0132000 | LOC_Os01g04050 | BBTI12-Bowman-Birk type bran trypsin inhibitor precursor | Os01g0132000 | 1.654255218 | 0.017942 |
| Os07g0683600 | LOC_Os07g48460 | Stress responsive protein, putative, expressed | OsJ_25614 | 1.644255664 | 0.005868 |
| Os03g0106400 | LOC_Os03g01600 | Branched-chain-amino-acid aminotransferase | LOC_Os03g01600 | 1.610695927 | 0.030361 |
| Os10g0498100 | LOC_Os10g35500 | Epoxide hydrolase | OsJ_32041 | 1.592639094 | 0.014471 |
| Os06g0717900 | LOC_Os06g50390 | Aspartic proteinase nepenthesin II-like | P0541C02.19-1 | 1.585853919 | 0.014796 |
| Os07g0634600 | LOC_Os07g44070 | Pectin acetylesterase | P0455H11.118-1 | 1.583424242 | 0.017612 |
| Os09g0261300 | LOC_Os09g08660 | Phosphoglycolate phosphatase | B1077E10.18-1 | 1.57844691 | 0.004606 |
| Os04g0628200 | LOC_Os04g53640 | Peroxidase | prx56 | 1.572207357 | 0.001422 |
| Os10g0527800 | LOC_Os10g38360 | Glutathione S-transferase | OsI_34399 | 1.558245126 | 0.045511 |
| Os05g0154800 | LOC_Os05g06280 | U1 small nuclear ribonucleoprotein A | Os05g0154800 | 1.55665498 | 0.007471 |
| Os03g0661600 | LOC_Os03g45960 | Similar to Alpha-amylase/trypsin inhibitor (Antifungal protein). | OSJNBb0065L20.2 | 1.553387114 | 0.019769 |
| Os03g0214000 | LOC_Os03g11530 | Purple acid phosphatase | LOC_Os03g11530 | 1.550828031 | 0.035302 |
| Os07g0638100 | LOC_Os07g44410 | WD40-like Beta Propeller Repeat family protein | OJ1340_C08.105 | 1.550189963 | 0.002186 |
| Os10g0530900 | LOC_Os10g38740 | Probable glutathione S-transferase GSTU6 | GSTU6 | 1.530424487 | 0.014539 |
| Os01g0783500 | LOC_Os01g57450 | Universal stress protein domain containing protein | Os01g0783500 | 1.526457541 | 0.005096 |
| Os10g0159800 | LOC_Os10g07229 | dehydrogenase | Os10g0159800 | 1.524049105 | 0.049332 |
| Os02g0139100 | LOC_Os02g04650 | Activator of Hsp90 ATPase | Os02g0139100 | 1.511733905 | 0.004122 |
| Os06g0266400 | LOC_Os06g15600 | Similar to chemocyanin Phytocyanin | OsI_22465 | 1.508518489 | 0.04803 |
| Os05g0182100 | LOC_Os05g08930 | chloroplast lumen common family protein | OsI_18722 | 1.500572906 | 0.021029 |
| Os05g0594900 | LOC_Os05g51650 | U6 snRNA-associated Sm-like protein LSm8 | Os05g0594900 | 1.50032122 | 0.029511 |
| RAP (Os ID) | MSU (LOC_Os ID) | Description | Gene Name | Ratio (RLP/RCK) | p Value |
|---|---|---|---|---|---|
| Os02g0822800 | LOC_Os02g57690 | Acyl-CoA binding protein-like | Os02g0822800 | 0.657506509 | 0.019206616 |
| Os03g0219200 | LOC_Os03g11960 | copper/zinc superoxide dismutase | Os03g0219200 | 0.637308003 | 0.049986265 |
| Os08g0374000 | LOC_Os08g28670 | Bet v I allergen family protein | Os08g0374000 | 0.636556967 | 0.001251447 |
| Os06g0104300 | LOC_Os06g01490 | monocopper oxidase | Os06g0104300 | 0.636141093 | 0.039078829 |
| Os01g0155600 | LOC_Os01g06290 | Splicing factor, arginine/serine-rich | 0.635942121 | 0.032973117 | |
| Os08g0441500 | LOC_Os08g34280 | Cinnamoyl-CoA reductase, lignin formation | P0528B09.35-1 | 0.617419753 | 0.001449421 |
| Os05g0278500 | LOC_Os05g19910 | Acyl transferase 5 | AT5 | 0.606305592 | 0.016918153 |
| Os05g0135700 | LOC_Os05g04510 | S-adenosylmethionine synthase, catalyzes the formation of S-adenosylmethionine from methionine and ATP. | sams | 0.59241418 | 0.001074265 |
| Os05g0375400 | LOC_Os05g31140 | Glucanase | GLU | 0.56122895 | 0.010900711 |
| Os02g0620500 | LOC_Os02g40710 | Ammonium transporter 1 member 3 | AMT1-3 | 0.473226337 | 0.03929424 |
| Os01g0717700 | LOC_Os01g52010 | alliin lyase precursor | Os01g0717700 | 0.428345703 | 0.003389562 |
| Os04g0497200 | LOC_Os04g41970 | Endoglucanase 12 | GLU3 | 0.414420949 | 0.019558331 |
| Os01g0264900 | LOC_Os01g16010 | BCAS2 protein, putative, expressed | OsI_01292 | 0.253067847 | 0.00757617 |
| cpDNA | ribulose-1,5-bisphosphate carboxylase/oxygenase large subunit, RuBisCO | rbcL | 0.208373843 | 0.03601915 | |
| Os02g0152700 | LOC_Os02g05880 | DNA-directed RNA polymerase subunit | OsI_05888 | 0.069922407 | 0.045181841 |
| RAP (Os ID) | MSU (LOC_Os ID) | RLP/RCK in Transcriptome | RLP/RCK in Proteomic | p Value | Protein IDs | Annotation |
|---|---|---|---|---|---|---|
| Os03g0603600 | LOC_Os03g40670 | 3.572344 | 16.03 | 0.006552 | Q6AUZ6 | Glycerophosphoryl diester phosphodiesterase family protein, expressed |
| Os03g0150800 | LOC_Os03g05640 | 4.470767 | 3.96089 | 0.033385 | Q8GSD9 | Low-affinity transporter for inorganic phosphate (Pi) |
| Os01g0776600 | LOC_Os01g56880 | 1.57171 | 3.622714 | 0.02748 | A0A0P0V8Z3 | Purple acid phosphatase |
| Os10g0444700 | LOC_Os10g30790 | 2.315579 | 3.188358 | 0.000168 | Q8H6G8 | Probable inorganic phosphate transporter 1-8 |
| Os12g0637100 | LOC_Os12g44020 | 2.109139 | 3.158118 | 0.001597 | Q2QLL9 | Purple acid phosphatase |
| Os01g0660200 | LOC_Os01g47070 | 4.556587 | 2.640671 | 0.030145 | A2ZW76 | Glycosyl hydrolase |
| Os12g0198000 | LOC_Os12g09620 | 2.500715 | 2.624379 | 9.82E-05 | Q2QWE5 | Expressed protein |
| Os08g0434100 | LOC_Os08g33710 | 1.591087 | 2.61472 | 0.002771 | Q9FRU0 | Ribonuclease |
| Os07g0129200 | LOC_Os07g03710 | 1.872105 | 2.294623 | 0.001414 | B9FVB5 | SCP-like extracellular protein, expressed |
| Os05g0402900 | LOC_Os05g33400 | 3.22764 | 2.229987 | 0.045047 | B9FPI6 | Basic 7S globulin precursor, putative, expressed |
| Os07g0630400 | LOC_Os07g43670 | 1.90585 | 2.18514 | 0.004417 | Q8H4E4 | Ribonuclease T2 family domain containing protein, expressed |
| Os10g0538200 | LOC_Os10g39300 | 7.334062 | 2.147759 | 0.030829 | A2Z9R9 | Aspartic proteinase nepenthesin, putative, expressed |
| Os01g0357100 | LOC_Os01g25484 | 2.89252 | 2.139517 | 0.015234 | B8A7W8 | Ferredoxin--nitrite reductase, putative, expressed |
| Os10g0191300 | LOC_Os10g11500 | 1.800917 | 2.010712 | 0.0018 | Q8LMW8 | SCP-like extracellular protein, expressed |
| Os05g0247100 | LOC_Os05g15770 | 4.70642 | 2.004889 | 0.03089 | Q5WMX0 | Similar to glycosyl hydrolases Family 18 |
| NONE | LOC_Os07g23850 | 1.549946 | 1.977236 | 0.016379 | A2YKM4 | Glycosyl hydrolase |
| Os07g0539900 | LOC_Os07g35560 | 2.59231 | 1.773463 | 0.027652 | B9FXQ1 | Glucan endo-1,3-beta-glucosidase precursor, putative, expressed |
| Os01g0687400 | LOC_Os01g49320 | 1.944762 | 1.760767 | 0.04272 | Q7XXQ0 | Chitinase |
| Os07g0187700 | LOC_Os07g09000 | 1.874014 | 1.663966 | 0.037637 | Q6Z4F3 | WD40 protein, regulation of the plasma membrane localization of phosphate transporters, Phosphate uptake and translocation |
| Os01g0132000 | LOC_Os01g04050 | 1.955063 | 1.654255 | 0.017942 | Q9LGB2 | BBTI12 - Bowman-Birk type bran trypsin inhibitor precursor, expressed |
| Os10g0498100 | LOC_Os10g35500 | 0.314414 | 1.592639 | 0.014471 | A3C655 | Epoxide hydrolase |
| Os07g0638100 | LOC_Os07g44410 | 1.589194 | 1.55019 | 0.002186 | Q8GVH2 | WD40-like Beta propeller repeat family protein |
| Os08g0374000 | LOC_Os08g28670 | 0.489589 | 0.636557 | 0.001251 | Q6ZD29 | Bet v I allergen family protein OsBet v I |
| Os02g0620500 | LOC_Os02g40710 | 0.635764 | 0.473226 | 0.039294 | Q6K9G3 | Ammonium transporter 1 member 3 |
| QTL ID | Species Name | Chromosome | Position |
|---|---|---|---|
| AQBD004 | Oryza sativa | 1 | 41,967,890–41,969,197 bp |
| AQCI001 | Oryza sativa | 2 | 8,984,645–18,496,476 bp |
| AQCI008 | Oryza sativa | 3 | 6,753,341–10,322,897 bp |
| AQCI006 | Oryza sativa | 4 | 88,362–4,439,573 bp |
| AQCI011 | Oryza sativa | 4 | 24,690,120–27,908,404 bp |
| AQCI002 | Oryza sativa | 6 | 3,536,009–4,952,592 bp |
| AQCI009 | Oryza sativa | 6 | 1,644,474–4,952,592 bp |
| AQCI003 | Oryza sativa | 10 | 7,639,733–14,271,753 bp |
| AQBD007 | Oryza sativa | 12 | 1,548,040–1,548,464 bp |
| AQCI012 | Oryza sativa | 12 | 3,885,926–27,489,485 bp |
| AQCI013 | Oryza sativa | 12 | 1,548,040–18,867,702 bp |
| AQAZ001 | Oryza sativa | 12 | 13,101,084–15,120,848 bp |
| qMLR-1 | DXWR | 1 | 33,053,493–36,734,272 bp |
| qTDW-2 | DXWR | 3 | 12,407,382–23,822,102 bp |
| RAP (Os ID) | MSU (LOC_Os ID) | Mapped QTL Accession ID | Description | Ratio (RLP/RCK) | p Value |
|---|---|---|---|---|---|
| Os01g0783500 | LOC_Os01g57450 | qMLR-1 | Universal stress protein domain containing protein | 1.52646 | 0.005096 |
| Os03g0603600 | LOC_Os03g40670 | qTDW-2 | Glycerophosphoryl diester phosphodiesterase family protein | 16.03 | 0.006552 |
| Os03g0405900 | LOC_Os03g29240 | qTDW-2 | Probable nucleoredoxin 1-2 | 2.22151 | 0.0006 |
| Os03g0238600 | LOC_Os03g13540 | AQCI008 | Purple acid phosphatase | 1.95551 | 0.0009 |
| Os03g0405500 | LOC_Os03g29190 | qTDW-2 | Probable nucleoredoxin 1-1 | 1.82238 | 0.017644 |
| Os06g0172800 | LOC_Os06g07600 | AQCI002, AQCI009 | Uncharacterized glycosyltransferase | 1.87172 | 0.010126 |
| Os12g0637100 | LOC_Os12g44020 | AQCI012 | Purple acid phosphatase | 3.15812 | 0.001597 |
| Os12g0198000 | LOC_Os12g09620 | AQCI012, AQCI013 | Expressed protein | 2.62438 | 9.82 × 10−5 |
| Os04g0497200 | LOC_Os04g41970 | AQCI011 | Endoglucanase 12 | 0.41442 | 0.019558331 |
Publisher’s Note: MDPI stays neutral with regard to jurisdictional claims in published maps and institutional affiliations. |
© 2022 by the authors. Licensee MDPI, Basel, Switzerland. This article is an open access article distributed under the terms and conditions of the Creative Commons Attribution (CC BY) license (https://creativecommons.org/licenses/by/4.0/).
Share and Cite
Deng, Q.; Dai, L.; Chen, Y.; Wu, D.; Shen, Y.; Xie, J.; Luo, X. Identification of Phosphorus Stress Related Proteins in the Seedlings of Dongxiang Wild Rice (Oryza Rufipogon Griff.) Using Label-Free Quantitative Proteomic Analysis. Genes 2022, 13, 108. https://doi.org/10.3390/genes13010108
Deng Q, Dai L, Chen Y, Wu D, Shen Y, Xie J, Luo X. Identification of Phosphorus Stress Related Proteins in the Seedlings of Dongxiang Wild Rice (Oryza Rufipogon Griff.) Using Label-Free Quantitative Proteomic Analysis. Genes. 2022; 13(1):108. https://doi.org/10.3390/genes13010108
Chicago/Turabian StyleDeng, Qianwen, Liangfang Dai, Yaling Chen, Decai Wu, Yu Shen, Jiankun Xie, and Xiangdong Luo. 2022. "Identification of Phosphorus Stress Related Proteins in the Seedlings of Dongxiang Wild Rice (Oryza Rufipogon Griff.) Using Label-Free Quantitative Proteomic Analysis" Genes 13, no. 1: 108. https://doi.org/10.3390/genes13010108
APA StyleDeng, Q., Dai, L., Chen, Y., Wu, D., Shen, Y., Xie, J., & Luo, X. (2022). Identification of Phosphorus Stress Related Proteins in the Seedlings of Dongxiang Wild Rice (Oryza Rufipogon Griff.) Using Label-Free Quantitative Proteomic Analysis. Genes, 13(1), 108. https://doi.org/10.3390/genes13010108
