Extended Phenotyping and Functional Validation Facilitate Diagnosis of a Complex Patient Harboring Genetic Variants in MCCC1 and GNB5 Causing Overlapping Phenotypes
Abstract
:1. Introduction
2. Materials and Methods
2.1. Genetic Testing
2.2. Electroretinogram
2.3. Fibroblast Cell Culture
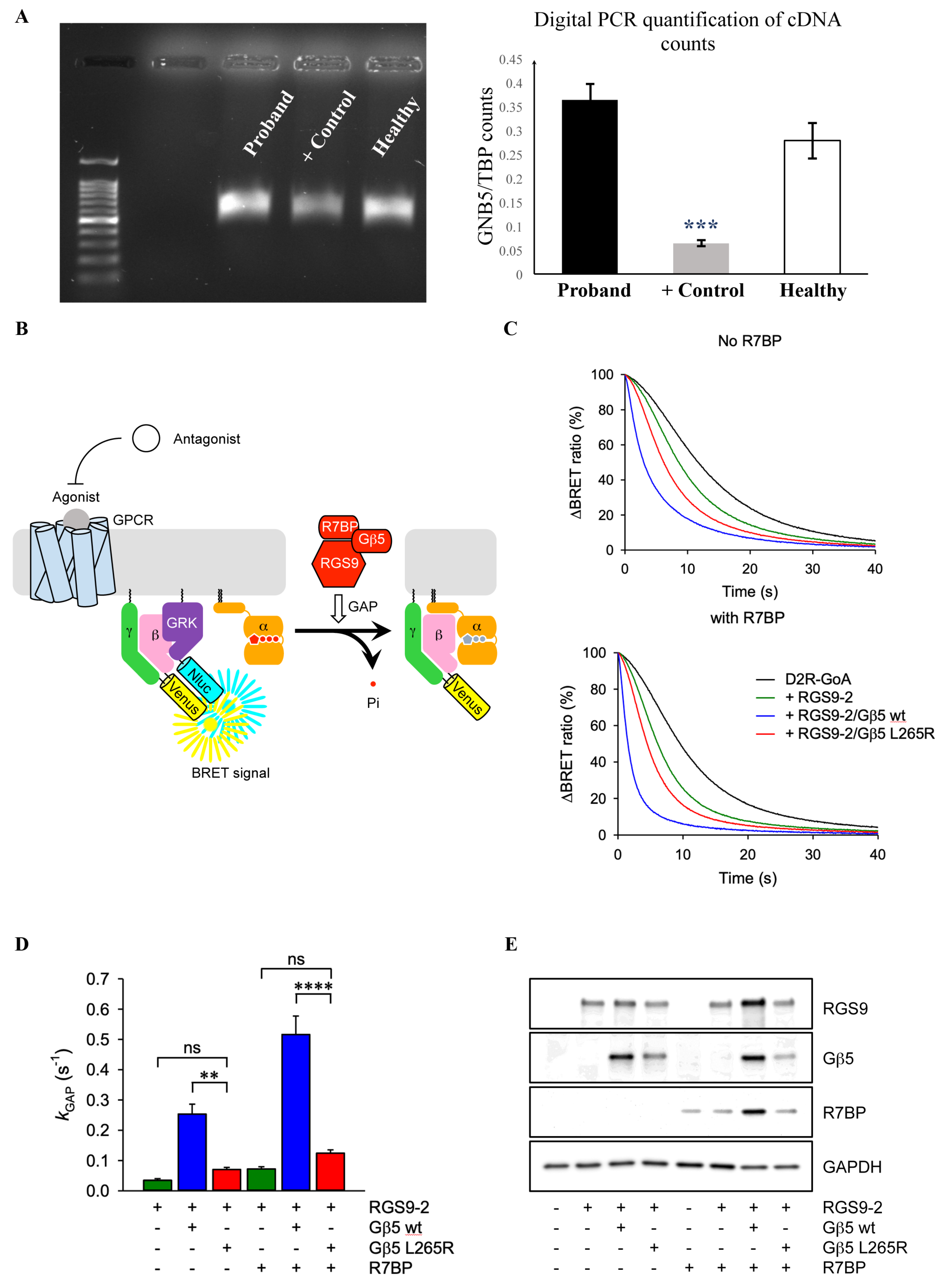
2.4. Digital PCR
2.5. Cultures of HEK293T/17 Cells
2.6. cDNA Constructs
2.7. Transfection
2.8. Bioluminescence Resonance Energy Transfer (BRET)
2.9. Western Blot
2.10. Statistical Analysis
3. Results
3.1. General Phenotype of the Proband
3.2. Molecular Genetic Result
3.3. Ocular Phenotype
3.4. Proband’s Fibroblast GNB5 Expression
3.5. BRET-Based Gβ5 Functional Analysis
3.6. Gβ5 Crystal Structure Analysis
4. Discussion
5. Conclusions
Author Contributions
Funding
Institutional Review Board Statement
Informed Consent Statement
Acknowledgments
Conflicts of Interest
References
- Yang, Y.; Muzny, D.M.; Reid, J.G.; Bainbridge, M.N.; Willis, A.; Ward, P.A.; Braxton, A.; Beuten, J.; Xia, F.; Niu, Z.; et al. Clinical whole-exome sequencing for the diagnosis of mendelian disorders. N. Engl. J. Med. 2013, 369, 1502–1511. [Google Scholar] [CrossRef] [Green Version]
- Liu, P.; Meng, L.; Normand, E.A.; Xia, F.; Song, X.; Ghazi, A.; Rosenfeld, J.; Magoulas, P.L.; Braxton, A.; Ward, P.; et al. Reanalysis of Clinical Exome Sequencing Data. N. Engl. J. Med. 2019, 380, 2478–2480. [Google Scholar] [CrossRef] [PubMed]
- Chirita-Emandi, A.; Andreescu, N.; Zimbru, C.G.; Tutac, P.; Arghirescu, S.; Serban, M.; Puiu, M. Challenges in reporting pathogenic/potentially pathogenic variants in 94 cancer predisposing genes–in pediatric patients screened with NGS panels. Sci. Rep. 2020, 10, 223. [Google Scholar] [CrossRef] [Green Version]
- Smith, E.D.; Blanco, K.; Sajan, S.A.; Hunter, J.M.; Shinde, D.N.; Wayburn, B.; Rossi, M.; Huang, J.; Stevens, C.A.; Muss, C.; et al. A retrospective review of multiple findings in diagnostic exome sequencing: Half are distinct and half are overlapping diagnoses. Genet. Med. 2019, 21, 2199–2207. [Google Scholar] [CrossRef] [PubMed] [Green Version]
- Turkdogan, D.; Usluer, S.; Akalin, F.; Agyuz, U.; Aslan, E.S. Familial early infantile epileptic encephalopathy and cardiac conduction disorder: A rare cause of SUDEP in infancy. Seizure 2017, 50, 171–172. [Google Scholar] [CrossRef] [PubMed]
- Tang, M.; Wang, Y.; Xu, Y.; Tong, W.; Jin, D.; Yang, X.A. IDDCA syndrome in a Chinese infant due to GNB5 biallelic mutations. J. Hum. Genet. 2020, 65, 627–631. [Google Scholar] [CrossRef] [PubMed]
- Vernon, H.; Cohen, J.; De Nittis, P.; Fatemi, A.; McClellan, R.; Goldstein, A.; Malerba, N.; Guex, N.; Reymond, A.; Merla, G. Intellectual developmental disorder with cardiac arrhythmia syndrome in a child with compound heterozygous GNB5 variants. Clin. Genet. 2018, 93, 1254–1256. [Google Scholar] [CrossRef]
- Yazdani, S.; Badjatiya, A.; Dorrani, N.; Lee, H.; Grody, W.W.; Nelson, S.F.; Dipple, K.M. Genetic characterization and long-term management of severely affected siblings with intellectual developmental disorder with cardiac arrhythmia syndrome. Mol. Genet. Metab. Rep. 2020, 23, 100582. [Google Scholar] [CrossRef]
- Malerba, N.; Towner, S.; Keating, K.; Squeo, G.M.; Wilson, W.; Merla, G. A NGS-Targeted Autism/ID Panel Reveals Compound Heterozygous GNB5 Variants in a Novel Patient. Front. Genet. 2018, 9, 626. [Google Scholar] [CrossRef] [PubMed]
- Mai, J.H.; Ou, Z.H.; Chen, L.; Duan, J.; Liao, J.X.; Han, C.X. Intellectual developmental disorder with cardiac arrhythmia syndrome in a family caused by GNB5 variation and literature review. Zhonghua Er Ke Za Zhi 2020, 58, 833–837. [Google Scholar] [CrossRef] [PubMed]
- Malerba, N.; De Nittis, P.; Merla, G. The Emerging Role of Gbeta Subunits in Human Genetic Diseases. Cells 2019, 8, 1567. [Google Scholar] [CrossRef] [Green Version]
- Lodder, E.M.; De Nittis, P.; Koopman, C.D.; Wiszniewski, W.; Moura de Souza, C.F.; Lahrouchi, N.; Guex, N.; Napolioni, V.; Tessadori, F.; Beekman, L.; et al. GNB5 Mutations Cause an Autosomal-Recessive Multisystem Syndrome with Sinus Bradycardia and Cognitive Disability. Am. J. Hum. Genet. 2016, 99, 704–710. [Google Scholar] [CrossRef] [PubMed]
- Shamseldin, H.E.; Masuho, I.; Alenizi, A.; Alyamani, S.; Patil, D.N.; Ibrahim, N.; Martemyanov, K.A.; Alkuraya, F.S. GNB5 mutation causes a novel neuropsychiatric disorder featuring attention deficit hyperactivity disorder, severely impaired language development and normal cognition. Genome Biol. 2016, 17, 195. [Google Scholar] [CrossRef] [PubMed] [Green Version]
- Poke, G.; King, C.; Muir, A.; de Valles-Ibanez, G.; Germano, M.; Moura de Souza, C.F.; Fung, J.; Chung, B.; Fung, C.W.; Mignot, C.; et al. The epileptology of GNB5 encephalopathy. Epilepsia 2019, 60, e121–e127. [Google Scholar] [CrossRef] [PubMed]
- Shao, Z.; Tumber, A.; Maynes, J.; Tavares, E.; Kannu, P.; Heon, E.; Vincent, A. Unique retinal signaling defect in GNB5-related disease. Doc. Ophthalmol. 2020, 140, 273–277. [Google Scholar] [CrossRef]
- De Nittis, P.; Efthymiou, S.; Sarre, A.; Guex, N.; Chrast, J.; Putoux, A.; Sultan, T.; Raza Alvi, J.; Ur Rahman, Z.; Zafar, F.; et al. Inhibition of G-protein signalling in cardiac dysfunction of intellectual developmental disorder with cardiac arrhythmia (IDDCA) syndrome. J. Med. Genet. 2020. [Google Scholar] [CrossRef] [PubMed]
- Malerba, N.; Benzoni, P.; Squeo, G.M.; Milanesi, R.; Giannetti, F.; Sadleir, L.G.; Poke, G.; Augello, B.; Croce, A.I.; Barbuti, A.; et al. Generation of the induced human pluripotent stem cell lines CSSi009-A from a patient with a GNB5 pathogenic variant, and CSSi010-A from a CRISPR/Cas9 engineered GNB5 knock-out human cell line. Stem. Cell Res. 2019, 40, 101547. [Google Scholar] [CrossRef]
- Zhang, J.H.; Pandey, M.; Seigneur, E.M.; Panicker, L.M.; Koo, L.; Schwartz, O.M.; Chen, W.; Chen, C.K.; Simonds, W.F. Knockout of G protein beta5 impairs brain development and causes multiple neurologic abnormalities in mice. J. Neurochem. 2011, 119, 544–554. [Google Scholar] [CrossRef] [Green Version]
- Veerman, C.C.; Mengarelli, I.; Koopman, C.D.; Wilders, R.; van Amersfoorth, S.C.; Bakker, D.; Wolswinkel, R.; Hababa, M.; de Boer, T.P.; Guan, K.; et al. Genetic variation in GNB5 causes bradycardia by augmenting the cholinergic response via increased acetylcholine-activated potassium current (I K,ACh). Dis. Model. Mech. 2019, 12, dmm037994. [Google Scholar] [CrossRef] [PubMed] [Green Version]
- Krispel, C.M.; Chen, C.K.; Simon, M.I.; Burns, M.E. Novel form of adaptation in mouse retinal rods speeds recovery of phototransduction. J. Gen. Physiol. 2003, 122, 703–712. [Google Scholar] [CrossRef] [Green Version]
- Xie, K.; Ge, S.; Collins, V.E.; Haynes, C.L.; Renner, K.J.; Meisel, R.L.; Lujan, R.; Martemyanov, K.A. Gbeta5-RGS complexes are gatekeepers of hyperactivity involved in control of multiple neurotransmitter systems. Psychopharmacology 2012, 219, 823–834. [Google Scholar] [CrossRef] [PubMed] [Green Version]
- Slepak, V.Z. Structure, function, and localization of Gbeta5-RGS complexes. Prog. Mol. Biol. Transl. Sci. 2009, 86, 157–203. [Google Scholar] [CrossRef] [Green Version]
- Masuho, I.; Skamangas, N.K.; Muntean, B.S.; Martemyanov, K.A. Diversity of the Gbetagamma complexes defines spatial and temporal bias of GPCR signaling. Cell Syst. 2021, 12, 324–337. [Google Scholar] [CrossRef]
- Witherow, D.S.; Slepak, V.Z. A novel kind of G protein heterodimer: The G beta5-RGS complex. Recept. Channels 2003, 9, 205–212. [Google Scholar]
- Masuho, I.; Wakasugi-Masuho, H.; Posokhova, E.N.; Patton, J.R.; Martemyanov, K.A. Type 5 G protein beta subunit (Gbeta5) controls the interaction of regulator of G protein signaling 9 (RGS9) with membrane anchors. J. Biol. Chem. 2011, 286, 21806–21813. [Google Scholar] [CrossRef] [Green Version]
- Chen, C.K.; Eversole-Cire, P.; Zhang, H.; Mancino, V.; Chen, Y.J.; He, W.; Wensel, T.G.; Simon, M.I. Instability of GGL domain-containing RGS proteins in mice lacking the G protein beta-subunit Gbeta5. Proc. Natl. Acad. Sci. USA 2003, 100, 6604–6609. [Google Scholar] [CrossRef] [PubMed] [Green Version]
- Anderson, G.R.; Posokhova, E.; Martemyanov, K.A. The R7 RGS protein family: Multi-subunit regulators of neuronal G protein signaling. Cell Biochem. Biophys. 2009, 54, 33–46. [Google Scholar] [CrossRef] [PubMed] [Green Version]
- Zhang, J.H.; Lai, Z.; Simonds, W.F. Differential expression of the G protein beta(5) gene: Analysis of mouse brain, peripheral tissues, and cultured cell lines. J. Neurochem. 2000, 75, 393–403. [Google Scholar] [CrossRef]
- Nini, L.; Waheed, A.A.; Panicker, L.M.; Czapiga, M.; Zhang, J.H.; Simonds, W.F. R7-binding protein targets the G protein beta 5/R7-regulator of G protein signaling complex to lipid rafts in neuronal cells and brain. BMC Biochem. 2007, 8, 18. [Google Scholar] [CrossRef] [Green Version]
- Watson, A.J.; Katz, A.; Simon, M.I. A fifth member of the mammalian G-protein beta-subunit family. Expression in brain and activation of the beta 2 isotype of phospholipase C. J. Biol. Chem. 1994, 269, 22150–22156. [Google Scholar] [CrossRef]
- Kardestuncer, T.; Wu, H.; Lim, A.L.; Neer, E.J. Cardiac myocytes express mRNA for ten RGS proteins: Changes in RGS mRNA expression in ventricular myocytes and cultured atria. FEBS Lett. 1998, 438, 285–288. [Google Scholar] [CrossRef] [Green Version]
- Hausmann, O.N.; Hu, W.H.; Keren-Raifman, T.; Witherow, D.S.; Wang, Q.; Levay, K.; Frydel, B.; Slepak, V.Z.; Bethea, J.R. Spinal cord injury induces expression of RGS7 in microglia/macrophages in rats. Eur. J. Neurosci. 2002, 15, 602–612. [Google Scholar] [CrossRef]
- Rao, A.; Dallman, R.; Henderson, S.; Chen, C.K. Gbeta5 is required for normal light responses and morphology of retinal ON-bipolar cells. J. Neurosci. 2007, 27, 14199–14204. [Google Scholar] [CrossRef] [PubMed] [Green Version]
- Watson, A.J.; Aragay, A.M.; Slepak, V.Z.; Simon, M.I. A novel form of the G protein beta subunit Gbeta5 is specifically expressed in the vertebrate retina. J. Biol. Chem. 1996, 271, 28154–28160. [Google Scholar] [CrossRef] [PubMed] [Green Version]
- Grunert, S.C.; Stucki, M.; Morscher, R.J.; Suormala, T.; Burer, C.; Burda, P.; Christensen, E.; Ficicioglu, C.; Herwig, J.; Kolker, S.; et al. 3-methylcrotonyl-CoA carboxylase deficiency: Clinical, biochemical, enzymatic and molecular studies in 88 individuals. Orphanet. J. Rare Dis. 2012, 7, 31. [Google Scholar] [CrossRef] [PubMed] [Green Version]
- Hoffmann, G.F.; Kölker, S. Chapter 181–Defects in amino acid catabolism and the urea cycle. In Handbook of Clinical Neurology; Dulac, O., Lassonde, M., Sarnat, H.B., Eds.; Elsevier: Amsterdam, The Netherlands, 2013; Volume 113, pp. 1755–1773. [Google Scholar]
- Wilcken, B. 3-Methylcrotonyl-CoA carboxylase deficiency: To screen or not to screen? J. Inherit. Metab. Dis. 2016, 39, 171–172. [Google Scholar] [CrossRef] [PubMed] [Green Version]
- Wang, H.; Liu, S.; Wang, B.; Yang, Y.; Yu, B.; Wang, L.; Wang, T. 3-Methylcrotonyl-CoA carboxylase deficiency newborn screening in a population of 536,008: Is routine screening necessary? J. Pediatr. Endocrinol. Metab. 2019, 32, 1321–1326. [Google Scholar] [CrossRef]
- Masuho, I.; Chavali, S.; Muntean, B.S.; Skamangas, N.K.; Simonyan, K.; Patil, D.N.; Kramer, G.M.; Ozelius, L.; Babu, M.M.; Martemyanov, K.A. Molecular Deconvolution Platform to Establish Disease Mechanisms by Surveying GPCR Signaling. Cell Rep. 2018, 24, 557–568.e555. [Google Scholar] [CrossRef] [Green Version]
- Masuho, I.; Martemyanov, K.A.; Lambert, N.A. Monitoring G Protein Activation in Cells with BRET. Methods Mol. Biol. 2015, 1335, 107–113. [Google Scholar] [CrossRef] [PubMed] [Green Version]
- Karczewski, K.J.; Francioli, L.C.; Tiao, G.; Cummings, B.B.; Alfoldi, J.; Wang, Q.; Collins, R.L.; Laricchia, K.M.; Ganna, A.; Birnbaum, D.P.; et al. The mutational constraint spectrum quantified from variation in 141,456 humans. Nature 2020, 581, 434–443. [Google Scholar] [CrossRef]
- Richards, S.; Aziz, N.; Bale, S.; Bick, D.; Das, S.; Gastier-Foster, J.; Grody, W.W.; Hegde, M.; Lyon, E.; Spector, E.; et al. Standards and guidelines for the interpretation of sequence variants: A joint consensus recommendation of the American College of Medical Genetics and Genomics and the Association for Molecular Pathology. Genet. Med. 2015, 17, 405–424. [Google Scholar] [CrossRef]
- Vincent, A.; Robson, A.G.; Holder, G.E. Pathognomonic (diagnostic) ERGs. A review and update. Retina 2013, 33, 5–12. [Google Scholar] [CrossRef] [PubMed]
- McCulloch, D.L.; Marmor, M.F.; Brigell, M.G.; Hamilton, R.; Holder, G.E.; Tzekov, R.; Bach, M. ISCEV Standard for full-field clinical electroretinography (2015 update). Doc. Ophthalmol. 2015, 130, 1–12, Erratum in 2015, 131, 81–83. [Google Scholar] [CrossRef] [PubMed]
- Hollins, B.; Kuravi, S.; Digby, G.J.; Lambert, N.A. The c-terminus of GRK3 indicates rapid dissociation of G protein heterotrimers. Cell Signal. 2009, 21, 1015–1021. [Google Scholar] [CrossRef] [Green Version]
- Gulati, S.; Jin, H.; Masuho, I.; Orban, T.; Cai, Y.; Pardon, E.; Martemyanov, K.A.; Kiser, P.D.; Stewart, P.L.; Ford, C.P.; et al. Targeting G protein-coupled receptor signaling at the G protein level with a selective nanobody inhibitor. Nat. Commun. 2018, 9, 1996. [Google Scholar] [CrossRef] [PubMed] [Green Version]
- Song, J.H.; Waataja, J.J.; Martemyanov, K.A. Subcellular targeting of RGS9-2 is controlled by multiple molecular determinants on its membrane anchor, R7BP. J. Biol. Chem. 2006, 281, 15361–15369. [Google Scholar] [CrossRef] [PubMed] [Green Version]
- Masuho, I.; Ostrovskaya, O.; Kramer, G.M.; Jones, C.D.; Xie, K.; Martemyanov, K.A. Distinct profiles of functional discrimination among G proteins determine the actions of G protein-coupled receptors. Sci. Signal. 2015, 8, ra123. [Google Scholar] [CrossRef] [PubMed] [Green Version]
- Masuho, I.; Balaji, S.; Muntean, B.S.; Skamangas, N.K.; Chavali, S.; Tesmer, J.J.G.; Babu, M.M.; Martemyanov, K.A. A Global Map of G Protein Signaling Regulation by RGS Proteins. Cell 2020, 183, 503–521 e519. [Google Scholar] [CrossRef] [PubMed]
- Hall, M.P.; Unch, J.; Binkowski, B.F.; Valley, M.P.; Butler, B.L.; Wood, M.G.; Otto, P.; Zimmerman, K.; Vidugiris, G.; Machleidt, T.; et al. Engineered luciferase reporter from a deep sea shrimp utilizing a novel imidazopyrazinone substrate. ACS Chem. Biol. 2012, 7, 1848–1857. [Google Scholar] [CrossRef]
- Zhang, J.H.; Simonds, W.F. Copurification of brain G-protein beta5 with RGS6 and RGS7. J. Neurosci. 2000, 20, RC59. [Google Scholar] [CrossRef]
- Rosenberg, H.K.; Markowitz, R.I.; Kolberg, H.; Park, C.; Hubbard, A.; Bellah, R.D. Normal splenic size in infants and children: Sonographic measurements. AJR Am. J. Roentgenol. 1991, 157, 119–121. [Google Scholar] [CrossRef]
- Sim, N.L.; Kumar, P.; Hu, J.; Henikoff, S.; Schneider, G.; Ng, P.C. SIFT web server: Predicting effects of amino acid substitutions on proteins. Nucleic Acids Res. 2012, 40, W452–W457. [Google Scholar] [CrossRef]
- Schwarz, J.M.; Cooper, D.N.; Schuelke, M.; Seelow, D. MutationTaster2: Mutation prediction for the deep-sequencing age. Nat. Methods 2014, 11, 361–362. [Google Scholar] [CrossRef]
- Adzhubei, I.A.; Schmidt, S.; Peshkin, L.; Ramensky, V.E.; Gerasimova, A.; Bork, P.; Kondrashov, A.S.; Sunyaev, S.R. A method and server for predicting damaging missense mutations. Nat. Methods 2010, 7, 248–249. [Google Scholar] [CrossRef] [Green Version]
- Robson, A.G.; Nilsson, J.; Li, S.; Jalali, S.; Fulton, A.B.; Tormene, A.P.; Holder, G.E.; Brodie, S.E. ISCEV guide to visual electrodiagnostic procedures. Doc. Ophthalmol. 2018, 136, 1–26. [Google Scholar] [CrossRef] [PubMed] [Green Version]
- Schapira, M.; Tyers, M.; Torrent, M.; Arrowsmith, C.H. WD40 repeat domain proteins: A novel target class? Nat. Rev. Drug Discov. 2017, 16, 773–786. [Google Scholar] [CrossRef]
- Rolland, M.O.; Divry, P.; Zabot, M.T.; Guibaud, P.; Gomez, S.; Lachaux, A.; Loras, I. Isolated 3-methylcrotonyl-CoA carboxylase deficiency in a 16-month-old child. J. Inherit. Metab. Dis. 1991, 14, 838–839. [Google Scholar] [CrossRef]
- Steen, C.; Baumgartner, E.R.; Duran, M.; Lehnert, W.; Suormala, T.; Fingerhut, R.; Stehn, M.; Kohlschutter, A. Metabolic stroke in isolated 3-methylcrotonyl-CoA carboxylase deficiency. Eur. J. Pediatr. 1999, 158, 730–733. [Google Scholar] [CrossRef] [PubMed]
- Shepard, P.J.; Barshop, B.A.; Baumgartner, M.R.; Hansen, J.B.; Jepsen, K.; Smith, E.N.; Frazer, K.A. Consanguinity and rare mutations outside of MCCC genes underlie nonspecific phenotypes of MCCD. Genet. Med. 2015, 17, 660–667. [Google Scholar] [CrossRef] [PubMed] [Green Version]
- Michaelides, M.; Li, Z.; Rana, N.A.; Richardson, E.C.; Hykin, P.G.; Moore, A.T.; Holder, G.E.; Webster, A.R. Novel mutations and electrophysiologic findings in RGS9- and R9AP-associated retinal dysfunction (Bradyopsia). Ophthalmology 2010, 117, 120–127 e121. [Google Scholar] [CrossRef] [PubMed]
- Posey, J.E.; Harel, T.; Liu, P.; Rosenfeld, J.A.; James, R.A.; Coban Akdemir, Z.H.; Walkiewicz, M.; Bi, W.; Xiao, R.; Ding, Y.; et al. Resolution of Disease Phenotypes Resulting from Multilocus Genomic Variation. N. Engl. J. Med. 2017, 376, 21–31. [Google Scholar] [CrossRef] [PubMed]
- Tarailo-Graovac, M.; Shyr, C.; Ross, C.J.; Horvath, G.A.; Salvarinova, R.; Ye, X.C.; Zhang, L.H.; Bhavsar, A.P.; Lee, J.J.; Drogemoller, B.I.; et al. Exome Sequencing and the Management of Neurometabolic Disorders. N. Engl. J. Med. 2016, 374, 2246–2255. [Google Scholar] [CrossRef] [PubMed] [Green Version]
- Sanders, S.J.; Sahin, M.; Hostyk, J.; Thurm, A.; Jacquemont, S.; Avillach, P.; Douard, E.; Martin, C.L.; Modi, M.E.; Moreno-De-Luca, A.; et al. A framework for the investigation of rare genetic disorders in neuropsychiatry. Nat. Med. 2019, 25, 1477–1487. [Google Scholar] [CrossRef] [PubMed]
- Kim, J.; Hu, C.; Moufawad El Achkar, C.; Black, L.E.; Douville, J.; Larson, A.; Pendergast, M.K.; Goldkind, S.F.; Lee, E.A.; Kuniholm, A.; et al. Patient-Customized Oligonucleotide Therapy for a Rare Genetic Disease. N. Engl. J. Med. 2019, 381, 1644–1652. [Google Scholar] [CrossRef]



| 3-MCC | GNB5 IDDCA; MIM: 617173 | GNB5 LADCI; MIM: 617182 | Hemoglobin E Trait | Proband | |
|---|---|---|---|---|---|
| Neurology |
|
| Hypotonia | None |
|
| Neurodevelopmental |
|
|
| None |
|
| Ophthalmology | None |
| None | None |
|
| Cardiovascular | None |
|
|
| |
| GI |
|
| None | None |
|
| Hematology | None | None |
|
| |
| Respiratory |
| None | None | None |
|
| Metabolic |
| (One patient with increased urine 3-methyl-glutaconic acid) | None | None |
|
| Constitutional |
| None | None | None | None |
Publisher’s Note: MDPI stays neutral with regard to jurisdictional claims in published maps and institutional affiliations. |
© 2021 by the authors. Licensee MDPI, Basel, Switzerland. This article is an open access article distributed under the terms and conditions of the Creative Commons Attribution (CC BY) license (https://creativecommons.org/licenses/by/4.0/).
Share and Cite
Shao, Z.; Masuho, I.; Tumber, A.; Maynes, J.T.; Tavares, E.; Ali, A.; Hewson, S.; Schulze, A.; Kannu, P.; Martemyanov, K.A.; et al. Extended Phenotyping and Functional Validation Facilitate Diagnosis of a Complex Patient Harboring Genetic Variants in MCCC1 and GNB5 Causing Overlapping Phenotypes. Genes 2021, 12, 1352. https://doi.org/10.3390/genes12091352
Shao Z, Masuho I, Tumber A, Maynes JT, Tavares E, Ali A, Hewson S, Schulze A, Kannu P, Martemyanov KA, et al. Extended Phenotyping and Functional Validation Facilitate Diagnosis of a Complex Patient Harboring Genetic Variants in MCCC1 and GNB5 Causing Overlapping Phenotypes. Genes. 2021; 12(9):1352. https://doi.org/10.3390/genes12091352
Chicago/Turabian StyleShao, Zhuo, Ikuo Masuho, Anupreet Tumber, Jason T. Maynes, Erika Tavares, Asim Ali, Stacy Hewson, Andreas Schulze, Peter Kannu, Kirill A. Martemyanov, and et al. 2021. "Extended Phenotyping and Functional Validation Facilitate Diagnosis of a Complex Patient Harboring Genetic Variants in MCCC1 and GNB5 Causing Overlapping Phenotypes" Genes 12, no. 9: 1352. https://doi.org/10.3390/genes12091352
APA StyleShao, Z., Masuho, I., Tumber, A., Maynes, J. T., Tavares, E., Ali, A., Hewson, S., Schulze, A., Kannu, P., Martemyanov, K. A., & Vincent, A. (2021). Extended Phenotyping and Functional Validation Facilitate Diagnosis of a Complex Patient Harboring Genetic Variants in MCCC1 and GNB5 Causing Overlapping Phenotypes. Genes, 12(9), 1352. https://doi.org/10.3390/genes12091352

