Genome-Wide Identification, Characterization and Expression Profiling of myosin Family Genes in Sebastes schlegelii
Abstract
1. Introduction
2. Materials and Methods
2.1. Ethics Statement
2.2. Identification of Myosin Family Genes in S. schlegelii
2.3. Molecular Characters of S. schlegelii Myosin Genes
2.4. Phylogenetic and Synteny Analysis
2.5. Expression Profiling of Myosin Genes at Early Ddevelopmental Stages, Different Tissues, and During in Vitro Myoblast Differentiation Process
2.6. qRT-PCR Validation of Myosin Expression
2.7. Histological Examination
3. Results
3.1. Identification of Myosin Genes in S. schlegelii
3.2. The Evolutionary Relationship of Myosin Genes
3.3. Functional Domains and Gene Structure of Myosin Genes
3.4. Chromosome Distribution and Synteny Analysis of Myosin Genes
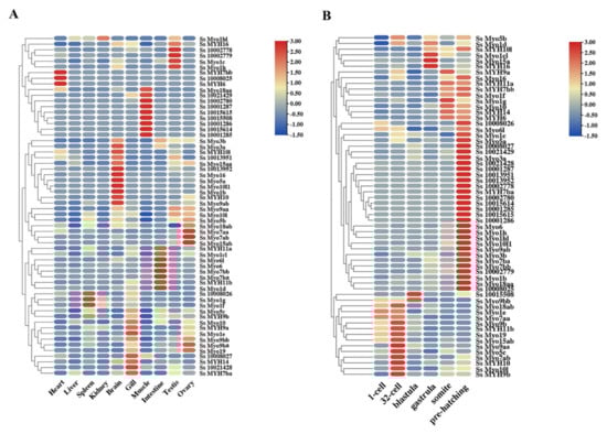
3.5. Expression Patterns of Myosin Genes in Adult Tissues and Early Developmental Stages
3.6. Myo2 Genes Participate in the Muscle Growth in Juvenile and Adult S. schlegelii
3.7. Myosin Genes Involved in Myoblast Differentiation
4. Discussion
4.1. Diverse Functions of Myosin Genes in S. schlegelii
4.2. Expansion of Myo2 Subfamily and Their Involvement in Skeletal Muscle Growth in S. schlegelii
4.3. Myosin Genes Participate in Myoblast Differentiation of S. schlegelii
5. Conclusions
Supplementary Materials
Author Contributions
Funding
Institutional Review Board Statement
Informed Consent Statement
Data Availability Statement
Conflicts of Interest
References
- Richards, T.A.; Cavalier-Smith, T. Myosin domain evolution and the primary divergence of eukaryotes. Nature 2005, 436, 1113–1118. [Google Scholar] [CrossRef]
- Buss, F.; Kendrick-Jones, J. Multifunctional myosin vi has a multitude of cargoes. Proc. Natl. Acad. Sci. USA 2011, 108, 5927–5928. [Google Scholar] [CrossRef]
- Hofmann, W.A.; Richards, T.A.; de Lanerolle, P. Ancient animal ancestry for nuclear myosin. J. Cell Sci. 2009, 122, 636–643. [Google Scholar] [CrossRef] [PubMed]
- Sharp, G.J. The amino-acid composition of rabbit myosin. Biochem. J. 1939, 33, 679–693. [Google Scholar] [CrossRef] [PubMed]
- Bailey, K. Myosin and adenosinetriphosphatase. Biochem. J. 1942, 36, 121–139. [Google Scholar] [CrossRef] [PubMed]
- Cohen, C.; Lowey, S.; Kucera, J. Structural studies on uterine myosin. J. Biol. Chem. 1961, 236, PC23–PC24. [Google Scholar] [CrossRef]
- Berg, J.S.; Powell, B.C.; Cheney, R.E. A millennial myosin census. Mol. Biol. Cell 2001, 12, 780–794. [Google Scholar] [CrossRef] [PubMed]
- Cirilo, J.A., Jr.; Gunther, L.K.; Yengo, C.M. Functional role of class iii myosins in hair cells. Front. Cell Dev. Biol. 2021, 9, 285. [Google Scholar] [CrossRef]
- Odronitz, F.; Kollmar, M. Drawing the tree of eukaryotic life based on the analysis of 2,269 manually annotated myosins from 328 species. Genome Biol. 2007, 8, 1–23. [Google Scholar] [CrossRef]
- Woolner, S.; Bement, W.M. Unconventional myosins acting unconventionally. Trends Cell Biol. 2009, 19, 245–252. [Google Scholar] [CrossRef] [PubMed]
- Schiaffino, S. Muscle fiber type diversity revealed by anti-myosin heavy chain antibodies. FEBS J. 2018, 285, 3688–3694. [Google Scholar] [CrossRef] [PubMed]
- Green, C.D.; Ma, Q.; Manske, G.L.; Shami, A.N.; Zheng, X.; Marini, S.; Moritz, L.; Sultan, C.; Gurczynski, S.J.; Moore, B.B. A comprehensive roadmap of murine spermatogenesis defined by single-cell RNA-seq. Dev. Cell 2018, 46, 651–667. [Google Scholar] [CrossRef]
- Renshaw, H.; Juvvadi, P.R.; Cole, D.C.; Steinbach, W.J. The class v myosin interactome of the human pathogen aspergillus fumigatus reveals novel interactions with copii vesicle transport proteins. Biochem. Biophys. Res. Commun. 2020, 527, 232–237. [Google Scholar] [CrossRef]
- Resnicow, D.I.; Deacon, J.C.; Warrick, H.M.; Spudich, J.A.; Leinwand, L.A. Functional diversity among a family of human skeletal muscle myosin motors. Proc. Natl. Acad. Sci. USA 2010, 107, 1053–1058. [Google Scholar] [CrossRef]
- Zhang, X.; Yuan, J.; Zhang, X.; Liu, C.; Li, F.; Xiang, J. Genome-wide identification and expression profiles of myosin genes in the pacific white shrimp, litopenaeus vannamei. Front. Physiol. 2019, 10, 610. [Google Scholar] [CrossRef] [PubMed]
- Tan, D.; Hu, H.; Tong, X.; Han, M.; Zuo, W.; Dai, F.; Lu, C. Genome-wide identification and characterization of myosin genes in the silkworm, bombyx mori. Gene 2019, 691, 45–55. [Google Scholar] [CrossRef] [PubMed]
- Li, H.; Yu, H.; Li, Q. Striated myosin heavy chain gene is a crucial regulator of larval myogenesis in the pacific oyster crassostrea gigas. Int. J. Biol. Macromol. 2021, 179, 388–397. [Google Scholar] [CrossRef]
- Gui, J.; Zhu, Z. Molecular basis and genetic improvement of economically important traits in aquaculture animals. Chin. Sci. Bull. 2012, 57, 1751–1760. [Google Scholar] [CrossRef]
- McGuigan, K.; Phillips, P.C.; Postlethwait, J.H. Evolution of sarcomeric myosin heavy chain genes: Evidence from fish. Mol. Biol. Evol. 2004, 21, 1042–1056. [Google Scholar] [CrossRef] [PubMed]
- Asaduzzaman, M.; Akolkar, D.B.; Kinoshita, S.; Watabe, S. The expression of multiple myosin heavy chain genes during skeletal muscle development of torafugu takifugu rubripes embryos and larvae. Gene 2013, 515, 144–154. [Google Scholar] [CrossRef]
- Martinez, I.; Ofstad, R.; Olsen, R.L. Myosin isoforms in red and white muscles of some marine teleost fishes. J. Muscle Res. Cell Motil. 1990, 11, 489. [Google Scholar] [CrossRef]
- Shao, L.; Zhao, J.; Tang, Q. Non-muscle myosin heavy chain 9 is a critical factor for infectious pancreatic necrosis virus cellular entry. Aquaculture 2020, 533, 736138. [Google Scholar] [CrossRef]
- Li, S.; Wen, H.; Du, S. Defective sarcomere organization and reduced larval locomotion and fish survival in slow muscle heavy chain 1 (smyhc1) mutants. FASEB J. 2020, 34, 1378–1397. [Google Scholar] [CrossRef]
- Wang, M.; Jin, C.; Zhang, F.; Huang, K.; He, Y. A preliminary study on muscle growth and development of black rockfish (sebastes schlegelii). J. Ocean Univ. China 2021, 51, 47–53. [Google Scholar]
- He, Y.; Chang, Y.; Bao, L.; Yu, M.; Li, R.; Niu, J.; Fan, G.; Song, W.; Seim, I.; Qin, Y.; et al. A chromosome-level genome of black rockfish, sebastes schlegelii, provides insights into the evolution of live birth. Mol. Ecol. Resour. 2019, 19, 1309–1321. [Google Scholar] [CrossRef] [PubMed]
- Letunic, I.; Doerks, T.; Bork, P. Smart: Recent updates, new developments and status in 2015. Nucleic Acids Res. 2015, 43, D257–D260. [Google Scholar] [CrossRef]
- Yang, S.; Zhang, X.; Yue, J.-X.; Tian, D.; Chen, J.-Q. Recent duplications dominate nbs-encoding gene expansion in two woody species. Mol. Genet. Genom. 2008, 280, 187–198. [Google Scholar] [CrossRef]
- Wang, L.; Guo, K.; Li, Y.; Tu, Y.; Hu, H.; Wang, B.; Cui, X.; Peng, L. Expression profiling and integrative analysis of the cesa/csl superfamily in rice. BMC Plant Biol. 2010, 10, 1–16. [Google Scholar] [CrossRef]
- Bjellqvist, B.; Hughes, G.J.; Pasquali, C.; Paquet, N.; Ravier, F.; Sanchez, J.C.; Frutiger, S.; Hochstrasser, D. The focusing positions of polypeptides in immobilized ph gradients can be predicted from their amino acid sequences. Electrophoresis 1993, 14, 1023–1031. [Google Scholar] [CrossRef]
- Gasteiger, E.; Hoogland, C.; Gattiker, A.; Wilkins, M.R.; Appel, R.D.; Bairoch, A. Protein identification and analysis tools on the expasy server. Proteom. Protoc. Handb. 2005, 571–607. [Google Scholar]
- Mount, S.M. A catalogue of splice junction sequences. Nucleic Acids Res. 1982, 10, 459–472. [Google Scholar] [CrossRef]
- Larkin, M.A.; Blackshields, G.; Brown, N.P.; Chenna, R.; McGettigan, P.A.; McWilliam, H.; Valentin, F.; Wallace, I.M.; Wilm, A.; Lopez, R.; et al. Clustal w and clustal x version 2.0. Bioinformatics 2007, 23, 2947–2948. [Google Scholar] [CrossRef]
- Kumar, S.; Stecher, G.; Tamura, K. Mega7: Molecular evolutionary genetics analysis version 7.0 for bigger datasets. Mol. Biol. Evol. 2016, 33, 1870–1874. [Google Scholar] [CrossRef]
- Chen, C.; Chen, H.; He, Y.; Xia, R. Tbtools, a toolkit for biologists integrating various biological data handling tools with a user-friendly interface. BioRxiv 2018, 289660. [Google Scholar]
- Zhang, S.; Li, Y.; Shao, J.; Liu, H.; Wang, J.; Wang, M.; Chen, X.; Bian, W. Functional identification and characterization of ipmstna, a novel orthologous myostatin (mstn) gene in channel catfish ictalurus punctatus. Int. J. Biol. Macromol. 2020, 152, 1–10. [Google Scholar] [CrossRef]
- Johnston, I.A.; Bower, N.I.; Macqueen, D.J. Growth and the regulation of myotomal muscle mass in teleost fish. J. Exp. Biol. 2011, 214, 1617–1628. [Google Scholar] [CrossRef] [PubMed]
- Peterson, D.R.; Mok, H.O.L.; Au, D.W.T. Modulation of telomerase activity in fish muscle by biological and environmental factors. Comp. Biochem. Physiol. Part C Toxicol. Pharmacol. 2015, 178, 51–59. [Google Scholar] [CrossRef] [PubMed]
- Sebé-Pedrós, A.; Grau-Bové, X.; Richards, T.A.; Ruiz-Trillo, I. Evolution and classification of myosins, a paneukaryotic whole-genome approach. Genome Biol. Evol. 2014, 6, 290–305. [Google Scholar] [CrossRef]
- Wang, C.; Yue, F.; Kuang, S. Muscle histology characterization using h&e staining and muscle fiber type classification using immunofluorescence staining. Bio-Protoc. 2017, 7, e2279. [Google Scholar] [PubMed]
- Ishikawa, T.; Jou, C.J.; Nogami, A.; Kowase, S.; Arrington, C.B.; Barnett, S.M.; Harrell, D.T.; Arimura, T.; Tsuji, Y.; Kimura, A.; et al. Novel mutation in the α-myosin heavy chain gene is associated with sick sinus syndrome. Circ. Arrhythmia Electrophysiol. 2015, 8, 400–408. [Google Scholar] [CrossRef]
- Carniel, E.; Taylor, M.R.; Sinagra, G.; Di Lenarda, A.; Ku, L.; Fain, P.R.; Boucek, M.M.; Cavanaugh, J.; Miocic, S.; Slavov, D.; et al. A-myosin heavy chain: A sarcomeric gene associated with dilated and hypertrophic phenotypes of cardiomyopathy. Circulation 2005, 112, 54–59. [Google Scholar] [CrossRef]
- Walsh, R.; Rutland, C.; Thomas, R.; Loughna, S. Cardiomyopathy: A systematic review of disease-causing mutations in myosin heavy chain 7 and their phenotypic manifestations. Cardiology 2010, 115, 49–60. [Google Scholar] [CrossRef]
- Lamont, P.J.; Wallefeld, W.; Hilton-Jones, D.; Udd, B.; Argov, Z.; Barboi, A.C.; Bonneman, C.; Boycott, K.M.; Bushby, K.; Connolly, A.M.; et al. Novel mutations widen the phenotypic spectrum of slow skeletal/β-cardiac myosin (myh 7) distal myopathy. Hum. Mutat. 2014, 35, 868–879. [Google Scholar] [CrossRef]
- Zhu, L.; Vranckx, R.; Van Kien, P.K.; Lalande, A.; Boisset, N.; Mathieu, F.; Wegman, M.; Glancy, L.; Gasc, J.-M.; Brunotte, F.; et al. Mutations in myosin heavy chain 11 cause a syndrome associating thoracic aortic aneurysm/aortic dissection and patent ductus arteriosus. Nat. Genet. 2006, 38, 343–349. [Google Scholar] [CrossRef]
- Bridgman, P.C. Myosin-dependent transport in neurons. J. Neurobiol. 2004, 58, 164–174. [Google Scholar] [CrossRef]
- Meyer, A.; Van de Peer, Y. From 2r to 3r: Evidence for a fish-specific genome duplication (fsgd). Bioessays 2005, 27, 937–945. [Google Scholar] [CrossRef]
- Lei, Y.; Yang, L.; Jiang, H.; Chen, J.; Sun, N.; Lv, W.; He, S. Recent genome duplications facilitate the phenotypic diversity of hb repertoire in the cyprinidae. Sci. China Life Sci. 2020, 1–16. [Google Scholar] [CrossRef] [PubMed]
- Tørresen, O.K.; Brieuc, M.S.O.; Solbakken, M.H.; Sørhus, E.; Nederbragt, A.J.; Jakobsen, K.S.; Meier, S.; Edvardsen, R.B.; Jentoft, S. Genomic architecture of haddock (melanogrammus aeglefinus) shows expansions of innate immune genes and short tandem repeats. BMC Genomics 2018, 19, 240. [Google Scholar] [CrossRef]
- Wang, B.; Wang, H.; Song, H.; Jin, C.; Cheng, J. Evolutionary significance and regulated expression of tdrd family genes in gynogenetic japanese flounder (paralichthys olivaceus). Comp. Biochem. Physiol. Part D Genom. Proteom. 2019, 31, 100593. [Google Scholar] [CrossRef]
- Ikeda, D.; Nihei, Y.; Ono, Y.; Watabe, S. Three embryonic myosin heavy chain genes encoding different motor domain structures from common carp show distinct expression patterns in cranial muscles. Mar. Genom. 2010, 3, 1–9. [Google Scholar] [CrossRef]
- Fukushima, H.; Ikeda, D.; Tao, Y.; Watabe, S. Myosin heavy chain genes expressed in juvenile and adult silver carp hypopthalmichthys molitrix: Novel fast-type myosin heavy chain genes of silver carp. Gene 2009, 432, 102–111. [Google Scholar] [CrossRef]
- Lazado, C.C.; Nagasawa, K.; Babiak, I.; Kumaratunga, H.P.; Fernandes, J.M. Circadian rhythmicity and photic plasticity of myosin gene transcription in fast skeletal muscle of atlantic cod (gadus morhua). Mar. Genom. 2014, 18, 21–29. [Google Scholar] [CrossRef]
- Li, H.; Yang, J.; Wei, X.; Song, C.; Dong, D.; Huang, Y.; Lan, X.; Plath, M.; Lei, C.; Ma, Y.; et al. Circfut10 reduces proliferation and facilitates differentiation of myoblasts by sponging mir-133a. J. Cell. Physiol. 2018, 233, 4643–4651. [Google Scholar] [CrossRef] [PubMed]
- Chen, Y.; Stegaev, V.; Kouri, V.P.; Sillat, T.; Chazot, P.L.; Stark, H.; Wen, J.G.; Konttinen, Y.T. Identification of histamine receptor subtypes in skeletal myogenesis. Mol. Med. Rep. 2015, 11, 2624–2630. [Google Scholar] [CrossRef][Green Version]
- Gaglianone, R.B.; Bloise, F.F.; Ortiga-Carvalho, T.M.; Quirico-Santos, T.; Costa, M.L.; Mermelstein, C. Comparative study of calcium and calcium-related enzymes with differentiation markers in different ages and muscle types in mdx mice. Histol. Histopathol. 2020, 35, 203–216. [Google Scholar] [PubMed]
- Zhang, W.-W.; Jia, Y.-F.; Wang, F.; Du, Q.-Y.; Chang, Z.-J. Identification of differentially-expressed genes in early developmental ovary of yellow river carp (cyprinus carpio var) using suppression subtractive hybridization. Theriogenology 2017, 97, 9–16. [Google Scholar] [CrossRef]
- Dhar, K.; Moulton, A.M.; Rome, E.; Qiu, F.; Kittrell, J.; Raichlin, E.; Zolty, R.; Um, J.Y.; Moulton, M.J.; Basma, H.; et al. Targeted myocardial gene expression in failing hearts by RNA sequencing. J. Transl. Med. 2016, 14, 1–9. [Google Scholar] [CrossRef][Green Version]
- Peng, D.Q.; Smith, S.B.; Lee, H.G. Vitamin a regulates intramuscular adipose tissue and muscle development: Promoting high-quality beef production. J. Anim. Sci. Biotechnol. 2021, 12, 1–10. [Google Scholar] [CrossRef]
- Zhang, X.; Huang, Z.; Hu, Y.; Liu, L. Knockdown of myosin 6 inhibits proliferation of oral squamous cell carcinoma cells. J. Oral Pathol. Med. 2016, 45, 740–745. [Google Scholar] [CrossRef]
- Ma, X.; Yan, J.; Chen, W.; Du, P.; Xie, J.; Yu, H.; Wu, H. Knockdown of myosin vi inhibits proliferation of hepatocellular carcinoma cells in vitro. Chem. Biol. Drug Des. 2015, 86, 723–730. [Google Scholar] [CrossRef]
- Kengyel, A.; Bécsi, B.; Kónya, Z.; Sellers, J.R.; Erdődi, F.; Nyitrai, M. Ankyrin domain of myosin 16 influences motor function and decreases protein phosphatase catalytic activity. Eur. Biophys. J. 2015, 44, 207–218. [Google Scholar] [CrossRef]
- Franke, J.D.; Montague, R.A.; Kiehart, D.P. Nonmuscle myosin ii is required for cell proliferation, cell sheet adhesion and wing hair morphology during wing morphogenesis. Dev. Biol. 2010, 345, 117–132. [Google Scholar] [CrossRef]







| Gene | Chromosome | CDS (bp) | Amino Acid (aa) | Mw (Kda) | PI | Location | Number of Transcript |
|---|---|---|---|---|---|---|---|
| Myo1b | Chr 20 | 3513 | 1171 | 135.52 | 9.43 | C, N, M, Cs | 4 |
| Myo1c | Chr 4 | 2928 | 976 | 112.43 | 9.23 | C, N, M, Cs, Es | 4 |
| Myo1cl | Chr 12 | 3204 | 1068 | 122.32 | 8.98 | C, N, Cs, Es | 1 |
| Myo1d | Chr 18 | 3528 | 1176 | 134.19 | 9.3 | C, N, M | 3 |
| Myo1e | Chr 2 | 3297 | 1099 | 124.93 | 9.21 | Es, M | 1 |
| Myo1f | Chr 6 | 3219 | 1073 | 122.63 | 9.23 | C, N, M, Cs | 3 |
| Myo1g | Chr 11 | 3033 | 1011 | 115.55 | 7.96 | C, N, M, Cs | 1 |
| Myo1h | Chr 8 | 3090 | 1030 | 118.74 | 8.6 | C, N, M | 3 |
| Myo1hl | Chr 17 | 3102 | 1034 | 119.84 | 9.13 | C, N, M | 1 |
| Myo3a | Chr 21 | 5112 | 1704 | 194.21 | 6.52 | C, N, M | 2 |
| Myo3b | Chr 20 | 4017 | 1339 | 152.55 | 8.45 | C, N, M, Cs | 2 |
| Myo5a | Chr 2 | 5577 | 1859 | 214.27 | 8.84 | C, N, M | 3 |
| Myo5b | Chr 6 | 4662 | 1554 | 176.03 | 9.12 | C, N, M | 1 |
| Myo5c | Chr 9 | 10059 | 3353 | 388.34 | 8.43 | C, N, M | 1 |
| Myo6 | Chr 14 | 2862 | 954 | 109.7 | 8.59 | C, N, M, Cs | 1 |
| Myo6l | Chr 22 | 3273 | 1091 | 125.21 | 8.47 | C, N, M | 2 |
| Myo7aa | Chr 11 | 6330 | 2110 | 243.81 | 8.92 | C, N | 3 |
| Myo7ab | Chr 4 | 5940 | 1980 | 228.49 | 8.88 | C, N, M | 1 |
| Myo7b | Chr 6 | 6696 | 2232 | 256.07 | 8.88 | C, N | 7 |
| Myo7bb | Chr 7 | 6252 | 2084 | 237.81 | 8.16 | C, N | 2 |
| Myo9aa | Chr 2 | 7689 | 2563 | 291.95 | 8.45 | C, N | 4 |
| Myo9ab | Chr 9 | 7224 | 2408 | 274.34 | 8.58 | C, N | 7 |
| Myo9ba | Chr 6 | 7464 | 2488 | 282.91 | 7.63 | C, N | 3 |
| Myo9bb | Chr 7 | 5862 | 1954 | 223.1 | 8.6 | C, N, Cs | 5 |
| Myo10 | Chr 20 | 5763 | 1921 | 220.93 | 5.57 | C, N | 1 |
| Myo10l | Chr 14 | 6030 | 2010 | 227.9 | 6.8 | C, N | 2 |
| Myo10l1 | Chr 7 | 5745 | 1915 | 218.78 | 6.13 | C, N | 2 |
| Myo15a | Chr 5 | 9417 | 3139 | 352.11 | 9.02 | C, N, M | 1 |
| Myo15ab | Chr 13 | 10,929 | 3643 | 406.73 | 8.35 | C, N | 1 |
| Myo16 | Chr 20 | 5730 | 1910 | 210.75 | 8.41 | C, N | 2 |
| Myo18aa | Chr 4 | 8160 | 2720 | 304.89 | 6.78 | C, N | 6 |
| Myo18ab | Chr 12 | 6903 | 2301 | 259.71 | 6.82 | C, N | 5 |
| Myo19 | Chr 4 | 2913 | 971 | 110.4 | 8.27 | C, N, M, Es | 1 |
| Ss MYH6 | Chr 22 | 5802 | 1934 | 222.63 | 5.62 | C, N, Cs, Es | 1 |
| Ss MYH7ba | Chr 10 | 5712 | 1904 | 219.7 | 6.19 | C, N, M, Cs | 1 |
| MYH7bb | Chr 1 | 5850 | 1950 | 224.95 | 5.95 | C, N, Cs | 1 |
| Ss MYH9a | Chr 5 | 5904 | 1968 | 228.58 | 5.26 | C, N, M, Cs | 1 |
| Ss MYH9b | Chr 13 | 5928 | 1976 | 229.45 | 5.5 | C, N, M, Cs | 1 |
| Ss MYH10 | Chr 5 | 5985 | 1995 | 231.74 | 5.42 | C, N, M, Cs | 2 |
| Ss MYH10l | Chr 13 | 5793 | 1931 | 223.77 | 5.46 | C, N, M, Cs | 2 |
| Ss MYH11a | Chr 5 | 5916 | 1972 | 227.02 | 5.43 | C, N, M, Cs | 2 |
| Ss MYH11b | Chr 13 | 5850 | 1950 | 224.29 | 5.48 | C, N, M, Cs | 1 |
| Ss MYH14 | Chr 19 | 5763 | 1921 | 220.93 | 5.57 | C, N, M | 4 |
| Ss MYH16 | Chr 13 | 5760 | 1920 | 220.35 | 5.86 | C, N, M, Cs | 1 |
| Ss 10008025 | Chr 7 | 11,313 | 3771 | 435.08 | 5.92 | C, N, Cs, Es | 1 |
| Ss 10008026 | Chr 7 | 5877 | 1959 | 225.07 | 5.78 | C, N, Cs, Es | 1 |
| Ss 10008027 | Chr 7 | 5823 | 1941 | 223.39 | 5.8 | C, N, Cs, Es | 1 |
| Ss 10001285 | Chr 9 | 4020 | 1340 | 154.38 | 5.57 | C, N, M, Cs | 1 |
| Ss 10001286 | Chr 9 | 5817 | 1939 | 221.86 | 5.8 | C, N, Cs, Es | 1 |
| Ss 10001287 | Chr 9 | 5664 | 1888 | 216.24 | 5.49 | C, N, Cs, Es | 2 |
| Ss 10002778 | Chr 1 | 5751 | 1917 | 219.67 | 5.58 | C, N, M, Cs | 1 |
| Ss 10002779 | Chr 1 | 5937 | 1979 | 227.43 | 5.86 | C, N, M, Cs | 4 |
| Ss 10002780 | Chr 1 | 5811 | 1937 | 222.69 | 5.75 | C, N, M, Cs | 1 |
| Ss 10013951 | Chr 13 | 5787 | 1929 | 222.94 | 5.78 | C, N, M, Cs | 1 |
| Ss 10013952 | Chr 13 | 5736 | 1912 | 220.14 | 5.66 | C, N, M, Cs | 1 |
| Ss 10015508 | Chr 9 | 5571 | 1857 | 212.53 | 5.66 | C, N, M, Cs | 5 |
| Ss10015614 | Chr 9 | 5886 | 1962 | 224.78 | 5.58 | C, N, M, Cs | 1 |
| Ss 10015615 | Chr 9 | 5829 | 1943 | 222.54 | 5.5 | C, N, M, Cs | 1 |
| Ss 10021428 | Chr 13 | 5778 | 1926 | 220.78 | 5.76 | C, N, M, Cs | 3 |
| Ss 10021429 | Chr 13 | 5841 | 1947 | 223.01 | 5.67 | C, N, M, Cs | 1 |
| Cluster Number | Gene ID | Chromosome | Start Site | End Site |
|---|---|---|---|---|
| 1 | Ss_10021428 | 13 | 9553704 | 9568469 |
| Ss_10021429 | 13 | 9589690 | 9601364 | |
| 2 | Ss_10015614 | 9 | 11373314 | 11383630 |
| Ss_10015615 | 9 | 11388379 | 11398341 | |
| 3 | Ss_10013951 | 13 | 17872608 | 17905057 |
| Ss_10013952 | 13 | 17911150 | 17926242 | |
| 4 | Ss_10008025 | 7 | 29692553 | 29729078 |
| Ss_10008026 | 7 | 29738637 | 29750296 | |
| Ss_10008027 | 7 | 29758471 | 29783643 | |
| 5 | Ss_10002778 | 1 | 34544361 | 34556333 |
| Ss_10002779 | 1 | 34564613 | 34580184 | |
| Ss_10002780 | 1 | 34589861 | 34601724 | |
| 6 | Ss_10001285 | 9 | 11434203 | 11445087 |
| Ss_10001286 | 9 | 11448018 | 11458669 | |
| Ss_10001287 | 9 | 11466155 | 11477014 |
Publisher’s Note: MDPI stays neutral with regard to jurisdictional claims in published maps and institutional affiliations. |
© 2021 by the authors. Licensee MDPI, Basel, Switzerland. This article is an open access article distributed under the terms and conditions of the Creative Commons Attribution (CC BY) license (https://creativecommons.org/licenses/by/4.0/).
Share and Cite
Jin, C.; Wang, M.; Song, W.; Kong, X.; Zhang, F.; Zhang, Q.; He, Y. Genome-Wide Identification, Characterization and Expression Profiling of myosin Family Genes in Sebastes schlegelii. Genes 2021, 12, 808. https://doi.org/10.3390/genes12060808
Jin C, Wang M, Song W, Kong X, Zhang F, Zhang Q, He Y. Genome-Wide Identification, Characterization and Expression Profiling of myosin Family Genes in Sebastes schlegelii. Genes. 2021; 12(6):808. https://doi.org/10.3390/genes12060808
Chicago/Turabian StyleJin, Chaofan, Mengya Wang, Weihao Song, Xiangfu Kong, Fengyan Zhang, Quanqi Zhang, and Yan He. 2021. "Genome-Wide Identification, Characterization and Expression Profiling of myosin Family Genes in Sebastes schlegelii" Genes 12, no. 6: 808. https://doi.org/10.3390/genes12060808
APA StyleJin, C., Wang, M., Song, W., Kong, X., Zhang, F., Zhang, Q., & He, Y. (2021). Genome-Wide Identification, Characterization and Expression Profiling of myosin Family Genes in Sebastes schlegelii. Genes, 12(6), 808. https://doi.org/10.3390/genes12060808

