A Nonsense Variant in Hephaestin Like 1 (HEPHL1) Is Responsible for Congenital Hypotrichosis in Belted Galloway Cattle
Abstract
1. Introduction
2. Materials and Methods
2.1. Animals and Samples
2.2. Clinicopathological Investigations
2.3. Genetic Investigations
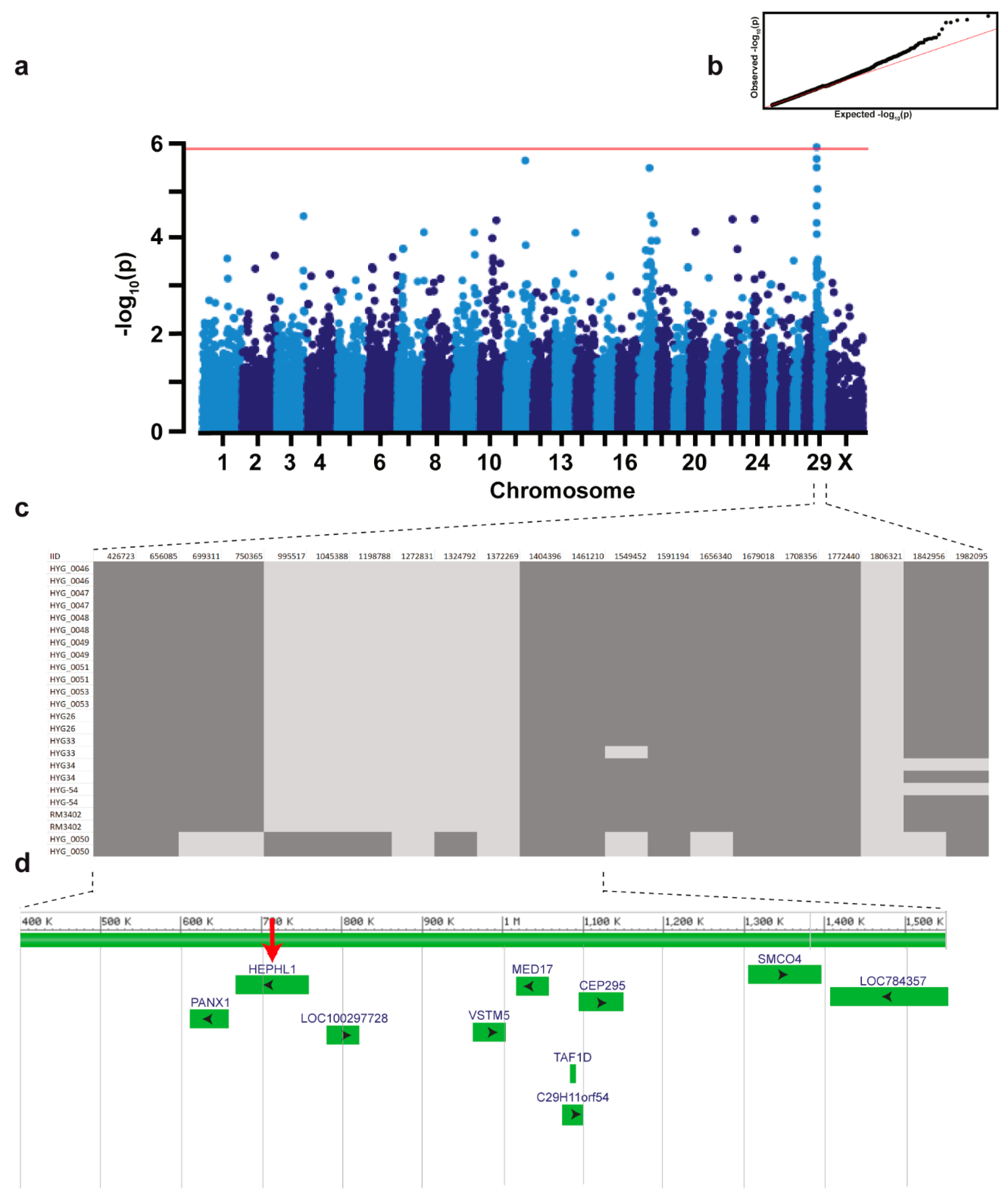
2.3.1. SNP Genotyping and GWAS
2.3.2. Candidate Gene Analysis
2.3.3. Targeted Genotyping
2.3.4. Occurrence of the HEPHL1 Variant in the 1000 Bull Genomes Project Cohort
2.3.5. Sequence Accessions
3. Results
3.1. Clinicopathological Findings
3.2. Genetic Analysis
4. Discussion
5. Conclusions
Supplementary Materials
Author Contributions
Funding
Institutional Review Board Statement
Informed Consent Statement
Data Availability Statement
Acknowledgments
Conflicts of Interest
References
- Betz, R.C.; Cabral, R.M.; Christiano, A.M.; Sprecher, E. Unveiling the roots of monogenic genodermatoses: Genotrichoses as a paradigm. J. Investig. Dermatol. 2012, 132, 906–914. [Google Scholar] [CrossRef]
- Fujimoto, A.; Farooq, M.; Fujikawa, H.; Inoue, A.; Ohyama, M.; Ehama, R.; Nakanishi, J.; Hagihara, M.; Iwabuchi, T.; Aoki, J.; et al. A missense mutation within the helix initiation motif of the keratin K71 gene underlies autosomal dominant woolly hair/hypotrichosis. J. Investig. Dermatol. 2012, 132, 2342–2349. [Google Scholar] [CrossRef] [PubMed]
- Ahmed, A.; Almohanna, H.; Griggs, J.; Tosti, A. Genetic Hair Disorders: A Review. Dermatol. Ther. 2019, 9, 421–448. [Google Scholar] [CrossRef] [PubMed]
- Zhang, X.; Guo, B.R.; Cai, L.Q.; Jiang, T.; Sun, L.D.; Cui, Y.; Hu, J.C.; Zhu, J.; Chen, G.; Tang, X.F.; et al. Exome sequencing identified a missense mutation of EPS8L3 in Marie Unna hereditary hypotrichosis. J. Med. Genet. 2012, 49, 727–730. [Google Scholar] [CrossRef]
- Pasternack, S.M.; Refke, M.; Paknia, E.; Hennies, H.C.; Franz, T.; Schäfer, N.; Fryer, A.; Van Steensel, M.; Sweeney, E.; Just, M.; et al. Mutations in SNRPE, which encodes a core protein of the spliceosome, cause autosomal-dominant hypotrichosis simplex. Am. J. Hum. Genet. 2013, 92, 81–87. [Google Scholar] [CrossRef]
- Betz, R.C.; Lee, Y.A.; Bygum, A.; Brandrup, F.; Bernal, A.I.; Toribio, J.; Alvarez, J.I.; Kukuk, G.M.; Ibsen, H.H.W.; Rasmussen, H.B.; et al. A gene for hypotrichosis simplex of the scalp maps to chromosome 6p21.3. Am. J. Hum. Genet. 2000, 66, 1979–1983. [Google Scholar] [CrossRef]
- Kim, J.K.; Kim, E.; Baek, I.C.; Kim, B.K.; Cho, A.R.; Kim, T.Y.; Song, C.W.; Seong, J.K.; Yoon, J.B.; Stenn, K.S.; et al. Overexpression of Hr links excessive induction of Wnt signaling to Marie Unna hereditary hypotrichosis. Hum. Mol. Genet. 2009, 19, 445–453. [Google Scholar] [CrossRef] [PubMed][Green Version]
- Wasif, N.; Naqvi, S.K.U.H.; Basit, S.; Ali, N.; Ansar, M.; Ahmad, W. Novel mutations in the keratin-74 (KRT74) gene underlie autosomal dominant woolly hair/hypotrichosis in Pakistani families. Hum. Genet. 2011, 129, 419–424. [Google Scholar] [CrossRef] [PubMed]
- Zhou, C.; Zang, D.; Jin, Y.; Wu, H.; Liu, Z.; Du, J.; Zhang, J. Mutation in ribosomal protein L21 underlies hereditary hypotrichosis simplex. Hum. Mutat. 2011, 32, 710–714. [Google Scholar] [CrossRef]
- Shimomura, Y.; Agalliu, D.; Vonica, A.; Luria, V.; Wajid, M.; Baumer, A.; Belli, S.; Petukhova, L.; Schinzel, A.; Brivanlou, A.H.; et al. APCDD1 is a novel Wnt inhibitor mutated in hereditary hypotrichosis simplex. Nature 2010, 464, 1043–1047. [Google Scholar] [CrossRef]
- Kazantseva, A.; Goltsov, A.; Zinchenko, R.; Grigorenko, A.P.; Abrukova, A.V.; Moliaka, Y.K.; Kirillov, A.G.; Guo, Z.; Lyle, S. Human Hair Growth Deficiency Is Linked to a Genetic Defect in the Phospholipase Gene LIPH. Science 2006, 314, 2004–2007. [Google Scholar] [CrossRef] [PubMed]
- Pasternack, S.M.; Von Kügelgen, I.; Aboud, K.A.; Lee, Y.A.; Rüschendorf, F.; Voss, K.; Hillmer, A.M.; Molderings, G.J.; Franz, T.; Ramirez, A.; et al. G protein-coupled receptor P2Y5 and its ligand LPA are involved in maintenance of human hair growth. Nat. Genet. 2008, 40, 329–334. [Google Scholar] [CrossRef] [PubMed]
- Shimomura, Y.; Sakamoto, F.; Kariya, N.; Matsunaga, K.; Ito, M. Mutations in the desmoglein 4 gene are associated with monilethrix-like congenital hypotrichosis. J. Investig. Dermatol. 2006, 126, 1281–1285. [Google Scholar] [CrossRef]
- Romano, M.T.; Tafazzoli, A.; Mattern, M.; Sivalingam, S.; Wolf, S.; Rupp, A.; Thiele, H.; Altmüller, J.; Nürnberg, P.; Ellwanger, J.; et al. Bi-allelic Mutations in LSS, Encoding Lanosterol Synthase, Cause Autosomal-Recessive Hypotrichosis Simplex. Am. J. Hum. Genet. 2018, 103, 777–785. [Google Scholar] [CrossRef]
- Johansson, I. Congenital defects in mink. Vara Palsdjur 1965, 36, 93–94. [Google Scholar]
- Buckley, R.M.; Gandolfi, B.; Creighton, E.K.; Pyne, C.A.; Bouhan, D.M.; Leroy, M.L.; Senter, D.A.; Gobble, J.R.; Abitbol, M.; Lyons, L.A. Werewolf, there wolf: Variants in hairless associated with hypotrichia and roaning in the lykoi cat breed. Genes 2020, 11, 682. [Google Scholar] [CrossRef] [PubMed]
- Gandolfi, B.; Outerbridge, C.A.; Beresford, L.G.; Myers, J.A.; Pimentel, M.; Alhaddad, H.; Grahn, J.C.; Grahn, R.A.; Lyons, L.A. The naked truth: Sphynx and Devon Rex cat breed mutations in KRT71. Mamm. Genome 2010, 21, 509–515. [Google Scholar] [CrossRef]
- Parker, H.G.; Harris, A.; Dreger, D.L.; Davis, B.W.; Ostrander, E.A. The bald and the beautiful: Hairlessness in domestic dog breeds. Philos. Trans. R. Soc. B Biol. Sci. 2017, 372. [Google Scholar] [CrossRef]
- Thomer, A.; Gottschalk, M.; Christmann, A.; Naccache, F.; Jung, K.; Hewicker-Trautwein, M.; Distl, O.; Metzger, J. An epistatic effect of KRT25 on SP6 is involved in curly coat in horses. Sci. Rep. 2018, 8, 6374. [Google Scholar] [CrossRef]
- Ratterree, M.S.; Baskin, G.B. Congenital hypotrichosis in a rhesus monkey. Lab. Anim. Sci. 1992, 42, 410–412. [Google Scholar]
- Pinter, A.J.; McLean, A.K. Hereditary hairlessness in the montane vole. J. Hered. 1970, 61, 112–118. [Google Scholar] [CrossRef] [PubMed]
- Swanson, H. The “hairless” gerbil: A new mutant. Lab. Anim. 1980, 14, 143–147. [Google Scholar] [CrossRef]
- Nixon, C. Hereditary hairlessness in the Syrian golden hamster. J. Hered. 1972, 63, 215–217. [Google Scholar] [CrossRef] [PubMed]
- Bolognia, J.L.; Murray, M.S.; Pawelek, J.M. Hairless pigmented guinea pigs: A new model for the study of mammalian pigmentation. Pigment Cell Res. 1990, 3, 150–156. [Google Scholar] [CrossRef] [PubMed]
- Lemus-Flores, C.; Ulloa-Arvizu, R.; Ramos-Kuri, M.; Estrada, F.J.; Alonso, R.A. Genetic analysis of Mexican hairless pig populations. J. Anim. Sci. 2001, 79, 3021–3026. [Google Scholar] [CrossRef]
- Finocchiaro, R.; Portolano, B.; Damiani, G.; Caroli, A.; Budelli, E.; Bolla, P.; Pagnacco, G. The hairless (hr) gene is involved in the congenital hypotrichosis of Valle del Belice sheep. Genet. Sel. Evol. 2003, 35, S147–S156. [Google Scholar] [CrossRef]
- Murgiano, L.; Shirokova, V.; Welle, M.M.; Jagannathan, V.; Plattet, P.; Oevermann, A.; Pienkowska-Schelling, A.; Gallo, D.; Gentile, A.; Mikkola, M.; et al. Hairless Streaks in Cattle Implicate TSR2 in Early Hair Follicle Formation. PLoS Genet. 2015, 11, 1–22. [Google Scholar] [CrossRef] [PubMed][Green Version]
- Craft, W.A.; Blizzard, W.L. The inheritance of semi-hairless ness in cattle. J. Hered. 1934, 25, 385–390. [Google Scholar] [CrossRef]
- Miller, S.A.; Dykes, D.D.; Polesky, H.F. A simple salting out procedure for extracting DNA from human nucleated cells. Nucleic Acids Res. 1988, 16, 1215. [Google Scholar] [CrossRef] [PubMed]
- Purcell, S.; Neale, B.; Todd-Brown, K.; Thomas, L.; Ferreira, M.A.R.; Bender, D.; Maller, J.; Sklar, P.; De Bakker, P.I.W.; Daly, M.J.; et al. PLINK: A tool set for whole-genome association and population-based linkage analyses. Am. J. Hum. Genet. 2007, 81, 559–575. [Google Scholar] [CrossRef]
- Zhou, X.; Stephens, M. Genome-wide efficient mixed-model analysis for association studies. Nat. Genet. 2012, 44, 821–824. [Google Scholar] [CrossRef]
- R Core Team. R: A Language and Environment for Statistical Computing; R Core Team: Vienna, Austria, 2018. [Google Scholar]
- Turner, S.D. qqman: An R package for visualizing GWAS results using Q-Q and manhattan plots. bioRxiv 2014, 5165. [Google Scholar] [CrossRef]
- Scheet, P.; Stephens, M. A fast and flexible statistical model for large-scale population genotype data: Applications to inferring missing genotypes and haplotypic phase. Am. J. Hum. Genet. 2006, 78, 629–644. [Google Scholar] [CrossRef] [PubMed]
- Wheelan, S.J.; Church, D.M.; Ostell, J.M. Spidey: A tool for mRNA-to-genomic alignments. Genome Res. 2001, 11, 1952–1957. [Google Scholar] [CrossRef] [PubMed]
- Hayes, B.J.; Daetwyler, H.D. 1000 Bull Genomes Project to Map Simple and Complex Genetic Traits in Cattle: Applications and Outcomes. Annu. Rev. Anim. Biosci. 2019, 7, 89–102. [Google Scholar] [CrossRef]
- O’toole, D.; Häfliger, I.M.; Leuthard, F.; Schumaker, B.; Steadman, L.; Murphy, B.; Drögemüller, C.; Leeb, T. X-linked hypohidrotic ectodermal dysplasia in crossbred beef cattle due to a large deletion in eda. Animals 2021, 11, 657. [Google Scholar] [CrossRef]
- Mackenzie, E.L.; Iwasaki, K.; Tsuji, Y. Intracellular iron transport and storage: From molecular mechanisms to health implications. Antioxidants Redox Signal. 2008, 10, 997–1030. [Google Scholar] [CrossRef] [PubMed]
- Sharma, P.; Reichert, M.; Lu, Y.; Markello, T.C.; Adams, D.R.; Steinbach, P.J.; Fuqua, B.K.; Parisi, X.; Kaler, S.G.; Vulpe, C.D.; et al. Biallelic HEPHL1 variants impair ferroxidase activity and cause an abnormal hair phenotype. PLoS Genet. 2019, 15, e1008143. [Google Scholar] [CrossRef] [PubMed]
- Eragene, S.; Stewart, J.J.; Samuel-Constanzo, J.I.; Tan, T.; Esgdaille, N.Z.; Bigiarelli, K.J.; DaCosta, V.D.; Jimenez, H.; King, T.R. The mouse curly whiskers (cw) mutations are recessive alleles of hephaestin-like 1 (Hephl1). Mol. Genet. Metab. Rep. 2019, 20, 100478. [Google Scholar] [CrossRef] [PubMed]
- Chen, H.; Attieh, Z.K.; Syed, B.A.; Kuo, Y.M.; Stevens, V.; Fuqua, B.K.; Andersen, H.S.; Naylor, C.E.; Evans, R.W.; Gambling, L.; et al. Identification of zyklopen, a new member of the vertebrate multicopper ferroxidase family, and characterization in rodents and human cells. J. Nutr. 2010, 140, 1728–1735. [Google Scholar] [CrossRef]
- De Domenico, I.; McVey Ward, D.; Kaplan, J. Regulation of iron acquisition and storage: Consequences for iron-linked disorders. Nat. Rev. Mol. Cell Biol. 2008, 9, 72–81. [Google Scholar] [CrossRef]
- Olson, T.A.; Hargrove, D.D.; Leipold, H.W. Occurrence of Hypotrichosis in Polled Hereford Cattle. Bov. Pract. 1985, 4–8. [Google Scholar] [CrossRef]
- Brun-Hansen, H.C.; Kampen, A.H.; Lund, A. Hematologic values in calves during the first 6 months of life. Vet. Clin. Pathol. 2006, 35, 182–187. [Google Scholar] [CrossRef] [PubMed]
- Harris, Z.L.; Durley, A.P.; Man, T.K.; Gitlin, J.D. Targeted gene disruption reveals an essential role for ceruloplasmin in cellular iron efflux. Proc. Natl. Acad. Sci. USA 1999, 96, 10812–10817. [Google Scholar] [CrossRef] [PubMed]
- Xu, X.; Pin, S.; Gathinji, M.; Fuchs, R.; Harris, Z.L. Aceruloplasminemia: An inherited neurodegenerative disease with impairment of iron homeostasis. Ann. N. Y. Acad. Sci. 2004, 1012, 299–305. [Google Scholar] [CrossRef]
- Chang, Y.F.; Imam, J.S.; Wilkinson, M.F. The Nonsense-mediated decay RNA surveillance pathway. Annu. Rev. Biochem. 2007, 76, 51–74. [Google Scholar] [CrossRef]



| TT | AT | AA | |
|---|---|---|---|
| HY-affected calves | |||
| Swiss case | 1 | ||
| US cases | 1 a | 10 | |
| Obligate carriers b | |||
| Swiss | 1 | ||
| US | 18 | ||
| Unrelated normal Belted Galloway cattle | |||
| Swiss | 148 | 7 | |
| US | 471 | 73 | |
| Normal control cattle from various breeds | 4110 |
Publisher’s Note: MDPI stays neutral with regard to jurisdictional claims in published maps and institutional affiliations. |
© 2021 by the authors. Licensee MDPI, Basel, Switzerland. This article is an open access article distributed under the terms and conditions of the Creative Commons Attribution (CC BY) license (https://creativecommons.org/licenses/by/4.0/).
Share and Cite
Kuca, T.; Marron, B.M.; Jacinto, J.G.P.; Paris, J.M.; Gerspach, C.; Beever, J.E.; Drögemüller, C. A Nonsense Variant in Hephaestin Like 1 (HEPHL1) Is Responsible for Congenital Hypotrichosis in Belted Galloway Cattle. Genes 2021, 12, 643. https://doi.org/10.3390/genes12050643
Kuca T, Marron BM, Jacinto JGP, Paris JM, Gerspach C, Beever JE, Drögemüller C. A Nonsense Variant in Hephaestin Like 1 (HEPHL1) Is Responsible for Congenital Hypotrichosis in Belted Galloway Cattle. Genes. 2021; 12(5):643. https://doi.org/10.3390/genes12050643
Chicago/Turabian StyleKuca, Thibaud, Brandy M. Marron, Joana G. P. Jacinto, Julia M. Paris, Christian Gerspach, Jonathan E. Beever, and Cord Drögemüller. 2021. "A Nonsense Variant in Hephaestin Like 1 (HEPHL1) Is Responsible for Congenital Hypotrichosis in Belted Galloway Cattle" Genes 12, no. 5: 643. https://doi.org/10.3390/genes12050643
APA StyleKuca, T., Marron, B. M., Jacinto, J. G. P., Paris, J. M., Gerspach, C., Beever, J. E., & Drögemüller, C. (2021). A Nonsense Variant in Hephaestin Like 1 (HEPHL1) Is Responsible for Congenital Hypotrichosis in Belted Galloway Cattle. Genes, 12(5), 643. https://doi.org/10.3390/genes12050643

