Insight into the Genetic Population Structure of Wild Red Foxes in Poland Reveals Low Risk of Genetic Introgression from Escaped Farm Red Foxes
Abstract
1. Introduction
2. Materials and Methods
2.1. Sampling Sites
2.2. Microsatellite Amplification and Genotyping
2.3. mtDNA Amplification and Sequencing
2.4. Statistical Analyses
2.4.1. Microsatellites
2.4.2. mtDNA
3. Results
3.1. Genetic Diversity Parameters
3.2. Genetic Differentiation and Genetic Structure
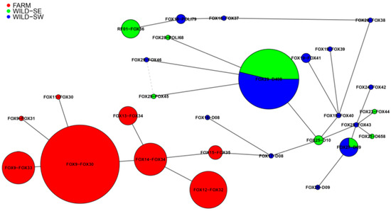
3.3. mtDNA Concatenated Haplotype Frequencies and Haplotype Network
4. Discussion
5. Conclusions
Supplementary Materials
Author Contributions
Funding
Institutional Review Board Statement
Informed Consent Statement
Data Availability Statement
Conflicts of Interest
References
- Cabria, M.T.; Michaux, J.R.; Gómez-Moliner, B.J.; Skumatov, D.; Maran, T.; Fournier, P.; de Luzuriaga, J.L.; Zardoya, R. Bayesian analysis of hybridization and introgression between the endangered european mink (Mustela lutreola) and the polecat (Mustela putorius). Mol. Ecol. 2011, 20, 1176–1190. [Google Scholar] [CrossRef]
- Cross, P.R.; Sacks, B.N.; Luikart, G.; Schwartz, M.K.; Van Etten, K.W.; Crabtree, R.L. Red Fox Ancestry and Connectivity Assessments Reveal Minimal Fur Farm Introgression in Greater Yellowstone Ecosystem. J. Fish. Wild. Manag. 2018, 9, 2519–2530. [Google Scholar] [CrossRef]
- Feulner, P.G.D.; Gratten, J.; Kijas, J.W.; Visscher, P.M.; Pemberton, J.M.; Slate, J. Introgression and the fate of domesticated genes in a wild mammal population. Mol. Ecol. 2013, 22, 4210–4221. [Google Scholar] [CrossRef] [PubMed]
- Iacolina, L.; Pertoldi, C.; Amills, M.; Kusza, S.; Megens, H.J.; Bâlteanu, V.A.; Bakan, J.; Cubric-Curik, V.; Oja, R.; Saarma, U.; et al. Hotspots of recent hybridization between pigs and wild boars in Europe. Sci. Rep. 2018, 8, 17372. [Google Scholar] [CrossRef] [PubMed]
- Lounsberry, Z.T.; Quinn, C.B.; Angulo, C.; Kalani, T.; Tiller, E.; Sacks, B.N. Investigating genetic introgression from farmed red foxes into the wild population in Newfoundland, Canada. Conserv. Genet. 2017, 18, 383–392. [Google Scholar] [CrossRef]
- Pritchard, V.L.; Erkinaro, J.; Matthew, P.; Kent, M.P.; Niemelä, E.; Orell, P.; Lien, S.; Primmer, C.R. Single nucleotide polymorphisms to discriminate different classes of hybrid between wild Atlantic salmon and aquaculture escapees. Evol. Appl. 2016, 9, 1017–1031. [Google Scholar] [CrossRef] [PubMed]
- Thakur, M.; Fernandes, M.; Sathyakumar, S.; Singh, S.K.; Vijh, R.K.; Han, J.; Wu, D.D.; Zhang, Y.P. Understanding the cryptic introgression and mixed ancestry of Red Junglefowl in India. PLoS ONE 2018, 13, e0204351. [Google Scholar] [CrossRef] [PubMed]
- Horecka, B. Genetic diversity of ranch and feral American mink (Neovison vison Schreber, 1777) in Poland in relation to the natural population of the species. Belg. J. Zool. 2019, 149, 49–61. [Google Scholar] [CrossRef]
- Anderson, E. Introgressive Hybridization; Wiley & Sons: New York, NY, USA, 1949. [Google Scholar]
- Allendorf, F.W.; Leary, R.F.; Spruell, P.; Wenburg, J.K. The problems with hybrids: Setting conservation guidelines. Trends Ecol. Evol. 2001, 16, 613–622. [Google Scholar] [CrossRef]
- Randi, E. Detecting hybridization between wild species and their domesticated relatives. Mol. Ecol. 2008, 17, 285–293. [Google Scholar] [CrossRef] [PubMed]
- Banes, G.L.; Galdikas, B.M.F.; Vigilant, L. Reintroduction of confiscated and displaced mammals risks outbreeding and introgression in natural populations, as evidenced by orangutans of divergent subspecies. Sci. Rep. 2016, 6, 22026. [Google Scholar] [CrossRef] [PubMed]
- Abramson, N.I.; Rodchenkova, E.N.; Fokin, M.V.; Rakitin, S.B.; Gileva, E.A. Recent and Ancient Introgression of Mitochondrial DNA between the Red (Clethrionomys rutilus) and Bank (Clethrionomys glareolus) Voles (Rodentia, Cricetidae). Dokl. Biol. Sci. 2009, 425, 147–150. [Google Scholar] [CrossRef]
- Goedbloed, D.J.; Megens, H.J.; Van Hooft, P.; Herrero-Medrano, J.M.; Lutz, W.; Alexandri, P.; Crooijmans, R.P.M.A.; Groenen, M.; Van Wieren, S.E.; Ydenberg, R.C.; et al. Genome-wide single nucleotide polymorphism analysis reveals recent genetic introgression from domestic pigs into Northwest European wild boar populations. Mol. Ecol. 2013, 22, 856–866. [Google Scholar] [CrossRef] [PubMed]
- Hohenlohe, P.; Day, M.D.; Amish, S.J.; Miller, M.R.; Kamps-Hughes, N.; Boyer, M.C.; Muhlfeld, C.C.; Allendorf, F.W.; Johnson, E.A.; Luikart, G. Genomic patterns of introgression in rainbow and westslope cutthroat trout illuminated by overlapping paired-end RAD sequencing. Mol. Ecol. 2013, 22, 3002–3013. [Google Scholar] [CrossRef] [PubMed]
- Lee, Y.; Lin, J.W.; Tseng, S.P.; Chen, T.S.; Lin, S.M. Human disturbance as a possible cause of genetic introgression from exotic into native Mauremys turtles. Anim. Conserv. 2019, 22, 556–567. [Google Scholar] [CrossRef]
- Rheindt, F.E.; Edwards, S.V. Genetic Introgression: An Integral but Neglected Component of Speciation in Birds. Auk 2011, 128, 620–632. [Google Scholar] [CrossRef]
- Ricciardi, A. Are modern biological invasions an unprecedented form of global change? Conserv. Biol. 2007, 21, 329–336. [Google Scholar] [CrossRef] [PubMed]
- Kirk, H.; Paul, J.; Straka, J.; Freeland, J.R. Long distance dispersal and high genetic diversity are implicated in the invasive spread of the common reed, Phragmites australis (Poaceae) in northeastern North America. Am. J. Bot. 2011, 98, 1180–1190. [Google Scholar] [CrossRef] [PubMed]
- Hoffmann, M.; Sillero-Zubiri, C. Vulpes vulpes. In The IUCN Red List of Threatened Species; IUCN Global Species Programme Red List Unit: Cambridge, UK, 2016; p. e.T23062A46190249. [Google Scholar] [CrossRef]
- Statham, M.J.; Trut, L.N.; Sacks, B.N.; Kharlamova, A.V.; Oskina, I.N.; Gulevich, R.G.; Johnson, J.L.; Temnykh, S.V.; Acland, G.M.; Kukekova, A.V. On the origin of a domesticated species: Identifying the parent population of Russian silver foxes (Vulpes vulpes). Biol. J. Linn. Soc. 2011, 103, 168–175. [Google Scholar] [CrossRef] [PubMed]
- Kasprowicz, A.E.; Statham, M.J.; Sacks, B.N. Fate of the other redcoat: Remnants of colonial British foxes in the Eastern United States. J. Mammal. 2016, 97, 298–309. [Google Scholar] [CrossRef]
- Sacks, B.N.; Brazeal, J.L.; Lewis, J.C. Landscape genetics of the nonnative red fox of California. Ecol. Evol. 2016, 6, 4775–4791. [Google Scholar] [CrossRef] [PubMed]
- Nowakiewicz, A.; Zięba, P.; Ziółkowska, G.; Gnat, S.; Muszyńska, M.; Tomczuk, K.; Majer Dziedzic, B.; Ulbrych, Ł.; Trościańczyk, A. Free-Living Species of Carnivorous Mammals in Poland: Red Fox, Beech Marten, and Raccoon as a Potential Reservoir of Salmonella, Yersinia, Listeria spp. and Coagulase-Positive Staphylococcus. PLoS ONE 2016, 11, e0155533. [Google Scholar] [CrossRef] [PubMed]
- Jeżewska-Witkowska, G.; Kujawski, H.; Kasperek, K.; Horecka, B.; Zoń, A.; Piórkowska, M. Inwentaryzacja wielkości populacji norek, lisów pospolitych, lisów polarnych, jenotów i tchórzy utrzymywanych na polskich fermach. (Estimating the population size of minks, common foxes, arctic foxes, raccoon dogs and polecats raised on Polish farms, in Polish, English abstract). Wiad. Zootech. R. 2014, 52, 3–10. [Google Scholar]
- National Animal Breeding Centre (Krajowe Centrum Hodowli Zwierząt). Hodowla Zwierząt Futerkowych w 2017 Roku (Fur Breeding in 2017); KCHZ Warszawa: Warszawa, Poland, 2018. [Google Scholar]
- Piórkowska, M. Hodowla lisów pospolitych wczoraj i dziś (Common fox farming yesterday and today. Wiad. Zootech. 2013, 1, 65–76, (In Polish, English Abstract). [Google Scholar]
- Sacks, B.N.; Moore, M.; Statham, M.J.; Wittmer, H.U. A restricted hybrid zone between native and introduced red fox (Vulpes vulpes) populations suggests reproductive barriers. Mol. Ecol. 2011, 20, 326–341. [Google Scholar] [CrossRef] [PubMed]
- Akins, J.R.; Aubry, K.B.; Sacks, B.N. Genetic integrity, diversity, and population structure of the Cascade red fox. Conserv. Genet. 2018, 19, 969–980. [Google Scholar] [CrossRef]
- Merson, C.; Statham, M.J.; Janecka, J.E.; Lopez, R.R.; Silvy, N.J.; Sacks, B.N. Distribution of native and nonnative ancestry in red foxes along an elevational gradient in central Colorado. J. Mammal. 2017, 98, 365–377. [Google Scholar] [CrossRef][Green Version]
- Horecka, B.; Kasperek, K.; Jeżewska-Witkowska, G.; Ślaska, B.; Rozempolska-Rucińska, I.; Gryzińska, M.; Jakubczak, A. High genetic distinctiveness of wild and farm fox (Vulpes vulpes L.) populations in Poland: Evidence from mitochondrial DNA analysis. Turk. J. Zool. 2017, 41, 783–790. [Google Scholar] [CrossRef]
- Aubry, K.B.; Statham, M.J.; Sacks, B.N.; Perrine, J.D.; Wisely, S.M. Phylogeography of the North American red fox: Vicariance in Pleistocene forest refugia. Mol. Ecol. 2009, 18, 2668–2686. [Google Scholar] [CrossRef]
- Boodram, L.L. Extraction of Genomic DNA from Whole Blood. Protocol Online-Your Lab’s Reference Book–Online Database of Research Protocols in a Variety of Life Science Fields [Electronic Resource]—1999–2006. 2004. Available online: http://www.protocolonline.org/prot/Protocols/Extraction-of-genomic-DNA-from-whole-blood-3171.html (accessed on 29 October 2020).
- Breen, M.; Jouquand, S.; Renier, C.; Mellersh, C.S.; Hitte, C.; Holmes, N.G.; Chéron, A.; Suter, N.; Vignaux, F.; Bristow, A.E.; et al. Chromosome-Specific Single-Locus FISH Probes Allow Anchorage of an 1800-Marker Integrated Radiation-Hybrid/Linkage Map of the Domestic Dog Genome to All Chromosomes. Genome Res. 2001, 11, 1784–1795. [Google Scholar] [CrossRef]
- Ladon, D.; Schelling, C.; Dolf, G.; Switonski, M.; Schläpfer, J. The highly polymorphic canine microsatellite ZuBeCa6 is localized on canine chromosome 5q12-q13. Anim. Genet. 1998, 29, 466–467. [Google Scholar] [PubMed]
- Guyon, R.; Lorentzen, T.D.; Hitte, C.; Kim, L.; Cadieu, E.; Parker, H.G.; Quignon, P.; Lowe, J.K.; Renier, C.; Gelfenbeyn, B.; et al. A 1-Mb resolution radiation hybrid map of the canine genome. Proc. Natl. Acad. Sci. USA 2003, 100, 5296–5301. [Google Scholar] [CrossRef] [PubMed]
- Neff, M.W.; Broman, K.W.; Mellersh, C.S.; Ray, K.; Acland, G.M.; Aguirre, G.D.; Ziegle, J.S.; Ostrander, E.A.; Rine, J. A Second-Generation Genetic Linkage Map of the Domestic Dog, Canis familiaris. Genetics 1999, 151, 803–820. [Google Scholar]
- Holmes, N.G.; Dickens, H.F.; Parker, H.L.; Binns, M.M.; Mellersh, C.S.; Sampson, J. Eighteen canine microsatellites. Anim. Genet. 1995, 26, 132–133. [Google Scholar] [CrossRef] [PubMed]
- Jouquand, S.; Priat, C.; Hitte, C.; Lachaume, P.; André, C.; Galibert, F. Identification and characterization of a set of 100 tri- and dinucleotide microsatellites in the canine genome. Anim. Genet. 2000, 31, 266–272. [Google Scholar] [CrossRef]
- Zatoń-Dobrowolska, M.; Mucha, A.; Wierzbicki, H.; Morrice, D.; Moska, M.; Dobrowolski, M.; Przysiecki, P. Microsatellite polymorphism and its association with body weight and selected morphometrics of farm red fox (Vulpes vulpes L.). J. Appl. Genet. 2014, 55, 475–484. [Google Scholar] [CrossRef]
- Zatoń-Dobrowolska, M.; Mucha, A.; Morrice, D.; Wierzbicki, H.; Moska, M.; Dobrowolski, M. Admixture analyses and phylogeographic relationships reveal complete genetic distinctiveness of Polish farm and wild red foxes (Vulpes vulpes) and the North American origin of farm-bred individuals. Anim. Sci. J. 2019, 90, 827–839. [Google Scholar] [CrossRef]
- Goudet, J.; Jombart, T. Hierfstat: Estimation and Tests of Hierarchical F-Statistics. R Package Version 0.04-22. 2015. Available online: https://CRAN.R-project.org/package=hierfstat (accessed on 23 September 2020).
- Paradis, E. pegas: An R package for population genetics with an integrated–modular approach. Bioinformatics 2010, 26, 419–420. [Google Scholar] [CrossRef]
- Adamack, A.T.; Gruber, B. PopGenReport: Simplifying basic population genetic analyses in R. Methods Ecol. Evol. 2014, 5, 384–387. [Google Scholar] [CrossRef]
- Weir, B.C.; Cockerham, C.C. Estimating F—statistics for the analysis of population structure. Evolution 1984, 38, 1358–1370. [Google Scholar]
- Keenan, K.; McGinnity, P.; Cross, T.F.; Crozier, W.W.; Prodöhl, P.A. diveRsity: An R package for the estimation of population genetics parameters and their associated errors. Methods Ecol. Evol. 2013, 4, 782–788. [Google Scholar] [CrossRef]
- Mantel, N. The detection of disease clustering and generalized regression approach. Cancer Res. 1967, 27, 209–220. [Google Scholar]
- R Core Team. R: A Language and Environment for Statistical Computing; R Foundation for Statistical Computing: Vienna, Austria, 2014; Available online: http://www.R-project.org/ (accessed on 16 September 2020).
- Slatkin, M. A measure of population subdivision based on microsatellite allele frequencies. Genetics 1995, 139, 457–462. [Google Scholar] [CrossRef] [PubMed]
- Kamvar, Z.N.; Tabima, J.F.; Grünwald, N.J. Poppr: An R package for genetic analysis of populations with clonal, partially clonal, and/or sexual reproduction. PeerJ 2014, 2, e281. [Google Scholar] [CrossRef] [PubMed]
- Kamvar, Z.N.; Brooks, J.C.; Grünwald, N.J. Novel R tools for analysis of genome-wide population genetic data with emphasis on clonality. Front. Genet. 2015, 6, 208. [Google Scholar] [CrossRef] [PubMed]
- Excoffier, L.; Smouse, P.E.; Quattro, J.M. Analysis of molecular variance inferred from metric distances among DNA haplotypes: Application to human mitochondrial DNA restriction data. Genetics 1992, 131, 479–491. [Google Scholar] [CrossRef] [PubMed]
- Grünwald, N.J.; Hoheisel, G.-A. Hierarchical analysis of diversity, selfing, and genetic differentiation in populations of the oomycete Aphanomyces euteiches. Phytopathology 2006, 96, 1134–1141. [Google Scholar] [CrossRef]
- Pritchard, J.K.; Stephens, M.; Donnelly, P. Inference of population structure using multilocus genotype data. Genetics 2000, 155, 945–959. [Google Scholar]
- Falush, D.; Stephens, M.; Pritchard, J.K. Inference of population structure using multilocus genotype data: Linked loci and correlated allele frequencies. Genetics 2003, 164, 1567–1587. [Google Scholar]
- Evanno, G.; Regnaut, S.; Goudet, J. Detecting the number of clusters of individuals using the software STRUCTURE: A simulation study. Mol. Ecol. 2005, 14, 2611–2620. [Google Scholar] [CrossRef]
- Earl, D.A.; VonHoldt, B.M. STRUCTURE HARVESTER: A website and program for visualizing STRUCTURE output and implementing the Evanno method. Conserv. Genet. Resour. 2012, 4, 359–361. [Google Scholar] [CrossRef]
- Frichot, E.; Francois, O. LEA: An R package for Landscape and Ecological Association studies. Methods Ecol. Evol. 2015, 6, 925–929. [Google Scholar] [CrossRef]
- Bernardo, J.M. Intrinsic Credible Regions: An Objective Bayesian Approach to Interval Estimation. Soc. Estad. Investig. Oper. Test 2005, 14, 317–384. [Google Scholar] [CrossRef]
- Jombart, T. adegenet: A R package for the multivariate analysis of genetic markers. Bioinformatics 2008, 24, 1403–1405. [Google Scholar] [CrossRef] [PubMed]
- Chapuis, M.P.; Estoup, A. Microsatellite null alleles and estimation of population differentiation. Mol. Biol. Evol. 2007, 24, 621–631. [Google Scholar] [CrossRef] [PubMed]
- Hall, T.A. BioEdit: A user-friendly biological sequence alignment editor and analysis program for Windows 95/98/NT. Nucleic Acids Symposium. 1999, 41, 95–98. [Google Scholar]
- Tamura, K.; Stecher, G.; Peterson, D.; Filipski, A.; Kumar, S. MEGA6: Molecular Evolutionary Genetics Analysis Version 6.0. Mol. Biol. Evol. 2013, 30, 2725–2729. [Google Scholar] [CrossRef] [PubMed]
- Statham, M.J.; Murdoch, J.; Janecka, J.; Aubry, K.B.; Edwards, C.J.; Soulsbury, C.D.; Wang, Z.; Harrison, D.; Pearch, M.; Tomsett, L.; et al. Range-wide multilocus phylogeography of the red fox reveals ancient continental divergence, minimal genomic exchange and distinct demographic histories. Mol. Ecol. 2014, 23, 4813–4830. [Google Scholar] [CrossRef]
- Ralls, K.; Ballou, J.D.; Dudash, M.R.; Eldridge, M.D.B.; Fenster, C.B.; Lacy, R.C.; Sunnucks, P.; Frankham, R. Call for a Paradigm Shift in Genetic Management of Fragmented Populations. Conserv. Lett. 2018, 11, e12412. [Google Scholar] [CrossRef]
- Gompert, Z. Population genomics as a new tool for wildlife management. Mol. Ecol. 2012, 21, 1542–1544. [Google Scholar] [CrossRef] [PubMed]
- Vaz Pinto, P.; Beja, P.; Ferrand, N.; Godinho, R. Hybridization following population collapse in a critically endangered antelope. Sci. Rep. 2016, 6, 18788. [Google Scholar] [CrossRef]
- Van Wyk, A.M.; Dalton, D.L.; Hoban, S.; Bruford, M.W.; Russo, I.-R.M.; Birss, C.; Grobler, P.; van Vuuren, B.J.; Kotze, A. Quantitative evaluation of hybridization and the impact on biodiversity conservation. Ecol. Evol. 2017, 7, 320–330. [Google Scholar] [CrossRef] [PubMed]
- Bourhy, H.; Kissi, B.; Audry, L.; Smreczak, M.; Sadkowska-Todys, M.; Kulonen, K.; Tordo, N.; Zmudzinski, J.F.; Holmes, E.C. Ecology and evolution of rabies virus in Europe. J. Gen. Virol. 1999, 80, 2545–2557. [Google Scholar] [CrossRef] [PubMed]
- Wandeler, P.; Funk, S.M.; Largiadèr, C.R.; Gloor, S.; Breitenmoser, U. The City-Fox Phenomenon: Genetic Consequences of a Recent Colonization of Urban Habitat. Mol. Ecol. 2003, 12, 647–656. [Google Scholar] [CrossRef] [PubMed]
- Stojak, J.; Tarnowska, E. Polish suture zone as the goblet of truth in post-glacial history of mammals in Europe. Mamm. Res. 2019, 64, 463–475. [Google Scholar] [CrossRef]
- Yaakub, S.M.; Bellwood, D.R.; van Herwerden, L.; Walsh, F.M. Hybridization in coral reef fishes: Introgression and bi-directional gene exchange in Thalassoma (family Labridae). Mol. Phylogenet. Evol. 2006, 40, 84–100. [Google Scholar] [CrossRef] [PubMed]
- Abbott, R.; Albach, D.; Ansell, S.; Arntzen, J.W.; Baird, S.J.E.; Bierne, N.; Boughman, J.; Brelsford, A.; Buerkle, C.A.; Buggs, R.; et al. Hybridization and speciation. J. Evol. Biol. 2013, 26, 229–246. [Google Scholar] [CrossRef]
- Choleva, L.; Musilova, Z.; Kohoutova-Sediva, A.; Paces, J.; Rab, P.; Janko, K. Distinguishing between incomplete lineage sorting and genomic introgressions: Complete fixation of allospecific mitochondrial DNA in a sexually reproducing fish (Cobitis; Teleostei), despite clonal reproduction of hybrids. PLoS ONE 2014, 9, e80641. [Google Scholar] [CrossRef][Green Version]
- Durand, J.; Collet, A.; Chow, S.; Guinand, B.; Borsa, P. Nuclear and mitochondrial DNA markers indicate unidirectional gene flow of Indo-Pacific to Atlantic bigeye tuna (Thunnus obesus) populations, and their admixture off southern Africa. Mar. Biol. 2005, 147, 313–322. [Google Scholar] [CrossRef]
- Walton, Z.; Samelius, G.; Odden, M.; Willebrand, T. Long-distance dispersal in red foxes Vulpes vulpes revealed by GPS tracking. Eur. J. Wildl. Res. 2018, 64, 64. [Google Scholar] [CrossRef]





| Concatenated Haplotype | FARM a | WILD-SW | WILD-SE |
|---|---|---|---|
| FOX9-FOX30 | 17 | ||
| FOX15-FOX35 | 3 | ||
| FOX13-FOX34 | 4 | ||
| FOX14-FOX34 | 7 | ||
| FOX9-FOX33 | 7 | ||
| FOX12-FOX32 | 8 | ||
| FOX9-FOX31 | 1 | ||
| FOX11-FOX30 | 1 | ||
| FOX18-FOX37 | 1 | ||
| FOX29-D408 | 7 | 6 | |
| FOX29-FOX45 | - | 1 | |
| FOX27-D09 | 3 | 1 | |
| FOX28-POLI68 | - | 1 | |
| FOX25-D10 | - | 2 | |
| FOX19-FOX41 | 2 | - | |
| FOX19-FOX39 | 1 | - | |
| FOX16-D08 | 1 | - | |
| FOX21-D658 | - | 1 | |
| RF01-FOX36 | - | 4 | |
| FOX17-D08 | 1 | - | |
| FOX18-POLI79 | 2 | - | |
| FOX29-FOX46 | 1 | - | |
| FOX20-FOX38 | 1 | - | |
| FOX25-FOX43 | 1 | - | |
| FOX19-FOX40 | 1 | - | |
| FOX23-FOX44 | - | 1 | |
| FOX26-D09 | 1 | - | |
| FOX24-FOX42 | 1 | - |
Publisher’s Note: MDPI stays neutral with regard to jurisdictional claims in published maps and institutional affiliations. |
© 2021 by the authors. Licensee MDPI, Basel, Switzerland. This article is an open access article distributed under the terms and conditions of the Creative Commons Attribution (CC BY) license (https://creativecommons.org/licenses/by/4.0/).
Share and Cite
Wierzbicki, H.; Zatoń-Dobrowolska, M.; Mucha, A.; Moska, M. Insight into the Genetic Population Structure of Wild Red Foxes in Poland Reveals Low Risk of Genetic Introgression from Escaped Farm Red Foxes. Genes 2021, 12, 637. https://doi.org/10.3390/genes12050637
Wierzbicki H, Zatoń-Dobrowolska M, Mucha A, Moska M. Insight into the Genetic Population Structure of Wild Red Foxes in Poland Reveals Low Risk of Genetic Introgression from Escaped Farm Red Foxes. Genes. 2021; 12(5):637. https://doi.org/10.3390/genes12050637
Chicago/Turabian StyleWierzbicki, Heliodor, Magdalena Zatoń-Dobrowolska, Anna Mucha, and Magdalena Moska. 2021. "Insight into the Genetic Population Structure of Wild Red Foxes in Poland Reveals Low Risk of Genetic Introgression from Escaped Farm Red Foxes" Genes 12, no. 5: 637. https://doi.org/10.3390/genes12050637
APA StyleWierzbicki, H., Zatoń-Dobrowolska, M., Mucha, A., & Moska, M. (2021). Insight into the Genetic Population Structure of Wild Red Foxes in Poland Reveals Low Risk of Genetic Introgression from Escaped Farm Red Foxes. Genes, 12(5), 637. https://doi.org/10.3390/genes12050637

