Modulation of Global Gene Expression by Aneuploidy and CNV of Dosage Sensitive Regulatory Genes
Abstract
1. Introduction
2. Material and Methods
2.1. Drosophila Stocks and Culture
2.2. RNA Extraction and Sequencing
2.3. RNA Sequencing Analyses
2.4. Differential Expression Analysis
2.5. Enrichment Analysis
2.6. Protein–Protein Interaction (PPI) Network
2.7. Transcription Factor Analysis
2.8. Ratio Distribution
2.9. Relative Quantitative PCR
2.10. Data Availability
3. Results
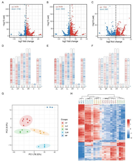
3.1. Identification of Differentially Expressed Genes and Dosage Compensation
3.2. Common Differentially Expressed Genes and Enrichment Analysis
3.3. Protein Interaction Analysis of Common Differentially Expressed Genes
3.4. Transcription Factor Analysis of Inverse Dosage Effect Genes
3.5. Validation of Candidate Transcription Factors in Public Database
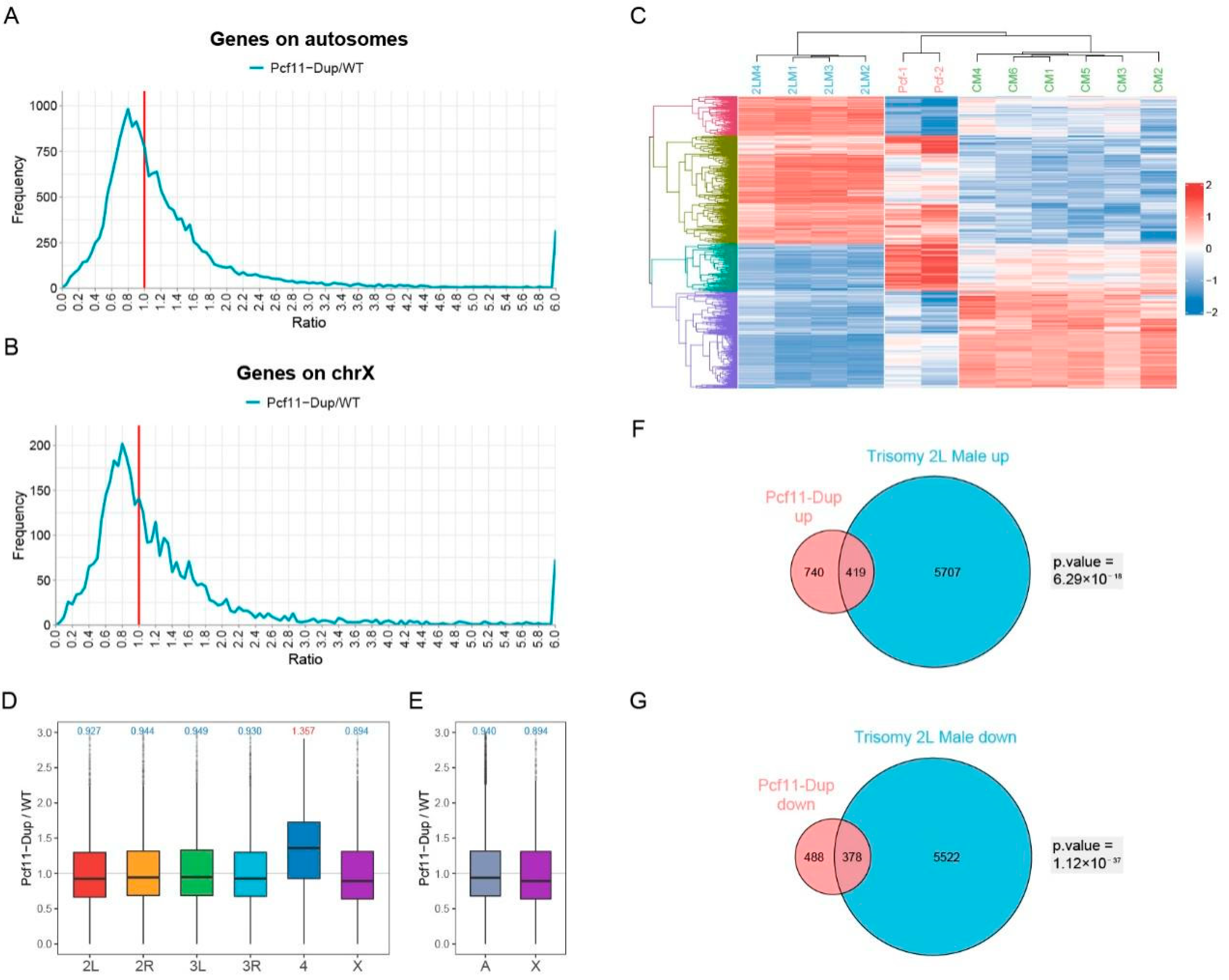
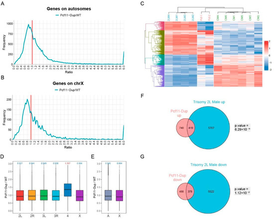
3.6. Inverse Regulator Inr-a/pcf11
4. Discussion
Supplementary Materials
Author Contributions
Funding
Institutional Review Board Statement
Informed Consent Statement
Data Availability Statement
Acknowledgments
Conflicts of Interest
References
- Prestel, M.; Feller, C.; Becker, P.B. Dosage compensation and the global re-balancing of aneuploid genomes. Genome Biol. 2010, 11, 216. [Google Scholar] [CrossRef] [PubMed]
- Blakeslee, A.F.; Belling, J.; Farnham, M.E. Chromosomal Duplication and Mendelian Phenomena in Datura Mutants. Science 1920, 52, 388–390. [Google Scholar] [CrossRef] [PubMed]
- Birchler, J.A.; Veitia, R.A. Gene balance hypothesis: Connecting issues of dosage sensitivity across biological disciplines. Proc. Natl. Acad. Sci. USA 2012, 109, 14746–14753. [Google Scholar] [CrossRef] [PubMed]
- Ait Yahya-Graison, E.; Aubert, J.; Dauphinot, L.; Rivals, I.; Prieur, M.; Golfier, G.; Rossier, J.; Personnaz, L.; Creau, N.; Blehaut, H.; et al. Classification of human chromosome 21 gene-expression variations in Down syndrome: Impact on disease phenotypes. Am. J. Hum. Genet. 2007, 81, 475–491. [Google Scholar] [CrossRef]
- Birchler, J.A. Aneuploidy in plants and flies: The origin of studies of genomic imbalance. Semin Cell Dev. Biol. 2013, 24, 315–319. [Google Scholar] [CrossRef]
- Hou, J.; Shi, X.; Chen, C.; Islam, M.S.; Johnson, A.F.; Kanno, T.; Huettel, B.; Yen, M.R.; Hsu, F.M.; Ji, T.; et al. Global impacts of chromosomal imbalance on gene expression in Arabidopsis and other taxa. Proc. Natl. Acad. Sci. USA 2018, 115, E11321–E11330. [Google Scholar] [CrossRef]
- Johnson, A.F.; Hou, J.; Yang, H.; Shi, X.; Chen, C.; Islam, M.S.; Ji, T.; Cheng, J.; Birchler, J.A. Magnitude of modulation of gene expression in aneuploid maize depends on the extent of genomic imbalance. J. Genet. Genom. 2020, 47, 93–103. [Google Scholar] [CrossRef]
- Carlson, P.S. Locating genetic loci with aneuploids. Mol. Gen. Genet. 1972, 114, 273–280. [Google Scholar] [CrossRef]
- Obrien, S.J.; Gethmann, R.C. Segmental Aneuploidy as a Probe for Structural Genes in Drosophila—Mitochondrial Membrane Enzymes. Genetics 1973, 75, 155–167. [Google Scholar] [CrossRef]
- Birchler, J.A. A study of enzyme activities in a dosage series of the long arm of chromosome one in maize. Genetics 1979, 92, 1211–1229. [Google Scholar] [CrossRef]
- Guo, M.; Birchler, J.A. Trans-acting dosage effects on the expression of model gene systems in maize aneuploids. Science 1994, 266, 1999–2002. [Google Scholar] [CrossRef]
- Birchler, J.A. Parallel Universes for Models of X Chromosome Dosage Compensation in Drosophila: A Review. Cytogenet. Genome Res. 2016, 148, 52–67. [Google Scholar] [CrossRef]
- Birchler, J.A.; Newton, K.J. Modulation of protein levels in chromosomal dosage series of maize: The biochemical basis of aneuploid syndromes. Genetics 1981, 99, 247–266. [Google Scholar] [CrossRef]
- Sun, L.; Johnson, A.F.; Li, J.; Lambdin, A.S.; Cheng, J.; Birchler, J.A. Differential effect of aneuploidy on the X chromosome and genes with sex-biased expression in Drosophila. Proc. Natl. Acad. Sci. USA 2013, 110, 16514–16519. [Google Scholar] [CrossRef] [PubMed]
- Sun, L.; Johnson, A.F.; Donohue, R.C.; Li, J.; Cheng, J.; Birchler, J.A. Dosage compensation and inverse effects in triple X metafemales of Drosophila. Proc. Natl. Acad. Sci. USA 2013, 110, 7383–7388. [Google Scholar] [CrossRef] [PubMed]
- Birchler, J.A. The genetic basis of dosage compensation of alcohol dehydrogenase-1 in maize. Genetics 1981, 97, 625–637. [Google Scholar] [CrossRef] [PubMed]
- Birchler, J.A.; Hiebert, J.C.; Paigen, K. Analysis of autosomal dosage compensation involving the alcohol dehydrogenase locus in Drosophila melanogaster. Genetics 1990, 124, 679–686. [Google Scholar] [CrossRef] [PubMed]
- Birchler, J.A. Facts and artifacts in studies of gene expression in aneuploids and sex chromosomes. Chromosoma 2014, 123, 459–469. [Google Scholar] [CrossRef]
- Sabl, J.F.; Birchler, J.A. Dosage dependent modifiers of white alleles in Drosophila melanogaster. Genet. Res. 1993, 62, 15–22. [Google Scholar] [CrossRef][Green Version]
- Rabinow, L.; Nguyen-Huynh, A.T.; Birchler, J.A. A trans-acting regulatory gene that inversely affects the expression of the white, brown and scarlet loci in Drosophila. Genetics 1991, 129, 463–480. [Google Scholar] [CrossRef]
- Xie, W.; Birchler, J.A. Identification of Inverse Regulator-a (Inr-a) as Synonymous with Pre-mRNA Cleavage Complex II Protein (Pcf11) in Drosophila. G3 (Bethesda) 2012, 2, 701–706. [Google Scholar] [CrossRef]
- Birchler, J.A.; Bhadra, U.; Bhadra, M.P.; Auger, D.L. Dosage-dependent gene regulation in multicellular eukaryotes: Implications for dosage compensation, aneuploid syndromes, and quantitative traits. Dev. Biol. 2001, 234, 275–288. [Google Scholar] [CrossRef]
- Ionita-Laza, I.; Rogers, A.J.; Lange, C.; Raby, B.A.; Lee, C. Genetic association analysis of copy-number variation (CNV) in human disease pathogenesis. Genomics 2009, 93, 22–26. [Google Scholar] [CrossRef]
- Makino, T.; McLysaght, A. Ohnologs in the human genome are dosage balanced and frequently associated with disease. Proc. Natl. Acad. Sci. USA 2010, 107, 9270–9274. [Google Scholar] [CrossRef]
- Rice, A.M.; McLysaght, A. Dosage sensitivity is a major determinant of human copy number variant pathogenicity. Nat. Commun. 2017, 8. [Google Scholar] [CrossRef]
- Papp, B.; Pal, C.; Hurst, L.D. Dosage sensitivity and the evolution of gene families in yeast. Nature 2003, 424, 194–197. [Google Scholar] [CrossRef]
- Blanc, G.; Wolfe, K.H. Functional divergence of duplicated genes formed by polyploidy during Arabidopsis evolution. Plant Cell 2004, 16, 1679–1691. [Google Scholar] [CrossRef]
- Birchler, J.A.; Veitia, R.A. The gene balance hypothesis: From classical genetics to modern genomics. Plant Cell 2007, 19, 395–402. [Google Scholar] [CrossRef]
- Birchler, J.A.; Veitia, R.A. The gene balance hypothesis: Implications for gene regulation, quantitative traits and evolution. New Phytol. 2010, 186, 54–62. [Google Scholar] [CrossRef]
- Birchler, J.A. Genomic Balance Plays Out in Evolution. Plant Cell 2019, 31, 1186–1187. [Google Scholar] [CrossRef]
- Freeling, M. Bias in plant gene content following different sorts of duplication: Tandem, whole-genome, segmental, or by transposition. Annu. Rev. Plant Biol. 2009, 60, 433–453. [Google Scholar] [CrossRef]
- Veitia, R.A.; Bottani, S.; Birchler, J.A. Cellular reactions to gene dosage imbalance: Genomic, transcriptomic and proteomic effects. Trends Genet. 2008, 24, 390–397. [Google Scholar] [CrossRef]
- Veitia, R.A. Nonlinear effects in macromolecular assembly and dosage sensitivity. J. Theor. Biol. 2003, 220, 19–25. [Google Scholar] [CrossRef] [PubMed]
- Veitia, R.A. Gene dosage balance in cellular pathways: Implications for dominance and gene duplicability. Genetics 2004, 168, 569–574. [Google Scholar] [CrossRef][Green Version]
- Veitia, R.A.; Birchler, J.A. Models of buffering of dosage imbalances in protein complexes. Biol. Direct 2015, 10, 42. [Google Scholar] [CrossRef] [PubMed]
- Birchler, J.A.; Pal-Bhadra, M.; Bhadra, U. Dosage dependent gene regulation and the compensation of the X chromosome in Drosophila males. Genetica 2003, 117, 179–190. [Google Scholar] [CrossRef] [PubMed]
- Jallepalli, P.V.; Pellman, D. Cell biology. Aneuploidy in the balance. Science 2007, 317, 904–905. [Google Scholar] [CrossRef]
- Torres, E.M.; Williams, B.R.; Amon, A. Aneuploidy: Cells losing their balance. Genetics 2008, 179, 737–746. [Google Scholar] [CrossRef]
- Sun, L.; Fernandez, H.R.; Donohue, R.C.; Li, J.; Cheng, J.; Birchler, J.A. Male-specific lethal complex in Drosophila counteracts histone acetylation and does not mediate dosage compensation. Proc. Natl. Acad. Sci. USA 2013, 110, E808–E817. [Google Scholar] [CrossRef]
- Bolger, A.M.; Lohse, M.; Usadel, B. Trimmomatic: A flexible trimmer for Illumina sequence data. Bioinformatics 2014, 30, 2114–2120. [Google Scholar] [CrossRef]
- Patro, R.; Duggal, G.; Love, M.I.; Irizarry, R.A.; Kingsford, C. Salmon provides fast and bias-aware quantification of transcript expression. Nat. Methods 2017, 14, 417–419. [Google Scholar] [CrossRef] [PubMed]
- Soneson, C.; Love, M.I.; Robinson, M.D. Differential analyses for RNA-seq: Transcript-level estimates improve gene-level inferences. F1000Research 2015, 4, 1521. [Google Scholar] [CrossRef] [PubMed]
- Love, M.I.; Huber, W.; Anders, S. Moderated estimation of fold change and dispersion for RNA-seq data with DESeq2. Genome Biol. 2014, 15, 550. [Google Scholar] [CrossRef] [PubMed]
- Hao, Z.; Lv, D.; Ge, Y.; Shi, J.; Weijers, D.; Yu, G.; Chen, J. RIdeogram: Drawing SVG graphics to visualize and map genome-wide data on the idiograms. PeerJ Comput. Sci. 2020, 6, e251. [Google Scholar] [CrossRef] [PubMed]
- Gu, Z.; Eils, R.; Schlesner, M. Complex heatmaps reveal patterns and correlations in multidimensional genomic data. Bioinformatics 2016, 32, 2847–2849. [Google Scholar] [CrossRef] [PubMed]
- Gu, Z.; Gu, L.; Eils, R.; Schlesner, M.; Brors, B. circlize Implements and enhances circular visualization in R. Bioinformatics 2014, 30, 2811–2812. [Google Scholar] [CrossRef]
- Yu, G.C.; Wang, L.G.; Han, Y.Y.; He, Q.Y. clusterProfiler: An R Package for Comparing Biological Themes Among Gene Clusters. Omics A J. Integr. Biol. 2012, 16, 284–287. [Google Scholar] [CrossRef]
- Kanehisa, M.; Goto, S. KEGG: Kyoto Encyclopedia of Genes and Genomes. Nucleic Acids Res. 2000, 28, 27–30. [Google Scholar] [CrossRef]
- Zhu, A.; Ibrahim, J.G.; Love, M.I. Heavy-tailed prior distributions for sequence count data: Removing the noise and preserving large differences. Bioinformatics 2019, 35, 2084–2092. [Google Scholar] [CrossRef]
- Szklarczyk, D.; Gable, A.L.; Lyon, D.; Junge, A.; Wyder, S.; Huerta-Cepas, J.; Simonovic, M.; Doncheva, N.T.; Morris, J.H.; Bork, P.; et al. STRING v11: Protein-protein association networks with increased coverage, supporting functional discovery in genome-wide experimental datasets. Nucleic Acids Res. 2019, 47, D607–D613. [Google Scholar] [CrossRef]
- Shannon, P.; Markiel, A.; Ozier, O.; Baliga, N.S.; Wang, J.T.; Ramage, D.; Amin, N.; Schwikowski, B.; Ideker, T. Cytoscape: A software environment for integrated models of biomolecular interaction networks. Genome Res. 2003, 13, 2498–2504. [Google Scholar] [CrossRef]
- Chin, C.H.; Chen, S.H.; Wu, H.H.; Ho, C.W.; Ko, M.T.; Lin, C.Y. cytoHubba: Identifying hub objects and sub-networks from complex interactome. BMC Syst. Biol. 2014, 8 (Suppl. S4), S11. [Google Scholar] [CrossRef]
- Bader, G.D.; Hogue, C.W. An automated method for finding molecular complexes in large protein interaction networks. BMC Bioinform. 2003, 4, 2. [Google Scholar] [CrossRef]
- Aibar, S.; Gonzalez-Blas, C.B.; Moerman, T.; Van, A.H.T.; Imrichova, H.; Hulselmans, G.; Rambow, F.; Marine, J.C.; Geurts, P.; Aerts, J.; et al. SCENIC: Single-cell regulatory network inference and clustering. Nat. Methods 2017, 14, 1083–1086. [Google Scholar] [CrossRef]
- Krzywinski, M.; Schein, J.; Birol, I.; Connors, J.; Gascoyne, R.; Horsman, D.; Jones, S.J.; Marra, M.A. Circos: An information aesthetic for comparative genomics. Genome Res. 2009, 19, 1639–1645. [Google Scholar] [CrossRef]
- Villanueva, R.A.M.; Chen, Z.J. ggplot2: Elegant Graphics for Data Analysis, 2nd edition. Meas Interdiscip. Res. 2019, 17, 160–167. [Google Scholar] [CrossRef]
- Torres, E.M.; Sokolsky, T.; Tucker, C.M.; Chan, L.Y.; Boselli, M.; Dunham, M.J.; Amon, A. Effects of aneuploidy on cellular physiology and cell division in haploid yeast. Science 2007, 317, 916–924. [Google Scholar] [CrossRef]
- Yang, H.; Shi, X.; Chen, C.; Hou, J.; Ji, T.; Cheng, J.; Birchler, J.A. Predominantly inverse modulation of gene expression in genomically unbalanced disomic haploid maize. Plant Cell 2021, 33, 901–916. [Google Scholar] [CrossRef]
- Shi, X.; Yang, H.; Chen, C.; Hou, J.; Hanson, K.M.; Albert, P.S.; Ji, T.; Cheng, J.; Birchler, J.A. Genomic imbalance determines positive and negative modulation of gene expression in diploid maize. Plant Cell 2021, 33, 917–939. [Google Scholar] [CrossRef]
- Birchler, J.A. X chromosome dosage compensation in Drosophila. Science 1996, 272, 1190a. [Google Scholar] [CrossRef]
- Bhadra, U.; Pal-Bhadra, M.; Birchler, J.A. Role of the male specific lethal (msl) genes in modifying the effects of sex chromosomal dosage in Drosophila. Genetics 1999, 152, 249–268. [Google Scholar] [CrossRef]
- Hilfiker, A.; HilfikerKleiner, D.; Pannuti, A.; Lucchesi, J.C. mof, a putative acetyl transferase gene related to the Tip60 and MOZ human genes and to the SAS genes of yeast, is required for dosage compensation in Drosophila. EMBO J. 1997, 16, 2054–2060. [Google Scholar] [CrossRef]
- Belote, J.M.; Lucchesi, J.C. Control of X chromosome transcription by the maleless gene in Drosophila. Nature 1980, 285, 573–575. [Google Scholar] [CrossRef]
- Hamada, F.N.; Park, P.J.; Gordadze, P.R.; Kuroda, M.I. Global regulation of X chromosomal genes by the MSL complex in Drosophila melanogaster. Genes Dev. 2005, 19, 2289–2294. [Google Scholar] [CrossRef]
- Hiebert, J.C.; Birchler, J.A. Effects of the maleless mutation on X and autosomal gene expression in Drosophila melanogaster. Genetics 1994, 136, 913–926. [Google Scholar] [CrossRef]
- Bhadra, M.P.; Bhadra, U.; Kundu, J.; Birchler, J.A. Gene expression analysis of the function of the male-specific lethal complex in Drosophila. Genetics 2005, 169, 2061–2074. [Google Scholar] [CrossRef][Green Version]
- Akhtar, A.; Becker, P.B. Activation of transcription through histone H4 acetylation by MOF, an acetyltransferase essential for dosage compensation in Drosophila. Mol. Cell 2000, 5, 367–375. [Google Scholar] [CrossRef]
- Aleman, J.R.; Kuhn, T.M.; Pascual-Garcia, P.; Gospocic, J.; Lan, Y.; Bonasio, R.; Little, S.C.; Capelson, M. Correct dosage of X chromosome transcription is controlled by a nuclear pore component. Cell Rep. 2021, 35, 109236. [Google Scholar] [CrossRef]
- Hwang, S.; Cavaliere, P.; Li, R.; Zhu, L.J.; Dephoure, N.; Torres, E.M. Consequences of aneuploidy in human fibroblasts with trisomy 21. Proc. Natl. Acad. Sci. USA 2021, 118, e2014723118. [Google Scholar] [CrossRef]
- Williams, B.R.; Prabhu, V.R.; Hunter, K.E.; Glazier, C.M.; Whittaker, C.A.; Housman, D.E.; Amon, A. Aneuploidy affects proliferation and spontaneous immortalization in mammalian cells. Science 2008, 322, 703–709. [Google Scholar] [CrossRef]
- Nawata, H.; Kashino, G.; Tano, K.; Daino, K.; Shimada, Y.; Kugoh, H.; Oshimura, M.; Watanabe, M. Dysregulation of gene expression in the artificial human trisomy cells of chromosome 8 associated with transformed cell phenotypes. PLoS ONE 2011, 6, e25319. [Google Scholar] [CrossRef]
- Williams, B.R.; Amon, A. Aneuploidy: Cancer’s fatal flaw? Cancer Res. 2009, 69, 5289–5291. [Google Scholar] [CrossRef] [PubMed]
- Orr, B.; Godek, K.M.; Compton, D. Aneuploidy. Curr. Biol. 2015, 25, R538–R542. [Google Scholar] [CrossRef] [PubMed]
- Sheltzer, J.M.; Blank, H.M.; Pfau, S.J.; Tange, Y.; George, B.M.; Humpton, T.J.; Brito, I.L.; Hiraoka, Y.; Niwa, O.; Amon, A. Aneuploidy drives genomic instability in yeast. Science 2011, 333, 1026–1030. [Google Scholar] [CrossRef]
- Duesberg, P.; Rausch, C.; Rasnick, D.; Hehlmann, R. Genetic instability of cancer cells is proportional to their degree of aneuploidy. Proc. Natl. Acad. Sci. USA 1998, 95, 13692–13697. [Google Scholar] [CrossRef] [PubMed]
- Wang, X.F.; Yang, S.A.; Gong, S.; Chang, C.H.; Portilla, J.M.; Chatterjee, D.; Irianto, J.; Bao, H.; Huang, Y.C.; Deng, W.M. Polyploid mitosis and depolyploidization promote chromosomal instability and tumor progression in a Notch-induced tumor model. Dev. Cell 2021, 56, 1976–1988.e4. [Google Scholar] [CrossRef] [PubMed]
- Calleja, M.; Renaud, O.; Usui, K.; Pistillo, D.; Morata, G.; Simpson, P. How to pattern an epithelium: Lessons from achaete-scute regulation on the notum of Drosophila. Gene 2002, 292, 1–12. [Google Scholar] [CrossRef]
- Hsiao, Y.L.; Chen, Y.J.; Chang, Y.J.; Yeh, H.F.; Huang, Y.C.; Pi, H. Proneural proteins Achaete and Scute associate with nuclear actin to promote formation of external sensory organs. J. Cell Sci. 2014, 127, 182–190. [Google Scholar] [CrossRef]
- Culi, J.; Martin-Blanco, E.; Modolell, J. The EGF receptor and N signalling pathways act antagonistically in Drosophila mesothorax bristle patterning. Development 2001, 128, 299–308. [Google Scholar] [CrossRef]
- Johnston, L.A.; Edgar, B.A. Wingless and Notch regulate cell-cycle arrest in the developing Drosophila wing. Nature 1998, 394, 82–84. [Google Scholar] [CrossRef]
- Zhao, K.; Hart, C.M.; Laemmli, U.K. Visualization of chromosomal domains with boundary element-associated factor BEAF-32. Cell 1995, 81, 879–889. [Google Scholar] [CrossRef]
- Cuvier, O.; Hart, C.M.; Laemmli, U.K. Identification of a class of chromatin boundary elements. Mol. Cell Biol. 1998, 18, 7478–7486. [Google Scholar] [CrossRef] [PubMed]
- Emberly, E.; Blattes, R.; Schuettengruber, B.; Hennion, M.; Jiang, N.; Hart, C.M.; Kas, E.; Cuvier, O. BEAF Regulates Cell-Cycle Genes through the Controlled Deposition of H3K9 Methylation Marks into Its Conserved Dual-Core Binding Sites. PLoS Biol. 2008, 6, 2896–2910. [Google Scholar] [CrossRef] [PubMed]
- Cerrato, A.; Parisi, M.; Anna, S.S.; Missirlis, F.; Guru, S.; Agarwal, S.; Sturgill, D.; Talbot, T.; Spiegel, A.; Collins, F.; et al. Genetic interactions between Drosophila melanogaster menin and Jun/Fos. Dev. Biol. 2006, 298, 59–70. [Google Scholar] [CrossRef] [PubMed]
- Iyer, E.; Iyer, S.; Sullivan, L.; Wang, D.; Meduri, R.; Graybeal, L.; Cox, D. Functional genomic analyses of two morphologically distinct classes of Drosophila sensory neurons: Post-mitotic roles of transcription factors in dendritic patterning. PLoS ONE 2013, 8, e72434. [Google Scholar] [CrossRef]
- Jemc, J.C.; Milutinovich, A.B.; Weyers, J.J.; Takeda, Y.; van Doren, M. raw Functions through JNK signaling and cadherin-based adhesion to regulate Drosophila gonad morphogenesis. Dev. Biol. 2012, 367, 114–125. [Google Scholar] [CrossRef][Green Version]
- Perkins, K.K.; Admon, A.; Patel, N.; Tjian, R. The Drosophila Fos-Related Ap-1 Protein Is a Developmentally Regulated Transcription Factor. Genes Dev. 1990, 4, 822–834. [Google Scholar] [CrossRef] [PubMed]
- Hyun, J.; Becam, I.; Yanicostas, C.; Bohmann, D. Control of G2/M transition by Drosophila Fos. Mol. Cell Biol. 2006, 26, 8293–8302. [Google Scholar] [CrossRef][Green Version]
- Franciscovich, A.L.; Mortimer, A.A.V.; Freeman, A.A.; Gu, J.; Sanyal, S. Overexpression Screen in Drosophila Identifies Neuronal Roles of GSK-3 beta/shaggy as a Regulator of AP-1-Dependent Developmental Plasticity. Genetics 2008, 180, 2057–2071. [Google Scholar] [CrossRef]
- Agnes, F.; Suzanne, M.; Noselli, S. The Drosophila JNK pathway controls the morphogenesis of imaginal discs during metamorphosis. Development 1999, 126, 5453–5462. [Google Scholar] [CrossRef]
- Suzanne, M.; Perrimon, N.; Noselli, S. The Drosophila JNK pathway controls the morphogenesis of the egg dorsal appendages and micropyle. Dev. Biol. 2001, 237, 282–294. [Google Scholar] [CrossRef]
- Dobi, K.C.; Halfon, M.S.; Baylies, M.K. Whole-genome analysis of muscle founder cells implicates the chromatin regulator Sin3A in muscle identity. Cell Rep. 2014, 8, 858–870. [Google Scholar] [CrossRef] [PubMed]
- Wong, M.M.; Liu, M.F.; Chiu, S.K. Cropped, Drosophila transcription factor AP-4, controls tracheal terminal branching and cell growth. BMC Dev. Biol. 2015, 15, 20. [Google Scholar] [CrossRef] [PubMed][Green Version]
- Jung, P.; Menssen, A.; Mayr, D.; Hermeking, H. AP4 encodes a c-MYC-inducible repressor of p21. Proc. Natl. Acad. Sci. USA 2008, 105, 15046–15051. [Google Scholar] [CrossRef]
- Chen, B.; Zhu, Y.; Ye, S.; Zhang, R. Structure of the DNA-binding domain of human myelin-gene regulatory factor reveals its potential protein-DNA recognition mode. J. Struct. Biol. 2018, 203, 170–178. [Google Scholar] [CrossRef]
- Haenlin, M.; Cubadda, Y.; Blondeau, F.; Heitzler, P.; Lutz, Y.; Simpson, P.; Ramain, P. Transcriptional activity of Pannier is regulated negatively by heterodimerization of the GATA DNA-binding domain with a cofactor encoded by the u-shaped gene of Drosophila. Genes Dev. 1997, 11, 3096–3108. [Google Scholar] [CrossRef]
- Fromental-Ramain, C.; Taquet, N.; Ramain, P. Transcriptional interactions between the pannier isoforms and the cofactor U-shaped during neural development in Drosophila. Mech. Dev. 2010, 127, 442–457. [Google Scholar] [CrossRef]
- Vanolst, L.; Fromental-Ramain, C.; Ramain, P. Toutatis, a TIP5-related protein, positively regulates Pannier function during Drosophila neural development. Development 2005, 132, 4327–4338. [Google Scholar] [CrossRef]
- Corona, D.F.; Clapier, C.R.; Becker, P.B.; Tamkun, J.W. Modulation of ISWI function by site-specific histone acetylation. EMBO Rep. 2002, 3, 242–247. [Google Scholar] [CrossRef] [PubMed]
- Croker, J.A.; Ziegenhorn, S.L.; Holmgren, R.A. Regulation of the Drosophila transcription factor, Cubitus interruptus, by two conserved domains. Dev. Biol. 2006, 291, 368–381. [Google Scholar] [CrossRef] [PubMed]
- Freeland, D.E.; Kuhn, D.T. Expression patterns of developmental genes reveal segment and parasegment organization of D. melanogaster genital discs. Mech. Dev. 1996, 56, 61–72. [Google Scholar] [CrossRef]
- Methot, N.; Basler, K. An absolute requirement for Cubitus interruptus in Hedgehog signaling. Development 2001, 128, 733–742. [Google Scholar] [CrossRef] [PubMed]
- Methot, N.; Basler, K. Hedgehog controls limb development by regulating the activities of distinct transcriptional activator and repressor forms of Cubitus interruptus. Cell 1999, 96, 819–831. [Google Scholar] [CrossRef]





| Groups | Enriched TF | TF Location | Function | 2LFvsCF | 2LMvsCM | MFvsCF | 
|---|---|---|---|---|---|---|
| All trisomy | ac | X | BHLH transcription factor; interacts antagonistically with the Notch signaling pathway; nervous system development | down | down | down | 
| All trisomy | kay | 3R | involved in multiple biological processes | up | up | up | 
| Trisomy 2L | BEAF-32 | 2R | chromatin domain insulator function, gene regulation and genome organization | down | down | normal | 
| Trisomy 2L | BtbVII | 3L | embryonic/larval nervous system; extended germ band embryo | up | up | normal | 
| Trisomy 2L | CG3328 | 2R | embryonic/larval garland cell; orthologous to human MYRF (myelin regulatory factor) | up | up | normal | 
| Trisomy 2L | crp | 2L | controls cellular branching of the terminal cells at the ends of tracheal tubes; a downstream target gene of Myc | up | up | normal | 
| Trisomy 2L | pnr | 3R | an activator of proneural achaete-scute complex genes; dorsal cell fate determination; nervous system development | up | up | normal | 
| Trisomy female | ci | 4 | Zn-finger family TF; Hedgehog (Hh) signaling pathway; pattern formation and growth control; activator form needs hh | down | down | down | 
| Trisomy female | Jra | 2R | homologue of the mammalian transcription factor Jun; pleiotropic roles in the CNS; regulated by bsk | down | normal | down | 
| Publisher’s Note: MDPI stays neutral with regard to jurisdictional claims in published maps and institutional affiliations. | 
© 2021 by the authors. Licensee MDPI, Basel, Switzerland. This article is an open access article distributed under the terms and conditions of the Creative Commons Attribution (CC BY) license (https://creativecommons.org/licenses/by/4.0/).
Share and Cite
Zhang, S.; Wang, R.; Huang, C.; Zhang, L.; Sun, L. Modulation of Global Gene Expression by Aneuploidy and CNV of Dosage Sensitive Regulatory Genes. Genes 2021, 12, 1606. https://doi.org/10.3390/genes12101606
Zhang S, Wang R, Huang C, Zhang L, Sun L. Modulation of Global Gene Expression by Aneuploidy and CNV of Dosage Sensitive Regulatory Genes. Genes. 2021; 12(10):1606. https://doi.org/10.3390/genes12101606
Chicago/Turabian StyleZhang, Shuai, Ruixue Wang, Cheng Huang, Ludan Zhang, and Lin Sun. 2021. "Modulation of Global Gene Expression by Aneuploidy and CNV of Dosage Sensitive Regulatory Genes" Genes 12, no. 10: 1606. https://doi.org/10.3390/genes12101606
APA StyleZhang, S., Wang, R., Huang, C., Zhang, L., & Sun, L. (2021). Modulation of Global Gene Expression by Aneuploidy and CNV of Dosage Sensitive Regulatory Genes. Genes, 12(10), 1606. https://doi.org/10.3390/genes12101606
 
         
                                                

 
       