Biological Regulatory Network (BRN) Analysis and Molecular Docking Simulations to Probe the Modulation of IP3R Mediated Ca2+ Signaling in Cancer
Abstract
1. Introduction
2. Materials and Methods
2.1. Construction and Dynamic Simulations of Biological Regulatory Network (BRN)
2.2. Ligand Data Collection & Rectification
2.3. Molecular Docking Simulations & Pose Analysis
3. Results
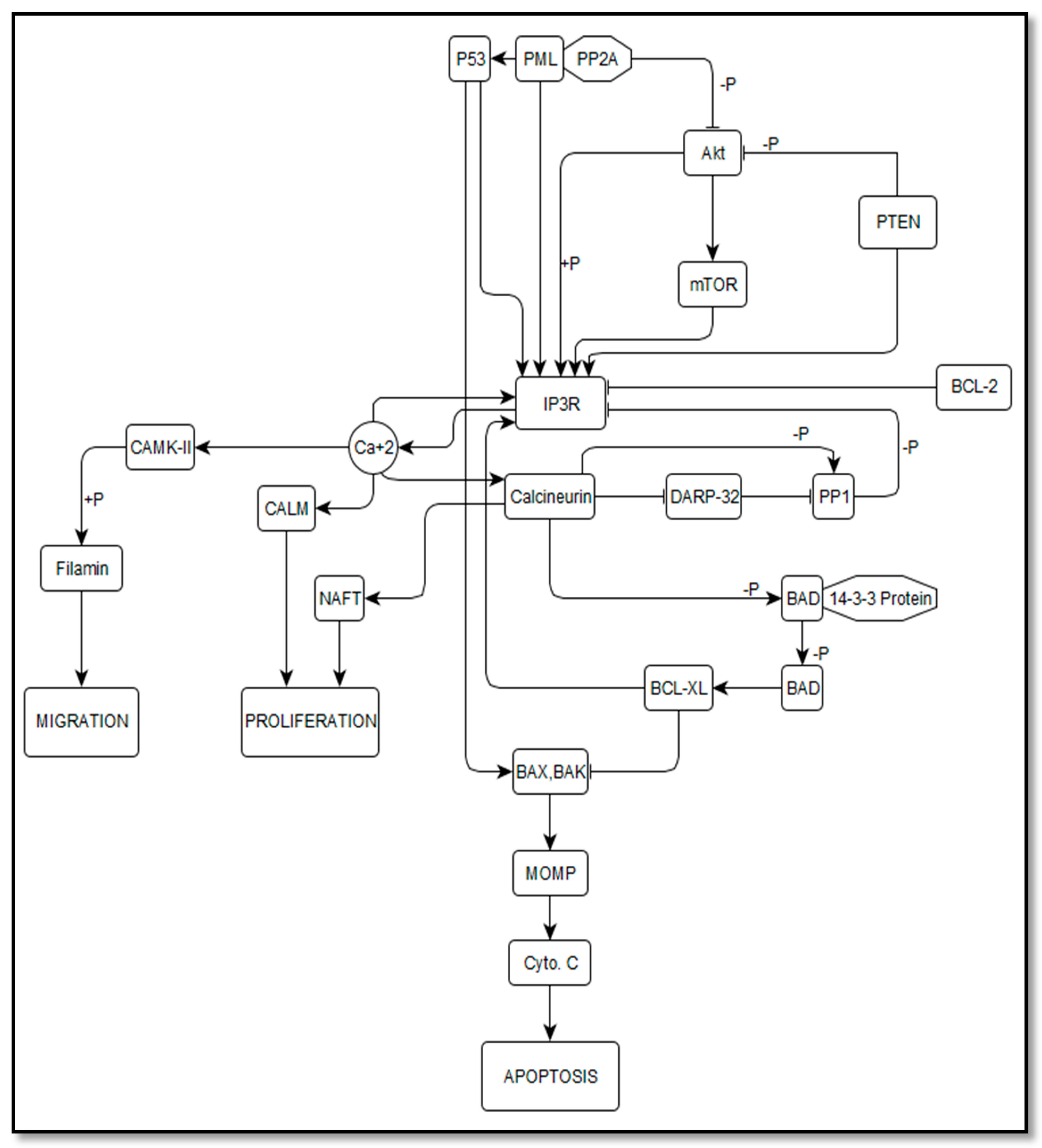
3.1. Biological Regulatory Network (BRN) Simulations of IP3R
3.1.1. Dynamic Model Simulation in Normal Cells
3.1.2. Dynamic Model Simulation in Cancer Cells
3.2. Data Set of IP3R Inhibitors and Structure Activity Relationship (SAR)
3.3. Pose Selection and Molecular Docking Simulations
3.4. Protein Ligand Interaction Fingerprints (PLIF) Analysis
4. Discussion
5. Conclusions
Supplementary Materials
Author Contributions
Funding
Institutional Review Board Statement
Informed Consent Statement
Data Availability Statement
Conflicts of Interest
References
- La Rovere, R.M.; Roest, G.; Bultynck, G.; Parys, J.B. Intracellular Ca2+ signaling and Ca2+ microdomains in the control of cell survival, apoptosis and autophagy. Cell Calcium 2016, 60, 74–87. [Google Scholar] [CrossRef] [PubMed]
- Berridge, M.J. Calcium signalling remodelling and disease. Biochem. Soc. Trans. 2012, 40, 297–309. [Google Scholar] [CrossRef] [PubMed]
- Berridge, M.J.; Bootman, M.D.; Roderick, H.L. Calcium signalling: Dynamics, homeostasis and remodelling. Nat. Rev. Mol. Cell Biol. 2003, 4, 517–529. [Google Scholar] [CrossRef] [PubMed]
- Mikoshiba, K. Role of IP3 receptor signaling in cell functions and diseases. Adv. Biol. Regul. 2015, 57, 217–227. [Google Scholar] [CrossRef] [PubMed]
- Vandecaetsbeek, I.; Vangheluwe, P.; Raeymaekers, L.; Wuytack, F.; Vanoevelen, J. The Ca2+ Pumps of the Endoplasmic Reticulum and Golgi Apparatus. Cold Spring Harb. Perspect. Biol. 2011, 3. [Google Scholar] [CrossRef]
- Sammels, E.; Parys, J.B.; Missiaen, L.; De Smedt, H.; Bultynck, G. Intracellular Ca2+ storage in health and disease: A dynamic equilibrium. Cell Calcium 2010, 47, 297–314. [Google Scholar] [CrossRef]
- Redmond, L.; Kashani, A.H.; Ghosh, A. Calcium regulation of dendritic growth via CaM kinase IV and CREB-mediated transcription. Neuron 2002, 34, 999–1010. [Google Scholar] [CrossRef]
- Kahl, C.R.; Means, A.R. Regulation of Cell Cycle Progression by Calcium/Calmodulin-Dependent Pathways. Endocr. Rev. 2003, 24, 719–736. [Google Scholar] [CrossRef]
- Mikoshiba, K. The IP 3 receptor/Ca2+ channel and its cellular function. Biochem. Soc. Trans. 2007, 74, 9–22. [Google Scholar]
- Foskett, J.K.; White, C.; Cheung, K.-H.; Mak, D.-O.D. Inositol Trisphosphate Receptor Ca2+ Release Channels. Physiol. Rev. 2007, 87, 593–658. [Google Scholar] [CrossRef]
- Taylor, C.W.; Rahman, T.; Tovey, S.C.; Dedos, S.G.; Taylor, E.J.A.; Velamakanni, S. IP3receptors: Some lessons from DT40 cells. Immunol. Rev. 2009, 231, 23–44. [Google Scholar] [CrossRef]
- Cárdenas, C.; Miller, R.A.; Smith, I.; Bui, T.; Molgó, J.; Müller, M.; Vais, H.; Cheung, K.-H.; Yang, J.; Parker, I.; et al. Essential Regulation of Cell Bioenergetics by Constitutive InsP3 Receptor Ca2+ Transfer to Mitochondria. Cell 2010, 142, 270–283. [Google Scholar] [CrossRef] [PubMed]
- Narayanan, D.; Adebiyi, A.; Jaggar, J.H. Inositol trisphosphate receptors in smooth muscle cells. Am. J. Physiol. Circ. Physiol. 2012, 302, H2190–H2210. [Google Scholar] [CrossRef] [PubMed]
- Ivanova, H.; Vervliet, T.; Monaco, G.; Terry, L.E.; Rosa, N.; Baker, M.R.; Parys, J.B.; Serysheva, I.I.; Yule, D.I.; Bultynck, G. Bcl-2-Protein Family as Modulators of IP3 Receptors and Other Organellar Ca2+ Channels. Cold Spring Harb. Perspect. Biol. 2020, 12, a035089. [Google Scholar] [CrossRef] [PubMed]
- Distelhorst, C.W.; Bootman, M.D. Bcl-2 interaction with the inositol 1, 4, 5-trisphosphate receptor: Role in Ca2+ signaling and disease. Cell Calcium. 2011, 50, 234–241. [Google Scholar] [CrossRef] [PubMed]
- Loncke, J.; Kerkhofs, M.; Kaasik, A.; Bezprozvanny, I.; Bultynck, G. Recent advances in understanding IP3R function with focus on ER-mitochondrial Ca2+ transfers. Curr. Opin. Physiol. 2020, 17, 80–88. [Google Scholar] [CrossRef]
- Seitaj, B.; Bultynck, G.; Ivanova, H. Modulation of IP3 Receptor Stability and Its Implication in Cell Death and Disease. Messenger 2018, 6, 9–21. [Google Scholar] [CrossRef]
- Kuchay, S.; Giorgi, C.; Simoneschi, D.; Pagan, J.; Missiroli, S.; Saraf, A.; Florens, L.; Washburn, M.P.; Collazo-Lorduy, A.; Castillo-Martin, M.; et al. PTEN counteracts FBXL2 to promote IP3R3- and Ca2+-mediated apoptosis limiting tumour growth. Nature 2017, 546, 554–558. [Google Scholar] [CrossRef]
- Bultynck, G.; Campanella, M. Tumor suppressive Ca2+ signaling is driven by IP3 receptor fitness. Cell Stress 2017, 1, 73–78. [Google Scholar] [CrossRef]
- Ando, H.; Kawaai, K.; Bonneau, B.; Mikoshiba, K. Remodeling of Ca2+ signaling in cancer: Regulation of inositol 1,4,5-trisphosphate receptors through oncogenes and tumor suppressors. Adv. Biol. Regul. 2018, 68, 64–76. [Google Scholar] [CrossRef]
- Parys, J.B.; Vervliet, T. New Insights in the IP 3 Receptor and Its Regulation. In Calcium Signaling; Springer: Berlin/Heidelberg, Germany, 2020; pp. 243–270. [Google Scholar]
- César, C.; Müller, M.; McNeal, A.; Lovy, A.; Jaňa, F.; Bustos, G.; Urra, F.; Smith, N.; Molgó, J.; Diehl, J.A.; et al. Selective vulnerability of cancer cells by inhibition of Ca2+ transfer from endoplasmic reticulum to mitochondria. Cell Rep. 2016, 14, 2313–2324. [Google Scholar]
- Patel, S.; Joseph, S.; Thomas, A. Molecular properties of inositol 1,4,5-trisphosphate receptors. Cell Calcium 1999, 25, 247–264. [Google Scholar] [CrossRef] [PubMed]
- Taylor, C.W.; Genazzani, A.; Morris, S. Expression of inositol trisphosphate receptors. Cell Calcium 1999, 26, 237–251. [Google Scholar] [CrossRef] [PubMed]
- Bush, K.T.; Stuart, R.O.; Li, S.H.; Moura, L.A.; Sharp, A.H.; Ross, C.A.; Nigam, S.K. Epithelial inositol 1,4,5-trisphosphate receptors. Multiplicity of localization, solubility, and isoforms. J. Biol. Chem. 1994, 269, 23694–23699. [Google Scholar]
- De Smedt, H.; Missiaen, L.; Parys, J.B.; Bootman, M.D.; Mertens, L.; Bosch, L.V.D.; Casteels, R. Determination of relative amounts of inositol trisphosphate receptor mRNA isoforms by ratio polymerase chain reaction. J. Biol. Chem. 1994, 269, 21691–21698. [Google Scholar]
- De Smedt, H.; Missiaen, L.; Parys, J.B.; Henning, R.H.; Sienaert, I.; Vanlingen, S.; Gijsens, A.; Himpens, B.; Casteels, R. Isoform diversity of the inositol trisphosphate receptor in cell types of mouse origin. Biochem. J. 1997, 322, 575–583. [Google Scholar] [CrossRef]
- Fujino, I.; Yamada, N.; Miyawaki, A.; Hasegawa, M.; Furuichi, T.; Mikoshiba, K. Differential expression of type 2 and type 3 inositol 1, 4, 5-trisphosphate receptor mRNAs in various mouse tissues: In situ hybridization study. Cell Tissue Res. 1995, 280, 201–210. [Google Scholar]
- Furuichi, T.; Simon-Chazottes, D.; Fujino, I.; Yamada, N.; Hasegawa, M.; Miyawaki, A.; Yoshikawa, S.; Guénet, J.L.; Mikoshiba, K. Widespread expression of inositol 1,4,5-trisphosphate receptor type 1 gene (Insp3r1) in the mouse central nervous system. Recept. Channels 1993, 1, 11–24. [Google Scholar]
- Foskett, J.K. Inositol trisphosphate receptor Ca2+ release channels in neurological diseases. Pflugers Arch. 2010, 460, 481–494. [Google Scholar] [CrossRef]
- Akl, H.; Bultynck, G. Altered Ca2+ signaling in cancer cells: Proto-oncogenes and tumor suppressors targeting IP3 receptors. Biochim. Biophys. Acta Bioenerg. 2013, 1835, 180–193. [Google Scholar] [CrossRef]
- Song, M.S.; Salmena, L.; Pandolfi, P.P. The functions and regulation of the PTEN tumour suppressor. Nat. Rev. Mol. Cell Biol. 2012, 13, 283–296. [Google Scholar] [CrossRef]
- Stephens, L.; Anderson, K.; Stokoe, D.; Erdjument-Bromage, H.; Painter, G.F.; Holmes, A.B.; Gaffney, P.R.J.; Reese, C.B.; McCormick, F.; Tempst, P.; et al. Protein Kinase B Kinases That Mediate Phosphatidylinositol 3,4,5-Trisphosphate-Dependent Activation of Protein Kinase B. Science 1998, 279, 710–714. [Google Scholar] [CrossRef] [PubMed]
- Marchi, S.; Pinton, P. Alterations of calcium homeostasis in cancer cells. Curr. Opin. Pharmacol. 2016, 29, 1–6. [Google Scholar] [CrossRef] [PubMed]
- Altermann, E.; Klaenhammer, T.R. PathwayVoyager: Pathway mapping using the Kyoto Encyclopedia of Genes and Genomes (KEGG) database. BMC Genom. 2005, 6. [Google Scholar] [CrossRef]
- Sedlmeier, M.; Gogolla, M. Model Driven ActiveRecord with yEd. In Proceedings of the 25th International Conference Information Modelling and Knowledge Bases (EJC’2015), Maribor, Slovenia, 8–12 June 2015. [Google Scholar]
- Karl, S.; Dandekar, T. Jimena: Efficient computing and system state identification for genetic regulatory networks. BMC Bioinform. 2013, 14. [Google Scholar] [CrossRef] [PubMed]
- Albert, I.; Thakar, J.; Li, S.; Zhang, R.; Albert, R. Boolean network simulations for life scientists. Source Code Biol. Med. 2008, 3. [Google Scholar] [CrossRef] [PubMed]
- Lizier, J.T.; Prokopenko, M.; Zomaya, A.Y. The Information Dynamics of Phase Transitions in Random Boolean Networks. Artif. Life 2008, 11, 374. [Google Scholar]
- Aldana, M. Boolean dynamics of networks with scale-free topology. Phys. D Nonlinear Phenom. 2003, 185, 45–66. [Google Scholar] [CrossRef]
- Di Cara, A.; Garg, A.; De Micheli, G.; Xenarios, I.; Mendoza, L. Dynamic simulation of regulatory networks using SQUAD. BMC Bioinform. 2007, 8, 1–10. [Google Scholar] [CrossRef]
- Wittmann, D.M.; Krumsiek, J.; Saez-Rodriguez, J.; Lauffenburger, D.A.; Klamt, S.; Theis, F.J. Transforming Boolean models to continuous models: Methodology and application to T-cell receptor signaling. BMC Syst. Biol. 2009, 3. [Google Scholar] [CrossRef]
- Krumsiek, J.; Pölsterl, S.; Wittmann, D.M.; Theis, F.J. Odefy—From discrete to continuous models. BMC Bioinform. 2010, 11. [Google Scholar] [CrossRef] [PubMed]
- Plotly: Create Interactive Web Graphics via ‘Plotly.js’. Available online: https://CRAN.R-project.org/package=plotly (accessed on 19 December 2020).
- Floor, S.L.; Dumont, J.E.; Maenhaut, C.; Raspe, E. Hallmarks of cancer: Of all cancer cells, all the time? Trends Mol. Med. 2012, 18, 509–515. [Google Scholar] [CrossRef]
- Joseph, S.K.; Hajnóczky, G. IP3 receptors in cell survival and apoptosis: Ca2+ release and beyond. Apoptosis 2007, 12, 951–968. [Google Scholar] [CrossRef] [PubMed]
- Adelt, S.; Plettenburg, O.; Stricker, R.; Reiser, G.; Altenbach, H.; Vogel, G. Enzyme-assisted total synthesis of the optical antipodes d-myo-inositol 3, 4, 5-trisphosphate and d-myo-inositol 1, 5, 6-trisphosphate: Aspects of their structure− activity relationship to biologically active inositol phosphates. J. Med. Chem. 1999, 42, 1262–1273. [Google Scholar] [CrossRef]
- Liu, C.; Davis, R.J.; Nahorski, S.R.; Ballereau, S.; Spiess, B.; Potter, B.V.L. Synthesis, Calcium Mobilizing, and Physicochemical Properties of d-c hiro-Inositol 1, 3, 4, 6-Tetrakisphosphate, a Novel and Potent Ligand at the d-m yo-Inositol 1, 4, 5-Trisphosphate Receptor. J. Med. Chem. 1999, 42, 1991–1998. [Google Scholar] [CrossRef] [PubMed]
- Mills, S.J.; Rossi, A.M.; Konieczny, V.; Bakowski, D.; Taylor, C.W.; Potter, B.V.L. d-chiro-Inositol Ribophostin: A Highly Potent Agonist of d-myo-Inositol 1,4,5-Trisphosphate Receptors: Synthesis and Biological Activities. J. Med. Chem. 2020, 63, 3238–3251. [Google Scholar] [CrossRef]
- Gaulton, A.; Bellis, L.J.; Bento, A.P.; Chambers, J.; Davies, M.; Hersey, A.; Light, Y.; McGlinchey, S.; Michalovich, D.; Al-Lazikani, B.; et al. ChEMBL: A large-scale bioactivity database for drug discovery. Nucleic Acids Res. 2011, 40, D1100–D1107. [Google Scholar] [CrossRef]
- Tovey, S.C.; Sun, Y.; Taylor, C.W. Rapid functional assays of intracellular Ca2+ channels. Nat. Protoc. 2006, 1, 259–263. [Google Scholar] [CrossRef]
- Laude, A.J.; Tovey, S.C.; Dedos, S.G.; Potter, B.V.L.; Lummis, S.C.; Taylor, C.W. Rapid functional assays of recombinant IP3 receptors. Cell Calcium 2005, 38, 45–51. [Google Scholar] [CrossRef]
- Csizmadia, P. MarvinSketch and MarvinView: Molecule applets for the World Wide Web. In Proceedings of the ECSOC-3, The Third International Electronic Conference on Synthetic Organic Chemistry, 1–30 September 1999. [Google Scholar]
- Molecular Operating Environment (MOE); Chemical Computing Group Inc.: Montreal, QC, Canada, 2015.
- Halgren, T.A. Merck molecular force field. II. MMFF94 van der Waals and electrostatic parameters for intermolecular interactions. J. Comput. Chem. 1996, 17, 520–552. [Google Scholar] [CrossRef]
- Wang, L.-P.; McKiernan, K.A.; Gomes, J.; Beauchamp, K.A.; Head-Gordon, T.; Rice, J.E.; Swope, W.C.; Martínez, T.J.; Pande, V. Building a More Predictive Protein Force Field: A Systematic and Reproducible Route to AMBER-FB15. J. Phys. Chem. B 2017, 121, 4023–4039. [Google Scholar] [CrossRef] [PubMed]
- Wang, J.; Wolf, R.M.; Caldwell, J.W.; Kollman, P.A.; Case, D.A. Development and testing of a general amber force field. J. Comput. Chem. 2004, 25, 1157–1174. [Google Scholar] [CrossRef] [PubMed]
- Crabtree, G.R. Generic signals and specific outcomes: Signaling through Ca2+, calcineurin, and NF-AT. Cell 1999, 96, 611–614. [Google Scholar] [CrossRef]
- Berridge, M.J.; Lipp, P.; Bootman, M.D. The versatility and universality of calcium signalling. Nat. Rev. Mol. Cell Biol. 2000, 1, 11–21. [Google Scholar] [CrossRef]
- Capiod, T. Cell proliferation, calcium influx and calcium channels. Biochim. 2011, 93, 2075–2079. [Google Scholar] [CrossRef]
- Humeau, J.; Pedro, J.M.B.-S.; Vitale, I.; Nuñez, L.; Villalobos, C.; Kroemer, G.; Senovilla, L. Calcium signaling and cell cycle: Progression or death. Cell Calcium 2018, 70, 3–15. [Google Scholar] [CrossRef]
- Lilienbaum, A.; Israël, A. From calcium to NF-κB signaling pathways in neurons. Mol. Cell. Biol. 2003, 23, 2680–2698. [Google Scholar] [CrossRef]
- Okamura, H.; Aramburu, J.; García-Rodríguez, C.; Viola, J.P.; Raghavan, A.; Tahiliani, M.; Zhang, X.; Qin, J.; Hogan, P.G.; Rao, A. Concerted dephosphorylation of the transcription factor NFAT1 induces a conformational switch that regulates transcriptional activity. Mol. Cell 2000, 6, 539–550. [Google Scholar] [CrossRef]
- Borowiec, A.-S.; Bidaux, G.; Pigat, N.; Goffin, V.; Bernichtein, S.; Capiod, T. Calcium channels, external calcium concentration and cell proliferation. Eur. J. Pharmacol. 2014, 739, 19–25. [Google Scholar] [CrossRef]
- Roderick, H.; Cook, S.J. Ca2+ signalling checkpoints in cancer: Remodelling Ca2+ for cancer cell proliferation and survival. Nat. Rev. Cancer 2008, 8, 361–375. [Google Scholar] [CrossRef]
- Nutt, L.K.; Pataer, A.; Pahler, J.; Fang, B.; Roth, J.; McConkey, D.J.; Swisher, S.G. Bax and Bak Promote Apoptosis by Modulating Endoplasmic Reticular and Mitochondrial Ca2+ Stores. J. Biol. Chem. 2001, 277, 9219–9225. [Google Scholar] [CrossRef] [PubMed]
- Chami, M.; Prandini, A.; Campanella, M.; Pinton, P.; Szabadkai, G.; Reed, J.C.; Rizzuto, R. Bcl-2 and Bax Exert Opposing Effects on Ca2+ Signaling, Which Do Not Depend on Their Putative Pore-forming Region. J. Biol. Chem. 2004, 279, 54581–54589. [Google Scholar] [CrossRef] [PubMed]
- Lam, D.; Kosta, A.; Luciani, M.-F.; Golstein, P. The Inositol 1,4,5-Trisphosphate Receptor Is Required to Signal Autophagic Cell Death. Mol. Biol. Cell 2008, 19, 691–700. [Google Scholar] [CrossRef]
- Yang, J.; Vais, H.; Gu, W.; Foskett, J.K. Biphasic regulation of InsP3 receptor gating by dual Ca2+ release channel BH3-like domains mediates Bcl-xL control of cell viability. Proc. Natl. Acad. Sci. USA 2016. [Google Scholar] [CrossRef] [PubMed]
- Bonora, M.; Patergnani, S.; Rimessi, A.; De Marchi, E.; Suski, J.M.; Bononi, A.; Giorgi, C.; Marchi, S.; Missiroli, S.; Poletti, F.; et al. ATP synthesis and storage. Purinergic Signal. 2012, 8, 343–357. [Google Scholar] [CrossRef]
- Bultynck, G. Onco-IP3Rs Feed Cancerous Cravings for Mitochondrial Ca2+. Trends Biochem. Sci. 2016, 41, 390–393. [Google Scholar] [CrossRef]
- Ferri, K.F.; Kroemer, G. Organelle-specific initiation of cell death pathways. Nat. Cell Biol. 2001, 3, E255–E263. [Google Scholar] [CrossRef]
- Cosentino, K.; García-Sáez, A.J. Mitochondrial alterations in apoptosis. Chem. Phys. Lipids 2014, 181, 62–75. [Google Scholar] [CrossRef]
- Cory, S.; Adams, J.M. The Bcl2 family: Regulators of the cellular life-or-death switch. Nat. Rev. Cancer 2002, 2, 647–656. [Google Scholar] [CrossRef]
- Korsmeyer, S.J.; Wei, M.C.; Saito, M.; Weiler, S.; Oh, K.J.; Schlesinger, P.H. Pro-apoptotic cascade activates BID, which oligomerizes BAK or BAX into pores that result in the release of cytochrome c. Cell Death Differ. 2000, 7, 1166–1173. [Google Scholar] [CrossRef]
- Degenhardt, K.; Sundararajan, R.; Lindsten, T.; Thompson, C.; White, E. Bax and Bak Independently Promote Cytochrome cRelease from Mitochondria. J. Biol. Chem. 2002, 277, 14127–14134. [Google Scholar] [CrossRef] [PubMed]
- Pearson, A.S.; Spitz, F.R.; Swisher, S.G.; Kataoka, M.; Sarkiss, M.G.; Meyn, R.E.; McDonnell, T.J.; Cristiano, R.J.; Roth, J.A. Up-regulation of the proapoptotic mediators Bax and Bak after adenovirus-mediated p53 gene transfer in lung cancer cells. Clin. Cancer Res. 2000, 6, 887–890. [Google Scholar] [PubMed]
- Rong, Y.-P.; Barr, P.M.; Yee, V.C.; Distelhorst, C.W. Targeting Bcl-2 based on the interaction of its BH4 domain with the inositol 1,4,5-trisphosphate receptor. Biochim. et Biophys. Acta Bioenerg. 2009, 1793, 971–978. [Google Scholar] [CrossRef] [PubMed][Green Version]
- Saunders, I.T.; Mir, H.; Kapur, N.; Singh, S. Emodin inhibits colon cancer by altering BCL-2 family proteins and cell survival pathways. Cancer Cell Int. 2019, 19, 1–15. [Google Scholar] [CrossRef]
- Pinton, P.; Ferrari, D.; Rapizzi, E.; Di Virgilio, F.; Pozzan, T.; Rizzuto, R. The Ca2+ concentration of the endoplasmic reticulum is a key determinant of ceramide-induced apoptosis: Significance for the molecular mechanism of Bcl-2 action. EMBO J. 2001, 20, 2690–2701. [Google Scholar] [CrossRef]
- Kelekar, A.; Chang, B.S.; Harlan, J.E.; Fesik, S.W.; Thompson, C.B. Bad is a BH3 domain-containing protein that forms an inactivating dimer with Bcl-XL. Mol. Cell. Biol. 1997, 17, 7040–7046. [Google Scholar] [CrossRef]
- Datta, S.R.; Katsov, A.; Hu, L.; Petros, A.; Fesik, S.W.; Yaffe, M.B.; Greenberg, M.E. 14-3-3 proteins and survival kinases cooperate to inactivate BAD by BH3 domain phosphorylation. Mol. Cell 2000, 6, 41–51. [Google Scholar] [CrossRef]
- Davis, F.M.; Parsonage, M.T.; Cabot, P.J.; Parat, M.-O.; Thompson, E.W.; Roberts-Thomson, S.J.; Monteith, G.R. Assessment of gene expression of intracellular calcium channels, pumps and exchangers with epidermal growth factor-induced epithelial-mesenchymal transition in a breast cancer cell line. Cancer Cell Int. 2013, 13. [Google Scholar] [CrossRef]
- Szatkowski, C.; Parys, J.B.; Ouadid-Ahidouch, H.; Matifat, F. Inositol 1,4,5-trisphosphate-induced Ca2+ signalling is involved in estradiol-induced breast cancer epithelial cell growth. Mol. Cancer 2010, 9. [Google Scholar] [CrossRef]
- Messai, Y.; Noman, M.Z.; Hasmim, M.; Janji, B.; Tittrelli, A.; Boutet, M.; Baud, V.; Viry, E.; Billot, K.; Nanbakhsh, A.; et al. ITPR1 Protects Renal Cancer Cells against Natural Killer Cells by Inducing Autophagy. Cancer Res. 2014, 74, 6820–6832. [Google Scholar] [CrossRef]
- Singh, A.; Chagtoo, M.; Tiwari, S.; George, N.; Chakravarti, B.; Khan, S.; Lakshmi, S.; Godbole, M.M.M.M. Inhibition of Inositol 1, 4, 5-Trisphosphate Receptor Induce Breast Cancer Cell Death Through Deregulated Autophagy and Cellular Bioenergetics. J. Cell. Biochem. 2017, 118, 2333–2346. [Google Scholar] [CrossRef] [PubMed]
- Safrany, S.T.; Wilcox, R.A.; Liu, C.; Potter, B.V.L.; Nahorski, S.R. 3-Position modification of myo-inositol 1,4,5-trisphosphate: Consequences for intracellular Ca2+ mobilisation and enzyme recognition. Eur. J. Pharmacol. Mol. Pharmacol. 1992, 226, 265–272. [Google Scholar] [CrossRef]
- Stricker, R.; Chang, Y.-T.; Chung, S.-K.; Reiser, G. Determination of Specificity of a High-Affinity Inositol 1,3,4,5-Tetrakisphosphate Binding Site at a 42 kDa Receptor Protein, p42IP4: Comparison of Affinities of All Inositoltris-, -Tetrakis-, and -Pentakisphosphate Regioisomers. Biochem. Biophys. Res. Commun. 1996, 228, 596–604. [Google Scholar] [CrossRef] [PubMed]
- Podeschwa, M.; Plettenburg, O.; vom Brocke, J.; Block, O.; Adelt, S.; Altenbach, H.-J. Stereoselective Synthesis of myo-, neo-, L-chiro, D-chiro, allo-, scyllo-, and epi-Inositol Systems via Conduritols Prepared from p-Benzoquinone. Eur. J. Org. Chem. 2003, 2003, 1958–1972. [Google Scholar] [CrossRef]
- Gafni, J.; Munsch, J.A.; Lam, T.H.; Catlin, M.C.; Costa, L.G.; Molinski, T.F.; Pessah, I.N. Xestospongins: Potent Membrane Permeable Blockers of the Inositol 1,4,5-Trisphosphate Receptor. Neuron 1997, 19, 723–733. [Google Scholar] [CrossRef]
- Ta, T.A.; Feng, W.; Molinski, T.F.; Pessah, I.N. Hydroxylated xestospongins block IP3-induced Ca2+ release and sensitize Ca2+-induced Ca2+ release mediated by ryanodine receptors. Mol. Pharmacol. 2005. [Google Scholar] [CrossRef]
- Jaimovich, E.; Mattei, C.; Liberona, J.L.; Cardenas, C.; Estrada, M.; Barbier, J.; Debitus, C.; Laurent, D.; Molgó, J. Xestospongin B, a competitive inhibitor of IP3-mediated Ca2+ signalling in cultured rat myotubes, isolated myonuclei, and neuroblastoma (NG108-15) cells. FEBS Lett. 2005, 579, 2051–2057. [Google Scholar] [CrossRef]
- DeLano, W.L. Pymol: An open-source molecular graphics tool. CCP4 Newslett. Protein Crystallogr. 2002, 40, 82–92. [Google Scholar]
- Prole, D.L.; Taylor, C.W. Structure and function of IP3 receptors. Cold Spring Harb. Perspect. Biol. 2019, 11, a035063. [Google Scholar] [CrossRef]
- Hamada, K.; Miyatake, H.; Terauchi, A.; Mikoshiba, K. IP3-mediated gating mechanism of the IP3 receptor revealed by mutagenesis and X-ray crystallography. Proc. Natl. Acad. Sci. USA 2017, 114, 4661–4666. [Google Scholar] [CrossRef]
- MOE 2018 Tutorials. Available online: https://www.chemcomp.com/moe/help/2018/index_tut.html (accessed on 6 October 2020).
- Yoshikawa, F.; Morita, M.; Monkawa, T.; Michikawa, T.; Furuichi, T.; Mikoshiba, K. Mutational Analysis of the Ligand Binding Site of the Inositol 1,4,5-Trisphosphate Receptor. J. Biol. Chem. 1996, 271, 18277–18284. [Google Scholar] [CrossRef] [PubMed]
- Monteith, G.R.; Davis, F.M.; Roberts-Thomson, S.J. Calcium Channels and Pumps in Cancer: Changes and Consequences. J. Biol. Chem. 2012, 287, 31666–31673. [Google Scholar] [CrossRef] [PubMed]
- Monteith, G.R.; Prevarskaya, N.; Roberts-Thomson, S.J. The calcium–cancer signalling nexus. Nat. Rev. Cancer 2017, 17, 367. [Google Scholar] [CrossRef] [PubMed]
- Ivanova, H.; Kerkhofs, M.; La Rovere, R.M.; Bultynck, G. Endoplasmic Reticulum–Mitochondrial Ca2+ Fluxes Underlying Cancer Cell Survival. Front. Oncol. 2017, 7. [Google Scholar] [CrossRef] [PubMed]
- Makena, M.R.; Rao, R. Subtype specific targeting of calcium signaling in breast cancer. Cell Calcium 2020, 85. [Google Scholar] [CrossRef]
- Sterea, A.M.; El Hiani, Y. The Role of Mitochondrial Calcium Signaling in the Pathophysiology of Cancer Cells. In Taurine 6; Springer Science and Business Media LLC: Berlin, Germany, 2019; Volume 1131, pp. 747–770. [Google Scholar]
- Santoni, G.; Morelli, M.B.; Marinelli, O.; Nabissi, M.; Santoni, M.; Amantini, C. Calcium Signaling and the Regulation of Chemosensitivity in Cancer Cells: Role of the Transient Receptor Potential Channels. Adv. Exp. Med. Biol. 2020, 1131, 505–517. [Google Scholar]
- Chin, D.; Means, A.R. Calmodulin: A prototypical calcium sensor. Trends Cell Biol. 2000, 10, 322–328. [Google Scholar] [CrossRef]
- Olivares-Florez, S.; Czolbe, M.; Riediger, F.; Seidlmayer, L.; Williams, T.; Nordbeck, P.; Strasen, J.; Glocker, C.; Jänsch, M.; Eder-Negrin, P.; et al. Nuclear calcineurin is a sensor for detecting Ca2+ release from the nuclear envelope via IP3R. J. Mol. Med. 2018, 96, 1239–1249. [Google Scholar] [CrossRef]
- Leal-Esteban, L.C.; Fajas, L. Cell cycle regulators in cancer cell metabolism. Biochim. et Biophys. Acta Mol. Basis Dis. 2020, 1866. [Google Scholar] [CrossRef]
- Matyash, M.; Matyash, V.; Nolte, C.; Sorrentino, V.; Kettenmann, H. Requirement of functional ryanodine receptor type 3 for astrocyte migration. FASEB J. 2001, 16, 1–25. [Google Scholar] [CrossRef]
- Praitis, V.; Simske, J.; Kniss, S.; Mandt, R.; Imlay, L.; Feddersen, C.; Miller, M.B.; Mushi, J.; Liszewski, W.; Weinstein, R.; et al. The Secretory Pathway Calcium ATPase PMR-1/SPCA1 Has Essential Roles in Cell Migration during Caenorhabditis elegans Embryonic Development. PLoS Genet. 2013, 9, e1003506. [Google Scholar] [CrossRef] [PubMed]
- Kane, M.S.; Paris, A.; Codron, P.; Cassereau, J.; Procaccio, V.; Lenaers, G.; Reynier, P.; Chevrollier, A. Current mechanistic insights into the CCCP-induced cell survival response. Biochem. Pharmacol. 2018, 148, 100–110. [Google Scholar] [CrossRef] [PubMed]
- Zhou, D.R.; Eid, R.; Boucher, E.; Miller, K.A.; Mandato, C.A.; Greenwood, M.T. Stress is an agonist for the induction of programmed cell death: A review. Biochim. Biophys. Acta Bioenerg. 2019, 1866, 699–712. [Google Scholar] [CrossRef] [PubMed]
- Scorrano, L.; Oakes, S.A.; Opferman, J.T.; Cheng, E.H.; Sorcinelli, M.D.; Pozzan, T.; Korsmeyer, S.J. BAX and BAK Regulation of Endoplasmic Reticulum Ca2+: A Control Point for Apoptosis. Science 2003, 300, 135–139. [Google Scholar] [CrossRef]
- Jourdain, A.; Martinou, J.-C. Mitochondrial outer-membrane permeabilization and remodelling in apoptosis. Int. J. Biochem. Cell Biol. 2009, 41, 1884–1889. [Google Scholar] [CrossRef]
- Wilcox, R.A.; Challiss, R.A.; Traynor, J.R.; Fauq, A.H.; Ognayanov, V.I.; Kozikowski, A.P.; Nahorski, S.R. Molecular recognition at the myo-inositol 1,4,5-trisphosphate receptor. 3-position substituted myo-inositol 1,4,5-trisphosphate analogues reveal the binding and Ca2+ release requirements for high affinity interaction with the myo-inositol 1,4,5-trisphosphate receptor. J. Biol. Chem. 1994, 269, 26815–26821. [Google Scholar]
- Nahorski, S.R.; Potter, B.V. Molecular recognition of inositol polyphosphates by intracellular receptors and metabolic enzymes. Trends Pharmacol. Sci. 1989, 10, 139–144. [Google Scholar] [CrossRef]
- Wilcox, R.A.; Primrose, W.U.; Nahorski, S.R.; Challiss, R. New developments in the molecular pharmacology of the myo-inositol 1,4,5-trisphosphate receptor. Trends Pharmacol. Sci. 1998, 19, 467–475. [Google Scholar] [CrossRef]
- Nerou, E.P.; Riley, A.M.; Potter, B.V.L.; Taylor, C.W. Selective recognition of inositol phosphates by subtypes of the inositol trisphosphate receptor. Biochem. J. 2001, 355, 59–69. [Google Scholar] [CrossRef]
- Bosanac, I.; Michikawa, T.; Mikoshiba, K.; Ikura, M. Structural insights into the regulatory mechanism of IP3 receptor. Biochim. et Biophys. Acta Bioenerg. 2004, 1742, 89–102. [Google Scholar] [CrossRef]
- Paknejad, N.; Hite, R.K. z+ and IP3. Nat. Struct. Mol. Biol. 2018, 25, 660–668. [Google Scholar] [CrossRef] [PubMed]






| Nodes | In Normal Cell | In Cancer Cell | ||||||
|---|---|---|---|---|---|---|---|---|
| without IP3R Perturbation | with IP3R Perturbation | without Inhibitor | with Inhibitor | |||||
| before Simulation | after Simulation | before Simulation | after Simulation | before Simulation | after Simulation | before Simulation | after Simulation | |
| IP3R | 0.0 | 0.945 | 0.5 * | 0.393 | 1.0 | 1.0 | 1.0 * | 0.949 |
| Ca+2 | 0.0 | 0.926 | 0.0 | 0.333 | 0.0 | 0.99 | 0.9 | 0.951 |
| CALM | 0.0 | 0.929 | 0.0 | 0.521 | 0.0 | 1.0 | 0.0 | 0.344 |
| CAMK-II | 0.0 | 0.929 | 0.0 | 0.521 | 0.0 | 1.0 | 0.0 | 0.33 |
| Proliferation | 0.0 | 0.956 | 0.0 | 0.141 | 0.0 | 1.0 | 0.0 | 0.148 |
| Migration | 0.0 | 0.931 | 0.0 | 0.383 | 0.0 | 1.0 | 0.0 | 0.193 |
| BAD | 0.0 | 0.192 | 0.0 | 0.994 | 0.0 | 0.0 | 0.0 | 0.892 |
| BAX | 0.0 | 0.0 | 0.0 | 0.93 | 0.0 | 0.0 | 0.0 | 0.928 |
| MOMP | 0.0 | 0.0 | 0.0 | 0.997 | 0.0 | 0.0 | 0.0 | 0.997 |
| Cyto.C | 0.0 | 0.0 | 0.0 | 1.0 | 0.0 | 0.0 | 0.0 | 1.0 |
| Apoptosis | 0.0 | 0.0 | 0.0 | 1.0 | 0.0 | 0.0 | 0.0 | 1.0 |
| Inhibitors | -- | -- | -- | -- | -- | -- | 1.0 | 0.0 |
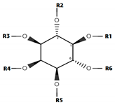
| Inositol Phosphate (IP) (Class A) | ![]() | |||||||||
| No. | Molecule | Conformation | Positions | IC50 nM | Ref. | |||||
| R1 | R2 | R3 | R4 | R5 | R6 | |||||
| 1A | DL-Ins(1,2,4,5)P4 | (R,S,R,S,S,S) | PO3−2 | PO3−2 | OH | PO3−2 | PO3−2 | OH | 26.5 | [48] |
| 2A | Ins(1,3,4,5)P4 | (R,S,S,S,R,S) | PO3−2 | OH | PO3−2 | PO3−2 | PO3−2 | OH | 2.9 | [47] |
| 3A | Ins(1,4,5,6)P4 | (R,S,S,R,R,S) | PO3−2 | OH | OH | PO3−2 | PO3−2 | PO3−2 | 430 | [47] |
| 4A | Ins(3,4,5,6)P4 | (S,R,R,S,R,R) | OH | OH | PO3−2 | PO3−2 | PO3−2 | PO3−2 | 620 | [47] |
| 5A | D-chiro-Ins(1,3,4,6)P4 | (R,S,R,S,S,R) | PO3−2 | OH | PO3−2 | PO3−2 | OH | PO3−2 | 172 | [48] |
| 6A | scyllo-Ins(1,2,4,5)P4 | (S,S,R,R,R,S) | PO3−2 | PO3−2 | OH | PO3−2 | PO3−2 | OH | 14 | [48] |
| 7A | DL-scyllo-Ins(1,2,4)P3 | (S,S,R,R,R,R) | PO3−2 | PO3−2 | OH | PO3−2 | OH | OH | 52 | [48] |
| 8A | Ins(1,4,5)P3 | (R,R,S,R,R,S) | PO3−2 | OH | OH | PO3−2 | PO3−2 | OH | 4.43 | [48] |
| 9A | Ins(1,5,6)P3 | (R,R,S,R,R,S) | PO3−2 | OH | OH | OH | PO3−2 | PO3−2 | 44 | [47] |
| 10A | Ins(3,4,5)P3 | (R,S,S,S,R,S) | OH | OH | PO3−2 | PO3−2 | PO3−2 | OH | 6.1 | [47] |
| 11A | Ins(4,5,6)P3 | (R,R,S,S,R,S) | OH | OH | OH | PO3−2 | PO3−2 | PO3−2 | 93,000 | [89] |
| 12A | Ins(4, 5)P2 | (R,R,S,R,S,S) | OH | OH | OH | PO3−2 | PO3−2 | OH | 20,000 | [89] |
| Xestospongins (Xe) (Class B) | ![]() | |||||||||
| No. | Molecule | Conformation | Positions | IC50 nM | clogP | Ref. | ||||
| R1 | R2 | R5 | R8 | |||||||
| C1 | C7 | C15 | C32 | |||||||
| 1B | Xestospongin_A | 1S,8S,10R,15S,22S,29R | --- | --- | --- | --- | 2535 | 8.01 | [90] | |
| 2B | 7-(OH)-XeA | 1S,7S,8R,10R,15S,22S,29R | --- | OH | --- | --- | 6400 | 6.70 | [91] | |
| 3B | Araguspongine B | 1R,8S,10R,15R,22S,29R | --- | -- | --- | --- | 648 | 8.01 | [90] | |
| 4B | Araguspongine C | 1R,8R,10S,15R,22R,29S | OH | --- | OH | --- | 6600 | 4.69 | [91] | |
| 5B | Xestospongin_B | 1S,8S,10R,15R,22S,29R,32R | --- | --- | OH | CH3 | 5000 | 7.29 | [92] | |
| 6B | De Methylated XeB | 1S,8S,10R,15R,22S,29R | --- | -- | OH | ---- | 5865 | 6.77 | [90] | |
Publisher’s Note: MDPI stays neutral with regard to jurisdictional claims in published maps and institutional affiliations. |
© 2020 by the authors. Licensee MDPI, Basel, Switzerland. This article is an open access article distributed under the terms and conditions of the Creative Commons Attribution (CC BY) license (http://creativecommons.org/licenses/by/4.0/).
Share and Cite
Ismatullah, H.; Jabeen, I.; Saeed, M.T. Biological Regulatory Network (BRN) Analysis and Molecular Docking Simulations to Probe the Modulation of IP3R Mediated Ca2+ Signaling in Cancer. Genes 2021, 12, 34. https://doi.org/10.3390/genes12010034
Ismatullah H, Jabeen I, Saeed MT. Biological Regulatory Network (BRN) Analysis and Molecular Docking Simulations to Probe the Modulation of IP3R Mediated Ca2+ Signaling in Cancer. Genes. 2021; 12(1):34. https://doi.org/10.3390/genes12010034
Chicago/Turabian StyleIsmatullah, Humaira, Ishrat Jabeen, and Muhammad Tariq Saeed. 2021. "Biological Regulatory Network (BRN) Analysis and Molecular Docking Simulations to Probe the Modulation of IP3R Mediated Ca2+ Signaling in Cancer" Genes 12, no. 1: 34. https://doi.org/10.3390/genes12010034
APA StyleIsmatullah, H., Jabeen, I., & Saeed, M. T. (2021). Biological Regulatory Network (BRN) Analysis and Molecular Docking Simulations to Probe the Modulation of IP3R Mediated Ca2+ Signaling in Cancer. Genes, 12(1), 34. https://doi.org/10.3390/genes12010034



