Effect of Mutations on mRNA and Globin Stability: The Cases of Hb Bernalda/Groene Hart and Hb Southern Italy
Abstract
1. Introduction
2. Materials and Methods
2.1. Families
2.2. Hematological Data
2.3. Globin Chain In Vitro Biosynthesis
2.4. DNA Analysis
2.5. mRNA Analysis
2.6. PBSC Differentiated In Vitro
2.7. Database
2.8. Software and Structural Analysis
3. Results
3.1. Hb Bernalda
Family 1
3.2. Hb Southern Italy
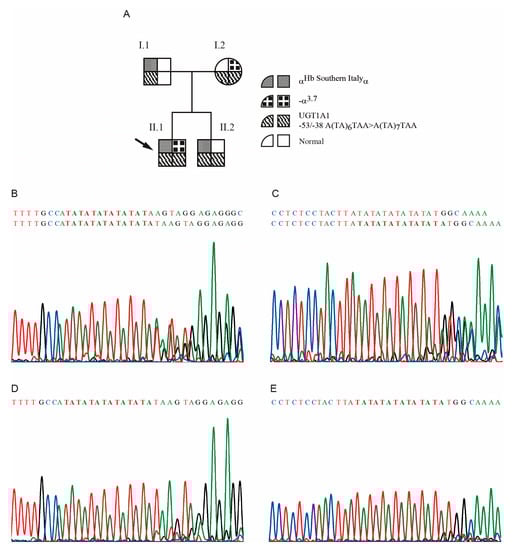
3.2.1. Family 19
3.2.2. Family 23
3.3. Epidemiology and Origin of the Mutants
4. Discussion
4.1. Hb Bernalda
4.2. Hb Southern Italy
5. Conclusions
Supplementary Materials
Author Contributions
Funding
Acknowledgments
Conflicts of Interest
References
- Higgs, D.R. alpha-Thalassaemia. Baillieres Clin. Haematol. 1993, 6, 117–150. [Google Scholar] [CrossRef]
- Thom, C.S.; Dickson, C.F.; Gell, D.A.; Weiss, M.J. Hemoglobin variants: Biochemical properties and clinical correlates. Cold Spring Harb. Perspect. Med. 2013, 3, a011858. [Google Scholar] [CrossRef]
- Kountouris, P.; Lederer, C.W.; Fanis, P.; Feleki, X.; Old, J.; Kleanthous, M. IthaGenes: An interactive database for haemoglobin variations and epidemiology. PLoS ONE 2014, 9, e103020. [Google Scholar] [CrossRef] [PubMed]
- Giardine, B.; Borg, J.; Viennas, E.; Pavlidis, C.; Moradkhani, K.; Joly, P.; Bartsakoulia, M.; Riemer, C.; Miller, W.; Tzimas, G.; et al. Updates of the HbVar database of human hemoglobin variants and thalassemia mutations. Nucleic. Acids Res. 2014, 42, 1063–1069. [Google Scholar] [CrossRef] [PubMed]
- Feng, L.; Gell, D.A.; Zhou, S.; Gu, L.; Kong, Y.; Li, J.; Hu, M.; Yan, N.; Lee, C.; Rich, A.M.; et al. Molecular mechanism of AHSP-mediated stabilization of alpha-hemoglobin. Cell 2004, 119, 629–640. [Google Scholar] [CrossRef] [PubMed]
- Feng, L.; Zhou, S.; Gu, L.; Gell, D.A.; Mackay, J.P.; Weiss, M.J.; Gow, A.J.; Shi, Y. Structure of oxidized alpha-haemoglobin bound to AHSP reveals a protective mechanism for haem. Nature 2005, 435, 697–701. [Google Scholar] [CrossRef] [PubMed]
- Vasseur, C.; Domingues-Hamdi, E.; Brillet, T.; Marden, M.C.; Baudin-Creuza, V. The alpha-hemoglobin stabilizing protein and expression of unstable alpha-Hb variants. Clin. Biochem. 2009, 42, 1818–1823. [Google Scholar] [CrossRef]
- Yu, X.; Mollan, T.L.; Butler, A.; Gow, A.J.; Olson, J.S.; Weiss, M.J. Analysis of human alpha globin gene mutations that impair binding to the alpha hemoglobin stabilizing protein. Blood 2009, 113, 5961–5969. [Google Scholar] [CrossRef]
- Domingues-Hamdi, E.; Vasseur, C.; Fournier, J.B.; Marden, M.C.; Wajcman, H.; Baudin-Creuza, V. Role of α-globin H helix in the building of tetrameric human hemoglobin: Interaction with α-hemoglobin stabilizing protein (AHSP) and heme molecule. PLoS ONE 2014, 9, 111–395. [Google Scholar] [CrossRef]
- Pagani, F.; Baralle, F.E. Genomic variants in exons and introns: Identifying the splicing spoilers. Nat. Rev. Genet. 2004, 5, 389–396. [Google Scholar] [CrossRef]
- Karamyshev, A.L.; Karamysheva, Z.N. Lost in Translation: Ribosome-Associated mRNA and Protein Quality Controls. Front. Genet. 2018, 9, 431. [Google Scholar] [CrossRef] [PubMed]
- Lacerra, G.; Gaudiano, C.; Musollino, G.; Di Noce, F.; Masciandaro, S.; Carestia, C. Hb Bernalda or Alpha119(H2) Pro>Ser: Una Nuova Variante Alfa Globinica Instabile, Associata a Microcitosi, Presente in un Cluster di Famiglie Provenienti da MATERA. In Proceedings of the 2° Congresso Nazionale SOSTE, Napoli, Italy, 7–9 November 2002; pp. 80–81. [Google Scholar]
- Lacerra, G.; Musollino, G.; Di Noce, F.; Prezioso, R.; Carestia, C. Genotyping for known Mediterranean alpha-thalassemia point mutations using a multiplex amplification refractory mutation system. Haematologica 2007, 92, 254–255. [Google Scholar] [CrossRef] [PubMed]
- Lacerra, G.; Carestia, C. Hb Southern Italy: Coexistence of two missence mutations (the Hb Sun Prairie alpha2 130 Ala > Pro and Hb Caserta alpha2 26 Ala > Thr) in a single HBA2 gene. Br. J. Haematol. 2009, 145, 843–844. [Google Scholar] [CrossRef]
- Harteveld, C.L.; van Delft, P.; Plug, R.; Versteegh, F.G.; Hagen, B.; van Rooijen, I.; Kok, P.J.; Wajcman, H.; Kister, J.; Giordano, P.C. Hb Groene Hart: A new Pro-->Ser amino acid substitution at position 119 of the alpha1-globin chain is associated with a mild alpha-thalassemia phenotype. Hemoglobin 2002, 26, 255–260. [Google Scholar] [CrossRef] [PubMed]
- Vasseur-Godbillon, C.; Marden, M.C.; Giordano, P.; Wajcman, H.; Baudin-Creuza, V. Impaired binding of AHSP to alpha chain variants: Hb Groene Hart illustrates a mechanism leading to unstable hemoglobins with alpha thalassemic like syndrome. Blood Cells Mol. Dis. 2006, 37, 173–179. [Google Scholar] [CrossRef] [PubMed]
- Lacerra, G.; De Angioletti, M.; Di Girolamo, R.; Sciorio, A.; Testa, R.; Schilirò, G.; Carestia, C. Hb Caserta and Hb Bronte: Two Novel Hemoglobin Variants Caused by Alpha-2 Globin Gene Mutations. In Proceedings of the 6th International Conference on Thalassemias and the Haemoglobinopathies, St. Paul’s Bay, Malta, 5–10 April 1997. [Google Scholar]
- Ho, P.J.; Rochette, J.; Rees, D.C.; Fisher, C.A.; Huehns, E.R.; Will, A.M.; Thein, S.L. Hb Sun Prairie: Diagnostic pitfalls in thalassemic hemoglobinopathies. Hemoglobin 1996, 20, 103–112. [Google Scholar] [CrossRef]
- Lacerra, G.; Testa, R.; De Angioletti, M.; Schiliro, G.; Carestia, C. Hb Bronte or alpha 93(FG5)Val -> Gly: A new unstable variant of the alpha 2-globin gene, associated with a mild alpha(+)-thalassemia phenotype. Hemoglobin 2003, 27, 149–159. [Google Scholar] [CrossRef]
- Lacerra, G.; Fiorito, M.; Musollino, G.; Di Noce, F.; Esposito, M.; Nigro, V.; Gaudiano, C.; Carestia, C. Sequence variations of the alpha-globin genes: Scanning of high CG content genes with DHPLC and DG-DGGE. Hum. Mutat. 2004, 24, 338–349. [Google Scholar] [CrossRef]
- Bisconte, M.G.; Caldora, M.; Musollino, G.; Cardiero, G.; Flagiello, A.; La Porta, G.; Lagona, L.; Prezioso, R.; Qualtieri, G.; Gaudiano, C.; et al. alpha-Thalassemia Associated with Hb Instability: A Tale of Two Features. The Case of Hb Rogliano or alpha 1 Cod 108(G15)Thr -> Asn and Hb Policoro or alpha 2 Cod 124(H7)Ser -> Pro. PLoS ONE 2015, 10, 115–738. [Google Scholar] [CrossRef]
- Cardiero, G.; Scarano, C.; Musollino, G.; Di Noce, F.; Prezioso, R.; Dembech, S.; La Porta, G.; Caldora, M.; Bisconte, M.G.; Colella Bisogno, R.; et al. Role of nonsense-mediated decay and nonsense-associated altered splicing in the mRNA pattern of two new α-thalassemia mutants. Int. J. Biochem. Cell Biol. 2017, 91, 212–222. [Google Scholar] [CrossRef]
- Monaghan, G.; Ryan, M.; Seddon, R.; Hume, R.; Burchell, B. Genetic variation in bilirubin UPD-glucuronosyltransferase gene promoter and Gilbert’s syndrome. Lancet 1996, 347, 578–581. [Google Scholar] [CrossRef]
- Köhle, C.; Möhrle, B.; Münzel, P.A.; Schwab, M.; Wernet, D.; Badary, O.A.; Bock, K.W. Frequent co-occurrence of the TATA box mutation associated with Gilbert’s syndrome (UGT1A1*28) with other polymorphisms of the UDP-glucuronosyltransferase-1 locus (UGT1A6*2 and UGT1A7*3) in Caucasians and Egyptians. Biochem. Pharmacol. 2003, 65, 1521–1527. [Google Scholar] [CrossRef]
- Lacerra, G.; Scarano, C.; Lagona, L.F.; Testa, R.; Caruso, D.G.; Medulla, E.; Friscia, M.G.; Mastrullo, L.; Caldora, M.; Prezioso, R.; et al. Genotype-phenotype relationship of the δ-thalassemia and Hb A(2) variants: Observation of 52 genotypes. Hemoglobin 2010, 34, 407–423. [Google Scholar] [CrossRef] [PubMed]
- Gruber, A.R.; Lorenz, R.; Bernhart, S.H.; Neuböck, R.; Hofacker, I.L. The Vienna RNA websuite. Nucleic Acids Res. 2008, 36, W70–W74. [Google Scholar] [CrossRef]
- Fermi, G.; Perutz, M.F.; Shaanan, B.; Fourme, R. The crystal structure of human deoxyhaemoglobin at 1.74 A resolution. J. Mol. Biol. 1984, 175, 159–174. [Google Scholar] [CrossRef]
- Krieger, E.; Vriend, G. YASARA View-molecular graphics for all devices-from smartphones to workstations. Bioinformatics 2014, 30, 2981–2982. [Google Scholar] [CrossRef]
- Nakamura, Y.; Gojobori, T.; Ikemura, T. Codon usage tabulated from international DNA sequence databases: Status for the year 2000. Nucleic. Acids Res. 2000, 28, 292. [Google Scholar] [CrossRef]
- Sarkar, A.A.; Mukhopadhyay, C.; Chandra, S.; Banerjee, S.; Das, M.K.; Dasgupta, U.B. Co-inheritance of the Hb Sun Prairie mutation with a point mutation at 5′-UTR in the eastern Indian population. Br. J. Haematol. 2005, 129, 282–286. [Google Scholar] [CrossRef]
- Passarello, C.; Giambona, A.; Prossomariti, L.; Ammirabile, M.; Pucci, P.; Renda, D.; Pagano, L.; Maggio, A. Hb Southern Italy: Coexistence of two missence mutations (the Hb Sun Prairie alpha2 130 Ala --> Pro and Hb Caserta alpha2 26 Ala --> Thr) in a single HBA2 gene. Br. J. Haematol. 2008, 143, 138–142. [Google Scholar] [CrossRef]
- Guida, V.; Colosimo, A.; Fichera, M.; Lombardo, T.; Rigoli, L.; Dallapiccola, B. Hematologic and molecular characterization of a Sicilian cohort of alpha thalassemia carriers. Haematologica 2006, 91, 409–410. [Google Scholar]
- Kamuzora, H.; Lehmann, H. Human embryonic haemoglobins including a comparison by homology of the human beta and alpha chains. Nature 1975, 256, 511–513. [Google Scholar] [CrossRef]
- Lacerra, G.; Scarano, C.; Musollino, G.; Flagiello, A.; Pucci, P.; Carestia, C. Hb Foggia or alpha 117(GH5)Phe -> Ser: A new alpha 2 globin allele affecting the alpha Hb-AHSP interaction. Haematologica 2008, 93, 141–142. [Google Scholar] [CrossRef] [PubMed][Green Version]
- Zanella-Cleon, I.; Becchi, M.; Lacan, P.; Giordano, P.C.; Wajcman, H.; Francina, A. Detection of a thalassemic alpha-chain variant (Hemoglobin Groene Hart) by reversed-phase liquid chromatography. Clin. Chem. 2008, 54, 1053–1059. [Google Scholar] [CrossRef] [PubMed]
- de la Fuente-Gonzalo, F.; Nieto, J.M.; Velasco, D.; Cela, E.; Pérez, G.; Fernández-Teijeiro, A.; Escudero, A.; Villegas, A.; González-Fernández, F.A.; Ropero, P. HB Puerta del Sol [HBA1:c.148A>C], HB Valdecilla [HBA2:c.3G>T], HB Gran Vía [HBA2:c.98T>G], HB Macarena [HBA2:c.358C>T] and HB El Retiro [HBA2:c.364_366dupGTG]: Description of five new hemoglobinopathies. Clin. Chem. Lab. Med. 2016, 54, 553–560. [Google Scholar] [CrossRef] [PubMed]
- Wajcman, H.; Traeger-Synodinos, J.; Papassotiriou, I.; Giordano, P.C.; Harteveld, C.L.; Baudin-Creuza, V.; Old, J. Unstable and thalassemic alpha chain hemoglobin variants: A cause of Hb H disease and thalassemia intermedia. Hemoglobin 2008, 32, 327–349. [Google Scholar] [CrossRef] [PubMed]
- Harkness, M.; Harkness, D.R.; Kutlar, F.; Kutlar, A.; Wilson, J.B.; Webber, B.B.; Codrington, J.F.; Huisman, T.H. Hb Sun Prairie or alpha(2)130(H13)Ala----Pro beta 2, a new unstable variant occurring in low quantities. Hemoglobin 1990, 14, 479–489. [Google Scholar] [CrossRef] [PubMed]
- Marti, H.R.; Winterhalter, K.H.; di Iorio, E.E.; Lorkin, P.A.; Lehmann, H. Hb Altdorf alpha2beta2 135 (H13) Ala leads to Pro: A new electrophoretically silent unstable haemoglobin variant from Switzerland. FEBS Lett. 1976, 63, 193–196. [Google Scholar] [CrossRef] [PubMed]
- Mauro, V.P.; Chappell, S.A. A critical analysis of codon optimization in human therapeutics. Trends Mol. Med. 2014, 20, 604–613. [Google Scholar] [CrossRef]
- Thein, S.L. Genetic modifiers of the beta-haemoglobinopathies. Br. J. Haematol. 2008, 141, 357–366. [Google Scholar] [CrossRef]






| Family n. | Sex/Age (Years) | Relationship | Rbc (1012/L) | Hb (g/dL) | Ht (L/L) | MCV (fL) | MCH (pg) | MCHC (%) | S. Iron (µg/dL) | Zpp | Ferritin (ng/mL) | Transferrin (mg/dL) | Bilir Tot (mg/dL) | Bilir Ind (mg/dL) | HbA2 (%) | HbF (%) | α-Globin Genotype |
|---|---|---|---|---|---|---|---|---|---|---|---|---|---|---|---|---|---|
| 1 | F/74 | I.2 | 5.40 | 15.2 | 46.7 | 86.4 | 28.1 | 32.5 | 93 | nt | 146.0 | 90 | 0.59 | 0.44 | nt | nt | ααHb Ber/αα |
| F/35 | II.2 | 4.89 | 13.1 | 39.8 | 81.2 | 26.8 | 33.1 | 107 | nt | 38.0 | 185 | 0.43 | 0.31 | 3.2 | 0 | ααHb Ber/αα | |
| M/11 | III.1 | 5.80 | 13.0 | 40.5 | 69.8 | 22.5 | 32.2 | 74 | nt | 95.0 | 205 | 0.46 | 0.35 | 3.2 | 0 | ααHb Ber/ααcod23 | |
| 2 | M/13 | I.1 | 6.01 | 14.5 | 42.8 | 71.2 | 24.1 | 33.9 | nt | 27 | nt | nt | nt | nt | 2.0 | 0 | ααHb Ber/αα |
| 3 | M/13 | I.1 | 5.53 | 12.6 | 38.6 | 69.8 | 22.8 | 32.6 | nt | 23 | nt | nt | nt | nt | 3.1 | 0 | ααHb Ber/αα |
| 4 | F/46 | I.2 | 4.72 | 12.8 | 39.1 | 82.8 | 27.1 | 32.7 | 75 | nt | 16.1 | 240 | 0.50 | 0.30 | nt | nt | ααHb Ber/αα |
| M/13 | II.1 | 5.69 | 14.9 | 43.1 | 75.7 | 26.2 | 34.6 | 123 | 12 | 48.7 | 287 | 0.50 | 0.30 | 3.0 | 0.2 | ααHb Ber/αα | |
| M/13 | II.2 | 5.94 | 15.3 | 45.1 | 75.9 | 25.8 | 33.9 | 116 | 12 | 79.6 | 256 | 0.50 | 0.30 | 2.9 | 0 | ααHb Ber/αα | |
| 5 | F/41 | I.2 | 5.54 | 13.7 | 42.5 | 76.7 | 24.7 | 32.2 | 35 | nt | 8.1 | 277 | 0.50 | 0.30 | nt | nt | ααHb Ber/αα |
| F/18 | II.1 | 5.10 | 13.1 | 38.7 | 75.9 | 25.7 | 33.9 | 62 | nt | 26.4 | 288 | 0.60 | 0.40 | nt | nt | ααHb Ber/αα | |
| M/14 | II.2 | 5.57 | 13.2 | 41.5 | 74.5 | 23.7 | 31.8 | 101 | 26 | 29.1 | 311 | 0.80 | 0.50 | 2.5 | 0 | ααHb Ber/αα | |
| 6 | F/16 | I.1 | 4.27 | 11.4 | 34.0 | 79.6 | 26.7 | 33.5 | nt | 26 | nt | nt | nt | nt | 2.3 | 0.3 | ααHb Ber/αα |
| 7 | M/78 | I.1 | 5.15 | 15.1 | 45.4 | 88.2 | 29.3 | 33.3 | nt | nt | nt | 360 | 0.82 | 0.55 | 2.4 | 0.5 | ααHb Ber/αα |
| F/38 | II.1 | 4.85 | 12.7 | 36.9 | 76.1 | 26.2 | 34.4 | nt | nt | 28.0 | nt | nt | nt | 2.6 | 0.5 | ααHb Ber/αα | |
| 8 | F/49 | I.2 | 5.10 | 13.1 | 39.1 | 76.7 | 25.7 | 33.5 | nt | nt | 201.0 | nt | nt | nt | 2.6 | 0 | ααHb Ber/αα |
| F/19 | II.1 | 4.90 | 12.7 | 37.2 | 76.0 | 25.9 | 34.1 | nt | nt | 43.0 | nt | nt | nt | 2.7 | 0 | ααHb Ber/αα | |
| 9 | M/31 | I.1 | 5.73 | 15.3 | 44.3 | 77.3 | 26.7 | 34.5 | nt | nt | 124.0 | nt | nt | nt | 2.4 | 0.5 | ααHb Ber/αα |
| 10 | M/50 | I.1 | 5.30 | 14.2 | 42.0 | 79.0 | 27.0 | 34.0 | nt | nt | 84.0 | nt | nt | nt | 2.5 | 0.2 | ααHb Ber/αα |
| F/06 | II.1 | 5.66 | 13.5 | 40.0 | 71.0 | 24.0 | 34.0 | nt | nt | 14.0 | nt | nt | nt | 2.3 | 0.3 | ααHb Ber/αα | |
| 11 | M/49 | I.1 | 5.83 | 16.0 | 47.8 | 82.0 | 27.4 | 33.5 | nt | nt | 117.0 | 255 | 1.17 | 0.83 | 2.8 | 0.5 | ααHb Ber/αα |
| F/23 | II.1 | 5.16 | 14.0 | 41.4 | 80.2 | 27.1 | 33.8 | nt | nt | 45.0 | 296 | 0.49 | 0.34 | 2.7 | 0 | ααHb Ber/αα | |
| 12 | M/37 | I.1 | 5.43 | 14.2 | 43.4 | 79.9 | 26.2 | 32.7 | nt | nt | 92.0 | nt | nt | nt | 3.1 | 0.5 | ααHb Ber/αα |
| 13 | F/43 | I.2 | 5.25 | 11.6 | 35.9 | 68.4 | 22.1 | 32.3 | nt | nt | 4.00 | nt | nt | nt | 2.6 | 0.5 | ααHb Ber/αα |
| M/18 | II.1 | 6.01 | 15.8 | 46.7 | 77.7 | 26.3 | 33.8 | nt | nt | 27.0 | nt | nt | nt | 2.9 | 0.5 | ααHb Ber/αα | |
| 14 | F/57 | I.2 | 5.60 | 14.1 | 42.6 | 76.1 | 25.2 | 33.1 | nt | nt | 48.0 | nt | nt | nt | 2.5 | 0.5 | ααHb Ber/αα |
| F/37 | II.1 | 4.88 | 12.5 | 37.6 | 77.0 | 25.6 | 33.2 | nt | nt | 17.0 | nt | nt | nt | 2.3 | 0.5 | ααHb Ber/αα | |
| F/30 | II.2 | 4.18 | 11.1 | 33.3 | 79.7 | 26.6 | 33.3 | nt | nt | 24.0 | nt | nt | nt | 2.7 | 0.5 | ααHb Ber/αα | |
| 15 | M/32 | I.1 | 5.51 | 14.5 | 43.1 | 78.2 | 26.3 | 33.6 | nt | nt | 82.0 | nt | nt | nt | 3.0 | 0.5 | ααHb Ber/αα |
| 16 | M/43 | I.1 | 5.55 | 14.8 | 43.4 | 78.2 | 26.7 | 34.1 | nt | nt | 159.0 | nt | nt | nt | 2.4 | 0.8 | ααHb Ber/αα |
| 17 | M/42 | I.1 | 5.90 | 15.8 | 46.9 | 79.5 | 26.8 | 33.7 | nt | nt | 95.0 | nt | nt | nt | 3.1 | 0.5 | ααHb Ber/αα |
| Family n. | Sex/Age (Years) | Relationship | Rbc (1012/L) | Hb (g/dL) | Ht (L/L) | MCV (fL) | MCH (pg) | MCHC (%) | Ret (%) | Erythro Morpho | S. Iron (µg/dL) | Zpp | Ferritin (ng/mL) | Transf (mg/dL) | Bilir Tot (mg/dL) | Bilir Ind (mg/dL) | HbA2 (%) | Hb F (%) | α-Globin Genotype |
|---|---|---|---|---|---|---|---|---|---|---|---|---|---|---|---|---|---|---|---|
| 18 | M/adult | I.1 | 5.85 | 14.6 | 45.3 | 77.4 | 25.0 | 32.3 | 3.40 | nt | 139 | nt | 169.0 | nt | nt | nt | 2.1 | 0 | ααHb SI/αα * |
| 19 | M/61 | I.1 | 5.61 | 14.6 | 44.1 | 78.6 | 26.0 | 33.1 | nt | nt | 135 | nt | 100.0 | nt | 0.92 | 0.75 | 2.1 | 0.3 | ααHb SI/αα |
| F/59 | I.2 | 5.03 | 13.6 | 40.0 | 79.5 | 27.0 | 34.0 | nt | nt | 90 | nt | 44.0 | nt | 1.70 | nt | 2.4 | 0.3 | −α3.7/αα | |
| M/22 § | II.1 | 6.17 | 12.8 | 41.1 | 66.7 | 20.7 | 31.0 | nt | nt | 81 | nt | 113.0 | nt | 4.70 | nt | 2.2 | 0.3 | ααHb SI/−α3.7 | |
| M/32 § | II.1 | 6.06 | 12.9 | 39.5 | 65.2 | 21.3 | 32.7 | nt | nt | 95 | nt | 178.0 | nt | 5.30 | 4.86 | 2.0 | 0.2 | ||
| M/30 | II.2 | 5.32 | 13.3 | 39.3 | 73.9 | 25.0 | 33.8 | nt | nt | 25 | nt | 185.0 | nt | 1.13 | 0.92 | 2.5 | 0.2 | ααHb SI/αα | |
| 20 | M/adult | I.1 | 6.69 | 16.5 | 47.9 | 71.7 | 24.7 | 34.4 | 2.23 | nt | 84 | nt | 191.0 | nt | 0.70 | nt | 2.2 | 0.2 | ααHb SI/αα |
| M/ | II.1 | 5.37 | 10.0 | 32.4 | 60.3 | 18.5 | 30.7 | nt | nt | 35 | nt | 26.0 | nt | 0.50 | nt | 2.1 | 0.2 | ααHb SI/αα | |
| 21 | M/13 | I.1 | 5.45 | 13.5 | 40.8 | 74.9 | 24.8 | 33.1 | nt | nt | nt | 15 | nt | nt | nt | nt | 2.9 | 0.6 | ααHb SI/αα |
| 22 | F/18 | I.1 | 5.01 | 11.8 | 35.7 | 71.0 | 23.6 | 33.1 | nt | nt | 66 | nt | 51.0 | 224 | nt | nt | 2.3 | 0 | ααHb SI/αα |
| 23 | M/65 | I.1 | 5.98 | 14.7 | 44.0 | 74.0 | 24.0 | 33.0 | nt | A | nt | nt | 348.0 | nt | nt | nt | 2.6 | 0.2 | ααHb SI/αα |
| F/55 | I.2 | 5.40 | 13.1 | 40.0 | 73.0 | 24.0 | 33.0 | nt | nt | nt | nt | 72.0 | nt | nt | nt | 2.3 | 0 | ααIVSI-5nt/αα | |
| M/34 | II.1 | 5.29 | 10.5 | 34.0 | 64.0 | 20.0 | 31.0 | nt | A | nt | nt | 225.0 | nt | nt | nt | 2.1 | 0.5 | ααHb SI/ααIVSI-5nt | |
| 24 | F/38 | I.1 | 4.73 | 12.2 | 36.0 | 76.2 | 25.8 | 33.9 | nt | nt | nt | nt | 127.0 | nt | nt | nt | 2.9 | 0 | ααHb SI/αα |
| 25 | F/26 | I.1 | 5.07 | 12.7 | 37.1 | 73.0 | 25.0 | 34.2 | nt | nt | nt | nt | 21.0 | nt | nt | nt | 2.6 | 0.6 | ααHb SI/αα |
| 26 | F/54 | I.2 | 5.15 | 13.3 | 38.9 | 75.0 | 25.8 | 34.3 | nt | nt | 91 | nt | nt | nt | 1.44 | nt | 2.5 | 0 | ααHb SI/αα |
| M/24 | II.1 | 5.94 | 14.9 | 43.6 | 73.0 | 25.1 | 34.3 | nt | nt | 51 | nt | nt | nt | 0.54 | nt | 2.3 | 0 | ααHb SI/αα | |
| 27 | F/59 | I.2 | 5.56 | 13.5 | 41.0 | 74.0 | 24.3 | 32.9 | 0.90 | nt | 96 | nt | 95.6 | 229 | 0.62 | nt | 2.4 | 0 | ααHb SI/αα |
| M/34 | II.1 | 5.52 | 13.7 | 41.7 | 75.0 | 24.8 | 32.8 | nt | nt | 99 | nt | 160.8 | nt | 0.94 | nt | 2.7 | 0 | ααHb SI/αα | |
| F/26 | II.2 | 5.18 | 12.9 | 40.2 | 77.0 | 24.9 | 32.2 | 1.20 | nt | 134 | nt | 36.0 | 241 | 1.17 | nt | 2.6 | 0.6 | ααHb SI/αα |
| Protein | Energy (kcal/mol) | Protein | Energy (kcal/mol) |
|---|---|---|---|
| Wild-type tetramer | −161 | αHb SIβαHb SIβ | −156.5 |
| A (α-globin chain) | −21.34 | A (α-globin chain Hb SI) | −17.12 |
| B (β-globin chain) | −27.04 | B (β-globin chain) | −27.04 |
| C (α-globin chain) | −17.71 | C (α-globin chain Hb SI) | −15.05 |
| D (β-globin chain) | −21.19 | D (β-globin chain) | −21.19 |
| Region | Napoli | Matera | Sicily/Agrigento | Southern Italy |
|---|---|---|---|---|
| Hb Bernalda/Groene Hart | ||||
| Relative α-thal frequencies | 0.5% (1) | 2.0% (5) | 1.8% (11)/4.6% (9) | 1.6% (17) |
| Non-deletional α-thal frequencies | 3.0% | 7.9% | 5.8%/16.1% | |
| Hb Southern Italy | ||||
| Relative α-thal frequencies | 3.2% (6) | 0.4% (1) | 0.5% (3) | 0.9% (10) |
| Non-deletional α-thal frequencies | 20.0% | 1.6% | 1.6% | |
© 2020 by the authors. Licensee MDPI, Basel, Switzerland. This article is an open access article distributed under the terms and conditions of the Creative Commons Attribution (CC BY) license (http://creativecommons.org/licenses/by/4.0/).
Share and Cite
Cardiero, G.; Musollino, G.; Friscia, M.G.; Testa, R.; Virruso, L.; Di Girgenti, C.; Caldora, M.; Colella Bisogno, R.; Gaudiano, C.; Manco, G.; et al. Effect of Mutations on mRNA and Globin Stability: The Cases of Hb Bernalda/Groene Hart and Hb Southern Italy. Genes 2020, 11, 870. https://doi.org/10.3390/genes11080870
Cardiero G, Musollino G, Friscia MG, Testa R, Virruso L, Di Girgenti C, Caldora M, Colella Bisogno R, Gaudiano C, Manco G, et al. Effect of Mutations on mRNA and Globin Stability: The Cases of Hb Bernalda/Groene Hart and Hb Southern Italy. Genes. 2020; 11(8):870. https://doi.org/10.3390/genes11080870
Chicago/Turabian StyleCardiero, Giovanna, Gennaro Musollino, Maria Grazia Friscia, Rosario Testa, Lucrezia Virruso, Caterina Di Girgenti, Mercedes Caldora, Rosario Colella Bisogno, Carlo Gaudiano, Giuseppe Manco, and et al. 2020. "Effect of Mutations on mRNA and Globin Stability: The Cases of Hb Bernalda/Groene Hart and Hb Southern Italy" Genes 11, no. 8: 870. https://doi.org/10.3390/genes11080870
APA StyleCardiero, G., Musollino, G., Friscia, M. G., Testa, R., Virruso, L., Di Girgenti, C., Caldora, M., Colella Bisogno, R., Gaudiano, C., Manco, G., & Lacerra, G. (2020). Effect of Mutations on mRNA and Globin Stability: The Cases of Hb Bernalda/Groene Hart and Hb Southern Italy. Genes, 11(8), 870. https://doi.org/10.3390/genes11080870

