CircRNA-006258 Sponge-Adsorbs miR-574-5p to Regulate Cell Growth and Milk Synthesis via EVI5L in Goat Mammary Epithelial Cells
Abstract
1. Introduction
2. Materials and Methods
2.1. Mammary Gland Sample Collection
2.2. Cell Culture
2.3. Vector Construction
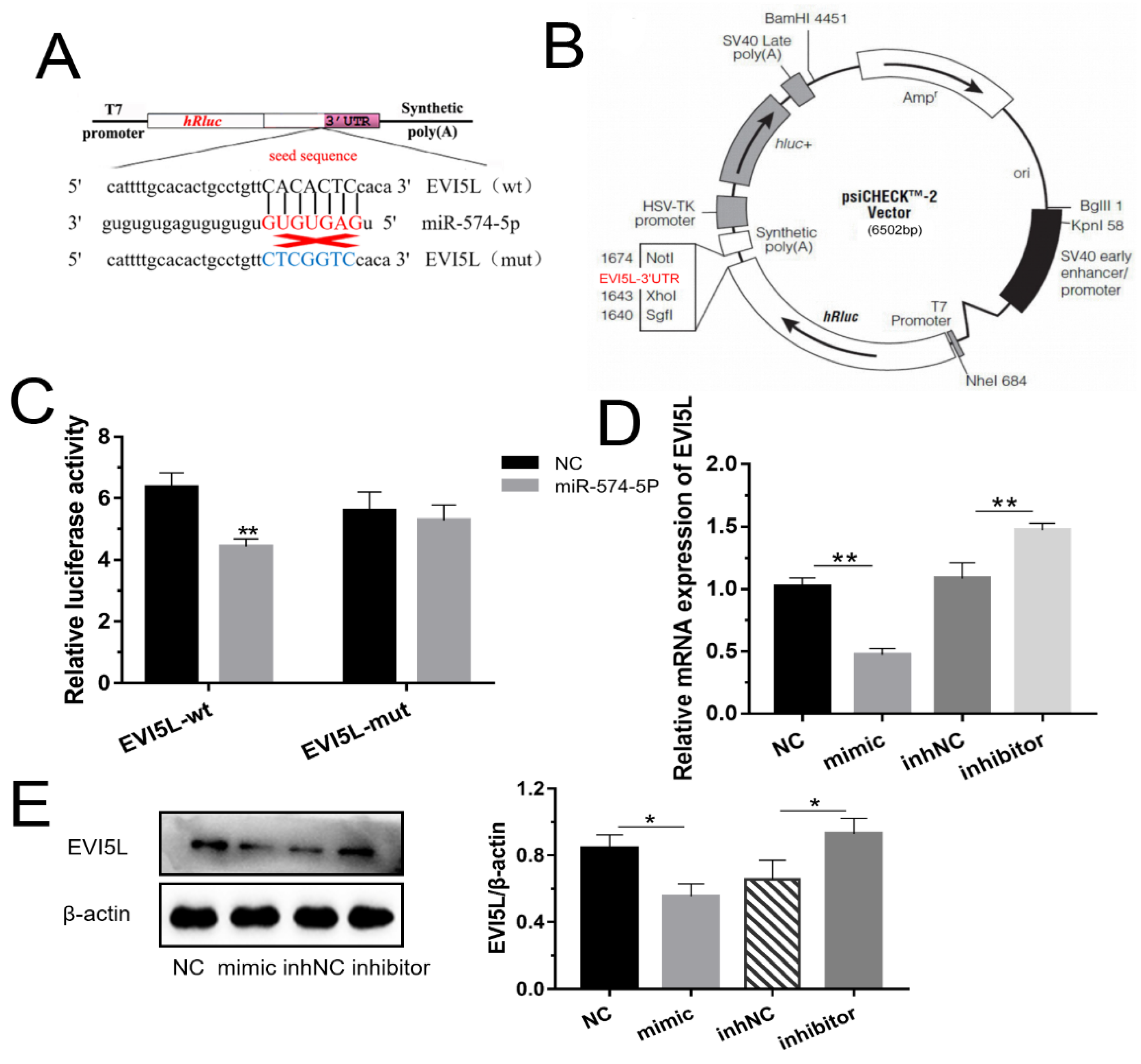
2.4. Luciferase Assay
2.5. Transfection and RNA Extraction
2.6. Reverse Transcription and Real-Time PCR
2.7. Western Blot
2.8. Cell Cycle, Proliferation and Apoptosis Assay
2.9. Determination of β-Casein and Triglyceride Analysis
2.10. Statistical Analysis
3. Results
3.1. EVI5L Is One of Target Genes of miR-574-5p in GMECs
3.2. EVI5L Arrested G0/G1 Phase and Promoted S Phase in GMECs
3.3. EVI5L Promoted the Growth of GMECs
3.4. EVI5L Increased the Milk Synthesis via PI3K/AKT–mTOR Signaling Pathway
3.5. CircRNA-006258 Promoted EVI5L Expression in GMECs
3.6. CircRNA-006258 Promoted GMEC Proliferation in GMECs
3.7. CircRNA-006258 Promoted Milk Synthesis of GMECs
3.8. CircRNA-006258 Regulated Cell Growth and Milk Synthesis
4. Discussion
5. Conclusions
Supplementary Materials
Author Contributions
Funding
Acknowledgments
Conflicts of Interest
References
- Ambros, V.; Bartel, B.; Bartel, D.P.; Burge, C.B.; Carrington, J.C.; Chen, X.; Dreyfuss, G.; Eddy, S.R.; Griffiths-Jones, S.; Marshall, M.; et al. A uniform system for microRNA annotation. RNA 2003, 9, 277–279. [Google Scholar] [CrossRef] [PubMed]
- E Pasquinelli, A.; Hunter, S.; Bracht, J. MicroRNAs: A developing story. Curr. Opin. Genet. Dev. 2005, 15, 200–205. [Google Scholar] [CrossRef] [PubMed]
- Chandra, S.; Vimal, D.; Sharma, D.; Rai, V.; Gupta, S.C.; Chowdhuri, D.K. Role of miRNAs in development and disease: Lessons learnt from small organisms. Life Sci. 2017, 185, 8–14. [Google Scholar] [CrossRef]
- Chen, P.; Zhong, J.; Ye, J.; He, Y.; Liang, Z.; Cheng, Y.; Zheng, J.; Chen, H.; Chen, C. miR-324-5p protects against oxidative stress-induced endothelial progenitor cell injury by targeting Mtfr1. J. Cell. Physiol. 2019, 234, 22082–22092. [Google Scholar] [CrossRef] [PubMed]
- Han, Z.; Zhu, Y.; Cui, Z.; Guo, P.; Wei, A.; Meng, Q. MicroRNA Let-7f-1-3p attenuates smoke-induced apoptosis in bronchial and alveolar epithelial cells in vitro by targeting FOXO1. Eur. J. Pharmacol. 2019, 862, 172531. [Google Scholar] [CrossRef]
- Xiaopeng, A.; Yue, Z.; Jidan, L.; Xingna, M.; Zhaoyu, G.; Cao, B. NTS Targeted By miR-182 Modulates the Apoptosis of Goat Endometrial Epithelial Cells; Acta Veterinaria: Belgrade, Serbia, 2019; Volume 69, pp. 340–347. [Google Scholar] [CrossRef]
- Li, C.; Tan, F.; Pei, Q.; Zhou, Z.; Zhou, Y.; Zhang, L.; Wang, D.; Pei, H. Non-coding RNA MFI2-AS1 promotes colorectal cancer cell proliferation, migration and invasion through miR-574-5p/MYCBP axis. Cell Prolif. 2019, 52, e12632. [Google Scholar] [CrossRef]
- Zhang, Z.; Li, X.; Xiao, Q.; Wang, Z. MiR-574-5p mediates the cell cycle and apoptosis in thyroid cancer cells via Wnt/beta-catenin signaling by repressing the expression of Quaking proteins. Oncol. Lett. 2018, 15, 5841–5848. [Google Scholar]
- Wang, X.; Lu, X.; Geng, Z.; Yang, G.; Shi, Y. LncRNA PTCSC3/miR-574-5p Governs Cell Proliferation and Migration of Papillary Thyroid Carcinoma via Wnt/-Catenin Signaling. J. Cell. Biochem. 2017, 118, 4745–4752. [Google Scholar] [CrossRef]
- Hou, J.; An, X.; Song, Y.; Cao, B.; Yang, H.; Zhang, Z.; Shen, W.; Li, Y. Detection and comparison of microRNAs in the caprine mammary gland tissues of colostrum and common milk stages. BMC Genet. 2017, 18, 38. [Google Scholar] [CrossRef]
- Liu, Y.; Hou, J.; Zhang, M.; Seleh-Zo, E.; Wang, J.; Cao, B.; An, X. circ-016910 sponges miR-574-5p to regulate cell physiology and milk synthesis via MAPK and PI3K/AKT–mTOR pathways in GMECs. J. Cell. Physiol. 2019, 235, 4198–4216. [Google Scholar] [CrossRef]
- Wang, Y.; Wang, L.; Wang, W.; Guo, X. Overexpression of circular RNA hsa_circ_0001038 promotes cervical cancer cell progression by acting as a ceRNA for miR-337-3p to regulate cyclin-M3 and metastasis-associated in colon cancer 1 expression. Gene 2020, 733, 144273. [Google Scholar] [CrossRef] [PubMed]
- Xiang, S.; Li, Z.; Weng, X. Changed cellular functions and aberrantly expressed miRNAs and circRNAs in bone marrow stem cells in osteonecrosis of the femoral head. Int. J. Mol. Med. 2020, 45, 805–815. [Google Scholar] [CrossRef] [PubMed]
- Sheng, R.; Li, X.; Wang, Z.; Wang, X. Circular RNAs and their emerging roles as diagnostic and prognostic biomarkers in ovarian cancer. Cancer Lett. 2020, 473, 139–147. [Google Scholar] [CrossRef] [PubMed]
- Ma, H.-B.; Yao, Y.-N.; Yu, J.-J.; Chen, X.-X.; Li, H. Extensive profiling of circular RNAs and the potential regulatory role of circRNA-000284 in cell proliferation and invasion of cervical cancer via sponging miR-506. Am. J. Transl. Res. 2018, 10, 592–604. [Google Scholar]
- Curry-Hyde, A.; Ueberham, U.; Arendt, T.; Janitz, M. Neural circular transcriptomes across mammalian species. Genomics 2020, 112, 1162–1166. [Google Scholar] [CrossRef]
- Frasa, M.A.; Koessmeier, K.T.; Ahmadian, M.R.; Braga, V.M. Illuminating the functional and structural repertoire of human TBC/RABGAPs. Nat. Rev. Mol. Cell Biol. 2012, 13, 67. [Google Scholar] [CrossRef]
- Lim, Y.S.; Tang, B.L. The Evi5 family in cellular physiology and pathology. FEBS Lett. 2013, 587, 1703–1710. [Google Scholar] [CrossRef]
- Dabbeekeh, J.T.S.; Faitar, S.L.; Dufresne, C.P.; Cowell, J.K. The EVI5 TBC domain provides the GTPase-activating protein motif for RAB11. Oncogene 2006, 26, 2804–2808. [Google Scholar] [CrossRef]
- Anderson, A.E.; Taniguchi, K.; Hao, Y.; Melhuish, T.A.; Shah, A.; Turner, S.D.; Sutherland, A.E.; Wotton, D. Tgif1 and Tgif2 Repress Expression of the RabGAP Evi5l. Mol. Cell. Boil. 2016, 37, e00527-16. [Google Scholar] [CrossRef]
- Westlake, C.J.; Junutula, J.R.; Simon, G.C.; Pilli, M.; Prekeris, R.; Scheller, R.H.; Jackson, P.K.; Eldridge, A.G. Identification of Rab11 as a small GTPase binding protein for the Evi5 oncogene. Proc. Natl. Acad. Sci. USA 2007, 104, 1236–1241. [Google Scholar] [CrossRef]
- Shi, H.; Luo, J.; Zhu, J.; Li, J.; Sun, Y.; Lin, X.; Zhang, L.; Yao, D.; Shi, H. PPAR gamma Regulates Genes Involved in Triacylglycerol Synthesis and Secretion in Mammary Gland Epithelial Cells of Dairy Goats. PPAR Res. 2013, 2013, 1–10. [Google Scholar] [CrossRef] [PubMed]
- Lim, Y.S.; Tang, B.L. A role for Rab23 in the trafficking of Kif17 to the primary cilium. J. Cell Sci. 2015, 128, 2996–3008. [Google Scholar] [CrossRef]
- Ma, L.; Qiu, H.; Chen, Z.; Li, L.; Zeng, Y.; Luo, J.; Gou, D. miR-25 modulates triacylglycerol and lipid accumulation in goat mammary epithelial cells by repressing PGC-1beta. J. Anim. Sci. Biotechnol. 2018, 9, 48. [Google Scholar] [CrossRef] [PubMed]
- Chen, Z.; Shi, H.; Sun, S.; Luo, J.; Zhang, W.; Hou, Y.; Loor, J. MiR-183 regulates milk fat metabolism via MST1 in goat mammary epithelial cells. Gene 2018, 646, 12–19. [Google Scholar] [CrossRef] [PubMed]
- Liu, X.; Zhang, L.; Liu, Y.; Cui, J.; Che, S.; An, X.; Song, Y.; Cao, B. Circ-8073 regulates CEP55 by sponging miR-449a to promote caprine endometrial epithelial cells proliferation via the PI3K/AKT/mTOR pathway. Biochim. Biophys. Acta (BBA) Bioenerg. 2018, 1865, 1130–1147. [Google Scholar] [CrossRef]
- Lin, X.; Luo, J.; Zhang, L.; Wang, W.; Shi, H.; Zhu, J. MiR-27a suppresses triglyceride accumulation and affects gene mRNA expression associated with fat metabolism in dairy goat mammary gland epithelial cells. Gene 2013, 521, 15–23. [Google Scholar] [CrossRef]
- Han, P.; Guerrero-Netro, H.; Estienne, A.; Cao, B.; Price, C.A. Regulation and action of early growth response 1 in bovine granulosa cells. Reproduction 2017, 154, 547–557. [Google Scholar] [CrossRef]
- Li, H.; Yang, J.; Wei, X.; Song, C.; Dong, D.; Huang, Y.; Lan, X.; Plath, M.; Lei, C.; Ma, Y.; et al. CircFUT10 reduces proliferation and facilitates differentiation of myoblasts by sponging miR-133a. J. Cell. Physiol. 2018, 233, 4643–4651. [Google Scholar] [CrossRef]
- Jahangirimoez, M.; Medlej, A.; Tavallaie, M.; Soltani, B. Hsa-miR-587 Regulates TGFβ/SMAD Signaling and Promotes Cell Cycle Progression. Pathways 2019, 22, 158–164. [Google Scholar]
- Moiseeva, T.N.; Qian, C.; Sugitani, N.; Osmanbeyoglu, H.U.; Bakkenist, C.J. WEE1 kinase inhibitor AZD1775 induces CDK1 kinase-dependent origin firing in unperturbed G1- and S-phase cells. Proc. Natl. Acad. Sci. USA 2019, 116, 23891–23893. [Google Scholar] [CrossRef]
- E Clurman, B.; Sheaff, R.J.; Thress, K.; Groudine, M.; Roberts, J.M. Turnover of cyclin E by the ubiquitin-proteasome pathway is regulated by cdk2 binding and cyclin phosphorylation. Genome Res. 1996, 10, 1979–1990. [Google Scholar] [CrossRef] [PubMed]
- Canhoto, A.J.; Chestukhin, A.; Litovchick, L.; DeCaprio, J.A. Phosphorylation of the retinoblastoma-related protein p130 in growth-arrested cells. Oncogene 2000, 19, 5116–5122. [Google Scholar] [CrossRef]
- Sage, J.; Miller, A.L.; Perez-Mancera, P.A.; Wysocki, J.M.; Jacks, T. Acute mutation of retinoblastoma gene function is sufficient for cell cycle re-entry. Nature 2003, 424, 223–228. [Google Scholar] [CrossRef] [PubMed]
- Jian, Q.; Miao, Y.; Tang, L.; Huang, M.; Yang, Y.; Ba, W.; Liu, Y.; Chi, S.; Li, C. Rab23 promotes squamous cell carcinoma cell migration and invasion via integrin β1/Rac1 pathway. Oncotarget 2016, 7, 5342–5352. [Google Scholar] [CrossRef] [PubMed]
- Shen, T.; Huang, S. The role of Cdc25A in the regulation of cell proliferation and apoptosis. Anti-Cancer Agents Med. Chem. 2012, 12, 631–639. [Google Scholar] [CrossRef]
- Lin, M.L.; Lu, Y.C.; Chen, H.Y.; Lee, C.C.; Chung, J.G.; Chen, S.S. Suppressing the formation of lipid raft-associated Rac1/PI3K/Akt signaling complexes by curcumin inhibits SDF-1α-induced invasion of human esophageal carcinoma cells. Mol. Carcinog. 2014, 53, 360–379. [Google Scholar] [CrossRef] [PubMed]
- Zhang, L.; Zhang, B.; You, W.; Li, P.; Kuang, Y. Rab23 Promotes Hepatocellular Carcinoma Cell Migration Via Rac1/TGF-β Signaling. Pathol. Oncol. Res. 2018, 26, 301–306. [Google Scholar] [CrossRef] [PubMed]
- Wang, G.; Guo, X.; Cheng, L.; Chu, P.; Chen, M.; Chen, Y.; Chang, C. An integrated analysis of the circRNA–miRNA–mRNA network reveals novel insights into potential mechanisms of cell proliferation during liver regeneration. Artif. Cells Nanomed. Biotechnol. 2019, 47, 3873–3884. [Google Scholar] [CrossRef] [PubMed]
- Su, X.; Su, J.; He, H.; Zhan, Y.; Liu, H. Hsa_circ_0070269 inhibits hepatocellular carcinoma progression through modulating miR-182/NPTX1 axis. Biomed. Pharmacother. 2019, 120, 109497. [Google Scholar] [CrossRef]








| Gene | GenBank Accession No. | Primer Sequences (5’→3’) |
|---|---|---|
| miR-574-5p | FORWARD: CGGTATGAGTGTGTGTGTGTGAG | |
| REVERSE: ATCCAGTGCAGGGTCCGAGG | ||
| RT PRIMER: GTCGTATCCAGTGCAGGGTCCGAGGTATTCGCACTGGATACGACCACACA | ||
| U6 | FORWARD: CTCGCTTCGGCAGCACA | |
| REVERSE: AACGCTTCACGAATTTGCGT | ||
| EVI5L | XM_018050954.1 | FORWARD:TGTGTTCGTGCGGCTGATGC |
| REVERSE:AGGTGGTGAGGAAGAGTGTGAGG | ||
| circRNA-006258 | / | FORWARD:AGCGGCATCTCCACCATCTG |
| REVERSE:GAAACACTTGGCTGGGCTGG | ||
| β-actin | XM_018039831.1 | FORWARD: GATCTGGCACCACACCTTCT |
| REVERSE: GGGTCATCTTCTCACGGTTG |
| Name | Manufacturer | Product Number |
|---|---|---|
| β-actin | Beyotime, Shanghai, China | AA128 |
| EVI5L | abcam, Cambridge, U.K. | ab243722 |
| Rab 23 | ABclonal, Wuhan, China | A7979 |
| ITGB 1 | Sangon Biotech, Shanghai, China | D120869 |
| TIAM 1 | ABclonal, Wuhan, China | A10252 |
| Rac 1 | ABclonal, Wuhan, China | A7720 |
| Smad 3 | ABclonal, Wuhan, China | A11388 |
| p-Smad 3 | ABclonal, Wuhan, China | Ao0554 |
| CDK 4 | Sangon Biotech, Shanghai, China | D120396 |
| p-CDK 4 | ABclonal, Wuhan, China | Ap0593 |
| Cyclin D1 | ABclonal, Wuhan, China | A11310 |
| CDK 2 | Sangon Biotech, Shanghai, China | D120395 |
| p-CDK 2 | Sangon Biotech, Shanghai, China | D155352 |
| Cyclin E1 | ABclonal, Wuhan, China | A14225 |
| AKT | Cell Signaling, America | #9272 |
| p-AKT | Cell Signaling, America | #9271 |
| mTOR | Abway, Beijing, China | CY5306 |
| p-mTOR | Boster, Wnhan, China | BM4840 |
| Bcl 2 | Abway, Beijing, China | CY6717 |
| BAX | Abway, Beijing, China | CY5059 |
| S6K1 | BBI, Shanghai, China | D199437 |
| p-S6K1 | BBI, Shanghai, China | D151520 |
© 2020 by the authors. Licensee MDPI, Basel, Switzerland. This article is an open access article distributed under the terms and conditions of the Creative Commons Attribution (CC BY) license (http://creativecommons.org/licenses/by/4.0/).
Share and Cite
Zhang, M.; Ma, L.; Liu, Y.; He, Y.; Li, G.; An, X.; Cao, B. CircRNA-006258 Sponge-Adsorbs miR-574-5p to Regulate Cell Growth and Milk Synthesis via EVI5L in Goat Mammary Epithelial Cells. Genes 2020, 11, 718. https://doi.org/10.3390/genes11070718
Zhang M, Ma L, Liu Y, He Y, Li G, An X, Cao B. CircRNA-006258 Sponge-Adsorbs miR-574-5p to Regulate Cell Growth and Milk Synthesis via EVI5L in Goat Mammary Epithelial Cells. Genes. 2020; 11(7):718. https://doi.org/10.3390/genes11070718
Chicago/Turabian StyleZhang, Meng, Li Ma, Yuhan Liu, Yonglong He, Guang Li, Xiaopeng An, and Binyun Cao. 2020. "CircRNA-006258 Sponge-Adsorbs miR-574-5p to Regulate Cell Growth and Milk Synthesis via EVI5L in Goat Mammary Epithelial Cells" Genes 11, no. 7: 718. https://doi.org/10.3390/genes11070718
APA StyleZhang, M., Ma, L., Liu, Y., He, Y., Li, G., An, X., & Cao, B. (2020). CircRNA-006258 Sponge-Adsorbs miR-574-5p to Regulate Cell Growth and Milk Synthesis via EVI5L in Goat Mammary Epithelial Cells. Genes, 11(7), 718. https://doi.org/10.3390/genes11070718

