The Mitochondrial Genome of Amara aulica (Coleoptera, Carabidae, Harpalinae) and Insights into the Phylogeny of Ground Beetles
Abstract
1. Introduction
2. Materials and Methods
2.1. Sampling and DNA Extraction
2.2. Mitochondrial Genome Sequencing and Assembly
2.3. Mitogenome Annotation and Analysis
2.4. Sequence Alignment
2.5. Phylogenetic Analyses
3. Results
3.1. Next-Generation Sequencing Output and Mitogenome Organization
3.2. Protein-Coding Gene
3.3. Transfer RNAs
3.4. Ribosomal RNAs
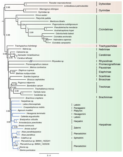
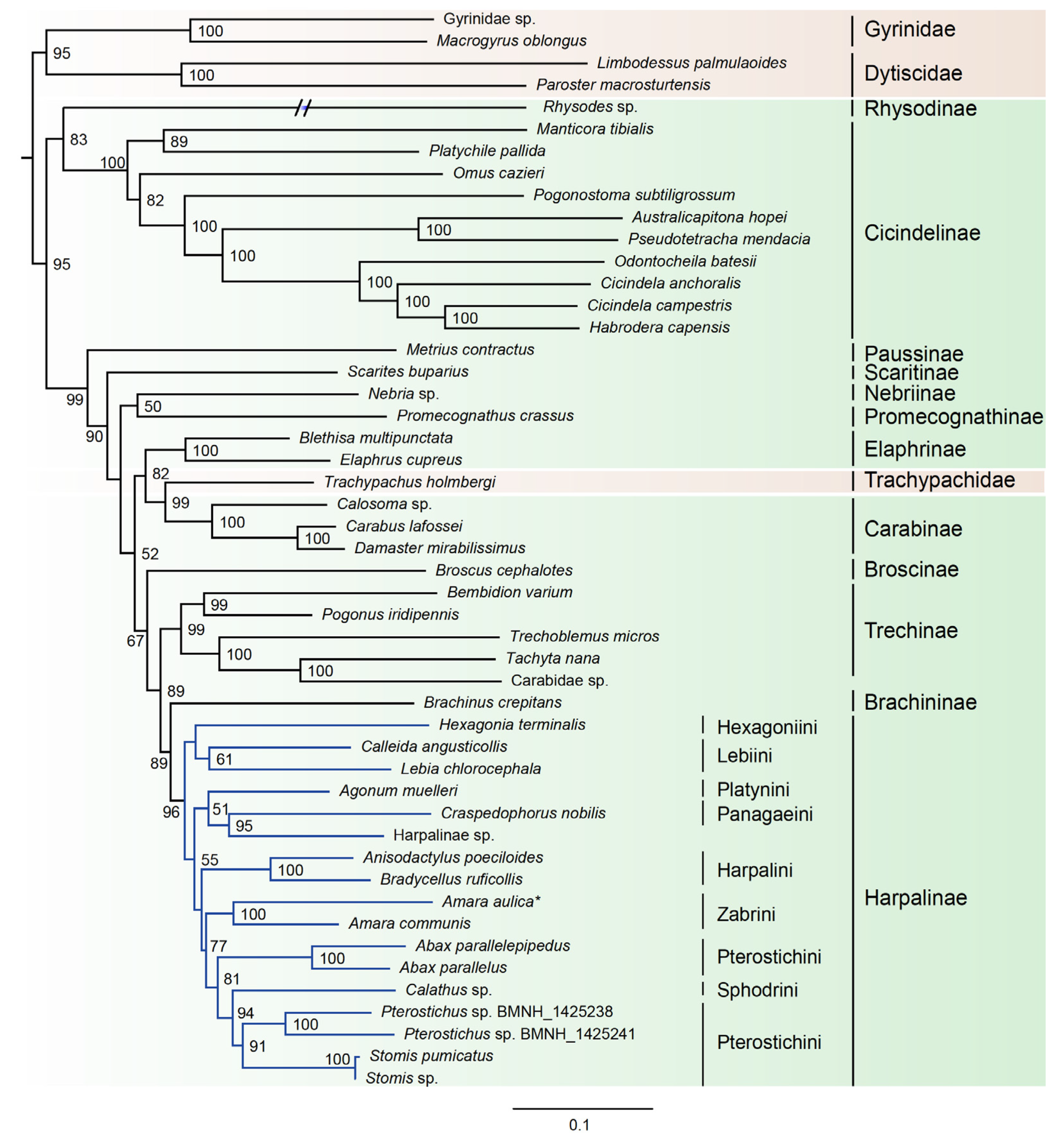
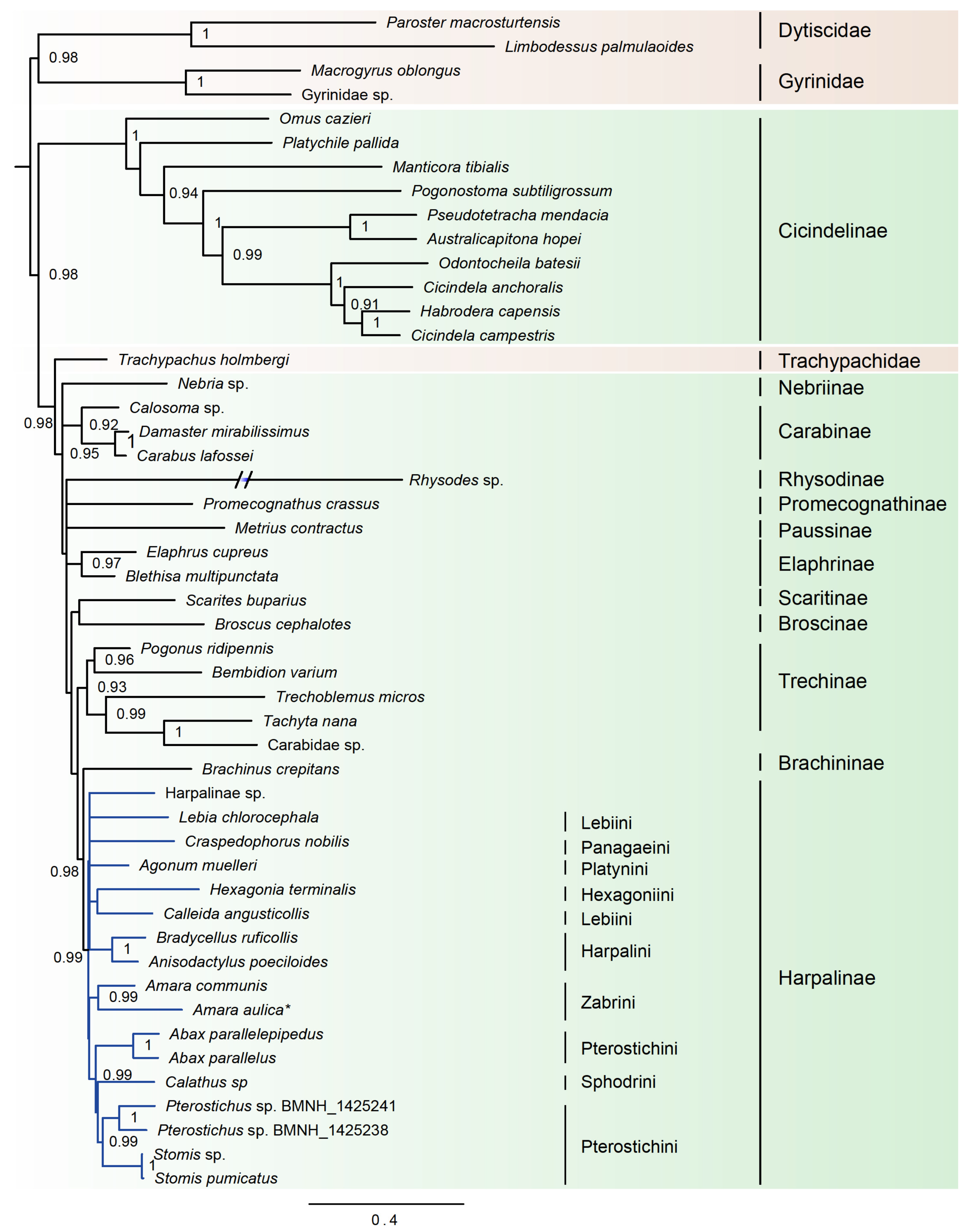
3.5. Phylogenetic Analysis
4. Discussion
5. Conclusions
Supplementary Materials
Author Contributions
Funding
Conflicts of Interest
References
- Erwin, T.L. The taxon pulse: A general pattern of lineage radiation and extinction among carabid beetles. In Taxonomy Phylogeny and Zoogeography of Beetles and Ants; A volume dedicated to the Memory of Philip Jackson Darlington Jr. (1904–1983); Dr W Junk: Dordrect, The Netherlands, 1985. [Google Scholar]
- Arnett, R.H.; Thomas, M.C. American Beetles, Volume 1: Archostemata, Myxophaga, Adephaga, Polyphaga: Staphyliniformia; CRC Press LLC: Boca Raton, FL, USA, 2000. [Google Scholar]
- Arndt, E.; Beutel, R.G.; Will, K. Carabidae Latreille, In Handbuch der Zoologie. In Handbook of Zoology Vol. IV Arthropoda: Insecta. Part 38; Walter de Gruyter: Berlin, Germany, 2005. [Google Scholar]
- Erwin, T.L. The taxon pulse: A general pattern of lineage radiation and extinction among carabid beetles. Taxon. Phylogeny Zoogeogr. Beetles Ants 1985, 30, 437–488. [Google Scholar]
- Frank, S.D.; Shrewsbury, P.M.; Denno, R.F. Effects of alternative food on cannibalism and herbivore suppression by carabid larvae. Ecol. Entomol. 2010, 35, 61–68. [Google Scholar] [CrossRef]
- Monzó, C.; Sabater-Muñoz, B.; Urbaneja, A.; Castañera, P. The ground beetle Pseudophonus rufipes revealed as predator of Ceratitis capitata in citrus orchards. Biol. Control 2011, 56, 17–21. [Google Scholar] [CrossRef]
- Suenaga, H.; Hamamura, T. Occurrence of carabid beetles (Coleoptera: Carabidae) in cabbage fields and their possible impact on lepidopteran pests. Appl. Entomol. Zool. 2001, 36, 151–160. [Google Scholar] [CrossRef]
- Kulkarni, S.S.; Dosdall, L.M.; Willenborg, C.J. The role of ground beetles (Coleoptera: Carabidae) in weed seed consumption: A review. Weed Sci. 2015, 63, 355–376. [Google Scholar] [CrossRef]
- Jeannel, R. Faune de France No. 40: Coléoptères Carabiques (II); Paris: Lib. Fac. Sci; Lechevalier: Paris, France, 1942. [Google Scholar]
- Lindroth, C.H. A revision of the genus Synuchus Gyllenhal (Coleoptera, Carabidae) in the widest sense, with notes on Pristosia and Calathus. Trans. R. Entomol. Soc. Lond. 1956, 108, 485–585. [Google Scholar] [CrossRef]
- Habu, A. Fauna Japonica. In Carabidae: Platynini (Insecta: Coleoptera); Keigaku: Tokyo, Japan, 1978. [Google Scholar]
- Hammond, P.M. Wing-folding mechanisms of beetles, with special reference to investigations of Adephagan phylogeny (Coleoptera). In Carabid Beetles; Springer: Dordrecht, The Netherlands, 1979; pp. 113–180. [Google Scholar]
- Liebherr, J.K.; Will, K.W. Inferring phylogenetic relationships within the Carabidae (Insecta, Coleoptera) from characters of the female reproductive tract. In Phylogeny and classification of Caraboidea (Coleoptera: Adephaga); Ball, G.E., Casale, A., Vigna Taglianti, A., Eds.; Museo Regionale di Scienze Naturali: Torino, Italy, 1998. [Google Scholar]
- Arndt, E. Phylogenetic investigation of Carabidae (Coleoptera) using larval chaetotaxy. In Phylogeny and Classifcation of Caraboidea (Coleoptera: Adephaga); Ball, G.E., Casale, A., Vigna Taglianti, A., Eds.; Museo Regionale di Scienze Naturali: Torino, Italy, 1998. [Google Scholar]
- Kavanaugh, D.H. Investigations of phylogenetic relationships among some basal grade Carabidae (Coleoptera): A report on work in progress. In Phylogeny and Classification of Caraboidea (Coleoptera: Adephaga); Ball, G.E., Casale, A., Vigna Taglianti, A., Eds.; Museo Regionale di Scienze Naturali: Torino, Italy, 1998. [Google Scholar]
- Grebennikov, V.V.; Maddison, D.R. Phylogenetic analysis of Trechitae (Coleoptera: Carabidae) based on larval morphology, with a description of first-instar Phrypeus and a key to genera. Syst. Entomol. 2005, 30, 38–59. [Google Scholar] [CrossRef]
- Beutel, R.G.; Balke, M.; Steiner, W.E., Jr. The systematic position of Meruidae (Coleoptera, Adephaga) and the phylogeny of the smaller aquatic adephagan beetle families. Cladistics 2006, 22, 102–131. [Google Scholar] [CrossRef]
- Moore, B.P. Chemical defense in carabids and its bearing on phylogeny. In Carabid Beetles: Their Evolution, Natural History, and Classification; Erwin, T.L., Ball, G.E., Whitehead, D.R., Halpern, A.L., Eds.; Dr. W. Junk Publishers: The Hague, The Netherlands, 1979. [Google Scholar]
- Balestrazzi, E.; Dazzini, M.L.V.; Bernardi, M.D.; Vidari, G.; Vita-Finzi, P.; Mellerio, G. Morphological and chemical studies on the pygidial defence glands of some Carabidae (Coleoptera). Naturwissenschaften 1985, 72, 482–484. [Google Scholar] [CrossRef]
- Brandmayr, P.; Bonacci, T.; Giglio, A.; Talarico, F.F.; Brandmayr, T.Z. The evolution of defence mechanisms in carabid beetles: A review. In Life and Time: The Evolution of Life and Its History; Cleup: Padova, Italy, 2009. [Google Scholar]
- Serrano, J.; Galián, J.; Ortiz, A.S. Karyotypic data and current taxonomic ideas of the tribe Harpalini (Coleoptera, Carabidae). In Carabid Beetles: Ecology and Evolution; Desender, K., Dufrêne, M., Loreau, M., Luff, M.L., Maelfait, J.-P., Eds.; Kluwer Academic Press: Dordrecht, The Netherlands, 1994. [Google Scholar]
- Serrano, J.; Galián, J. A review of karyotypic evolution and phylogeny of carabid beetles (Coleoptera). In Phylogeny and Classification of Caraboidea (Coleoptera: Adephaga); Ball, G.E., Casale, A., Vigna Taglianti, A., Eds.; Museo Regionale di Scienze Naturali: Torino, Italy, 1998. [Google Scholar]
- Maddison, D.R.; Baker, M.D.; Ober, K.A. Phylogeny of carabid beetles as inferred from 18S ribosomal DNA (Coleoptera: Carabidae). Syst. Entomol. 1999, 24, 103–138. [Google Scholar] [CrossRef]
- Maddison, D.R.; Moore, W.; Baker, M.D.; Ellis, T.M.; Ober, K.A.; Cannone, J.J.; Gutell, R.R. Monophyly of terrestrial adephagan beetles as indicated by three nuclear genes (Coleoptera: Carabidae and Trachypachidae). Zool. Scr. 2009, 38, 43–62. [Google Scholar] [CrossRef] [PubMed]
- Gough, H.M.; Duran, D.P.; Kawahara, A.Y.; Toussaint, E.F. A comprehensive molecular phylogeny of tiger beetles (Coleoptera, Carabidae, Cicindelinae). Syst. Entomol. 2019, 44, 305–321. [Google Scholar] [CrossRef]
- Maddison, D.R.; Kanda, K.; Boyd, O.F.; Faille, A.; Porch, N.; Erwin, T.L.; Roig-Juñent, S. Phylogeny of the beetle supertribe Trechitae (Coleoptera: Carabidae): Unexpected clades, isolated lineages, and morphological convergence. Mol. Phylogenet. Evol. 2019, 132, 151–176. [Google Scholar] [CrossRef]
- Maddison, D.R. Phylogeny of Bembidion and related ground beetles (Coleoptera: Carabidae: Trechinae: Bembidiini: Bembidiina). Mol. Phylogenet. Evol. 2012, 63, 533–576. [Google Scholar] [CrossRef] [PubMed]
- Deuve, T.; Cruaud, A.; Genson, G.; Rasplus, J.Y. Molecular systematics and evolutionary history of the genus Carabus (Col. Carabidae). Mol. Phylogenet. Evol. 2012, 65, 259–275. [Google Scholar] [CrossRef] [PubMed]
- Sota, T.; Vogler, A.P. Reconstructing species phylogeny of the carabid beetles Ohomopterus using multiple nuclear DNA sequences: Heterogeneous information content and the performance of simultaneous analyses. Mol. Phylogenet. Evol. 2003, 26, 139–154. [Google Scholar] [CrossRef]
- Sota, T.; Takami, Y.; Monteith, G.B.; Moore, B.P. Phylogeny and character evolution of endemic Australian carabid beetles of the genus Pamborus based on mitochondrial and nuclear gene sequences. Mol. Phylogenet. Evol. 2005, 36, 391–404. [Google Scholar] [CrossRef]
- Ortuño, V.M.; Sendra, A.; Reboleira, A.S.P.; Fadrique, F.; Faille, A. The Iberian genus Paraphaenops Jeannel, 1916 (Coleoptera: Carabidae: Trechini): Morphology, phylogeny and geographical distribution. Zool. Anz. 2017, 266, 71–88. [Google Scholar] [CrossRef]
- Sasakawa, K.; Kubota, K. Phylogeny and genital evolution of carabid beetles in the genus Pterostichus and its allied genera (Coleoptera: Carabidae) inferred from two nuclear gene sequences. Ann. Entomol. Soc. Am. 2007, 100, 100–109. [Google Scholar] [CrossRef]
- Hunt, T.; Bergsten, J.; Levkanicova, Z.; Papadopoulou, A.; John, O.S.; Wild, R.; Hammond, P.M.; Ahrens, D.; Balke, M.; Caterino, M.S.; et al. A comprehensive phylogeny of beetles reveals the evolutionary origins of a superradiation. Science 2007, 318, 1913–1916. [Google Scholar] [CrossRef]
- Bousquet, Y. Catalogue of the Geadephaga (Coleptera: Trachypachidae, Rhysodidae, Caraidae including Cicindelini) of America north of Mexico. Mem. Entomol. Soc. Can. 1993, 167, 1–397. [Google Scholar] [CrossRef]
- Bocak, L.; Barton, C.; Crampton-Platt, A.L.E.X.; Chesters, D.; Ahrens, D.; Vogler, A.P. Building the Coleoptera tree-of-life for > 8000 species: Composition of public DNA data and fit with Linnaean classification. Syst. Entomol. 2014, 39, 97–110. [Google Scholar] [CrossRef]
- Timmermans, M.J.T.N.; Barton, C.; Haran, J.; Ahrens, D.; Culverwell, C.L.; Ollikainen, A.; Dodsworth, S.; Foster, P.G.; Bocak, L.; Vogler, A.P. Family-level sampling of mitochondrial genomes in Coleoptera: Compositional heterogeneity and phylogenetics. Genome Biol. Evol. 2016, 8, 161–175. [Google Scholar] [CrossRef] [PubMed]
- Crampton-Platt, A.; Timmermans, M.J.; Gimmel, M.L.; Kutty, S.N.; Cockerill, T.D.; Khen, C.V.; Vogler, A.P. Soup to tree: The phylogeny of beetles inferred by mitochondrial metagenomics of a Bornean rainforest sample. Mol. Biol. Evol. 2015, 32, 2302–2316. [Google Scholar] [CrossRef] [PubMed]
- Mckenna, D.D.; Wild, A.L.; Kanda, K.; Bellamy, C.L.; Beutel, R.G.; Caterino, M.S.; Farnum, C.W.; Hawks, D.C.; Ivie, M.A.; Jameson, M.L.; et al. The beetle tree of life reveals that Coleoptera survived end-Permian mass extinction to diversify during the Cretaceous terrestrial revolution. Syst. Entomol. 2015, 40, 835–880. [Google Scholar] [CrossRef]
- Baca, S.M.; Alexander, A.; Gustafson, G.T.; Short, A.E. Ultraconserved elements show utility in phylogenetic inference of Adephaga (Coleoptera) and suggest paraphyly of ‘Hydradephaga’. Syst. Entomol. 2017, 42, 786–795. [Google Scholar] [CrossRef]
- López-López, A.; Vogler, A.P. The mitogenome phylogeny of Adephaga (Coleoptera). Mol. Phylogenet. Evol. 2017, 114, 166–174. [Google Scholar] [CrossRef] [PubMed]
- Zhang, S.Q.; Che, L.H.; Li, Y.; Liang, D.; Pang, H.; Ślipiński, A.; Zhang, P. Evolutionary history of Coleoptera revealed by extensive sampling of genes and species. Nat. Commu. 2018, 9, 205. [Google Scholar] [CrossRef]
- Lindroth, C.H. On elytral microsculpture of carabid beetles (Coleoptera: Carabidae). Insect. Syst. Evol. 1974, 5, 251–264. [Google Scholar] [CrossRef]
- Ponomarenko, A.G. Suborder Adephaga. In Mesozoic Coleoptera (Arnoldi, L.V., Zherikhin, V.V., Nikritin, L.M., Ponomarenko, A.G., EDs.). Proc. Inst. Acad. Sci. USSR 1977, 161, 17–104. [Google Scholar]
- Lorenz, W. Systematic List of Extant Ground Beetles of the World; W. Lorenz: Tutzing, Germany, 2005. [Google Scholar]
- Ober, K.A. Phylogenetic relationships of the carabid subfamily Harpalinae (Coleoptera) based on molecular sequence data. Mol. Phylogenet. Evol. 2002, 24, 228–248. [Google Scholar] [CrossRef]
- Jedlicka, A. Monographie der Truncatipennen aus Ostasien. Lebiinae, Odacanthinae, Brachyninae (Coleoptera, Carabidae). Entomol. Abh. Staatl. Mus. Tierkd. Dresd. 1963, 28, 269–579. [Google Scholar]
- Basilewsky, P. Essai d’une classification supragénérique naturelle des Carabides Lébiens d’Afrique et de Madagascar (Coleoptera Carabidae Lebiinae). Rev. Zool. Afr. 1984, 98, 525–559. [Google Scholar]
- Boore, J.L. Survey and summary: Animal mitochondrial genomes. Nucleic Acids Res. 1999, 27, 1767–1780. [Google Scholar] [CrossRef]
- Cameron, S.L. Insect mitochondrial genomics: Implications for evolution and phylogeny. Annu. Rev. Entomol. 2014, 59, 95–117. [Google Scholar] [CrossRef]
- Cameron, S.L. How to sequence and annotate insect mitochondrial genomes for systematic and comparative genomics research. Syst. Entomol. 2014, 39, 400–411. [Google Scholar] [CrossRef]
- Gillett, C.P.; Crampton-Platt, A.; Timmermans, M.J.; Jordal, B.H.; Emerson, B.C.; Vogler, A.P. Bulk de novo mitogenome assembly from pooled total DNA elucidates the phylogeny of weevils (Coleoptera: Curculionoidea). Mol. Biol. Evol. 2014, 31, 2223–2237. [Google Scholar] [CrossRef]
- Song, F.; Li, H.; Jiang, P.; Zhou, X.; Liu, J.; Sun, C.; Cai, W. Capturing the phylogeny of Holometabola with mitochondrial genome data and Bayesian site-heterogeneous mixture models. Genome Biol. Evol. 2016, 8, 1411–1426. [Google Scholar] [CrossRef]
- Avise, J.C. Mitochondrial DNA and the evolutionary genetics of higher animals. Philos. Trans. R. Soc. Lond. 1986, 312, 325–342. [Google Scholar]
- Simon, S.; Hadrys, H. A comparative analysis of complete mitochondrial genomes among Hexapoda. Mol. Phylogenet. Evol. 2013, 69, 393–403. [Google Scholar] [CrossRef]
- Tang, M.; Tan, M.; Meng, G.; Yang, S.; Su, X. Multiplex sequencing of pooled mitochondrial genomes a crucial step toward biodiversity analysis using mito-metagenomics. Nucleic Acids Res. 2014, 42, e166. [Google Scholar] [CrossRef] [PubMed]
- Bousquet, Y. Bembidion femoratum Sturm and Amara communis (Panzer) (Coleoptera: Carabidae) new to North America. J. N. Y. Entomol. Soc. 1992, 1, 503–509. [Google Scholar]
- Majka, C.G. The Palearctic species Bembidion femoratum and Amara communis (Coleoptera: Carabidae): New records and notes on modes of introduction to North America. Can. Entomol. 2005, 137, 532–538. [Google Scholar] [CrossRef]
- Gokturk, T.; Celik, A. The Family of Carabidae (Coleoptera) in Artvin Hatila National Park of Turkey. Int. J. Environ. Agric. Biotechnol. 2017, 2, 983–990. [Google Scholar] [CrossRef]
- Patel, R.K.; Jain, M. NGS QC Toolkit: A toolkit for quality control of next generation sequencing data. PLoS ONE 2012, 7, e30619. [Google Scholar] [CrossRef]
- Peng, Y.; Leung, H.C.; Yiu, S.M.; Chin, F.Y. IDBA-UD: A de novo assembler for single-cell and metagenomic sequencing data with highly uneven depth. Bioinformatics 2012, 28, 1420–1428. [Google Scholar] [CrossRef]
- Song, N.; Li, H.; Song, F.; Cai, W. Molecular phylogeny of Polyneoptera (Insecta) inferred from expanded mitogenomic data. Sci. Rep. 2016, 6, 36175. [Google Scholar] [CrossRef]
- Hall, T.A. BioEdit: A user-friendly biological sequence alignment editor and analysis program for Windows 95/98/NT. Nucleic Acids Symp. Ser. 1999, 41, 95–98. [Google Scholar]
- Bernt, M.; Donath, A.; Juhling, F.; Externbrink, F.; Florentz, C.; Fritzsch, G.; Putz, J.; Middendorf, M.; Stadler, P.F. MITOS: Improved de novo metazoan mitochondrial genome annotation. Mol. Phylogenet. Evol. 2013, 69, 313–319. [Google Scholar] [CrossRef]
- Junqueira, A.C.M.; Lessinger, A.C.; Torres, T.T.; Silva, F.R.D.; Vettore, A.L.; Arruda, P.; Espin, A.M.L.A. The mitochondrial genome of the blowfly Chrysomya chloropyga (Diptera: Calliphoridae). Gene 2004, 339, 7–15. [Google Scholar] [CrossRef]
- Abascal, F.; Zardoya, R.; Telford, M.J. TranslatorX: Multiple alignment of nucleotide sequences guided by amino acid translations. Nucleic Acids Res. 2010, 38, W7–W13. [Google Scholar] [CrossRef] [PubMed]
- Katoh, K.; Standley, D.M. MAFFT multiple sequence alignment software version 7: Improvements in performance and usability. Mol. Biol. Evol. 2013, 30, 772–780. [Google Scholar] [CrossRef] [PubMed]
- Kumar, S.; Stecher, G.; Tamura, K. MEGA7: Molecular evolutionary genetics analysis version 7.0 for bigger datasets. Mol. Biol. Evol. 2016, 33, 1870–1874. [Google Scholar] [CrossRef] [PubMed]
- Kuck, P.; Meusemann, K. FASconCAT: Convenient handling of data matrices. Mol. Phylogenet. Evol. 2010, 56, 1115–1118. [Google Scholar] [CrossRef] [PubMed]
- Librado, P.; Rozas, J. DnaSP v5: A software for comprehensive analysis of DNA polymorphism data. Bioinformatics 2009, 25, 1451–1452. [Google Scholar] [CrossRef] [PubMed]
- Nguyen, L.T.; Schmidt, H.A.; von Haeseler, A.; Minh, B.Q. IQ-TREE: A fast and effective stochastic algorithm for estimating maximum-likelihood phylogenies. Mol. Biol. Evol. 2015, 32, 268–274. [Google Scholar] [CrossRef]
- Lanfear, R.; Frandsen, P.B.; Wright, A.M.; Senfeld, T.; Calcott, B. PartitionFinder 2: New methods for selecting partitioned models of evolution for molecular and morphological phylogenetic analyses. Mol. Biol. Evol. 2016, 34, 772–773. [Google Scholar] [CrossRef]
- Lartillot, N.; Rodrigue, N.; Stubbs, D.; Richer, J. PhyloBayes MPI: Phylogenetic reconstruction with infinite mixtures of profiles in a parallel environment. Syst. Biol. 2013, 62, 611–615. [Google Scholar] [CrossRef]
- Lartillot, N.; Philippe, H. A Bayesian mixture model for across-site heterogeneities in the amino-acid replacement process. Mol. Biol. Evol. 2004, 21, 1095–1109. [Google Scholar] [CrossRef]
- Lartillot, N.; Brinkmann, H.; Philippe, H. Suppression of long-branch attraction artefacts in the animal phylogeny using a site-heterogeneous model. BMC Evol. Biol. 2007, 7, S4. [Google Scholar] [CrossRef]
- Lartillot, N.; Lepage, T.; Blanquart, S. PhyloBayes 3: A Bayesian software package for phylogenetic reconstruction and molecular dating. Bioinformatics 2009, 25, 2286–2288. [Google Scholar] [CrossRef] [PubMed]
- Li, H.; Shao, R.; Song, N.; Song, F.; Jiang, P.; Li, Z.; Cai, W. Higher-level phylogeny of paraneopteran insects inferred from mitochondrial genome sequences. Sci. Rep. 2015, 5, 8527. [Google Scholar] [CrossRef] [PubMed]
- Li, H.; Leavengood, J.M.; Chapman, E.G.; Burkhardt, D.; Song, F.; Jiang, P.; Liu, J.; Zhou, X.; Cai, W. Mitochondrial phylogenomics of Hemiptera reveals adaptive innovations driving the diversification of true bugs. Proc. R. Soc. B Biol. Sci. 2017, 284. [Google Scholar] [CrossRef] [PubMed]
- Whitfield, J.B.; Kjer, K.M. Ancient rapid radiations of insects: Challenges for phylogenetic analysis. Annu. Rev. Entomol. 2008, 53, 449–472. [Google Scholar] [CrossRef] [PubMed]
- Whitfield, J.B.; Lockhart, P.J. Deciphering ancient rapid radiations. Trends Ecol. Evol. 2007, 22, 258–265. [Google Scholar] [CrossRef] [PubMed]



| Gene | Strand | Location | Length (bp) | Anti Codon | Start Codon | Stop Codon | OVL/ITS |
|---|---|---|---|---|---|---|---|
| trnI(gat) | H | 1-65 | 65 | GAU | - | - | 3 |
| trnQ(ttg) | L | 69-137 | 69 | UUG | - | - | -1 |
| trnM(cat) | H | 137-205 | 69 | CAU | - | - | 0 |
| nad2 | H | 206-1231 | 1026 | - | ATA | TAA | 1 |
| trnW(tca) | H | 1233-1300 | 68 | UCA | - | - | 32 |
| trnC(gca) | L | 1333-1397 | 65 | GCA | - | - | 2 |
| trnY(gta) | L | 1400-1467 | 68 | GUA | - | - | 1 |
| cox1 | H | 1469-3004 | 1536 | - | CGA | TAA | -5 |
| trnL2(taa) | H | 3000-3065 | 66 | UAA | - | - | 1 |
| cox2 | H | 3067-3754 | 688 | - | ATG | T | 0 |
| trnK(ctt) | H | 3755-3825 | 71 | CUU | - | - | 0 |
| trnD(gtc) | H | 3826-3892 | 67 | GUC | - | - | 0 |
| atp8 | H | 3893-4054 | 162 | - | ATT | TAA | -7 |
| atp6 | H | 4048-4725 | 678 | - | ATG | TAA | 8 |
| cox3 | H | 4734-5522 | 789 | - | ATG | TAA | 2 |
| trnG(tcc) | H | 5525-5590 | 66 | UCC | - | - | 0 |
| nad3 | H | 5591-5944 | 354 | - | ATT | TAA | 0 |
| trnA(tgc) | H | 5945-6012 | 68 | UGC | - | - | -1 |
| trnR(tcg) | H | 6012-6078 | 67 | UCG | - | - | 4 |
| trnN(gtt) | H | 6083-6146 | 64 | GUU | - | - | 0 |
| trnS1(gct) | H | 6147-6212 | 66 | GCU | - | - | 2 |
| trnE(ttc) | H | 6215-6281 | 67 | UUC | - | - | -2 |
| trnF(gaa) | L | 6280-6347 | 68 | GAA | - | - | -1 |
| nad5 | L | 6347-8077 | 1731 | - | ATT | TAA | 0 |
| trnH(gtg) | L | 8078-8145 | 68 | GUG | - | - | -1 |
| nad4 | L | 8145-9485 | 1341 | - | ATG | TAA | -7 |
| nad4l | L | 9479-9769 | 291 | - | ATT | TAA | 2 |
| trnT(tgt) | H | 9772-9835 | 64 | UGU | - | - | 0 |
| trnP(tgg) | L | 9836-9902 | 67 | UGG | - | - | 10 |
| nad6 | H | 9913-10428 | 516 | - | ATA | TAA | -1 |
| cob | H | 10428-11567 | 1140 | - | ATG | TAG | -2 |
| trnS2(tga) | H | 11566-11634 | 69 | UGA | - | - | 16 |
| nad1 | L | 11651-12592 | 942 | ATA | TAG | 10 | |
| trnL1(tag) | L | 12603-12666 | 64 | UAG | - | - | 4 |
| rrnL | L | 12671-13963 | 1293 | - | - | 18 | |
| trnV(tac) | L | 13982-14053 | 72 | UGC | - | - | -1 |
| rrnS | L | 14053-14751 | 699 | - | - | 0 | |
| Control region | - | 14752-16646 | 1895 | - | - | - | - |
| Family | Subfamily | Tribe | Species | Accession Number |
|---|---|---|---|---|
| Carabidae | Brachininae | Brachinini | Brachinus crepitans | JX412826 |
| Carabidae | Broscinae | Broscini | Broscus cephalotes | MF497819 |
| Carabidae | Carabinae | Carabini | Calosoma sp. | GU176340 |
| Carabidae | Carabinae | Carabini | Carabus lafossei | NC_036507 |
| Carabidae | Carabinae | Carabini | Damaster mirabilissimus | GQ344500 |
| Carabidae | Cicindelinae | Cicindelini | Cicindela anchoralis | NC_03819 |
| Carabidae | Cicindelinae | Cicindelini | Cicindela campestris | MF497823 |
| Carabidae | Cicindelinae | Cicindelini | Habrodera capensis | JX412824 |
| Carabidae | Cicindelinae | Cicindelini | Odontocheila batesii | MF497818 |
| Carabidae | Cicindelinae | Collyridini | Pogonostoma subtiligrossum | MF497820 |
| Carabidae | Cicindelinae | Manticorini | Manticora tibialis | MF497821 |
| Carabidae | Cicindelinae | Megacephalini | Omus cazieri | MF497813 |
| Carabidae | Cicindelinae | Megacephalini | Platychile pallida | MF497814 |
| Carabidae | Cicindelinae | Megacephalini | Australicapitona hopei | MF497816 |
| Carabidae | Cicindelinae | Megacephalini | Pseudotetracha mendacia | MF497815 |
| Carabidae | Elaphrinae | Elaphrini | Blethisa multipunctata | KX087243 |
| Carabidae | Elaphrinae | Elaphrini | Elaphrus cupreus | KX087286 |
| Carabidae | Harpalinae | Harpalini | Anisodactylus poeciloides | KX087236 |
| Carabidae | Harpalinae | Harpalini | Bradycellus ruficollis | KX087248 |
| Carabidae | Harpalinae | Hexagoniini | Hexagonia terminalis | JX412768 |
| Carabidae | Harpalinae | Hexagoniini | Lebia chlorocephala | KX087304 |
| Carabidae | Harpalinae | Lebiini | Calleida angusticollis | JX412855 |
| Carabidae | Harpalinae | Panagaeini | Craspedophorus nobilis | JX412738 |
| Carabidae | Harpalinae | Platynini | Agonum muelleri | JX412835 |
| Carabidae | Harpalinae | Pterostichini | Abax parallelepipedus | KT876877 |
| Carabidae | Harpalinae | Pterostichini | Abax parallelus | KX087231 |
| Carabidae | Harpalinae | Pterostichini | Pterostichus sp. BMNH 1425238 | KT876910 |
| Carabidae | Harpalinae | Pterostichini | Pterostichus sp. BMNH 1425241 | KT876909 |
| Carabidae | Harpalinae | Pterostichini | Stomis pumicatus | KX087349 |
| Carabidae | Harpalinae | Pterostichini | Stomis sp. | KT876914 |
| Carabidae | Harpalinae | Sphodrini | Calathus sp. | KT876884 |
| Carabidae | Harpalinae | Zabrini | Amara aulica | MN335930 |
| Carabidae | Harpalinae | Zabrini | Amara communis | KX035135 |
| Carabidae | Harpalinae | - | Harpalinae sp. | JX412794 |
| Carabidae | Nebriinae | Nebriini | Nebria sp. | KT876906 |
| Carabidae | Paussinae | Metriini | Metrius contractus | MF497817 |
| Carabidae | Promecognathinae | Promecognathini | Promecognathus crassus | JX313665 |
| Carabidae | Rhysodinae | - | Rhysodes sp. | KX035156 |
| Carabidae | Scaritinae | Scaritini | Scarites buparius | MF497822 |
| Carabidae | Trechinae | Bembidiini | Bembidion varium | KX087242 |
| Carabidae | Trechinae | Bembidiini | Tachyta nana | KX035142 |
| Carabidae | Trechinae | Pogonini | Pogonus iridipennis | KX087338 |
| Carabidae | Trechinae | Trechini | Trechoblemus micros | KX035144 |
| Carabidae | - | - | Carabidae sp. | KT696200 |
| Dytiscidae | - | - | Paroster macrosturtensis | MG912995 |
| Dytiscidae | - | - | Limbodessus palmulaoides | NC_037749 |
| Gyrinidae | - | - | Gyrinidae sp. | JX412840 |
| Gyrinidae | - | - | Macrogyrus oblongus | FJ859901 |
| Trachypachidae | - | - | Trachypachus holmbergi | EU877954 |
| T% | C% | A% | G% | A + T% | AT-skew | GC-skew | |
|---|---|---|---|---|---|---|---|
| Whole mitogenome | 39.2 | 11.5 | 41.2 | 8 | 80.4 | 0.025 | −0.179 |
| Protein-coding genes | 44.3 | 10.3 | 34.2 | 11.1 | 78.5 | −0.129 | 0.037 |
| 1st codon positions | 38 | 10.2 | 35.3 | 16.5 | 73.3 | −0.037 | 0.236 |
| 2nd codon positions | 47.9 | 17.3 | 21 | 13.9 | 68.9 | −0.390 | −0.109 |
| 3rd codon positions | 47.1 | 3.6 | 46.2 | 3.1 | 93.3 | −0.010 | −0.075 |
| tRNA genes | 40.2 | 7.7 | 40.7 | 11.4 | 80.9 | 0.006 | 0.194 |
| rRNA genes | 42.6 | 6.1 | 39.7 | 11.7 | 82.2 | −0.035 | 0.316 |
| Species | ks | ka | ka/ks |
|---|---|---|---|
| Abax parallelepipedus | 0.839 | 0.101 | 0.121 |
| Abax parallelus | 0.788 | 0.102 | 0.129 |
| Agonum muelleri | 0.727 | 0.077 | 0.107 |
| Amara aulica | 0.727 | 0.098 | 0.135 |
| Amara communis | 0.646 | 0.089 | 0.138 |
| Anisodactylus poeciloides | 0.746 | 0.089 | 0.120 |
| Australicapitona hopei | 2.243 | 0.119 | 0.053 |
| Bembidion varium | 0.815 | 0.101 | 0.124 |
| Blethisa multipunctata | 0.769 | 0.087 | 0.113 |
| Brachinus crepitans | 0.790 | 0.114 | 0.144 |
| Bradycellus ruficollis | 0.714 | 0.086 | 0.120 |
| Broscus cephalotes | 0.855 | 0.156 | 0.182 |
| Calathus sp. | 0.787 | 0.088 | 0.112 |
| Calleida angusticollis | 0.738 | 0.087 | 0.119 |
| Calosoma sp. | 0.915 | 0.086 | 0.093 |
| Carabidae sp. | 0.729 | 0.102 | 0.140 |
| Carabus lafossei | 0.786 | 0.088 | 0.112 |
| Cicindela anchoralis | 1.197 | 0.117 | 0.097 |
| Cicindela campestris | 1.072 | 0.117 | 0.109 |
| Craspedophorus nobilis | 0.823 | 0.089 | 0.108 |
| Damaster mirabilissimus | 0.818 | 0.091 | 0.111 |
| Elaphrus cupreus | 0.780 | 0.089 | 0.115 |
| Gyrinidae sp. | 0.980 | 0.116 | 0.118 |
| Habrodera capensis | 0.951 | 0.115 | 0.121 |
| Harpalinae sp. | 0.816 | 0.094 | 0.115 |
| Hexagonia terminalis | 0.713 | 0.103 | 0.144 |
| Lebia chlorocephala | 0.810 | 0.094 | 0.116 |
| Limbodessus palmulaoides | 1.060 | 0.124 | 0.117 |
| Macrogyrus oblongus | 1.004 | 0.120 | 0.120 |
| Manticora tibialis | 1.044 | 0.141 | 0.135 |
| Metrius contractus | 0.931 | 0.125 | 0.134 |
| Nebria sp. | 0.765 | 0.096 | 0.126 |
| Odontocheila batesii | 1.043 | 0.114 | 0.109 |
| Omus cazieri | 0.878 | 0.107 | 0.121 |
| Paroster macrosturtensis | 1.110 | 0.115 | 0.103 |
| Platychile pallida | 0.876 | 0.117 | 0.133 |
| Pogonostoma subtiligrossum | 0.880 | 0.120 | 0.137 |
| Pogonus iridipennis | 0.645 | 0.092 | 0.143 |
| Promecognathus crassus | 0.936 | 0.117 | 0.125 |
| Pseudotetracha mendacia | 1.602 | 0.116 | 0.072 |
| Pterostichus sp. BMNH_1425238 | 0.704 | 0.095 | 0.135 |
| Pterostichus sp. BMNH_1425241 | 0.731 | 0.096 | 0.131 |
| Rhysodes sp. | 1.013 | 0.208 | 0.205 |
| Scarites buparius | 0.817 | 0.109 | 0.133 |
| Stomis pumicatus | 0.662 | 0.097 | 0.146 |
| Stomis sp. | 0.662 | 0.096 | 0.144 |
| Tachyta nana | 0.715 | 0.100 | 0.139 |
| Trachypachus holmbergi | 0.719 | 0.102 | 0.142 |
| Trechoblemus micros | 0.724 | 0.117 | 0.162 |
© 2020 by the authors. Licensee MDPI, Basel, Switzerland. This article is an open access article distributed under the terms and conditions of the Creative Commons Attribution (CC BY) license (http://creativecommons.org/licenses/by/4.0/).
Share and Cite
Li, Z.; Li, X.; Song, N.; Tang, H.; Yin, X. The Mitochondrial Genome of Amara aulica (Coleoptera, Carabidae, Harpalinae) and Insights into the Phylogeny of Ground Beetles. Genes 2020, 11, 181. https://doi.org/10.3390/genes11020181
Li Z, Li X, Song N, Tang H, Yin X. The Mitochondrial Genome of Amara aulica (Coleoptera, Carabidae, Harpalinae) and Insights into the Phylogeny of Ground Beetles. Genes. 2020; 11(2):181. https://doi.org/10.3390/genes11020181
Chicago/Turabian StyleLi, Zhenya, Xinxin Li, Nan Song, Huiji Tang, and Xinming Yin. 2020. "The Mitochondrial Genome of Amara aulica (Coleoptera, Carabidae, Harpalinae) and Insights into the Phylogeny of Ground Beetles" Genes 11, no. 2: 181. https://doi.org/10.3390/genes11020181
APA StyleLi, Z., Li, X., Song, N., Tang, H., & Yin, X. (2020). The Mitochondrial Genome of Amara aulica (Coleoptera, Carabidae, Harpalinae) and Insights into the Phylogeny of Ground Beetles. Genes, 11(2), 181. https://doi.org/10.3390/genes11020181
