Genomic Analyses Identify Novel Molecular Signatures Specific for the Caenorhabditis and other Nematode Taxa Providing Novel Means for Genetic and Biochemical Studies
Abstract
1. Introduction
2. Materials and Methods
2.1. Construction of Phylogenetic Trees
2.2. Identification of Conserved Signature Indels (CSIs)
2.3. Homology Modelling and Analysis of Protein Structures
3. Results
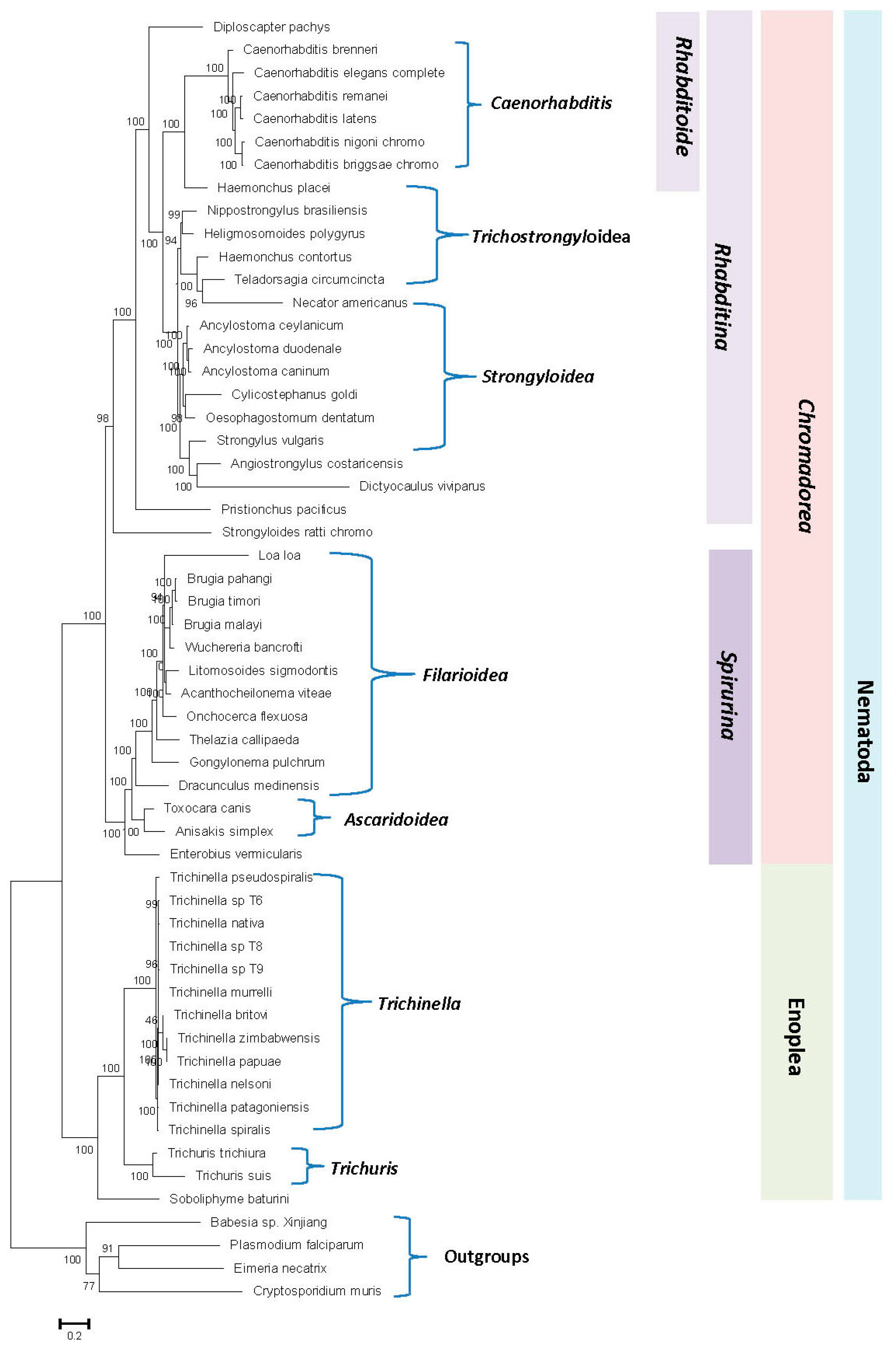
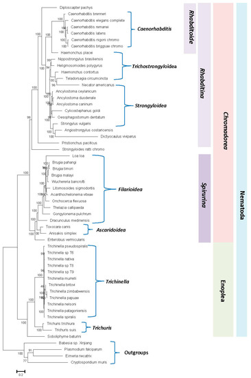
3.1. Phylogenetic Analysis of Nematodes Based on Concatenated Sequences of Conserved Proteins
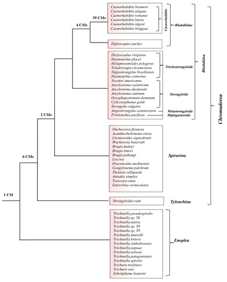
3.2. Identification of Conserved Signature Indels Specific for Different Nematode Groups
3.3. Localizations of the CSIs in Protein Structures
4. Discussion
Supplementary Materials
Author Contributions
Funding
Conflicts of Interest
References
- Dorris, M.; de Ley, P.; Blaxter, M.L. Molecular analysis of nematode diversity and the evolution of parasitism. Parasitol. Today 1999, 15, 188–193. [Google Scholar] [CrossRef]
- Holterman, M.; van der Wurff, A.; van den Elsen, S.; van Megen, H.; Bongers, T.; Holovachov, O.; Helder, J. Phylum-wide analysis of SSU rDNA reveals deep phylogenetic relationships among nematodes and accelerated evolution toward crown Clades. Mol. Biol. Evol. 2006, 23, 1792–1800. [Google Scholar] [CrossRef] [PubMed]
- Blaxter, M. Nematodes: The worm and its relatives. PLoS Biol. 2011, 9, e1001050. [Google Scholar] [CrossRef]
- Liu, G.H.; Shao, R.; Li, J.Y.; Zhou, D.H.; Li, H.; Zhu, X.Q. The complete mitochondrial genomes of three parasitic nematodes of birds: A unique gene order and insights into nematode phylogeny. BMC. Genom. 2013, 14, 414. [Google Scholar] [CrossRef] [PubMed]
- Meldal, B.H.; Debenham, N.J.; De Ley, P.; De Ley, I.T.; Vanfleteren, J.R.; Vierstraete, A.R.; Bert, W.; Borgonie, G.; Moens, T.; Tyler, P.A.; et al. An improved molecular phylogeny of the Nematoda with special emphasis on marine taxa. Mol. Phylogenet. Evol. 2007, 42, 622–636. [Google Scholar] [CrossRef]
- Van den Elsen, S.; Holovachov, O.; Karssen, G.; van Megen, H.; Helder, J.; Bongers, T.; Mooyman, P. A phylogenetic tree of nematodes based on about 1200 full-length small subunit ribosomal DNA sequences. Nematology 2009, 11, 927–950. [Google Scholar] [CrossRef]
- Adamson, M.L. Phylogenetic analysis of the higher classification of the Nematoda. Can. J. Zool. 1987, 65, 1478–1482. [Google Scholar] [CrossRef]
- Yeates, G.W.; Bongers, T.; de Goede, R.G.; Freckman, D.W.; Georgieva, S.S. Feeding habits in soil Nematode families and genera-an outline for soil ecologists. J. Nematol. 1993, 25, 315–331. [Google Scholar]
- Kikuchi, T.; Eves-van den Akker, S.; Jones, J.T. Genome Evolution of Plant-Parasitic Nematodes. Annu. Rev. Phytopathol. 2017, 55, 333–354. [Google Scholar] [CrossRef]
- Blaxter, M.; Koutsovoulos, G. The evolution of parasitism in Nematoda. Parasitology 2015, 1, S26–S39. [Google Scholar] [CrossRef]
- Blaxter, M.L. Nematoda: Genes, genomes and the evolution of parasitism. Adv. Parasitol. 2003, 54, 101–195. [Google Scholar] [PubMed]
- Pozio, E.; Darwin, M.K. Systematics and epidemiology of Trichinella. Adv. Parasitol. 2006, 63, 367–439. [Google Scholar] [PubMed]
- Rombout, Y.B.; Bosch, S.; Van Der Giessen, J.W. Detection and identification of eight Trichinella genotypes by reverse line blot hybridization. J. Clin. Microbiol. 2001, 39, 642–646. [Google Scholar] [CrossRef] [PubMed]
- Litke, R.; Boulanger, E.; Fradin, C. Caenorhabditis elegans as a model organism for aging: Relevance, limitations and future. Med. Sci. 2018, 34, 571–579. [Google Scholar]
- Ganner, A.; Neumann-Haefelin, E. Genetic kidney diseases: Caenorhabditis elegans as model system. Cell Tissue Res. 2017, 369, 105–118. [Google Scholar] [CrossRef] [PubMed]
- Nigon, V.M.; Felix, M.A. History of research on C. elegans and other free-living Nematodes as model organisms. WormBook 2017, 2017, 1–84. [Google Scholar] [PubMed]
- Kyriakakis, E.; Markaki, M.; Tavernarakis, N. Caenorhabditis elegans as a model for cancer research. Mol. Cell Oncol. 2015, 2, e975027. [Google Scholar] [CrossRef] [PubMed]
- Sommer, R.J.; Bumbarger, D.J. Nematode model systems in evolution and development. Wiley. Interdiscip. Rev. Dev. Biol. 2012, 1, 389–400. [Google Scholar] [CrossRef]
- Richman, C.; Rashid, S.; Prashar, S.; Mishra, R.; Selvaganapathy, P.R.; Gupta, B.P. C. elegans MANF Homolog Is Necessary for the Protection of Dopaminergic Neurons and ER Unfolded Protein Response. Front. Neurosci. 2018, 12, 544. [Google Scholar] [CrossRef]
- Ranawade, A.V.; Cumbo, P.; Gupta, B.P. Caenorhabditis elegans histone deacetylase hda-1 is required for morphogenesis of the vulva and LIN-12/Notch-mediated specification of uterine cell fates. G3 Genes Genomes Genet. 2013, 3, 1363–1374. [Google Scholar]
- Kiontke, K.; Gavin, N.P.; Raynes, Y.; Roehrig, C.; Piano, F.; Fitch, D.H. Caenorhabditis phylogeny predicts convergence of hermaphroditism and extensive intron loss. Proc. Natl. Acad. Sci. USA 2004, 101, 9003–9008. [Google Scholar] [CrossRef] [PubMed]
- Nass, R.; Merchant, K.M.; Ryan, T. Caenohabditis elegans in Parkinson’s disease drug discovery: Addressing an unmet medical need. Mol. Interv. 2008, 8, 284–293. [Google Scholar] [CrossRef] [PubMed]
- Elkabti, A.B.; Issi, L.; Rao, R.P. Caenorhabditis elegans as a Model Host to Monitor the Candida Infection Processes. J. Fungi 2018, 4, 123. [Google Scholar] [CrossRef] [PubMed]
- Martinez, B.A.; Caldwell, K.A.; Caldwell, G.A. C. elegans as a model system to accelerate discovery for Parkinson disease. Curr. Opin. Genet. Dev. 2017, 44, 102–109. [Google Scholar] [CrossRef] [PubMed]
- Lublin, A.L.; Link, C.D. Alzheimer's disease drug discovery: In vivo screening using Caenorhabditis elegans as a model for beta-amyloid peptide-induced toxicity. Drug Discov. Today Technol. 2013, 10, e115–e119. [Google Scholar] [CrossRef] [PubMed]
- Culetto, E.; Sattelle, D.B. A role for Caenorhabditis elegans in understanding the function and interactions of human disease genes. Hum. Mol. Genet. 2000, 9, 869–877. [Google Scholar] [CrossRef] [PubMed]
- Viney, M.; Diaz, A. Phenotypic plasticity in nematodes: Evolutionary and ecological significance. Worm 2012, 1, 98–106. [Google Scholar] [CrossRef]
- Callejon, R.; Nadler, S.; de Rojas, M.; Zurita, A.; Petrasova, J.; Cutillas, C. Molecular characterization and phylogeny of whipworm nematodes inferred from DNA sequences of cox1 mtDNA and 18S rDNA. Parasitol. Res. 2013, 112, 3933–3949. [Google Scholar] [CrossRef]
- Aleshin, V.V.; Milyutina, I.A.; Kedrova, O.S.; Vladychenskaya, N.S.; Petrov, N.B. Phylogeny of Nematoda and Cephalorhyncha derived from 18S rDNA. J. Mol. Evol 1998, 47, 597–605. [Google Scholar] [CrossRef]
- Hunt, V.L.; Tsai, I.J.; Coghlan, A.; Reid, A.J.; Holroyd, N.; Foth, B.J.; Tracey, A.; Cotton, J.A.; Stanley, E.J.; Beasley, H.; et al. The genomic basis of parasitism in the Strongyloides clade of nematodes. Nat. Genet. 2016, 48, 299–307. [Google Scholar] [CrossRef]
- Nadler, S.A.; Hudspeth, D.S. Phylogeny of the Ascaridoidea (Nematoda: Ascaridida) based on three genes and morphology: Hypotheses of structural and sequence evolution. J. Parasitol. 2000, 86, 380–393. [Google Scholar] [CrossRef]
- Bik, H.M.; Lambshead, P.J.; Thomas, W.K.; Lunt, D.H. Moving towards a complete molecular framework of the Nematoda: A focus on the Enoplida and early-branching clades. BMC. Evol. Biol. 2010, 10, 353. [Google Scholar] [CrossRef]
- Kiontke, K.C.; Felix, M.A.; Ailion, M.; Rockman, M.V.; Braendle, C.; Penigault, J.B.; Fitch, D.H. A phylogeny and molecular barcodes for Caenorhabditis, with numerous new species from rotting fruits. BMC Evol. Biol. 2011, 11, 339. [Google Scholar] [CrossRef]
- Palomares-Rius, J.E.; Cantalapiedra-Navarrete, C.; Rchidona-Yuste, A.; Subbotin, S.A.; Castillo, P. The utility of mtDNA and rDNA for barcoding and phylogeny of plant-parasitic Nematodes from Longidoridae (Nematoda, Enoplea). Sci. Rep. 2017, 7, 10905. [Google Scholar] [CrossRef]
- Smythe, A.B.; Sanderson, M.J.; Nadler, S.A. Nematode small subunit phylogeny correlates with alignment parameters. Syst Biol. 2006, 55, 972–992. [Google Scholar] [CrossRef]
- Felsenstein, J. Inferring Phylogenies; Sinauer Associates, Inc.: Sunderland, MA, USA, 2004. [Google Scholar]
- Gupta, R.S. Impact of genomics on the understanding of microbial evolution and classification: The importance of Darwin’s views on classification. FEMS Microbiol. Rev. 2016, 40, 520–553. [Google Scholar] [CrossRef]
- Baldauf, S.L. Phylogeny for the faint of heart: A tutorial. Trends Genet. 2003, 19, 345–351. [Google Scholar] [CrossRef]
- Rokas, A.; Williams, B.L.; King, N.; Carroll, S.B. Genome-scale approaches to resolving incongruence in molecular phylogenies. Nature 2003, 425, 798–804. [Google Scholar] [CrossRef]
- NCBI. NCBI Completed Microbial Genomes. Available online: http://www.ncbi.nlm.nih.gov /PMGifs/Genomes/micr.html (accessed on 15 April 2019).
- Smythe, A.B.; Holovachov, O.; Kocot, K.M. Improved phylogenomic sampling of free-living Nematodes enhances resolution of higher-level nematode phylogeny. BMC Evol. Biol. 2019, 19, 121. [Google Scholar] [CrossRef]
- Ma, L.; Zhao, Y.; Chen, Y.; Cheng, B.; Peng, A.; Huang, K. Caenorhabditis elegans as a model system for target identification and drug screening against neurodegenerative diseases. Eur. J. Pharmacol. 2018, 819, 169–180. [Google Scholar] [CrossRef]
- Wang, Z.; Martin, J.; Abubucker, S.; Yin, Y.; Gasser, R.B.; Mitreva, M. Systematic analysis of insertions and deletions specific to Nematode proteins and their proposed functional and evolutionary relevance. BMC Evol. Biol. 2009, 9, 23. [Google Scholar] [CrossRef]
- Coghlan, A. Nematode genome evolution. WormBook 2005, 2005, 1–15. [Google Scholar] [CrossRef]
- Gupta, R.S. Molecular signatures that are distinctive characteristics of the vertebrates and chordates and supporting a grouping of vertebrates with the tunicates. Mol. Phylogenet. Evol. 2016, 94, 383–391. [Google Scholar] [CrossRef]
- Springer, M.S.; Stanhope, M.J.; Madsen, O.; de Jong, W.W. Molecules consolidate the placental mammal tree. Trends Ecol. Evol 2004, 19, 430–438. [Google Scholar] [CrossRef]
- Gupta, R.S. Identification of Conserved Indels that are Useful for Classification and Evolutionary Studies. Methods Microbiol. 2014, 41, 153–182. [Google Scholar]
- Rokas, A.; Holland, P.W. Rare genomic changes as a tool for phylogenetics. Trends Ecol. Evol. 2000, 15, 454–459. [Google Scholar] [CrossRef]
- Baldauf, S.L.; Palmer, J.D. Animals and fungi are each other’s closest relatives: Congruent evidence from multiple proteins. Proc. Natl. Acad. Sci. USA 1993, 90, 11558–11562. [Google Scholar] [CrossRef]
- Gupta, R.S. Protein phylogenies and signature sequences: A reappraisal of evolutionary relationships among Archaebacteria, Eubacteria, and Eukaryotes. Microbiol. Mol. Biol. Rev. 1998, 62, 1435–1491. [Google Scholar]
- Sharma, R.; Gupta, R.S. Novel molecular synapomorphies demarcate different main groups/subgroups of Plasmodium and Piroplasmida species clarifying their evolutionary relationships. Genes 2019, 10, 490. (in press). [CrossRef]
- Adeolu, M.; Alnajar, S.; Naushad, S.; Gupta, S. Genome-based phylogeny and taxonomy of the ‘Enterobacteriales’: Proposal for Enterobacterales ord. nov. divided into the families Enterobacteriaceae, Erwiniaceae fam. nov., Pectobacteriaceae fam. nov., Yersiniaceae fam. nov., Hafniaceae fam. nov., Morganellaceae fam. nov., and Budviciaceae fam. nov. Int. J. Syst. Evol. Microbiol. 2016, 66, 5575–5599. [Google Scholar]
- Fu, L.; Niu, B.; Zhu, Z.; Wu, S.; Li, W. CD-HIT: Accelerated for clustering the next-generation sequencing data. Bioinformatics 2012, 28, 3150–3152. [Google Scholar] [CrossRef]
- Sievers, F.; Wilm, A.; Dineen, D.; Gibson, T.J.; Karplus, K.; Li, W.; Lopez, R.; McWilliam, H.; Remmert, M.; Soding, J.; et al. Fast, scalable generation of high-quality protein multiple sequence alignments using Clustal Omega. Mol. Syst. Biol. 2011, 7, 539. [Google Scholar] [CrossRef]
- Capella-Gutierrez, S.; Silla-Martinez, J.M.; Gabaldon, T. TrimAl: A tool for automated alignment trimming in large-scale phylogenetic analyses. Bioinformatics 2009, 25, 1972–1973. [Google Scholar] [CrossRef]
- Talavera, G.; Castresana, J. Improvement of phylogenies after removing divergent and ambiguously aligned blocks from protein sequence alignments. Syst. Biol. 2007, 56, 564–577. [Google Scholar] [CrossRef]
- Price, M.N.; Dehal, P.S.; Arkin, A.P. FastTree 2—Approximately maximum-likelihood trees for large alignments. PLoS ONE 2010, 5, e9490. [Google Scholar] [CrossRef]
- Whelan, S.; Goldman, N. A general empirical model of protein evolution derived from multiple protein families using a maximum-likelihood approach. Mol. Biol. Evol. 2001, 18, 691–699. [Google Scholar] [CrossRef]
- Stamatakis, A. RAxML version 8: A tool for phylogenetic analysis and post-analysis of large phylogenies. Bioinformatics 2014, 30, 1312–1313. [Google Scholar] [CrossRef]
- Le, S.Q.; Gascuel, O. An improved general amino acid replacement matrix. Mol. Biol. Evol. 2008, 25, 1307–1320. [Google Scholar] [CrossRef]
- Guindon, S.; Dufayard, J.F.; Lefort, V.; Anisimova, M.; Hordijk, W.; Gascuel, O. New algorithms and methods to estimate maximum-likelihood phylogenies: Assessing the performance of PhyML 3.0. Syst. Biol. 2010, 59, 307–321. [Google Scholar] [CrossRef]
- Tamura, K.; Stecher, G.; Peterson, D.; Filipski, A.; Kumar, S. MEGA6: Molecular Evolutionary Genetics Analysis version 6.0. Mol. Biol. Evol 2013, 30, 2725–2729. [Google Scholar] [CrossRef]
- Larkin, M.A.; Blackshields, G.; Brown, N.P.; Chenna, R.; McGettigan, P.A.; McWilliam, H.; Valentin, F.; Wallace, I.M.; Wilm, A.; Lopez, R.; et al. Clustal W and Clustal X version 2.0. Bioinformatics 2007, 23, 2947–2948. [Google Scholar] [CrossRef]
- Naushad, H.S.; Lee, B.; Gupta, R.S. Conserved signature indels and signature proteins as novel tools for understanding microbial phylogeny and systematics: Identification of molecular signatures that are specific for the phytopathogenic genera Dickeya, Pectobacterium and Brenneria. Int. J. Syst. Evol. Microbiol. 2014, 64, 366–383. [Google Scholar] [CrossRef]
- Waszkowycz, B.; Smith, K.M.; McGonagle, A.E.; Jordan, A.M.; Acton, B.; Fairweather, E.E.; Griffiths, L.A.; Hamilton, N.M.; Hamilton, N.S.; Hitchin, J.R.; et al. Cell-Active Small Molecule Inhibitors of the DNA-Damage Repair Enzyme Poly(ADP-ribose) Glycohydrolase (PARG): Discovery and Optimization of Orally Bioavailable Quinazolinedione Sulfonamides. J. Med. Chem. 2018, 61, 10767–10792. [Google Scholar] [CrossRef]
- Shao, Z.; Yan, W.; Peng, J.; Zuo, X.; Zou, Y.; Li, F.; Gong, D.; Ma, R.; Wu, J.; Shi, Y.; et al. Crystal structure of tRNA m1G9 methyltransferase Trm10: Insight into the catalytic mechanism and recognition of tRNA substrate. Nucleic Acids Res. 2014, 42, 509–525. [Google Scholar] [CrossRef]
- Eswar, N.; Webb, B.; Marti-Renom, M.A.; Madhushudan, M.S.; Eramian, D.; Shen, M.Y.; Pieper, U.; Sali, A. Comparative protein structure modelling using Modeller. Curr. Protoc. Bioinform. 2007, 15, 5–6. [Google Scholar]
- Shen, M.Y.; Sali, A. Statistical potential for assessment and prediction of protein structures. Protein Sci. 2006, 15, 2507–2524. [Google Scholar] [CrossRef]
- Bowie, J.U.; Luthy, R.; Eisenberg, D. A method to identify protein sequences that fold into a known three-dimensional structure. Science 1991, 253, 164–170. [Google Scholar] [CrossRef]
- Colovos, C.; Yeates, T.O. Verification of protein structures: Patterns of nonbonded atomic interactions. Protein Sci. 1993, 2, 1511–1519. [Google Scholar] [CrossRef]
- Lovell, S.C.; Davis, I.W.; Arendall, W.B.; de Bakker, P.I., III; Word, J.M.; Prisant, M.G.; Richardson, J.S.; Richardson, D.C. Structure validation by Calpha geometry: Phi, psi and Cbeta deviation. Proteins 2003, 50, 437–450. [Google Scholar] [CrossRef]
- Luthy, R.; Bowie, J.U.; Eisenberg, D. Assessment of protein models with three-dimensional profiles. Nature 1992, 356, 83–85. [Google Scholar] [CrossRef]
- Lee, G.R.; Heo, L.; Seok, C. Effective protein model structure refinement by loop modeling and overall relaxation. Proteins 2016, 84, 293–301. [Google Scholar] [CrossRef]
- Segev, N. Ypt/rab gtpases: Regulators of protein trafficking. Sci. STKE 2001, 2001, re11. [Google Scholar] [CrossRef]
- Li, G.; Marlin, M.C. Rab family of GTPases. Methods Mol. Biol. 2015, 1298, 1–15. [Google Scholar]
- Lipatova, Z.; Hain, A.U.; Nazarko, V.Y.; Segev, N. Ypt/Rab GTPases: Principles learned from yeast. Crit Rev. Biochem Mol. Biol. 2015, 50, 203–211. [Google Scholar] [CrossRef]
- St Laurent, J.F.; Gagnon, S.N.; Dequen, F.; Hardy, I.; Desnoyers, S. Altered DNA damage response in Caenorhabditis elegans with impaired poly (ADP-ribose) glycohydrolases genes expression. DNA Repair 2007, 6, 329–343. [Google Scholar] [CrossRef]
- Wang, X.; Zhou, F.; Lv, S.; Yi, P.; Zhu, Z.; Yang, Y.; Feng, G.; Li, W.; Ou, G. Transmembrane protein MIG-13 links the Wnt signaling and Hox genes to the cell polarity in neuronal migration. Proc. Natl. Acad. Sci. USA 2013, 110, 11175–11180. [Google Scholar] [CrossRef]
- Masuda, H.; Nakamura, K.; Takata, N.; Itoh, B.; Hirose, T.; Moribe, H.; Mekada, E.; Okada, M. MIG-13 controls anteroposterior cell migration by interacting with UNC-71/ADM-1 and SRC-1 in Caenorhabditis elegans. FEBS Lett. 2012, 586, 740–746. [Google Scholar] [CrossRef]
- Sym, M.; Robinson, N.; Kenyon, C. MIG-13 positions migrating cells along the anteroposterior body axis of C. elegans. Cell 1999, 98, 25–36. [Google Scholar] [CrossRef]
- Kang, S.; Sultana, T.; Eom, K.S.; Park, Y.C.; Soonthornpong, N.; Nadler, S.A.; Park, J.K. The mitochondrial genome sequence of Enterobius vermicularis (Nematoda: Oxyurida)—An idiosyncratic gene order and phylogenetic information for Chromadorean Nematodes. Gene 2009, 429, 87–97. [Google Scholar]
- Brule, H.; Elliott, M.; Redlak, M.; Zehner, Z.E.; Holmes, W.M. Isolation and characterization of the human tRNA-(N1G37) methyltransferase (TRM5) and comparison to the Escherichia coli TrmD protein. Biochemistry 2004, 43, 9243–9255. [Google Scholar] [CrossRef]
- Hagiwara, K.; Nagamori, S.; Umemura, Y.M.; Ohgaki, R.; Tanaka, H.; Murata, D.; Nakagomi, S.; Nomura, K.H.; Kage-Nakadai, E.; Mitani, S.; et al. NRFL-1, the C. elegans NHERF orthologue, interacts with amino acid transporter 6 (AAT-6) for age-dependent maintenance of AAT-6 on the membrane. PLoS ONE 2012, 7, e43050. [Google Scholar] [CrossRef]
- Khadka, B.; Gupta, R.S. Identification of a conserved 8 aa insert in the PIP5K protein in the Saccharomycetaceae family of fungi and the molecular dynamics simulations and structural analysis to investigate its potential functional role. Proteins 2017, 85, 1454–1467. [Google Scholar] [CrossRef]
- Alnajar, S.; Khadka, B.; Gupta, R.S. Ribonucleotide reductases from Bifidobacteria contain multiple conserved indels distinguishing them from all other organisms: In silico analysis of the possible role of a 43 aa Bifidobacteria-specific insert in the Class III RNR homolog. Front. Microbiol. 2017, 8, 1409. [Google Scholar] [CrossRef]
- Gupta, R.S.; Nanda, A.; Khadka, B. Novel molecular, structural and evolutionary characteristics of the Phosphoketolases from Bifidobacteria and Coriobacteriales. PLoS ONE 2017, 12, e0172176. [Google Scholar] [CrossRef]
- Akiva, E.; Itzhaki, Z.; Margalit, H. Built-in loops allow versatility in domain-domain interactions: Lessons from self-interacting domains. Proc. Natl. Acad. Sci. USA 2008, 105, 13292–13297. [Google Scholar] [CrossRef]
- Hashimoto, K.; Panchenko, A.R. Mechanisms of protein oligomerization, the critical role of insertions and deletions in maintaining different oligomeric states. Proc. Natl. Acad. Sci. USA 2010, 107, 20352–20357. [Google Scholar] [CrossRef]
- Tejeda-Benitez, L.; Olivero-Verbel, J. Caenorhabditis elegans, a Biological Model for Research in Toxicology. Rev. Environ. Contam Toxicol. 2016, 237, 1–35. [Google Scholar]
- Martin, W.; Rujan, T.; Richly, E.; Hansen, A.; Cornelsen, S.; Lins, T.; Leister, D.; Stoebe, B.; Hasegawa, M.; Penny, D. Evolutionary analysis of Arabidopsis, cyanobacterial, and chloroplast genomes reveals plastid phylogeny and thousands of cyanobacterial genes in the nucleus. Proc. Natl. Acad. Sci. USA 2002, 99, 12246–12251. [Google Scholar] [CrossRef]
- Ciccarelli, F.D.; Doerks, T.; von Mering, C.; Creevey, C.J.; Snel, B.; Bork, P. Toward automatic reconstruction of a highly resolved tree of life. Science 2006, 311, 1283–1287. [Google Scholar] [CrossRef]
- Wang, Q.; Heizer, E.; Rosa, B.A.; Wildman, S.A.; Janetka, J.W.; Mitreva, M. Characterization of parasite-specific indels and their proposed relevance for selective anthelminthic drug targeting. Infect. Genet. Evol. 2016, 39, 201–211. [Google Scholar] [CrossRef][Green Version]
- Mitreva, M.; Smant, G.; Helder, J. Role of horizontal gene transfer in the evolution of plant parasitism among Nematodes. Methods Mol. Biol. 2009, 532, 517–535. [Google Scholar]
- Khadka, B.; Gupta, R.S. Novel Molecular Signatures in the PIP4K/PIP5K Family of Proteins Specific for Different Isozymes and Subfamilies Provide Important Insights into the Evolutionary Divergence of this Protein Family. Genes 2019, 10, 312. [Google Scholar] [CrossRef]
- Yin, Y.; Martin, J.; Abubucker, S.; Wang, Z.; Wyrwicz, L.; Rychlewski, L.; McCarter, J.P.; Wilson, R.K.; Mitreva, M. Molecular determinants archetypical to the phylum Nematoda. BMC Genomics 2009, 10, 114. [Google Scholar] [CrossRef]
- Gupta, R.S.; Lo, B.; Son, J. Phylogenomics and Comparative Genomic Studies Robustly Support Division of the Genus Mycobacterium into an Emended Genus Mycobacterium and Four Novel Genera. Front. Microbiol 2018, 9, 67. [Google Scholar] [CrossRef]
- Ahmod, N.Z.; Gupta, R.S.; Shah, H.N. Identification of a Bacillus anthracis specific indel in the yeaC gene and development of a rapid pyrosequencing assay for distinguishing B. anthracis from the B. cereus group. J. Microbiol. Methods 2011, 87, 278–285. [Google Scholar] [CrossRef]
- Wong, S.Y.; Paschos, A.; Gupta, R.S.; Schellhorn, H.E. Insertion/deletion-based approach for the detection of Escherichia coli O157: H7 in freshwater environments. Environ. Sci. Technol. 2014, 48, 11462–11470. [Google Scholar] [CrossRef]
- Singh, B.; Gupta, R.S. Conserved inserts in the Hsp60 (GroEL) and Hsp70 (DnaK) proteins are essential for cellular growth. Mol. Genet. Genom. 2009, 281, 361–373. [Google Scholar] [CrossRef]
- Lans, H.; Vermeulen, W. Tissue specific response to DNA damage: C. elegans as role model. DNA Repair 2015, 32, 141–148. [Google Scholar] [CrossRef]
- Wang, Y.A.; Kammenga, J.E.; Harvey, S.C. Genetic variation in neurodegenerative diseases and its accessibility in the model organism Caenorhabditis elegans. Hum. Genom. 2017, 11, 12. [Google Scholar] [CrossRef]
- Sato, K.; Norris, A.; Sato, M.; Grant, B.D. C. elegans as a model for membrane traffic. WormBook 2014, 1–47. [Google Scholar] [CrossRef]
- Ranawade, A.; Mallick, A.; Gupta, B.P. PRY-1/Axin signaling regulates lipid metabolism in Caenorhabditis elegans. PLoS ONE 2018, 13, e0206540. [Google Scholar] [CrossRef]
- Nandan, D.; Lopez, M.; Ban, F.; Huang, M.; Li, Y.; Reiner, N.E.; Cherkasov, A. Indel-based targeting of essential proteins in human pathogens that have close host orthologue(s): Discovery of selective inhibitors for Leishmania donovani elongation factor-1α. Proteins 2007, 67, 53–64. [Google Scholar] [CrossRef]







| Protein Name | C. elegans Gene Name | Accession No. | Figure No. | Indel Size | Indel Position |
|---|---|---|---|---|---|
| Rab44 | 4R79.2 | AFP33163 | Figure 2A, Figure S2A | 1 aa ins | 233–263 |
| Poly ADP-ribose Glycohydrolase | parg-1 | NP_001255324 | Figure 2B, Figure S2B | 5 aa ins | 411–454 |
| Poly (ADP-ribose) polymerase 2 | parp-2 | NP_001022057 | Figure S3 | 2 aa del | 389–420 |
| DnaJ-domain containing chaperone protein | dnj-16 | OZF80352 | Figure S4 | 1 aa del | 186–207 |
| Cyclin-dependent kinase 12 | cdk-12 | NP_001254914 | Figure S5 | 1 aa del | 456–487 |
| CRAL-TRIO domain-containing Sec14 protein | T23G5.2 | NP_001040875 | Figure S6 | 2 aa ins | 448–487 |
| Mammalian ZAK kinase homolog | zak-1 | NP_001254942 | Figure S7 | 1 aa ins | 80–109 |
| Probable 3',5'-cyclic phosphodiesterase | pde-2 | NP_001022706 | Figure S8 | 2 aa ins | 448–495 |
| Nuclear Hormone Receptor | nhr-68 | NP_001256335 | Figure S9 | 1 aa del | 1–35 |
| SMA2- like | sma-1 | NP_001256383 | Figure S10 | 2 aa ins | 1353–1393 |
| Glutathione transferase omega-1 * | C02D5.4 | NP_001254962 | Figure S11 | 1 aa ins | 65–103 |
| Probable 26S proteasome regulatory subunit | rpn-6.2 | NP_001254973 | Figure S12 | 1 aa ins | 46–90 |
| Serine/ Threonine protein phosphatase 2A Regulatory Subunit | pptr-2 | NP_001256283 | Figure S13 | 1 aa ins | 92–130 |
| Failed axon connections-like protein * | F53G12.9 | NP_001293265 | Figure S14 | 1 aa ins | 176–211 |
| NADH dehydrogenase [ubiquinone] 1 alpha subcomplex assembly factor 2 | Y116A8C.30 | XP_002632399 | Figure S15 | 13 aa ins | 62–97 |
| Disorganized muscle protein 1 | Cbn-dim-1 | EGT45899 | Figure S16 | 1 aa del | 135–170 |
| ETS (E26 transformation-specific) class transcription factor | ets-9 | NP_001024482 | Figure S17 | 1 aa ins | 54–78 |
| Glycine-rich domain-containing protein | F32B5.7 | EGT38541 | Figure S18 | 1 aa ins | 430–466 |
| Heat shock protein 70 | F11F1.1 | NP_001255199 | Figure S19 | 2 aa del | 364–399 |
| Heat shock protein 70 | F11F1.1 | NP_001255199 | Figure S20 | 1 aa del | 437–481 |
| Abnormal cell migration protein 13 | mig-13 | NP_001024661 | Figure S21 | 1 aa del | 123–151 |
| Regulatory-associated protein of mTOR-like protein | daf-15 | XP_003089575 | Figure S22 | 1 aa ins | 143–175 |
| Abnormal cell migration protein 13 | mig-13 | NP_001024661 | Figure S23 | 3 aa del | 141–170 |
| Abnormal cell migration protein 13 | mig-13 | NP_001024660 | Figure S24 | 1 aa del | 220–251 |
| Plexin | plx-1 | NP_500018 | Figure S25 | 1 aa ins | 1460–1497 |
| Piwi-like protein * | ergo-1 | NP_503362 | Figure S26 | 1 aa ins | 1020–1070 |
| Stomatin * | sto-1 | NP_001123124 | Figure S27 | 1 aa del | 70–99 |
| Ral guanine nucleotide dissociation stimulator | rgl-1 | NP_001123140 | Figure S28 | 1 aa del | 257–290 |
| Transglutaminase/ protease homolog | ltd-1 | NP_001309573 | Figure S29 | 1 aa del | 261–290 |
| Vacuolar protein sorting-associated protein 41 homolog | vps-41 | NP_001033544 | Figure S30 | 1 aa ins | 209–242 |
| Serine/arginine-rich splicing factor | rsp-1 | NP_001317731 | Figure S31 | 1 aa del | 13–36 |
| Serine/ Threonine-protein phosphatase PP1 | Cni-W03D8.2 | PIC40784 | Figure S32 | 1 aa ins | 159–191 |
| NEPrilysin metallopeptidase * | nep-20 | NP_001317749 | Figure S33 | 1 aa del | 761–804 |
| DNA PRImase homolog | pri-2 | NP_001251923 | Figure S34 | 1 aa ins | 224–262 |
| Probable maleylacetoacetate isomerase | Y105E8A.21 | NP_001252372 | Figure S35 | 3 aa del | 56–91 |
| Glutathione S-transferase * | C25H3.7 | NP_001254102 | Figure S36 | 1 aa ins | 39–61 |
| CTD nuclear envelope phosphatase 1 homolog | cnep-1 | NP_001254124 | Figure S37 | 1 aa ins | 32–52 |
| Kelch-domain protein | F53E4.1 | NP_506895 | Figure S38 | 6 aa ins | 206–248 |
| Intermediate filament protein * | ifc-2 | NP_741705 | Figure S39 | 2 aa del | 946-983 |
| Protein Name | C. elegans Gene Name | Accession No. | Figure (Fig. Sup) No. | Indel Size | Indel Position | Specificity |
|---|---|---|---|---|---|---|
| Cleavage Factor Im homolog | cfim-2 | NP_001255355 | Figure S40 | 2 aa ins | 87–130 | Rhabditoidea |
| Methyl-CpG-binding protein | mbd-2 | NP_001021012 | Figure S41 | 2 aa ins | 158–200 | |
| Abnormal cell migration protein 13 | mig-13 | NP_001024660 | Figure 3 Figure S42 | 2 aa ins | 71–105 | |
| PAX3- and PAX7 binding protein 1 | F43G9.12 | NP_001250840 | Figure S43 | 1 aa del | 126–164 | |
| tRNA (guanine-N(1)-)-methyltransferase | F46F11.10 | NP_491647 | Figure 4 | 4 aa ins | 632–669 | Chromadorea |
| Palmitoyltransferase a | spe-10 | KHJ83757 | Figure S44 | 1 aa del | 234–270 | |
| Palmitoyltransferase | spe-10 | KHJ83757 | Figure S45 | 2 aa del | 255–282 | |
| Battenin | cln-3.3 | EGT30700 | Figure S46 | 3 aa ins | 162–194 | |
| ETS (E26 transformation-specific) class transcription factor | ets-5 | KJH47557 | Figure S47 | 1 aa ins | 122–155 | |
| Heterogeneous nuclear ribonucleoprotein A1 * | H28G03.1 | KJH46562 | Figure S48 | 1 aa ins | 93–122 | |
| Heterogeneous nuclear ribonucleoprotein A1 * | H28G03.1 | XP_013302959 | Figure S49 | 5 aa del | 139–171 | |
| Regulator of G-protein signaling 7 a | Cbn-rgs-7 | EGT30339 | Figure S50 | 1 aa ins | 221–252 | |
| Na(+)/H(+) Exchange Regulatory Factor * | nrfl-1 | NP_001294068 | Figure 5 Figure S51 | 1 aa ins | 210–245 | Nematoda |
© 2019 by the authors. Licensee MDPI, Basel, Switzerland. This article is an open access article distributed under the terms and conditions of the Creative Commons Attribution (CC BY) license (http://creativecommons.org/licenses/by/4.0/).
Share and Cite
Khadka, B.; Chatterjee, T.; Gupta, B.P.; Gupta, R.S. Genomic Analyses Identify Novel Molecular Signatures Specific for the Caenorhabditis and other Nematode Taxa Providing Novel Means for Genetic and Biochemical Studies. Genes 2019, 10, 739. https://doi.org/10.3390/genes10100739
Khadka B, Chatterjee T, Gupta BP, Gupta RS. Genomic Analyses Identify Novel Molecular Signatures Specific for the Caenorhabditis and other Nematode Taxa Providing Novel Means for Genetic and Biochemical Studies. Genes. 2019; 10(10):739. https://doi.org/10.3390/genes10100739
Chicago/Turabian StyleKhadka, Bijendra, Tonuka Chatterjee, Bhagwati P. Gupta, and Radhey S. Gupta. 2019. "Genomic Analyses Identify Novel Molecular Signatures Specific for the Caenorhabditis and other Nematode Taxa Providing Novel Means for Genetic and Biochemical Studies" Genes 10, no. 10: 739. https://doi.org/10.3390/genes10100739
APA StyleKhadka, B., Chatterjee, T., Gupta, B. P., & Gupta, R. S. (2019). Genomic Analyses Identify Novel Molecular Signatures Specific for the Caenorhabditis and other Nematode Taxa Providing Novel Means for Genetic and Biochemical Studies. Genes, 10(10), 739. https://doi.org/10.3390/genes10100739

