A Microfluidic Single-Cell Cloning (SCC) Device for the Generation of Monoclonal Cells
Abstract
1. Introduction
2. Materials and Methods
2.1. Device Design and Fabrication
2.2. Cell Culture and Maintenance
2.3. SCC Device Preparation for Single-Cell Capture
2.4. Single-Cell Capture and Cloning in SCC Device
2.5. Characterization of Single-Cell Events by Limiting Dilution, SCC Device, and FACS
2.6. Transferring and Releasing Cell Colonies from the SCC Device
2.7. Quantitation of Cell Transfer and Release from the PDMS Surface of a Device to a 96-Well Plate
2.8. Single-Cell Growth
2.9. Single-Cell Growth after Release from PDMS Plugs
2.10. LifeAct Plasmid Transfection
2.11. Clonality-Validated A549 LifeAct Cell Line Established by the SCC Device
2.12. A549 LifeAct Monoclonal Cell Line Characterization
2.13. Acquisition of Cell Images
2.14. Statistical Analyses
3. Results and Discussion
3.1. Design and Operation of the SCC Device
3.2. The SCC Device Offers High-Efficiency Single-Cell Isolation and Identification
3.3. Single Cells Can Proliferate and Maintain Monoclonality in Clone Wells
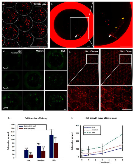
3.4. Monoclonal Colonies Can Be Transferred and Retain Their Purity and Viability
3.5. Application of the SSC Device for Generating Monoclonal Genetically Modified Cells
4. Conclusions
Supplementary Materials
Author Contributions
Funding
Acknowledgments
Conflicts of Interest
References
- Supplement to the Points to Consider in the Production and Testing of New Drugs and Biologicals Produced by Recombinant-DNA Technology—Nucleic-Acid Characterization and Genetic Stability. Biologicals 1993, 21, 81–83. [CrossRef]
- Hochedlinger, K.; Jaenisch, R. Monoclonal mice generated by nuclear transfer from mature B and T donor cells. Nature 2002, 415, 1035–1038. [Google Scholar] [CrossRef] [PubMed]
- Kilmartin, J.V.; Wright, B.; Milstein, C. Rat Monoclonal Antitubulin Antibodies Derived by Using a New Non-Secreting Rat-Cell Line. J. Cell Biol. 1982, 93, 576–582. [Google Scholar] [CrossRef] [PubMed]
- McLaughlin, P.; Grillo-Lopez, A.J.; Link, B.K.; Levy, R.; Czuczman, M.S.; Williams, M.E.; Heyman, M.R.; Bence-Bruckler, I.; White, C.A.; Cabanillas, F.; et al. Rituximab chimeric Anti-CD20 monoclonal antibody therapy for relapsed indolent lymphoma: Half of patients respond to a four-dose treatment program. J. Clin. Oncol. 1998, 16, 2825–2833. [Google Scholar] [CrossRef] [PubMed]
- Trikha, M.; Corringham, R.; Klein, B.; Rossi, J.F. Targeted anti-interleukin-6 monoclonal antibody therapy for cancer: A review of the rationale and clinical evidence. Clin. Cancer Res. 2003, 9, 4653–4665. [Google Scholar] [PubMed]
- Goldstein, G. A Randomized Clinical-Trial of Okt3 Monoclonal-Antibody for Acute Rejection of Cadaveric Renal-Transplants. N. Engl. J. Med. 1985, 313, 337–342. [Google Scholar]
- Andreeff, M.; Bartal, A.; Feit, C.; Hirshaut, Y. Clonal Stability and Heterogeneity of Hybridomas—Analysis by Multiparameter Flow-Cytometry. Hybridoma 1985, 4, 277–287. [Google Scholar] [CrossRef]
- Lattenmayer, C.; Loeschel, M.; Schriebl, K.; Steinfellner, W.; Sterovsky, T.; Trummer, E.; Vorauer-Uhl, K.; Muller, D.; Katinger, H.; Kunert, R. Protein-free transfection of CHO host cells with an IgG-fusion protein: Selection and characterization of stable high producers and comparison to conventionally transfected clones. Biotechnol. Bioeng. 2007, 96, 1118–1126. [Google Scholar] [CrossRef]
- Kim, N.S.; Byun, T.H.; Lee, G.M. Key determinants in the occurrence of clonal variation in humanized antibody expression of cho cells during dihydrofolate reductase mediated gene amplification. Biotechnol. Prog. 2001, 17, 69–75. [Google Scholar] [CrossRef]
- Chusainow, J.; Yang, Y.S.; Yeo, J.H.; Toh, P.C.; Asvadi, P.; Wong, N.S.; Yap, M.G. A study of monoclonal antibody-producing CHO cell lines: What makes a stable high producer? Biotechnol. Bioeng. 2009, 102, 1182–1196. [Google Scholar] [CrossRef]
- Hunter, M.; Yuan, P.; Vavilala, D.; Fox, M. Optimization of Protein Expression in Mammalian Cells. Curr. Protoc. Protein Sci. 2019, 95, e77. [Google Scholar] [CrossRef] [PubMed]
- Noh, S.M.; Shin, S.; Lee, G.M. Comprehensive characterization of glutamine synthetase-mediated selection for the establishment of recombinant CHO cells producing monoclonal antibodies. Sci. Rep. 2018, 8, 5361. [Google Scholar] [CrossRef] [PubMed]
- Lai, T.; Yang, Y.; Ng, S.K. Advances in Mammalian cell line development technologies for recombinant protein production. Pharmaceuticals 2013, 6, 579–603. [Google Scholar] [CrossRef]
- Li, F.; Vijayasankaran, N.; Shen, A.Y.; Kiss, R.; Amanullah, A. Cell culture processes for monoclonal antibody production. mAbs 2010, 2, 466–479. [Google Scholar] [CrossRef]
- Mao, S.J.; France, D.S. Enhancement of limiting dilution in cloning mouse myeloma-spleen hybridomas by human low density lipoproteins. J. Immunol. Methods 1984, 75, 309–316. [Google Scholar] [CrossRef]
- Staszewski, R. Cloning by Limiting Dilution—An Improved Estimate That an Interesting Culture Is Monoclonal. Yale J. Biol. Med. 1984, 57, 865–868. [Google Scholar] [PubMed]
- McFarland, D.C. Preparation of pure cell cultures by cloning. Methods Cell Sci. 2000, 22, 63–66. [Google Scholar] [CrossRef] [PubMed]
- Greenfield, E.A. Single-Cell Cloning of Hybridoma Cells by Limiting Dilution. Cold Spring Harb. Protoc. 2019, 2019. [Google Scholar] [CrossRef]
- Mathupala, S.P.; Sloan, A.E. An agarose-based cloning-ring anchoring method for isolation of viable cell clones. Biotechniques 2009, 46, 305–307. [Google Scholar] [CrossRef]
- Underwood, P.A.; Bean, P.A. Hazards of the limiting-dilution method of cloning hybridomas. J. Immunol. Methods 1988, 107, 119–128. [Google Scholar] [CrossRef]
- Evans, K.; Albanetti, T.; Venkat, R.; Schoner, R.; Savery, J.; Miro-Quesada, G.; Rajan, B.; Groves, C. Assurance of monoclonality in one round of cloning through cell sorting for single cell deposition coupled with high resolution cell imaging. Biotechnol. Prog. 2015, 31, 1172–1178. [Google Scholar] [CrossRef] [PubMed]
- Pai, J.H.; Xu, W.; Sims, C.E.; Allbritton, N.L. Microtable arrays for culture and isolation of cell colonies. Anal. Bioanal. Chem. 2010, 398, 2595–2604. [Google Scholar] [CrossRef] [PubMed][Green Version]
- Matsumura, T.; Tatsumi, K.; Noda, Y.; Nakanishi, N.; Okonogi, A.; Hirano, K.; Li, L.; Osumi, T.; Tada, T.; Kotera, H. Single-cell cloning and expansion of human induced pluripotent stem cells by a microfluidic culture device. Biochem. Biophys. Res. Commun. 2014, 453, 131–137. [Google Scholar] [CrossRef] [PubMed]
- Yoshimoto, N.; Kida, A.; Jie, X.; Kurokawa, M.; Iijima, M.; Niimi, T.; Maturana, A.D.; Nikaido, I.; Ueda, H.R.; Tatematsu, K.; et al. An automated system for high-throughput single cell-based breeding. Sci. Rep. 2013, 3. [Google Scholar] [CrossRef]
- Lin, C.H.; Hsiao, Y.H.; Chang, H.C.; Yeh, C.F.; He, C.K.; Salm, E.M.; Chen, C.; Chiu, I.M.; Hsu, C.H. A microfluidic dual-well device for high-throughput single-cell capture and culture. Lab Chip 2015, 15, 2928–2938. [Google Scholar] [CrossRef]
- Mcdonald, A.R.; Garbary, D.J.; Duckett, J.G. Rhodamine-Phalloidin Staining of F-Actin in Rhodophyta. Biotech. Histochem. 1993, 68, 91–98. [Google Scholar] [CrossRef]
- Chazotte, B. Labeling cytoskeletal F-actin with rhodamine phalloidin or fluorescein phalloidin for imaging. Cold Spring Harb. Protoc. 2010, 2010. [Google Scholar] [CrossRef]





| Limiting Dilution | SCC Device | FACS | |||
|---|---|---|---|---|---|
| (0.3/Cells/Aliquot) 96 Well Plate | Clone Well | 96 Well Plate | |||
| Cell Events/Well | Percentage | Cell Events/Well | Percentage | Cell Events/Well | Percentage |
| 0 | 72.27% | 0 | 24.81% | 0 | 16.35% |
| 1 | 24.98% | 1 | 60.86% | 1 | 72.18% |
| 2 | 3.88% | 2 | 12.41% | 2 | 10.8% |
| 3 | 0 | 3 | 1.9% | 3 | 0.55% |
| SCC Device | Limiting Dillution | Image Cell Sorter | |
|---|---|---|---|
| Time-Consuming | No (One Run) | Yes (Multiple Runs) | No (One Run) |
| Labor-Intensity | Low | High | Low |
| Costly Equipment | Low | Low | High |
| Reagent Consumption | Low (Microscale) | High | High |
© 2020 by the authors. Licensee MDPI, Basel, Switzerland. This article is an open access article distributed under the terms and conditions of the Creative Commons Attribution (CC BY) license (http://creativecommons.org/licenses/by/4.0/).
Share and Cite
Yeh, C.-F.; Lin, C.-H.; Chang, H.-C.; Tang, C.-Y.; Lai, P.-T.; Hsu, C.-H. A Microfluidic Single-Cell Cloning (SCC) Device for the Generation of Monoclonal Cells. Cells 2020, 9, 1482. https://doi.org/10.3390/cells9061482
Yeh C-F, Lin C-H, Chang H-C, Tang C-Y, Lai P-T, Hsu C-H. A Microfluidic Single-Cell Cloning (SCC) Device for the Generation of Monoclonal Cells. Cells. 2020; 9(6):1482. https://doi.org/10.3390/cells9061482
Chicago/Turabian StyleYeh, Chuan-Feng, Ching-Hui Lin, Hao-Chen Chang, Chia-Yu Tang, Pei-Tzu Lai, and Chia-Hsien Hsu. 2020. "A Microfluidic Single-Cell Cloning (SCC) Device for the Generation of Monoclonal Cells" Cells 9, no. 6: 1482. https://doi.org/10.3390/cells9061482
APA StyleYeh, C.-F., Lin, C.-H., Chang, H.-C., Tang, C.-Y., Lai, P.-T., & Hsu, C.-H. (2020). A Microfluidic Single-Cell Cloning (SCC) Device for the Generation of Monoclonal Cells. Cells, 9(6), 1482. https://doi.org/10.3390/cells9061482

