Initiation of X Chromosome Inactivation during Bovine Embryo Development
Abstract
1. Introduction
2. Materials and Methods
2.1. In Vitro Embryo Production and Collection of Samples
2.2. Isolation of Oviduct Cells and Cell Culture
2.3. RNA Extraction and cDNA Generation
2.4. Quantitative Reverse Transcription-PCR
2.5. Combined RNA FISH and Immunofluorescence
2.6. Gender Determination of Single Embryos
2.7. Statistical Analysis
3. Results
3.1. Expression of Genes Related to X-Chromosome Inactivation
3.2. Gene Expression Differences Between Male and Female Embryos
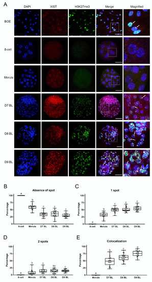
3.3. XIST RNA Detection in Female Morulae
3.4. Fewer XIST RNA Spots Were Present in the Inner Cell Mass than in the Trophectoderm
3.5. X-Linked Gene Regulation after XCI Initiation
4. Discussion
5. Conclusions
Supplementary Materials
Author Contributions
Funding
Acknowledgments
Conflicts of Interest
References
- Heard, E.; Clerc, P.; Avner, P. X-chromosome inactivation in mammals. Annu. Rev. Genet. 1997, 31, 571–610. [Google Scholar] [CrossRef]
- Lyon, M.F. Gene action in the X-chromosome of the mouse (Mus musculus L.). Nature 1961, 190, 372–373. [Google Scholar] [CrossRef]
- Sado, T.; Brockdorff, N. Advances in understanding chromosome silencing by the long non-coding RNA Xist. Philos. Trans. R. Soc. B 2013, 368. [Google Scholar] [CrossRef]
- Yue, M.H.; Richard, J.L.C.; Yamada, N.; Ogawa, A.; Ogawa, Y. Quick Fluorescent in Situ Hybridization Protocol for Xist RNA Combined with Immunofluorescence of Histone Modification in X-chromosome Inactivation. JoVE-J. Vis. Exp. 2014, e52053. [Google Scholar] [CrossRef]
- Deng, X.; Berletch, J.B.; Nguyen, D.K.; Disteche, C.M. X chromosome regulation: Diverse patterns in development, tissues and disease. Nat. Rev. Genet. 2014, 15, 367–378. [Google Scholar] [CrossRef]
- Patrat, C.; Okamoto, I.; Diabangouaya, P.; Vialon, V.; Le Baccon, P.; Chow, J.; Heard, E. Dynamic changes in paternal X-chromosome activity during imprinted X-chromosome inactivation in mice. Proc. Natl. Acad. Sci. USA 2009, 106, 5198–5203. [Google Scholar] [CrossRef]
- Takagi, N.; Sasaki, M. Preferential inactivation of the paternally derived X chromosome in the extraembryonic membranes of the mouse. Nature 1975, 256, 640–642. [Google Scholar] [CrossRef] [PubMed]
- Mak, W.; Nesterova, T.B.; de Napoles, M.; Appanah, R.; Yamanaka, S.; Otte, A.P.; Brockdorff, N. Reactivation of the paternal X chromosome in early mouse embryos. Science 2004, 303, 666–669. [Google Scholar] [CrossRef] [PubMed]
- Okamoto, I.; Patrat, C.; Thepot, D.; Peynot, N.; Fauque, P.; Daniel, N.; Diabangouaya, P.; Wolf, J.P.; Renard, J.P.; Duranthon, V.; et al. Eutherian mammals use diverse strategies to initiate X-chromosome inactivation during development. Nature 2011, 472, 370–374. [Google Scholar] [CrossRef] [PubMed]
- Petropoulos, S.; Edsgard, D.; Reinius, B.; Deng, Q.; Panula, S.P.; Codeluppi, S.; Reyes, A.P.; Linnarsson, S.; Sandberg, R.; Lanner, F. Single-Cell RNA-Seq Reveals Lineage and X Chromosome Dynamics in Human Preimplantation Embryos. Cell 2016, 167, 285. [Google Scholar] [CrossRef] [PubMed]
- Prudhomme, J.; Dubois, A.; Navarro, P.; Arnaud, D.; Avner, P.; Morey, C. A rapid passage through a two-active-X-chromosome state accompanies the switch of imprinted X-inactivation patterns in mouse trophoblast stem cells. Epigenetics Chromatin 2015, 8, 52. [Google Scholar] [CrossRef] [PubMed]
- Bruck, T.; Benvenisty, N. Meta-analysis of the heterogeneity of X chromosome inactivation in human pluripotent stem cells. Stem Cell Res. 2011, 6, 187–193. [Google Scholar] [CrossRef] [PubMed][Green Version]
- Navarro, P.; Chambers, I.; Karwacki-Neisius, V.; Chureau, C.; Morey, C.; Rougeulle, C.; Avner, P. Molecular coupling of Xist regulation and pluripotency. Science 2008, 321, 1693–1695. [Google Scholar] [CrossRef] [PubMed]
- Minkovsky, A.; Patel, S.; Plath, K. Concise review: Pluripotency and the transcriptional inactivation of the female Mammalian X chromosome. Stem Cells 2012, 30, 48–54. [Google Scholar] [CrossRef] [PubMed]
- Geens, M.; Chuva De Sousa Lopes, S.M. X chromosome inactivation in human pluripotent stem cells as a model for human development: Back to the drawing board? Hum. Reprod. Update 2017, 23, 520–532. [Google Scholar] [CrossRef]
- Barakat, T.S.; Gribnau, J. X chromosome inactivation and embryonic stem cells. Adv. Exp. Med. Biol. 2010, 695, 132–154. [Google Scholar] [CrossRef]
- Lovell-Badge, R. Many ways to pluripotency. Nat. Biotechnol. 2007, 25, 1114–1116. [Google Scholar] [CrossRef]
- Huang, K.; Maruyama, T.; Fan, G. The naive state of human pluripotent stem cells: A synthesis of stem cell and preimplantation embryo transcriptome analyses. Cell Stem Cell 2014, 15, 410–415. [Google Scholar] [CrossRef]
- Bogliotti, Y.S.; Wu, J.; Vilarino, M.; Okamura, D.; Soto, D.A.; Zhong, C.; Sakurai, M.; Sampaio, R.V.; Suzuki, K.; Izpisua Belmonte, J.C.; et al. Efficient derivation of stable primed pluripotent embryonic stem cells from bovine blastocysts. Proc. Natl. Acad. Sci. USA 2018, 115, 2090–2095. [Google Scholar] [CrossRef]
- Okamoto, I.; Otte, A.P.; Allis, C.D.; Reinberg, D.; Heard, E. Epigenetic dynamics of imprinted X inactivation during early mouse development. Science 2004, 303, 644–649. [Google Scholar] [CrossRef]
- Min, B.; Park, J.S.; Jeon, K.; Kang, Y.K. Characterization of X-Chromosome Gene Expression in Bovine Blastocysts Derived by In vitro Fertilization and Somatic Cell Nuclear Transfer. Front Genet. 2017, 8, 42. [Google Scholar] [CrossRef] [PubMed]
- Brinkhof, B.; van Tol, H.T.; Groot Koerkamp, M.J.; Riemers, F.M.; SG, I.J.; Mashayekhi, K.; Haagsman, H.P.; Roelen, B.A. A mRNA landscape of bovine embryos after standard and MAPK-inhibited culture conditions: A comparative analysis. BMC Genom. 2015, 16, 277. [Google Scholar] [CrossRef] [PubMed][Green Version]
- Brinkhof, B.; van Tol, H.T.; Groot Koerkamp, M.J.; Wubbolts, R.W.; Haagsman, H.P.; Roelen, B.A. Characterization of bovine embryos cultured under conditions appropriate for sustaining human naive pluripotency. PLoS ONE 2017, 12, e0172920. [Google Scholar] [CrossRef] [PubMed]
- Goossens, K.; Van Poucke, M.; Van Soom, A.; Vandesompele, J.; Van Zeveren, A.; Peelman, L.J. Selection of reference genes for quantitative real-time PCR in bovine preimplantation embryos. BMC Dev. Biol. 2005, 5. [Google Scholar] [CrossRef] [PubMed]
- Ji, B.H.; Higa, K.K.; Kelsoe, J.R.; Zhou, X.J. Over-expression of XIST, the Master Gene for X Chromosome Inactivation, in Females With Major Affective Disorders. Ebiomedicine 2015, 2, 909–918. [Google Scholar] [CrossRef] [PubMed]
- Jeon, B.G.; Rho, G.J.; Betts, D.H.; Petrik, J.J.; Favetta, L.A.; King, W.A. Low Levels of X-Inactive Specific Transcript in Somatic Cell Nuclear Transfer Embryos Derived from Female Bovine Freemartin Donor Cells. Sex. Dev. 2012, 6, 151–159. [Google Scholar] [CrossRef]
- Silva, J.; Mak, W.; Zvetkova, I.; Appanah, R.; Nesterova, T.B.; Webster, Z.; Peters, A.H.; Jenuwein, T.; Otte, A.P.; Brockdorff, N. Establishment of histone h3 methylation on the inactive X chromosome requires transient recruitment of Eed-Enx1 polycomb group complexes. Dev. Cell 2003, 4, 481–495. [Google Scholar] [CrossRef]
- Cao, R.; Zhang, Y. SUZ12 is required for both the histone methyltransferase activity and the silencing function of the EED-EZH2 complex. Mol. Cell 2004, 15, 57–67. [Google Scholar] [CrossRef]
- Jansz, N.; Nesterova, T.; Keniry, A.; Iminitoff, M.; Hickey, P.F.; Pintacuda, G.; Masui, O.; Kobelke, S.; Geoghegan, N.; Breslin, K.A.; et al. Smchd1 Targeting to the Inactive X Is Dependent on the Xist-HnrnpK-PRC1 Pathway. Cell Rep. 2018, 25, 1912–1923. [Google Scholar] [CrossRef]
- Wang, J.L.; Syrett, C.M.; Kramer, M.C.; Basu, A.; Atchison, M.L.; Anguera, M.C. Unusual maintenance of X chromosome inactivation predisposes female lymphocytes for increased expression from the inactive X. Proc. Natl. Acad. Sci. USA 2016, 113, E2029–E2038. [Google Scholar] [CrossRef]
- de Napoles, M.; Mermoud, J.E.; Wakao, R.; Tang, Y.A.; Endoh, M.; Appanah, R.; Nesterova, T.B.; Silva, J.; Otte, A.P.; Vidal, M.; et al. Polycomb group proteins Ring1A/B link ubiquitylation of histone H2A to heritable gene silencing and X inactivation. Dev. Cell 2004, 7, 663–676. [Google Scholar] [CrossRef] [PubMed]
- Tian, D.; Sun, S.; Lee, J.T. The Long Noncoding RNA, Jpx, Is a Molecular Switch for X Chromosome Inactivation. Cell 2010, 143, 390–403. [Google Scholar] [CrossRef] [PubMed]
- Gontan, C.; Achame, E.M.; Demmers, J.; Barakat, T.S.; Rentmeester, E.; van IJcken, W.; Grootegoed, J.A.; Gribnau, J. RNF12 initiates X-chromosome inactivation by targeting REX1 for degradation. Nature 2012, 485, 386–390. [Google Scholar] [CrossRef] [PubMed]
- Hamilton, C.K.; Combe, A.; Caudle, J.; Ashkar, F.A.; Macaulay, A.D.; Blondin, P.; King, W.A. A novel approach to sexing bovine blastocysts using male-specific: Gene expression. Theriogenology 2012, 77, 1587–1596. [Google Scholar] [CrossRef]
- Xiao, C.Y.; Sharp, J.A.; Kawahara, M.; Davalos, A.R.; Difilippantonio, M.J.; Hu, Y.; Li, W.M.; Cao, L.; Buetow, K.; Ried, T.; et al. The XIST noncoding RNA functions independently of BRCA1 in X inactivation. Cell 2007, 128, 977–989. [Google Scholar] [CrossRef]
- van den Berg, I.M.; Galjaard, R.J.; Laven, J.S.E.; van Doorninck, J.H. XCI in preimplantation mouse and human embryos: First there is remodeling. Hum. Genet. 2011, 130, 203–215. [Google Scholar] [CrossRef][Green Version]
- Ramos-Ibeas, P.; Sang, F.; Zhu, Q.F.; Tang, W.W.C.; Withey, S.; Klisch, D.; Wood, L.; Loose, M.; Surani, M.A.; Alberio, R. Pluripotency and X chromosome dynamics revealed in pig pre-gastrulating embryos by single cell analysis. Nat. Commun. 2019, 10, 500. [Google Scholar] [CrossRef]
- Boumil, R.M.; Lee, J.T. Forty years of decoding the silence in X-chromosome inactivation. Hum. Mol. Genet. 2001, 10, 2225–2232. [Google Scholar] [CrossRef]
- Mendonca, A.D.S.; Silveira, M.M.; Rios, A.F.L.; Mangiavacchi, P.M.; Caetano, A.R.; Dode, M.A.N.; Franco, M.M. DNA methylation and functional characterization of the XIST gene during in vitro early embryo development in cattle. Epigenetics 2019, 14, 568–588. [Google Scholar] [CrossRef]
- Briggs, S.F.; Dominguez, A.A.; Chavez, S.L.; Pera, R.A.R. Single-Cell XIST Expression in Human Preimplantation Embryos and Newly Reprogrammed Female Induced Pluripotent Stem Cells. Stem Cells 2015, 33, 1771–1781. [Google Scholar] [CrossRef]
- Augui, S.; Nora, E.P.; Heard, E. Regulation of X-chromosome inactivation by the X-inactivation centre. Nat. Rev. Genet. 2011, 12, 429–442. [Google Scholar] [CrossRef] [PubMed]
- Ruddock, N.T.; Wilson, K.J.; Cooney, M.A.; Korfiatis, N.A.; Tecirlioglu, R.T.; French, A.J. Analysis of imprinted messenger RNA expression during bovine preimplantation development. Biol. Reprod. 2004, 70, 1131–1135. [Google Scholar] [CrossRef] [PubMed]
- Wrenzycki, C.; Lucas-Hahn, A.; Herrmann, D.; Lemme, E.; Korsawe, K.; Niemann, H. In vitro production and nuclear transfer affect dosage compensation of the X-linked gene transcripts G6PD, PGK, and Xist in preimplantation bovine embryos. Biol. Reprod. 2002, 66, 127–134. [Google Scholar] [CrossRef] [PubMed]
- Telford, N.A.; Watson, A.J.; Schultz, G.A. Transition from Maternal to Embryonic Control in Early Mammalian Development—A Comparison of Several Species. Mol. Reprod. Dev. 1990, 26, 90–100. [Google Scholar] [CrossRef]
- Morgan, H.D.; Santos, F.; Green, K.; Dean, W.; Reik, W. Epigenetic reprogramming in mammals. Hum. Mol. Genet. 2005, 14, R47–R58. [Google Scholar] [CrossRef]
- Dossin, F.; Pinheiro, I.; Zylicz, J.J.; Roensch, J.; Collombet, S.; Le Saux, A.; Chelmicki, T.; Attia, M.; Kapoor, V.; Zhan, Y.; et al. SPEN integrates transcriptional and epigenetic control of X-inactivation. Nature 2020, 578, 455–460. [Google Scholar] [CrossRef]
- Yoon, D.S.; Pendergrass, D.L.; Lee, M.H. A simple and rapid method for combining fluorescent in situ RNA hybridization (FISH) and immunofluorescence in the C. elegans germline. Methodsx 2016, 3, 378–385. [Google Scholar] [CrossRef]
- van den Berg, I.M.; Laven, J.S.E.; Stevens, M.; Jonkers, I.; Galjaard, R.J.; Gribnau, J.; van Doorninck, J.H. X Chromosome Inactivation Is Initiated in Human Preimplantation Embryos. Am. J. Hum. Genet. 2009, 84, 771–779. [Google Scholar] [CrossRef]
- Matsui, J.; Goto, Y.; Takagi, N. Control of Xist expression for imprinted and random X chromosome inactivation in mice. Hum. Mol. Genet. 2001, 10, 1393–1401. [Google Scholar] [CrossRef][Green Version]
- Viuff, D.; Rickords, L.; Offenberg, H.; Hyttel, P.; Avery, B.; Greve, T.; Olsaker, I.; Williams, J.L.; Callesen, H.; Thomsen, P.D. A high proportion of bovine blastocysts produced in vitro are mixoploid. Biol. Reprod. 1999, 60, 1273–1278. [Google Scholar] [CrossRef]
- Sousa, E.J.; Stuart, H.T.; Bates, L.E.; Ghorbani, M.; Nichols, J.; Dietmann, S.; Silva, J.C.R. Exit from Naive Pluripotency Induces a Transient X Chromosome Inactivation-like State in Males. Cell Stem Cell 2018, 22, 919–928. [Google Scholar] [CrossRef] [PubMed]
- De Los Angeles, A.; Loh, Y.H.; Tesar, P.J.; Daley, G.Q. Accessing naive human pluripotency. Curr. Opin. Genet. Dev. 2012, 22, 272–282. [Google Scholar] [CrossRef] [PubMed]
- Nichols, J.; Smith, A. Naive and Primed Pluripotent States. Cell Stem Cell 2009, 4, 487–492. [Google Scholar] [CrossRef] [PubMed]
- Kuijk, E.W.; van Tol, L.T.A.; Van de Velde, H.; Wubbolts, R.; Welling, M.; Geijsen, N.; Roelen, B.A.J. The roles of FGF and MAP kinase signaling in the segregation of the epiblast and hypoblast cell lineages in bovine and human embryos. Development 2012, 139, 871–882. [Google Scholar] [CrossRef] [PubMed]
- Wang, F.; Shin, J.D.; Shea, J.M.; Yu, J.; Boskovic, A.; Byron, M.; Zhu, X.; Shalek, A.K.; Regev, A.; Lawrence, J.B.; et al. Regulation of X-linked gene expression during early mouse development by Rlim. Elife 2016, 5. [Google Scholar] [CrossRef] [PubMed]
- Bermejo-Alvarez, P.; Rizos, D.; Rath, D.; Lonergan, P.; Gutierrez-Adan, A. Sex determines the expression level of one third of the actively expressed genes in bovine blastocysts. Proc. Natl. Acad. Sci. USA 2010, 107, 3394–3399. [Google Scholar] [CrossRef]






© 2020 by the authors. Licensee MDPI, Basel, Switzerland. This article is an open access article distributed under the terms and conditions of the Creative Commons Attribution (CC BY) license (http://creativecommons.org/licenses/by/4.0/).
Share and Cite
Yu, B.; van Tol, H.T.A.; Stout, T.A.E.; Roelen, B.A.J. Initiation of X Chromosome Inactivation during Bovine Embryo Development. Cells 2020, 9, 1016. https://doi.org/10.3390/cells9041016
Yu B, van Tol HTA, Stout TAE, Roelen BAJ. Initiation of X Chromosome Inactivation during Bovine Embryo Development. Cells. 2020; 9(4):1016. https://doi.org/10.3390/cells9041016
Chicago/Turabian StyleYu, Bo, Helena T. A. van Tol, Tom A.E. Stout, and Bernard A. J. Roelen. 2020. "Initiation of X Chromosome Inactivation during Bovine Embryo Development" Cells 9, no. 4: 1016. https://doi.org/10.3390/cells9041016
APA StyleYu, B., van Tol, H. T. A., Stout, T. A. E., & Roelen, B. A. J. (2020). Initiation of X Chromosome Inactivation during Bovine Embryo Development. Cells, 9(4), 1016. https://doi.org/10.3390/cells9041016

