Abstract
Thyroid hormone (T3) and its receptor (TR) are involved in cell metabolism and cancer progression. Hypothyroidism is associated with significantly elevated risk of hepatocellular carcinoma (HCC). Levels of the glycoprotein alpha-fetoprotein (AFP) are increased in the majority of patients with HCC and may be useful in diagnosis and follow-up. However, the relationship between T3/TR and AFP levels in HCC is currently unclear. The expression profiles of long non-coding RNAs (lncRNAs) were compared in microarrays of HepG2-TRα1 cells treated with/without T3 and HCC specimens. The effects of T3 on taurine upregulated gene 1 (TUG1) and AFP expression were validated using qRT-PCR. A correlation between TUG1 and AFP was confirmed via RNAi and clustered regularly interspaced short palindromic repeats (CRISPR) strategies. Finally, overall and recurrence-free survival rates were analyzed using the Kaplan–Meier method and confirmed in online datasets. T3/TR treatment reduced TUG1 expression in vitro, resulting in the downregulation of AFP mRNA. Knockdown of TUG1 suppressed cell cycle progression and soft agar colony formation and induced cellular senescence. Our data support the involvement of TUG1 in the T3/TR-mediated suppression of cell growth. AFP mRNA levels showed strong positive correlations with TUG1 and unfavorable prognosis in patients with non-hepatitis B/non-hepatitis C HCC (NBNC-HCC). T3/TR, TUG1, and AFP may potentially serve as effective prognostic markers for NBNC-HCC.
1. Introduction
Thyroid hormone (3,3′,5-triiodo-l-thyronine; T3) regulates cell homeostasis, growth, development, autophagy and metabolism [1] through binding to thyroid hormone receptors (TR) [2]. Human TRs are encoded by TRα1 and TRβ1 genes located on chromosomes 17 and 3, respectively [3]. Aberrant expression and/or mutation of TRs has been documented in pituitary tumors [4], hepatocellular carcinoma (HCC) [5] and thyroid cancer [6]. Hypothyroidism is associated with a significantly elevated risk for HCC, especially in hepatitis virus-negative subjects, non-drinkers, non-diabetics and non-smokers [7], along with non-alcoholic steatohepatitis (NASH) [8]. These findings indicate that T3/TR acts to suppress the development of liver cancer. However, the molecular mechanisms underlying the associations between T3/TR and HCC are yet to be elucidated.
HCC is one of the most common and aggressive human malignancies worldwide. The majority of patients with HCC have an established background of chronic liver disease and cirrhosis, with major etiological and risk factors including chronic infection with hepatitis B virus (HBV) and hepatitis C virus (HCV) [9]. The development of an HBV vaccine [10] and HBV screening for blood transfusion have effectively reduced the incidence of new HBV infections. Although most HCC cases are associated with viral infection, many patients are negative for both HBV and HCV (NBNC-HCC). Alcohol abuse, diabetes mellitus (DM), and obesity are contributory factors to alcohol-related liver disease (ALD) and NASH, which can trigger HCC development [11,12,13]. Aberrant expression of alpha-fetoprotein (AFP) is the most widely used biomarker for HCC surveillance [14]. AFP expression is regulated by genes encoding the proteins p53 and ZBTB20 and the small non-coding RNA miR-122 [15,16]. Regulator-mediated AFP regulation is therefore currently a significant focus of cancer biology research.
Long non-coding RNAs (lncRNAs) are a class of non-protein coding transcripts longer than 200 nucleotides that regulate complex cellular functions, such as cell growth, metabolism, and metastasis [17]. A lncRNA, taurine upregulated gene 1 (TUG1), is involved in oncogenesis of various cancer types, including colorectal [18], pancreatic [19], and cervical cancer [20]. TUG1 is highly expressed in tumors and shown to play an oncogenic role in HCC [21,22]. He and co-workers demonstrated that knockdown of TUG1 and upregulation of miR-142-3p suppressed cell proliferation, migration, invasion and epithelial-mesenchymal transition (EMT) [23]. ZEB1 was identified as a target of miR-142-3p. Moreover, miR-142-3p was negatively regulated by TUG1. These findings support regulatory effects of the TUG1/miR-142-3p/ZEB1 axis on HCC progression. Notably, TUG1 could regulate tumor progression by acting as a competing endogenous RNA (ceRNA) of miRNAs [24]. Lv et al. [25] demonstrated that TUG1 interactions with miR-144 promote growth and migration of HCC cells through activation of the JAK2/STAT3 pathway. Yet another study reported that TUG1 serves as competing endogenous RNA (ceRNA) by interacting with miR-132 for binding the sonic hedgehog gene, leading to repression of tumorigenic activity [26]. Although TUG1 and AFP levels are reported to show a positive clinical correlation, the mechanisms linking T3/TR, TUG1 and AFP to HCC remain unclear. In the current study, we analyzed these associations in hepatoma cells overexpressing TR and samples from patients with HCC.
2. Materials and Methods
2.1. Cell Culture
HepG2, J7, Hep3B and SK-Hep1 cell lines were cultured in Dulbecco’s modified Eagle’s medium (DMEM) containing 10% (v/v) fetal bovine serum (FBS). HepG2 cells were transfected with pcDNA3 (designated HepG2-neo), pcDNA3-TRα1 (designated HepG2-TRα1) and pcDNA3-TRβ1 (designated HepG2-TRβ1), respectively, by the TurboFect transfection reagent (ThermoFisher Scientific, Kalamazoo, MI, USA) according to the manufacturer’s instructions. Stable cell lines, including HepG2-TRα1, HepG2-TRβ1 and HepG2-neo, were cultured in DMEM containing 10% (v/v) FBS and G418. Serum was depleted of T3 as described previously [27]. Cells were grown at 37 °C in a humidified atmosphere of 95% air and 5% CO2.
2.2. Human Hepatoma Specimens
Overall, 160 paired hepatoma specimens from Taiwan Liver Cancer Network (TLCN) were collected for study and subjected to qRT-PCR and western blot analyses. The protocol was approved by the Medical Ethics and Human Clinical Trial Committee at Chang-Gung Memorial Hospital.
2.3. Microarray Analysis
Sample preparation and microarray hybridization were performed using the Agilent SurePrint G3 Human V2 GE 8 × 60 K Microarray (Agilent Technologies, Santa Clara, CA, USA). T3/TR-regulated lncRNAs and mRNAs were identified by fold-change filtering (≥2.0 or ≤0.5), paired t-test (p < 0.05) and multiple hypothesis testing (FDR < 0.05).
2.4. Quantitative Reverse Transcription-PCR (qRT-PCR)
Total RNA was extracted from cells using TRIzol reagent (Life Technologies Inc., Carlsbad, CA, USA) and cDNA was synthesized using ToolScript MMLV RT kit (BIOTOOLS CO., LTD. Taiwan). qRT-PCR was performed in 15 µL reaction mixtures containing forward and reverse primers and 1X SYBR Green mix (Applied Biosystems, Carlsbad, CA, USA). The amplification protocol consisted of an initial denaturation at 95 °C for 10 min, 40 cycles of denaturation at 95 °C for 15 s, and annealing and extension at 60 °C for 1 min, followed by a dissociation step. All reactions were performed in an ABI Prism 7500 Fast Real-Time PCR system (Life Technologies). The primer sequences for TUG1 were 5′-CTCTCTTTACTGAGGGTGCTTTAGCT-3′ (forward) and 5′-TCTCTCCATATTTTGGCTCTGCTT-3′ (reverse); the sequences for 18S rRNA were 5′-CGAGCCGCCTGGATACC-3′ (forward) and 5′-CCTCAGTTCCGAAAACCAACAA-3′ (reverse); the sequences for GAPDH were 5′-AATCCCATCACCATCTTCCA-3′ (forward) and 5′-TGGACTCCACGACGTACTCA-3′ (reverse); and the sequences for AFP were 5′-CCCGAACTTTCCAAGCCATA-3′ (forward) and 5′-TACATGGGCCACATCCAGG-3′ (reverse).
2.5. Immunoblot Analysis
Immunoblot analysis was performed as described previously [28], using antibodies specific for AFP, PCNA, cyclin E, Lamin A/C (Santa Cruz Biotechnology Inc., Santa Cruz, CA, USA), active caspase-3 (Abcam, Cambridge, MA, USA), Cleavaged PARP (BD Biosciences, San Jose, CA, USA), EZH2, SUZ12, H3K27me3 and GAPDH (Merck Millipore, Billerica, MA, USA).
2.6. Establishment of TUG1 Knockdown and TUG1-Activating Cell Lines
Clones of shRNA targeting the TUG1 gene were purchased from the National RNA Interference Core Facility (Institute of Molecular Biology, Academia Sinica, Taipei, Taiwan) and listed in Supplementary Table S1. ShRNA lentivirus was generated, and cells with stable knockdown selected in medium containing puromycin. It is very difficult to construct full-length TUG1 sequences (about 7.2 kb) to an expression vector. Alternatively, the CRISPR-Cas9 activation system was used to generate TUG1 overexpression cells. Three sgRNAs targeting the TUG1 promoter sequences were designed using a free online sgRNA design tool. The gRNA cloning vector (Addgene #41824) was linearized by Afl II and incorporate the interested DNA fragment (sgRNA) into the linearized vector using the Gibson assembly. Furthermore, the sequence of gRNAs (TUG1-sgRNA#1, TUG1-sgRNA#2 and TUG1-sgRNA#3) was confirmed by sequencing. Cells were co-transfected with various plasmids, including dCas9-VP64 (Addgene plasmid #61422), U6-sgRNA (empty vector), U6-TUG1-sgRNA#1, U6-TUG1-sgRNA#2 and U6-TUG1-sgRNA#3 using TurboFect transfection reagents (ThermoFisher Scientific) according to the manufacturer’s instructions.
2.7. Detection of Cell Cycle Progression
Initially, cells were starved in serum-free medium for 24 h. Subsequently, cells were treated with or without T3 10 nM. After 24 h of treatment, cells were washed twice with cold PBS and harvested with trypsin. Cells were fixed with 70% ethanol for 1 h at −20 °C and incubated in 0.5% Triton X-100/PBS containing 0.05% DNase-free RNase for 1 h at 37 °C. Then, cells were stained with propidium iodide (Sigma-Aldrich, St Louis, MO, USA), and cell cycle progression was determined using flow cytometry.
2.8. Cell Proliferation Assay
Stable cells (4 × 103/well) were grown on a 6-well plate. After 48 h of T3 treatment, cell growth rates were determined with trypan blue exclusion and quantitated using the LUNA™ Automated Cell Counter.
2.9. Soft Agar Assay
Stable cells were suspended in 0.33% agar in DMEM containing 10% FBS. After three weeks, colonies were stained with crystal violet. Images were obtained under a microscope, and colony numbers counted with Image J (version 1.48, National Institutes of Health, Bethesda, Maryland, USA).
2.10. TUNEL Assay
Knockdown of TUG1 in Huh7 and SK-Hep1 cells were seeded to a 6-well plate with a coverslip in the bottom. After 72 h, the apoptosis status was detected by the TUNEL assay as described previously [29].
2.11. Public Datasets
HCC datasets used in this study were GSE101679 [22], GSE14520 [30], GSE14323 [31], GSE62232) [32] and GSE45436.
2.12. Statistical Analysis
Results are presented as mean ± SD of three independent experiments. The Mann-Whitney U-test was used for comparisons of two groups and one-way ANOVA followed by Tukey post-hoc test for more than two groups. Survival outcomes (OS and RFS with death as an event) were generated using the Kaplan–Meier method and compared using the log-rank test. All statistical analyses were performed using SPSS version 20 software (SPSS Inc., Chicago, IL, USA), with p values < 0.05 considered statistically significant.
3. Results
3.1. TUG1 is Significantly Downregulated by T3/TR In Vitro and Regulates Cell Cycle Progression, Cellular Senescence and Soft Agar Colony Formation
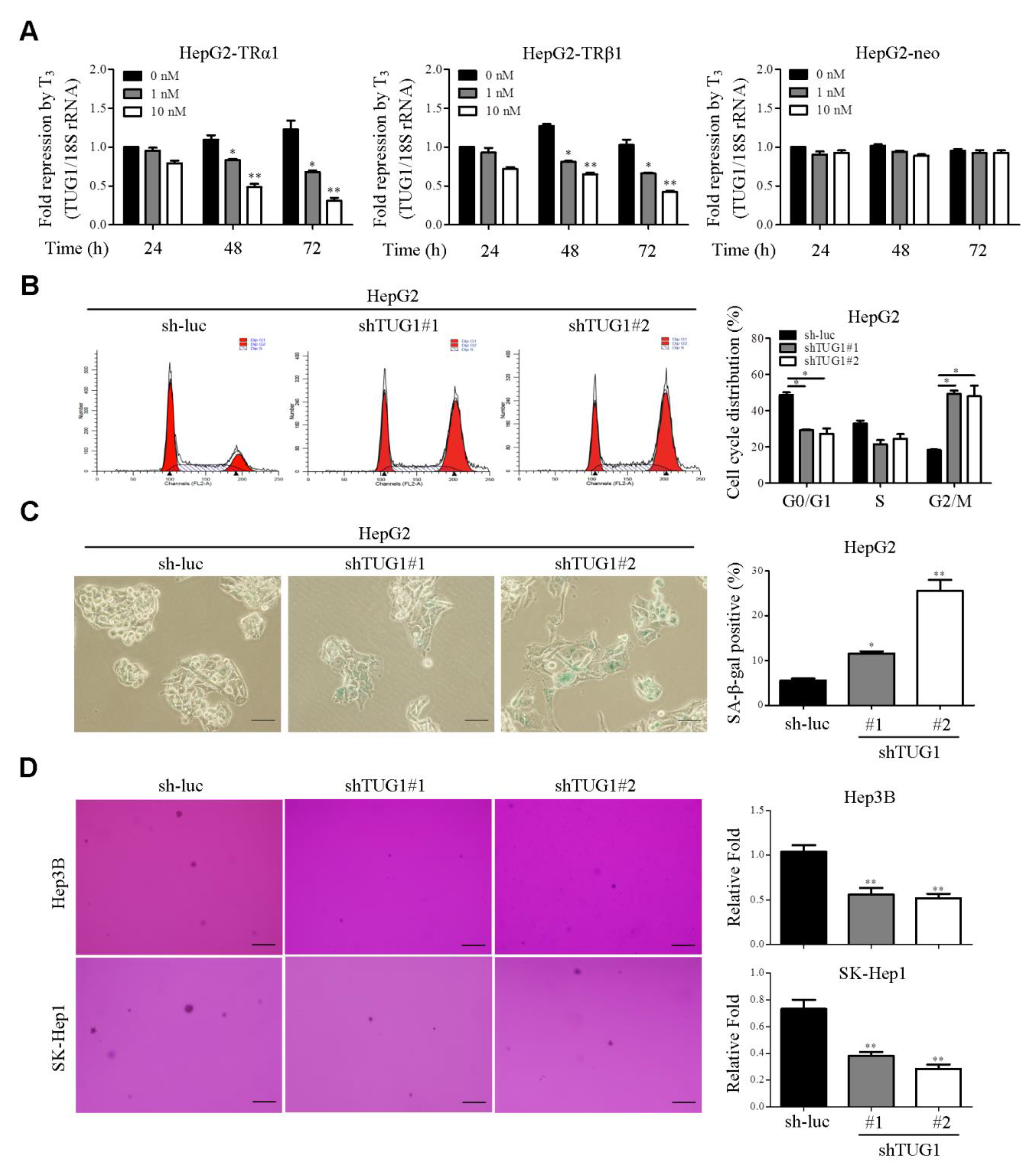
Microarray analysis of HepG2-TRα1 cells treated or not with 20 nM T3 for 24 and 48 h led to the identification of several T3/TR-regulated lncRNAs. We focused on the lncRNAs upregulated ≥ 2-fold (p < 0.05) and downregulated ≥ 2.0-fold (p < 0.05) by T3/TR (Supplementary Figure S1A). Among the candidate lncRNAs simultaneously downregulated by T3/TR and upregulated in HCC (GSE101679) [22], TUG1 was selected for further study (Supplementary Figure S1A). qRT-PCR conducted to verify gene expression results obtained from microarray analysis confirmed significant downregulation of TUG1 by T3/TR in HepG2-TRα1 and HepG2-TRβ1 cells (Figure 1A). In contrast, TUG1 expression was only marginally downregulated by T3 in HepG2-neo cells (Figure 1A). To elucidate the mechanisms underlying T3-mediated suppression of TUG1, RNA stability was investigated by suppressing new RNA synthesis in HepG2-TR with actinomycin D (ActD). Following ActD treatment, the half-life of TUG1 RNA in HepG2-TR cells was similar in the presence and absence of T3 (Supplementary Figure S1B), indicating that repression of TUG1 RNA synthesis by T3 is not mediated by variations in RNA stability. To further clarify the regulatory effect of T3 on TUG1 expression, cycloheximide (CHX), a protein synthesis inhibitor, was introduced. The effect of T3 on TUG1 expression in the presence and absence of CHX was determined in HepG2-TRα1 cells. Blockage of protein repression with CHX partially abolished transcriptional repression of TUG1 by T3 (Supplementary Figure S1C), suggesting that the regulatory effect of T3 on TUG1 is indirect and mediated by another transcription factor. TUG1 is reported to be positively regulated by SP1 [21], which is significantly negatively regulated by T3/TR [27]. To further address whether TUG1 is regulated by SP1, TUG1 in SP1-overexpressing cells was assessed using qRT-PCR. TUG1 upregulation by SP1 was observed in hepatoma cells (Supplementary Figure S1D, left panel). Moreover, TUG1 expression was clearly suppressed in T3-treated cells relative to those without T3. Interestingly, this effect was partially restored by SP1 overexpression in the presence of T3 (Supplementary Figure S1D, right panel). Based on these findings, we propose that TUG1 is partially downregulated by T3 through suppression of SP1. The diagnostic ability of TUG1 was evaluated based on the receiver operating characteristic (ROC) area under curve (AUC), calculated as 0.809 (Supplementary Figure S1E). Knockdown of TUG1 suppressed soft agar colony formation and induced cell cycle arrest at the G2/M phase, along with cellular senescence (Figure 1B–D). The effect of TUG1 on apoptosis was additionally assessed via the TUNEL assay. The results indicate that knockdown of TUG1 accelerates apoptosis (Supplementary Figure S2A). Expression levels of active caspase-3 and cleaved PARP, determined via western blot, were increased in the presence of TUG1-specific shRNA (Supplementary Figure S2B). Previous studies have shown that TUG1 regulates gene expression through interactions with polycomb repressive complex (PCR) 2 [21]. Accordingly, the effects of T3/TR on PRC2 core components were determined in HepG2-TR cell lines. EZH2, SUZ12 and trimethylation at lysine 27 of histone 3 (H3K27me3) were downregulated following T3 treatment of HepG2-TR cells (Figure 2A). Moreover, proliferating cell nuclear antigen (PCNA), a cell cycle marker, was remarkably suppressed by T3/TR (Figure 2A). Cyclin E and H3K27me3 levels were reduced in TUG1-depleted HepG2-TRα1 cells (Figure 2B). The collective findings suggest that cyclin E and epigenetic markers are downregulated by T3/TR, which may be mediated through repression of TUG1. Interestingly, the active form of sterol regulator element binding protein (SREBP)-1 involved in the biogenesis of cholesterol, fatty acids and triglycerides [33] was suppressed in TUG1-depleted cell lines (Figure 2C).
Figure 1.
TUG1 is downregulated by T3/TR and regulates cell cycle progression, cellular senescence and colony formation. (A) HepG2-TRα1, HepG2-TRβ1 and HepG2-neo cells were treated with/without T3 for 24–72 h. TUG1 levels were measured using qRT-PCR and normalized to that of 18S rRNA. (B) Cell cycle progression was measured in control (sh-luc) and TUG1-depleted cells (shTUG1#1 and #2). (C) Cellular senescence was analyzed in stable TUG1 knockdown cells. SA-β-gal positive cell numbers were calculated as shown. (D) Effects of TUG1 on soft agar colony formation. Scale bar, 100 μm. *, p < 0.05; **, p < 0.01.
Figure 2.
TUG1 regulates the epigenetic markers cyclin E and SREBP1. (A) HepG2-TRα1 and HepG2-TRβ1 cells were treated with/without T3 for 24–72 h, and EZH2, SUZ12, H3K27me3 and PCNA levels determined via western blot using lamin A/C as the loading control. (B) Expression of cyclin E and H3K27me3 determined in TUG1-depleted cells using GAPDH as the loading control. (C) Expression of SREBP1 determined in TUG1-depleted Hep3B and SK-Hep1 cells using GAPDH as the loading control.
3.2. AFP is Significantly Downregulated by the T3/TR/TUG1 Axis
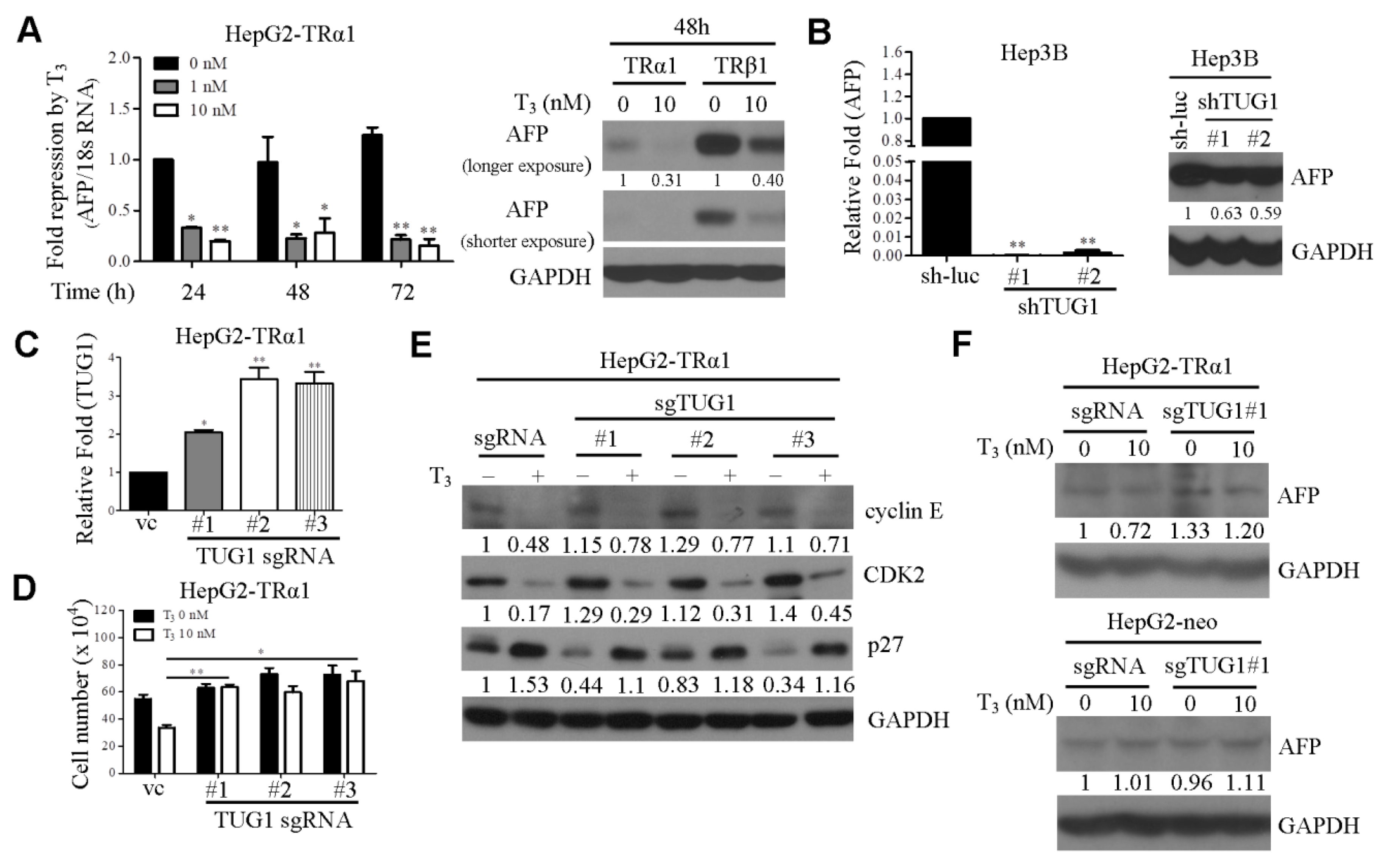
As mentioned above, AFP is well known clinical marker in the diagnosis and treatment of liver cancer. Multiple lines of evidence suggest that AFP acts as signaling regulator to modulate cell proliferation, cell cycle, apoptosis and migration [16,34]. Recent experiments by Wang et al. [35] demonstrated that AFP suppresses autophagy and apoptosis and promotes cell growth, migration and invasion though interactions with PTEN. To test the hypothesis that AFP participates in T3/TR-mediated functions, AFP expression following T3 treatment was initially determined. As expected, AFP mRNA and protein levels were dramatically reduced by T3/TR (Figure 3A). We had previously shown a positive correlation between TUG1 and AFP expression [22]. To further establish whether TUG1 mediates AFP expression, TUG1 depletion was achieved in Hep3B cells and AFP mRNA levels assayed via qRT-PCR. Notably, the knockdown of TUG1 led to significant reduction of AFP mRNA and protein levels (Figure 3B). These findings indicate that AFP is downregulated by T3/TR and decreased in TUG1-depleted cell lines in vitro.
Figure 3.
AFP is downregulated by T3/TR through suppression of TUG1. (A) HepG2-TRα1 cells were treated with/without T3, and AFP mRNA and protein levels measured via qRT-PCR and western blot analysis using 18S rRNA and GAPDH as the loading controls, respectively. (B) qRT-PCR and western blot analysis of AFP expression in TUG1 knockdown cell lines using GAPDH as the loading control. (C) qRT-PCR analysis of TUG1 expression in TUG1-activated cell lines using 18S rRNA as the loading control. (D) Cell growth was determined in the indicated cells treated with/without T3. (E) HepG2-TRα1 TUG1-overexpressing cells were treated with T3, and levels of the cell cycle-related proteins (cyclin E, CDK2 and p27) measured via western blot with GAPDH as the loading control. (F) Western blot analysis of AFP expression in HepG2-TRα1 or HepG2-neo TUG1-overexpressing cells treated with T3 (10 nM) using GAPDH as the loading control. *, p < 0.05; **, p < 0.01.
3.3. TUG1 is Involved in T3-Mediated Functions In Vitro
Accumulating evidence has shown that T3 suppresses cell growth, both in vitro and in vivo [27]. To determine the involvement of TUG1 in T3/TR-regulated cell proliferation ability, its overexpression in HepG2-TRα1 was established using CRISPR-mediated transcriptional activation (CRISPRa). HepG2-TRα1 cells were co-transfected with individual sgRNA (TUG1 sgRNA#1, #2 and #3) constructs targeting TUG1 promoter regions and dCas9-VP64 plasmid, respectively, and qRT-PCR performed to determine TUG1 activation patterns (Figure 3C). Cell proliferation in the presence and absence of T3 was additionally examined in these cell lines. T3 clearly inhibited growth of HepG2-TRα1-vc/dCas9-VP64 cells relative to control cells without T3. Interestingly, this effect was partially promoted by TUG1 activation (sgRNA#1, #2 and #3) in the presence of T3 (Figure 3D). In addition, protein levels of cyclin E and CDK2 were clearly decreased upon T3 treatment (Figure 3E). p27 was upregulated by T3/TR in the control group. These effects were partially rescued by TUG1 activation in the presence of T3 (Figure 3E). To ascertain whether AFP protein is regulated by the T3/TUG1 axis, total proteins in TUG1-activating and control cell lines were extracted and subjected to western blot analysis. AFP downregulation by T3/TR was partially blocked upon overexpression of TUG1 in HepG2-TRα1 cells (Figure 3F). Analysis of the effects of T3/TR on apoptosis in TUG1-activated cells clearly revealed the suppression of active caspase-3 in T3-treated (Supplementary Figure S2C, Lane 1 vs. Lane 2) as well as TUG1-activated cells (Supplementary Figure S2C, Lane 1 vs. Lane 3). These findings collectively support a role of TUG1 as a tumor promoter and its involvement in T3-mediated cell growth in hepatoma.
3.4. Clinical Correlation between TUG1 and AFP
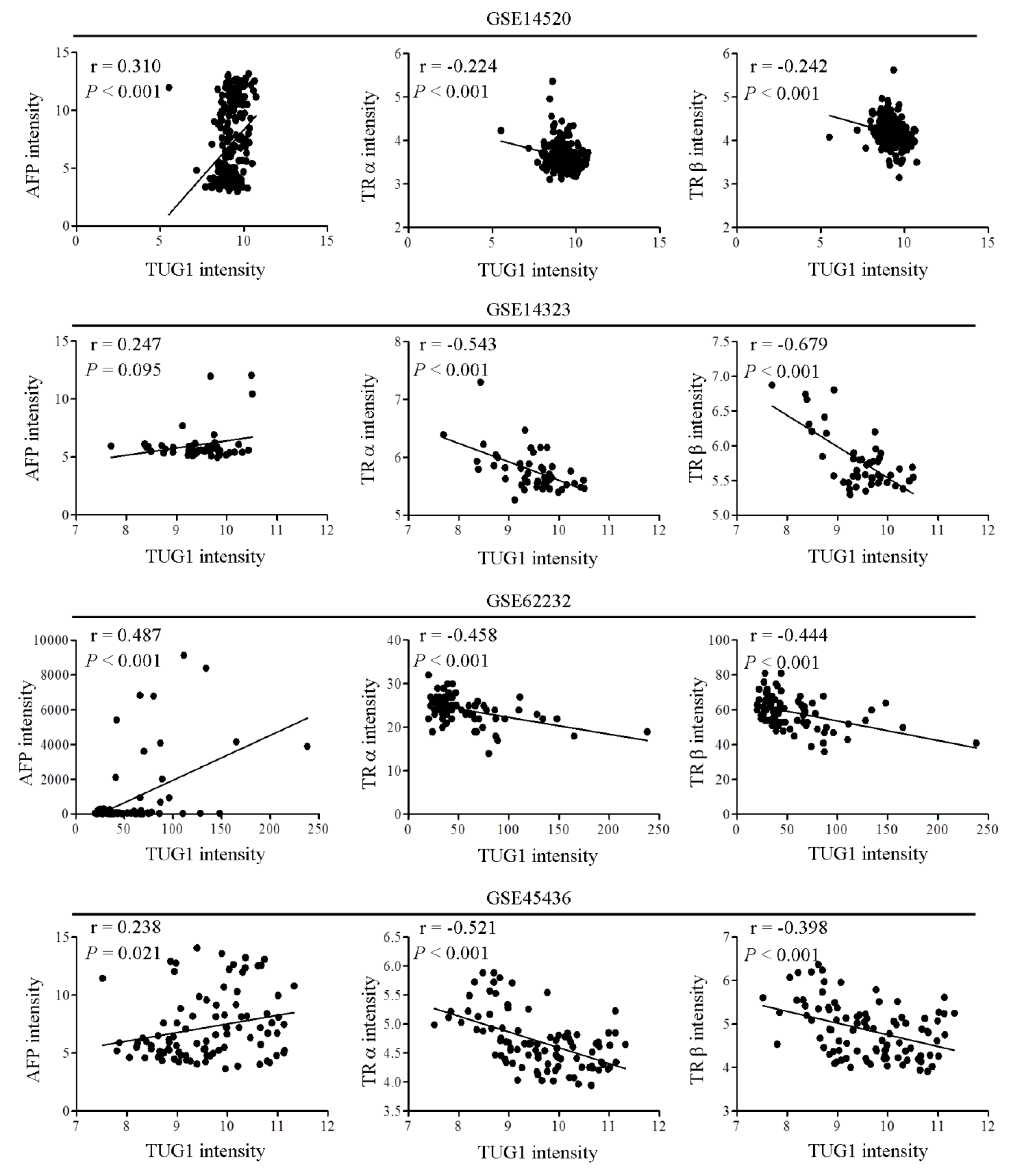
To further confirm whether AFP expression was associated with HCC progression in our cohort, AFP mRNA levels were measured via qRT-PCR in HCC specimens and surrounding non-tumor tissue. Our results disclosed higher AFP mRNA expression in HCC than non-tumor tissue samples (Supplementary Figure S3A). Kaplan–Meier analysis showed association of high AFP expression with poor overall survival (OS) and poor recurrence-free survival (RFS) in patients with HCC (Supplementary Figure S3B). Furthermore, we observed significant positive correlations of AFP with gender and cirrhosis (Table 1). Pearson correlation analysis revealed that TUG1 and AFP mRNA levels were significantly positively correlated (Supplementary Figure S3C), which was confirmed by the analysis of four public datasets (GSE14520, GSE14323, GSE62232, and GSE45436) of HCC samples (Figure 4). Moreover, TUG1 was significantly negatively correlated with TR in HCC tumors (Figure 4).
Table 1.
Clinicopathological correlations of AFP in HCC specimens.
Figure 4.
TUG1 is positively and negatively associated with AFP and TR, respectively. Correlations among TUG1, AFP mRNA and TR levels in HCC tissue samples. Pairwise correlations were determined using Pearson correlation analysis.
3.5. Combined Expression of TUG1 and AFP is a Stronger Predictor of OS and RFS in Patients with NBNC-HCC
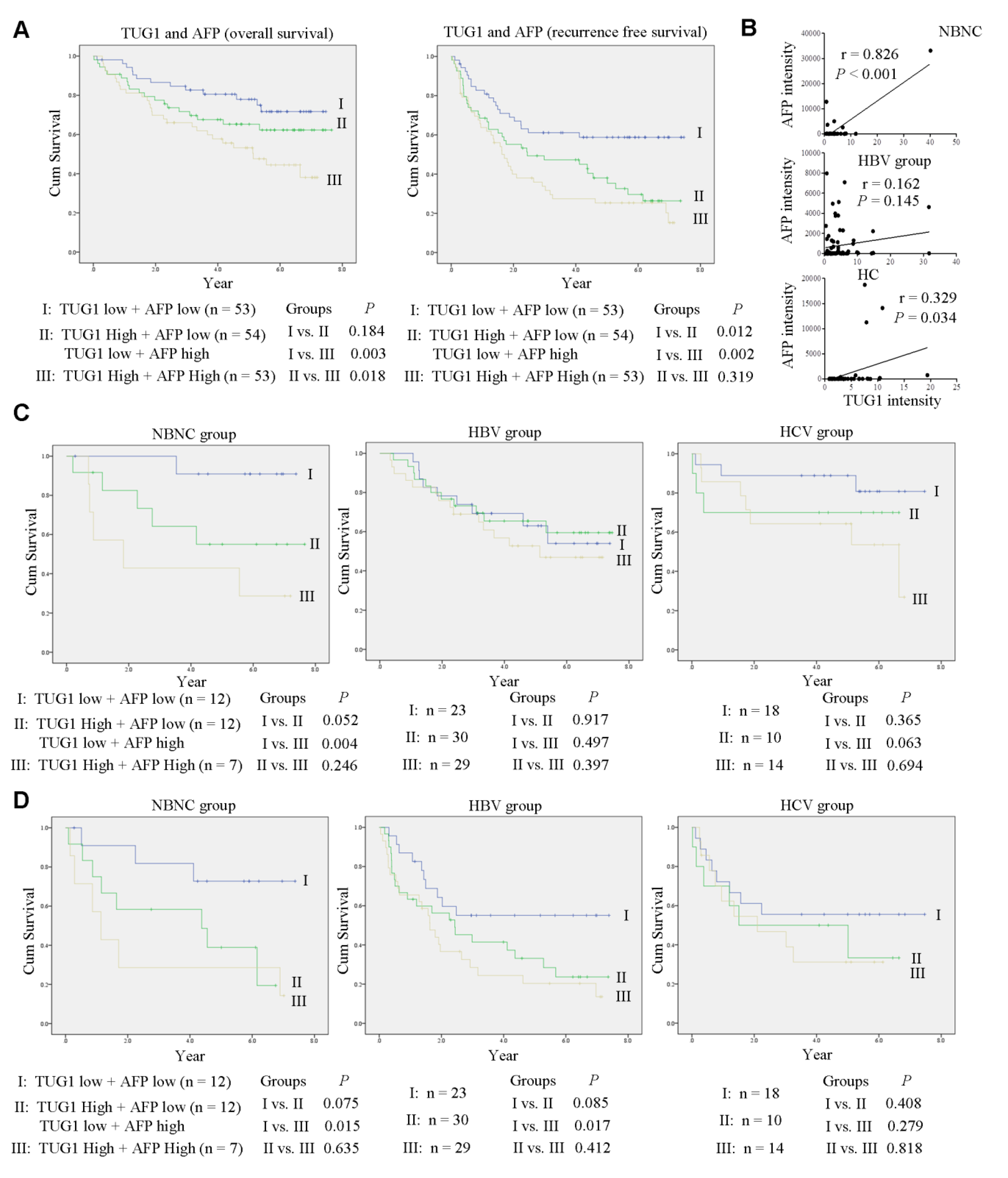
In view of the significant positive correlation between TUG1 and AFP mRNA levels in HCC tumors, we evaluated their combined effects on outcomes in 160 patients. Patients were categorized into three groups based on median TUG1 and AFP mRNA levels in HCC tumors, with Group I consisting of 53 patients with low TUG1 and low AFP, Group II including 54 patients with low TUG1 and high AFP or high TUG1 and low AFP, and Group III comprising 53 patients with high TUG1 and high AFP. Notably, patients in Group III showed significantly poorer OS and RFS relative to those in Groups I and II (Figure 5A).
Figure 5.
The TUG1/AFP axis is correlated with poor prognosis in patients with NBNC-HCC. (A) A total of 160 HCC patients were categorized into three groups based on TUG1 and AFP mRNA levels. High levels of both TUG1 and AFP were associated with significantly poorer OS and RFS, as determined using the log-rank test. (B) Correlations of TUG1 and AFP mRNA levels in patients with NBNC-HCC, HBV-HCC and HCV-HCC using Pearson correlation analysis. Kaplan-Meier analysis of OS (C) and RFS (D) in patients with NBNC-HCC, HBV-HCC and HCV-HCC at high or low risk of survival. p values were determined using the log-rank test.
Patients were additionally classified into four etiologic groups (31 with NBNC, 82 positive for HBV alone, 42 positive for HCV alone and 5 positive for HBV and HCV). The strongest positive correlation between TUG1 and AFP expression was evident in the NBNC group (Figure 5B). Analysis of the combined effects of etiology, TUG1 and AFP expression revealed that OS and RFS were significantly poorer in patients with NBNC along with Group III showing higher expression of both TUG1 and AFP, compared to the other groups (Figure 5C,D). These findings support the utility of TUG1 and AFP as potential prognostic biomarkers for NBNC-HCC.
4. Discussion
The present study showed that T3/TR downregulates TUG1 and AFP mRNA and protein levels, with knockdown of TUG1 leading to dramatic reduction of AFP expression in Hep3B cells. Additionally, we observed a positive correlation between TUG1 and AFP expression in HCC samples and association of high expression of AFP with significantly poorer OS and RFS. Finally, a combination of high TUG1 and high AFP was particularly predictive of poorer OS and RFS in patients with NBNC-HCC. Our data suggest that TUG1 is involved in T3/TR-induced suppression of cell proliferation and may mediate this activity by modulation of cell cycle-related genes and PRC2 activity.
Gene dysregulation is a hallmark of cancer [36]. Experiments from the current study showed that TUG1 is positively regulated by SP1, consistent with previous reports [21]. Earlier, our group demonstrated that SP1 is downregulated by T3 in TR-overexpressing cells and parental cells expressing endogenous TR [27,37]. Our collective findings provide evidence that TUG1 is partially downregulated by T3/TR though the suppression of SP1. The group of Li [38] demonstrated that ectopic expression of Forkhead Box M1 (FOXM1) led to upregulation of TUG1 in osteosarcoma cell lines while a mutant form of FOXM1 did not influence TUG1 levels. FOXM1 was additionally downregulated by T3/TR (data not shown). These associations provide evidence of the involvement of other regulatory mechanisms in FOXM1-mediated modulation of TUG1 expression.
We previously showed that several protein-coding genes, including those encoding endoglin [39], pituitary tumor-transforming 1 (PTTG1) [27], Dickkopf 4 (DKK4) [40], ubiquitin-like with PHD and ring finger domains 1 (UHRF1) [37], and death-associated protein kinase 2 (DAPK2) [1], as well as non-coding genes, such as microRNA-214 (miR-214) [41] and BC200 [42], are regulated by T3/TR in HepG2-TR cell lines. The finding that TUG1 is downregulated by T3/TR, together with previously demonstrated oncogenic activity of TUG1 in HCC suggests that T3/TR suppresses cell growth by regulating protein-encoding genes and non-coding RNAs. These results indicate that TR performs a tumor suppressor role in HCC through reducing cell proliferation. However, the precise role of T3/TR in cancer is controversial. Although the effects of TUG1 on apoptosis were similar to those reported previously [21], earlier experiments by our group showed that TR-overexpressing hepatoma cells treated with T3 were apoptosis-resistant [43,44], suggesting that the effect of T3/TR on apoptosis is not mediated by TUG1.
PRC2 is involved in regulation of cell growth, cell cycle progression, cell senescence and metastasis [45,46]. TUG1 is a well-known EZH2-interacting lncRNA that regulates the oncogenic pathway to promote tumor progression [21]. An earlier study by Zhang et al. [47] showed that knockdown of TUG1 suppresses gastric cancer growth. Furthermore, TUG1 interacted with PRC2 to induce epigenetic regulation of p15, p16, p21, p21, and p57. Here, we demonstrated that TUG1 is involved in T3/TR-mediated reduction of cell growth through regulation of cyclin E, CDK2, and p27. Moreover, levels of components (EZH2 and SUZ12) of PRC2 and H3K27me3 were reduced following T3 treatment of HepG2-TR cells. On the other hand, previous studies have documented that cyclin E/CDK2 phosphorylates EZH2 at T416 (pT416-EZH2) [48]. Phosphorylation of EZH2 at T416 promotes its ability to induce triple-negative breast cancer cell migration, invasion and tumor formation in vitro and in vivo. Based on these findings, it is suggested that cyclin E/CDK2 is an upstream regulator of EZH2. Previously, we reported significant downregulation of cyclin E and CDK2 by T3/TR [49], raising the possibility that T3/TR-mediated PRC2 activity is regulated via modulation of TUG1 or cyclin E/CDK2.
The regulation of AFP gene expression is a complex process involving several transcriptional activators and repressors that bind the AFP promoter region [15,16,50,51]. The precise mechanism by which TUG1 regulates AFP expression is currently unclear. Experiments from the present study demonstrated that both T3/TR and decreased TUG1 expression were associated with reduced levels of AFP mRNA. Moreover, activation of TUG1 could rescue AFP downregulated by T3 in HepG2-TRα1 but not HepG2-neo cells. These findings suggest that the AFP gene is negatively regulated by T3/TR through repression of TUG1. Notably, TUG1 is proposed to act as a ceRNA of miRNAs, supporting AFP regulation by the TUG1/miRNA axis as another potential mechanism.
Traditional AFP is widely used in the diagnosis, prognosis, and surveillance of HCC. However, the utility of AFP as a biomarker for HCC is a controversial issue at present. Owing to low specificity and sensitivity, AFP is inadequate for effective HCC surveillance [52,53]. For instance, higher expression may be detected in patients with cirrhosis or cholangiocarcinoma (low specificity) or normal levels in patients with early-stage HCC (low sensitivity). In a previous study, co-treatment with DKK1 and AFP improved the sensitivity and specificity of HCC detection, compared to individual tests [54]. Tomimaru and co-workers demonstrated that a combination of AFP and miR-21 improved accuracy of detection of chronic hepatitis and HCC [55]. Furthermore, several biomarkers, including Lens culinaris agglutinin-reactive fraction of AFP, des-γ-carboxyprothrombin, glypican-3, and osteopontin, have been identified as a substitute or complement for AFP in the diagnosis and prognosis of HCC [34,56,57]. These findings suggest that combined testing with AFP and other biomarkers could help increase accuracy of diagnosis and prognosis of HCC. Data from the current study showed that AFP alone served as an effective single prognostic marker. Furthermore, the combination of AFP and TUG1 had good prognostic performance, compared to all other groups.
The incidence of HBV and HCV infections as a cause of HCC has been decreasing due to the successful development of vaccines and treatments with nucleoside/nucleotide analogs and interferon. The resulting relative increase in incidence of NBNC-HCC has led to the requirement for identifying novel biomarkers for HCC and reducing the unfavorable outcome rate. This study showed a strong positive correlation of AFP with TUG1. Moreover, combined expression of TUG1 and AFP was a stronger predictor of OS and RFS in patients with NBNC-HCC than those with HBV-HCC and HCV-HCC. Based on the results, we propose that reduced TUG1 function is an important contributor to regulation of AFP expression in hepatoma cell lines and T3/TR, TUG1 and AFP may serve as potential prognostic biomarkers for NBNC-HCC. However, studies on larger patient cohorts are recommended for clinical validation.
Biomarkers should be non-invasive and easily accessible. Recently, circulating RNA levels in serum and plasma have been widely investigated as non-invasive biomarkers [58]. In a study by Li and co-workers [59], several lncRNAs, including TUG1, were detected in plasma of patients. A comparison of our findings to those of the earlier report revealed that plasma levels of TUG1 and AFP were correlated, especially in patients with NBNC-HCC.
In conclusion, T3/TR regulates expression of TUG1 and AFP in a hepatoma cell line, which are significantly positively correlated. These biomarkers are associated with both OS and RFS, particularly in the NBNC-HCC subgroup of patients. Our collective results strongly support the utility of T3/TR, TUG1, and AFP as prognostic markers in patients with NBNC-HCC.
Supplementary Materials
The following are available online at https://www.mdpi.com/2073-4409/9/2/262/s1, Supplementary Figure S1. TUG1 is indirectly regulated by T3/TR, Supplementary Figure S2. Effect of TUG1 on apoptosis determined in hepatoma cell lines, Supplementary Figure S3. Overall and recurrence-free survival rates of HCC patients in relation to AFP expression, Table S1. List of TUG1 shRNA and sgRNA sequences used in this study.
Author Contributions
Conception and design: Y.-H.L. and M.-H.W.; Data acquisition: Y.-H.L., M.-H.W. and Y.-H.H.; Data analyses and interpretation: Y.-H.L., M.-H.W., Y.-H.H., C.-T.Y. and K.-H.L.; Drafting of the manuscript: Y.-H.L. and M.-H.W.; Critical revision of the manuscript: Y.-H.H., C.-T.Y., K.-H.L.; Approval of the final manuscript: Y.-H.L., M.-H.W., Y.-H.H., C.-T.Y. and K.-H.L. All authors have read and agreed to the published version of the manuscript.
Funding
This work was supported by grants from Chang Gung Memorial Hospital, Taoyuan, Taiwan (CMRPD1G0423, CRRPD1F0013, CMRPD1H0631, CMRPD1J0051, NMRPD1G0951 to KHL; CMRPG3H0721, CMRPG3H0722, NZRPG3G0171, NZRPG3G0172, NZRPG3G0173, NMRPG3H0561, NRRPG3J0141 to YHL) and the Ministry of Science and Technology of the Republic of China (MOST 103-2320-B-182-017-MY3; 106-2320-B-182-032-MY3 to KHL; MOST 106-2321-B-182A-004-MY3, MOST 107-2320-B-182A-028-, MOST 108-2320-B-182A-004- to YHL).
Acknowledgments
We are grateful to Taiwan Liver Cancer Network (TLCN) for providing hepatoma tissue samples and related clinical data (anonymous) for our research.
Conflicts of Interest
The authors have no conflicts of interest to declare.
Abbreviations
| T3 | thyroid hormone |
| TR | thyroid hormone receptor |
| HCC | hepatocellular carcinoma |
| AFP | alpha-fetoprotein |
| lncRNA | long non-coding RNA |
| TUG1 | taurine upregulated gene 1 |
| qRT-PCR | quantitative reverse transcription-PCR |
| OS | overall survival |
| RFS | recurrence-free survival |
References
- Chi, H.C.; Chen, S.L.; Tsai, C.Y.; Chuang, W.Y.; Huang, Y.H.; Tsai, M.M.; Wu, S.M.; Sun, C.P.; Yeh, C.T.; Lin, K.H. Thyroid hormone suppresses hepatocarcinogenesis via DAPK2 and SQSTM1-dependent selective autophagy. Autophagy 2016, 12, 2271–2285. [Google Scholar] [CrossRef] [PubMed]
- Wu, S.M.; Cheng, W.L.; Lin, C.D.; Lin, K.H. Thyroid hormone actions in liver cancer. Cell Mol. Life Sci. 2013, 70, 1915–1936. [Google Scholar] [CrossRef] [PubMed]
- Chen, C.J.; Tsai, N.M.; Liu, Y.C.; Ho, L.I.; Hsieh, H.F.; Yen, C.Y.; Harn, H.J. Telomerase activity in human hepatocellular carcinoma: Parallel correlation with human telomerase reverse transcriptase (hTERT) mRNA isoform expression but not with cell cycle modulators or c-Myc expression. Eur. J. Surg Oncol. 2002, 28, 225–234. [Google Scholar] [CrossRef] [PubMed]
- Ando, S.; Sarlis, N.J.; Oldfield, E.H.; Yen, P.M. Somatic mutation of TRbeta can cause a defect in negative regulation of TSH in a TSH-secreting pituitary tumor. J. Clin. Endocrinol. Metab. 2001, 86, 5572–5576. [Google Scholar] [CrossRef][Green Version]
- Perra, A.; Plateroti, M.; Columbano, A. T3/TRs axis in hepatocellular carcinoma: New concepts for an old pair. Endocr. Relat. Cancer 2016, 23, R353–R369. [Google Scholar] [CrossRef][Green Version]
- Puzianowska-Kuznicka, M.; Krystyniak, A.; Madej, A.; Cheng, S.Y.; Nauman, J. Functionally impaired TR mutants are present in thyroid papillary cancer. J. Clin. Endocrinol. Metab. 2002, 87, 1120–1128. [Google Scholar] [CrossRef]
- Hassan, M.M.; Kaseb, A.; Li, D.; Patt, Y.Z.; Vauthey, J.N.; Thomas, M.B.; Curley, S.A.; Spitz, M.R.; Sherman, S.I.; Abdalla, E.K.; et al. Association between hypothyroidism and hepatocellular carcinoma: A case-control study in the United States. Hepatology 2009, 49, 1563–1570. [Google Scholar] [CrossRef]
- Liangpunsakul, S.; Chalasani, N. Is hypothyroidism a risk factor for non-alcoholic steatohepatitis? J. Clin. Gastroenterol. 2003, 37, 340–343. [Google Scholar] [CrossRef]
- El-Serag, H.B. Epidemiology of viral hepatitis and hepatocellular carcinoma. Gastroenterology 2012, 142, 1264–1273 e1261. [Google Scholar] [CrossRef]
- Chang, M.H.; Chen, C.J.; Lai, M.S.; Hsu, H.M.; Wu, T.C.; Kong, M.S.; Liang, D.C.; Shau, W.Y.; Chen, D.S. Universal hepatitis B vaccination in Taiwan and the incidence of hepatocellular carcinoma in children. Taiwan Childhood Hepatoma Study Group. N. Engl. J. Med. 1997, 336, 1855–1859. [Google Scholar] [CrossRef]
- Testino, G.; Leone, S.; Borro, P. Alcohol and hepatocellular carcinoma: A review and a point of view. World J. Gastroenterol. 2014, 20, 15943–15954. [Google Scholar] [CrossRef] [PubMed]
- Regimbeau, J.M.; Colombat, M.; Mognol, P.; Durand, F.; Abdalla, E.; Degott, C.; Degos, F.; Farges, O.; Belghiti, J. Obesity and diabetes as a risk factor for hepatocellular carcinoma. Liver Transpl. 2004, 10, S69–S73. [Google Scholar] [CrossRef]
- Benedict, M.; Zhang, X. Non-alcoholic fatty liver disease: An expanded review. World J. Hepatol. 2017, 9, 715–732. [Google Scholar] [CrossRef]
- Di Bisceglie, A.M. Issues in screening and surveillance for hepatocellular carcinoma. Gastroenterology 2004, 127, S104–S107. [Google Scholar] [CrossRef] [PubMed]
- Lee, K.C.; Crowe, A.J.; Barton, M.C. p53-mediated repression of alpha-fetoprotein gene expression by specific DNA binding. Mol. Cell Biol. 1999, 19, 1279–1288. [Google Scholar] [CrossRef] [PubMed]
- Kojima, K.; Takata, A.; Vadnais, C.; Otsuka, M.; Yoshikawa, T.; Akanuma, M.; Kondo, Y.; Kang, Y.J.; Kishikawa, T.; Kato, N.; et al. MicroRNA122 is a key regulator of alpha-fetoprotein expression and influences the aggressiveness of hepatocellular carcinoma. Nat. Commun. 2011, 2, 338. [Google Scholar] [CrossRef]
- Schmitt, A.M.; Chang, H.Y. Long Noncoding RNAs in Cancer Pathways. Cancer Cell 2016, 29, 452–463. [Google Scholar] [CrossRef]
- Shao, H.; Dong, D.; Shao, F. Long non-coding RNA TUG1-mediated down-regulation of KLF4 contributes to metastasis and the epithelial-to-mesenchymal transition of colorectal cancer by miR-153-1. Cancer Manag. Res. 2019, 11, 8699–8710. [Google Scholar] [CrossRef]
- Hui, B.; Xu, Y.; Zhao, B.; Ji, H.; Ma, Z.; Xu, S.; He, Z.; Wang, K.; Lu, J. Overexpressed long noncoding RNA TUG1 affects the cell cycle, proliferation, and apoptosis of pancreatic cancer partly through suppressing RND3 and MT2A. Onco Targets 2019, 12, 1043–1057. [Google Scholar] [CrossRef]
- Zhu, J.; Shi, H.; Liu, H.; Wang, X.; Li, F. Long non-coding RNA TUG1 promotes cervical cancer progression by regulating the miR-138-5p-SIRT1 axis. Oncotarget 2017, 8, 65253–65264. [Google Scholar] [CrossRef]
- Huang, M.D.; Chen, W.M.; Qi, F.Z.; Sun, M.; Xu, T.P.; Ma, P.; Shu, Y.Q. Long non-coding RNA TUG1 is up-regulated in hepatocellular carcinoma and promotes cell growth and apoptosis by epigenetically silencing of KLF2. Mol. Cancer 2015, 14, 165. [Google Scholar] [CrossRef]
- Lin, Y.H.; Wu, M.H.; Huang, Y.H.; Yeh, C.T.; Cheng, M.L.; Chi, H.C.; Tsai, C.Y.; Chung, I.H.; Chen, C.Y.; Lin, K.H. Taurine up-regulated gene 1 functions as a master regulator to coordinate glycolysis and metastasis in hepatocellular carcinoma. Hepatology 2018, 67, 188–203. [Google Scholar] [CrossRef]
- He, C.; Liu, Z.; Jin, L.; Zhang, F.; Peng, X.; Xiao, Y.; Wang, X.; Lyu, Q.; Cai, X. lncRNA TUG1-Mediated Mir-142-3p Downregulation Contributes to Metastasis and the Epithelial-to-Mesenchymal Transition of Hepatocellular Carcinoma by Targeting ZEB1. Cell Physiol. Biochem. 2018, 48, 1928–1941. [Google Scholar] [CrossRef]
- He, H.; Chen, D.; Cui, S.; Piao, H.; Tang, H.; Wang, X.; Ye, P.; Jin, S. Identification of a long noncoding RNAmediated competitive endogenous RNA network in hepatocellular carcinoma. Oncol. Rep. 2019, 42, 745–752. [Google Scholar] [CrossRef]
- Lv, J.; Kong, Y.; Gao, Z.; Liu, Y.; Zhu, P.; Yu, Z. LncRNA TUG1 interacting with miR-144 contributes to proliferation, migration and tumorigenesis through activating the JAK2/STAT3 pathway in hepatocellular carcinoma. Int. J. Biochem. Cell Biol. 2018, 101, 19–28. [Google Scholar] [CrossRef]
- Li, J.; Zhang, Q.; Fan, X.; Mo, W.; Dai, W.; Feng, J.; Wu, L.; Liu, T.; Li, S.; Xu, S.; et al. The long noncoding RNA TUG1 acts as a competing endogenous RNA to regulate the Hedgehog pathway by targeting miR-132 in hepatocellular carcinoma. Oncotarget 2017, 8, 65932–65945. [Google Scholar] [CrossRef]
- Chen, R.N.; Huang, Y.H.; Yeh, C.T.; Liao, C.H.; Lin, K.H. Thyroid hormone receptors suppress pituitary tumor transforming gene 1 activity in hepatoma. Cancer Res. 2008, 68, 1697–1706. [Google Scholar] [CrossRef]
- Wu, S.M.; Huang, Y.H.; Yeh, C.T.; Tsai, M.M.; Liao, C.H.; Cheng, W.L.; Chen, W.J.; Lin, K.H. Cathepsin H regulated by the thyroid hormone receptors associate with tumor invasion in human hepatoma cells. Oncogene 2011, 30, 2057–2069. [Google Scholar] [CrossRef]
- Huang, Y.H.; Tseng, Y.H.; Lin, W.R.; Hung, G.; Chen, T.C.; Wang, T.H.; Lee, W.C.; Yeh, C.T. HBV polymerase overexpression due to large core gene deletion enhances hepatoma cell growth by binding inhibition of microRNA-100. Oncotarget 2016, 7, 9448–9461. [Google Scholar] [CrossRef]
- Roessler, S.; Jia, H.L.; Budhu, A.; Forgues, M.; Ye, Q.H.; Lee, J.S.; Thorgeirsson, S.S.; Sun, Z.; Tang, Z.Y.; Qin, L.X.; et al. A unique metastasis gene signature enables prediction of tumor relapse in early-stage hepatocellular carcinoma patients. Cancer Res. 2010, 70, 10202–10212. [Google Scholar] [CrossRef]
- Mas, V.R.; Maluf, D.G.; Archer, K.J.; Yanek, K.; Kong, X.; Kulik, L.; Freise, C.E.; Olthoff, K.M.; Ghobrial, R.M.; McIver, P.; et al. Genes involved in viral carcinogenesis and tumor initiation in hepatitis C virus-induced hepatocellular carcinoma. Mol. Med. 2009, 15, 85–94. [Google Scholar] [CrossRef]
- Schulze, K.; Imbeaud, S.; Letouze, E.; Alexandrov, L.B.; Calderaro, J.; Rebouissou, S.; Couchy, G.; Meiller, C.; Shinde, J.; Soysouvanh, F.; et al. Exome sequencing of hepatocellular carcinomas identifies new mutational signatures and potential therapeutic targets. Nat. Genet. 2015, 47, 505–511. [Google Scholar] [CrossRef] [PubMed]
- Shao, W.; Espenshade, P.J. Expanding roles for SREBP in metabolism. Cell Metab. 2012, 16, 414–419. [Google Scholar] [CrossRef] [PubMed]
- Yamamoto, K.; Imamura, H.; Matsuyama, Y.; Kume, Y.; Ikeda, H.; Norman, G.L.; Shums, Z.; Aoki, T.; Hasegawa, K.; Beck, Y.; et al. AFP, AFP-L3, DCP, and GP73 as markers for monitoring treatment response and recurrence and as surrogate markers of clinicopathological variables of HCC. J. Gastroenterol. 2010, 45, 1272–1282. [Google Scholar] [CrossRef] [PubMed]
- Wang, S.; Zhu, M.; Wang, Q.; Hou, Y.; Li, L.; Weng, H.; Zhao, Y.; Chen, D.; Ding, H.; Guo, J.; et al. Alpha-fetoprotein inhibits autophagy to promote malignant behaviour in hepatocellular carcinoma cells by activating PI3K/AKT/mTOR signalling. Cell Death Dis. 2018, 9, 1027. [Google Scholar] [CrossRef] [PubMed]
- Hanahan, D.; Weinberg, R.A. Hallmarks of cancer: The next generation. Cell 2011, 144, 646–674. [Google Scholar] [CrossRef]
- Wu, S.M.; Cheng, W.L.; Liao, C.J.; Chi, H.C.; Lin, Y.H.; Tseng, Y.H.; Tsai, C.Y.; Chen, C.Y.; Lin, S.L.; Chen, W.J.; et al. Negative modulation of the epigenetic regulator, UHRF1, by thyroid hormone receptors suppresses liver cancer cell growth. Int. J. Cancer 2015, 137, 37–49. [Google Scholar] [CrossRef]
- Li, Y.; Zhang, T.; Zhang, Y.; Zhao, X.; Wang, W. Targeting the FOXM1-regulated long noncoding RNA TUG1 in osteosarcoma. Cancer Sci. 2018, 109, 3093–3104. [Google Scholar] [CrossRef]
- Lin, Y.H.; Huang, Y.H.; Wu, M.H.; Wu, S.M.; Chi, H.C.; Liao, C.J.; Chen, C.Y.; Tseng, Y.H.; Tsai, C.Y.; Tsai, M.M.; et al. Thyroid hormone suppresses cell proliferation through endoglin-mediated promotion of p21 stability. Oncogene 2013, 32, 3904–3914. [Google Scholar] [CrossRef]
- Liao, C.H.; Yeh, C.T.; Huang, Y.H.; Wu, S.M.; Chi, H.C.; Tsai, M.M.; Tsai, C.Y.; Liao, C.J.; Tseng, Y.H.; Lin, Y.H.; et al. Dickkopf 4 positively regulated by the thyroid hormone receptor suppresses cell invasion in human hepatoma cells. Hepatology 2012, 55, 910–920. [Google Scholar] [CrossRef]
- Huang, P.S.; Lin, Y.H.; Chi, H.C.; Chen, P.Y.; Huang, Y.H.; Yeh, C.T.; Wang, C.S.; Lin, K.H. Thyroid hormone inhibits growth of hepatoma cells through induction of miR-214. Sci. Rep. 2017, 7, 14868. [Google Scholar] [CrossRef] [PubMed]
- Lin, Y.H.; Wu, M.H.; Huang, Y.H.; Yeh, C.T.; Chi, H.C.; Tsai, C.Y.; Chuang, W.Y.; Yu, C.J.; Chung, I.H.; Chen, C.Y.; et al. Thyroid hormone negatively regulates tumorigenesis through suppression of BC200. Endocr. Relat. Cancer 2018, 25, 967–979. [Google Scholar] [CrossRef] [PubMed]
- Chi, H.C.; Chen, S.L.; Liao, C.J.; Liao, C.H.; Tsai, M.M.; Lin, Y.H.; Huang, Y.H.; Yeh, C.T.; Wu, S.M.; Tseng, Y.H.; et al. Thyroid hormone receptors promote metastasis of human hepatoma cells via regulation of TRAIL. Cell Death Differ. 2012, 19, 1802–1814. [Google Scholar] [CrossRef] [PubMed][Green Version]
- Chi, H.C.; Chen, S.L.; Cheng, Y.H.; Lin, T.K.; Tsai, C.Y.; Tsai, M.M.; Lin, Y.H.; Huang, Y.H.; Lin, K.H. Chemotherapy resistance and metastasis-promoting effects of thyroid hormone in hepatocarcinoma cells are mediated by suppression of FoxO1 and Bim pathway. Cell Death Dis. 2016, 7, e2324. [Google Scholar] [CrossRef] [PubMed]
- Yan, K.S.; Lin, C.Y.; Liao, T.W.; Peng, C.M.; Lee, S.C.; Liu, Y.J.; Chan, W.P.; Chou, R.H. EZH2 in Cancer Progression and Potential Application in Cancer Therapy: A Friend or Foe? Int. J. Mol. Sci. 2017, 18, 1172. [Google Scholar] [CrossRef] [PubMed]
- Laugesen, A.; Hojfeldt, J.W.; Helin, K. Molecular Mechanisms Directing PRC2 Recruitment and H3K27 Methylation. Mol. Cell 2019, 74, 8–18. [Google Scholar] [CrossRef]
- Zhang, E.; He, X.; Yin, D.; Han, L.; Qiu, M.; Xu, T.; Xia, R.; Xu, L.; Yin, R.; De, W. Increased expression of long noncoding RNA TUG1 predicts a poor prognosis of gastric cancer and regulates cell proliferation by epigenetically silencing of p57. Cell Death Dis. 2016, 7, e2109. [Google Scholar] [CrossRef]
- Nie, L.; Wei, Y.; Zhang, F.; Hsu, Y.H.; Chan, L.C.; Xia, W.; Ke, B.; Zhu, C.; Deng, R.; Tang, J.; et al. CDK2-mediated site-specific phosphorylation of EZH2 drives and maintains triple-negative breast cancer. Nat. Commun. 2019, 10, 5114. [Google Scholar] [CrossRef]
- Yen, C.C.; Huang, Y.H.; Liao, C.Y.; Liao, C.J.; Cheng, W.L.; Chen, W.J.; Lin, K.H. Mediation of the inhibitory effect of thyroid hormone on proliferation of hepatoma cells by transforming growth factor-beta. J. Mol. Endocrinol. 2006, 36, 9–21. [Google Scholar] [CrossRef]
- Zhang, H.; Cao, D.; Zhou, L.; Zhang, Y.; Guo, X.; Li, H.; Chen, Y.; Spear, B.T.; Wu, J.W.; Xie, Z.; et al. ZBTB20 is a sequence-specific transcriptional repressor of alpha-fetoprotein gene. Sci. Rep. 2015, 5, 11979. [Google Scholar] [CrossRef]
- Kajiyama, Y.; Tian, J.; Locker, J. Regulation of alpha-fetoprotein expression by Nkx2.8. Mol. Cell Biol. 2002, 22, 6122–6130. [Google Scholar] [CrossRef] [PubMed]
- Paul, S.B.; Gulati, M.S.; Sreenivas, V.; Madan, K.; Gupta, A.K.; Mukhopadhyay, S.; Acharya, S.K. Evaluating patients with cirrhosis for hepatocellular carcinoma: Value of clinical symptomatology, imaging and alpha-fetoprotein. Oncology 2007, 72, 117–123. [Google Scholar] [CrossRef] [PubMed]
- Song, P.P.; Xia, J.F.; Inagaki, Y.; Hasegawa, K.; Sakamoto, Y.; Kokudo, N.; Tang, W. Controversies regarding and perspectives on clinical utility of biomarkers in hepatocellular carcinoma. World J. Gastroenterol. 2016, 22, 262–274. [Google Scholar] [CrossRef] [PubMed]
- Shen, Q.; Fan, J.; Yang, X.R.; Tan, Y.; Zhao, W.; Xu, Y.; Wang, N.; Niu, Y.; Wu, Z.; Zhou, J.; et al. Serum DKK1 as a protein biomarker for the diagnosis of hepatocellular carcinoma: A large-scale, multicentre study. Lancet Oncol. 2012, 13, 817–826. [Google Scholar] [CrossRef]
- Tomimaru, Y.; Eguchi, H.; Nagano, H.; Wada, H.; Kobayashi, S.; Marubashi, S.; Tanemura, M.; Tomokuni, A.; Takemasa, I.; Umeshita, K.; et al. Circulating microRNA-21 as a novel biomarker for hepatocellular carcinoma. J. Hepatol. 2012, 56, 167–175. [Google Scholar] [CrossRef] [PubMed]
- Tangkijvanich, P.; Chanmee, T.; Komtong, S.; Mahachai, V.; Wisedopas, N.; Pothacharoen, P.; Kongtawelert, P. Diagnostic role of serum glypican-3 in differentiating hepatocellular carcinoma from non-malignant chronic liver disease and other liver cancers. J. Gastroenterol. Hepatol. 2010, 25, 129–137. [Google Scholar] [CrossRef]
- Shang, S.; Plymoth, A.; Ge, S.; Feng, Z.; Rosen, H.R.; Sangrajrang, S.; Hainaut, P.; Marrero, J.A.; Beretta, L. Identification of osteopontin as a novel marker for early hepatocellular carcinoma. Hepatology 2012, 55, 483–490. [Google Scholar] [CrossRef]
- Yuan, W.; Sun, Y.; Liu, L.; Zhou, B.; Wang, S.; Gu, D. Circulating LncRNAs Serve as Diagnostic Markers for Hepatocellular Carcinoma. Cell Physiol. Biochem. 2017, 44, 125–132. [Google Scholar] [CrossRef]
- Li, J.; Wang, X.; Tang, J.; Jiang, R.; Zhang, W.; Ji, J.; Sun, B. HULC and Linc00152 Act as Novel Biomarkers in Predicting Diagnosis of Hepatocellular Carcinoma. Cell Physiol. Biochem. 2015, 37, 687–696. [Google Scholar] [CrossRef]
© 2020 by the authors. Licensee MDPI, Basel, Switzerland. This article is an open access article distributed under the terms and conditions of the Creative Commons Attribution (CC BY) license (http://creativecommons.org/licenses/by/4.0/).




