Serglycin Cooperates with the Unfolded Protein Response Pathway and Inflammation to Drive Glioblastoma Cell Survival
Abstract
1. Introduction
2. Materials and Methods
2.1. Cell Culture, Transfection and Reagents
2.2. RNA Isolation, cDNA Synthesis and Real-Time qPCR Analysis
2.3. Immunoblotting
2.4. Immunofluorescence/Phase-Contrast Microscopy
2.5. Cathepsin B Zymography Assay
2.6. Proliferation Assay
2.7. Wound Healing Assay
2.8. Patient Cohort and Data Selection
2.9. Gene Expression Processing
2.10. Correlation Analysis
2.11. Survival Analysis
2.12. Statistical Analysis
3. Results
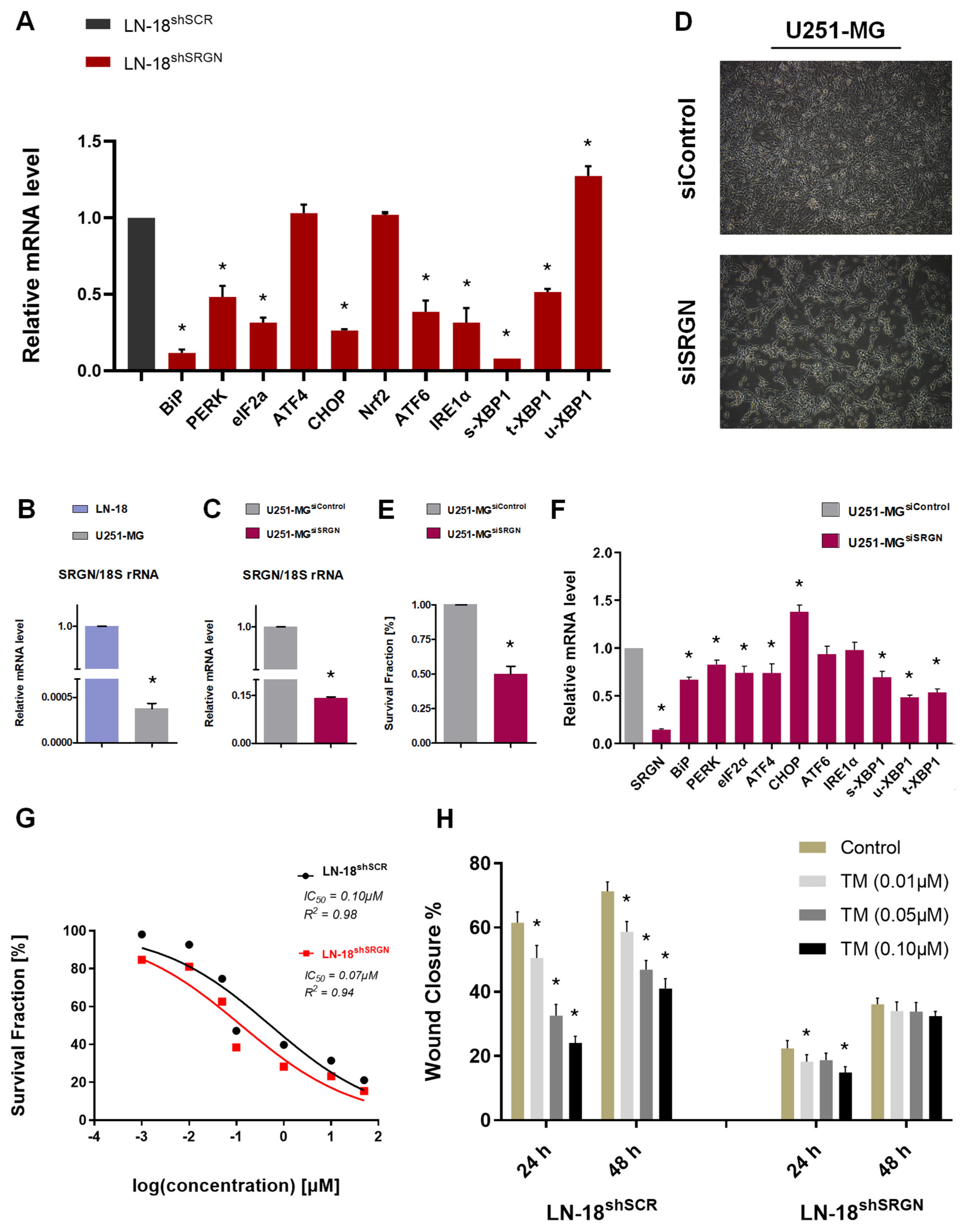
3.1. SRGN Suppression Abolishes UPR Markers’ Expression in GBM Cells, and Affects the Response to TM-Induced ER Stress
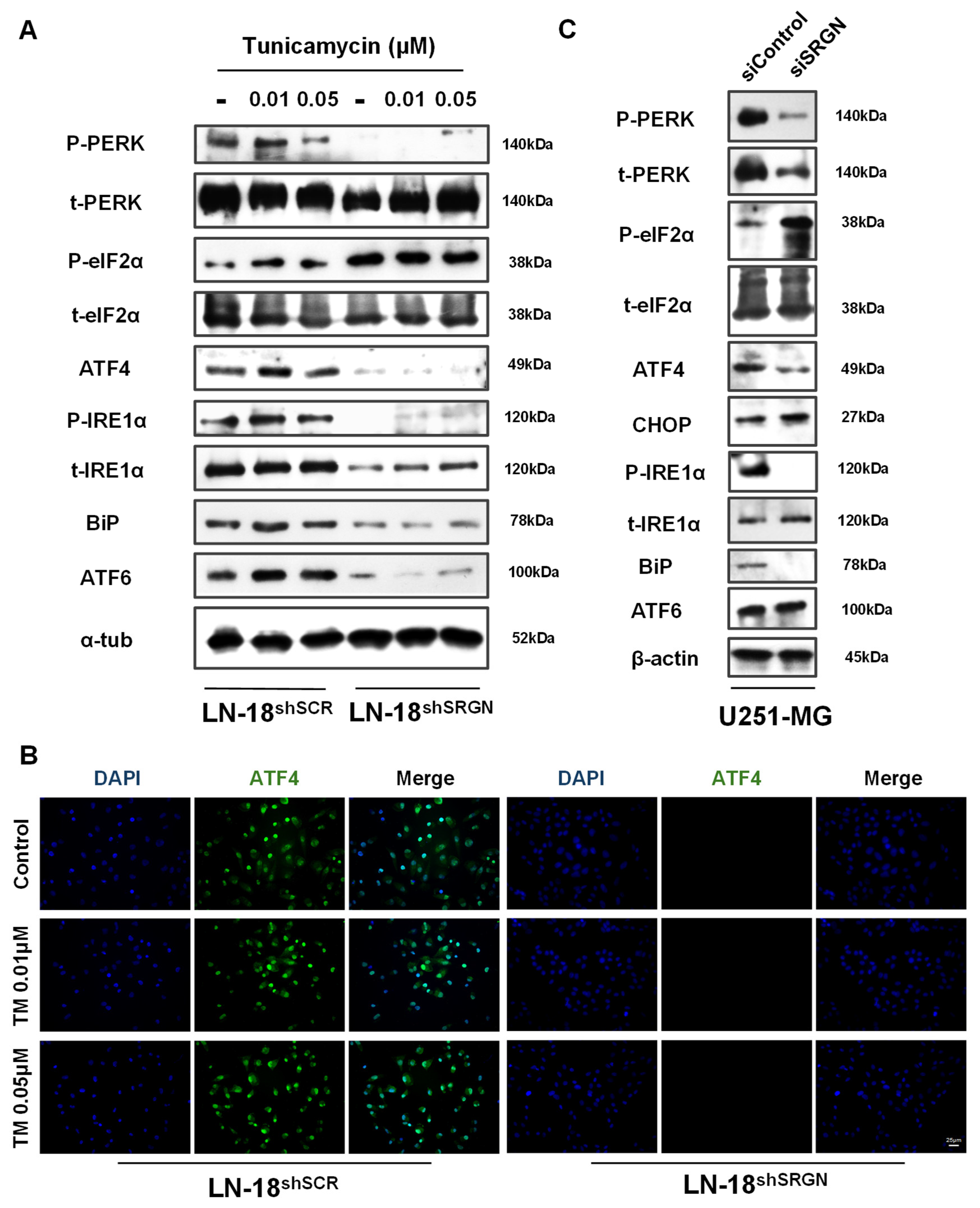
3.2. Loss of SRGN Attenuates UPR Activation in GBM Cells
3.3. SRGN Maintains an Active Pro-Survival UPR Pathway in GBM Cells
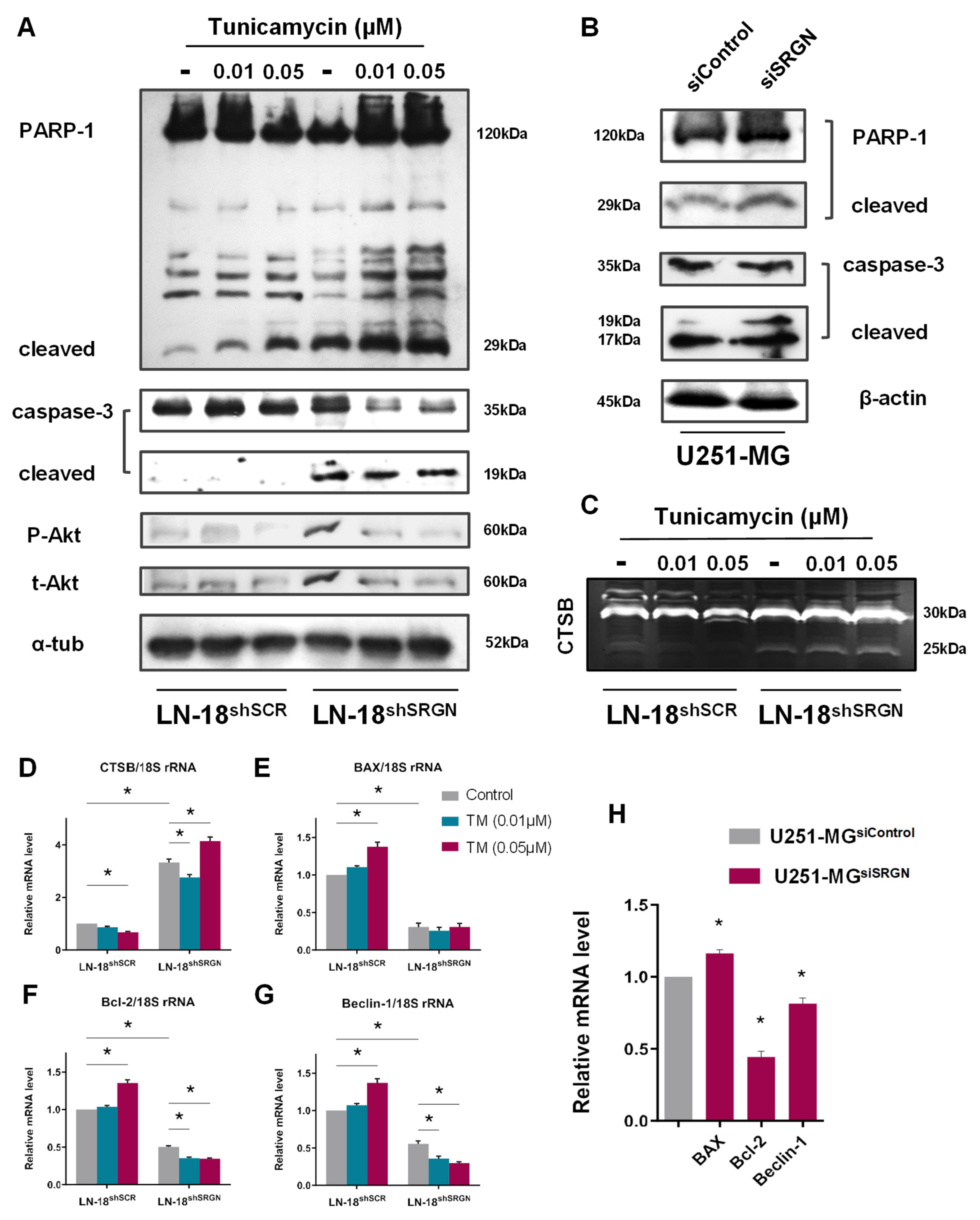
3.4. SRGN Depletion Provokes an Apoptotic Phenotype in GBM Cells
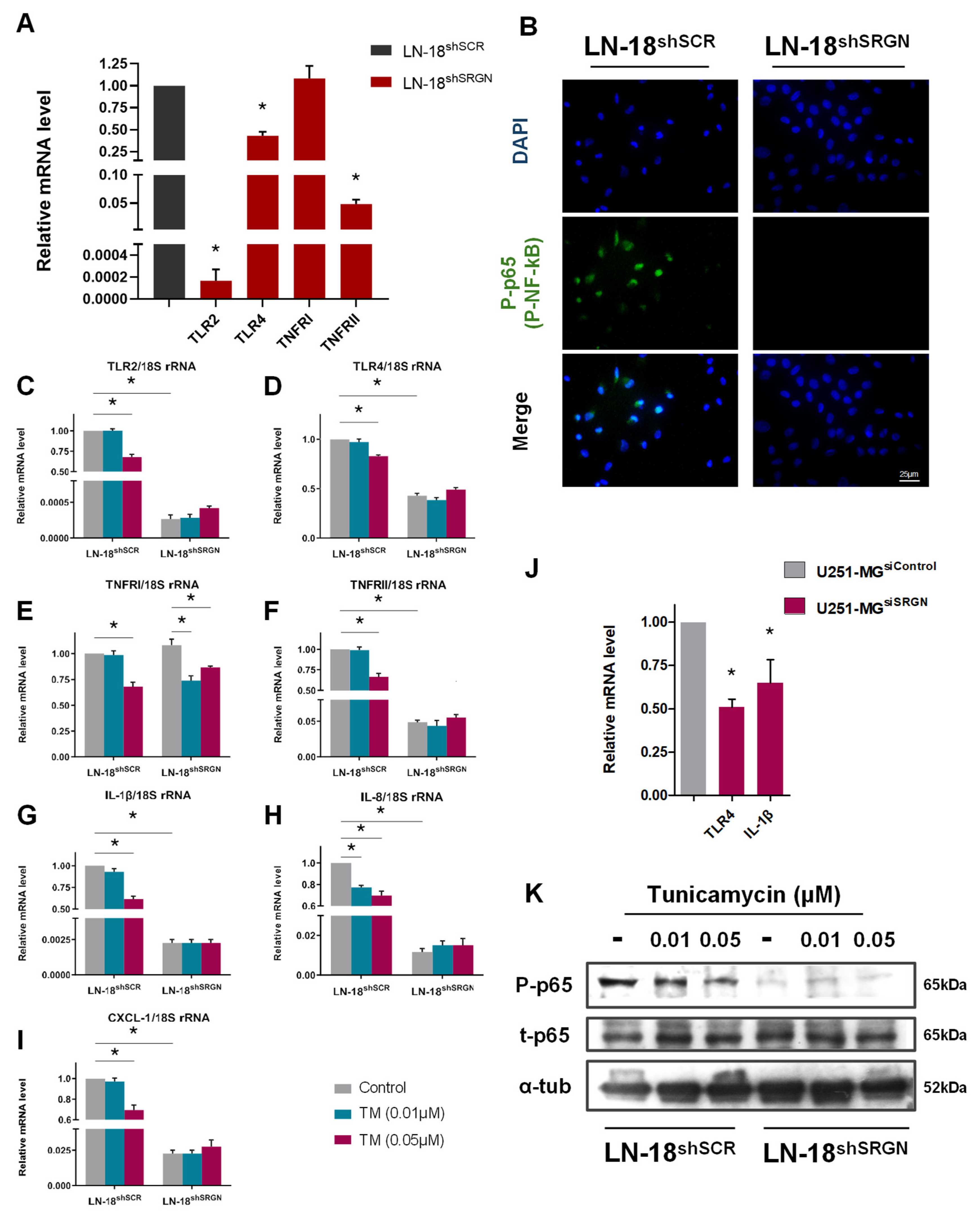
3.5. SRGN Participates in a Pro-Survival Inflammatory Response in GBM Cells
3.6. SRGN Correlated with a Coordinated UPR-Inflammation Transcriptional Program
3.7. SRGN and UPR-Inflammation Define Distinct Survival Phenotypes in GBM
4. Discussion
Supplementary Materials
Author Contributions
Funding
Institutional Review Board Statement
Informed Consent Statement
Data Availability Statement
Acknowledgments
Conflicts of Interest
References
- Lassman, A.B.; Van Den Bent, M.J. What Is a Glioblastoma? Neuro-Oncol. 2023, 25, 1015–1016. [Google Scholar] [CrossRef]
- Aldape, K.; Zadeh, G.; Mansouri, S.; Reifenberger, G.; Von Deimling, A. Glioblastoma: Pathology, Molecular Mechanisms and Markers. Acta Neuropathol. 2015, 129, 829–848. [Google Scholar] [CrossRef] [PubMed]
- Ludwig, K.; Kornblum, H.I. Molecular Markers in Glioma. J. Neuro-Oncol. 2017, 134, 505–512. [Google Scholar] [CrossRef]
- Nam, J.Y.; De Groot, J.F. Treatment of Glioblastoma. J. Oncol. Pract. 2017, 13, 629–638. [Google Scholar] [CrossRef]
- Rodríguez-Camacho, A.; Flores-Vázquez, J.G.; Moscardini-Martelli, J.; Torres-Ríos, J.A.; Olmos-Guzmán, A.; Ortiz-Arce, C.S.; Cid-Sánchez, D.R.; Pérez, S.R.; Macías-González, M.D.S.; Hernández-Sánchez, L.C.; et al. Glioblastoma Treatment: State-of-the-Art and Future Perspectives. Int. J. Mol. Sci. 2022, 23, 7207. [Google Scholar] [CrossRef]
- Crivii, C.-B.; Boșca, A.B.; Melincovici, C.S.; Constantin, A.-M.; Mărginean, M.; Dronca, E.; Suflețel, R.; Gonciar, D.; Bungărdean, M.; Șovrea, A. Glioblastoma Microenvironment and Cellular Interactions. Cancers 2022, 14, 1092. [Google Scholar] [CrossRef]
- Theocharis, A.D.; Skandalis, S.S.; Gialeli, C.; Karamanos, N.K. Extracellular Matrix Structure. Adv. Drug Deliv. Rev. 2016, 97, 4–27. [Google Scholar] [CrossRef]
- Tamma, R.; Ingravallo, G.; Annese, T.; d’Amati, A.; Lorusso, L.; Ribatti, D. Tumor Microenvironment and Microvascular Density in Human Glioblastoma. Cells 2022, 12, 11. [Google Scholar] [CrossRef]
- Mahesparan, R.; Read, T.-A.; Lund-Johansen, M.; Skaftnesmo, K.; Bjerkvig, R.; Engebraaten, O. Expression of Extracellular Matrix Components in a Highly Infiltrative in Vivo Glioma Model. Acta Neuropathol. 2003, 105, 49–57. [Google Scholar] [CrossRef] [PubMed]
- Theocharis, A.D.; Manou, D.; Karamanos, N.K. The Extracellular Matrix as a Multitasking Player in Disease. FEBS J. 2019, 286, 2830–2869. [Google Scholar] [CrossRef] [PubMed]
- Karamanos, N.K.; Theocharis, A.D.; Piperigkou, Z.; Manou, D.; Passi, A.; Skandalis, S.S.; Vynios, D.H.; Orian-Rousseau, V.; Ricard-Blum, S.; Schmelzer, C.E.H.; et al. A Guide to the Composition and Functions of the Extracellular Matrix. FEBS J. 2021, 288, 6850–6912. [Google Scholar] [CrossRef]
- Manou, D.; Caon, I.; Bouris, P.; Triantaphyllidou, I.-E.; Giaroni, C.; Passi, A.; Karamanos, N.K.; Vigetti, D.; Theocharis, A.D. The Complex Interplay Between Extracellular Matrix and Cells in Tissues. In The Extracellular Matrix; Vigetti, D., Theocharis, A.D., Eds.; Methods in Molecular Biology; Springer: New York, NY, USA, 2019; Volume 1952, pp. 1–20. ISBN 978-1-4939-9132-7. [Google Scholar]
- Khoonkari, M.; Liang, D.; Kamperman, M.; Kruyt, F.A.E.; Van Rijn, P. Physics of Brain Cancer: Multiscale Alterations of Glioblastoma Cells under Extracellular Matrix Stiffening. Pharmaceutics 2022, 14, 1031. [Google Scholar] [CrossRef]
- Ulrich, T.A.; De Juan Pardo, E.M.; Kumar, S. The Mechanical Rigidity of the Extracellular Matrix Regulates the Structure, Motility, and Proliferation of Glioma Cells. Cancer Res. 2009, 69, 4167–4174. [Google Scholar] [CrossRef]
- Korpetinou, A.; Skandalis, S.S.; Labropoulou, V.T.; Smirlaki, G.; Noulas, A.; Karamanos, N.K.; Theocharis, A.D. Serglycin: At the Crossroad of Inflammation and Malignancy. Front. Oncol. 2014, 3, 327. [Google Scholar] [CrossRef] [PubMed]
- Theocharis, A.D.; Skandalis, S.S.; Tzanakakis, G.N.; Karamanos, N.K. Proteoglycans in Health and Disease: Novel Roles for Proteoglycans in Malignancy and Their Pharmacological Targeting. FEBS J. 2010, 277, 3904–3923. [Google Scholar] [CrossRef] [PubMed]
- Manou, D.; Karamanos, N.K.; Theocharis, A.D. Tumorigenic Functions of Serglycin: Regulatory Roles in Epithelial to Mesenchymal Transition and Oncogenic Signaling. Semin. Cancer Biol. 2020, 62, 108–115. [Google Scholar] [CrossRef]
- Korpetinou, A.; Papachristou, D.J.; Lampropoulou, A.; Bouris, P.; Labropoulou, V.T.; Noulas, A.; Karamanos, N.K.; Theocharis, A.D. Increased Expression of Serglycin in Specific Carcinomas and Aggressive Cancer Cell Lines. BioMed Res. Int. 2015, 2015, 690721. [Google Scholar] [CrossRef]
- Korpetinou, A.; Skandalis, S.S.; Moustakas, A.; Happonen, K.E.; Tveit, H.; Prydz, K.; Labropoulou, V.T.; Giannopoulou, E.; Kalofonos, H.P.; Blom, A.M.; et al. Serglycin Is Implicated in the Promotion of Aggressive Phenotype of Breast Cancer Cells. PLoS ONE 2013, 8, e78157. [Google Scholar] [CrossRef]
- Manou, D.; Bouris, P.; Kletsas, D.; Götte, M.; Greve, B.; Moustakas, A.; Karamanos, N.K.; Theocharis, A.D. Serglycin Activates Pro-Tumorigenic Signaling and Controls Glioblastoma Cell Stemness, Differentiation and Invasive Potential. Matrix Biol. Plus 2020, 6–7, 100033. [Google Scholar] [CrossRef] [PubMed]
- Guo, J.-Y.; Chiu, C.-H.; Wang, M.-J.; Li, F.-A.; Chen, J.-Y. Proteoglycan Serglycin Promotes Non-Small Cell Lung Cancer Cell Migration through the Interaction of Its Glycosaminoglycans with CD44. J. Biomed. Sci. 2020, 27, 2. [Google Scholar] [CrossRef]
- Guo, J.-Y.; Hsu, H.-S.; Tyan, S.-W.; Li, F.-Y.; Shew, J.-Y.; Lee, W.-H.; Chen, J.-Y. Serglycin in Tumor Microenvironment Promotes Non-Small Cell Lung Cancer Aggressiveness in a CD44-Dependent Manner. Oncogene 2017, 36, 2457–2471. [Google Scholar] [CrossRef]
- Roy, A.; Attarha, S.; Weishaupt, H.; Edqvist, P.-H.; Swartling, F.J.; Bergqvist, M.; Siebzehnrubl, F.A.; Smits, A.; Pontén, F.; Tchougounova, E. Serglycin as a Potential Biomarker for Glioma: Association of Serglycin Expression, Extent of Mast Cell Recruitment and Glioblastoma Progression. Oncotarget 2017, 8, 24815–24827. [Google Scholar] [CrossRef]
- Bouris, P.; Manou, D.; Sopaki-Valalaki, A.; Kolokotroni, A.; Moustakas, A.; Kapoor, A.; Iozzo, R.V.; Karamanos, N.K.; Theocharis, A.D. Serglycin Promotes Breast Cancer Cell Aggressiveness: Induction of Epithelial to Mesenchymal Transition, Proteolytic Activity and IL-8 Signaling. Matrix Biol. 2018, 74, 35–51. [Google Scholar] [CrossRef]
- Roy, A.; Femel, J.; Huijbers, E.J.M.; Spillmann, D.; Larsson, E.; Ringvall, M.; Olsson, A.-K.; Åbrink, M. Targeting Serglycin Prevents Metastasis in Murine Mammary Carcinoma. PLoS ONE 2016, 11, e0156151. [Google Scholar] [CrossRef]
- Skliris, A.; Labropoulou, V.T.; Papachristou, D.J.; Aletras, A.; Karamanos, N.K.; Theocharis, A.D. Cell-surface Serglycin Promotes Adhesion of Myeloma Cells to Collagen Type I and Affects the Expression of Matrix Metalloproteinases. FEBS J. 2013, 280, 2342–2352. [Google Scholar] [CrossRef]
- Chen, X.; Shi, C.; He, M.; Xiong, S.; Xia, X. Endoplasmic Reticulum Stress: Molecular Mechanism and Therapeutic Targets. Signal Transduct. Target. Ther. 2023, 8, 352. [Google Scholar] [CrossRef]
- Yuan, S.; She, D.; Jiang, S.; Deng, N.; Peng, J.; Ma, L. Endoplasmic Reticulum Stress and Therapeutic Strategies in Metabolic, Neurodegenerative Diseases and Cancer. Mol. Med. 2024, 30, 40. [Google Scholar] [CrossRef] [PubMed]
- Stilkerich, A.; Schicht, G.; Seidemann, L.; Hänsel, R.; Friebel, A.; Hoehme, S.; Seehofer, D.; Damm, G. Cell Homeostasis or Cell Death—The Balancing Act Between Autophagy and Apoptosis Caused by Steatosis-Induced Endoplasmic Reticulum (ER) Stress. Cells 2025, 14, 449. [Google Scholar] [CrossRef]
- Tay, K.H.; Luan, Q.; Croft, A.; Jiang, C.C.; Jin, L.; Zhang, X.D.; Tseng, H.-Y. Sustained IRE1 and ATF6 Signaling Is Important for Survival of Melanoma Cells Undergoing ER Stress. Cell. Signal. 2014, 26, 287–294. [Google Scholar] [CrossRef] [PubMed]
- McCarthy, N.; Dolgikh, N.; Logue, S.; Patterson, J.B.; Zeng, Q.; Gorman, A.M.; Samali, A.; Fulda, S. The IRE1 and PERK Arms of the Unfolded Protein Response Promote Survival of Rhabdomyosarcoma Cells. Cancer Lett. 2020, 490, 76–88. [Google Scholar] [CrossRef] [PubMed]
- Hart, L.S.; Cunningham, J.T.; Datta, T.; Dey, S.; Tameire, F.; Lehman, S.L.; Qiu, B.; Zhang, H.; Cerniglia, G.; Bi, M.; et al. ER Stress–Mediated Autophagy Promotes Myc-Dependent Transformation and Tumor Growth. J. Clin. Investig. 2012, 122, 4621–4634. [Google Scholar] [CrossRef] [PubMed]
- Sicari, D.; Fantuz, M.; Bellazzo, A.; Valentino, E.; Apollonio, M.; Pontisso, I.; Di Cristino, F.; Dal Ferro, M.; Bicciato, S.; Del Sal, G.; et al. Mutant P53 Improves Cancer Cells’ Resistance to Endoplasmic Reticulum Stress by Sustaining Activation of the UPR Regulator ATF6. Oncogene 2019, 38, 6184–6195. [Google Scholar] [CrossRef]
- Fels, D.R.; Koumenis, C. The PERK/eIF2α/ATF4 Module of the UPR in Hypoxia Resistance and Tumor Growth. Cancer Biol. Ther. 2006, 5, 723–728. [Google Scholar] [CrossRef]
- Su, Z.; Ho, J.W.K.; Yau, R.C.H.; Lam, Y.L.; Shek, T.W.H.; Yeung, M.C.F.; Chen, H.; Oreffo, R.O.C.; Cheah, K.S.E.; Cheung, K.S.C. A Single-Cell Atlas of Conventional Central Chondrosarcoma Reveals the Role of Endoplasmic Reticulum Stress in Malignant Transformation. Commun. Biol. 2024, 7, 124. [Google Scholar] [CrossRef]
- Hersey, P.; Zhang, X.D. Adaptation to ER Stress as a Driver of Malignancy and Resistance to Therapy in Human Melanoma. Pigment Cell Melanoma Res. 2008, 21, 358–367. [Google Scholar] [CrossRef] [PubMed]
- Liu, J.; Xiao, M.; Li, J.; Wang, D.; He, Y.; He, J.; Gao, F.; Mai, L.; Li, Y.; Liang, Y.; et al. Activation of UPR Signaling Pathway Is Associated With the Malignant Progression and Poor Prognosis in Prostate Cancer. Prostate 2017, 77, 274–281. [Google Scholar] [CrossRef] [PubMed]
- Simbilyabo, L.Z.; Yang, L.; Wen, J.; Liu, Z. The Unfolded Protein Response Machinery in Glioblastoma Genesis, Chemoresistance and as a Druggable Target. CNS Neurosci. Ther. 2024, 30, e14839. [Google Scholar] [CrossRef]
- Chipurupalli, S.; Samavedam, U.; Robinson, N. Crosstalk Between ER Stress, Autophagy and Inflammation. Front. Med. 2021, 8, 758311. [Google Scholar] [CrossRef]
- Sisinni, L.; Pietrafesa, M.; Lepore, S.; Maddalena, F.; Condelli, V.; Esposito, F.; Landriscina, M. Endoplasmic Reticulum Stress and Unfolded Protein Response in Breast Cancer: The Balance between Apoptosis and Autophagy and Its Role in Drug Resistance. Int. J. Mol. Sci. 2019, 20, 857. [Google Scholar] [CrossRef]
- Beilankouhi, E.A.V.; Sajadi, M.A.; Alipourfard, I.; Hassani, P.; Valilo, M.; Safaralizadeh, R. Role of the ER-Induced UPR Pathway, Apoptosis, and Autophagy in Colorectal Cancer. Pathol.-Res. Pract. 2023, 248, 154706. [Google Scholar] [CrossRef]
- Ranzato, E.; Martinotti, S. The Interplay Between Ca2+ Homeostasis, Endoplasmic Reticulum Stress, and the Unfolded Protein Response in Human Diseases. Cells 2026, 15, 352. [Google Scholar] [CrossRef]
- Domínguez-Martín, H.; Gavilán, E.; Parrado, C.; Burguillos, M.A.; Daza, P.; Ruano, D. Distinct UPR and Autophagic Functions Define Cell-Specific Responses to Proteotoxic Stress in Microglial and Neuronal Cell Lines. Cells 2024, 13, 2069. [Google Scholar] [CrossRef]
- McQuiston, A.; Diehl, J.A. Recent Insights into PERK-Dependent Signaling from the Stressed Endoplasmic Reticulum. F1000Research 2017, 6, 1897. [Google Scholar] [CrossRef] [PubMed]
- Wang, Y.; Alam, G.N.; Ning, Y.; Visioli, F.; Dong, Z.; Nör, J.E.; Polverini, P.J. The Unfolded Protein Response Induces the Angiogenic Switch in Human Tumor Cells through the PERK/ATF4 Pathway. Cancer Res. 2012, 72, 5396–5406. [Google Scholar] [CrossRef] [PubMed]
- Cullinan, S.B.; Diehl, J.A. Coordination of ER and Oxidative Stress Signaling: The PERK/Nrf2 Signaling Pathway. Int. J. Biochem. Cell Biol. 2006, 38, 317–332. [Google Scholar] [CrossRef]
- Sarcinelli, C.; Dragic, H.; Piecyk, M.; Barbet, V.; Duret, C.; Barthelaix, A.; Ferraro-Peyret, C.; Fauvre, J.; Renno, T.; Chaveroux, C.; et al. ATF4-Dependent NRF2 Transcriptional Regulation Promotes Antioxidant Protection during Endoplasmic Reticulum Stress. Cancers 2020, 12, 569. [Google Scholar] [CrossRef] [PubMed]
- Dey, S.; Baird, T.D.; Zhou, D.; Palam, L.R.; Spandau, D.F.; Wek, R.C. Both Transcriptional Regulation and Translational Control of ATF4 Are Central to the Integrated Stress Response. J. Biol. Chem. 2010, 285, 33165–33174. [Google Scholar] [CrossRef]
- B’chir, W.; Maurin, A.-C.; Carraro, V.; Averous, J.; Jousse, C.; Muranishi, Y.; Parry, L.; Stepien, G.; Fafournoux, P.; Bruhat, A. The eIF2α/ATF4 Pathway Is Essential for Stress-Induced Autophagy Gene Expression. Nucleic Acids Res. 2013, 41, 7683–7699. [Google Scholar] [CrossRef]
- Vuong, A.T.; Joshi, A.S.; Ho, P.T.; Tomaz Da Silva, M.; Guo, B.; Trivedi, M.V.; Kumar, A. Targeting the IRE1α/XBP1 Signaling Axis Suppresses Rhabdomyosarcoma Growth and Promotes Myogenic Differentiation. bioRxiv 2025. [Google Scholar] [CrossRef]
- Crowley, M.J.P.; Bhinder, B.; Markowitz, G.J.; Martin, M.; Verma, A.; Sandoval, T.A.; Chae, C.-S.; Yomtoubian, S.; Hu, Y.; Chopra, S.; et al. Tumor-Intrinsic IRE1α Signaling Controls Protective Immunity in Lung Cancer. Nat. Commun. 2023, 14, 120. [Google Scholar] [CrossRef]
- Bujisic, B.; De Gassart, A.; Tallant, R.; Demaria, O.; Zaffalon, L.; Chelbi, S.; Gilliet, M.; Bertoni, F.; Martinon, F. Impairment of Both IRE1 Expression and XBP1 Activation Is a Hallmark of GCB DLBCL and Contributes to Tumor Growth. Blood 2017, 129, 2420–2428. [Google Scholar] [CrossRef] [PubMed]
- Shi, W.; Chen, Z.; Li, L.; Liu, H.; Zhang, R.; Cheng, Q.; Xu, D.; Wu, L. Unravel the Molecular Mechanism of XBP1 in Regulating the Biology of Cancer Cells. J. Cancer 2019, 10, 2035–2046. [Google Scholar] [CrossRef]
- Peñaranda Fajardo, N.M.; Meijer, C.; Kruyt, F.A.E. The Endoplasmic Reticulum Stress/Unfolded Protein Response in Gliomagenesis, Tumor Progression and as a Therapeutic Target in Glioblastoma. Biochem. Pharmacol. 2016, 118, 1–8. [Google Scholar] [CrossRef]
- Matsumoto, H.; Miyazaki, S.; Matsuyama, S.; Takeda, M.; Kawano, M.; Nakagawa, H.; Nishimura, K.; Matsuo, S. Selection of Autophagy or Apoptosis in Cells Exposed to ER-Stress Depends on ATF4 Expression Pattern with or without CHOP Expression. Biol. Open 2013, 2, 1084–1090. [Google Scholar] [CrossRef]
- Zheng, Y.-Z.; Cao, Z.-G.; Hu, X.; Shao, Z.-M. The Endoplasmic Reticulum Stress Markers GRP78 and CHOP Predict Disease-Free Survival and Responsiveness to Chemotherapy in Breast Cancer. Breast Cancer Res. Treat. 2014, 145, 349–358. [Google Scholar] [CrossRef]
- Quick, Q.A.; Faison, M.O. CHOP and Caspase 3 Induction Underlie Glioblastoma Cell Death in Response to Endoplasmic Reticulum Stress. Exp. Ther. Med. 2012, 3, 487–492. [Google Scholar] [CrossRef][Green Version]
- Rufo, N.; Yang, Y.; De Vleeschouwer, S.; Agostinis, P. The “Yin and Yang” of Unfolded Protein Response in Cancer and Immunogenic Cell Death. Cells 2022, 11, 2899. [Google Scholar] [CrossRef]
- Athanasopoulos, E.N.; Natsiou, A.; Kyriazopoulou, M.; Manou, D.; Theocharis, A.D.; Labropoulou, V.T. Activation of Unfolded Protein Response Pathway in Malignancies: Interplay with Extracellular Matrix and Targeting Perspectives. Cancers 2025, 17, 1972. [Google Scholar] [CrossRef] [PubMed]
- Mai, P.M.Q.; Truong, T.-A.; Samala, S.K.; Lakshmisha, B.M.; Biswal, P.; Koushki, K.; Mallepaddi, P.C.; Vijay, G.; Krishnan, S. The Unfolded Protein Response—Novel Mechanisms, Challenges, and Key Considerations for Therapeutic Intervention. Cancers 2025, 17, 3639. [Google Scholar] [CrossRef] [PubMed]
- Gobeil, S.; Boucher, C.C.; Nadeau, D.; Poirier, G.G. Characterization of the Necrotic Cleavage of Poly(ADP-Ribose) Polymerase (PARP-1): Implication of Lysosomal Proteases. Cell Death Differ. 2001, 8, 588–594. [Google Scholar] [CrossRef]
- Giallongo, C.; Tibullo, D.; Puglisi, F.; Barbato, A.; Vicario, N.; Cambria, D.; Parrinello, N.L.; Romano, A.; Conticello, C.; Forte, S.; et al. Inhibition of TLR4 Signaling Affects Mitochondrial Fitness and Overcomes Bortezomib Resistance in Myeloma Plasma Cells. Cancers 2020, 12, 1999. [Google Scholar] [CrossRef] [PubMed]
- Tryggestad, S.S.; Roseth, I.A.; Aass, K.R.; Ørning, N.E.H.; Mjelle, R.; Hella, H.; Standal, T. Toll-like Receptor Signaling in Multiple Myeloma Cells Promotes the Expression of pro-Survival Genes B-Cell Lymphoma 2 and MYC and Modulates the Expression of B-Cell Maturation Antigen. Front. Immunol. 2024, 15, 1393906. [Google Scholar] [CrossRef]
- Lupi, L.A.; Cucielo, M.S.; Silveira, H.S.; Gaiotte, L.B.; Cesário, R.C.; Seiva, F.R.F.; De Almeida Chuffa, L.G. The Role of Toll-like Receptor 4 Signaling Pathway in Ovarian, Cervical, and Endometrial Cancers. Life Sci. 2020, 247, 117435. [Google Scholar] [CrossRef]
- Oliveira, F.D.; De Campos, R.P.; Pereira, L.C.; Meira, L.B.; Lenz, G. Expression of Key Unfolded Protein Response Genes Predicts Patient Survival and an Immunosuppressive Microenvironment in Glioblastoma. Transl. Med. Commun. 2024, 9, 5. [Google Scholar] [CrossRef]
- Chen, N.; Peng, C.; Li, D. Epigenetic Underpinnings of Inflammation: A Key to Unlock the Tumor Microenvironment in Glioblastoma. Front. Immunol. 2022, 13, 869307. [Google Scholar] [CrossRef]
- Alim, L.F.; Keane, C.; Souza-Fonseca-Guimaraes, F. Molecular Mechanisms of Tumour Necrosis Factor Signalling via TNF Receptor 1 and TNF Receptor 2 in the Tumour Microenvironment. Curr. Opin. Immunol. 2024, 86, 102409. [Google Scholar] [CrossRef]
- Rossi, A.F.T.; Da Silva Manoel-Caetano, F.; Biselli, J.M.; Cabral, Á.S.; Saiki, M.D.F.C.; Ribeiro, M.L.; Silva, A.E. Downregulation of TNFR2 Decreases Survival Gene Expression, Promotes Apoptosis and Affects the Cell Cycle of Gastric Cancer Cells. World J. Gastroenterol. 2022, 28, 2689–2704. [Google Scholar] [CrossRef]
- Wajant, H.; Siegmund, D. TNFR1 and TNFR2 in the Control of the Life and Death Balance of Macrophages. Front. Cell Dev. Biol. 2019, 7, 91. [Google Scholar] [CrossRef] [PubMed]
- Micheau, O.; Tschopp, J. Induction of TNF Receptor I-Mediated Apoptosis via Two Sequential Signaling Complexes. Cell 2003, 114, 181–190. [Google Scholar] [CrossRef] [PubMed]
- Li, P.; Yang, Y.; Yang, X.; Wang, Y.; Chou, C.-K.; Jiang, M.; Zheng, J.; Chen, F.; Chen, X. TNFR2 Deficiency Impairs the Growth of Mouse Colon Cancer. Int. J. Biol. Sci. 2023, 19, 1024–1035. [Google Scholar] [CrossRef]
- Nikesitch, N.; Lee, J.M.; Ling, S.; Roberts, T.L. Endoplasmic Reticulum Stress in the Development of Multiple Myeloma and Drug Resistance. Clin. Trans. Imm. 2018, 7, e1007. [Google Scholar] [CrossRef]
- Nikesitch, N.; Tao, C.; Lai, K.; Killingsworth, M.; Bae, S.; Wang, M.; Harrison, S.; Roberts, T.L.; Ling, S.C.W. Predicting the Response of Multiple Myeloma to the Proteasome Inhibitor Bortezomib by Evaluation of the Unfolded Protein Response. Blood Cancer J. 2016, 6, e432. [Google Scholar] [CrossRef]
- Dong, H.; Chen, L.; Chen, X.; Gu, H.; Gao, G.; Gao, Y.; Dong, B. Dysregulation of Unfolded Protein Response Partially Underlies Proapoptotic Activity of Bortezomib in Multiple Myeloma Cells. Leuk. Lymphoma 2009, 50, 974–984. [Google Scholar] [CrossRef]
- Lezama, R.A.; Gudiño García, A.; López Ramírez, K.; Vela Ojeda, J.; Reyes Maldonado, E.; Victoria- Avila, Z.-L. Mechanism Regulation of Endoplasmic Reticulum Stress in Multiple Myeloma Cells: Modulation of the UPR, UPS, Autophagy, HSPs, and Potential Therapeutic Targets. Expert Rev. Hematol. 2025, 19, 143–156. [Google Scholar] [CrossRef]
- Lee, A.-H.; Iwakoshi, N.N.; Anderson, K.C.; Glimcher, L.H. Proteasome Inhibitors Disrupt the Unfolded Protein Response in Myeloma Cells. Proc. Natl. Acad. Sci. USA 2003, 100, 9946–9951. [Google Scholar] [CrossRef] [PubMed]
- Lin, J.H.; Walter, P.; Yen, T.S.B. Endoplasmic Reticulum Stress in Disease Pathogenesis. Annu. Rev. Pathol. Mech. Dis. 2008, 3, 399–425. [Google Scholar] [CrossRef] [PubMed]
- Iurlaro, R.; Muñoz-Pinedo, C. Cell Death Induced by Endoplasmic Reticulum Stress. FEBS J. 2016, 283, 2640–2652. [Google Scholar] [CrossRef]
- Márton, M.; Bánhegyi, G.; Gyöngyösi, N.; Kálmán, E.É.; Pettkó-Szandtner, A.; Káldi, K.; Kapuy, O. A Systems Biological Analysis of the ATF4-GADD34-CHOP Regulatory Triangle upon Endoplasmic Reticulum Stress. FEBS Open Bio. 2022, 12, 2065–2082. [Google Scholar] [CrossRef]
- Yamamoto, K.; Sato, T.; Matsui, T.; Sato, M.; Okada, T.; Yoshida, H.; Harada, A.; Mori, K. Transcriptional Induction of Mammalian ER Quality Control Proteins Is Mediated by Single or Combined Action of ATF6α and XBP1. Dev. Cell 2007, 13, 365–376. [Google Scholar] [CrossRef] [PubMed]
- Yoshida, H.; Matsui, T.; Yamamoto, A.; Okada, T.; Mori, K. XBP1 mRNA Is Induced by ATF6 and Spliced by IRE1 in Response to ER Stress to Produce a Highly Active Transcription Factor. Cell 2001, 107, 881–891. [Google Scholar] [CrossRef]
- Luo, S.; Baumeister, P.; Yang, S.; Abcouwer, S.F.; Lee, A.S. Induction of Grp78/BiP by Translational Block. J. Biol. Chem. 2003, 278, 37375–37385. [Google Scholar] [CrossRef] [PubMed]
- Chalmers, F.; Mogre, S.; Son, J.; Blazanin, N.; Glick, A.B. The Multiple Roles of the Unfolded Protein Response Regulator IRE1α in Cancer. Mol. Carcinog. 2019, 58, 1623–1630. [Google Scholar] [CrossRef] [PubMed]
- Urano, F.; Wang, X.; Bertolotti, A.; Zhang, Y.; Chung, P.; Harding, H.P.; Ron, D. Coupling of Stress in the ER to Activation of JNK Protein Kinases by Transmembrane Protein Kinase IRE1. Science 2000, 287, 664–666. [Google Scholar] [CrossRef]
- Hu, P.; Han, Z.; Couvillon, A.D.; Exton, J.H. Critical Role of Endogenous Akt/IAPs and MEK1/ERK Pathways in Counteracting Endoplasmic Reticulum Stress-Induced Cell Death. J. Biol. Chem. 2004, 279, 49420–49429. [Google Scholar] [CrossRef]
- Tam, A.B.; Mercado, E.L.; Hoffmann, A.; Niwa, M. ER Stress Activates NF-κB by Integrating Functions of Basal IKK Activity, IRE1 and PERK. PLoS ONE 2012, 7, e45078. [Google Scholar] [CrossRef]
- Yang, Q.; Kim, Y.; Lin, Y.; Lewis, J.; Neckers, L.; Liu, Z. Tumour Necrosis Factor Receptor 1 Mediates Endoplasmic Reticulum Stress-induced Activation of the MAP Kinase JNK. EMBO Rep. 2006, 7, 622–627. [Google Scholar] [CrossRef]
- Adams, C.J.; Kopp, M.C.; Larburu, N.; Nowak, P.R.; Ali, M.M.U. Structure and Molecular Mechanism of ER Stress Signaling by the Unfolded Protein Response Signal Activator IRE1. Front. Mol. Biosci. 2019, 6, 11. [Google Scholar] [CrossRef]
- Ketkar, M.; Desai, S.; Rana, P.; Thorat, R.; Epari, S.; Dutt, A.; Dutt, S. Inhibition of PERK-Mediated Unfolded Protein Response Acts as a Switch for Reversal of Residual Senescence and as Senolytic Therapy in Glioblastoma. Neuro-Oncol. 2024, 26, 2027–2043. [Google Scholar] [CrossRef] [PubMed]
- Zhang, X.; Wu, R.; Tian, C.; Wang, W.; Zhou, L.; Guo, T.; Yu, J.; Wu, C.; Shen, Y.; Liu, X.; et al. GRP78 Blockade Overcomes Intrinsic Resistance to UBA1 Inhibitor TAK-243 in Glioblastoma. Cell Death Discov. 2022, 8, 133. [Google Scholar] [CrossRef]
- Xie, Z.; Zhao, M.; Yan, C.; Kong, W.; Lan, F.; Narengaowa; Zhao, S.; Yang, Q.; Bai, Z.; Qing, H.; et al. Cathepsin B in Programmed Cell Death Machinery: Mechanisms of Execution and Regulatory Pathways. Cell Death Dis. 2023, 14, 255. [Google Scholar] [CrossRef]
- Suzuki, Y.; Hayashi, K.; Goto, F.; Nomura, Y.; Fujimoto, C.; Makishima, M. Premature Senescence Is Regulated by Crosstalk among TFEB, the Autophagy Lysosomal Pathway and ROS Derived from Damaged Mitochondria in NaAsO2-Exposed Auditory Cells. Cell Death Discov. 2024, 10, 382. [Google Scholar] [CrossRef] [PubMed]
- Hwang, S.-Y.; Yoo, B.-C.; Jung, J.; Oh, E.-S.; Hwang, J.-S.; Shin, J.-A.; Kim, S.-Y.; Cha, S.-H.; Han, I.-O. Induction of Glioma Apoptosis by Microglia-Secreted Molecules: The Role of Nitric Oxide and Cathepsin B. Biochim. Biophys. Acta (BBA)-Mol. Cell Res. 2009, 1793, 1656–1668. [Google Scholar] [CrossRef]
- Bagratuni, T.; Sklirou, A.D.; Kastritis, E.; Liacos, C.I.; Spilioti, C.; Eleutherakis-Papaiakovou, E.; Kanellias, N.; Gavriatopoulou, M.; Terpos, E.; Trougakos, I.P.; et al. Toll-Like Receptor 4 Activation Promotes Multiple Myeloma Cell Growth and Survival Via Suppression of The Endoplasmic Reticulum Stress Factor Chop. Sci. Rep. 2019, 9, 3245. [Google Scholar] [CrossRef]
- Le Reste, P.J.; Pineau, R.; Voutetakis, K.; Samal, J.; Jégou, G.; Lhomond, S.; Gorman, A.M.; Samali, A.; Patterson, J.B.; Zeng, Q.; et al. Local Intracerebral Inhibition of IRE1 by MKC8866 Sensitizes Glioblastoma to Irradiation/Chemotherapy in Vivo. Cancer Lett. 2020, 494, 73–83. [Google Scholar] [CrossRef]
- Pelizzari-Raymundo, D.; Doultsinos, D.; Pineau, R.; Sauzay, C.; Koutsandreas, T.; Langlais, T.; Carlesso, A.; Gkotsi, E.; Negroni, L.; Avril, T.; et al. A Novel IRE1 Kinase Inhibitor for Adjuvant Glioblastoma Treatment. iScience 2023, 26, 106687. [Google Scholar] [CrossRef]
- Li, Y.; Li, S.; Wu, H. Ubiquitination-Proteasome System (UPS) and Autophagy Two Main Protein Degradation Machineries in Response to Cell Stress. Cells 2022, 11, 851. [Google Scholar] [CrossRef]
- Fribley, A.; Wang, C.-Y. Proteasome Inhibitor Induces Apoptosis through Induction of Endoplasmic Reticulum Stress. Cancer Biol. Ther. 2006, 5, 745–748. [Google Scholar] [CrossRef] [PubMed]
- Roth, P.; Gorlia, T.; Reijneveld, J.C.; De Vos, F.; Idbaih, A.; Frenel, J.-S.; Le Rhun, E.; Sepulveda, J.M.; Perry, J.; Masucci, G.L.; et al. Marizomib for Patients with Newly Diagnosed Glioblastoma: A Randomized Phase 3 Trial. Neuro-Oncol. 2024, 26, 1670–1682. [Google Scholar] [CrossRef]
- Friday, B.B.; Anderson, S.K.; Buckner, J.; Yu, C.; Giannini, C.; Geoffroy, F.; Schwerkoske, J.; Mazurczak, M.; Gross, H.; Pajon, E.; et al. Phase II Trial of Vorinostat in Combination with Bortezomib in Recurrent Glioblastoma: A North Central Cancer Treatment Group Study. Neuro-Oncol. 2012, 14, 215–221. [Google Scholar] [CrossRef]
- McCracken, D.J.; Celano, E.C.; Voloschin, A.D.; Read, W.L.; Olson, J.J. Phase I Trial of Dose-Escalating Metronomic Temozolomide plus Bevacizumab and Bortezomib for Patients with Recurrent Glioblastoma. J. Neuro-Oncol. 2016, 130, 193–201. [Google Scholar] [CrossRef]
- Kubicek, G.J.; Werner-Wasik, M.; Machtay, M.; Mallon, G.; Myers, T.; Ramirez, M.; Andrews, D.; Curran, W.J.; Dicker, A.P. Phase I Trial Using Proteasome Inhibitor Bortezomib and Concurrent Temozolomide and Radiotherapy for Central Nervous System Malignancies. Int. J. Radiat. Oncol. Biol. Phys. 2009, 74, 433–439. [Google Scholar] [CrossRef] [PubMed]
- Phuphanich, S.; Supko, J.G.; Carson, K.A.; Grossman, S.A.; Burt Nabors, L.; Mikkelsen, T.; Lesser, G.; Rosenfeld, S.; Desideri, S.; Olson, J.J. Phase 1 Clinical Trial of Bortezomib in Adults with Recurrent Malignant Glioma. J. Neuro-Oncol. 2010, 100, 95–103. [Google Scholar] [CrossRef] [PubMed]
- Raizer, J.J.; Chandler, J.P.; Ferrarese, R.; Grimm, S.A.; Levy, R.M.; Muro, K.; Rosenow, J.; Helenowski, I.; Rademaker, A.; Paton, M.; et al. A Phase II Trial Evaluating the Effects and Intra-Tumoral Penetration of Bortezomib in Patients with Recurrent Malignant Gliomas. J. Neuro-Oncol. 2016, 129, 139–146. [Google Scholar] [CrossRef] [PubMed]
- Roth, P.; Mason, W.P.; Richardson, P.G.; Weller, M. Proteasome Inhibition for the Treatment of Glioblastoma. Expert Opin. Investig. Drugs 2020, 29, 1133–1141. [Google Scholar] [CrossRef]







Disclaimer/Publisher’s Note: The statements, opinions and data contained in all publications are solely those of the individual author(s) and contributor(s) and not of MDPI and/or the editor(s). MDPI and/or the editor(s) disclaim responsibility for any injury to people or property resulting from any ideas, methods, instructions or products referred to in the content. |
© 2026 by the authors. Licensee MDPI, Basel, Switzerland. This article is an open access article distributed under the terms and conditions of the Creative Commons Attribution (CC BY) license.
Share and Cite
Athanasopoulos, E.N.; Gialeli, C.; Natsiou, A.; Manou, D.; Labropoulou, V.T.; Theocharis, A.D. Serglycin Cooperates with the Unfolded Protein Response Pathway and Inflammation to Drive Glioblastoma Cell Survival. Cells 2026, 15, 660. https://doi.org/10.3390/cells15080660
Athanasopoulos EN, Gialeli C, Natsiou A, Manou D, Labropoulou VT, Theocharis AD. Serglycin Cooperates with the Unfolded Protein Response Pathway and Inflammation to Drive Glioblastoma Cell Survival. Cells. 2026; 15(8):660. https://doi.org/10.3390/cells15080660
Chicago/Turabian StyleAthanasopoulos, Eleftherios N., Chrysostomi Gialeli, Angeliki Natsiou, Dimitra Manou, Vassiliki T. Labropoulou, and Achilleas D. Theocharis. 2026. "Serglycin Cooperates with the Unfolded Protein Response Pathway and Inflammation to Drive Glioblastoma Cell Survival" Cells 15, no. 8: 660. https://doi.org/10.3390/cells15080660
APA StyleAthanasopoulos, E. N., Gialeli, C., Natsiou, A., Manou, D., Labropoulou, V. T., & Theocharis, A. D. (2026). Serglycin Cooperates with the Unfolded Protein Response Pathway and Inflammation to Drive Glioblastoma Cell Survival. Cells, 15(8), 660. https://doi.org/10.3390/cells15080660

