Strip1 Is a Novel Negative Regulator of Cardiomyocyte Hypertrophy
Abstract
1. Introduction
2. Materials and Methods
2.1. Isolation and Culture of NRVCMs
2.2. Isolation and Culture of ARVCMs
2.3. Human Myocardial Samples
2.4. Cloning and Generation of Adenovirus
2.5. Overexpression of STRIP1 in NRVCMs
2.6. siRNA-Mediated Knockdown of STRIP1 in NRVCMs
2.7. Zebrafish Morpholino-Mediated STRIP1-Knockdown
2.8. Transverse Aortic Constriction (TAC) in Mice
2.9. Cyclic Biaxial Stretch in NRVCMs
2.10. Protein Extraction and Immunoblotting
2.11. Co-Immunoprecipitation (Co-IP)
2.12. RNA Isolation, cDNA Synthesis and qPCR
2.13. Immunofluorescence Staining
2.14. Protein Sequence Alignment
2.15. Structure Prediction
2.16. Use of Generative Artificial Intelligence Tools
2.17. Statistical Analysis
3. Results
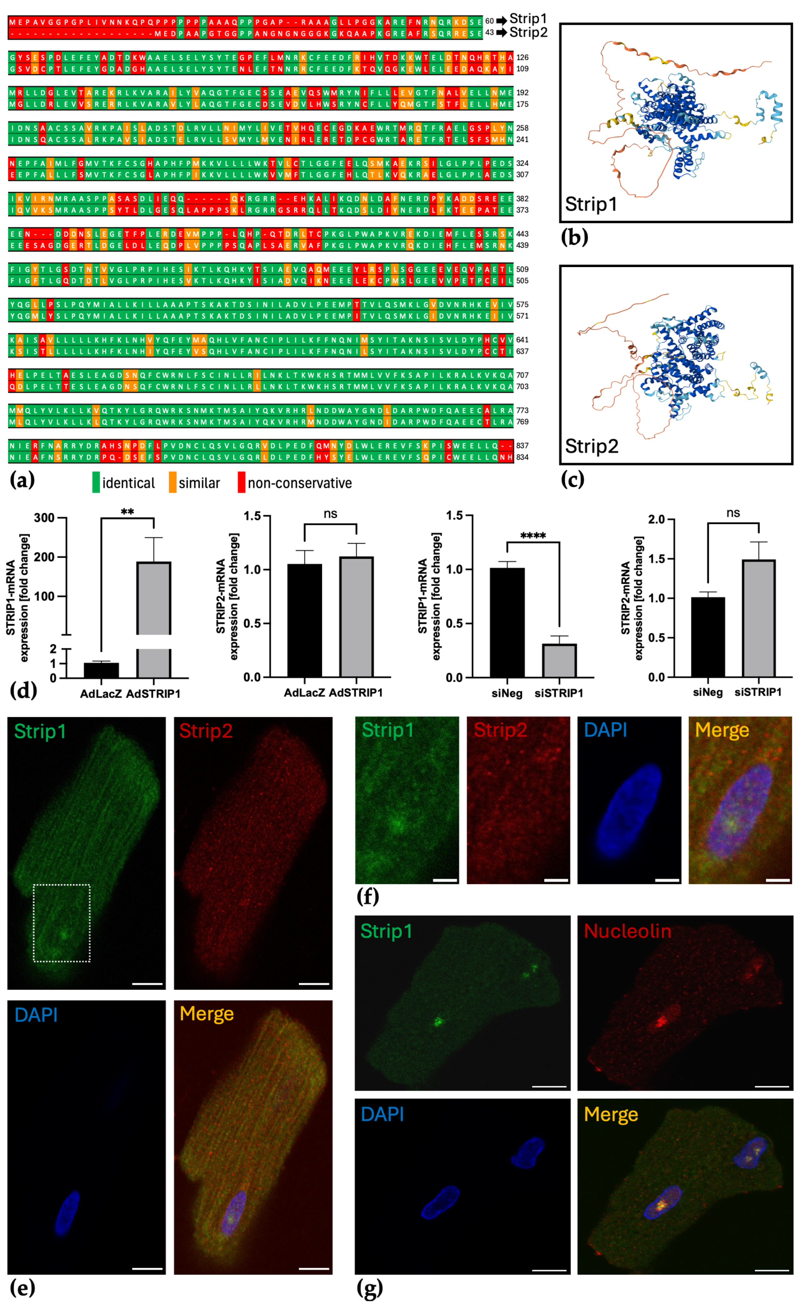
3.1. Strip1 Interacts with Key STRIPAK Components in Cardiomyocytes
3.2. Structurally Similar Strip1 and Strip2 Show Independent Regulation and Distinct Subcellular Localization in Cardiomyocytes
3.3. Strip1 Expression Is Reduced in Human Cardiomyopathy and Under Mechanical Stress
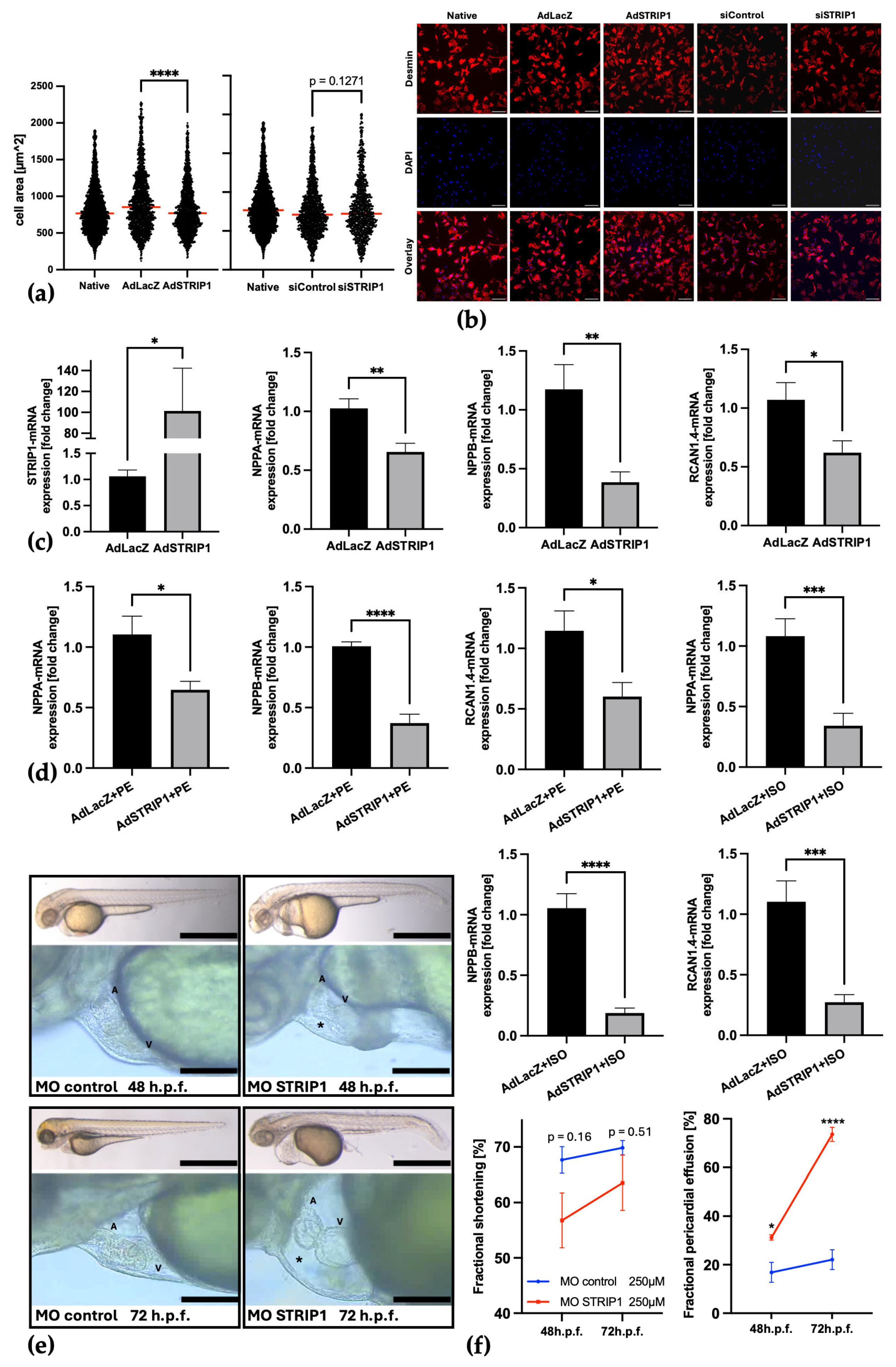
3.4. Strip1 Acts as a Negative Regulator of Cardiomyocyte Hypertrophy
3.5. Strip1 Modulates Hippo Signaling and MST4 Kinase Activity
4. Discussion
5. Conclusions
Supplementary Materials
Author Contributions
Funding
Institutional Review Board Statement
Informed Consent Statement
Data Availability Statement
Acknowledgments
Conflicts of Interest
Abbreviations
| AdLacZ | Adenoviral LacZ construct |
| AdSTRIP1 | Adenoviral STRIP1 construct |
| αMHC-Cre | Alpha-myosin heavy chain–driven Cre recombinase |
| ARVCMs | Adult ventricular cardiomyocytes |
| BSA | Bovine serum albumin |
| Co-IP | Co-immunoprecipitation |
| DCM | Dilated cardiomyopathy |
| DMEM | Dulbecco’s Modified Eagle Medium |
| DTT | Dithiothreitol |
| GAPDH | Glyceraldehyde-3-phosphate dehydrogenase |
| GCKII/GCKIII | Germinal Center Kinase class II/class III |
| HCM | Hypertrophic cardiomyopathy |
| HEPES | 4-(2-hydroxyethyl)-1-piperazineethanesulfonic acid |
| hpf | Hours post fertilization |
| ICM | Ischemic cardiomyopathy |
| ifu | Infectious units |
| ISO | isoproterenol |
| MLL3 | Histone H3K4 mono-methyltransferase MLL3 (KMT2C) |
| MO STRIP1 | morpholino-induced STRIP1 knockdown |
| MOB1 | Mps one binder 1 |
| MST | Mammalian sterile 20-like kinase |
| Myoscape | Myocardium-enriched, calcium channel–associated protein |
| NFAT | Nuclear Factor of Activated T-Cells |
| NOR | Nucleolar organizer region |
| NPM | Nucleophosmin |
| NPPA | Natriuretic peptide A gene |
| NPPB | Natriuretic peptide B gene |
| NRVCMs | Neonatal rat ventricular cardiomyocytes |
| NYHA | New York Heart Association functional class |
| PBS | Phosphate-buffered saline |
| PE | phenylephrine |
| PP2A | Protein phosphatase 2A |
| PTU | 1-Phenyl-2-thiourea |
| RCAN1.4 | Regulator of Calcineurin 1 isoform 4 |
| RIPA buffer | Radioimmunoprecipitation assay buffer |
| RPL32 | Ribosomal protein L32 (Housekeeping gene) |
| SDS | Sodium dodecyl sulfate |
| SIKE1 | Suppressor of IKKε 1 |
| siRNA | Small interfering RNA |
| siSTRIP1/siNeg | siRNA targeting STRIP1 mRNA/Negative Control |
| SLMAP | Sarcolemmal membrane-associated protein |
| TAC | Transverse aortic constriction |
| TAZ | Transcriptional co-activator with PDZ-binding motif (WWTR1) |
| UniProt | Universal Protein Resource |
| YAP | Yes-associated protein |
References
- Nakamura, M.; Sadoshima, J. Mechanisms of physiological and pathological cardiac hypertrophy. Nat. Rev. Cardiol. 2018, 15, 387–407. [Google Scholar] [CrossRef]
- Frey, N.; Olson, E.N. Cardiac hypertrophy: The good, the bad, and the ugly. Annu. Rev. Physiol. 2003, 65, 45–79. [Google Scholar] [CrossRef] [PubMed]
- Molkentin, J.D.; Dorn, G.W., 2nd. Cytoplasmic signaling pathways that regulate cardiac hypertrophy. Annu. Rev. Physiol. 2001, 63, 391–426. [Google Scholar] [CrossRef]
- Kuck, U.; Radchenko, D.; Teichert, I. STRIPAK, a highly conserved signaling complex, controls multiple eukaryotic cellular and developmental processes and is linked with human diseases. Biol. Chem. 2019, 400, 1005–1022. [Google Scholar] [CrossRef]
- Shi, Z.; Jiao, S.; Zhou, Z. STRIPAK complexes in cell signaling and cancer. Oncogene 2016, 35, 4549–4557. [Google Scholar] [CrossRef] [PubMed]
- Hwang, J.; Pallas, D.C. STRIPAK complexes: Structure, biological function, and involvement in human diseases. Int. J. Biochem. Cell Biol. 2014, 47, 118–148. [Google Scholar] [CrossRef]
- Nader, M.; Westendorp, B.; Hawari, O.; Salih, M.; Stewart, A.F.R.; Leenen, F.H.H.; Tuana, B.S. Tail-anchored membrane protein SLMAP is a novel regulator of cardiac function at the sarcoplasmic reticulum. Am. J. Physiol. Heart Circ. Physiol. 2012, 302, H1138–H1145. [Google Scholar] [CrossRef] [PubMed]
- Cull, J.J.; Cooper, S.T.E.; Alharbi, H.O.; Chothani, S.P.; Rackham, O.J.L.; Meijles, D.N.; Dash, P.R.; Kerkela, R.; Ruparelia, N.; Sugden, P.H.; et al. Striatin plays a major role in angiotensin II-induced cardiomyocyte and cardiac hypertrophy in mice in vivo. Clin. Sci. 2024, 138, 573–597. [Google Scholar] [CrossRef]
- Yoon, S.; Kook, T.; Min, H.K.; Kwon, D.H.; Cho, Y.K.; Kim, M.; Shin, S.; Joung, H.; Jeong, S.H.; Lee, S.; et al. PP2A negatively regulates the hypertrophic response by dephosphorylating HDAC2 S394 in the heart. Exp. Mol. Med. 2018, 50, 1–14. [Google Scholar] [CrossRef]
- Eden, M.; Leye, M.; Hahn, J.; Heilein, E.; Luzarowski, M.; Volschow, B.; Tannert, C.; Sossalla, S.; Lucena-Porcel, C.; Frank, D.; et al. Mst4, a novel cardiac STRIPAK complex-associated kinase, regulates cardiomyocyte growth and survival and is upregulated in human cardiomyopathy. J. Biol. Chem. 2024, 300, 107255. [Google Scholar] [CrossRef]
- ten Klooster, J.P.; Jansen, M.; Yuan, J.; Oorschot, V.; Begthel, H.; Di Giacomo, V.; Colland, F.; de Koning, J.; Maurice, M.M.; Hornbeck, P.; et al. Mst4 and Ezrin induce brush borders downstream of the Lkb1/Strad/Mo25 polarization complex. Dev. Cell 2009, 16, 551–562. [Google Scholar] [CrossRef]
- Eden, M.; Meder, B.; Volkers, M.; Poomvanicha, M.; Domes, K.; Branchereau, M.; Marck, P.; Will, R.; Bernt, A.; Rangrez, A.; et al. Myoscape controls cardiac calcium cycling and contractility via regulation of L-type calcium channel surface expression. Nat. Commun. 2016, 7, 11317. [Google Scholar] [CrossRef] [PubMed]
- Drexler, H.; Hanze, J.; Finckh, M.; Lu, W.; Just, H.; Lang, R.E. Atrial natriuretic peptide in a rat model of cardiac failure. Atrial and ventricular mRNA, atrial content, plasma levels, and effect of volume loading. Circulation 1989, 79, 620–633. [Google Scholar] [CrossRef]
- Mukoyama, M.; Nakao, K.; Hosoda, K.; Suga, S.; Saito, Y.; Ogawa, Y.; Shirakami, G.; Jougasaki, M.; Obata, K.; Yasue, H.; et al. Brain natriuretic peptide as a novel cardiac hormone in humans. Evidence for an exquisite dual natriuretic peptide system, atrial natriuretic peptide and brain natriuretic peptide. J. Clin. Investig. 1991, 87, 1402–1412. [Google Scholar] [CrossRef]
- Frey, N.; Olson, E.N. Making matters worse for a broken heart. J. Clin. Investig. 2000, 106, 1437–1439. [Google Scholar] [CrossRef][Green Version]
- Bazzi, H.; Soroka, E.; Alcorn, H.L.; Anderson, K.V. STRIP1, a core component of STRIPAK complexes, is essential for normal mesoderm migration in the mouse embryo. Proc. Natl. Acad. Sci. USA 2017, 114, E10928–E10936. [Google Scholar] [CrossRef]
- Jeong, B.C.; Bae, S.J.; Ni, L.; Zhang, X.; Bai, X.C.; Luo, X. Cryo-EM structure of the Hippo signaling integrator human STRIPAK. Nat. Struct. Mol. Biol. 2021, 28, 290–299. [Google Scholar] [CrossRef]
- Tang, Y.; Chen, M.; Zhou, L.; Ma, J.; Li, Y.; Zhang, H.; Shi, Z.; Xu, Q.; Zhang, X.; Gao, Z.; et al. Architecture, substructures, and dynamic assembly of STRIPAK complexes in Hippo signaling. Cell Discov. 2019, 5, 3. [Google Scholar] [CrossRef] [PubMed]
- Li, A.X.; Martin, T.A.; Lane, J.; Jiang, W.G. Cellular Impacts of Striatins and the STRIPAK Complex and Their Roles in the Development and Metastasis in Clinical Cancers. Cancers 2023, 16, 76. [Google Scholar] [CrossRef] [PubMed]
- Rodriguez-Cupello, C.; Dam, M.; Serini, L.; Wang, S.; Lindgren, D.; Englund, E.; Kjellman, P.; Axelson, H.; Garcia-Mariscal, A.; Madsen, C.D. The STRIPAK Complex Regulates Response to Chemotherapy Through p21 and p27. Front. Cell Dev. Biol. 2020, 8, 146. [Google Scholar] [CrossRef]
- Madsen, C.D.; Hooper, S.; Tozluoglu, M.; Bruckbauer, A.; Fletcher, G.; Erler, J.T.; Bates, P.A.; Thompson, B.; Sahai, E. STRIPAK components determine mode of cancer cell migration and metastasis. Nat. Cell Biol. 2015, 17, 68–80. [Google Scholar] [CrossRef] [PubMed]
- Chen, R.; Xie, R.; Meng, Z.; Ma, S.; Guan, K.L. STRIPAK integrates upstream signals to initiate the Hippo kinase cascade. Nat. Cell Biol. 2019, 21, 1565–1577. [Google Scholar] [CrossRef]
- Wang, J.; Liu, S.; Heallen, T.; Martin, J.F. The Hippo pathway in the heart: Pivotal roles in development, disease, and regeneration. Nat. Rev. Cardiol. 2018, 15, 672–684. [Google Scholar] [CrossRef]
- Yamamoto, S.; Yang, G.; Zablocki, D.; Liu, J.; Hong, C.; Kim, S.J.; Soler, S.; Odashima, M.; Thaisz, J.; Yehia, G.; et al. Activation of Mst1 causes dilated cardiomyopathy by stimulating apoptosis without compensatory ventricular myocyte hypertrophy. J. Clin. Investig. 2003, 111, 1463–1474. [Google Scholar] [CrossRef]
- Schneider, C.A.; Rasband, W.S.; Eliceiri, K.W. NIH Image to ImageJ: 25 years of image analysis. Nat. Methods 2012, 9, 671–675. [Google Scholar] [CrossRef]
- Schindelin, J.; Arganda-Carreras, I.; Frise, E.; Kaynig, V.; Longair, M.; Pietzsch, T.; Preibisch, S.; Rueden, C.; Saalfeld, S.; Schmid, B.; et al. Fiji: An open-source platform for biological-image analysis. Nat. Methods 2012, 9, 676–682. [Google Scholar] [CrossRef]
- The UniProt Consortium. UniProt: The Universal Protein Knowledgebase in 2025. Nucleic Acids Res. 2025, 53, D609–D617. [Google Scholar] [CrossRef]
- Madeira, F.; Madhusoodanan, N.; Lee, J.; Eusebi, A.; Niewielska, A.; Tivey, A.R.N.; Lopez, R.; Butcher, S. The EMBL-EBI Job Dispatcher sequence analysis tools framework in 2024. Nucleic Acids Res. 2024, 52, W521–W525. [Google Scholar] [CrossRef] [PubMed]
- Jumper, J.; Evans, R.; Pritzel, A.; Green, T.; Figurnov, M.; Ronneberger, O.; Tunyasuvunakool, K.; Bates, R.; Zidek, A.; Potapenko, A.; et al. Highly accurate protein structure prediction with AlphaFold. Nature 2021, 596, 583–589. [Google Scholar] [CrossRef] [PubMed]
- Varadi, M.; Bertoni, D.; Magana, P.; Paramval, U.; Pidruchna, I.; Radhakrishnan, M.; Tsenkov, M.; Nair, S.; Mirdita, M.; Yeo, J.; et al. AlphaFold Protein Structure Database in 2024: Providing structure coverage for over 214 million protein sequences. Nucleic Acids Res. 2024, 52, D368–D375. [Google Scholar] [CrossRef]
- Ribeiro, P.S.; Josue, F.; Wepf, A.; Wehr, M.C.; Rinner, O.; Kelly, G.; Tapon, N.; Gstaiger, M. Combined functional genomic and proteomic approaches identify a PP2A complex as a negative regulator of Hippo signaling. Mol. Cell 2010, 39, 521–534. [Google Scholar] [CrossRef]
- Goudreault, M.; D’Ambrosio, L.M.; Kean, M.J.; Mullin, M.J.; Larsen, B.G.; Sanchez, A.; Chaudhry, S.; Chen, G.I.; Sicheri, F.; Nesvizhskii, A.I.; et al. A PP2A phosphatase high density interaction network identifies a novel striatin-interacting phosphatase and kinase complex linked to the cerebral cavernous malformation 3 (CCM3) protein. Mol. Cell. Proteom. 2009, 8, 157–171. [Google Scholar] [CrossRef]
- Frost, A.; Elgort, M.G.; Brandman, O.; Ives, C.; Collins, S.R.; Miller-Vedam, L.; Weibezahn, J.; Hein, M.Y.; Poser, I.; Mann, M.; et al. Functional repurposing revealed by comparing S. pombe and S. cerevisiae genetic interactions. Cell 2012, 149, 1339–1352. [Google Scholar] [CrossRef]
- Chen, Z.; Zhang, Y.; Zhao, X. FAM40A alters the cytoskeleton of podocytes in familial focal and segmental glomerulosclerosis by regulating F-actin and nephrin. Arch. Med. Sci. 2019, 15, 165–173. [Google Scholar] [CrossRef] [PubMed]
- Wagh, V.; Doss, M.X.; Sabour, D.; Niemann, R.; Meganathan, K.; Jagtap, S.; Gaspar, J.A.; Ardestani, M.A.; Papadopoulos, S.; Gajewski, M.; et al. Fam40b is required for lineage commitment of murine embryonic stem cells. Cell Death Dis. 2014, 5, e1320. [Google Scholar] [CrossRef] [PubMed]
- Scheer, U.; Hock, R. Structure and function of the nucleolus. Curr. Opin. Cell Biol. 1999, 11, 385–390. [Google Scholar] [CrossRef] [PubMed]
- Sakthivel, D.; Brown-Suedel, A.; Bouchier-Hayes, L. The role of the nucleolus in regulating the cell cycle and the DNA damage response. Adv. Protein Chem. Struct. Biol. 2023, 135, 203–241. [Google Scholar] [CrossRef]
- Hariharan, N.; Sussman, M.A. Stressing on the nucleolus in cardiovascular disease. Biochim. Biophys. Acta 2014, 1842, 798–801. [Google Scholar] [CrossRef]
- Rosello-Lleti, E.; Rivera, M.; Cortes, R.; Azorin, I.; Sirera, R.; Martinez-Dolz, L.; Hove, L.; Cinca, J.; Lago, F.; Gonzalez-Juanatey, J.R.; et al. Influence of heart failure on nucleolar organization and protein expression in human hearts. Biochem. Biophys. Res. Commun. 2012, 418, 222–228. [Google Scholar] [CrossRef][Green Version]
- Mamaev, N.N.; Gudkova, A.Y.; Amineva, K.K. AgNORs in the myocardium in ischaemic heart disease complicated by heart failure: A postmortem study. Mol. Pathol. 1998, 51, 102–104. [Google Scholar] [CrossRef]
- Ma, H.; Pederson, T. Nucleophosmin is a binding partner of nucleostemin in human osteosarcoma cells. Mol. Biol. Cell 2008, 19, 2870–2875. [Google Scholar] [CrossRef] [PubMed]
- Avitabile, D.; Bailey, B.; Cottage, C.T.; Sundararaman, B.; Joyo, A.; McGregor, M.; Gude, N.; Truffa, S.; Zarrabi, A.; Konstandin, M.; et al. Nucleolar stress is an early response to myocardial damage involving nucleolar proteins nucleostemin and nucleophosmin. Proc. Natl. Acad. Sci. USA 2011, 108, 6145–6150. [Google Scholar] [CrossRef]
- Lyon, R.C.; Zanella, F.; Omens, J.H.; Sheikh, F. Mechanotransduction in cardiac hypertrophy and failure. Circ. Res. 2015, 116, 1462–1476. [Google Scholar] [CrossRef]
- Meerson, F.Z. Insufficiency of hypertrophied heart. Basic Res. Cardiol. 1976, 71, 343–354. [Google Scholar] [CrossRef]
- Leinwand, L.A. Calcineurin inhibition and cardiac hypertrophy: A matter of balance. Proc. Natl. Acad. Sci. USA 2001, 98, 2947–2949. [Google Scholar] [CrossRef]
- Molkentin, J.D.; Lu, J.R.; Antos, C.L.; Markham, B.; Richardson, J.; Robbins, J.; Grant, S.R.; Olson, E.N. A calcineurin-dependent transcriptional pathway for cardiac hypertrophy. Cell 1998, 93, 215–228. [Google Scholar] [CrossRef]
- Diedrichs, H.; Chi, M.; Boelck, B.; Mehlhorn, U.; Schwinger, R.H. Increased regulatory activity of the calcineurin/NFAT pathway in human heart failure. Eur. J. Heart Fail. 2004, 6, 3–9. [Google Scholar] [CrossRef]
- Wilkins, B.J.; Dai, Y.S.; Bueno, O.F.; Parsons, S.A.; Xu, J.; Plank, D.M.; Jones, F.; Kimball, T.R.; Molkentin, J.D. Calcineurin/NFAT coupling participates in pathological, but not physiological, cardiac hypertrophy. Circ. Res. 2004, 94, 110–118. [Google Scholar] [CrossRef]
- Yang, J.; Rothermel, B.; Vega, R.B.; Frey, N.; McKinsey, T.A.; Olson, E.N.; Bassel-Duby, R.; Williams, R.S. Independent signals control expression of the calcineurin inhibitory proteins MCIP1 and MCIP2 in striated muscles. Circ. Res. 2000, 87, e61–e68. [Google Scholar] [CrossRef] [PubMed]
- Windmueller, R.; Morrisey, E.E. Hippo and Cardiac Hypertrophy: A Complex Interaction. Circ. Res. 2015, 117, 832–834. [Google Scholar] [CrossRef] [PubMed]
- Wang, P.; Mao, B.; Luo, W.; Wei, B.; Jiang, W.; Liu, D.; Song, L.; Ji, G.; Yang, Z.; Lai, Y.Q.; et al. The alteration of Hippo/YAP signaling in the development of hypertrophic cardiomyopathy. Basic Res. Cardiol. 2014, 109, 435. [Google Scholar] [CrossRef]
- Del Re, D.P.; Yang, Y.; Nakano, N.; Cho, J.; Zhai, P.; Yamamoto, T.; Zhang, N.; Yabuta, N.; Nojima, H.; Pan, D.; et al. Yes-associated protein isoform 1 (Yap1) promotes cardiomyocyte survival and growth to protect against myocardial ischemic injury. J. Biol. Chem. 2013, 288, 3977–3988. [Google Scholar] [CrossRef]
- Viswanatha, R.; Wayt, J.; Ohouo, P.Y.; Smolka, M.B.; Bretscher, A. Interactome analysis reveals ezrin can adopt multiple conformational states. J. Biol. Chem. 2013, 288, 35437–35451. [Google Scholar] [CrossRef]
- Pane, R.; Laib, L.; Formoso, K.; Detrait, M.; Sainte-Marie, Y.; Bourgailh, F.; Ruffenach, N.; Faugeras, H.; Simon, I.; Lhuillier, E.; et al. Macromolecular Complex Including MLL3, Carabin and Calcineurin Regulates Cardiac Remodeling. Circ. Res. 2024, 134, 100–113. [Google Scholar] [CrossRef] [PubMed]
- Zi, M.; Maqsood, A.; Prehar, S.; Mohamed, T.M.; Abou-Leisa, R.; Robertson, A.; Cartwright, E.J.; Ray, S.G.; Oh, S.; Lim, D.S.; et al. The mammalian Ste20-like kinase 2 (Mst2) modulates stress-induced cardiac hypertrophy. J. Biol. Chem. 2014, 289, 24275–24288. [Google Scholar] [CrossRef] [PubMed]
- Abdollahpour, H.; Appaswamy, G.; Kotlarz, D.; Diestelhorst, J.; Beier, R.; Schaffer, A.A.; Gertz, E.M.; Schambach, A.; Kreipe, H.H.; Pfeifer, D.; et al. The phenotype of human STK4 deficiency. Blood 2012, 119, 3450–3457. [Google Scholar] [CrossRef]
- Park, J.; Kim, G.H.; Lee, J.; Phuong, B.T.C.; Kong, B.; Won, J.E.; Won, G.W.; Lee, Y.H.; Han, H.D.; Lee, Y. MST2 silencing induces apoptosis and inhibits tumor growth for estrogen receptor alpha-positive MCF-7 breast cancer. Toxicol. Appl. Pharmacol. 2020, 408, 115257. [Google Scholar] [CrossRef] [PubMed]





| Target | Supplier | Catalog No. | Host Species | Dilution |
|---|---|---|---|---|
| STRIP1 (OTI7B8) | Novus Biologicals, Centennial, CO, USA | NBP2-45715 | Mouse | 1:5000 (WB), 1:250 (Co-IP), 1:100 (IF) |
| MST4 (EP1864Y) | Abcam PLC, Cambridge, UK | ab52491 | Rabbit | 1:150,000–1:100,000 (WB), 1:500 (IF) |
| FAM40B | Proteintech, Planegg, Germany | 25163-1-AP | Rabbit | 1:10,000–1:1000 (WB), 1:100 (IF) |
| Phospho-MST3/4/STK25 (T174/178/190) | Abcam PLC, Cambridge, UK | ab76579 | Rabbit | 1:1300 (WB) |
| Phospho-Ezrin (Thr567) | BioVision, Milpitas, CA, USA | A-1970 | Rabbit | 1:500–1:1000 (WB) |
| Ezrin | Novus Biologicals, Centennial, CO, US | NBP2-16396 | Rabbit | 1:10,000 (WB) |
| Phospho-YAP (Ser397) LATS1 Phospho-MOB1 (Thr35) MOB1 MST1 MST2 SAV1 Phospho-YAP (Ser127) YAP/TAZ | Cell Signaling Technology Europe B.V., Leiden, The Netherlands | 13619 3477 8699 13730 3682 3952 13301 13008 8418 | Rabbit | 1:1000 (WB) |
| β-Actin | Santa Cruz Biotechnology, Heidelberg, Germany | sc-47778 | Mouse | 1:50,000 (WB) |
| Desmin | Abcam PLC, Cambridge, UK | ab15200 | Rabbit | 1:700 (IF) |
| SLMAP | Novus Biologicals, Centennial, CO, USA | NBP1-81398 | Rabbit | 1:1000 (IF) |
| Nucleolin | Novus Biologicals, Centennial, CO, USA | NB600-241 | Rabbit | 1:50 (IF) |
| Normal mouse IgG control | Sigma Aldrich, Taufkirchen, Germany | 12-371 | Mouse | 1:250 (Co-IP) |
| Adenovirus Type 5 Hexon (FITC) | Thermo Scientific, Merelbeke, Belgium | PA1-73053 | Goat | 1:50 (IF) |
| Target | Forward Sequence | Reverse Sequence |
|---|---|---|
| STRIP1 rat | ACG AGC TTC CAG AGC TAA CC | ACA CCA CCA GCA TCA TAG TCC |
| STRIP1 mouse | CTT CCG GAT CCA TGT GTC AGA | AGC TGC ACT CTC CAA AGG TA |
| STRIP2 rat | CTT CCG AAC TGA ACT GAG TTT CT | CAA ATC CAC CAA GGG TAA ACA |
| STRIP2 mouse | CCA GGA CCA TGA TGT TAG TGG TG | GCT TAT CAT ATC GGC GGC TG |
| RPL32 rat/mouse | GGT GGC TGC CAT CTG TTT TAC G | CCG CAC CCT GTT GTC AAT GC |
| NPPA rat/mouse | GGA GCA AAT CCT GTG TAC AGT G | ACC TCA TCT TCT ACC GGC AT |
| NPPB rat/mouse | GCA GCA TGG ATC TCC AGA AGG | CTG CAG CCA GGA GGT CTT CC |
| RCAN1.4 rat/mouse | TAG CTC CCT GAT TGC TTG TG | GGA TTC AAA TTT GGC CCT GG |
Disclaimer/Publisher’s Note: The statements, opinions and data contained in all publications are solely those of the individual author(s) and contributor(s) and not of MDPI and/or the editor(s). MDPI and/or the editor(s) disclaim responsibility for any injury to people or property resulting from any ideas, methods, instructions or products referred to in the content. |
© 2026 by the authors. Licensee MDPI, Basel, Switzerland. This article is an open access article distributed under the terms and conditions of the Creative Commons Attribution (CC BY) license.
Share and Cite
Heilein, E.; Kilian, L.S.; Sossalla, S.; Meder, B.; Völkers, M.; Frese, K.S.; Herch, S.; Frey, N.; Eden, M. Strip1 Is a Novel Negative Regulator of Cardiomyocyte Hypertrophy. Cells 2026, 15, 540. https://doi.org/10.3390/cells15060540
Heilein E, Kilian LS, Sossalla S, Meder B, Völkers M, Frese KS, Herch S, Frey N, Eden M. Strip1 Is a Novel Negative Regulator of Cardiomyocyte Hypertrophy. Cells. 2026; 15(6):540. https://doi.org/10.3390/cells15060540
Chicago/Turabian StyleHeilein, Emanuel, Lucia Sophie Kilian, Samuel Sossalla, Benjamin Meder, Mirko Völkers, Karen S. Frese, Sabine Herch, Norbert Frey, and Matthias Eden. 2026. "Strip1 Is a Novel Negative Regulator of Cardiomyocyte Hypertrophy" Cells 15, no. 6: 540. https://doi.org/10.3390/cells15060540
APA StyleHeilein, E., Kilian, L. S., Sossalla, S., Meder, B., Völkers, M., Frese, K. S., Herch, S., Frey, N., & Eden, M. (2026). Strip1 Is a Novel Negative Regulator of Cardiomyocyte Hypertrophy. Cells, 15(6), 540. https://doi.org/10.3390/cells15060540

