Resveratrol Mitigates Age-Associated Cognitive Decline via Inhibition of cGAS-STING-Mediated Microglial Senescence
Abstract
1. Background
2. Materials and Methods
2.1. Animals
2.2. Preparation of Resveratrol and D-Galactose Solution
2.3. Behavioral Tests
2.4. Open Field Test
2.5. Forced Alternation
2.6. Rotarod Test
2.7. Histological Processing and Immunochemistry Staining
2.8. Confocal Image Processing and Quantification
2.9. SA-β-Gal Staining
2.10. Western Blot
2.11. Cell Culture
2.12. Preparation and Transfection of dsDNA
2.13. Compound Treatment
2.14. Immunofluorescence Staining
2.15. ELISA
2.16. Real-Time Quantitative PCR
2.17. Construction of RNA Sequencing Libraries and Sequencing
2.18. RNA Sequencing Mapping
2.19. Analysis of Differentially Expressed Genes
2.20. GO Analysis
2.21. Pathway Analysis
2.22. Statistical Analysis
3. Results
3.1. Resveratrol Improved the Cognitive Function of Aging Mice
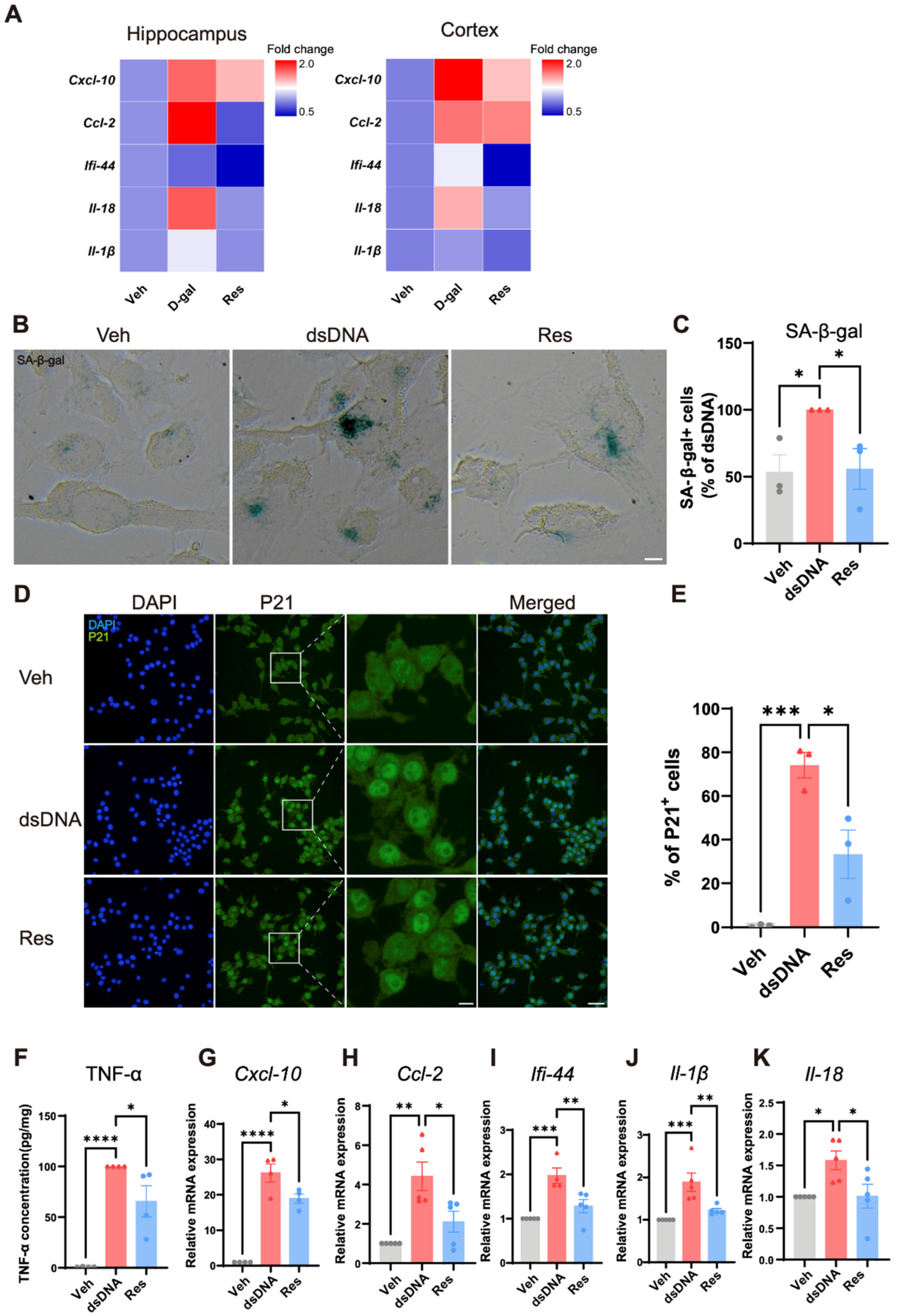
3.2. Resveratrol Suppressed Microglial Senescence in Aging Mice
3.3. Resveratrol Reduced Senescence and Inflammatory Responses in Microglial Cells
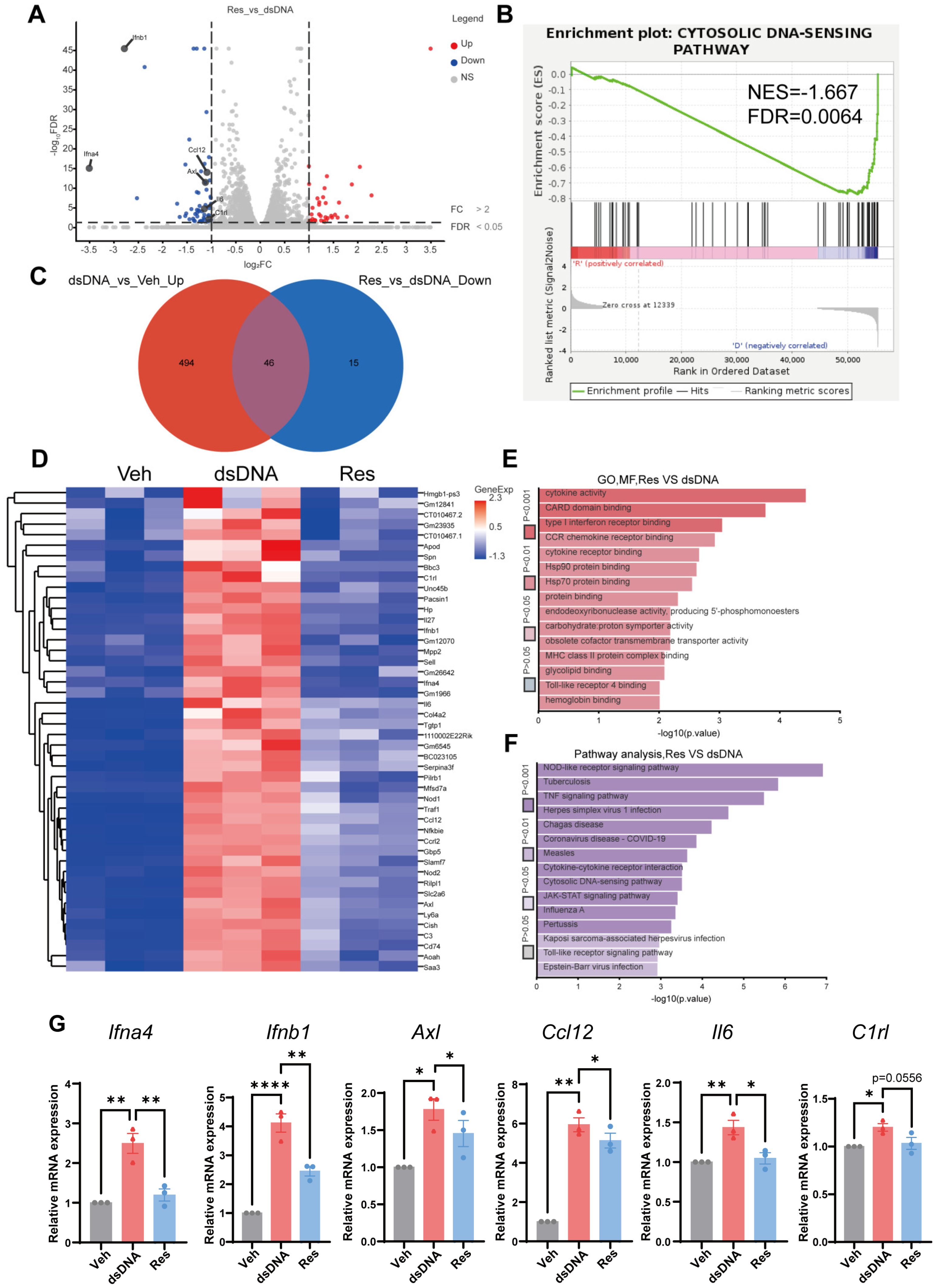
3.4. Transcriptomic Profiling Revealed cGAS-STING Pathway Alterations Following Resveratrol Treatment
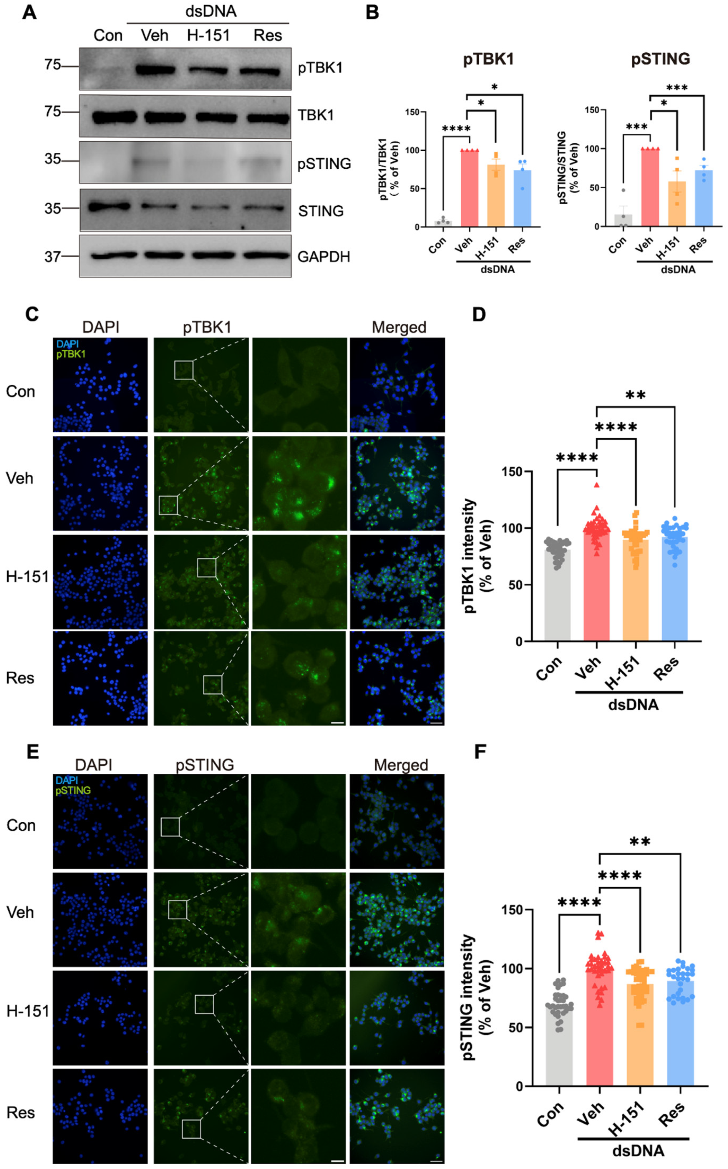
3.5. Resveratrol Prevented cGAS-STING Pathway Activation in the Mouse Brain
3.6. Resveratrol Inhibited cGAS-STING Pathway Activation in Microglial Cells
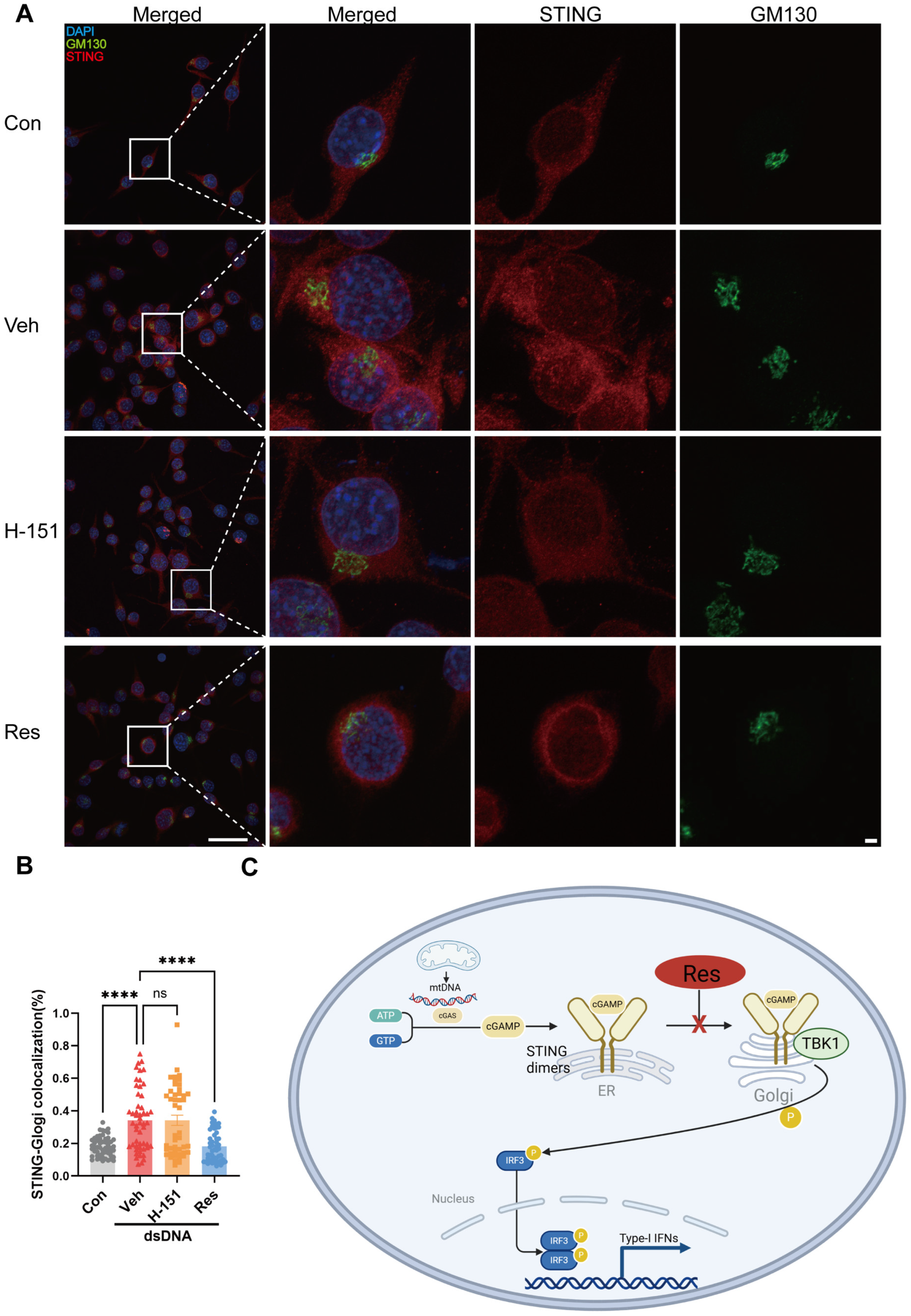
3.7. Resveratrol Blocked STING Translocation and Signal Transduction
4. Discussion
5. Conclusions
Supplementary Materials
Author Contributions
Funding
Institutional Review Board Statement
Informed Consent Statement
Data Availability Statement
Acknowledgments
Conflicts of Interest
Abbreviations
| cGAS | cyclic GMP-AMP synthase |
| STING | stimulator of interferon genes |
| SASP | senescence-associated secretory phenotype |
| D-gal | D-galactose |
| Cxcl-10 | C-X-C motif chemokine ligand 10 |
| Il-1β | interleukin 1 beta |
| TBK1 | TANK binding kinase 1 |
| AD | Alzheimer’s disease |
| PD | Parkinson’s disease |
| P16 | cyclin-dependent kinase inhibitor 2A |
| P21 | cyclin-dependent kinase inhibitor 1A |
| 2′, 3′-cGAMP | 2′, 3′-cyclic GMP-AMP |
| CMC-Na | sodium carboxymethylcellulose |
| PBS | phosphate-buffered saline |
| pTBK1 | phosphorylated TBK1 |
| IBA1 | induction of brown adipocytes 1 |
| P2ry12 | purinergic receptor P2Y, G-protein coupled 12 |
| TUBB3 | Tubulin beta 3 |
| CD68 | cluster of differentiation 68 |
| DAPI | 4′,6-diamidino-2-phenylindole |
| GM130 | golgi autoantigen |
| SA-β-gal | senescence-associated β-galactosidase |
| SDS-PAGE | sodium dodecyl sulfate polyacrylamide gel electrophoresis |
| pSTING | phosphorylated STING |
| GAPDH | glyceraldehyde-3-phosphate dehydrogenase |
| FBS | fetal bovine serum |
| dsDNA | double-stranded DNA |
| DMSO | dimethyl sulfoxide |
| ELISA | enzyme-linked immunosorbent assay |
| TNF-α | tumor necrosis factor alpha |
| cDNA | complementary DNA |
| RT-qPCR | real-time quantitative PCR |
| DEGs | differentially expressed genes |
| GO | gene ontology |
| KEGG | Kyoto Encyclopedia of Genes and Genomes |
| SEM | standard error of the mean |
| CA1 | cornu ammonis 1 |
| DG | dentate gyrus |
| 8-OHdG | 8-hydroxy-2′-deoxyguanosine |
| CA3 | cornu ammonis 3 |
| EC | entorhinal cortex |
| Ccl-2 | C-C motif chemokine ligand 2 |
| Ifi-44 | interferon-induced protein 44 |
| Il-18 | interleukin 18 |
| GSEA | gene set enrichment analysis |
| ER | endoplasmic reticulum |
| CNS | central nervous system |
| NAD | nicotinamide adenine dinucleotide |
References
- Hanushek, E.A.; Kinne, L.; Witthoft, F.; Woessmann, L. Age and cognitive skills: Use it or lose it. Sci. Adv. 2025, 11, eads1560. [Google Scholar] [CrossRef] [PubMed]
- Oveisgharan, S.; Wang, T.; Barnes, L.L.; Schneider, J.A.; Bennett, D.A.; Buchman, A.S. The time course of motor and cognitive decline in older adults and their associations with brain pathologies: A multicohort study. Lancet Healthy Longev. 2024, 5, e336–e345. [Google Scholar] [CrossRef]
- Hou, Y.; Dan, X.; Babbar, M.; Wei, Y.; Hasselbalch, S.G.; Croteau, D.L.; Bohr, V.A. Ageing as a risk factor for neurodegenerative disease. Nat. Rev. Neurol. 2019, 15, 565–581. [Google Scholar] [CrossRef]
- Kroemer, G.; Maier, A.B.; Cuervo, A.M.; Gladyshev, V.N.; Ferrucci, L.; Gorbunova, V.; Kennedy, B.K.; Rando, T.A.; Seluanov, A.; Sierra, F.; et al. From geroscience to precision geromedicine: Understanding and managing aging. Cell 2025, 188, 2043–2062. [Google Scholar] [CrossRef]
- Kwon, D. How your brain controls ageing- and why zombie cells could be key. Nature 2025, 642, 563–565. [Google Scholar] [CrossRef] [PubMed]
- Gulen, M.F.; Samson, N.; Keller, A.; Schwabenland, M.; Liu, C.; Gluck, S.; Thacker, V.V.; Favre, L.; Mangeat, B.; Kroese, L.J.; et al. cGAS-STING drives ageing-related inflammation and neurodegeneration. Nature 2023, 620, 374–380. [Google Scholar] [CrossRef]
- Ruan, Z.; Delpech, J.C.; Venkatesan Kalavai, S.; Van Enoo, A.A.; Hu, J.; Ikezu, S.; Ikezu, T. P2RX7 inhibitor suppresses exosome secretion and disease phenotype in P301S tau transgenic mice. Mol. Neurodegener. 2020, 15, 47. [Google Scholar] [CrossRef] [PubMed]
- Shi, F.D.; Yong, V.W. Neuroinflammation across neurological diseases. Science 2025, 388, eadx0043. [Google Scholar] [CrossRef] [PubMed]
- Glass, D.J. Senescent cells damage the body throughout life. Nature 2023, 613, 30–31. [Google Scholar] [CrossRef]
- Tabula Muris, C. A single-cell transcriptomic atlas characterizes ageing tissues in the mouse. Nature 2020, 583, 590–595. [Google Scholar] [CrossRef]
- Zhao, H.; Liu, Z.; Chen, H.; Han, M.; Zhang, M.; Liu, K.; Jin, H.; Liu, X.; Shi, M.; Pu, W.; et al. Identifying specific functional roles for senescence across cell types. Cell 2024, 187, 7314–7334.e7321. [Google Scholar] [CrossRef] [PubMed]
- Gluck, S.; Guey, B.; Gulen, M.F.; Wolter, K.; Kang, T.W.; Schmacke, N.A.; Bridgeman, A.; Rehwinkel, J.; Zender, L.; Ablasser, A. Innate immune sensing of cytosolic chromatin fragments through cGAS promotes senescence. Nat. Cell Biol. 2017, 19, 1061–1070. [Google Scholar] [CrossRef]
- Hopfner, K.P.; Hornung, V. Molecular mechanisms and cellular functions of cGAS-STING signalling. Nat. Rev. Mol. Cell Biol. 2020, 21, 501–521. [Google Scholar] [CrossRef] [PubMed]
- Zhao, Y.; Simon, M.; Seluanov, A.; Gorbunova, V. DNA damage and repair in age-related inflammation. Nat. Rev. Immunol. 2023, 23, 75–89. [Google Scholar] [CrossRef] [PubMed]
- Serifoglu, N.; Allavena, G.; Lopes-Bastos, B.; Marzullo, M.; Marques, A.; Colibert, P.; Bousounis, P.; Trompouki, E.; Ferreira, M.G. cGAS-STING are responsible for premature aging of telomerase-deficient zebrafish. EMBO J. 2025, 44, 4666–4680. [Google Scholar] [CrossRef]
- Reinert, L.S.; Rashidi, A.S.; Tran, D.N.; Katzilieris-Petras, G.; Hvidt, A.K.; Gohr, M.; Fruhwürth, S.; Bodda, C.; Thomsen, M.K.; Vendelbo, M.H.; et al. Brain immune cells undergo cGAS/STING-dependent apoptosis during herpes simplex virus type 1 infection to limit type I IFN production. J. Clin. Investig. 2021, 131, e136824. [Google Scholar] [CrossRef] [PubMed]
- Sulka, K.B.; Carroll, K.A.; Sawden, M.; Hopkins, J.W.; Smolgovsky, S.A.; Bayer, A.L.; Reed, E.; Tai, A.; Alcaide, P.; Haydon, P.; et al. Microglial STING is a central safeguard against neurological decline with age. Cell Rep. 2025, 44, 115749. [Google Scholar] [CrossRef]
- Szego, E.M.; Malz, L.; Bernhardt, N.; Rosen-Wolff, A.; Falkenburger, B.H.; Luksch, H. Constitutively active STING causes neuroinflammation and degeneration of dopaminergic neurons in mice. Elife 2022, 11, e81943. [Google Scholar] [CrossRef]
- Bao, H.; Yan, J.; Huang, J.; Deng, W.; Zhang, C.; Liu, C.; Huang, A.; Zhang, Q.; Xiong, Y.; Wang, Q.; et al. Activation of endogenous retrovirus triggers microglial immuno-inflammation and contributes to negative emotional behaviors in mice with chronic stress. J. Neuroinflamm. 2023, 20, 37. [Google Scholar] [CrossRef]
- Hinkle, J.T.; Patel, J.; Panicker, N.; Karuppagounder, S.S.; Biswas, D.; Belingon, B.; Chen, R.; Brahmachari, S.; Pletnikova, O.; Troncoso, J.C.; et al. STING mediates neurodegeneration and neuroinflammation in nigrostriatal alpha-synucleinopathy. Proc. Natl. Acad. Sci. USA 2022, 119, e2118819119. [Google Scholar] [CrossRef]
- Talbot, E.J.; Joshi, L.; Thornton, P.; Dezfouli, M.; Tsafou, K.; Perkinton, M.; Khoronenkova, S.V. cGAS-STING signalling regulates microglial chemotaxis in genome instability. Nucleic Acids Res. 2024, 52, 1188–1206. [Google Scholar] [CrossRef]
- Wu, W.; Zhang, X.; Wang, S.; Li, T.; Hao, Q.; Li, S.; Yao, W.; Sun, R. Pharmacological inhibition of the cGAS-STING signaling pathway suppresses microglial M1-polarization in the spinal cord and attenuates neuropathic pain. Neuropharmacology 2022, 217, 109206. [Google Scholar] [CrossRef] [PubMed]
- Carling, G.K.; Fan, L.; Foxe, N.R.; Norman, K.; Wong, M.Y.; Zhu, D.; Corona, C.; Razzoli, A.; Yu, F.; Yarahmady, A.; et al. Alzheimer’s disease-linked risk alleles elevate microglial cGAS-associated senescence and neurodegeneration in a tauopathy model. Neuron 2024, 112, 3877–3896.e3878. [Google Scholar] [CrossRef]
- Naguib, S.; Lopez-Lee, C.; Torres, E.R.; Lee, S.I.; Zhu, J.; Zhu, D.; Ye, P.; Norman, K.; Zhao, M.; Wong, M.Y.; et al. The R136S mutation in the APOE3 gene confers resilience against tau pathology via inhibition of the cGAS-STING-IFN pathway. Immunity 2025, 58, 1931–1947.e1939. [Google Scholar] [CrossRef] [PubMed]
- Koushki, M.; Amiri-Dashatan, N.; Ahmadi, N.; Abbaszadeh, H.A.; Rezaei-Tavirani, M. Resveratrol: A miraculous natural compound for diseases treatment. Food Sci. Nutr. 2018, 6, 2473–2490. [Google Scholar] [CrossRef]
- Yang, X.; Xu, S.; Qian, Y.; Xiao, Q. Resveratrol regulates microglia M1/M2 polarization via PGC-1alpha in conditions of neuroinflammatory injury. Brain Behav. Immun. 2017, 64, 162–172. [Google Scholar] [CrossRef]
- Lu, X.; Ma, L.; Ruan, L.; Kong, Y.; Mou, H.; Zhang, Z.; Wang, Z.; Wang, J.M.; Le, Y. Resveratrol differentially modulates inflammatory responses of microglia and astrocytes. J. Neuroinflamm. 2010, 7, 46. [Google Scholar] [CrossRef]
- Jeon, B.T.; Jeong, E.A.; Shin, H.J.; Lee, Y.; Lee, D.H.; Kim, H.J.; Kang, S.S.; Cho, G.J.; Choi, W.S.; Roh, G.S. Resveratrol attenuates obesity-associated peripheral and central inflammation and improves memory deficit in mice fed a high-fat diet. Diabetes 2012, 61, 1444–1454. [Google Scholar] [CrossRef] [PubMed]
- Chiavaroli, A.; Brunetti, L.; Orlando, G.; Recinella, L.; Ferrante, C.; Leone, S.; Di Michele, P.; Di Nisio, C.; Vacca, M. Resveratrol inhibits isoprostane production in young and aged rat brain. J. Biol. Regul. Homeost. Agents 2010, 24, 441–446. [Google Scholar]
- Puranik, N.; Kumari, M.; Tiwari, S.; Dhakal, T.; Song, M. Resveratrol as a Therapeutic Agent in Alzheimer’s Disease: Evidence from Clinical Studies. Nutrients 2025, 17, 2557. [Google Scholar] [CrossRef]
- Grinan-Ferre, C.; Bellver-Sanchis, A.; Izquierdo, V.; Corpas, R.; Roig-Soriano, J.; Chillon, M.; Andres-Lacueva, C.; Somogyvari, M.; Soti, C.; Sanfeliu, C.; et al. The pleiotropic neuroprotective effects of resveratrol in cognitive decline and Alzheimer’s disease pathology: From antioxidant to epigenetic therapy. Ageing Res. Rev. 2021, 67, 101271. [Google Scholar] [CrossRef]
- Cai, Y.; Ji, Y.; Liu, Y.; Zhang, D.; Gong, Z.; Li, L.; Chen, X.; Liang, C.; Feng, S.; Lu, J.; et al. Microglial circ-UBE2K exacerbates depression by regulating parental gene UBE2K via targeting HNRNPU. Theranostics 2024, 14, 4058–4075. [Google Scholar] [CrossRef]
- Yin, Z.; Herron, S.; Silveira, S.; Kleemann, K.; Gauthier, C.; Mallah, D.; Cheng, Y.; Margeta, M.A.; Pitts, K.M.; Barry, J.L.; et al. Identification of a protective microglial state mediated by miR-155 and interferon-gamma signaling in a mouse model of Alzheimer’s disease. Nat. Neurosci. 2023, 26, 1196–1207. [Google Scholar] [CrossRef]
- Lopez-Lee, C.; Kodama, L.; Fan, L.; Zhu, D.; Zhu, J.; Wong, M.Y.; Ye, P.; Norman, K.; Foxe, N.R.; Ijaz, L.; et al. Tlr7 drives sex differences in age- and Alzheimer’s disease-related demyelination. Science 2024, 386, eadk7844. [Google Scholar] [CrossRef] [PubMed]
- Chamma, H.; Guha, S.; Laguette, N.; Vila, I.K. Protocol to induce and assess cGAS-STING pathway activation in vitro. STAR Protoc. 2022, 3, 101384. [Google Scholar] [CrossRef]
- Hong, C.; Wang, Z.; Zheng, S.-L.; Hu, W.-J.; Wang, S.-N.; Zhao, Y.; Miao, C.-Y. Metrnl regulates cognitive dysfunction and hippocampal BDNF levels in D-galactose-induced aging mice. Acta Pharmacol. Sin. 2023, 44, 741–751. [Google Scholar] [CrossRef] [PubMed]
- Shwe, T.; Pratchayasakul, W.; Chattipakorn, N.; Chattipakorn, S.C. Role of D-galactose-induced brain aging and its potential used for therapeutic interventions. Exp. Gerontol. 2018, 101, 13–36. [Google Scholar] [CrossRef] [PubMed]
- Kraeuter, A.K.; Guest, P.C.; Sarnyai, Z. The Open Field Test for Measuring Locomotor Activity and Anxiety-Like Behavior. Methods Mol. Biol. 2019, 1916, 99–103. [Google Scholar] [CrossRef]
- Carobrez, A.P.; Bertoglio, L.J. Ethological and temporal analyses of anxiety-like behavior: The elevated plus-maze model 20 years on. Neurosci. Biobehav. Rev. 2005, 29, 1193–1205. [Google Scholar] [CrossRef]
- Buitrago, M.M.; Schulz, J.B.; Dichgans, J.; Luft, A.R. Short and long-term motor skill learning in an accelerated rotarod training paradigm. Neurobiol. Learn. Mem. 2004, 81, 211–216. [Google Scholar] [CrossRef]
- McFadyen, M.P.; Kusek, G.; Bolivar, V.J.; Flaherty, L. Differences among eight inbred strains of mice in motor ability and motor learning on a rotorod. Genes. Brain Behav. 2003, 2, 214–219. [Google Scholar] [CrossRef]
- Alipour-Khezri, E.; Moqadami, A.; Zununi Vahed, S.; Barzegari, A. Cytosolic DNA sensing pathway in senescence and aging: Underlying mechanisms and targeted interventions. Biomed. Pharmacother. 2025, 193, 118790. [Google Scholar] [CrossRef]
- Zhang, C.; Shang, G.; Gui, X.; Zhang, X.; Bai, X.C.; Chen, Z.J. Structural basis of STING binding with and phosphorylation by TBK1. Nature 2019, 567, 394–398. [Google Scholar] [CrossRef]
- Li, H.; Cai, R.; Zhou, Y.; Jiang, Y.; Tan, S. cGAS-STING signaling in brain aging and neurodegeneration: Molecular links and therapeutic perspectives. J. Neuroinflamm. 2025, 22, 235. [Google Scholar] [CrossRef]
- Paul, B.D.; Snyder, S.H.; Bohr, V.A. Signaling by cGAS-STING in Neurodegeneration, Neuroinflammation, and Aging. Trends Neurosci. 2021, 44, 83–96. [Google Scholar] [CrossRef]
- Hou, Y.; Wei, Y.; Lautrup, S.; Yang, B.; Wang, Y.; Cordonnier, S.; Mattson, M.P.; Croteau, D.L.; Bohr, V.A. NAD+ supplementation reduces neuroinflammation and cell senescence in a transgenic mouse model of Alzheimer’s disease via cGAS-STING. Proc. Natl. Acad. Sci. USA 2021, 118, e2011226118. [Google Scholar] [CrossRef] [PubMed]
- Lu, Y.; Gao, L.; Yang, Y.; Shi, D.; Zhang, Z.; Wang, X.; Huang, Y.; Wu, J.; Meng, J.; Li, H.; et al. Protective role of mitophagy on microglia-mediated neuroinflammatory injury through mtDNA-STING signaling in manganese-induced parkinsonism. J. Neuroinflamm. 2025, 22, 55. [Google Scholar] [CrossRef] [PubMed]
- Miao, G.; Fortier, T.M.; Liu, H.; Schafer, D.P.; Fitzgerald, K.A.; Mao, J.; Baehrecke, E.H. Microglia promote inflammatory cell death upon neuronal mitochondrial impairment during neurodegeneration. Nat. Struct. Mol. Biol. 2025, 32, 2046–2059. [Google Scholar] [CrossRef] [PubMed]
- Kong, L.; Sui, C.; Chen, T.; Zhang, L.; Zhao, W.; Zheng, Y.; Liu, B.; Cheng, X.; Gao, C. The ubiquitin E3 ligase TRIM10 promotes STING aggregation and activation in the Golgi apparatus. Cell Rep. 2023, 42, 112306. [Google Scholar] [CrossRef]
- Li, T.; Zhu, P.; Adams, J.; Tu, F.; Wang, J.; Garbe, C.; Dalal, S.; Singh, K.; Zhang, X.; Liu, L.; et al. HSPA12B Protects Against Age-Related Endothelial Cell Senescence by Regulating STING Degradation. Aging Cell 2025, 24, e70260. [Google Scholar] [CrossRef]
- Fei, Q.; Kent, D.; Botello-Smith, W.M.; Nur, F.; Nur, S.; Alsamarah, A.; Chatterjee, P.; Lambros, M.; Luo, Y. Molecular Mechanism of Resveratrol’s Lipid Membrane Protection. Sci. Rep. 2018, 8, 1587. [Google Scholar] [CrossRef] [PubMed]
- Revin, V.V.; Pinyaev, S.I.; Parchaykina, M.V.; Revina, E.S.; Maksimov, G.V.; Kuzmenko, T.P. The Effect of Resveratrol on the Composition and State of Lipids and the Activity of Phospholipase A(2) During the Excitation and Regeneration of Somatic Nerves. Front. Physiol. 2019, 10, 384. [Google Scholar] [CrossRef] [PubMed]
- Folbergrova, J.; Jesina, P.; Kubova, H.; Otahal, J. Effect of Resveratrol on Oxidative Stress and Mitochondrial Dysfunction in Immature Brain during Epileptogenesis. Mol. Neurobiol. 2018, 55, 7512–7522. [Google Scholar] [CrossRef] [PubMed]
- Wu, L.; Chen, Q.; Dong, B.; Han, D.; Zhu, X.; Liu, H.; Yang, Y.; Xie, S.; Jin, J. Resveratrol attenuated oxidative stress and inflammatory and mitochondrial dysfunction induced by acute ammonia exposure in gibel carp (Carassius gibelio). Ecotoxicol. Environ. Saf. 2023, 251, 114544. [Google Scholar] [CrossRef]







Disclaimer/Publisher’s Note: The statements, opinions and data contained in all publications are solely those of the individual author(s) and contributor(s) and not of MDPI and/or the editor(s). MDPI and/or the editor(s) disclaim responsibility for any injury to people or property resulting from any ideas, methods, instructions or products referred to in the content. |
© 2026 by the authors. Licensee MDPI, Basel, Switzerland. This article is an open access article distributed under the terms and conditions of the Creative Commons Attribution (CC BY) license.
Share and Cite
Duan, X.; Cheng, J.; Wang, J.; Chen, W.; Ruan, Z. Resveratrol Mitigates Age-Associated Cognitive Decline via Inhibition of cGAS-STING-Mediated Microglial Senescence. Cells 2026, 15, 523. https://doi.org/10.3390/cells15060523
Duan X, Cheng J, Wang J, Chen W, Ruan Z. Resveratrol Mitigates Age-Associated Cognitive Decline via Inhibition of cGAS-STING-Mediated Microglial Senescence. Cells. 2026; 15(6):523. https://doi.org/10.3390/cells15060523
Chicago/Turabian StyleDuan, Xinxin, Jiahui Cheng, Jiayao Wang, Wen Chen, and Zhi Ruan. 2026. "Resveratrol Mitigates Age-Associated Cognitive Decline via Inhibition of cGAS-STING-Mediated Microglial Senescence" Cells 15, no. 6: 523. https://doi.org/10.3390/cells15060523
APA StyleDuan, X., Cheng, J., Wang, J., Chen, W., & Ruan, Z. (2026). Resveratrol Mitigates Age-Associated Cognitive Decline via Inhibition of cGAS-STING-Mediated Microglial Senescence. Cells, 15(6), 523. https://doi.org/10.3390/cells15060523

