Engineered CCR2 Cell Membrane-Wrapped Cepharanthine Liposomes for Potential Targeted Attenuation of Acute Lung Injury
Highlights
- We developed CEP@LP-MCCR2; the original liposome integrates the advantages of cell membranes and lipid materials.
- CEP@LP-MCCR2 enables efficient accumulation of CEP in inflamed lungs.
- CEP@LP-MCCR2 is equipped with a CCR2-overexpressed surface, enabling it to selectively combine CCL2, which is related to acute lung injury (ALI).
- CEP@LP-MCCR2 could reduce the levels of key pro-inflammatory cytokines, suppress M1 macrophage polarization, and upregulate the expression of junctional proteins.
- RNA sequencing indicated that CEP@LP-MCCR2 may inactivate the TNF/NF-κB signaling axis.
- CEP@LP-MCCR2 mitigates the limitations of free CEP, namely, its poor solubility and inferior biocompatibility.
- CEP@LP-MCCR2 has the potential to reduce inflammation and recovery barrier function, which could attenuate of ALI.
- CEP@LP-MCCR2 offers novel potential targeting.
Abstract
1. Introduction
2. Materials and Methods
2.1. Cell Culture and Animals
2.2. Construction of CCR2 Overexpressing Cell Line
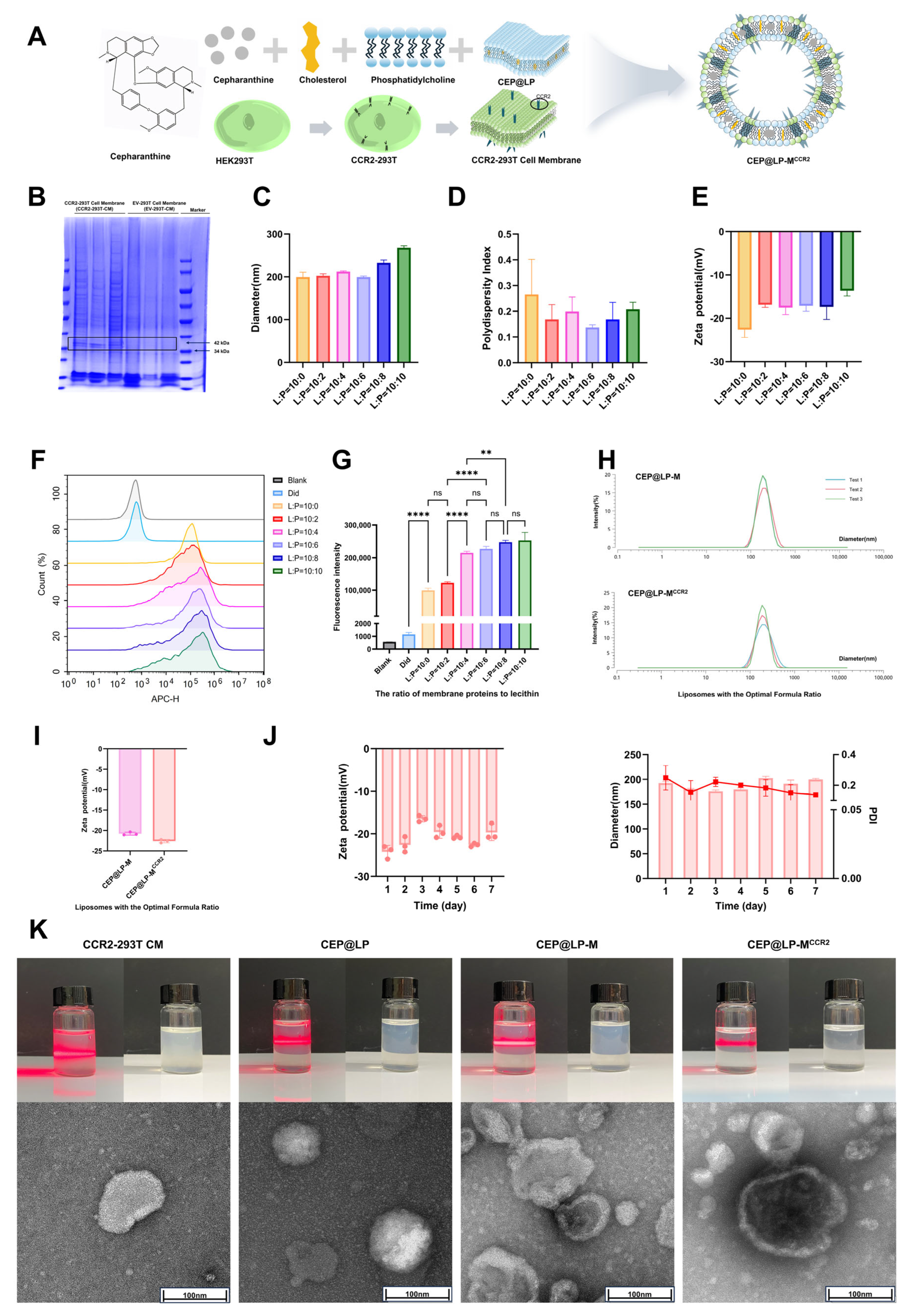
2.3. Preparation of CEP@LP and CEP@LP-MCCR2
2.4. Characterization of CEP@LP, CEP@LP-MCCR2
2.5. Biosafety Assessment of CEP@LP-MCCR2
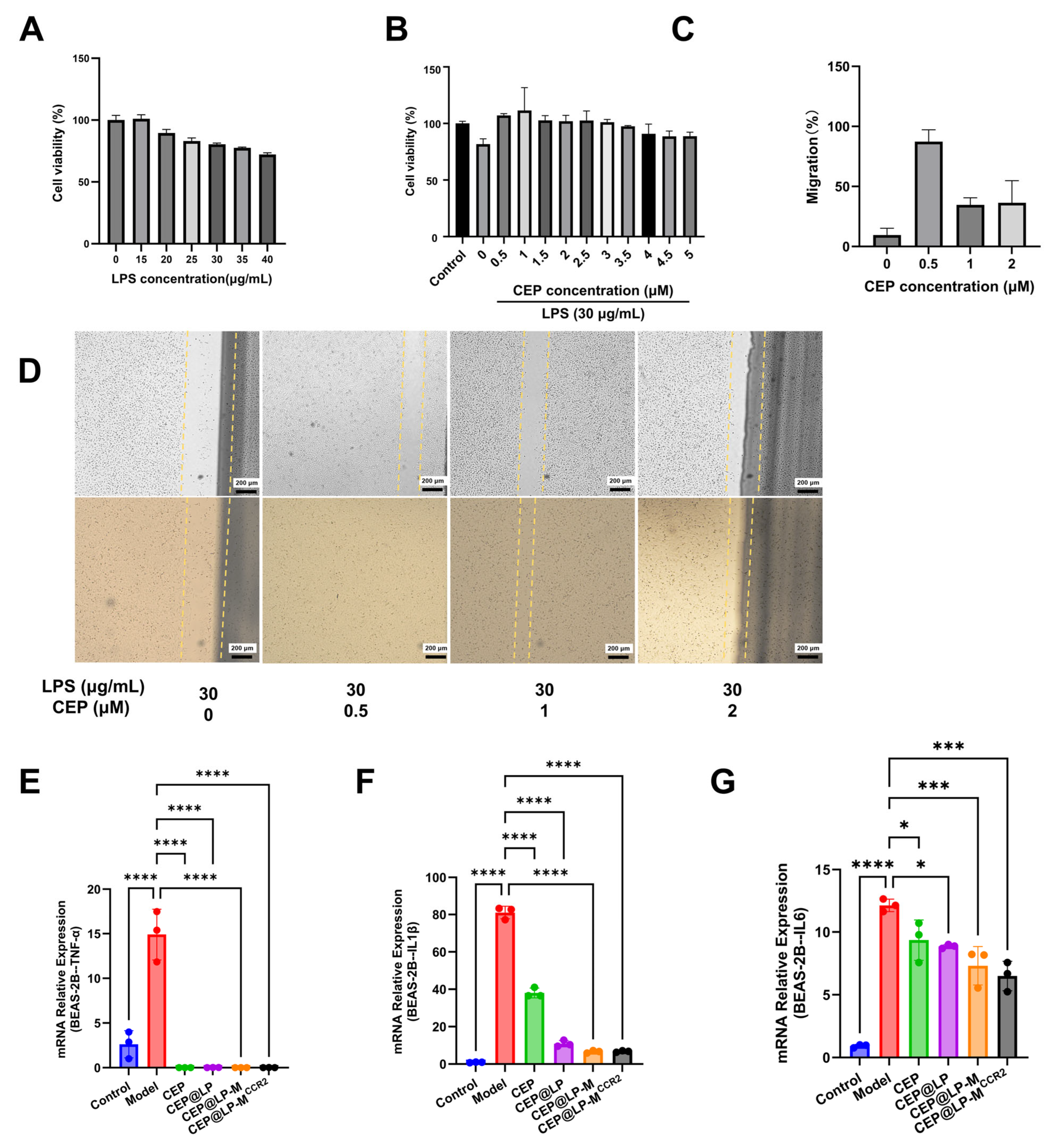
2.6. LPS-Induced Cellular Inflammation
2.7. Scratch Assay
2.8. In Vitro Uptake
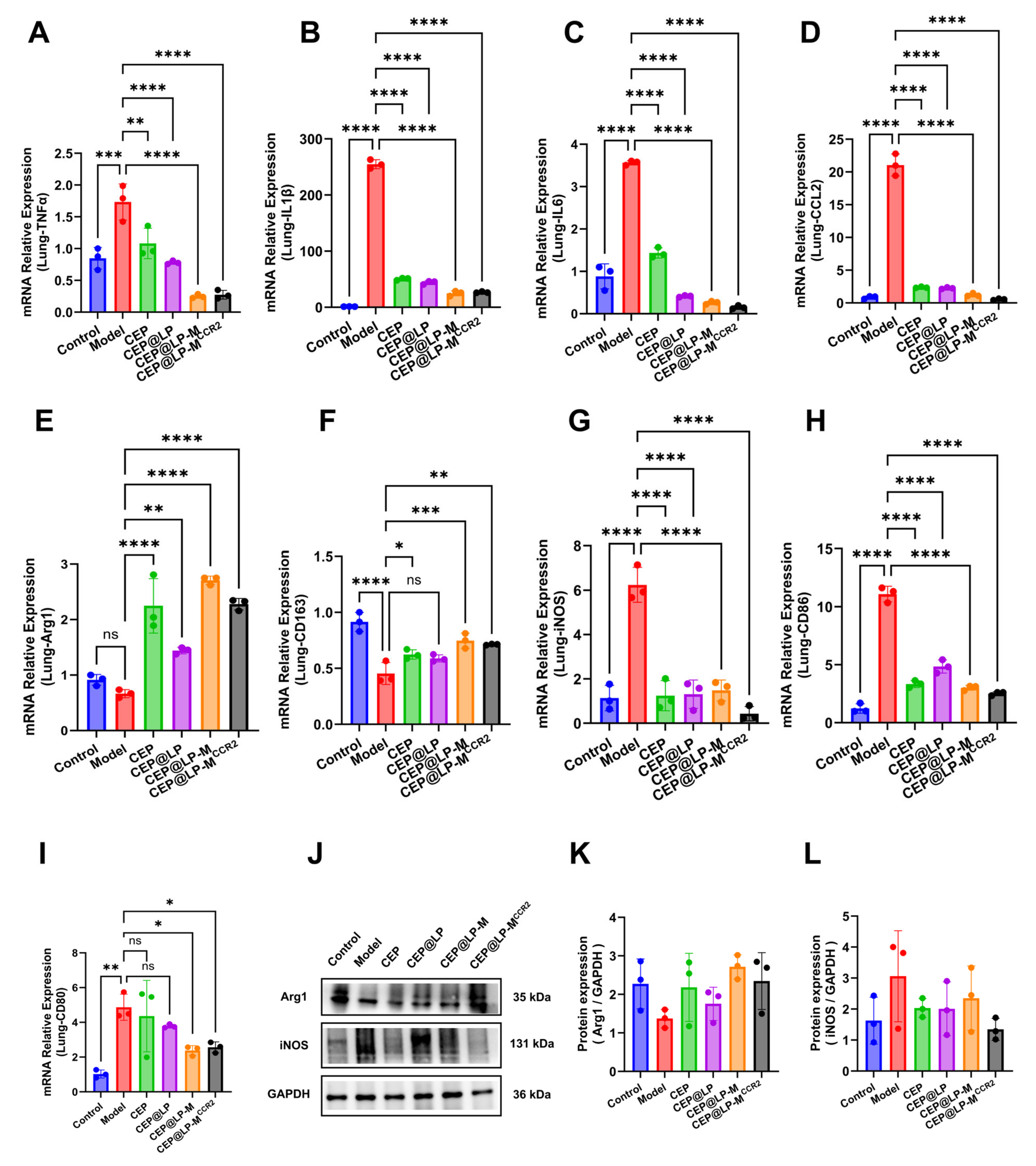
2.9. ALI Animal Model and Pharmacodynamic Studies
2.10. In Vivo Imaging System (IVIS)
2.11. RNA Sequencing and Data Analysis
2.12. Molecular Docking
2.13. Quantitative Real-Time PCR
2.14. Western Blot
2.15. Statistical Analysis
3. Results
3.1. Establishment of CCR2-Overexpressing HEK293T Cell Line
3.2. Design and Characterization of CEP@LP-MCCR2
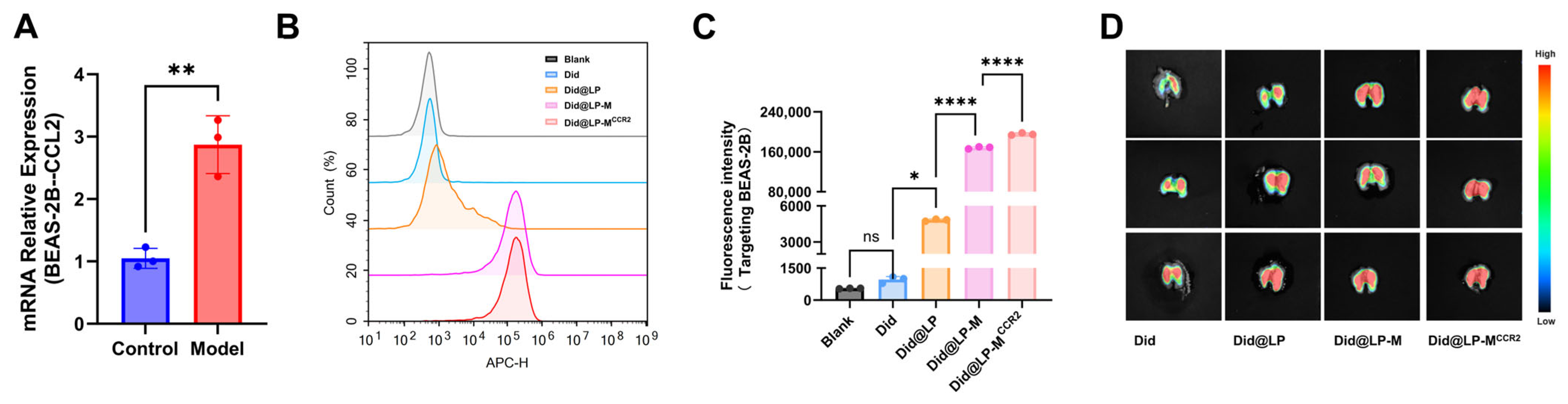
3.3. In Vitro and In Vivo Targeting of CEP@LP-MCCR2
3.4. Biosafety Assessment of CEP@LP-MCCR2
3.5. Protection of CEP@LP-MCCR2 on Epithelial Integrity In Vitro
3.6. CEP@LP-MCCR2 Reduces Inflammation and Suppresses M1 Polarization In Vitro
3.7. The Potential Protective Effects of CEP@LP-MCCR2 In Vivo
3.8. CEP@LP-MCCR2’s Effects on Balancing Macrophage Polarization In Vivo
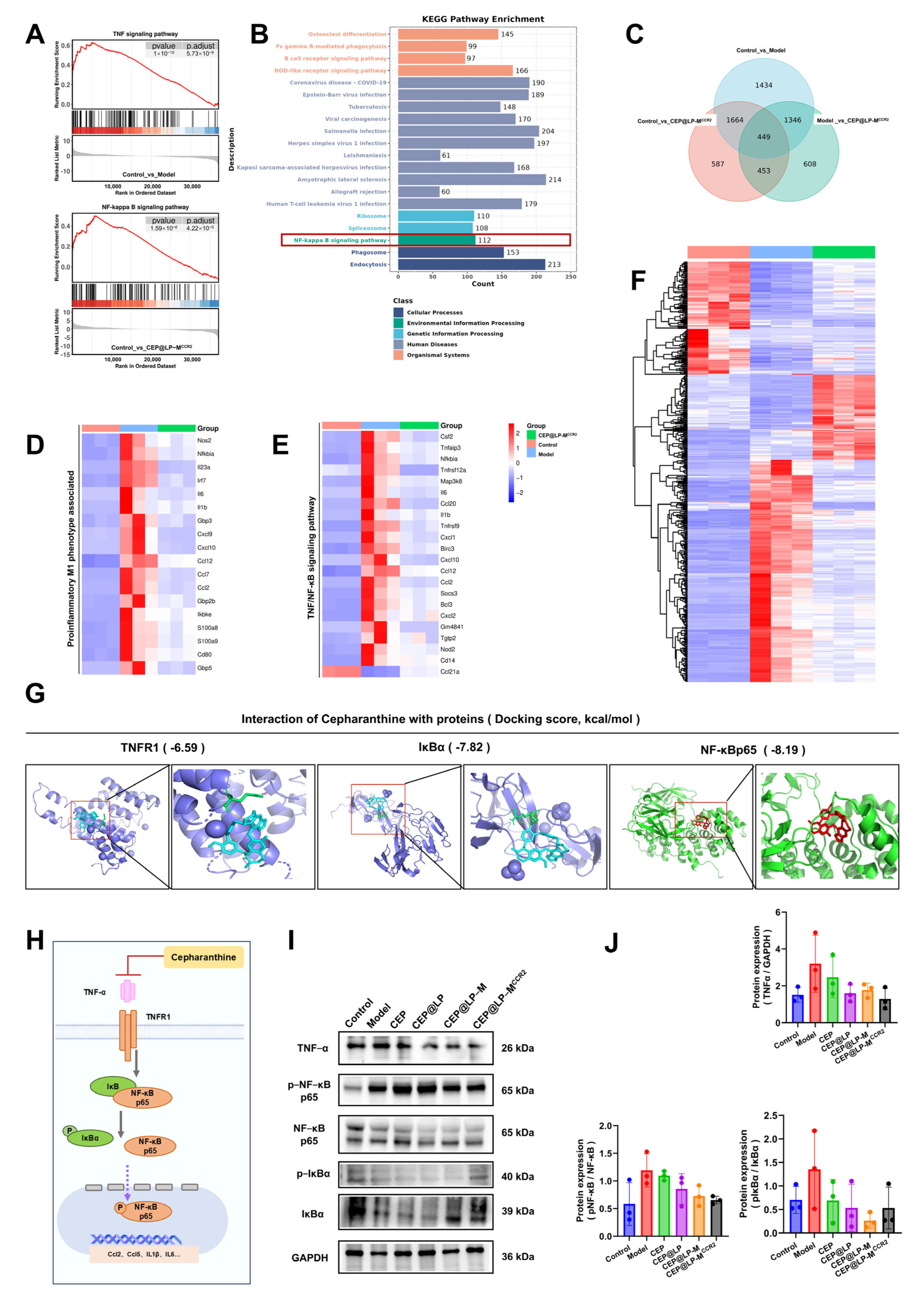
3.9. Overall Therapeutic Effects of CEP@LP-MCCR2 on ALI by RNA-Seq In Vivo
3.10. Potential Pathways of CEP@LP-MCCR2 in ALI Mice
4. Discussion
5. Conclusions
Supplementary Materials
Author Contributions
Funding
Institutional Review Board Statement
Data Availability Statement
Acknowledgments
Conflicts of Interest
Abbreviations
| HEK293T | Human Embryonic Kidney 293T Cells |
| MLE-12 | Mouse Lung Epithelial-12 Cells |
| RAW264.7 | Murine Leukemic Monocyte-Macrophage 264.7 Cells |
| BEAS-2B | Bronchial Epithelial Cells |
| CEP | Cepharanthine |
| LP | Liposome |
| CEP@LP | CEP Liposomes |
| CEP@LP-M | Empty vector-transfected Cell Membrane-camouflaged CEP Liposomes |
| CEP@LP-MCCR2 | CCR2-expressing Cell Membrane-camouflaged CEP Liposomes |
| ALI | Acute Lung Injury |
| EV | Empty Vector |
Appendix A






References
- Matthay, M.A.; Zemans, R.L.; Zimmerman, G.A.; Arabi, Y.M.; Beitler, J.R.; Mercat, A.; Herridge, M.; Randolph, A.G.; Calfee, C.S. Acute Respiratory Distress Syndrome. Nat. Rev. Dis. Primers 2019, 5, 18. [Google Scholar] [CrossRef] [PubMed]
- Kumar, V. Pulmonary Innate Immune Response Determines the Outcome of Inflammation During Pneumonia and Sepsis-Associated Acute Lung Injury. Front. Immunol. 2020, 11, 1722. [Google Scholar] [CrossRef]
- Lucas, R.; Hadizamani, Y.; Gonzales, J.; Gorshkov, B.; Bodmer, T.; Berthiaume, Y.; Moehrlen, U.; Lode, H.; Huwer, H.; Hudel, M.; et al. Impact of Bacterial Toxins in the Lungs. Toxins 2020, 12, 223. [Google Scholar] [CrossRef]
- Li, L.; Huang, Q.; Wang, D.C.; Ingbar, D.H.; Wang, X. Acute Lung Injury in Patients with COVID-19 Infection. Clin. Transl. Med. 2020, 10, 20–27. [Google Scholar] [CrossRef] [PubMed]
- Zhang, R.; Wang, X.; Ni, L.; Di, X.; Ma, B.; Niu, S.; Liu, C.; Reiter, R.J. COVID-19: Melatonin as a Potential Adjuvant Treatment. Life Sci. 2020, 250, 117583. [Google Scholar] [CrossRef] [PubMed]
- Bailly, C. Cepharanthine: An Update of Its Mode of Action, Pharmacological Properties and Medical Applications. Phytomedicine 2019, 62, 152956. [Google Scholar] [CrossRef]
- Furusawa, S.; Wu, J. The Effects of Biscoclaurine Alkaloid Cepharanthine on Mammalian Cells: Implications for Cancer, Shock, and Inflammatory Diseases. Life Sci. 2007, 80, 1073–1079. [Google Scholar] [CrossRef]
- Lu, C.; Cheng, R.-J.; Zhang, Q.; Hu, Y.; Pu, Y.; Wen, J.; Zhong, Y.; Tang, Z.; Wu, L.; Wei, S.; et al. Herbal Compound Cepharanthine Attenuates Inflammatory Arthritis by Blocking Macrophage M1 Polarization. Int. Immunopharmacol. 2023, 125, 111175. [Google Scholar] [CrossRef]
- Fan, H.-H.; Wang, L.-Q.; Liu, W.-L.; An, X.-P.; Liu, Z.-D.; He, X.-Q.; Song, L.-H.; Tong, Y.-G. Repurposing of Clinically Approved Drugs for Treatment of Coronavirus Disease 2019 in a 2019-Novel Coronavirus-Related Coronavirus Model. Chin. Med. J. 2020, 133, 1051–1056. [Google Scholar] [CrossRef]
- Leng, L.; Xu, Z.; Hong, B.; Zhao, B.; Tian, Y.; Wang, C.; Yang, L.; Zou, Z.; Li, L.; Liu, K.; et al. Cepharanthine Analogs Mining and Genomes of Stephania Accelerate Anti-Coronavirus Drug Discovery. Nat. Commun. 2024, 15, 1537. [Google Scholar] [CrossRef]
- McKee, D.L.; Sternberg, A.; Stange, U.; Laufer, S.; Naujokat, C. Candidate Drugs against SARS-CoV-2 and COVID-19. Pharmacol. Res. 2020, 157, 104859. [Google Scholar] [CrossRef] [PubMed]
- Deng, Y.; Wu, W.; Ye, S.; Wang, W.; Wang, Z. Determination of Cepharanthine in Rat Plasma by LC–MS/MS and Its Application to a Pharmacokinetic Study. Pharm. Biol. 2017, 55, 1775–1779. [Google Scholar] [CrossRef]
- Luiz, H.; Oliveira Pinho, J.; Gaspar, M.M. Advancing Medicine with Lipid-Based Nanosystems—The Successful Case of Liposomes. Biomedicines 2023, 11, 435. [Google Scholar] [CrossRef]
- Bangham, A.D.; Horne, R.W. Negative Staining of Phospholipids and Their Structural Modification by Surface-Active Agents as Observed in the Electron Microscope. J. Mol. Biol. 1964, 8, 660–668. [Google Scholar] [CrossRef]
- Hamid, M.; Hatwar, P.; Bakal, R.; Kohale, N. A Comprehensive Review on Liposomes: As a Novel Drug Delivery System. GSC Biol. Pharm. Sci. 2024, 27, 199–210. [Google Scholar] [CrossRef]
- Lai, F.; Fadda, A.M.; Sinico, C. Liposomes for Brain Delivery. Expert. Opin. Drug Deliv. 2013, 10, 1003–1022. [Google Scholar] [CrossRef]
- Yang, Y.; Wang, K.; Pan, Y.; Rao, L.; Luo, G. Engineered Cell Membrane-Derived Nanoparticles in Immune Modulation. Adv. Sci. 2021, 8, e2102330. [Google Scholar] [CrossRef] [PubMed]
- Li, Z.; Wang, Z.; Dinh, P.-U.C.; Zhu, D.; Popowski, K.D.; Lutz, H.; Hu, S.; Lewis, M.G.; Cook, A.; Andersen, H.; et al. Cell-Mimicking Nanodecoys Neutralize SARS-CoV-2 and Mitigate Lung Injury in a Non-Human Primate Model of COVID-19. Nat. Nanotechnol. 2021, 16, 942–951. [Google Scholar] [CrossRef]
- Wang, S.; Wang, D.; Duan, Y.; Zhou, Z.; Gao, W.; Zhang, L. Cellular Nanosponges for Biological Neutralization. Adv. Mater. 2022, 34, e2107719. [Google Scholar] [CrossRef]
- Hou, M.; Wei, Y.; Zhao, Z.; Han, W.; Zhou, R.; Zhou, Y.; Zheng, Y.; Yin, L. Immuno-Engineered Nanodecoys for the Multi-Target Anti-Inflammatory Treatment of Autoimmune Diseases. Adv. Mater. 2022, 34, e2108817. [Google Scholar] [CrossRef] [PubMed]
- Liu, H.; Su, Y.-Y.; Jiang, X.-C.; Gao, J.-Q. Cell Membrane-Coated Nanoparticles: A Novel Multifunctional Biomimetic Drug Delivery System. Drug Deliv. Transl. Res. 2023, 13, 716–737. [Google Scholar] [CrossRef] [PubMed]
- Hu, C.-M.J.; Zhang, L.; Aryal, S.; Cheung, C.; Fang, R.H.; Zhang, L. Erythrocyte Membrane-Camouflaged Polymeric Nanoparticles as a Biomimetic Delivery Platform. Proc. Natl. Acad. Sci. USA 2011, 108, 10980–10985. [Google Scholar] [CrossRef]
- Hu, C.-M.J.; Fang, R.H.; Wang, K.-C.; Luk, B.T.; Thamphiwatana, S.; Dehaini, D.; Nguyen, P.; Angsantikul, P.; Wen, C.H.; Kroll, A.V.; et al. Nanoparticle Biointerfacing by Platelet Membrane Cloaking. Nature 2015, 526, 118–121. [Google Scholar] [CrossRef]
- Fang, R.H.; Hu, C.-M.J.; Luk, B.T.; Gao, W.; Copp, J.A.; Tai, Y.; O’Connor, D.E.; Zhang, L. Cancer Cell Membrane-Coated Nanoparticles for Anticancer Vaccination and Drug Delivery. Nano Lett. 2014, 14, 2181–2188. [Google Scholar] [CrossRef]
- Xuan, M.; Shao, J.; Dai, L.; He, Q.; Li, J. Macrophage Cell Membrane Camouflaged Mesoporous Silica Nanocapsules for In Vivo Cancer Therapy. Adv. Healthc. Mater. 2015, 4, 1645–1652. [Google Scholar] [CrossRef]
- Chugh, V.; Vijaya Krishna, K.; Pandit, A. Cell Membrane-Coated Mimics: A Methodological Approach for Fabrication, Characterization for Therapeutic Applications, and Challenges for Clinical Translation. ACS Nano 2021, 15, 17080–17123. [Google Scholar] [CrossRef]
- Du, Y.; Ding, H.; Chen, Y.; Gao, B.; Mao, Z.; Wang, W.; Ding, Y. A Genetically Engineered Biomimetic Nanodecoy for the Treatment of Liver Fibrosis. Adv. Sci. 2024, 11, 2405026. [Google Scholar] [CrossRef] [PubMed]
- Zhang, X.; Wang, C.; Wang, J.; Hu, Q.; Langworthy, B.; Ye, Y.; Sun, W.; Lin, J.; Wang, T.; Fine, J.; et al. PD-1 Blockade Cellular Vesicles for Cancer Immunotherapy. Adv. Mater. 2018, 30, 1707112. [Google Scholar] [CrossRef]
- Bhattacharjee, S. DLS and Zeta Potential—What They Are and What They Are Not? J. Control. Release 2016, 235, 337–351. [Google Scholar] [CrossRef] [PubMed]
- Pulix, M.; Lukashchuk, V.; Smith, D.C.; Dickson, A.J. Molecular Characterization of HEK293 Cells as Emerging Versatile Cell Factories. Curr. Opin. Biotechnol. 2021, 71, 18–24. [Google Scholar] [CrossRef]
- Hegde, R.S.; Keenan, R.J. The Mechanisms of Integral Membrane Protein Biogenesis. Nat. Rev. Mol. Cell Biol. 2022, 23, 107–124. [Google Scholar] [CrossRef]
- Guo, X.; Ye, S.; Cheng, X.; Huang, Y.; Sun, G.; An, Y.; Du, J.; Dong, Z.; Nie, G.; Zhang, Y. Engineered P2Y12-Overexpressing Cell-Membrane-Wrapped Nanoparticles for the Functional Reversal of Ticagrelor and Clopidogrel. Nano Lett. 2024, 24, 10482–10489. [Google Scholar] [CrossRef]
- Dolcet, X.; Llobet, D.; Pallares, J.; Matias-Guiu, X. NF-kB in Development and Progression of Human Cancer. Virchows Arch. Int. J. Pathol. 2005, 446, 475–482. [Google Scholar] [CrossRef] [PubMed]
- Ruan, T.; Sun, J.; Liu, W.; Prinz, R.A.; Peng, D.; Liu, X.; Xu, X. H1N1 Influenza Virus Cross-Activates Gli1 to Disrupt the Intercellular Junctions of Alveolar Epithelial Cells. Cell Rep. 2020, 31, 107801. [Google Scholar] [CrossRef] [PubMed]
- Short, K.R.; Kasper, J.; van der Aa, S.; Andeweg, A.C.; Zaaraoui-Boutahar, F.; Goeijenbier, M.; Richard, M.; Herold, S.; Becker, C.; Scott, D.P.; et al. Influenza Virus Damages the Alveolar Barrier by Disrupting Epithelial Cell Tight Junctions. Eur. Respir. J. 2016, 47, 954–966. [Google Scholar] [CrossRef] [PubMed]
- Lin, J.; Cheng, Y.; Wang, T.; Tang, L.; Sun, Y.; Lu, X.; Yu, H. Soyasaponin Ab Inhibits Lipopolysaccharide-Induced Acute Lung Injury in Mice. Int. Immunopharmacol. 2016, 30, 121–128. [Google Scholar] [CrossRef]
- Jiang, Q.; Yi, M.; Guo, Q.; Wang, C.; Wang, H.; Meng, S.; Liu, C.; Fu, Y.; Ji, H.; Chen, T. Protective Effects of Polydatin on Lipopolysaccharide-Induced Acute Lung Injury through TLR4-MyD88-NF-κB Pathway. Int. Immunopharmacol. 2015, 29, 370–376. [Google Scholar] [CrossRef]
- Gandhi, V.D.; Vliagoftis, H. Airway Epithelium Interactions with Aeroallergens: Role of Secreted Cytokines and Chemokines in Innate Immunity. Front. Immunol. 2015, 6, 147. [Google Scholar] [CrossRef]
- Rosseau, S.; Hammerl, P.; Maus, U.; Walmrath, H.D.; Schütte, H.; Grimminger, F.; Seeger, W.; Lohmeyer, J. Phenotypic Characterization of Alveolar Monocyte Recruitment in Acute Respiratory Distress Syndrome. Am. J. Physiol. Lung Cell. Mol. Physiol. 2000, 279, L25–L35. [Google Scholar] [CrossRef]
- Lin, W.-C.; Gowdy, K.M.; Madenspacher, J.H.; Zemans, R.L.; Yamamoto, K.; Lyons-Cohen, M.; Nakano, H.; Janardhan, K.; Williams, C.J.; Cook, D.N.; et al. Epithelial Membrane Protein 2 Governs Transepithelial Migration of Neutrophils into the Airspace. J. Clin. Investig. 2020, 130, 157–170. [Google Scholar] [CrossRef]
- Zemans, R.L.; Colgan, S.P.; Downey, G.P. Transepithelial Migration of Neutrophils: Mechanisms and Implications for Acute Lung Injury. Am. J. Respir. Cell Mol. Biol. 2009, 40, 519–535. [Google Scholar] [CrossRef]
- Dang, W.; Tao, Y.; Xu, X.; Zhao, H.; Zou, L.; Li, Y. The Role of Lung Macrophages in Acute Respiratory Distress Syndrome. Inflamm. Res. 2022, 71, 1417–1432. [Google Scholar] [CrossRef] [PubMed]
- Shi, T.; Denney, L.; An, H.; Ho, L.-P.; Zheng, Y. Alveolar and Lung Interstitial Macrophages: Definitions, Functions, and Roles in Lung Fibrosis. J. Leukoc. Biol. 2021, 110, 107–114. [Google Scholar] [CrossRef]
- Jiang, L.; Wang, Y.; Wei, X.; Yang, L.; Liu, S.; Wang, Y.; Xu, Y.; Wang, Z.; Zhang, C.; Zhang, M.; et al. Improvement in Phenotype Homeostasis of Macrophages by Chitosan Nanoparticles and Subsequent Impacts on Liver Injury and Tumor Treatment. Carbohydr. Polym. 2022, 277, 118891. [Google Scholar] [CrossRef] [PubMed]
- Wang, L.; Wang, J.; Han, L.; Chen, T. Palmatine Attenuated Lipopolysaccharide-Induced Acute Lung Injury by Inhibiting M1 Phenotype Macrophage Polarization via NAMPT/TLR2/CCR1 Signaling. J. Agric. Food Chem. 2024, 72, 9087–9101. [Google Scholar] [CrossRef]
- Liao, R.; Sun, Z.-C.; Wang, L.; Xian, C.; Lin, R.; Zhuo, G.; Wang, H.; Fang, Y.; Liu, Y.; Yang, R.; et al. Inhalable and Bioactive Lipid-Nanomedicine Based on Bergapten for Targeted Acute Lung Injury Therapy via Orchestrating Macrophage Polarization. Bioact. Mater. 2025, 43, 406–422. [Google Scholar] [CrossRef] [PubMed]
- Cavanaugh, K.J.; Oswari, J.; Margulies, S.S. Role of Stretch on Tight Junction Structure in Alveolar Epithelial Cells. Am. J. Respir. Cell Mol. Biol. 2001, 25, 584–591. [Google Scholar] [CrossRef]
- Chen, X.; Tang, J.; Shuai, W.; Meng, J.; Feng, J.; Han, Z. Macrophage Polarization and Its Role in the Pathogenesis of Acute Lung Injury/Acute Respiratory Distress Syndrome. Inflamm. Res. 2020, 69, 883–895. [Google Scholar] [CrossRef]
- Cheng, H.; Wang, Z.; Fu, L.; Xu, T. Macrophage Polarization in the Development and Progression of Ovarian Cancers: An Overview. Front. Oncol. 2019, 9, 421. [Google Scholar] [CrossRef]
- Shen, L.; Liao, T.; Chen, Q.; Lei, Y.; Wang, L.; Gu, H.; Qiu, Y.; Zheng, T.; Yang, Y.; Wei, C.; et al. tRNA-Derived Small RNA, 5’tiRNA-Gly-CCC, Promotes Skeletal Muscle Regeneration through the Inflammatory Response. J. Cachexia Sarcopenia Muscle 2023, 14, 1033–1045. [Google Scholar] [CrossRef]
- Lee, J.-Y.; Hall, J.A.; Kroehling, L.; Wu, L.; Najar, T.; Nguyen, H.H.; Lin, W.-Y.; Yeung, S.T.; Silva, H.M.; Li, D.; et al. Serum Amyloid a Proteins Induce Pathogenic Th17 Cells and Promote Inflammatory Disease. Cell 2020, 180, 79–91.e16. [Google Scholar] [CrossRef] [PubMed]
- Prasad, R.R.; Kumar, S.; Zhang, H.; Li, M.; Hu, C.-J.; Riddle, S.; McKeon, B.A.; Frid, M.G.; Hoetzenecker, K.; Crnkovic, S.; et al. An Intracellular Complement System Drives Metabolic and Proinflammatory Reprogramming of Vascular Fibroblasts in Pulmonary Hypertension. JCI Insight 2025, 10, e184141. [Google Scholar] [CrossRef]
- Makhezer, N.; Ben Khemis, M.; Liu, D.; Khichane, Y.; Marzaioli, V.; Tlili, A.; Mojallali, M.; Pintard, C.; Letteron, P.; Hurtado-Nedelec, M.; et al. NOX1-Derived ROS Drive the Expression of Lipocalin-2 in Colonic Epithelial Cells in Inflammatory Conditions. Mucosal Immunol. 2019, 12, 117–131. [Google Scholar] [CrossRef]
- Wang, X.; Mao, D.; Jia, J.; Zhang, J. Benvitimod Inhibits IL-4- and IL-13-Induced Tight Junction Impairment by Activating AHR/ARNT Pathway and Inhibiting STAT6 Phosphorylation in Human Keratinocytes. J. Investig. Dermatol. 2024, 144, 509–519.e7. [Google Scholar] [CrossRef] [PubMed]
- Alanazi, F.J.; Alruwaili, A.N.; Aldhafeeri, N.A.; Ballal, S.; Sharma, R.; Debnath, S.; Sinha, A.; Rekha, A.; Khan, N.H.; Alrashoud, M.M.; et al. Pathological Interplay of NF-κB and M1 Macrophages in Chronic Inflammatory Lung Diseases. Pathol. Res. Pract. 2025, 269, 155903. [Google Scholar] [CrossRef]
- Guo, S.; Zhang, J.; Zhang, Q.; Xu, S.; Liu, Y.; Ma, S.; Hu, X.; Liu, Y.; Zhang, X.; Jiang, R.; et al. Polygala Tenuifolia Willd. Extract Alleviates LPS-Induced Acute Lung Injury in Rats via TLR4/NF-κB Pathway and NLRP3 Inflammasome Suppression. Phytomed. Int. J. Phytother. Phytopharm. 2024, 132, 155859. [Google Scholar] [CrossRef] [PubMed]
- Saeedi, M.; Eslamifar, M.; Khezri, K.; Dizaj, S.M. Applications of Nanotechnology in Drug Delivery to the Central Nervous System. Biomed. Pharmacother. 2019, 111, 666–675. [Google Scholar] [CrossRef]
- Liu, W.-L.; Zou, M.-Z.; Qin, S.-Y.; Cheng, Y.-J.; Ma, Y.-H.; Sun, Y.-X.; Zhang, X.-Z. Recent Advances of Cell Membrane-Coated Nanomaterials for Biomedical Applications. Adv. Funct. Mater. 2020, 30, 2003559. [Google Scholar] [CrossRef]
- Li, J.; Wei, Y.; Zhang, C.; Bi, R.; Qiu, Y.; Li, Y.; Hu, B. Cell-Membrane-Coated Nanoparticles for Targeted Drug Delivery to the Brain for the Treatment of Neurological Diseases. Pharmaceutics 2023, 15, 621. [Google Scholar] [CrossRef]
- Lin, R.-R.; Jin, L.-L.; Xue, Y.-Y.; Zhang, Z.-S.; Huang, H.-F.; Chen, D.-F.; Liu, Q.; Mao, Z.-W.; Wu, Z.-Y.; Tao, Q.-Q. Hybrid Membrane-Coated Nanoparticles for Precise Targeting and Synergistic Therapy in Alzheimer’s Disease. Adv. Sci. 2024, 11, e2306675. [Google Scholar] [CrossRef]
- Maus, U.A.; Wellmann, S.; Hampl, C.; Kuziel, W.A.; Srivastava, M.; Mack, M.; Everhart, M.B.; Blackwell, T.S.; Christman, J.W.; Schlöndorff, D.; et al. CCR2-Positive Monocytes Recruited to Inflamed Lungs Downregulate Local CCL2 Chemokine Levels. Am. J. Physiol. Lung Cell. Mol. Physiol. 2005, 288, L350–L358. [Google Scholar] [CrossRef] [PubMed]









Disclaimer/Publisher’s Note: The statements, opinions and data contained in all publications are solely those of the individual author(s) and contributor(s) and not of MDPI and/or the editor(s). MDPI and/or the editor(s) disclaim responsibility for any injury to people or property resulting from any ideas, methods, instructions or products referred to in the content. |
© 2026 by the authors. Licensee MDPI, Basel, Switzerland. This article is an open access article distributed under the terms and conditions of the Creative Commons Attribution (CC BY) license.
Share and Cite
Qing, Y.; Zhao, W.; Xue, L.; Luo, Y.; Gao, Y.; Sun, X.; Li, F.; Dai, L.; Mo, J.; Xu, G.; et al. Engineered CCR2 Cell Membrane-Wrapped Cepharanthine Liposomes for Potential Targeted Attenuation of Acute Lung Injury. Cells 2026, 15, 292. https://doi.org/10.3390/cells15030292
Qing Y, Zhao W, Xue L, Luo Y, Gao Y, Sun X, Li F, Dai L, Mo J, Xu G, et al. Engineered CCR2 Cell Membrane-Wrapped Cepharanthine Liposomes for Potential Targeted Attenuation of Acute Lung Injury. Cells. 2026; 15(3):292. https://doi.org/10.3390/cells15030292
Chicago/Turabian StyleQing, Yifan, Wenbo Zhao, Liangliang Xue, Yu Luo, Yuhao Gao, Xiang Sun, Fan Li, Linxuan Dai, Jing Mo, Guoqing Xu, and et al. 2026. "Engineered CCR2 Cell Membrane-Wrapped Cepharanthine Liposomes for Potential Targeted Attenuation of Acute Lung Injury" Cells 15, no. 3: 292. https://doi.org/10.3390/cells15030292
APA StyleQing, Y., Zhao, W., Xue, L., Luo, Y., Gao, Y., Sun, X., Li, F., Dai, L., Mo, J., Xu, G., Bi, Z., Yang, S., Hee, W. T., Li, J., & Leng, L. (2026). Engineered CCR2 Cell Membrane-Wrapped Cepharanthine Liposomes for Potential Targeted Attenuation of Acute Lung Injury. Cells, 15(3), 292. https://doi.org/10.3390/cells15030292

