Natural Genetic Variation Impacts Stress-Induced Quiescence and Regeneration in Response to Rapamycin
Abstract
1. Introduction
2. Materials and Methods
2.1. Fly Stocks and Culture Conditions
2.2. Gamma Irradiation Treatment and Dissection
2.3. Development Assay
2.4. Rapamycin Treatment
2.5. Immunocytochemistry
2.6. Intensity Quantifications
2.7. Statistical Analysis
3. Results
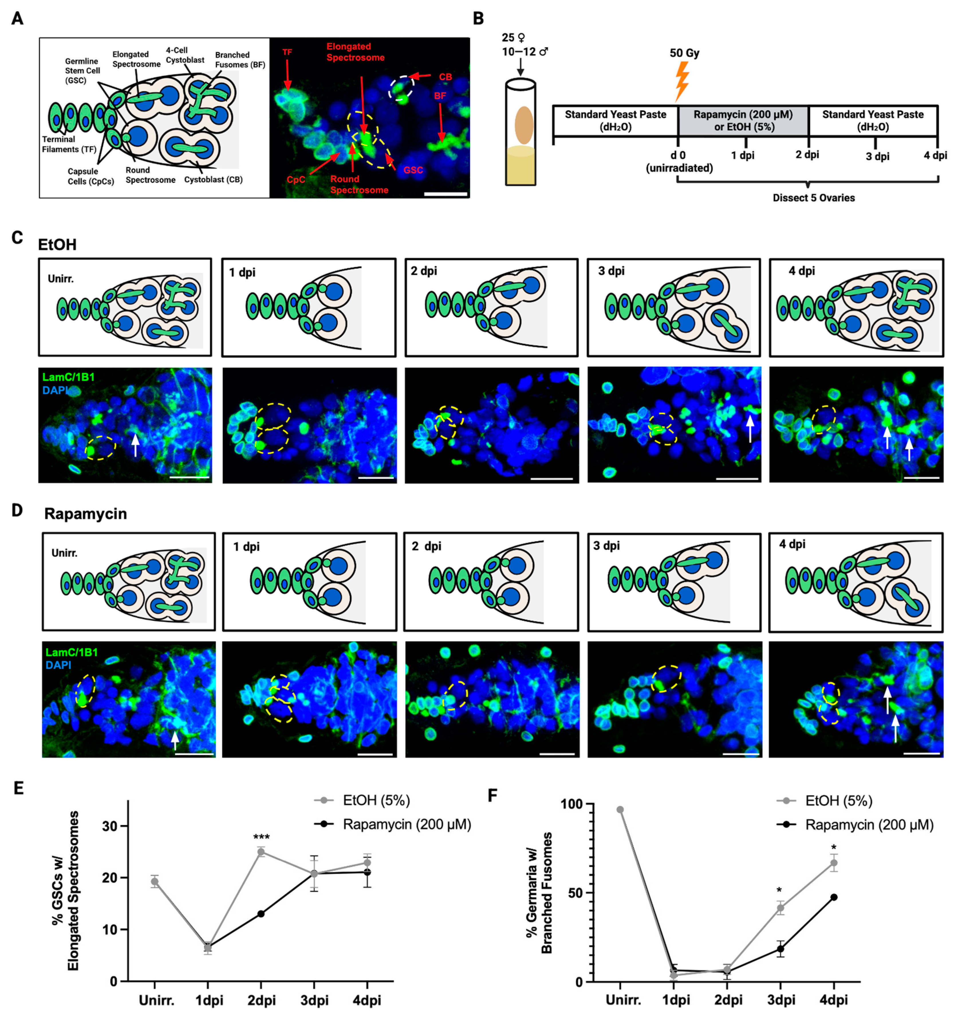
3.1. Rapamycin Delays Post-IR Regeneration of the Drosophila Germline
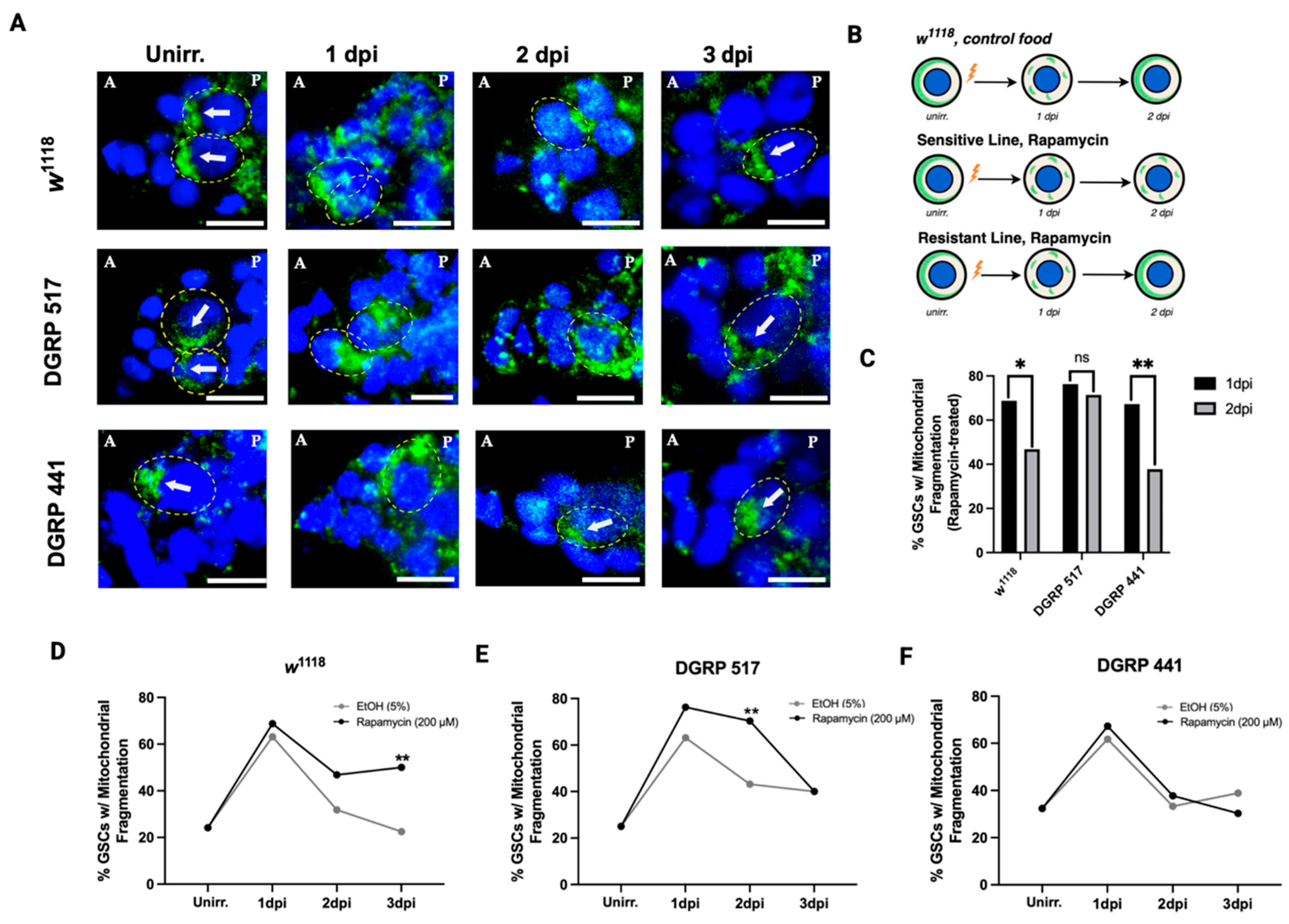
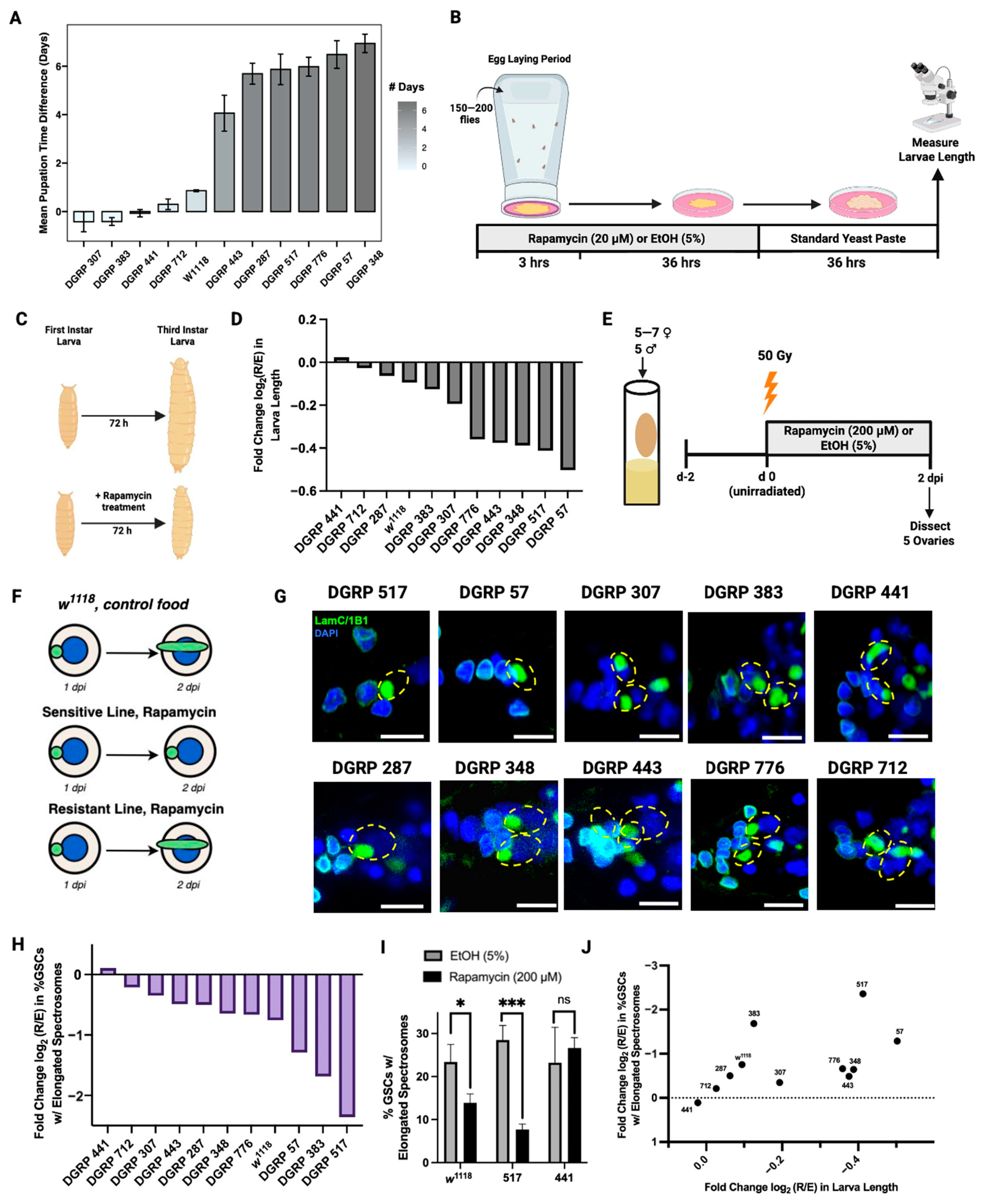
3.2. The Effect of Rapamycin Varies Across Genetic Backgrounds
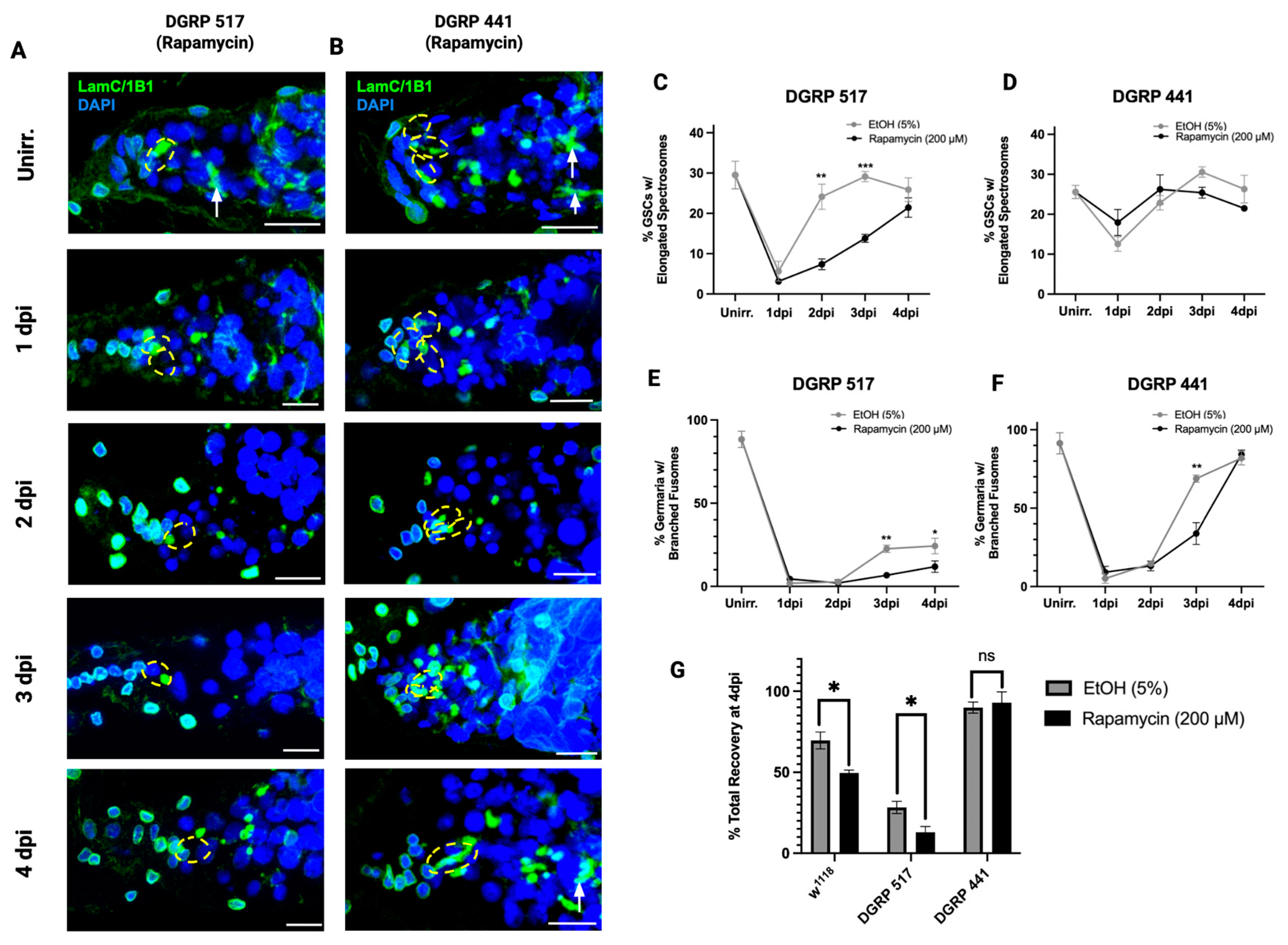
3.3. Germline Regeneration Varies with Rapamycin Across Genetic Backgrounds
3.4. Genetic Variation in Mitophagy and Not DNA Repair During Quiescence
4. Discussion
Supplementary Materials
Author Contributions
Funding
Institutional Review Board Statement
Informed Consent Statement
Data Availability Statement
Acknowledgments
Conflicts of Interest
References
- Fuchs, E.; Blau, H.M. Tissue Stem Cells: Architects of Their Niches. Cell Stem Cell 2020, 27, 532–556. [Google Scholar] [CrossRef] [PubMed]
- Biteau, B.; Hochmuth, C.E.; Jasper, H. Maintaining tissue homeostasis: Dynamic control of somatic stem cell activity. Cell Stem Cell 2011, 9, 402–411. [Google Scholar] [CrossRef]
- Oh, J.; Lee, Y.D.; Wagers, A.J. Stem Cell Aging: Mechanisms, Regulators and Therapeutic Opportunities. Nat. Med. 2014, 20, 870–880. [Google Scholar] [CrossRef] [PubMed]
- Behrens, A.; van Deursen, J.M.; Rudolph, K.L.; Schumacher, B. Impact of Genomic Damage and Ageing on Stem Cell Function. Nat. Cell Biol. 2014, 16, 201–207. [Google Scholar] [CrossRef]
- Davalli, P.; Mitic, T.; Caporali, A.; Lauriola, A.; D’Arca, D. ROS, Cell Senescence, and Novel Molecular Mechanisms in Aging and Age-Related Diseases. Oxid. Med. Cell. Longev. 2016, 2016, 3565127. [Google Scholar] [CrossRef] [PubMed]
- Martínez-Reyes, I.; Chandel, N.S. Mitochondrial TCA Cycle Metabolites Control Physiology and Disease. Nat. Commun. 2020, 11, 102. [Google Scholar] [CrossRef]
- Ishibashi, J.R.; Keshri, R.; Taslim, T.H.; Brewer, D.K.; Chan, T.C.; Lyons, S.; McManamen, A.M.; Chen, A.; Del Castillo, D.; Ruohola-Baker, H. Chemical Genetic Screen in Drosophila Germline Uncovers Small Molecule Drugs That Sensitize Stem Cells to Insult-Induced Apoptosis. Cells 2021, 10, 2771. [Google Scholar] [CrossRef]
- Urbán, N.; Cheung, T.H. Stem Cell Quiescence: The Challenging Path to Activation. Development 2021, 148, dev165084. [Google Scholar] [CrossRef]
- de Morree, A.; Rando, T.A. Regulation of Adult Stem Cell Quiescence and Its Functions in the Maintenance of Tissue Integrity. Nat. Rev. Mol. Cell Biol. 2023, 24, 334–354. [Google Scholar] [CrossRef]
- Shim, H.J.; Lee, E.-M.; Nguyen, L.D.; Shim, J.; Song, Y.-H. High-Dose Irradiation Induces Cell Cycle Arrest, Apoptosis, and Developmental Defects during Drosophila Oogenesis. PLoS ONE 2014, 9, e89009. [Google Scholar] [CrossRef]
- Hornsveld, M.; Feringa, F.M.; Krenning, L.; van den Berg, J.; Smits, L.M.M.; Nguyen, N.B.T.; Rodríguez-Colman, M.J.; Dansen, T.B.; Medema, R.H.; Burgering, B.M.T. A FOXO-Dependent Replication Checkpoint Restricts Proliferation of Damaged Cells. Cell Rep. 2021, 34, 108675. [Google Scholar] [CrossRef] [PubMed]
- Xing, Y.; Su, T.T.; Ruohola-Baker, H. Tie-Mediated Signal from Apoptotic Cells Protects Stem Cells in Drosophila melanogaster. Nat. Commun. 2015, 6, 7058. [Google Scholar] [CrossRef]
- Artoni, F.; Kreipke, R.E.; Palmeira, O.; Dixon, C.; Goldberg, Z.; Ruohola-Baker, H. Loss of Foxo Rescues Stem Cell Aging in Drosophila Germ Line. eLife 2017, 6, e27842. [Google Scholar] [CrossRef] [PubMed]
- Taslim, T.H.; Hussein, A.M.; Keshri, R.; Ishibashi, J.R.; Chan, T.C.; Nguyen, B.N.; Liu, S.; Brewer, D.; Harper, S.; Lyons, S.; et al. Stress-Induced Reversible Cell-Cycle Arrest Requires PRC2/PRC1-Mediated Control of Mitophagy in Drosophila Germline Stem Cells and Human iPSCs. Stem Cell Rep. 2022, 18, 269–288. [Google Scholar] [CrossRef] [PubMed]
- Ishibashi, J.R.; Taslim, T.H.; Ruohola-Baker, H. Germline Stem Cell Aging in the Drosophila Ovary. Curr. Opin. Insect Sci. 2020, 37, 57–62. [Google Scholar] [CrossRef]
- Wang, C.; Wang, H.; Zhang, D.; Luo, W.; Liu, R.; Xu, D.; Diao, L.; Liao, L.; Liu, Z. Phosphorylation of ULK1 Affects Autophagosome Fusion and Links Chaperone-Mediated Autophagy to Macroautophagy. Nat. Commun. 2018, 9, 3492. [Google Scholar] [CrossRef]
- de la Cruz López, K.G.; Toledo Guzmán, M.E.; Sánchez, E.O.; García Carrancá, A. mTORC1 as a Regulator of Mitochondrial Functions and a Therapeutic Target in Cancer. Front. Oncol. 2019, 9, 1373. [Google Scholar] [CrossRef]
- Morita, M.; Prudent, J.; Basu, K.; Goyon, V.; Katsumura, S.; Hulea, L.; Pearl, D.; Siddiqui, N.; Strack, S.; McGuirk, S.; et al. mTOR Controls Mitochondrial Dynamics and Cell Survival via MTFP1. Mol. Cell 2017, 67, 922–935.e5. [Google Scholar] [CrossRef]
- Rawat, P.; Quaderer, T.; Karemaker, I.; Lee, S.S.; Ulliana, F.; Kontarakis, Z.; Corn, J.E.; Peter, M. Disruption of Nucleolar Integrity Triggers Cellular Quiescence through Organelle Rewiring and Secretion. bioRxiv 2025. [Google Scholar] [CrossRef]
- Murley, A.; Popovici, A.C.; Hu, X.S.; Lund, A.; Wickham, K.; Durieux, J.; Joe, L.; Koronyo, E.; Zhang, H.; Genuth, N.R.; et al. Quiescent Cell Re-Entry is Limited by Macroautophagy-Induced Lysosomal Damage. Cell 2025, 188, 2670–2686.e14. [Google Scholar] [CrossRef]
- Haller, S.; Kapuria, S.; Riley, R.R.; O’Leary, M.N.; Schreiber, K.H.; Andersen, J.K.; Melov, S.; Que, J.; Rando, T.A.; Rock, J.; et al. mTORC1 Activation during Repeated Regeneration Impairs Somatic Stem Cell Maintenance. Cell Stem Cell 2017, 21, 806–818.e5. [Google Scholar] [CrossRef] [PubMed]
- Keshri, R.; Mathieu, J.; Ruohola-Baker, H. Fight, Flight, and Freeze! Cell Metab. 2023, 35, 1493–1495. [Google Scholar] [CrossRef] [PubMed]
- Iyer, D.P.; Khoei, H.H.; van der Weijden, V.A.; Kagawa, H.; Pradhan, S.J.; Novatchkova, M.; McCarthy, A.; Rayon, T.; Simon, C.S.; Dunkel, I.; et al. mTOR Activity Paces Human Blastocyst Stage Developmental Progression. Cell 2024, 187, 6566–6583.e22. [Google Scholar] [CrossRef] [PubMed]
- Hussein, A.M.; Wang, Y.; Mathieu, J.; Margaretha, L.; Song, C.; Jones, D.C.; Cavanaugh, C.; Miklas, J.W.; Mahen, E.; Showalter, M.R.; et al. Metabolic Control over mTOR-Dependent Diapause-like State. Dev. Cell 2020, 52, 236–250.e7. [Google Scholar] [CrossRef]
- Aleksandrova, K.V.; Vorobev, M.L.; Suvorova, I.I. mTOR Pathway Occupies a Central Role in the Emergence of Latent Cancer Cells. Cell Death Dis. 2024, 1, 176. [Google Scholar] [CrossRef]
- Rodgers, J.T.; King, K.Y.; Brett, J.O.; Cromie, M.J.; Charville, G.W.; Maguire, K.K.; Brunson, C.; Mastey, N.; Liu, L.; Tsai, C.-R.; et al. mTORC1 Controls the Adaptive Transition of Quiescent Stem Cells from G0 to GAlert. Nature 2014, 510, 393–396. [Google Scholar] [CrossRef]
- Hussein, A.M.; Balachandar, N.; Mathieu, J.; Ruohola-Baker, H. Molecular Regulators of Embryonic Diapause and Cancer Diapause-like State. Cells 2022, 11, 2929. [Google Scholar] [CrossRef] [PubMed Central]
- Panwar, V.; Singh, A.; Bhatt, M.; Tonk, R.K.; Azizov, S.; Raza, A.S.; Sengupta, S.; Kumar, D.; Garg, M. Multifaceted Role of mTOR (Mammalian Target of Rapamycin) Signaling Pathway in Human Health and Disease. Signal Transduct. Target. Ther. 2023, 8, 375. [Google Scholar] [CrossRef]
- Son, B.; Lee, W.; Kim, H.; Shin, H.; Park, H.H. Targeted Therapy of Cancer Stem Cells: Inhibition of mTOR in Pre-Clinical and Clinical Research. Cell Death Dis. 2024, 15, 696. [Google Scholar] [CrossRef]
- Fu, Y.-C.; Liang, S.-B.; Luo, M.; Wang, X.-P. Intratumoral Heterogeneity and Drug Resistance in Cancer. Cancer Cell Int. 2025, 25, 103. [Google Scholar] [CrossRef]
- Lee, H.; Kim, B.; Park, J.; Park, S.; Yoo, G.; Yum, S.; Kang, W.; Lee, J.-M.; Youn, H.; Youn, B. Cancer Stem Cells: Landscape, Challenges and Emerging Therapeutic Innovations. Signal Transduct. Target. Ther. 2025, 10, 248. [Google Scholar] [CrossRef]
- Huang, S.; Houghton, P.J. Mechanisms of Resistance to Rapamycins. Drug Resist. Updates 2001, 4, 378–391. [Google Scholar] [CrossRef]
- Mukhopadhyay, S.; Frias, M.A.; Chatterjee, A.; Yellen, P.; Foster, D.A. The Enigma of Rapamycin Dosage. Mol. Cancer Ther. 2016, 15, 347–353. [Google Scholar] [CrossRef] [PubMed]
- Miller, R.A.; Harrison, D.E.; Astle, C.M.; Fernandez, E.; Flurkey, K.; Han, M.; Javors, M.A.; Li, X.; Nadon, N.L.; Nelson, J.F.; et al. Rapamycin-Mediated Lifespan Increase in Mice is Dose and Sex Dependent and Metabolically Distinct from Dietary Restriction. Aging Cell 2014, 13, 468–477. [Google Scholar] [CrossRef]
- Rohde, P.D.; Bøcker, A.; Jensen, C.A.B.; Bergstrøm, A.L.; Madsen, M.I.J.; Christensen, S.L.; Villadsen, S.B.; Kristensen, T.N. Genotype and Trait Specific Responses to Rapamycin Intake in Drosophila melanogaster. Insects 2021, 12, 474. [Google Scholar] [CrossRef]
- Harrison, B.R.; Lee, M.B.; Zhang, S.; Young, B.; Han, K.; Sukomol, J.; Paus, V.; Tran, S.; Kim, D.; Fitchett, H.; et al. Wide-ranging Genetic Variation in Sensitivity to Rapamycin in Drosophila melanogaster. Aging Cell 2024, 23, e14292. [Google Scholar] [CrossRef]
- Mackay, T.F.C.; Richards, S.; Stone, E.A.; Barbadilla, A.; Ayroles, J.F.; Zhu, D.; Casillas, S.; Han, Y.; Magwire, M.M.; Cridland, J.M.; et al. The Drosophila melanogaster Genetic Reference Panel. Nature 2012, 482, 173–178. [Google Scholar] [CrossRef]
- Olguín, V.; Durán, A.; Las Heras, M.; Rubilar, J.C.; Cubillos, F.A.; Olguín, P.; Klein, A.D. Genetic Background Matters: Population-Based Studies in Model Organisms for Translational Research. Int. J. Mol. Sci. 2022, 23, 7570. [Google Scholar] [CrossRef] [PubMed]
- Huang, W.; Massouras, A.; Inoue, Y.; Peiffer, J.; Ràmia, M.; Tarone, A.M.; Turlapati, L.; Zichner, T.; Zhu, D.; Lyman, R.F.; et al. Natural Variation in Genome Architecture among 205 Drosophila melanogaster Genetic Reference Panel Lines. Genome Res. 2014, 24, 1193–1208. [Google Scholar] [CrossRef]
- Shindyapina, A.V.; Cho, Y.; Kaya, A.; Tyshkovskiy, A.; Castro, J.P.; Deik, A.; Gordevicius, J.; Poganik, J.R.; Clish, C.B.; Horvath, S.; et al. Rapamycin Treatment during Development Extends Life Span and Health Span of Male Mice and Daphnia Magna. Sci. Adv. 2022, 8, eabo5482. [Google Scholar] [CrossRef] [PubMed]
- Zhang, H.; Stallock, J.P.; Ng, J.C.; Reinhard, C.; Neufeld, T.P. Regulation of Cellular Growth by the Drosophila Target of Rapamycin dTOR. Genes Dev. 2000, 14, 2712–2724. [Google Scholar] [CrossRef]
- Jia, D.; Xu, Q.; Xie, Q.; Mio, W.; Deng, W.-M. Automatic Stage Identification of Drosophila Egg Chamber Based on DAPI Images. Sci. Rep. 2016, 6, 18850. [Google Scholar] [CrossRef]
- Villa-Fombuena, G.; Lobo-Pecellín, M.; Marín-Menguiano, M.; Rojas-Ríos, P.; González-Reyes, A. Live Imaging of the Drosophila Ovarian Niche Shows Spectrosome and Centrosome Dynamics During Asymmetric Germline Stem Cell Division. Development 2021, 148, dev199716. [Google Scholar] [CrossRef]
- Hinnant, T.D.; Merkle, J.A.; Ables, E.T. Coordinating Proliferation, Polarity, and Cell Fate in the Drosophila Female Germline. Front. Cell Dev. Biol. 2020, 8, 19. [Google Scholar] [CrossRef]
- Bastock, R.; Johnston, D.S. Drosophila Oogenesis. Curr. Biol. 2008, 18, R1082–R1087. [Google Scholar] [CrossRef] [PubMed]
- Coronado-Zamora, M.; Salvador-Martínez, I.; Castellano, D.; Barbadilla, A.; Salazar-Ciudad, I. Adaptation and Conservation throughout the Drosophila melanogaster Life-Cycle. Genome Biol. Evol. 2019, 11, 1463–1482. [Google Scholar] [CrossRef]
- Aiello, G.; Sabino, C.; Pernici, D.; Audano, M.; Antonica, F.; Gianesello, M.; Ballabio, C.; Quattrone, A.; Mitro, N.; Romanel, A.; et al. Transient Rapamycin Treatment during Developmental Stage Extends Lifespan in Mus musculus and Drosophila melanogaster. EMBO Rep. 2022, 23, e55299. [Google Scholar] [CrossRef] [PubMed]
- Spurlock, B.; Tullet, J.; Hartman, J.L.; Mitra, K. Interplay of Mitochondrial Fission-Fusion with Cell Cycle Regulation: Possible Impacts on Stem Cell and Organismal Aging. Exp. Gerontol. 2020, 135, 110919. [Google Scholar] [CrossRef] [PubMed]
- Cairns, G.; Thumiah-Mootoo, M.; Abbasi, M.R.; Gourlay, M.; Racine, J.; Larionov, N.; Prola, A.; Khacho, M.; Burelle, Y. PINK1 Deficiency Alters Muscle Stem Cell Fate Decision and Muscle Regenerative Capacity. Stem Cell Rep. 2024, 19, 673–688. [Google Scholar] [CrossRef]
- Nazio, F.; Bordi, M.; Cianfanelli, V.; Locatelli, F.; Cecconi, F. Autophagy and Cancer Stem Cells: Molecular Mechanisms and Therapeutic Applications. Cell Death Differ. 2019, 26, 690–702. [Google Scholar] [CrossRef]
- Laporte, D.; Gouleme, L.; Jimenez, L.; Khemiri, I.; Sagot, I. Mitochondria Reorganization upon Proliferation Arrest Predicts Individual Yeast Cell Fate. eLife 2018, 7, e35685. [Google Scholar] [CrossRef] [PubMed]
- Sommers, O.; Tomsine, R.A.; Khacho, M. Mitochondrial Dynamics Drive Muscle Stem Cell Progression from Quiescence to Myogenic Differentiation. Cells 2024, 13, 1773. [Google Scholar] [CrossRef] [PubMed]
- Amartuvshin, O.; Lin, C.; Hsu, S.; Kao, S.; Chen, A.; Tang, W.; Chou, H.; Chang, D.; Hsu, Y.; Hsiao, B.; et al. Aging Shifts Mitochondrial Dynamics toward Fission to Promote Germline Stem Cell Loss. Aging Cell 2020, 19, e13191. [Google Scholar] [CrossRef]
- Byrne, J.J.; Soh, M.S.; Chandhok, G.; Vijayaraghavan, T.; Teoh, J.-S.; Crawford, S.; Cobham, A.E.; Yapa, N.M.B.; Mirth, C.K.; Neumann, B. Disruption of Mitochondrial Dynamics Affects Behaviour and Lifespan in Caenorhabditis elegans. Cell Mol. Life Sci. 2019, 76, 1967–1985. [Google Scholar] [CrossRef]
- Sulaimanov, N.; Klose, M.; Busch, H.; Boerries, M. Understanding the mTOR Signaling Pathway via Mathematical Modeling. Wiley Interdiscip. Rev. Syst. Biol. Med. 2017, 9, e1379. [Google Scholar] [CrossRef]
- Schmeisser, K.; Parker, J.A. Pleiotropic Effects of mTOR and Autophagy During Development and Aging. Front. Cell Dev. Biol. 2019, 7, 192. [Google Scholar] [CrossRef] [PubMed]





Disclaimer/Publisher’s Note: The statements, opinions and data contained in all publications are solely those of the individual author(s) and contributor(s) and not of MDPI and/or the editor(s). MDPI and/or the editor(s) disclaim responsibility for any injury to people or property resulting from any ideas, methods, instructions or products referred to in the content. |
© 2026 by the authors. Licensee MDPI, Basel, Switzerland. This article is an open access article distributed under the terms and conditions of the Creative Commons Attribution (CC BY) license.
Share and Cite
Peddibhotla, S.; Gonzaga, M.; Zhang, T.; Goel, Y.; Sun, J.; Harrison, B.R.; Promislow, D.E.L.; Ruohola-Baker, H. Natural Genetic Variation Impacts Stress-Induced Quiescence and Regeneration in Response to Rapamycin. Cells 2026, 15, 236. https://doi.org/10.3390/cells15030236
Peddibhotla S, Gonzaga M, Zhang T, Goel Y, Sun J, Harrison BR, Promislow DEL, Ruohola-Baker H. Natural Genetic Variation Impacts Stress-Induced Quiescence and Regeneration in Response to Rapamycin. Cells. 2026; 15(3):236. https://doi.org/10.3390/cells15030236
Chicago/Turabian StylePeddibhotla, Sahiti, Miriam Gonzaga, Tricia Zhang, Yasha Goel, Jun Sun, Benjamin R. Harrison, Daniel E. L. Promislow, and Hannele Ruohola-Baker. 2026. "Natural Genetic Variation Impacts Stress-Induced Quiescence and Regeneration in Response to Rapamycin" Cells 15, no. 3: 236. https://doi.org/10.3390/cells15030236
APA StylePeddibhotla, S., Gonzaga, M., Zhang, T., Goel, Y., Sun, J., Harrison, B. R., Promislow, D. E. L., & Ruohola-Baker, H. (2026). Natural Genetic Variation Impacts Stress-Induced Quiescence and Regeneration in Response to Rapamycin. Cells, 15(3), 236. https://doi.org/10.3390/cells15030236

