Synchronizing the Liver Clock: Time-Restricted Feeding Aligns Rhythmic Gene Expression in Key Metabolic Pathways
Abstract
1. Introduction
2. Materials and Methods
2.1. Mice
2.2. Food Composition
2.3. Body Temperature
2.4. Locomotor Rhythm Recording
2.5. Treadmill Fatigue Test
2.6. Intraperitoneal Glucose Tolerance Test (IPGTT)
2.7. Blood Tests
2.8. Oil Red O Staining
2.9. Enzyme-Linked Immunosorbent Assay (ELISA)
2.10. RNA-Seq
2.11. Statistical Analysis
2.12. RNA-Seq Data Analysis
3. Results
3.1. Time-Restricted Feeding Significantly Restores the Circadian Rhythm of Energy Metabolism in High-Fat Diet-Fed Mice
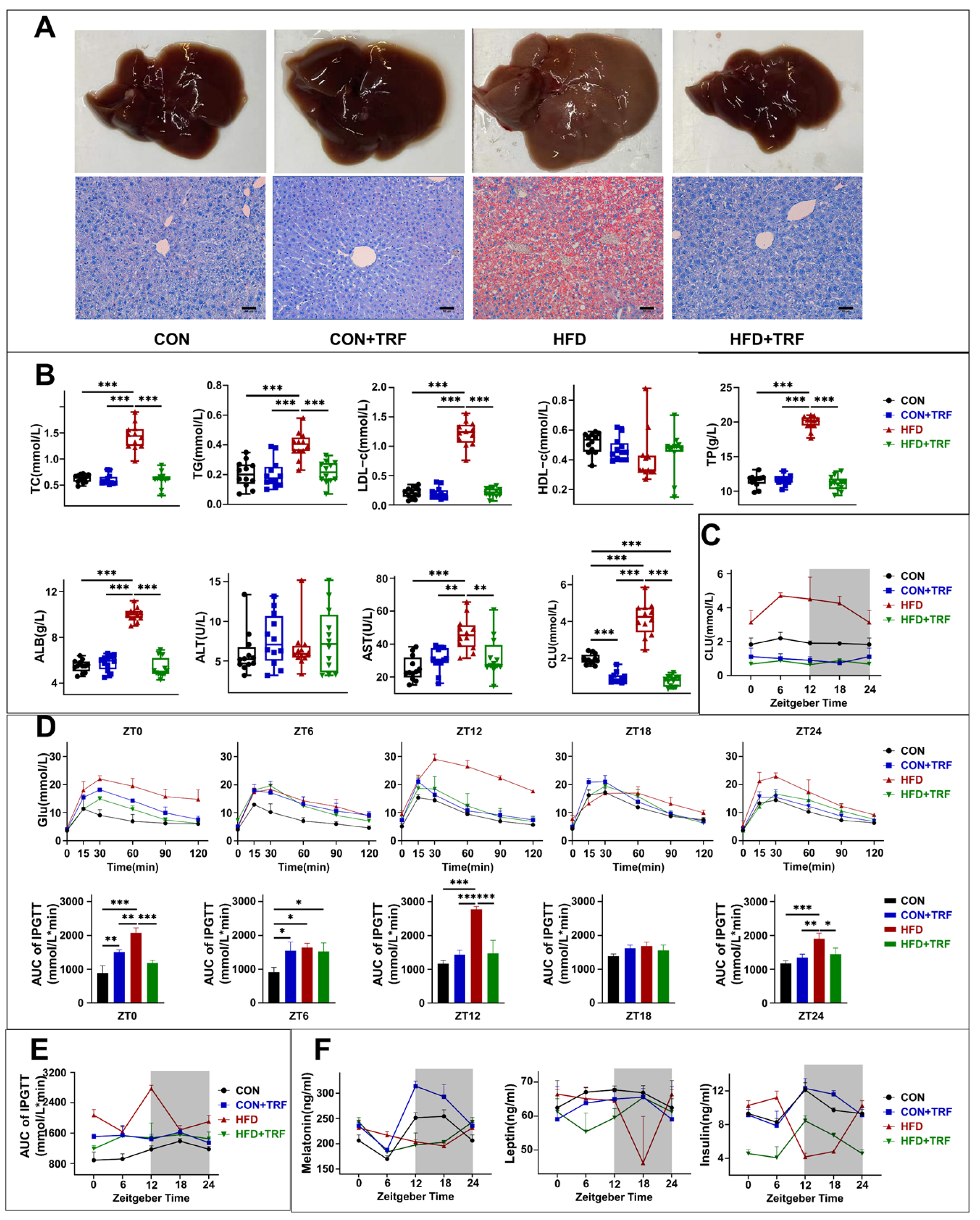
3.2. TRF Significantly Improves Metabolic Dysregulation Induced by Long-Term High-Fat Diet
3.3. TRF Modulates HFD Induced Hepatic Gene Expression Influencing Key Metabolic Pathways
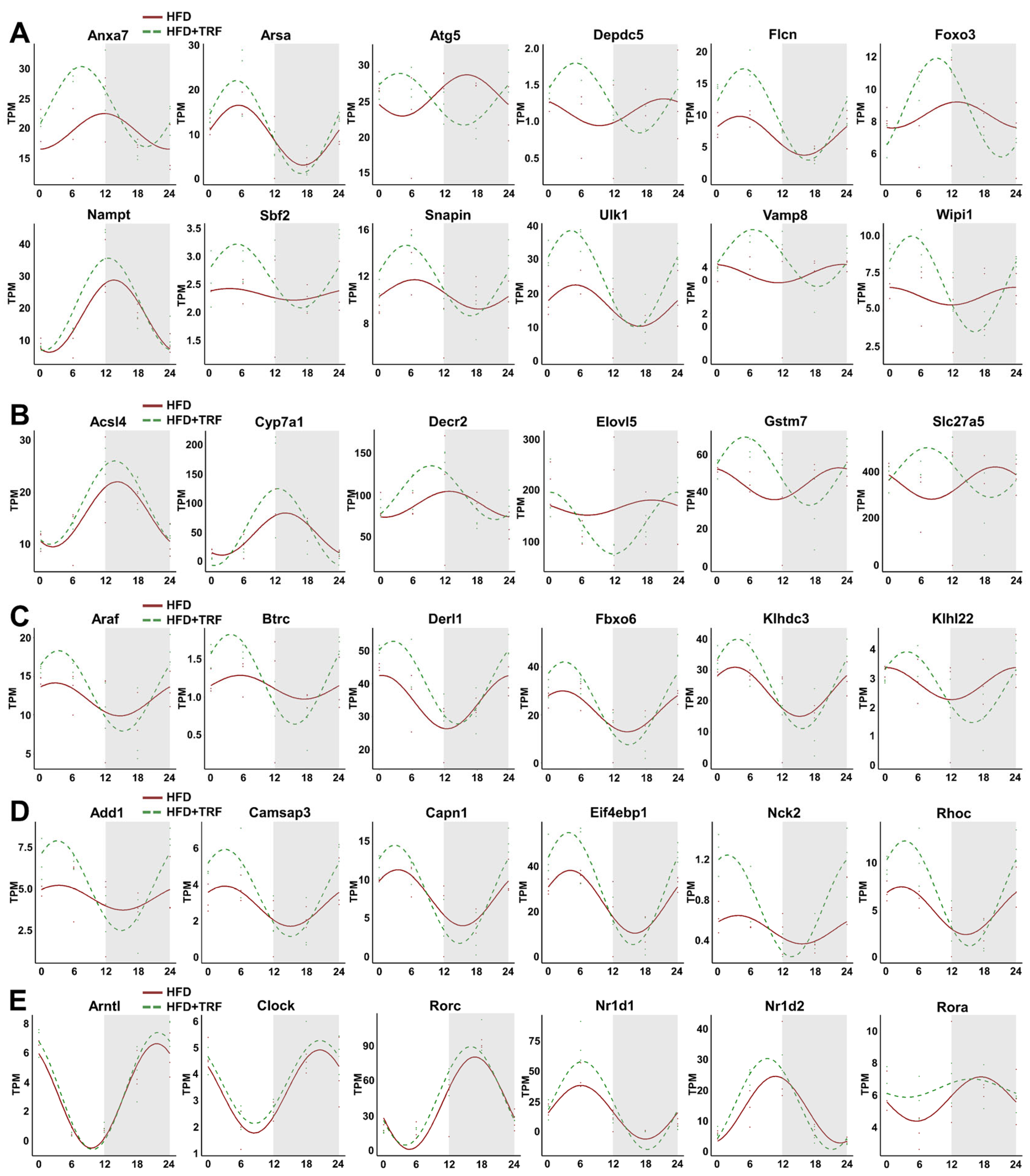
3.4. TRF Alters HFD-Induced Hepatic Rhythmic Gene Expression Modulating Key Metabolic Pathways
3.5. TRF Restores Synchronized Circadian Rhythms in Key Liver Metabolic Pathways Disrupted by a High-Fat Diet
3.6. TRF Synchronizes the Expression of a Large Number of Metabolic Genes
4. Discussion
Supplementary Materials
Author Contributions
Funding
Institutional Review Board Statement
Informed Consent Statement
Data Availability Statement
Acknowledgments
Conflicts of Interest
References
- Younossi, Z.M.; Loomba, R.; Rinella, M.E.; Bugianesi, E.; Marchesini, G.; Neuschwander-Tetri, B.A.; Serfaty, L.; Negro, F.; Caldwell, S.H.; Ratziu, V.; et al. Current and future therapeutic regimens for nonalcoholic fatty liver disease and nonalcoholic steatohepatitis. Hepatology 2018, 68, 361–371. [Google Scholar] [CrossRef] [PubMed]
- Friedman, S.L.; Neuschwander-Tetri, B.A.; Rinella, M.; Sanyal, A.J. Mechanisms of NAFLD development and therapeutic strategies. Nat. Med. 2018, 24, 908–922. [Google Scholar] [CrossRef] [PubMed]
- Rinella, M.E. Nonalcoholic fatty liver disease: A systematic review. JAMA 2015, 313, 2263–2273. [Google Scholar] [CrossRef] [PubMed]
- Jacobi, D.; Liu, S.; Burkewitz, K.; Kory, N.; Knudsen, N.H.; Alexander, R.K.; Unluturk, U.; Li, X.; Kong, X.; Hyde, A.L.; et al. Hepatic Bmal1 Regulates Rhythmic Mitochondrial Dynamics and Promotes Metabolic Fitness. Cell Metab. 2015, 22, 709–720. [Google Scholar] [CrossRef]
- Daniels, L.J.; Kay, D.; Marjot, T.; Hodson, L.; Ray, D.W. Circadian regulation of liver metabolism: Experimental approaches in human, rodent, and cellular models. Am. J. Physiol. Cell Physiol. 2023, 325, C1158–C1177. [Google Scholar] [CrossRef]
- Sato, T.; Sassone-Corsi, P. Nutrition, metabolism, and epigenetics: Pathways of circadian reprogramming. EMBO Rep. 2022, 23, e52412. [Google Scholar] [CrossRef]
- Martinez-Sanchez, N.; Ray, D. Rhythmic liver drives feeding behavior. Science 2024, 386, 622–623. [Google Scholar] [CrossRef]
- Perez-Diaz-Del-Campo, N.; Castelnuovo, G.; Caviglia, G.P.; Armandi, A.; Rosso, C.; Bugianesi, E. Role of Circadian Clock on the Pathogenesis and Lifestyle Management in Non-Alcoholic Fatty Liver Disease. Nutrients 2022, 14, 5053. [Google Scholar] [CrossRef]
- Liu, M.; Zhang, Z.; Chen, Y.; Feng, T.; Zhou, Q.; Tian, X. Circadian clock and lipid metabolism disorders: A potential therapeutic strategy for cancer. Front. Endocrinol. 2023, 14, 1292011. [Google Scholar] [CrossRef]
- Luo, Y.; Meng, X.; Cui, L.; Wang, S. Circadian Regulation of Lipid Metabolism during Pregnancy. Int. J. Mol. Sci. 2024, 25, 11491. [Google Scholar] [CrossRef]
- Pappachan, J.M. In T2DM with obesity, time-restricted eating increased weight loss and reduced HbA(1c) level at 6 mo. Ann. Intern. Med. 2024, 177, Jc16. [Google Scholar] [CrossRef] [PubMed]
- Harris, E. Time-Restricted Eating Tested for Weight Loss in Type 2 Diabetes. JAMA 2023, 330, 1946. [Google Scholar] [CrossRef] [PubMed]
- Cheng, W.Y.; Desmet, L.; Depoortere, I. Time-restricted eating for chronodisruption-related chronic diseases. Acta Physiol. 2023, 239, e14027. [Google Scholar] [CrossRef] [PubMed]
- Xie, Z.; Sun, Y.; Ye, Y.; Hu, D.; Zhang, H.; He, Z.; Zhao, H.; Yang, H.; Mao, Y. Randomized controlled trial for time-restricted eating in healthy volunteers without obesity. Nat. Commun. 2022, 13, 1003. [Google Scholar] [CrossRef]
- Wilkinson, M.J.; Manoogian, E.N.C.; Zadourian, A.; Lo, H.; Fakhouri, S.; Shoghi, A.; Wang, X.; Fleischer, J.G.; Navlakha, S.; Panda, S.; et al. Ten-Hour Time-Restricted Eating Reduces Weight, Blood Pressure, and Atherogenic Lipids in Patients with Metabolic Syndrome. Cell Metab. 2020, 31, 92–104.e105. [Google Scholar] [CrossRef]
- Sutton, E.F.; Beyl, R.; Early, K.S.; Cefalu, W.T.; Ravussin, E.; Peterson, C.M. Early Time-Restricted Feeding Improves Insulin Sensitivity, Blood Pressure, and Oxidative Stress Even without Weight Loss in Men with Prediabetes. Cell Metab. 2018, 27, 1212–1221.e1213. [Google Scholar] [CrossRef]
- Acosta-Rodríguez, V.A.; de Groot, M.H.M.; Rijo-Ferreira, F.; Green, C.B.; Takahashi, J.S. Mice under Caloric Restriction Self-Impose a Temporal Restriction of Food Intake as Revealed by an Automated Feeder System. Cell Metab. 2017, 26, 267–277.e262. [Google Scholar] [CrossRef]
- Mitchell, S.J.; Bernier, M.; Mattison, J.A.; Aon, M.A.; Kaiser, T.A.; Anson, R.M.; Ikeno, Y.; Anderson, R.M.; Ingram, D.K.; de Cabo, R. Daily Fasting Improves Health and Survival in Male Mice Independent of Diet Composition and Calories. Cell Metab. 2019, 29, 221–228. [Google Scholar] [CrossRef]
- Chaix, A.; Deota, S.; Bhardwaj, R.; Lin, T.; Panda, S. Sex- and age-dependent outcomes of 9-hour time-restricted feeding of a Western high-fat high-sucrose diet in C57BL/6J mice. Cell Rep. 2021, 36, 109543. [Google Scholar] [CrossRef]
- Chaix, A.; Zarrinpar, A.; Miu, P.; Panda, S. Time-restricted feeding is a preventative and therapeutic intervention against diverse nutritional challenges. Cell Metab. 2014, 20, 991–1005. [Google Scholar] [CrossRef]
- Escalante-Covarrubias, Q.; Mendoza-Viveros, L.; Gonzalez-Suarez, M.; Sitten-Olea, R.; Velazquez-Villegas, L.A.; Becerril-Perez, F.; Pacheco-Bernal, I.; Carreno-Vazquez, E.; Mass-Sanchez, P.; Bustamante-Zepeda, M.; et al. Time-of-day defines NAD(+) efficacy to treat diet-induced metabolic disease by synchronizing the hepatic clock in mice. Nat. Commun. 2023, 14, 1685. [Google Scholar] [CrossRef] [PubMed]
- Guan, D.; Xiong, Y.; Trinh, T.M.; Xiao, Y.; Hu, W.; Jiang, C.; Dierickx, P.; Jang, C.; Rabinowitz, J.D.; Lazar, M.A. The hepatocyte clock and feeding control chronophysiology of multiple liver cell types. Science 2020, 369, 1388–1394. [Google Scholar] [CrossRef] [PubMed]
- Ulgherait, M.; Midoun, A.M.; Park, S.J.; Gatto, J.A.; Tener, S.J.; Siewert, J.; Klickstein, N.; Canman, J.C.; Ja, W.W.; Shirasu-Hiza, M. Circadian autophagy drives iTRF-mediated longevity. Nature 2021, 598, 353–358. [Google Scholar] [CrossRef] [PubMed]
- Chaix, A.; Lin, T.; Le, H.D.; Chang, M.W.; Panda, S. Time-Restricted Feeding Prevents Obesity and Metabolic Syndrome in Mice Lacking a Circadian Clock. Cell Metab. 2019, 29, 303–319.e4. [Google Scholar] [CrossRef]
- Hepler, C.; Weidemann, B.J.; Waldeck, N.J.; Marcheva, B.; Cedernaes, J.; Thorne, A.K.; Kobayashi, Y.; Nozawa, R.; Newman, M.V.; Gao, P.; et al. Time-restricted feeding mitigates obesity through adipocyte thermogenesis. Science 2022, 378, 276–284. [Google Scholar] [CrossRef]
- Manella, G.; Sabath, E.; Aviram, R.; Dandavate, V.; Ezagouri, S.; Golik, M.; Adamovich, Y.; Asher, G. The liver-clock coordinates rhythmicity of peripheral tissues in response to feeding. Nat. Metab. 2021, 3, 829–842. [Google Scholar] [CrossRef]
- Bass, J. Interorgan rhythmicity as a feature of healthful metabolism. Cell Metab. 2024, 36, 655–669. [Google Scholar] [CrossRef]
- Woodie, L.N.; Alberto, A.J.; Krusen, B.M.; Melink, L.C.; Lazar, M.A. Genetic synchronization of the brain and liver molecular clocks defend against chrono-metabolic disease. Proc. Natl. Acad. Sci. USA 2024, 121, e2417678121. [Google Scholar] [CrossRef]
- Petrus, P.; Smith, J.G.; Koronowski, K.B.; Chen, S.; Sato, T.; Greco, C.M.; Mortimer, T.; Welz, P.S.; Zinna, V.M.; Shimaji, K.; et al. The central clock suffices to drive the majority of circulatory metabolic rhythms. Sci. Adv. 2022, 8, eabo2896. [Google Scholar] [CrossRef]
- Schrader, L.A.; Ronnekleiv-Kelly, S.M.; Hogenesch, J.B.; Bradfield, C.A.; Malecki, K.M. Circadian disruption, clock genes, and metabolic health. J. Clin. Investig. 2024, 134, jci170998. [Google Scholar] [CrossRef]
- Dong, Y.; Lam, S.M.; Li, Y.; Li, M.D.; Shui, G. The circadian clock at the intersection of metabolism and aging—Emerging roles of metabolites. J. Genet. Genom. 2025, 52, 1325–1336. [Google Scholar] [CrossRef] [PubMed]
- Vollmers, C.; Gill, S.; DiTacchio, L.; Pulivarthy, S.R.; Le, H.D.; Panda, S. Time of feeding and the intrinsic circadian clock drive rhythms in hepatic gene expression. Proc. Natl. Acad. Sci. USA 2009, 106, 21453–21458. [Google Scholar] [CrossRef] [PubMed]
- Deota, S.; Lin, T.; Chaix, A.; Williams, A.; Le, H.; Calligaro, H.; Ramasamy, R.; Huang, L.; Panda, S. Diurnal transcriptome landscape of a multi-tissue response to time-restricted feeding in mammals. Cell Metab. 2023, 35, 150–165.e154. [Google Scholar] [CrossRef] [PubMed]
- Dougherty, J.P.; Springer, D.A.; Gershengorn, M.C. The Treadmill Fatigue Test: A Simple, High-throughput Assay of Fatigue-like Behavior for the Mouse. J. Vis. Exp. 2016, 11, 54052. [Google Scholar] [CrossRef]
- Liu, S.; Zhuo, K.; Wang, Y.; Wang, X.; Zhao, Y. Prolonged Sleep Deprivation Induces a Reprogramming of Circadian Rhythmicity with the Hepatic Metabolic Transcriptomic Profile. Biology 2024, 13, 532. [Google Scholar] [CrossRef]
- Chen, Y.; Chen, Y.; Shi, C.; Huang, Z.; Zhang, Y.; Li, S.; Li, Y.; Ye, J.; Yu, C.; Li, Z.; et al. SOAPnuke: A MapReduce acceleration-supported software for integrated quality control and preprocessing of high-throughput sequencing data. Gigascience 2018, 7, gix120. [Google Scholar] [CrossRef]
- The R Team. R: A Language and Environment for Statistical Computing; R Foundation for Statistical Computing: Vienna, Austria, 2014. [Google Scholar]
- Liao, Y.; Smyth, G.K.; Shi, W. The R package Rsubread is easier, faster, cheaper and better for alignment and quantification of RNA sequencing reads. Nucleic Acids Res. 2019, 47, e47. [Google Scholar] [CrossRef]
- Love, M.I.; Huber, W.; Anders, S. Moderated estimation of fold change and dispersion for RNA-seq data with DESeq2. Genome Biol. 2014, 15, 550. [Google Scholar] [CrossRef]
- Hughes, M.E.; Hogenesch, J.B.; Kornacker, K. JTK_CYCLE: An efficient nonparametric algorithm for detecting rhythmic components in genome-scale data sets. J. Biol. Rhythm. 2010, 25, 372–380. [Google Scholar] [CrossRef]
- Parsons, R.; Parsons, R.; Garner, N.; Oster, H.; Rawashdeh, O. CircaCompare: A method to estimate and statistically support differences in mesor, amplitude and phase, between circadian rhythms. Bioinformatics 2020, 36, 1208–1212. [Google Scholar] [CrossRef]
- Wu, T.; Hu, E.; Xu, S.; Chen, M.; Guo, P.; Dai, Z.; Feng, T.; Zhou, L.; Tang, W.; Zhan, L.; et al. clusterProfiler 4.0: A universal enrichment tool for interpreting omics data. Innovation 2021, 2, 100141. [Google Scholar] [CrossRef] [PubMed]
- Hatori, M.; Vollmers, C.; Zarrinpar, A.; DiTacchio, L.; Bushong, E.A.; Gill, S.; Leblanc, M.; Chaix, A.; Joens, M.; Fitzpatrick, J.A.; et al. Time-restricted feeding without reducing caloric intake prevents metabolic diseases in mice fed a high-fat diet. Cell Metab. 2012, 15, 848–860. [Google Scholar] [CrossRef] [PubMed]
- Guan, D.; Lazar, M.A. Circadian Regulation of Gene Expression and Metabolism in the Liver. Semin. Liver. Dis. 2022, 42, 113–121. [Google Scholar] [CrossRef] [PubMed]
- Frazier, K.; Manzoor, S.; Carroll, K.; DeLeon, O.; Miyoshi, S.; Miyoshi, J.; St George, M.; Tan, A.; Chrisler, E.A.; Izumo, M.; et al. Gut microbes and the liver circadian clock partition glucose and lipid metabolism. J. Clin. Invest. 2023, 133, e162515. [Google Scholar] [CrossRef]
- Xie, X.; Zhang, M.; Luo, H. Regulation of metabolism by circadian rhythms: Support from time-restricted eating, intestinal microbiota & omics analysis. Life Sci. 2024, 351, 122814. [Google Scholar] [CrossRef]
- Seinkmane, E.; Edmondson, A.; Peak-Chew, S.Y.; Zeng, A.; Rzechorzek, N.M.; James, N.R.; West, J.; Munns, J.; Wong, D.C.; Beale, A.D.; et al. Circadian regulation of macromolecular complex turnover and proteome renewal. EMBO J. 2024, 43, 2813–2833. [Google Scholar] [CrossRef]
- Xia, J.; Guo, W.; Hu, M.; Jin, X.; Zhang, S.; Liu, B.; Qiu, H.; Wang, K.; Zhuge, A.; Li, S.; et al. Resynchronized rhythmic oscillations of gut microbiota drive time-restricted feeding induced nonalcoholic steatohepatitis alleviation. Gut Microbes 2023, 15, 2221450. [Google Scholar] [CrossRef]
- Palomba, A.; Tanca, A.; Abbondio, M.; Sau, R.; Serra, M.; Marongiu, F.; Fraumene, C.; Pagnozzi, D.; Laconi, E.; Uzzau, S. Time-restricted feeding induces Lactobacillus- and Akkermansia-specific functional changes in the rat fecal microbiota. NPJ Biofilms Microbiomes 2021, 7, 85. [Google Scholar] [CrossRef]
- Masuda, S.; Kurabayashi, N.; Nunokawa, R.; Otobe, Y.; Kozuka-Hata, H.; Oyama, M.; Shibata, Y.; Inoue, J.I.; Koebis, M.; Aiba, A.; et al. TRAF7 determines circadian period through ubiquitination and degradation of DBP. Commun. Biol. 2024, 7, 1280. [Google Scholar] [CrossRef]
- Koike, N.; Umemura, Y.; Inokawa, H.; Tokuda, I.; Tsuchiya, Y.; Sasawaki, Y.; Umemura, A.; Masuzawa, N.; Yabumoto, K.; Seya, T.; et al. Inter-individual variations in circadian misalignment-induced NAFLD pathophysiology in mice. iScience 2024, 27, 108934. [Google Scholar] [CrossRef]
- Verdelho Machado, M. Circadian Deregulation: Back Facing the Sun Toward Metabolic Dysfunction-Associated Steatotic Liver Disease (MASLD) Development. Nutrients 2024, 16, 4294. [Google Scholar] [CrossRef]
- Sinturel, F.; Chera, S.; Brulhart-Meynet, M.C.; Montoya, J.P.; Stenvers, D.J.; Bisschop, P.H.; Kalsbeek, A.; Guessous, I.; Jornayvaz, F.R.; Philippe, J.; et al. Circadian organization of lipid landscape is perturbed in type 2 diabetic patients. Cell Rep. Med. 2023, 4, 101299. [Google Scholar] [CrossRef]
- Sulli, G.; Manoogian, E.N.C.; Taub, P.R.; Panda, S. Training the Circadian Clock, Clocking the Drugs, and Drugging the Clock to Prevent, Manage, and Treat Chronic Diseases. Trends Pharmacol. Sci. 2018, 39, 812–827. [Google Scholar] [CrossRef]
- Pferdehirt, L.; Damato, A.R.; Lenz, K.L.; Gonzalez-Aponte, M.F.; Palmer, D.; Meng, Q.J.; Herzog, E.D.; Guilak, F. A synthetic chronogenetic gene circuit for programmed circadian drug delivery. Nat. Commun. 2025, 16, 1457. [Google Scholar] [CrossRef]






Disclaimer/Publisher’s Note: The statements, opinions and data contained in all publications are solely those of the individual author(s) and contributor(s) and not of MDPI and/or the editor(s). MDPI and/or the editor(s) disclaim responsibility for any injury to people or property resulting from any ideas, methods, instructions or products referred to in the content. |
© 2026 by the authors. Licensee MDPI, Basel, Switzerland. This article is an open access article distributed under the terms and conditions of the Creative Commons Attribution (CC BY) license.
Share and Cite
Liu, S.; Zhang, F.; Wang, Y.; Zhuo, K.; Zhao, Y. Synchronizing the Liver Clock: Time-Restricted Feeding Aligns Rhythmic Gene Expression in Key Metabolic Pathways. Cells 2026, 15, 193. https://doi.org/10.3390/cells15020193
Liu S, Zhang F, Wang Y, Zhuo K, Zhao Y. Synchronizing the Liver Clock: Time-Restricted Feeding Aligns Rhythmic Gene Expression in Key Metabolic Pathways. Cells. 2026; 15(2):193. https://doi.org/10.3390/cells15020193
Chicago/Turabian StyleLiu, Shiyan, Feng Zhang, Yiming Wang, Kailin Zhuo, and Yingying Zhao. 2026. "Synchronizing the Liver Clock: Time-Restricted Feeding Aligns Rhythmic Gene Expression in Key Metabolic Pathways" Cells 15, no. 2: 193. https://doi.org/10.3390/cells15020193
APA StyleLiu, S., Zhang, F., Wang, Y., Zhuo, K., & Zhao, Y. (2026). Synchronizing the Liver Clock: Time-Restricted Feeding Aligns Rhythmic Gene Expression in Key Metabolic Pathways. Cells, 15(2), 193. https://doi.org/10.3390/cells15020193

