Hypoxic Preconditioned Nanofat at 1% O2 for 24 h Loses Its Regenerative In Vivo Vascularization Capacity
Highlights
- Hypoxic preconditioning at 1% O2 for 24 h activates nanofat and shifts its protein expression profile towards a pro-angiogenic phenotype without affecting its viability.
- The applied hypoxic preconditioning protocol does not improve the in vivo vascularization capacity of nanofat after its seeding on implanted dermal substitutes.
- Hypoxic preconditioning at 1% O2 for 24 h may be too stressful for nanofat that is subsequently exposed to prolonged in vivo hypoxia.
- Milder preconditioning protocols should be alternatively tested in future studies.
Abstract
1. Introduction
2. Materials and Methods
2.1. Animals
2.2. Anesthesia
2.3. Generation and Hypoxic Preconditioning of Nanofat
2.4. Ex Vivo Analysis of Nanofat
2.5. Seeding of Dermal Substitutes with Nanofat
2.6. Dorsal Skinfold Chamber Model
2.7. Intravital Fluorescence Microscopy
2.8. Histological and Immunohistochemical Analysis of Implants
2.9. Statistical Analysis
3. Results
3.1. Ex Vivo Analysis of Nanofat
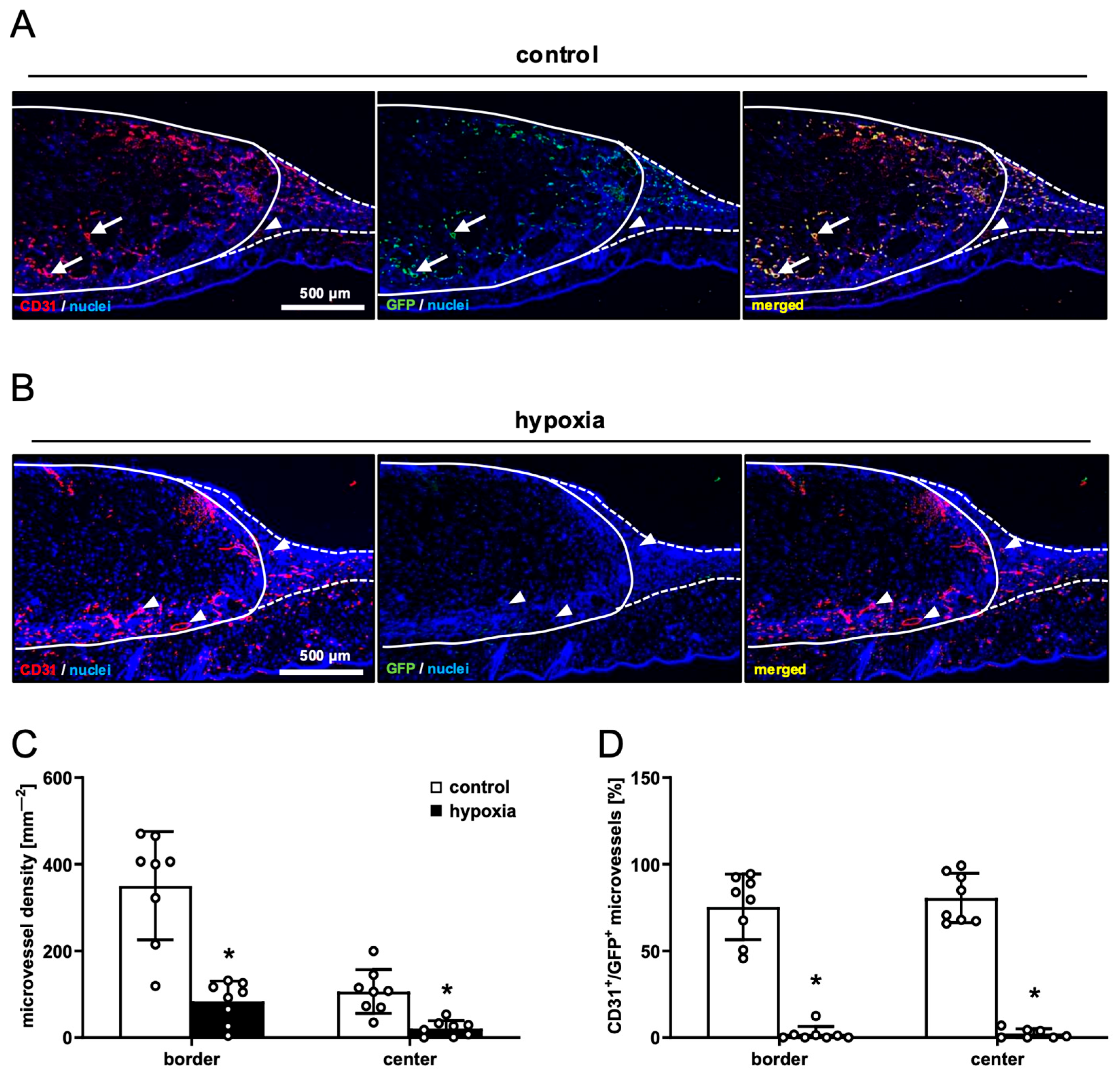
3.2. In Vivo Microscopy of Nanofat-Seeded Dermal Substitutes
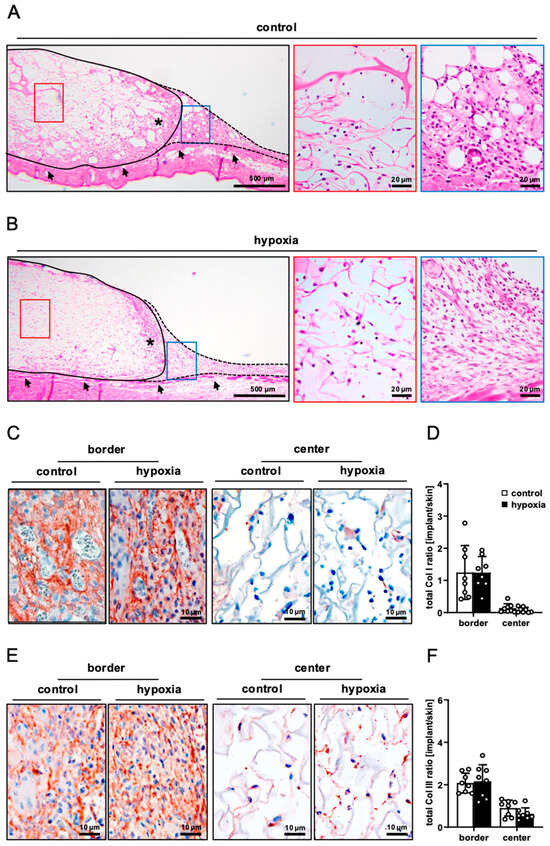
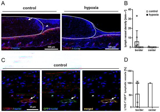
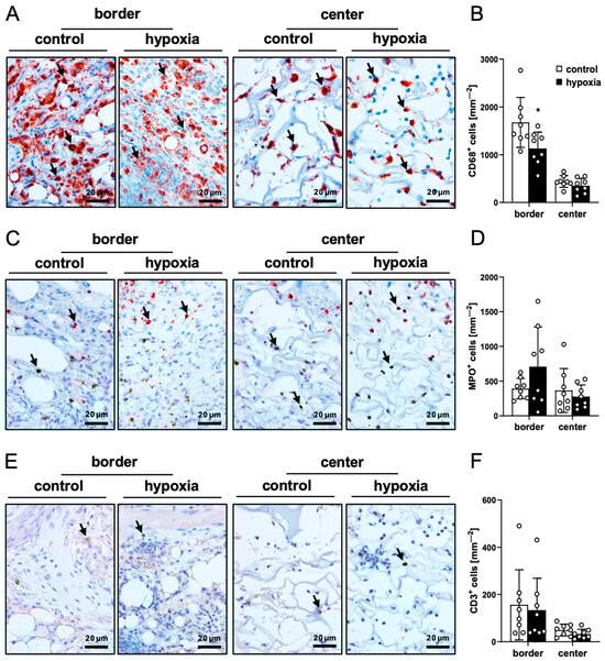
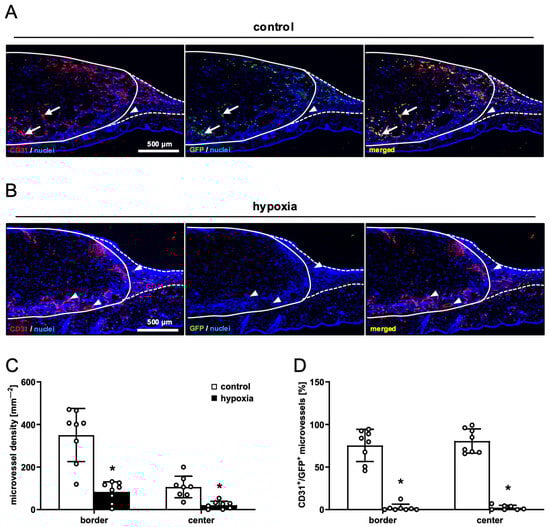
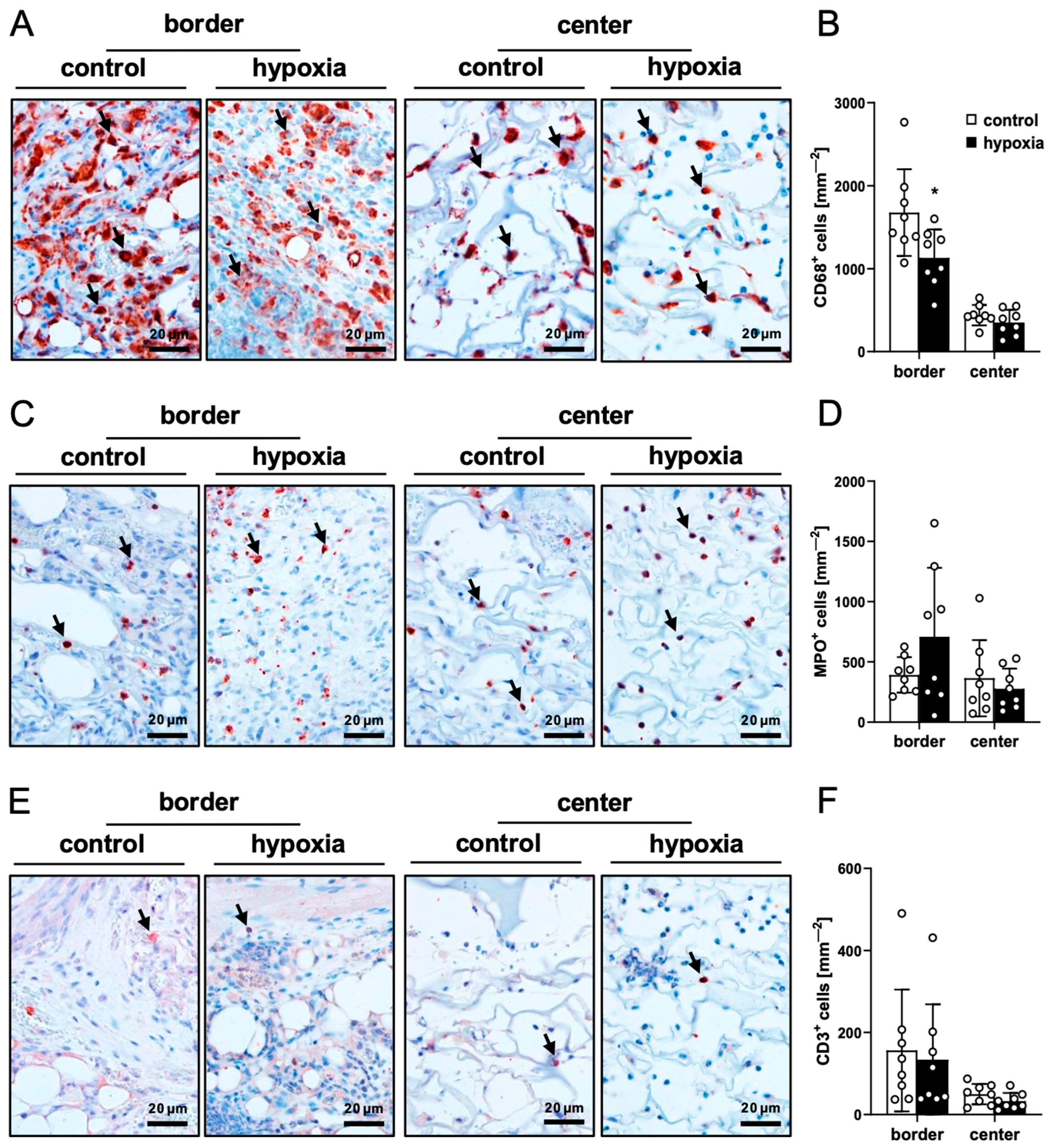
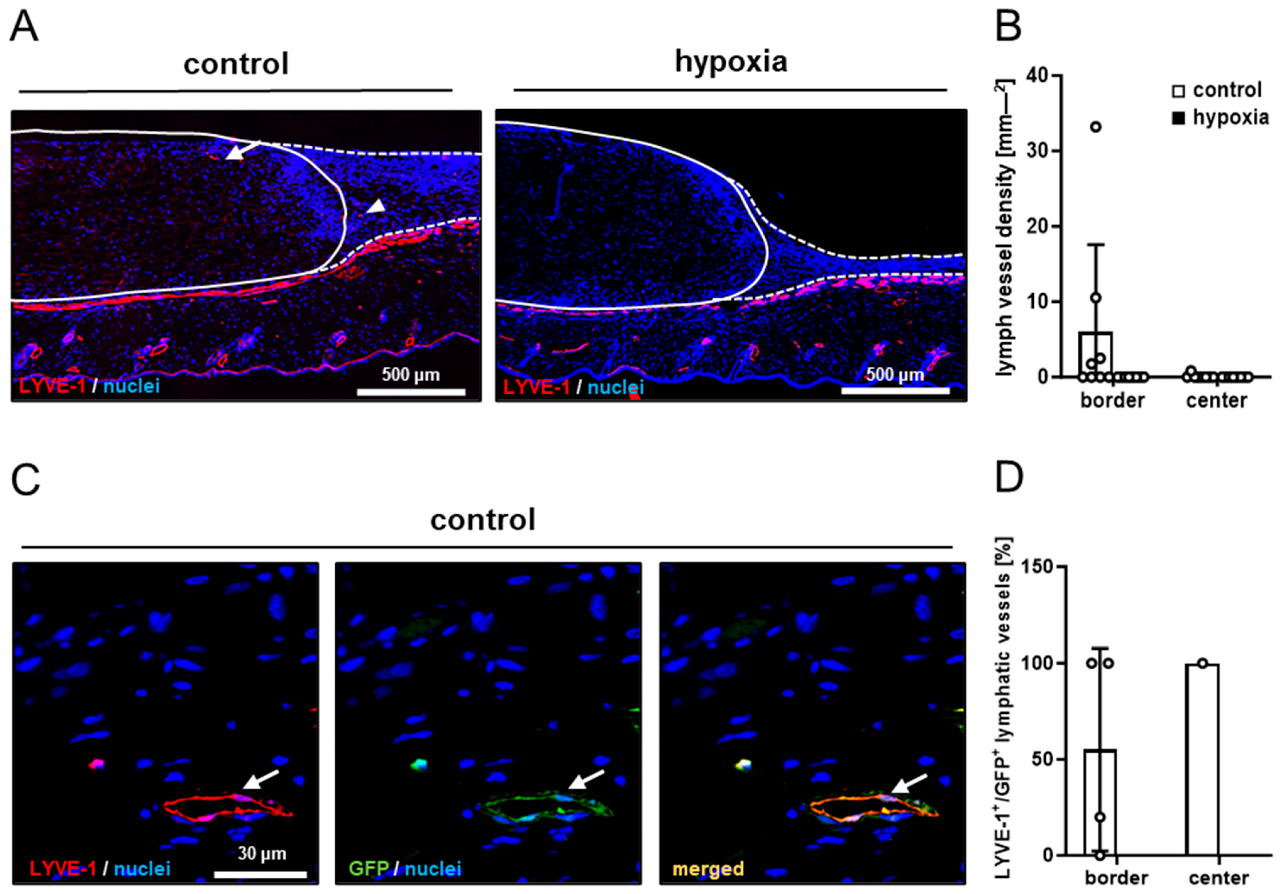
3.3. Histological and Immunohistochemical Analysis of Nanofat-Seeded Dermal Substitutes
4. Discussion
5. Conclusions
Author Contributions
Funding
Institutional Review Board Statement
Informed Consent Statement
Data Availability Statement
Acknowledgments
Conflicts of Interest
Abbreviations
| ASC | adipose-derived stem cell |
| Casp-3+ | cleaved caspase-3-positive |
| Col | collagen |
| FITC | fluorescein isothiocyanate |
| GFP | green fluorescent protein |
| HE | hematoxylin–eosin |
| HIF | hypoxia-inducible factor |
| LYVE | lymphatic vessel hyaluronan receptor |
| MPO | myeloperoxidase |
| NIH | National Institutes of Health |
| qRT-PCR | quantitative real-time polymerase chain reaction |
| RBC | red blood cell |
| ROI | region of interest |
| ROS | reactive oxygen species |
| SDF | stromal cell-derived factor |
| SEM | standard error of the mean |
| VEGF | vascular endothelial growth factor |
References
- Hiasa, G.; Hamada, M.; Ikeda, S.; Hiwada, K. Ischemic preconditioning and lipopolysaccharide attenuate nuclear factor-kappaB activation and gene expression of inflammatory cytokines in the ischemia-reperfused rat heart. Jpn. Circ. J. 2001, 65, 984–990. [Google Scholar] [CrossRef]
- Mitchell, J.R.; Verweij, M.; Brand, K.; van de Ven, M.; Goemaere, N.; van den Engel, S.; Chu, T.; Forrer, F.; Müller, C.; de Jong, M.; et al. Short-term dietary restriction and fasting precondition against ischemia reperfusion injury in mice. Aging Cell 2010, 9, 40–53. [Google Scholar] [CrossRef]
- Bonomi, F.; Limido, E.; Weinzierl, A.; Harder, Y.; Menger, M.D.; Laschke, M.W. Preconditioning Strategies for Improving the Outcome of Fat Grafting. Tissue Eng. Part B Rev. 2025, 31, 94–108. [Google Scholar] [CrossRef]
- Reinisch, J.F. The pathophysiology of skin flap circulation. The delay phenomenon. Plast. Reconstr. Surg. 1974, 54, 585–598. [Google Scholar] [CrossRef] [PubMed]
- Wang, M.; Shen, J.; Feng, B.; Gui, L.; Chen, Q.; Zhang, B.; Tang, J.; Li, X. Remote ischemic preconditioning promotes early liver cell proliferation in a rat model of small-for-size liver transplantation. J. Surg. Res. 2013, 179, 245–253. [Google Scholar] [CrossRef]
- Candilio, L.; Malik, A.; Hausenloy, D.J. Protection of organs other than the heart by remote ischemic conditioning. J. Cardiovasc. Med. 2013, 14, 193–205. [Google Scholar] [CrossRef] [PubMed]
- Giblett, J.P.; Hoole, S.P. Remote Ischemic Conditioning in Elective PCI? J. Cardiovasc. Pharmacol. Ther. 2017, 22, 310–315. [Google Scholar] [CrossRef]
- Ziello, J.E.; Jovin, I.S.; Huang, Y. Hypoxia-Inducible Factor (HIF)-1 regulatory pathway and its potential for therapeutic intervention in malignancy and ischemia. Yale J. Biol. Med. 2007, 80, 51–60. [Google Scholar] [PubMed]
- Zhang, H.; Gao, P.; Fukuda, R.; Kumar, G.; Krishnamachary, B.; Zeller, K.I.; Dang, C.V.; Semenza, G.L. HIF-1 inhibits mitochondrial biogenesis and cellular respiration in VHL-deficient renal cell carcinoma by repression of C-MYC activity. Cancer Cell 2007, 11, 407–420. [Google Scholar] [CrossRef]
- Choi, S.B.; Park, J.B.; Song, T.J.; Choi, S.Y. Molecular mechanism of HIF-1-independent VEGF expression in a hepatocellular carcinoma cell line. Int. J. Mol. Med. 2011, 28, 449–454. [Google Scholar] [CrossRef]
- Ahluwalia, A.; Tarnawski, A.S. Critical role of hypoxia sensor—HIF-1α in VEGF gene activation. Implications for angiogenesis and tissue injury healing. Curr. Med. Chem. 2012, 19, 90–97. [Google Scholar] [CrossRef] [PubMed]
- Ramakrishnan, S.; Anand, V.; Roy, S. Vascular endothelial growth factor signaling in hypoxia and inflammation. J. Neuroimmune Pharmacol. 2014, 9, 142–160. [Google Scholar] [CrossRef] [PubMed]
- Zhong, X.; Yan, W.; He, X.; Ni, Y. Improved fat graft viability by delayed fat flap with ischaemic pretreatment. J. Plast. Reconstr. Aesthet. Surg. 2009, 62, 526–531. [Google Scholar] [CrossRef]
- Gassman, A.A.; Lewis, M.S.; Bradley, J.P.; Lee, J.C. Remote Ischemic Preconditioning Improves the Viability of Donor Lipoaspirate during Murine Fat Transfer. Plast. Reconstr. Surg. 2015, 136, 495–502. [Google Scholar] [CrossRef]
- Lin, Y.; Zhang, X.; Li, H.; Mu, D. Deferoxamine Mesylate Improves the Survival Rate of Transplanted Fat by Promoting Angiogenesis. Aesthet. Surg. J. 2023, 43, 789–798. [Google Scholar] [CrossRef] [PubMed]
- Khouri, R.K., Jr.; Khouri, R.K. Current Clinical Applications of Fat Grafting. Plast. Reconstr. Surg. 2017, 140, 466–486. [Google Scholar] [CrossRef]
- Davis, M.J.; Perdanasari, A.T.; Abu-Ghname, A.; Gonzalez, S.R.; Chamata, E.; Rammos, C.K.; Winocour, S.J. Application of Fat Grafting in Cosmetic Breast Surgery. Semin. Plast. Surg. 2020, 34, 24–29. [Google Scholar] [CrossRef]
- Crowley, J.S.; Kream, E.; Fabi, S.; Cohen, S.R. Facial Rejuvenation With Fat Grafting and Fillers. Aesthet. Surg. J. 2021, 41, 31–38. [Google Scholar] [CrossRef]
- Bonomi, F.; Limido, E.; Harder, Y.; Galetti, K.; De Monti, M. Autologous Fat Grafting for the Treatment of Non-Enteric Cutaneous Fistulas: A Systematic Literature Review. Surg. Tech. Dev. 2025, 14, 26. [Google Scholar] [CrossRef]
- Tonnard, P.; Verpaele, A.; Peeters, G.; Hamdi, M.; Cornelissen, M.; Declercq, H. Nanofat grafting: Basic research and clinical applications. Plast. Reconstr. Surg. 2013, 132, 1017–1026. [Google Scholar] [CrossRef]
- Jeyaraman, M.; Muthu, S.; Sharma, S.; Ganta, C.; Ranjan, R.; Jha, S.K. Nanofat: A therapeutic paradigm in regenerative medicine. World J. Stem Cells 2021, 13, 1733–1746. [Google Scholar] [CrossRef]
- Weinzierl, A.; Harder, Y.; Schmauss, D.; Menger, M.D.; Laschke, M.W. Boosting Tissue Vascularization: Nanofat as a Potential Source of Functional Microvessel Segments. Front. Bioeng. Biotechnol. 2022, 10, 820835. [Google Scholar] [CrossRef]
- Uyulmaz, S.; Sanchez Macedo, N.; Rezaeian, F.; Giovanoli, P.; Lindenblatt, N. Nanofat Grafting for Scar Treatment and Skin Quality Improvement. Aesthet. Surg. J. 2018, 38, 421–428. [Google Scholar] [CrossRef]
- La Padula, S.; Ponzo, M.; Lombardi, M.; Iazzetta, V.; Errico, C.; Polverino, G.; Russo, F.; D’Andrea, L.; Hersant, B.; Meningaud, J.P.; et al. Nanofat in Plastic Reconstructive, Regenerative, and Aesthetic Surgery: A Review of Advancements in Face-Focused Applications. J. Clin. Med. 2023, 12, 4351. [Google Scholar] [CrossRef] [PubMed]
- Limido, E.; Weinzierl, A.; Ampofo, E.; Harder, Y.; Menger, M.D.; Laschke, M.W. Nanofat Accelerates and Improves the Vascularization, Lymphatic Drainage and Healing of Full-Thickness Murine Skin Wounds. Int. J. Mol. Sci. 2024, 25, 851. [Google Scholar] [CrossRef]
- Surowiecka, A.; Strużyna, J. Adipose-Derived Stem Cells for Facial Rejuvenation. J. Pers. Med. 2022, 12, 117. [Google Scholar] [CrossRef] [PubMed]
- Bonomi, F.; Limido, E.; Weinzierl, A.; Ampofo, E.; Harder, Y.; Menger, M.D.; Laschke, M.W. Nanofat Improves Vascularization and Tissue Integration of Dermal Substitutes without Affecting Their Biocompatibility. J. Funct. Biomater. 2024, 15, 294. [Google Scholar] [CrossRef] [PubMed]
- Bonomi, F.; Limido, E.; Weinzierl, A.; Bickelmann, C.; Ampofo, E.; Harder, Y.; Menger, M.D.; Laschke, M.W. Heat Preconditioning of Nanofat Does Not Improve Its Vascularization Properties. Cells 2025, 14, 581. [Google Scholar] [CrossRef]
- Lee, J.H.; Yoon, Y.M.; Lee, S.H. Hypoxic Preconditioning Promotes the Bioactivities of Mesenchymal Stem Cells via the HIF-1α-GRP78-Akt Axis. Int. J. Mol. Sci. 2017, 18, 1320. [Google Scholar] [CrossRef]
- Ishiuchi, N.; Nakashima, A.; Doi, S.; Yoshida, K.; Maeda, S.; Kanai, R.; Yamada, Y.; Ike, T.; Doi, T.; Kato, Y.; et al. Hypoxia-preconditioned mesenchymal stem cells prevent renal fibrosis and inflammation in ischemia-reperfusion rats. Stem Cell Res. Ther. 2020, 11, 130. [Google Scholar] [CrossRef]
- Yang, Y.; Lee, E.H.; Yang, Z. Hypoxia-Conditioned Mesenchymal Stem Cells in Tissue Regeneration Application. Tissue Eng. Part B 2022, 28, 966–977. [Google Scholar] [CrossRef]
- Mandel, I.A.; Podoksenov, Y.K.; Mikheev, S.L.; Suhodolo, I.V.; Svirko, Y.S.; Shipulin, V.M.; Ivanova, A.V.; Yavorovskiy, A.G.; Yaroshetskiy, A.I. Endothelial Function and Hypoxic–Hyperoxic Preconditioning in Coronary Surgery with a Cardiopulmonary Bypass: Randomized Clinical Trial. Biomedicines 2023, 11, 1044. [Google Scholar] [CrossRef]
- Wang, Y.; Zhang, Q.; Ma, Q.; Wang, Q.; Huang, D.; Ji, X. Intermittent hypoxia preconditioning can attenuate acute hypoxic injury after a sustained normobaric hypoxic exposure: A randomized clinical trial. CNS Neurosci. Ther. 2024, 30, 14662. [Google Scholar] [CrossRef] [PubMed]
- Gupta, S.; Rawat, S.; Krishnakumar, V.; Rao, E.P.; Mohanty, S. Hypoxia preconditioning elicit differential response in tissue-specific MSCs via immunomodulation and exosomal secretion. Cell Tissue Res. 2022, 388, 535–548. [Google Scholar] [CrossRef]
- Alwohoush, E.; Ismail, M.A.; Al-Kurdi, B.; Barham, R.; Al Hadidi, S.; Awidi, A.; Ababneh, N.A. Effect of hypoxia on proliferation and differentiation of induced pluripotent stem cell-derived mesenchymal stem cells. Heliyon 2024, 10, 38857. [Google Scholar] [CrossRef]
- De Palma, S.; Hermans, E.; Shamorkina, T.; Trayford, C.; van Rijt, S.; Heck, A.J.R.; Nijboer, C.H.A.; de Theije, C.G.M. Hypoxic Preconditioning Enhances the Potential of Mesenchymal Stem Cells to Treat Neonatal Hypoxic-Ischemic Brain Injury. Stroke 2025, 56, 1872–1882. [Google Scholar] [CrossRef] [PubMed]
- Jian, K.T.; Shi, Y.; Zhang, Y.; Mao, Y.M.; Liu, J.S.; Xue, F.L. Time course effect of hypoxia on bone marrow-derived endothelial progenitor cells and their effects on left ventricular function after transplanted into acute myocardial ischemia rat. Eur. Rev. Med. Pharmacol. Sci. 2015, 19, 1043–1054. [Google Scholar]
- Vázquez-Galán, Y.I.; Guzmán-Silahua, S.; Trujillo-Rangel, W.Á.; Rodríguez-Lara, S.Q. Role of Ischemia/Reperfusion and Oxidative Stress in Shock State. Cells 2025, 14, 808. [Google Scholar] [CrossRef]
- Zhang, Z.; Yao, L.; Yang, J.; Wang, Z.; Du, G. PI3K/Akt and HIF-1 signaling pathway in hypoxia-ischemia (Review). Mol. Med. Rep. 2018, 18, 3547–3554. [Google Scholar] [CrossRef] [PubMed]
- Frueh, F.S.; Später, T.; Lindenblatt, N.; Calcagni, M.; Giovanoli, P.; Scheuer, C.; Menger, M.D.; Laschke, M.W. Adipose Tissue- Derived Microvascular Fragments Improve Vascularization, Lymphangiogenesis, and Integration of Dermal Skin Substitutes. J. Investig. Dermatol. 2017, 137, 217–227. [Google Scholar] [CrossRef]
- Frueh, F.S.; Später, T.; Körbel, C.; Scheuer, C.; Simson, A.C.; Lindenblatt, N.; Giovanoli, P.; Menger, M.D.; Laschke, M.W. Prevascularization of dermal substitutes with adipose tissue-derived microvascular fragments enhances early skin grafting. Sci. Rep. 2018, 8, 10977. [Google Scholar] [CrossRef]
- Halberg, N.; Khan, T.; Trujillo, M.E.; Wernstedt-Asterholm, I.; Attie, A.D.; Sherwani, S.; Wang, Z.V.; Landskroner-Eiger, S.; Dineen, S.; Magalang, U.J.; et al. Hypoxia-inducible factor 1alpha induces fibrosis and insulin resistance in white adipose tissue. Mol. Cell Biol. 2009, 29, 4467–4483. [Google Scholar] [CrossRef] [PubMed]
- O’Rourke, R.W.; White, A.E.; Metcalf, M.D.; Olivas, A.S.; Mitra, P.; Larison, W.G.; Cheang, E.C.; Varlamov, O.; Corless, C.L.; Roberts, C.T., Jr.; et al. Hypoxia-induced inflammatory cytokine secretion in human adipose tissue stromovascular cells. Diabetologia 2011, 54, 1480–1490. [Google Scholar] [CrossRef]
- Crewe, C.; An, Y.A.; Scherer, P.E. The ominous triad of adipose tissue dysfunction: Inflammation, fibrosis, and impaired angiogenesis. J. Clin. Investig. 2017, 127, 74–82. [Google Scholar] [CrossRef] [PubMed]
- Sanchez-Macedo, N.; McLuckie, M.; Grünherz, L.; Lindenblatt, N. Protein Profiling of Mechanically Processed Lipoaspirates: Discovering Wound Healing and Antifibrotic Biomarkers in Nanofat. Plast. Reconstr. Surg. 2022, 150, 341e–354e. [Google Scholar] [CrossRef]
- Grünherz, L.; Kollarik, S.; Sanchez-Macedo, N.; McLuckie, M.; Lindenblatt, N. Lipidomic Analysis of Microfat and Nanofat Reveals Different Lipid Mediator Compositions. Plast. Reconstr. Surg. 2024, 154, 895e–905e. [Google Scholar] [CrossRef]
- Ye, J.; Gao, X.; Huang, X.; Huang, S.; Zeng, D.; Luo, W.; Zeng, C.; Lu, C.; Lu, L.; Huang, H.; et al. Integrating Single-Cell and Spatial Transcriptomics to Uncover and Elucidate GP73-Mediated Pro-Angiogenic Regulatory Networks in Hepatocellular Carcinoma. Research 2024, 7, 0387. [Google Scholar] [CrossRef] [PubMed]
- Barry, C.P.; Talbo, G.H.; Beauglehole, A.; Ovchinnikov, D.; Munro, T.; Mahler, S.; Baker, K.; Nielsen, L.K.; Mercer, T.R.; Marcellin, E. Resolving Single-Cell Gene Expression by Pseudotemporal Integration of Transcriptomic and Proteomic Datasets. Mol. Cell. Proteom. 2025, 25, 101475. [Google Scholar] [CrossRef]







| Protein | Expression (% of Control) |
|---|---|
| Pro-angiogenic | |
| HGF | 1027 |
| Coagulator Factor III/Tissue Factor | 436 |
| MMP-8 | 285 |
| GM-CSF | 226 |
| FGF basic/FGF-22 | 206 |
| HB-EGF | 195 |
| Osteopontin | 193 |
| MMP-9 | 188 |
| MIP-1alpha | 182 |
| IL-1alpha | 167 |
| Amphiregulin | 161 |
| IGFBP-1 | 160 |
| Angiopoietin-1 | 153 |
| Fractalkine/CX3CL1 | 148 |
| PIGF-2 | 141 |
| DLL4 | 141 |
| IGFBP-3 | 133 |
| KC/CXCL1/CINC-1/GRO-alpha | 128 |
| Angiogenin | 127 |
| VEGF/VPF | 127 |
| KGF/FGF-7 | 126 |
| MMP-3 | 118 |
| Cyr61/CCN1, IGFBP10 | 118 |
| MCP-1/CCL2/JE | 115 |
| IL-10/CSIF | 107 |
| Leptin/OB | 106 |
| FGF acid/FGF-1/ECGF/HBGF-1 | 103 |
| EGF | 101 |
| IL-1beta | 99 |
| SDF-1/CXCL12 | 96 |
| CXCL 16 | 90 |
| PD-ECGF | 80 |
| Proliferin | 73 |
| IGFBP-2 | 71 |
| Endothelin-1 | 70 |
| Endoglin/CD105 | 63 |
| VEGF B/VRF | 54 |
| NOV/CCN3/IGFBP-9 | 48 |
| PDGF-AA | 35 |
| Anti-angiogenic | |
| TIMP-1 | 231 |
| IP-10/CXCL 10/CRG-2 | 128 |
| Endostatin/Collagen VIII | 118 |
| TIMP-4 | 86 |
| DPP IV/CD26 | 85 |
| Serpin F1/PEDF | 80 |
| Serpin E1/PAI-1 | 72 |
| Pentraxin-3/TSG-14 | 72 |
| ADAMTS1/METH1 | 64 |
| PDFG-AB/BB | 63 |
| Thrombospondin-2 | 59 |
| Prolactin | 51 |
| Platelet facto 4/CXCL4 | 49 |
| Angiopoietin-3 | 43 |
| d0 | d3 | d6 | d10 | d14 | |
|---|---|---|---|---|---|
| diameter (µm): | |||||
| border: control | - | - | 22.5 ± 6.5 | 19.6 ± 1.1 | 15.2 ± 0.9 |
| hypoxia | - | - | - | 18.6 ± 1.0 | 15.5 ± 1.3 |
| center: control | - | - | - | - | - |
| hypoxia | - | - | - | - | - |
| centerline RBC velocity (µm/s): | |||||
| border: control | - | - | 60.0 ± 30.0 | 93.5 ± 14.8 | 151.2 ± 18.4 |
| hypoxia | - | - | - | 84.1 ± 8.9 | 109.9 ± 16.9 |
| center: control | - | - | - | - | - |
| hypoxia | - | - | - | - | - |
| shear rate (s−1): | |||||
| border: control | - | - | 19.9 ± 4.9 | 41.8 ± 6.6 | 97.7 ± 18.8 |
| hypoxia | - | - | 36.3 ± 3.5 | 65.9 ± 15.0 | |
| center: control | - | - | - | - | - |
| hypoxia | - | - | - | - | - |
| volumetric blood flow (pL/s): | |||||
| border: control | - | - | 20.5 ± 16.7 | 20.2 ± 4.1 | 18.0 ± 3.4 |
| hypoxia | - | - | 15.8 ± 2.3 | 12.1 ± 0.8 | |
| center: control | - | - | - | - | - |
| hypoxia | - | - | - | - | - |
| d0 | d3 | d6 | d10 | d14 | |
|---|---|---|---|---|---|
| diameter (µm): | |||||
| control | 41.5 ± 2.2 * | 36.6 ± 0.3 | 38.2 ± 1.4 | 35.1 ± 0.9 | 34.5 ± 1.1 |
| hypoxia | 35.8 ± 0.6 * | 34.8 ± 1.1 | 33.7 ± 0.9 | 33.7 ± 0.9 | 33.2 ± 1.0 |
| centerline RBC velocity (µm/s): | |||||
| control | 516.5 ± 80.6 | 490.1 ± 55.9 | 646.9 ± 80.0 | 526.8 ± 86.3 | 562.8 ± 111.7 |
| hypoxia | 726.5 ± 101.7 | 471.5 ± 66.8 | 516.4 ± 81.8 | 445.5 ± 96.3 | 370.5 ± 53.4 |
| shear rate (s−1): | |||||
| control | 100.7 ± 15.3 | 106.7 ± 12.2 | 139.7 ± 17.6 | 120.0 ± 21.1 | 128.3 ± 27.3 |
| hypoxia | 166.6 ± 24.9 * | 108.2 ± 16.3 | 122.4 ± 18.6 | 102.9 ± 21.7 | 88.3 ± 12.4 |
| volumetric blood flow (pL/s): | |||||
| control | 478.4 ± 110.0 | 462.2 ± 37.5 | 516.7 ± 93.4 | 336.0 ± 56.4 | 372.7 ± 64.3 |
| hypoxia | 448.5 ± 58.8 | 298.4 ± 44.4 | 319.9 ± 58.6 | 274.6 ± 63.6 | 239.0 ± 40.7 |
Disclaimer/Publisher’s Note: The statements, opinions and data contained in all publications are solely those of the individual author(s) and contributor(s) and not of MDPI and/or the editor(s). MDPI and/or the editor(s) disclaim responsibility for any injury to people or property resulting from any ideas, methods, instructions or products referred to in the content. |
© 2026 by the authors. Licensee MDPI, Basel, Switzerland. This article is an open access article distributed under the terms and conditions of the Creative Commons Attribution (CC BY) license.
Share and Cite
Bonomi, F.; Limido, E.; Weinzierl, A.; Bickelmann, C.; Ampofo, E.; Harder, Y.; Laschke, M.W. Hypoxic Preconditioned Nanofat at 1% O2 for 24 h Loses Its Regenerative In Vivo Vascularization Capacity. Cells 2026, 15, 100. https://doi.org/10.3390/cells15020100
Bonomi F, Limido E, Weinzierl A, Bickelmann C, Ampofo E, Harder Y, Laschke MW. Hypoxic Preconditioned Nanofat at 1% O2 for 24 h Loses Its Regenerative In Vivo Vascularization Capacity. Cells. 2026; 15(2):100. https://doi.org/10.3390/cells15020100
Chicago/Turabian StyleBonomi, Francesca, Ettore Limido, Andrea Weinzierl, Caroline Bickelmann, Emmanuel Ampofo, Yves Harder, and Matthias W. Laschke. 2026. "Hypoxic Preconditioned Nanofat at 1% O2 for 24 h Loses Its Regenerative In Vivo Vascularization Capacity" Cells 15, no. 2: 100. https://doi.org/10.3390/cells15020100
APA StyleBonomi, F., Limido, E., Weinzierl, A., Bickelmann, C., Ampofo, E., Harder, Y., & Laschke, M. W. (2026). Hypoxic Preconditioned Nanofat at 1% O2 for 24 h Loses Its Regenerative In Vivo Vascularization Capacity. Cells, 15(2), 100. https://doi.org/10.3390/cells15020100

